Sign In
Amendment No. 3 to Registration Statement on Form S-1
Table of Contents

As filed with the Securities and Exchange Commission on March 27, 2012

Registration No. 333-179287

 

 

 

UNITED STATES

SECURITIES AND EXCHANGE COMMISSION

Washington, D.C. 20549

 

 

 

Amendment No. 3 to

Form S-1

REGISTRATION STATEMENT

Under

The Securities Act of 1933

 

 

 

Facebook, Inc.

(Exact name of Registrant as specified in its charter)

 

 

 

Delaware    7370         20-1665019

(State or other jurisdiction of

incorporation or organization)

  

(Primary Standard Industrial

Classification Code Number)

       

(IRS Employer

Identification No.)

 

Facebook, Inc.

1601 Willow Road

Menlo Park, California 94025

(650) 308-7300

(Address, including zip code, and telephone number, including area code, of Registrant’s principal executive offices)

 

 

 

David A. Ebersman

Chief Financial Officer

Facebook, Inc.

1601 Willow Road

Menlo Park, California 94025

(650) 308-7300

(Name, address, including zip code, and telephone number, including area code, of agent for service)

 

 

 

Please send copies of all communications to:

 

Gordon K. Davidson, Esq.

Jeffrey R. Vetter, Esq.

James D. Evans, Esq.

Fenwick & West LLP

801 California Street

Mountain View, California 94041

(650) 988-8500

 

Theodore W. Ullyot, Esq.

David W. Kling, Esq.

Michael L. Johnson, Esq.

Facebook, Inc.

1601 Willow Road

Menlo Park, California 94025

(650) 308-7300

 

William H. Hinman, Jr., Esq.

Daniel N. Webb, Esq.

Simpson Thacher & Bartlett LLP

2550 Hanover Street

Palo Alto, California 94304

(650) 251-5000

 

 

 

Approximate date of commencement of proposed sale to the public: As soon as practicable after the effective date of this Registration Statement.

 

If any of the securities being registered on this Form are to be offered on a delayed or continuous basis pursuant to Rule 415 under the Securities Act, check the following box:  ¨

 

If this Form is filed to register additional securities for an offering pursuant to Rule 462(b) under the Securities Act, check the following box and list the Securities Act registration statement number of the earlier effective registration statement for the same offering.  ¨

 

If this Form is a post-effective amendment filed pursuant to Rule 462(c) under the Securities Act, check the following box and list the Securities Act registration statement number of the earlier effective registration statement for the same offering.  ¨

 

If this Form is a post-effective amendment filed pursuant to Rule 462(d) under the Securities Act, check the following box and list the Securities Act registration statement number of the earlier effective registration statement for the same offering.  ¨

 

Indicate by check mark whether the registrant is a large accelerated filer, an accelerated filer, a non-accelerated filer, or a smaller reporting company. See the definitions of “large accelerated filer”, “accelerated filer” and “smaller reporting company” in Rule 12b-2 of the Exchange Act. (Check one):

 

Large accelerated filer  ¨

   

Accelerated filer  ¨

Non-accelerated filer  x

 

(Do not check if a smaller reporting company)

 

Smaller reporting company  ¨

 

 

 

The Registrant hereby amends this Registration Statement on such date or dates as may be necessary to delay its effective date until the Registrant shall file a further amendment which specifically states that this Registration Statement shall thereafter become effective in accordance with Section 8(a) of the Securities Act of 1933 or until the Registration Statement shall become effective on such date as the Securities and Exchange Commission, acting pursuant to said Section 8(a), may determine.

 

 

 


Table of Contents

The information in this prospectus is not complete and may be changed. Neither we nor the selling stockholders may sell these securities until the registration statement filed with the Securities and Exchange Commission is effective. This prospectus is not an offer to sell these securities and neither we nor the selling stockholders are soliciting offers to buy these securities in any state where the offer or sale is not permitted.

 

 

PROSPECTUS (Subject to Completion)

Dated March 27, 2012

 

             Shares

 

LOGO

 

CLASS A COMMON STOCK

 

 

 

Facebook, Inc. is offering              shares of its Class A common stock and the selling stockholders are offering              shares of Class A common stock. We will not receive any proceeds from the sale of shares by the selling stockholders. This is our initial public offering and no public market currently exists for our shares of Class A common stock. We anticipate that the initial public offering price will be between $         and $         per share.

 

 

 

We have two classes of common stock, Class A common stock and Class B common stock. The rights of the holders of Class A common stock and Class B common stock are identical, except voting and conversion rights. Each share of Class A common stock is entitled to one vote. Each share of Class B common stock is entitled to ten votes and is convertible at any time into one share of Class A common stock. The holders of our outstanding shares of Class B common stock will hold approximately     % of the voting power of our outstanding capital stock following this offering, and our founder, Chairman, and CEO, Mark Zuckerberg, will hold or have the ability to control approximately     % of the voting power of our outstanding capital stock following this offering.

 

 

 

We intend to apply to list our Class A common stock on                      under the symbol “FB.”

 

We are a “controlled company” under the corporate governance rules for publicly-listed companies, and our board of directors has determined not to have an independent nominating function and instead to have the full board of directors be directly responsible for nominating members of our board.

 

 

 

Investing in our Class A common stock involves risks. See “Risk Factors” beginning on page 12.

 

 

 

PRICE $             A SHARE

 

 

 

      

Price to

Public

    

Underwriting

Discounts and

Commissions

    

Proceeds to

Facebook

    

Proceeds to
Selling
Stockholders

Per share

     $               $               $               $         

Total

     $                          $                          $                          $                    

 

We and the selling stockholders have granted the underwriters the right to purchase up to an additional              shares of Class A common stock to cover over-allotments.

 

The Securities and Exchange Commission and state regulators have not approved or disapproved of these securities, or determined if this prospectus is truthful or complete. Any representation to the contrary is a criminal offense.

 

The underwriters expect to deliver the shares of Class A common stock to purchasers on                     , 2012.

 

 

 

MORGAN STANLEY   J.P. MORGAN    GOLDMAN, SACHS & CO.

 

 

BofA MERRILL LYNCH

 

 

BARCLAYS CAPITAL

 

 

ALLEN & COMPANY LLC

 

CITIGROUP   CREDIT SUISSE   DEUTSCHE BANK SECURITIES
RBC CAPITAL MARKETS   WELLS FARGO SECURITIES  

 

 

                    , 2012


Table of Contents

LOGO


Table of Contents

LOGO


Table of Contents

TABLE OF CONTENTS

 

     Page  

Prospectus Summary

     1   

Risk Factors

     12   

Special Note Regarding Forward-Looking Statements

     34   

Industry Data and User Metrics

     35   

Use of Proceeds

     36   

Dividend Policy

     36   

Capitalization

     37   

Dilution

     40   

Selected Consolidated Financial Data

     43   

Management’s Discussion and Analysis of Financial Condition and Results of Operations

     45   

Letter from Mark Zuckerberg

     73   

Business

     77   
 

 

 

 

Neither we, nor the selling stockholders, nor the underwriters, have authorized anyone to provide any information or to make any representations other than those contained in this prospectus or in any free writing prospectuses we have prepared. We take no responsibility for, and can provide no assurance as to the reliability of, any other information that others may give you. We and the selling stockholders are offering to sell, and seeking offers to buy, shares of our Class A common stock only in jurisdictions where offers and sales are permitted. The information in this prospectus is accurate only as of the date of this prospectus, regardless of the time of delivery of this prospectus or any sale of shares of our Class A common stock. Our business, financial condition, results of operations, and prospects may have changed since that date.

 

The information in this preliminary prospectus is not complete and is subject to change. No person should rely on the information contained in this document for any purpose other than participating in our proposed initial public offering, and only the preliminary prospectus dated                     , 2012, is authorized by us to be used in connection with our proposed initial public offering. The preliminary prospectus will only be distributed by us and the underwriters named herein and no other person has been authorized by us to use this document to offer or sell any of our securities.

 

Until                      , 2012 (25 days after the commencement of our initial public offering), all dealers that buy, sell, or trade shares of our Class A common stock, whether or not participating in our initial public offering, may be required to deliver a prospectus. This delivery requirement is in addition to the obligation of dealers to deliver a prospectus when acting as underwriters and with respect to their unsold allotments or subscriptions.

 

For investors outside the United States: Neither we, nor the selling stockholders, nor the underwriters have done anything that would permit our initial public offering or possession or distribution of this prospectus in any jurisdiction where action for that purpose is required, other than in the United States. Persons outside the United States who come into possession of this prospectus must inform themselves about, and observe any restrictions relating to, the offering of the shares of our Class A common stock and the distribution of this prospectus outside of the United States.

 

i


Table of Contents

PROSPECTUS SUMMARY

 

This summary highlights information contained in greater detail elsewhere in this prospectus. This summary is not complete and does not contain all of the information you should consider in making your investment decision. You should read the entire prospectus carefully before making an investment in our Class A common stock. You should carefully consider, among other things, our consolidated financial statements and the related notes and the sections entitled “Risk Factors” and “Management’s Discussion and Analysis of Financial Condition and Results of Operations” included elsewhere in this prospectus.

 

FACEBOOK, INC.

 

Our mission is to make the world more open and connected.

 

People use Facebook to stay connected with their friends and family, to discover what is going on in the world around them, and to share and express what matters to them to the people they care about.

 

Developers can use the Facebook Platform to build applications (apps) and websites that integrate with Facebook to reach our global network of users and to build products that are more personalized, social, and engaging.

 

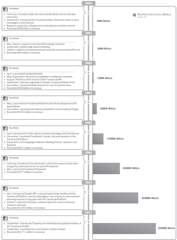
Advertisers can engage with more than 800 million monthly active users (MAUs) on Facebook or subsets of our users based on information they have chosen to share with us such as their age, location, gender, or interests. We offer advertisers a unique combination of reach, relevance, social context, and engagement to enhance the value of their ads.

 

We believe that we are at the forefront of enabling faster, easier, and richer communication between people and that Facebook has become an integral part of many of our users’ daily lives. We have experienced rapid growth in the number of users and their engagement.

 

LOGO

 

   

We had 845 million MAUs as of December 31, 2011, an increase of 39% as compared to 608 million MAUs as of December 31, 2010.

 

   

We had 483 million daily active users (DAUs) on average in December 2011, an increase of 48% as compared to 327 million DAUs in December 2010.

 

   

We had 432 million MAUs who used Facebook mobile products in December 2011.

 

   

There were more than 100 billion friend connections on Facebook as of December 31, 2011.

 

   

Our users generated an average of 2.7 billion Likes and Comments per day during the three months ended December 31, 2011.

 

 

1


Table of Contents

For a description of how we calculate our MAUs and DAUs and factors that can affect these metrics, see “Industry Data and User Metrics” and “Management’s Discussion and Analysis of Financial Condition and Results of Operations—Trends in Our User Metrics.”

 

How We Create Value for Users

 

Our top priority is to build useful and engaging products that enable you to:

 

   

Connect with Your Friends. With 845 million MAUs worldwide, our users are increasingly able to find and stay connected with their friends, family, and colleagues on Facebook.

 

   

Discover and Learn. We believe that users come to Facebook to discover and learn more about what is going on in the world around them, particularly in the lives of their friends and family and with public figures and organizations that interest them.

 

   

Express Yourself. We enable our users to share and publish their opinions, ideas, photos, and activities to audiences ranging from their closest friends to our 845 million users, giving every user a voice within the Facebook community.

 

   

Control What You Share. Through Facebook’s privacy and sharing settings, our users can control what they share and with whom they share it.

 

   

Experience Facebook Across the Web. Through apps and websites built by developers using the Facebook Platform, our users can interact with their Facebook friends while playing games, listening to music, watching movies, reading news, and engaging in other activities.

 

   

Stay Connected with Your Friends on Mobile Devices. Through the combination of our mobile sites, smartphone apps, and feature phone products, users can bring Facebook with them on mobile devices wherever they go.

 

Foundations of the Social Web

 

We believe that the web, including the mobile web, is evolving to become more social and personalized. This evolution is creating more rewarding experiences that are centered on people, their connections, and their interests. We believe that the following elements form the foundation of the social web:

 

   

Authentic Identity. We believe that using your real name, connecting to your real friends, and sharing your genuine interests online create more engaging and meaningful experiences. Representing yourself with your authentic identity online encourages you to behave with the same norms that foster trust and respect in your daily life offline. Authentic identity is core to the Facebook experience, and we believe that it is central to the future of the web. Our terms of service require you to use your real name and we encourage you to be your true self online, enabling us and Platform developers to provide you with more personalized experiences.

 

   

Social Graph. The Social Graph represents the connections between people and their friends and interests. Every person or entity is represented by a point within the graph, and the affiliations between people and their friends and interests form billions of connections between the points. Our mapping of the Social Graph enables Facebook and Platform developers to build more engaging user experiences that are based on these connections.

 

   

Social Distribution. Over time, people are consuming and creating more kinds of information at a faster pace across a broader range of devices. The growing volume of information makes it challenging to find meaningful and trusted content and to effectively make your voice heard. Facebook organizes and prioritizes content and serves as a powerful social distribution tool delivering to users what we believe they will find most compelling based on their friends and interests.

 

 

2


Table of Contents

How We Create Value for Developers Through the Facebook Platform

 

The Facebook Platform is a set of development tools and application programming interfaces (APIs) that enables developers to easily integrate with Facebook to create social apps and websites and to reach our 845 million users. Platform developers build experiences that allow our users to connect and share with friends while engaging in a wide range of activities. Platform developers range from a student on his or her computer at home to teams of programmers at leading websites. We are focused on the growth and success of Platform developers by enabling:

 

   

Personalized and Social Experiences. We enable Platform developers to create better products that are personalized and social and that offer new ways for our users to engage with friends and share experiences across the web and on mobile devices. For example, a Facebook user can visit the Pandora website and immediately begin listening to a personalized radio station that is customized based on the bands the user Likes on Facebook.

 

   

Social Distribution. We enable Platform developers to reach our global user base and use our social distribution channels to increase traffic to their apps and websites.

 

   

Payments. We provide an online payments infrastructure that enables Platform developers to receive payments from our users in an easy-to-use, secure, and trusted environment.

 

How We Create Value for Advertisers and Marketers

 

We offer advertisers and marketers a unique combination of reach, relevance, social context, and engagement:

 

   

Reach. Facebook offers the ability to reach a vast consumer audience of over 800 million MAUs with a single advertising purchase.

 

   

Relevance. Advertisers can specify that we show their ads to a subset of our users based on demographic factors and specific interests that they have chosen to share with us on Facebook or by using the Like button around the web. We allow advertisers to select relevant and appropriate audiences for their ads, ranging from millions of users in the case of global brands to hundreds of users in the case of smaller, local businesses.

 

   

Social Context. We believe that the recommendations of friends have a powerful influence on consumer interest and purchase decisions. We offer advertisers the ability to include “social context” with their marketing messages. Social context is information that highlights a friend’s connections with a particular brand or business, for example, that a friend Liked a product or checked in at a restaurant. We believe that users find marketing messages more engaging when they include social context.

 

   

Engagement. We believe that the shift to a more social web creates new opportunities for businesses to engage with interested customers. Any brand or business can create a Facebook Page to stimulate an ongoing dialog with our users.

 

Our Market Opportunity

 

Our Advertising Market Opportunity

 

Advertisers’ objectives range from building long-term brand awareness to stimulating an immediate purchase. We offer advertising solutions that are designed to be more engaging and relevant for users in order to help advertisers better achieve their goals. Facebook’s combination of reach, relevance, social context, and engagement gives advertisers enhanced opportunities to generate brand awareness and affiliation, while also creating new ways to generate near-term demand for their products from consumers likely to have purchase

 

 

3


Table of Contents

intent. According to an IDC report dated August 2011, total worldwide advertising spending in 2010 was $588 billion. Our addressable market opportunity includes portions of many existing advertising markets, including the traditional offline branded advertising, online display advertising, online performance-based advertising, and mobile advertising markets.

 

Advertising on the social web is a significant market opportunity that is still emerging and evolving. We believe that most advertisers are still learning and experimenting with the best ways to leverage Facebook to create more social and valuable ads.

 

Our Market Opportunity for Payments

 

When users purchase virtual and digital goods from our Platform developers using our Payments infrastructure, we receive fees that represent a portion of the transaction value. Currently, substantially all of the Payments transactions between our users and Platform developers are for virtual goods used in social games. According to an In-Stat report dated November 2010, the worldwide revenue generated from the sale of virtual goods on social networking sites, online worlds, and casual games increased from $2 billion in 2007 to $7 billion in 2010, and is forecasted to increase to $15 billion by 2014. We currently require Payments integration in games on Facebook, and we may seek to extend the use of Payments to other types of apps in the future.

 

Our Strategy

 

We are in the early days of pursuing our mission to make the world more open and connected. We have a significant opportunity to further enhance the value we deliver to users, developers, and advertisers. Key elements of our strategy are:

 

   

Expand Our Global User Community. We continue to focus on growing our user base across all geographies, including relatively less-penetrated, large markets such as Brazil, Germany, India, Japan, Russia, and South Korea. We intend to grow our user base by continuing our marketing and user acquisition efforts and enhancing our products, including mobile apps, in order to make Facebook more accessible and useful.

 

   

Build Great Social Products to Increase Engagement. We prioritize product development investments that we believe will create engaging interactions between our users, developers, and advertisers on Facebook, across the web, and on mobile devices. We continue to invest significantly in improving our core products such as News Feed, Photos, and Groups, developing new products such as Timeline and Ticker, and enabling new Platform apps and website integrations.

 

   

Provide Users with the Most Compelling Experience. Facebook users are sharing and receiving more information across a broader range of devices. To provide the most compelling user experience, we continue to develop products and technologies focused on optimizing our social distribution channels to deliver the most useful content to each user by analyzing and organizing vast amounts of information in real time.

 

   

Build Engaging Mobile Experiences. We are devoting substantial resources to developing engaging mobile products and experiences for a wide range of platforms, including smartphones and feature phones. In addition, we are working across the mobile industry with operators, hardware manufacturers, operating system providers, and developers to improve the Facebook experience on mobile devices and make Facebook available to more people around the world. We believe that mobile usage of Facebook is critical to maintaining user growth and engagement over the long term.

 

   

Enable Developers to Build Great Social Products Using the Facebook Platform. The success of our Platform developers and the vibrancy of our Platform ecosystem are key to increasing user engagement. We continue to invest in tools and APIs that enhance the ability of Platform developers to deliver

 

 

4


Table of Contents
 

products that are more social and personalized and better engage users on Facebook, across the web, and on mobile devices. Additionally, we plan to invest in enhancing our Payments offerings and in making the Payments experience on Facebook as convenient as possible for users and Platform developers.

 

   

Improve Ad Products for Advertisers and Users. We plan to continue to improve our ad products in order to create more value for advertisers and enhance their ability to make their advertising more social and relevant for users. Our advertising strategy centers on the belief that ad products that are social, relevant, and well-integrated with other content on Facebook can enhance the user experience while providing an attractive return for advertisers. We intend to invest in additional products for our advertisers and marketers while continuing to balance our monetization objectives with our commitment to optimizing the user experience.

 

Summary Risk Factors

 

Our business is subject to numerous risks described in the section entitled “Risk Factors” and elsewhere in this prospectus. You should carefully consider these risks before making an investment. Some of these risks include:

 

   

If we fail to retain existing users or add new users, or if our users decrease their level of engagement with Facebook, our revenue, financial results, and business may be significantly harmed;

 

   

We generate a substantial majority of our revenue from advertising. The loss of advertisers, or reduction in spending by advertisers with Facebook, could seriously harm our business;

 

   

Growth in use of Facebook through our mobile products, where our ability to monetize is unproven, as a substitute for use on personal computers may negatively affect our revenue and financial results;

 

   

Facebook user growth and engagement on mobile devices depend upon effective operation with mobile operating systems, networks, and standards that we do not control;

 

   

We may not be successful in our efforts to grow and further monetize the Facebook Platform;

 

   

Our business is highly competitive, and competition presents an ongoing threat to the success of our business;

 

   

Improper access to or disclosure of our users’ information, or violation of our terms of service or policies, could harm our reputation and adversely affect our business;

 

   

Our business is subject to complex and evolving U.S. and foreign laws and regulations regarding privacy, data protection, and other matters. Many of these laws and regulations are subject to change and uncertain interpretation, and could harm our business;

 

   

Our CEO has control over key decision making as a result of his control of a majority of our voting stock;

 

   

The loss of Mark Zuckerberg, Sheryl K. Sandberg, or other key personnel could harm our business;

 

   

We anticipate that we will expend substantial funds in connection with tax withholding and remittance obligations related to the initial settlement of our restricted stock units (RSUs) approximately six months following our initial public offering;

 

   

The market price of our Class A common stock may be volatile or may decline, and you may not be able to resell your shares at or above the initial public offering price; and

 

   

Substantial blocks of our total outstanding shares may be sold into the market as “lock-up” periods end, as further described in “Shares Eligible for Future Sale.” If there are substantial sales of shares of our common stock, the price of our Class A common stock could decline.

 

 

5


Table of Contents

Mr. Zuckerberg’s Voting Rights and Our Status as a Controlled Company

 

Mr. Zuckerberg, who after our initial public offering will control more than     % of the voting power of our outstanding capital stock, will have the ability to control the outcome of matters submitted to our stockholders for approval, including the election of our directors, as well as the overall management and direction of our company. In the event of his death, the shares of our capital stock that Mr. Zuckerberg owns will be transferred to the persons or entities that he designates.

 

Because Mr. Zuckerberg controls a majority of our outstanding voting power, we are a “controlled company” under the corporate governance rules for publicly-listed companies. Therefore, we are not required to have a majority of our board of directors be independent, nor are we required to have a compensation committee or an independent nominating function. In light of our status as a controlled company, our board of directors has determined not to have an independent nominating function and to have the full board of directors be directly responsible for nominating members of our board.

 

Corporate Information

 

We were incorporated in Delaware in July 2004. Unless expressly indicated or the context requires otherwise, the terms “Facebook,” “company,” “we,” “us,” and “our” in this prospectus refer to Facebook, Inc., a Delaware corporation, and, where appropriate, its wholly-owned subsidiaries. The term “Facebook” may also refer to our products, regardless of the manner in which they are accessed. Our principal executive offices are located at 1601 Willow Road, Menlo Park, California 94025, and our telephone number is (650) 308-7300. Our website address is www.facebook.com. The information on or that can be accessed through our website is not part of this prospectus.

 

Facebook, the Facebook logo, FB, the Like Button, f8, and our other registered or common law trademarks, service marks, or trade names appearing in this prospectus are the property of Facebook, Inc. Other trademarks, service marks, or trade names appearing in this prospectus are the property of their respective owners.

 

 

6


Table of Contents

THE OFFERING

 

Class A common stock offered

 

By us

                              shares

 

By the selling stockholders

                             shares

 

Total

                             shares

 

Class A common stock to be outstanding after our initial public offering

                             shares

 

Class B common stock to be outstanding after our initial public offering

                             shares

 

Total Class A and Class B common stock to be outstanding after our initial public offering

                             shares

 

Over-allotment option of Class A common stock offered by us and the selling stockholders

                             shares

 

Use of proceeds

We estimate that our net proceeds from the sale of the Class A common stock that we are offering will be approximately $         billion, assuming an initial public offering price of $         per share, which is the midpoint of the price range on the cover page of this prospectus, and after deducting estimated underwriting discounts and commissions and estimated offering expenses payable by us.

 

The principal purposes of our initial public offering are to create a public market for our Class A common stock and thereby enable future access to the public equity markets by us and our employees, obtain additional capital, and facilitate an orderly distribution of shares for the selling stockholders. We intend to use the net proceeds to us from our initial public offering for working capital and other general corporate purposes; however we do not have any specific uses of the net proceeds planned. We may use some of the net proceeds to us to satisfy a portion of the anticipated tax withholding and remittance obligations related to the initial settlement of our outstanding RSUs, which will become due approximately six months following the completion of our initial public offering. Additionally, we may use a portion of the proceeds to us for acquisitions of complementary businesses, technologies, or other assets.

 

We will not receive any proceeds from the sale of shares of Class A common stock by the selling stockholders. Mark Zuckerberg, our founder, Chairman, and CEO, will offer and sell              shares in our initial public offering. We expect that substantially all of the net proceeds Mr. Zuckerberg will receive upon such sale will be used to satisfy taxes that he will incur upon his exercise of an outstanding stock option to purchase 120,000,000 shares of our Class B common stock. See “Use of Proceeds.”

 

 

7


Table of Contents

Voting rights

Shares of Class A common stock are entitled to one vote per share.

 

Shares of Class B common stock are entitled to ten votes per share.

 

Holders of our Class A common stock and Class B common stock will generally vote together as a single class, unless otherwise required by law. Mr. Zuckerberg, who after our initial public offering will control more than     % of the voting power of our outstanding capital stock, will have the ability to control the outcome of matters submitted to our stockholders for approval, including the election of our directors. See “Description of Capital Stock.”

 

Proposed                  symbol

“FB”

 

The number of shares of Class A and Class B common stock to be outstanding after our initial public offering is based on 117,097,143 shares of our Class A common stock and 1,758,902,390 shares of our Class B common stock outstanding as of December 31, 2011, and reflects the exercise by Mr. Zuckerberg of an outstanding stock option to purchase 120,000,000 shares of our Class B common stock and the automatic conversion of              of those shares into an equivalent number of shares of Class A common stock upon their sale in our initial public offering, and excludes:

 

   

138,539,434 shares of Class B common stock issuable upon the exercise of options outstanding as of December 31, 2011 under our 2005 Stock Plan, with a weighted-average exercise price of approximately $0.83 per share;

 

   

378,772,184 shares of Class B common stock subject to RSUs outstanding as of December 31, 2011 under our 2005 Stock Plan;

 

   

1,947,208 shares of Class B common stock subject to RSUs granted between January 1, 2012 and March 26, 2012 under our 2005 Stock Plan;

 

   

302,250 shares of Class A common stock and 210 shares of Class B common stock issued between January 1, 2012 and March 26, 2012; and

 

   

77,123,367 shares of our common stock reserved for future issuance under our equity compensation plans, consisting of 25,000,000 shares of Class A common stock reserved for issuance under our 2012 Equity Incentive Plan, and 52,123,367 shares of Class B common stock reserved as of December 31, 2011 for issuance under our 2005 Stock Plan. On the date of this prospectus, any remaining shares available for issuance under our 2005 Stock Plan will be added to the shares reserved under our 2012 Equity Incentive Plan and we will cease granting awards under the 2005 Stock Plan. Our 2012 Equity Incentive Plan also provides for automatic annual increases in the number of shares reserved thereunder, as more fully described in “Executive Compensation—Employee Benefit Plans.”

 

Unless expressly indicated or the context requires otherwise, all information in this prospectus assumes:

 

   

the conversion of all outstanding shares of our convertible preferred stock as of December 31, 2011 into 545,551,391 shares of Class B common stock in connection with our initial public offering;

 

   

the automatic conversion of              shares of our Class B common stock into an equivalent number of shares of our Class A common stock upon their sale by the selling stockholders in our initial public offering;

 

 

8


Table of Contents
   

the conversion by certain of our existing stockholders pursuant to contractual agreements of an aggregate of              shares of our Class B common stock into an equivalent number of shares of our Class A common stock in connection with our initial public offering;

 

   

no exercise by the underwriters of their right to purchase up to an additional              shares of Class A common stock to cover over-allotments; and

 

   

the filing of our restated certificate of incorporation and the effectiveness of our restated bylaws in connection with our initial public offering.

 

 

9


Table of Contents

SUMMARY CONSOLIDATED FINANCIAL DATA

 

The following table summarizes our consolidated financial data. We have derived the summary consolidated statements of income data for the years ended December 31, 2009, 2010, and 2011 and the consolidated balance sheets data as of December 31, 2010 and 2011 from our audited consolidated financial statements included elsewhere in this prospectus. Our historical results are not necessarily indicative of our results in any future period. The summary of our consolidated financial data set forth below should be read together with our consolidated financial statements and the related notes, as well as the section entitled “Management’s Discussion and Analysis of Financial Condition and Results of Operations,” included elsewhere in this prospectus.

 

     Year Ended December 31,  
         2009              2010              2011      
     (in millions, except per share data)  
Consolidated Statements of Income Data:         

Revenue

   $ 777       $ 1,974       $ 3,711   

Costs and expenses(1):

        

Cost of revenue

     223         493         860   

Marketing and sales

     115         184         427   

Research and development

     87         144         388   

General and administrative

     90         121         280   
  

 

 

    

 

 

    

 

 

 

Total costs and expenses

     515         942         1,955   
  

 

 

    

 

 

    

 

 

 

Income from operations

     262         1,032         1,756   

Other expense, net

     8         24         61   
  

 

 

    

 

 

    

 

 

 

Income before provision for income taxes

     254         1,008         1,695   

Provision for income taxes

     25         402         695   
  

 

 

    

 

 

    

 

 

 

Net income

   $ 229       $ 606       $ 1,000   
  

 

 

    

 

 

    

 

 

 

Net income attributable to Class A and Class B common stockholders

   $ 122       $ 372       $ 668   
  

 

 

    

 

 

    

 

 

 

Earnings per share attributable to Class A and Class B common stockholders(2):

        

Basic

   $   0.12       $ 0.34       $ 0.52   
  

 

 

    

 

 

    

 

 

 

Diluted

   $ 0.10       $ 0.28       $ 0.46   
  

 

 

    

 

 

    

 

 

 

Pro forma earnings per share attributable to Class A and Class B common stockholders(2):

        

Basic

         $ 0.49   
        

 

 

 

Diluted

         $ 0.43   
        

 

 

 

 

(1)  

Costs and expenses include share-based compensation expense as follows:

 

      Year Ended December 31,  
         2009              2010              2011      
     (in millions)  

Cost of revenue

   $       $       $ 9   

Marketing and sales

     2         2         43   

Research and development

     6         9         114   

General and administrative

     19         9         51   
  

 

 

    

 

 

    

 

 

 

Total share-based compensation expense

   $        27       $         20       $     217   
  

 

 

    

 

 

    

 

 

 

 

(2)  

See note 2 of the notes to our consolidated financial statements for a description of how we compute basic and diluted earnings per share attributable to Class A and Class B common stockholders and pro forma basic and diluted earnings per share attributable to Class A and Class B common stockholders.

 

 

10


Table of Contents
     As of December 31, 2011  
     Actual      Pro  Forma(1)      Pro Forma As
Adjusted(2)(3)
 
     (in millions)  

Consolidated Balance Sheet Data:

        

Cash, cash equivalents, and marketable securities

   $ 3,908         $3,908       $                

Working capital

     3,705         4,034      

Property and equipment, net

     1,475         1,475      

Total assets

     6,331         6,660      

Total liabilities

     1,432         1,432      

Additional paid-in capital

     2,684         4,267      

Retained earnings

     1,606         967      

Total stockholders’ equity

     4,899         5,228      

 

(1)  

The pro forma consolidated balance sheet data as of December 31, 2011 presents our consolidated balance sheet data to give effect to the automatic conversion of all of our outstanding shares of convertible preferred stock into shares of Class B common stock and to also give effect to a share-based compensation expense of approximately $968 million associated with RSUs granted prior to 2011, for which the service condition was satisfied as of December 31, 2011 and which we expect to record upon completion of our initial public offering, as further described in “Management’s Discussion and Analysis of Financial Condition and Results of Operations—Critical Accounting Policies and Estimates—Share-based Compensation.” The pro forma adjustment related to share-based compensation expense of approximately $968 million has been reflected as an increase to additional paid-in capital and the associated tax effect of $329 million has been netted against this charge, resulting in a net reduction of $639 million to retained earnings. The income tax effects have been reflected as an increase to deferred tax assets included in prepaid expenses and other current assets, to reflect the anticipated future tax benefits upon settlement of these RSUs.

(2)  

The pro forma as adjusted consolidated balance sheet data reflects the items described in footnote (1) above and gives effect to our receipt of estimated net proceeds from the sale of shares of Class A common stock that we are offering at an assumed initial public offering price of the Class A common stock of $         per share, the midpoint of the price range on the cover page of this prospectus, after deducting the estimated underwriting discounts and commissions and estimated offering expenses payable by us. A $1.00 increase (decrease) in the assumed initial public offering price of $         per share would increase (decrease) each of cash, cash equivalents, and marketable securities, working capital, total assets, additional paid-in capital, and total stockholders’ equity by $         million, assuming that the number of shares offered by us, as set forth on the cover page of this prospectus, remains the same, and after deducting the estimated underwriting discounts and commissions.

(3)  

The pro forma as adjusted data discussed above is illustrative only and will be adjusted based on the actual initial public offering price and other terms of our initial public offering determined at pricing.

 

 

11


Table of Contents

RISK FACTORS

 

Investing in our Class A common stock involves a high degree of risk. You should consider carefully the risks and uncertainties described below, together with all of the other information in this prospectus, including the consolidated financial statements and the related notes included elsewhere in this prospectus, before deciding whether to invest in shares of our Class A common stock. The risks and uncertainties described below are not the only ones we face. Additional risks and uncertainties that we are unaware of, or that we currently believe are not material, may also become important factors that adversely affect our business. If any of the following risks actually occurs, our business, financial condition, results of operations, and future prospects could be materially and adversely affected. In that event, the market price of our Class A common stock could decline, and you could lose part or all of your investment.

 

Risks Related to Our Business and Industry

 

If we fail to retain existing users or add new users, or if our users decrease their level of engagement with Facebook, our revenue, financial results, and business may be significantly harmed.

 

The size of our user base and our users’ level of engagement are critical to our success. We had 845 million monthly active users (MAUs) as of December 31, 2011. Our financial performance has been and will continue to be significantly determined by our success in adding, retaining, and engaging active users. We anticipate that our active user growth rate will decline over time as the size of our active user base increases, and as we achieve higher market penetration rates. To the extent our active user growth rate slows, our business performance will become increasingly dependent on our ability to increase levels of user engagement in current and new markets. If people do not perceive our products to be useful, reliable, and trustworthy, we may not be able to attract or retain users or otherwise maintain or increase the frequency and duration of their engagement. A number of other social networking companies that achieved early popularity have since seen their active user bases or levels of engagement decline, in some cases precipitously. There is no guarantee that we will not experience a similar erosion of our active user base or engagement levels. A decrease in user retention, growth, or engagement could render Facebook less attractive to developers and advertisers, which may have a material and adverse impact on our revenue, business, financial condition, and results of operations. Any number of factors could potentially negatively affect user retention, growth, and engagement, including if:

 

   

users increasingly engage with competing products;

 

   

we fail to introduce new and improved products or if we introduce new products or services that are not favorably received;

 

   

we are unable to successfully balance our efforts to provide a compelling user experience with the decisions we make with respect to the frequency, prominence, and size of ads and other commercial content that we display;

 

   

we are unable to continue to develop products for mobile devices that users find engaging, that work with a variety of mobile operating systems and networks, and that achieve a high level of market acceptance;

 

   

there are changes in user sentiment about the quality or usefulness of our products or concerns related to privacy and sharing, safety, security, or other factors;

 

   

we are unable to manage and prioritize information to ensure users are presented with content that is interesting, useful, and relevant to them;

 

   

there are adverse changes in our products that are mandated by legislation, regulatory authorities, or litigation, including settlements or consent decrees;

 

   

technical or other problems prevent us from delivering our products in a rapid and reliable manner or otherwise affect the user experience;

 

12


Table of Contents
   

we adopt policies or procedures related to areas such as sharing or user data that are perceived negatively by our users or the general public;

 

   

we fail to provide adequate customer service to users, developers, or advertisers;

 

   

we, our Platform developers, or other companies in our industry are the subject of adverse media reports or other negative publicity; or

 

   

our current or future products, such as the Facebook Platform, reduce user activity on Facebook by making it easier for our users to interact and share on third-party websites.

 

If we are unable to maintain and increase our user base and user engagement, our revenue, financial results, and future growth potential may be adversely affected.

 

We generate a substantial majority of our revenue from advertising. The loss of advertisers, or reduction in spending by advertisers with Facebook, could seriously harm our business.

 

The substantial majority of our revenue is currently generated from third parties advertising on Facebook. In 2009, 2010, and 2011, advertising accounted for 98%, 95%, and 85%, respectively, of our revenue. As is common in the industry, our advertisers typically do not have long-term advertising commitments with us. Many of our advertisers spend only a relatively small portion of their overall advertising budget with us. In addition, advertisers may view some of our products, such as sponsored stories and ads with social context, as experimental and unproven. Advertisers will not continue to do business with us, or they will reduce the prices they are willing to pay to advertise with us, if we do not deliver ads and other commercial content in an effective manner, or if they do not believe that their investment in advertising with us will generate a competitive return relative to other alternatives. Our advertising revenue could be adversely affected by a number of other factors, including:

 

   

decreases in user engagement, including time spent on Facebook;

 

   

increased user access to and engagement with Facebook through our mobile products, where we do not currently directly generate meaningful revenue, particularly to the extent that mobile engagement is substituted for engagement with Facebook on personal computers where we monetize usage by displaying ads and other commercial content;

 

   

product changes or inventory management decisions we may make that reduce the size, frequency, or relative prominence of ads and other commercial content displayed on Facebook;

 

   

our inability to improve our analytics and measurement solutions that demonstrate the value of our ads and other commercial content;

 

   

decisions by advertisers to use our free products, such as Facebook Pages, instead of advertising on Facebook;

 

   

loss of advertising market share to our competitors;

 

   

adverse legal developments relating to advertising, including legislative and regulatory developments and developments in litigation;

 

   

adverse media reports or other negative publicity involving us, our Platform developers, or other companies in our industry;

 

   

our inability to create new products that sustain or increase the value of our ads and other commercial content;

 

   

the degree to which users opt out of social ads or otherwise limit the potential audience of commercial content;

 

   

changes in the way online advertising is priced;

 

13


Table of Contents
   

the impact of new technologies that could block or obscure the display of our ads and other commercial content; and

 

   

the impact of macroeconomic conditions and conditions in the advertising industry in general.

 

The occurrence of any of these or other factors could result in a reduction in demand for our ads and other commercial content, which may reduce the prices we receive for our ads and other commercial content, or cause advertisers to stop advertising with us altogether, either of which would negatively affect our revenue and financial results.

 

Growth in use of Facebook through our mobile products, where our ability to monetize is unproven, as a substitute for use on personal computers may negatively affect our revenue and financial results.

 

We had 432 million MAUs who used Facebook mobile products in December 2011. While most of our mobile users also access Facebook through personal computers, we anticipate that the rate of growth in mobile usage will exceed the growth in usage through personal computers for the foreseeable future, in part due to our focus on developing mobile products to encourage mobile usage of Facebook. We have historically not shown ads to users accessing Facebook through mobile apps or our mobile website. In February 2012, we announced plans to include sponsored stories in users’ mobile News Feeds. However, we do not currently directly generate any meaningful revenue from the use of Facebook mobile products, and our ability to do so successfully is unproven. Accordingly, if users increasingly access Facebook mobile products as a substitute for access through personal computers, and if we are unable to successfully implement monetization strategies for our mobile users, or if we incur excessive expenses in this effort, our financial performance and ability to grow revenue would be negatively affected.

 

Facebook user growth and engagement on mobile devices depend upon effective operation with mobile operating systems, networks, and standards that we do not control.

 

There is no guarantee that popular mobile devices will continue to feature Facebook, or that mobile device users will continue to use Facebook rather than competing products. We are dependent on the interoperability of Facebook with popular mobile operating systems that we do not control, such as Android and iOS, and any changes in such systems that degrade our products’ functionality or give preferential treatment to competitive products could adversely affect Facebook usage on mobile devices. Additionally, in order to deliver high quality mobile products, it is important that our products work well with a range of mobile technologies, systems, networks, and standards that we do not control. We may not be successful in developing relationships with key participants in the mobile industry or in developing products that operate effectively with these technologies, systems, networks, or standards. In the event that it is more difficult for our users to access and use Facebook on their mobile devices, or if our users choose not to access or use Facebook on their mobile devices or use mobile products that do not offer access to Facebook, our user growth and user engagement could be harmed.

 

We may not be successful in our efforts to grow and further monetize the Facebook Platform.

 

We have made and are continuing to make major investments to enable developers to build applications (apps) and websites that integrate with the Facebook Platform. Existing and prospective Platform developers may not be successful in building apps or websites that create and maintain user engagement. Additionally, developers may choose to build on other platforms, including mobile platforms controlled by third parties, rather than building on the Facebook Platform. We are continuously seeking to balance the distribution objectives of our Platform developers with our desire to provide an optimal user experience, and we may not be successful in achieving a balance that continues to attract and retain Platform developers. From time to time, we have taken actions to reduce the volume of communications from apps to users on Facebook with the objective of enhancing the user experience, and such actions have reduced distribution from, user engagement with, and our monetization opportunities from, apps on Facebook. In some instances, these actions have adversely affected our relationships with Platform developers. If we are not successful in our efforts to grow our Platform or if we are

 

14


Table of Contents

unable to build and maintain good relations with Platform developers, our user growth and user engagement and our financial results may be adversely affected.

 

Additionally, we may not be successful in further monetizing the Facebook Platform. We currently monetize the Facebook Platform in several ways, including ads on pages generated by apps on Facebook, direct advertising on Facebook purchased by Platform developers to drive traffic to their apps and websites, and fees from our Platform developers’ use of our Payments infrastructure to sell virtual and digital goods to users. Apps built by developers of social games, particularly Zynga, are currently responsible for substantially all of our revenue derived from Payments. In addition, a relatively small percentage of our users have transacted with Facebook Payments. For example, in 2011, approximately 15 million users purchased virtual goods using Facebook Payments. If the Platform apps that currently generate revenue fail to grow or maintain their users and engagement, if Platform developers do not continue to introduce new apps that attract users and create engagement, if Platform developers reduce their advertising on Facebook, if we fail to maintain good relationships with Platform developers or attract new developers, or if Platform apps outside of social games do not gain popularity and generate significant revenue, our financial performance and ability to grow revenue could be adversely affected.

 

Our business is highly competitive. Competition presents an ongoing threat to the success of our business.

 

We face significant competition in almost every aspect of our business, including from companies such as Google, Microsoft, and Twitter, which offer a variety of Internet products, services, content, and online advertising offerings, as well as from mobile companies and smaller Internet companies that offer products and services that may compete with specific Facebook features. We also face competition from traditional and online media businesses for advertising budgets. We compete broadly with Google’s social networking offerings, including Google+, and also with other, largely regional, social networks that have strong positions in particular countries, including Cyworld in Korea, Mixi in Japan, Orkut (owned by Google) in Brazil and India, and vKontakte in Russia. We would also face competition from companies in China such as Renren, Sina, and Tencent in the event that we are able to access the market in China in the future. As we introduce new products, as our existing products evolve, or as other companies introduce new products and services, we may become subject to additional competition.

 

Some of our current and potential competitors have significantly greater resources and better competitive positions in certain markets than we do. These factors may allow our competitors to respond more effectively than us to new or emerging technologies and changes in market requirements. Our competitors may develop products, features, or services that are similar to ours or that achieve greater market acceptance, may undertake more far-reaching and successful product development efforts or marketing campaigns, or may adopt more aggressive pricing policies. In addition, Platform partners may use information shared by our users through the Facebook Platform in order to develop products or features that compete with us. Certain competitors, including Google, could use strong or dominant positions in one or more markets to gain competitive advantage against us in areas where we operate including: by integrating competing social networking platforms or features into products they control such as search engines, web browsers, or mobile device operating systems; by making acquisitions; or by making access to Facebook more difficult. As a result, our competitors may acquire and engage users at the expense of the growth or engagement of our user base, which may negatively affect our business and financial results.

 

We believe that our ability to compete effectively depends upon many factors both within and beyond our control, including:

 

   

the usefulness, ease of use, performance, and reliability of our products compared to our competitors;

 

   

the size and composition of our user base;

 

   

the engagement of our users with our products;

 

15


Table of Contents
   

the timing and market acceptance of products, including developments and enhancements to our or our competitors’ products;

 

   

our ability to monetize our products, including our ability to successfully monetize mobile usage;

 

   

the frequency, size, and relative prominence of the ads and other commercial content displayed by us or our competitors;

 

   

customer service and support efforts;

 

   

marketing and selling efforts;

 

   

our ability to establish and maintain developers’ interest in building on the Facebook Platform;

 

   

changes mandated by legislation, regulatory authorities, or litigation, including settlements and consent decrees, some of which may have a disproportionate effect on us;

 

   

acquisitions or consolidation within our industry, which may result in more formidable competitors;

 

   

our ability to attract, retain, and motivate talented employees, particularly software engineers;

 

   

our ability to cost-effectively manage and grow our operations; and

 

   

our reputation and brand strength relative to our competitors.

 

If we are not able to effectively compete, our user base and level of user engagement may decrease, which could make us less attractive to developers and advertisers and materially and adversely affect our revenue and results of operations.

 

Action by governments to restrict access to Facebook in their countries could substantially harm our business and financial results.

 

It is possible that governments of one or more countries may seek to censor content available on Facebook in their country, restrict access to Facebook from their country entirely, or impose other restrictions that may affect the accessibility of Facebook in their country for an extended period of time or indefinitely. For example, access to Facebook has been or is currently restricted in whole or in part in China, Iran, North Korea, and Syria. In addition, governments in other countries may seek to restrict access to Facebook if they consider us to be in violation of their laws. In the event that access to Facebook is restricted, in whole or in part, in one or more countries or our competitors are able to successfully penetrate geographic markets that we cannot access, our ability to retain or increase our user base and user engagement may be adversely affected, we may not be able to maintain or grow our revenue as anticipated, and our financial results could be adversely affected.

 

Our efforts to expand the Facebook Platform may result in users increasingly engaging with our Platform developers’ Facebook-integrated websites instead of engaging on Facebook, which may negatively affect our advertising revenue and harm our business.

 

We actively support Platform developers’ efforts to develop products that integrate with Facebook on the developers’ websites. Our Platform developers may choose to prioritize building or supporting Facebook-integrated websites as opposed to building or supporting apps that run on the Facebook website. When users visit a Platform partner’s Facebook-integrated website, we do not deliver advertisements, whereas we would have displayed advertisements to these users if their activity had taken place on the Facebook website. If Facebook-integrated websites draw users away from our website, it may reduce or slow the growth of our user activity that generates advertising opportunities, which could negatively affect our advertising revenue. Although we believe that there are significant long-term benefits to Facebook resulting from increased engagement on Facebook-integrated websites, these benefits may not offset the possible loss of advertising revenue, in which case our business could be harmed.

 

16


Table of Contents

Our new products and changes to existing products could fail to attract or retain users or generate revenue.

 

Our ability to retain, increase, and engage our user base and to increase our revenue will depend heavily on our ability to create successful new products, both independently and in conjunction with Platform developers or other third parties. We may introduce significant changes to our existing products or develop and introduce new and unproven products, including using technologies with which we have little or no prior development or operating experience. If new or enhanced products fail to engage users, developers, or advertisers, we may fail to attract or retain users or to generate sufficient revenue, operating margin, or other value to justify our investments, and our business may be adversely affected. In the future, we may invest in new products and initiatives to generate revenue, but there is no guarantee these approaches will be successful. If we are not successful with new approaches to monetization, we may not be able to maintain or grow our revenue as anticipated or recover any associated development costs, and our financial results could be adversely affected.

 

Our culture emphasizes rapid innovation and prioritizes user engagement over short-term financial results.

 

We have a culture that encourages employees to quickly develop and launch new and innovative products. As our business grows and becomes more complex, our cultural emphasis on moving quickly may result in unintended outcomes or decisions that are poorly received by users, developers, or advertisers. Our culture also prioritizes our user engagement over short-term financial results, and we frequently make product decisions that may reduce our short-term revenue or profitability if we believe that the decisions are consistent with our mission and benefit the aggregate user experience and will thereby improve our financial performance over the long term. These decisions may not produce the long-term benefits that we expect, in which case our user growth and engagement, our relationships with developers and advertisers, and our business and results of operations could be harmed.

 

If we are not able to maintain and enhance our brand, or if events occur that damage our reputation and brand, our ability to expand our base of users, developers, and advertisers may be impaired, and our business and financial results may be harmed.

 

We believe that the Facebook brand has significantly contributed to the success of our business. We also believe that maintaining and enhancing our brand is critical to expanding our base of users, developers, and advertisers. Many of our new users are referred by existing users, and therefore we strive to ensure that our users remain favorably inclined towards Facebook. Maintaining and enhancing our brand will depend largely on our ability to continue to provide useful, reliable, trustworthy, and innovative products, which we may not do successfully. We may introduce new products or terms of service that users do not like, which may negatively affect our brand. Additionally, the actions of our Platform developers may affect our brand if users do not have a positive experience using third-party apps and websites integrated with Facebook. We have in the past experienced, and we expect that in the future we will continue to experience, media, legislative, or regulatory scrutiny of our decisions regarding user privacy or other issues, which may adversely affect our reputation and brand. We also may fail to provide adequate customer service, which could erode confidence in our brand. Our brand may also be negatively affected by the actions of users that are deemed to be hostile or inappropriate to other users, or by users acting under false or inauthentic identities. Maintaining and enhancing our brand may require us to make substantial investments and these investments may not be successful. If we fail to successfully promote and maintain the Facebook brand or if we incur excessive expenses in this effort, our business and financial results may be adversely affected.

 

Improper access to or disclosure of our users’ information, or violation of our terms of service or policies, could harm our reputation and adversely affect our business.

 

Our efforts to protect the information that our users have chosen to share using Facebook may be unsuccessful due to the actions of third parties, software bugs or other technical malfunctions, employee error or malfeasance, or other factors. In addition, third parties may attempt to fraudulently induce employees or users to disclose information in order to gain access to our data or our users’ data. If any of these events occur, our users’ information could be accessed or disclosed improperly. Our Data Use Policy governs the use of information that

 

17


Table of Contents

users have chosen to share using Facebook and how that information may be used by us and third parties. Some Platform developers may store information provided by our users through apps on the Facebook Platform or websites integrated with Facebook. If these third parties or Platform developers fail to adopt or adhere to adequate data security practices or fail to comply with our terms and policies, or in the event of a breach of their networks, our users’ data may be improperly accessed or disclosed.

 

Any incidents involving unauthorized access to or improper use of the information of our users or incidents involving violation of our terms of service or policies, including our Data Use Policy, could damage our reputation and our brand and diminish our competitive position. In addition, the affected users or government authorities could initiate legal or regulatory action against us in connection with such incidents, which could cause us to incur significant expense and liability or result in orders or consent decrees forcing us to modify our business practices. Any of these events could have a material and adverse effect on our business, reputation, or financial results.

 

Unfavorable media coverage could negatively affect our business.

 

We receive a high degree of media coverage around the world. Unfavorable publicity regarding, for example, our privacy practices, product changes, product quality, litigation or regulatory activity, or the actions of our Platform developers or our users, could adversely affect our reputation. Such negative publicity also could have an adverse effect on the size, engagement, and loyalty of our user base and result in decreased revenue, which could adversely affect our business and financial results.

 

Our financial results will fluctuate from quarter to quarter, which makes them difficult to predict.

 

Our quarterly financial results have fluctuated in the past and will fluctuate in the future. Additionally, we have a limited operating history with the current scale of our business, which makes it difficult to forecast our future results. As a result, you should not rely upon our past quarterly financial results as indicators of future performance. You should take into account the risks and uncertainties frequently encountered by companies in rapidly evolving markets. Our financial results in any given quarter can be influenced by numerous factors, many of which we are unable to predict or are outside of our control, including:

 

   

our ability to maintain and grow our user base and user engagement;

 

   

our ability to attract and retain advertisers in a particular period;

 

   

seasonal fluctuations in spending by our advertisers;

 

   

the number of ads shown to users;

 

   

the pricing of our ads and other products;

 

   

our ability to increase payments and other fees revenue;

 

   

the diversification and growth of revenue sources beyond current advertising and Payments;

 

   

the development and introduction of new products or services by us or our competitors;

 

   

increases in marketing, sales, and other operating expenses that we may incur to grow and expand our operations and to remain competitive;

 

   

our ability to maintain gross margins and operating margins;

 

   

our ability to obtain equipment and components for our data centers and other technical infrastructure in a timely and cost-effective manner;

 

   

system failures or breaches of security or privacy;

 

   

inaccessibility of Facebook due to third-party actions;

 

18


Table of Contents
   

share-based compensation expense including approximately $         million that we will incur in the quarter of the completion of our initial public offering in connection with the vesting of restricted stock units (RSUs) granted prior to 2011;

 

   

adverse litigation judgments, settlements, or other litigation-related costs;

 

   

changes in the legislative or regulatory environment, including with respect to privacy, or enforcement by government regulators, including fines, orders, or consent decrees;

 

   

fluctuations in currency exchange rates and changes in the proportion of our revenue and expenses denominated in foreign currencies;

 

   

fluctuations in the market values of our portfolio investments and in interest rates;

 

   

changes in U.S. generally accepted accounting principles; and

 

   

changes in business or macroeconomic conditions.

 

We currently generate significant revenue as a result of our relationship with Zynga, and, if we are unable to successfully maintain this relationship, our financial results could be harmed.

 

In 2011, Zynga accounted for approximately 12% of our revenue, which amount was comprised of revenue derived from payments processing fees related to Zynga’s sales of virtual goods and from direct advertising purchased by Zynga. Additionally, Zynga’s apps generate pages on which we display ads from other advertisers. Zynga has recently launched games on its own website and on non-Facebook platforms, and Zynga may choose to try to migrate users from existing Facebook-integrated games to other websites or platforms. We may fail to maintain good relations with Zynga or Zynga may decide to reduce or cease its investments in games on the Facebook Platform. If the use of Zynga games on our Platform declines for these or other reasons, our financial results may be adversely affected.

 

We expect our rates of growth will decline in the future.

 

We believe that our rates of user and revenue growth will decline over time. For example, our annual revenue grew 154% from 2009 to 2010 and 88% from 2010 to 2011. Historically, our user growth has been a primary driver of growth in our revenue. We expect that our user growth and revenue growth rates will decline as the size of our active user base increases and as we achieve higher market penetration rates. As our growth rates decline, investors’ perceptions of our business may be adversely affected and the market price of our Class A common stock could decline.

 

Our business is subject to complex and evolving U.S. and foreign laws and regulations regarding privacy, data protection, and other matters. Many of these laws and regulations are subject to change and uncertain interpretation, and could result in claims, changes to our business practices, increased cost of operations, or declines in user growth or engagement, or otherwise harm our business.

 

We are subject to a variety of laws and regulations in the United States and abroad that involve matters central to our business, including user privacy, rights of publicity, data protection, content, intellectual property, distribution, electronic contracts and other communications, competition, protection of minors, consumer protection, taxation, and online payment services. Foreign data protection, privacy, and other laws and regulations are often more restrictive than those in the United States. These U.S. federal and state and foreign laws and regulations are constantly evolving and can be subject to significant change. In addition, the application and interpretation of these laws and regulations are often uncertain, particularly in the new and rapidly evolving industry in which we operate. For example, the interpretation of some laws and regulations that govern the use of names and likenesses in connection with advertising and marketing activities is unsettled and developments in this area could affect the manner in which we design our products, as well as our terms of use. A number of proposals are pending before federal, state, and foreign legislative and regulatory bodies that could significantly affect our business. For example, a revision to the 1995 European Union Data Protection Directive is currently being considered by

 

19


Table of Contents

European legislative bodies that may include more stringent operational requirements for data processors and significant penalties for non-compliance. Similarly, there have been a number of recent legislative proposals in the United States, at both the federal and state level, that would impose new obligations in areas such as privacy and liability for copyright infringement by third parties. These existing and proposed laws and regulations can be costly to comply with and can delay or impede the development of new products, result in negative publicity, increase our operating costs, require significant management time and attention, and subject us to claims or other remedies, including fines or demands that we modify or cease existing business practices.

 

We have been subject to regulatory investigations and settlements and we expect to continue to be subject to such proceedings in the future, which could cause us to incur substantial costs or require us to change our business practices in a manner materially adverse to our business.

 

From time to time, we receive inquiries from regulators regarding our compliance with laws and other matters. For example, in 2011, we reached agreement with the Federal Trade Commission (FTC) to resolve an investigation into various practices by entering into a 20-year settlement agreement that, among other things, requires us to establish and refine certain practices with respect to treatment of user data and privacy settings and also requires that we complete bi-annual independent privacy audits. As another example, in 2011 the Irish Data Protection Commissioner (DPC) conducted an audit of the data, security, and privacy practices and policies of Facebook Ireland, which is the data controller for Facebook users outside the United States and Canada, and released a report of its conclusions in December 2011. The FTC and DPC have investigated and audited aspects of our products and practices, and we expect to continue to be the subject of regulatory investigations and audits in the future by these and other regulators throughout the world.

 

It is possible that a regulatory inquiry might result in changes to our policies or practices. Violation of existing or future regulatory orders or consent decrees could subject us to substantial monetary fines and other penalties that could negatively affect our financial condition and results of operations. In addition, it is possible that future orders issued by, or enforcement actions initiated by, regulatory authorities could cause us to incur substantial costs or require us to change our business practices in a manner materially adverse to our business.

 

If we are unable to protect our intellectual property, the value of our brand and other intangible assets may be diminished, and our business may be adversely affected.

 

We rely and expect to continue to rely on a combination of confidentiality and license agreements with our employees, consultants, and third parties with whom we have relationships, as well as trademark, copyright, patent, trade secret, and domain name protection laws, to protect our proprietary rights. In the United States and internationally, we have filed various applications for protection of certain aspects of our intellectual property, and we currently hold a number of issued patents in multiple jurisdictions. However, third parties may knowingly or unknowingly infringe our proprietary rights, third parties may challenge proprietary rights held by us, and pending and future trademark and patent applications may not be approved. In addition, effective intellectual property protection may not be available in every country in which we operate or intend to operate our business. In any or all of these cases, we may be required to expend significant time and expense in order to prevent infringement or to enforce our rights. Although we have taken measures to protect our proprietary rights, there can be no assurance that others will not offer products or concepts that are substantially similar to ours and compete with our business. In addition, we regularly contribute software source code under open source licenses and have made other technology we developed available under other open licenses, and we include open source software in our products. For example, we have contributed certain specifications and designs related to our data center equipment to the Open Compute Project Foundation, a non-profit entity that shares and develops such information with the technology community, under the Open Web Foundation License. As a result of our open source contributions and the use of open source in our products, we may license or be required to license innovations that turn out to be material to our business and may also be exposed to increased litigation risk. If the protection of our proprietary rights is inadequate to prevent unauthorized use or appropriation by third parties, the value of our brand and other intangible assets may be diminished and competitors may be able to more effectively mimic our service and methods of operations. Any of these events could have an adverse effect on our business and financial results.

 

20


Table of Contents

We are currently, and expect to be in the future, party to patent lawsuits and other intellectual property rights claims that are expensive and time consuming, and, if resolved adversely, could have a significant impact on our business, financial condition, or results of operations.

 

Companies in the Internet, technology, and media industries own large numbers of patents, copyrights, trademarks, and trade secrets, and frequently enter into litigation based on allegations of infringement, misappropriation, or other violations of intellectual property or other rights. In addition, various “non-practicing entities” that own patents and other intellectual property rights often attempt to aggressively assert their rights in order to extract value from technology companies. Furthermore, from time to time we may introduce new products, including in areas where we currently do not compete, which could increase our exposure to patent and other intellectual property claims from competitors and non-practicing entities.

 

From time to time, we receive notice letters from patent holders alleging that certain of our products and services infringe their patent rights. Some of these have resulted in litigation against us. For example, on March 12, 2012, Yahoo filed a lawsuit against us in the U.S. District Court for the Northern District of California that alleges that a number of our products infringe the claims of ten of Yahoo’s patents that Yahoo claims relate to “advertising,” “social networking,” “privacy,” “customization,” and “messaging.” Yahoo is seeking unspecified damages, a damage multiplier for alleged willful infringement, and an injunction. We have not yet filed an answer or asserted any counterclaims with respect to this complaint. We intend to vigorously defend this lawsuit. This litigation is still in its early stages and the final outcome, including our liability, if any, with respect to these claims, is uncertain. If an unfavorable outcome were to occur in this litigation, the impact could be material to our business, financial condition, or results of operations.

 

We presently are involved in a number of other lawsuits, and as we face increasing competition and gain an increasingly high profile, including in connection with our initial public offering, we expect the number of patent and other intellectual property claims against us to grow. Defending patent and other intellectual property litigation is costly and can impose a significant burden on management and employees, and there can be no assurances that favorable final outcomes will be obtained in all cases. In addition, plaintiffs may seek, and we may become subject to, preliminary or provisional rulings in the course of any such litigation, including potential preliminary injunctions requiring us to cease some or all of our operations. We may decide to settle such lawsuits and disputes on terms that are unfavorable to us. Similarly, if any litigation to which we are a party is resolved adversely, we may be subject to an unfavorable judgment that may not be reversed upon appeal. The terms of such a settlement or judgment may require us to cease some or all of our operations or pay substantial amounts to the other party. In addition, we may have to seek a license to continue practices found to be in violation of a third party’s rights, which may not be available on reasonable terms, or at all, and may significantly increase our operating costs and expenses. As a result, we may also be required to develop alternative non-infringing technology or practices or discontinue the practices. The development of alternative non-infringing technology or practices could require significant effort and expense or may not be feasible. Our business, financial condition, or results of operations could be adversely affected as a result of an unfavorable resolution of the disputes and litigation referred to above.

 

We are involved in numerous class action lawsuits and other litigation matters that are expensive and time consuming, and, if resolved adversely, could harm our business, financial condition, or results of operations.

 

In addition to intellectual property claims, we are also involved in numerous other lawsuits, including putative class action lawsuits brought by users and advertisers, many of which claim statutory damages, and we anticipate that we will continue to be a target for numerous lawsuits in the future. Because we have hundreds of millions of users, the plaintiffs in class action cases filed against us typically claim enormous monetary damages even if the alleged per-user harm is small or non-existent. Any litigation to which we are a party may result in an onerous or unfavorable judgment that may not be reversed upon appeal, or we may decide to settle lawsuits on similarly unfavorable terms. Any such negative outcome could result in payments of substantial monetary damages or fines, or changes to our products or business practices, and accordingly our business, financial condition, or results of operations could be materially and adversely affected. Although the results of lawsuits and claims cannot be predicted with certainty, we do not believe that the final outcome of those matters that we

 

21


Table of Contents

currently face will have a material adverse effect on our business, financial condition, or results of operations. However, defending these claims is costly and can impose a significant burden on management and employees, and we may receive unfavorable preliminary or interim rulings in the course of litigation, which could adversely affect the market price of our Class A common stock. There can be no assurances that a favorable final outcome will be obtained in all cases.

 

Our CEO has control over key decision making as a result of his control of a majority of our voting stock.

 

As a result of voting agreements with certain stockholders, together with the shares he holds, Mark Zuckerberg, our founder, Chairman, and CEO, will be able to exercise voting rights with respect to an aggregate of              shares of common stock, which will represent approximately     % of the voting power of our outstanding capital stock following our initial public offering. As a result, Mr. Zuckerberg has the ability to control the outcome of matters submitted to our stockholders for approval, including the election of directors and any merger, consolidation, or sale of all or substantially all of our assets. This concentrated control could delay, defer, or prevent a change of control, merger, consolidation, or sale of all or substantially all of our assets that our other stockholders support, or conversely this concentrated control could result in the consummation of such a transaction that our other stockholders do not support. This concentrated control could also discourage a potential investor from acquiring our Class A common stock due to the limited voting power of such stock relative to the Class B common stock and might harm the market price of our Class A common stock. In addition, Mr. Zuckerberg has the ability to control the management and major strategic investments of our company as a result of his position as our CEO and his ability to control the election or replacement of our directors. In the event of his death, the shares of our capital stock that Mr. Zuckerberg owns will be transferred to the persons or entities that he designates. As a board member and officer, Mr. Zuckerberg owes a fiduciary duty to our stockholders and must act in good faith in a manner he reasonably believes to be in the best interests of our stockholders. As a stockholder, even a controlling stockholder, Mr. Zuckerberg is entitled to vote his shares, and shares over which he has voting control as a result of voting agreements, in his own interests, which may not always be in the interests of our stockholders generally. For a description of these voting agreements, see “Description of Capital Stock—Voting Agreements.”

 

We anticipate that we will expend substantial funds in connection with the tax liabilities that arise upon the initial settlement of RSUs following our initial public offering and the manner in which we fund that expenditure may have an adverse effect on our financial condition.

 

We anticipate that we will expend substantial funds to satisfy tax withholding and remittance obligations on a date approximately six months following our initial public offering, when we will settle a portion of our RSUs granted prior to January 1, 2011 (Pre-2011 RSUs). On the settlement date, we plan to withhold and remit income taxes at applicable minimum statutory rates based on the then-current value of the underlying shares. We currently expect that the average of these withholding tax rates will be approximately 45%. If the price of our common stock at the time of settlement were equal to the midpoint of the price range on the cover page of this prospectus, we estimate that this tax obligation would be approximately $         billion in the aggregate. The amount of this obligation could be higher or lower, depending on the price of our shares on the RSU settlement date. To settle these RSUs, assuming a 45% tax withholding rate, we anticipate that we will net settle the awards by delivering approximately              shares of Class B common stock to RSU holders and simultaneously withholding approximately              shares of Class B common stock. In connection with this net settlement we will withhold and remit the tax liabilities on behalf of the RSU holders in cash to the applicable tax authorities.

 

To fund the withholding and remittance obligation, we expect to sell equity securities near the settlement date in an amount that is substantially equivalent to the number of shares of common stock that we withhold in connection with the initial settlement of the Pre-2011 RSUs, such that the newly issued shares should not be dilutive. However, in the event that we issue equity securities, we cannot assure you that we will be able to successfully match the proceeds to the amount of this tax liability. In addition, any such equity financing could result in a decline in our stock price. If we elect not to fully fund tax withholding and remittance obligations through the issuance of equity or we are unable to complete such an offering due to market conditions or otherwise, we may choose to borrow funds from our credit facilities, use a substantial portion of our existing

 

22


Table of Contents

cash, or rely upon a combination of these alternatives. In the event that we elect to satisfy tax withholding and remittance obligations in whole or in part by drawing on our credit facilities, our interest expense and principal repayment requirements could increase significantly, which could have an adverse effect on our financial results.

 

We cannot be certain that additional financing will be available on reasonable terms when required, or at all.

 

From time to time, we may need additional financing, whether in connection with our RSU tax obligation or otherwise. Our ability to obtain additional financing, if and when required, will depend on investor demand, our operating performance, the condition of the capital markets, and other factors. To the extent we draw on our credit facilities to fund the RSU tax obligation, we may need to raise additional funds and we cannot assure you that additional financing will be available to us on favorable terms when required, or at all. If we raise additional funds through the issuance of equity, equity-linked or debt securities, those securities may have rights, preferences, or privileges senior to the rights of our Class A common stock, and our existing stockholders may experience dilution.

 

Our costs may grow more quickly than our revenue, harming our business and profitability.

 

Providing our products to our users is costly and we expect our expenses to continue to increase in the future as we broaden our user base, as users increase the number of connections and amount of data they share with us, as we develop and implement new product features that require more computing infrastructure, and as we hire additional employees. Historically, our costs have increased each year due to these factors and we expect to continue to incur increasing costs, in particular for servers, storage, power, and data centers, to support our anticipated future growth. We expect to continue to invest in our global infrastructure in order to provide our products rapidly and reliably to all users around the world, including in countries where we do not expect significant short-term monetization. Our expenses may be greater than we anticipate, and our investments to make our business and our technical infrastructure more efficient may not be successful. In addition, we may increase marketing, sales, and other operating expenses in order to grow and expand our operations and to remain competitive. Increases in our costs may adversely affect our business and profitability.

 

Our business is dependent on our ability to maintain and scale our technical infrastructure, and any significant disruption in our service could damage our reputation, result in a potential loss of users and engagement, and adversely affect our financial results.

 

Our reputation and ability to attract, retain, and serve our users is dependent upon the reliable performance of Facebook and our underlying technical infrastructure. Our systems may not be adequately designed with the necessary reliability and redundancy to avoid performance delays or outages that could be harmful to our business. If Facebook is unavailable when users attempt to access it, or if it does not load as quickly as they expect, users may not return to our website as often in the future, or at all. As our user base and the amount and types of information shared on Facebook continue to grow, we will need an increasing amount of technical infrastructure, including network capacity, and computing power, to continue to satisfy the needs of our users. It is possible that we may fail to effectively scale and grow our technical infrastructure to accommodate these increased demands. In addition, our business is subject to interruptions, delays, or failures resulting from earthquakes, other natural disasters, terrorism, or other catastrophic events.

 

A substantial portion of our network infrastructure is provided by third parties. Any disruption or failure in the services we receive from these providers could harm our ability to handle existing or increased traffic and could significantly harm our business. Any financial or other difficulties these providers face may adversely affect our business, and we exercise little control over these providers, which increases our vulnerability to problems with the services they provide.

 

We recently began to own and build key portions of our technical infrastructure, and, because of our limited experience in this area, we could experience unforeseen difficulties.

 

In 2011, we began serving our products from data centers owned by Facebook using servers specifically designed for us. We plan to continue to significantly expand the size of our infrastructure, primarily through data

 

23


Table of Contents

centers that we design and own. The infrastructure expansion we are undertaking is complex, and unanticipated delays in the completion of these projects or availability of components may lead to increased project costs, operational inefficiencies, or interruptions in the delivery or degradation of the quality of our products. In addition, there may be issues related to this infrastructure that are not identified during the testing phases of design and implementation, which may only become evident after we have started to fully utilize the underlying equipment, that could further degrade the user experience or increase our costs.

 

Our software is highly technical, and if it contains undetected errors, our business could be adversely affected.

 

Our products incorporate software that is highly technical and complex. Our software has contained, and may now or in the future contain, undetected errors, bugs, or vulnerabilities. Some errors in our software code may only be discovered after the code has been released. Any errors, bugs, or vulnerabilities discovered in our code after release could result in damage to our reputation, loss of users, loss of revenue, or liability for damages, any of which could adversely affect our business and financial results.

 

Certain of our user metrics are subject to inherent challenges in measurement, and real or perceived inaccuracies in such metrics may harm our reputation and negatively affect our business.

 

The numbers of our MAUs and daily active users (DAUs) are calculated using internal company data. While we believe these numbers are reasonable estimates of our user base for the applicable period of measurement, there are inherent challenges in measuring usage of our products across large online and mobile populations around the world. For example, there may be individuals who have multiple Facebook accounts in violation of our terms of service, despite our efforts to detect and suppress such behavior. We estimate that false or duplicate accounts may have represented approximately 5-6% of our MAUs as of December 31, 2011. However, this estimate is based on an internal review of a limited sample of accounts and we apply significant judgment in making this determination, such as identifying names that appear to be fake or other behavior that appears inauthentic to the reviewers. As such, our estimation of false or duplicate accounts may not accurately represent the actual number of such accounts. Our metrics are also affected by applications on certain mobile devices that automatically contact our servers for regular updates with no user action involved, and this activity can cause our system to count the user associated with such a device as an active user on the day such contact occurs. We estimate that less than 5% of our estimated worldwide DAUs as of December 31, 2011 and 2010 resulted from this type of automatic mobile activity, and that this type of activity had a substantially smaller effect on our estimate of worldwide MAUs and mobile MAUs. The impact of this automatic activity on our metrics varies by geography because mobile usage varies in different regions of the world. In addition, our data regarding the geographic location of our users is estimated based on a number of factors, such as the user’s IP address and self-disclosed location. These factors may not always accurately reflect the user’s actual location. For example, a mobile-only user may appear to be accessing Facebook from the location of the proxy server that the user connects to rather than from the user’s actual location. If advertisers, developers, or investors do not perceive our user metrics to be accurate representations of our user base, or if we discover material inaccuracies in our user metrics, our reputation may be harmed and advertisers and developers may be less willing to allocate their budgets or resources to Facebook, which could negatively affect our business and financial results.

 

We cannot assure you that we will effectively manage our growth.

 

Our employee headcount and the scope and complexity of our business have increased significantly, with the number of full-time employees increasing from 2,127 as of December 31, 2010, to 3,200 as of December 31, 2011, and we expect headcount growth to continue for the foreseeable future. The growth and expansion of our business and products create significant challenges for our management, operational, and financial resources, including managing multiple relations with users, advertisers, Platform developers, and other third parties. In the event of continued growth of our operations or in the number of our third-party relationships, our information technology systems or our internal controls and procedures may not be adequate to support our operations. In addition, some members of our management do not have significant experience managing a large global business operation, so our management may not be able to manage such growth effectively. To effectively manage our growth, we must continue to improve our operational, financial, and management processes and systems and to

 

24


Table of Contents

effectively expand, train, and manage our employee base. As our organization continues to grow, and we are required to implement more complex organizational management structures, we may find it increasingly difficult to maintain the benefits of our corporate culture, including our ability to quickly develop and launch new and innovative products. This could negatively affect our business performance.

 

The loss of one or more of our key personnel, or our failure to attract and retain other highly qualified personnel in the future, could harm our business.

 

We currently depend on the continued services and performance of our key personnel, including Mark Zuckerberg and Sheryl K. Sandberg. Although we have entered into employment agreements with Mr. Zuckerberg and Ms. Sandberg, the agreements have no specific duration and constitute at-will employment. In addition, many of our key technologies and systems are custom-made for our business by our personnel. The loss of key personnel, including members of management as well as key engineering, product development, marketing, and sales personnel, could disrupt our operations and have an adverse effect on our business.

 

As we continue to grow, we cannot guarantee we will continue to attract the personnel we need to maintain our competitive position. In particular, we intend to hire a significant number of engineering and sales personnel in 2012, and we expect to face significant competition from other companies in hiring such personnel, particularly in the San Francisco Bay Area. As we mature, the incentives to attract, retain, and motivate employees provided by our equity awards or by future arrangements, such as through cash bonuses, may not be as effective as in the past. Additionally, we have a number of current employees whose equity ownership in our company gives them a substantial amount of personal wealth. Likewise, we have a number of current employees whose equity awards are fully vested and shortly after the completion of our initial public offering will be entitled to receive substantial amounts of our capital stock. As a result, it may be difficult for us to continue to retain and motivate these employees, and this wealth could affect their decisions about whether or not they continue to work for us. If we do not succeed in attracting, hiring, and integrating excellent personnel, or retaining and motivating existing personnel, we may be unable to grow effectively.

 

We may incur liability as a result of information retrieved from or transmitted over the Internet or posted to Facebook and claims related to our products.

 

We have faced, currently face, and will continue to face claims relating to information that is published or made available on Facebook. In particular, the nature of our business exposes us to claims related to defamation, intellectual property rights, rights of publicity and privacy, and personal injury torts. This risk is enhanced in certain jurisdictions outside the United States where our protection from liability for third-party actions may be unclear and where we may be less protected under local laws than we are in the United States. We could incur significant costs investigating and defending such claims and, if we are found liable, significant damages. If any of these events occur, our business and financial results could be adversely affected.

 

Computer malware, viruses, hacking and phishing attacks, and spamming could harm our business and results of operations.

 

Computer malware, viruses, and computer hacking and phishing attacks have become more prevalent in our industry, have occurred on our systems in the past, and may occur on our systems in the future. Because of our prominence, we believe that we are a particularly attractive target for such attacks. Though it is difficult to determine what, if any, harm may directly result from any specific interruption or attack, any failure to maintain performance, reliability, security, and availability of our products and technical infrastructure to the satisfaction of our users may harm our reputation and our ability to retain existing users and attract new users.

 

In addition, spammers attempt to use our products to send targeted and untargeted spam messages to users, which may embarrass or annoy users and make Facebook less user-friendly. We cannot be certain that the technologies and employees that we have to attempt to defeat spamming attacks will be able to eliminate all spam messages from being sent on our platform. As a result of spamming activities, our users may use Facebook less or stop using our products altogether.

 

25


Table of Contents

Payment transactions on the Facebook Platform may subject us to additional regulatory requirements and other risks that could be costly and difficult to comply with or that could harm our business.

 

Our users can use the Facebook Platform to purchase virtual and digital goods from our Platform developers using our Payments infrastructure. Depending on how our Payments product evolves, we may be subject to a variety of laws and regulations in the United States, Europe, and elsewhere, including those governing money transmission, gift cards and other prepaid access instruments, electronic funds transfers, anti-money laundering, counter-terrorist financing, gambling, banking and lending, and import and export restrictions. In some jurisdictions, the application or interpretation of these laws and regulations is not clear. To increase flexibility in how our use of Payments may evolve and to mitigate regulatory uncertainty, we have applied for certain money transmitter licenses and expect to apply for additional money transmitter licenses in the United States, which will generally require us to demonstrate compliance with many domestic laws in these areas. Our efforts to comply with these laws and regulations could be costly and result in diversion of management time and effort and may still not guarantee compliance. In the event that we are found to be in violation of any such legal or regulatory requirements, we may be subject to monetary fines or other penalties such as a cease and desist order, or we may be required to make product changes, any of which could have an adverse effect on our business and financial results.

 

In addition, we may be subject to a variety of additional risks as a result of Payments on the Facebook Platform, including:

 

   

increased costs and diversion of management time and effort and other resources to deal with bad transactions or customer disputes;

 

   

potential fraudulent or otherwise illegal activity by users, developers, employees, or third parties;

 

   

restrictions on the investment of consumer funds used to transact Payments; and

 

   

additional disclosure and reporting requirements.

 

We plan to continue expanding our operations abroad where we have limited operating experience and may be subject to increased business and economic risks that could affect our financial results.

 

We plan to continue the international expansion of our business operations and the translation of our products. We currently make Facebook available in more than 70 different languages, and we have offices or data centers in more than 20 different countries. We may enter new international markets where we have limited or no experience in marketing, selling, and deploying our products. For example, we continue to evaluate entering China. However, this market has substantial legal and regulatory complexities that have prevented our entry into China to date. If we fail to deploy or manage our operations in international markets successfully, our business may suffer. In addition, we are subject to a variety of risks inherent in doing business internationally, including:

 

   

political, social, or economic instability;

 

   

risks related to the legal and regulatory environment in foreign jurisdictions, including with respect to privacy, and unexpected changes in laws, regulatory requirements, and enforcement;

 

   

potential damage to our brand and reputation due to compliance with local laws, including potential censorship or requirements to provide user information to local authorities;

 

   

fluctuations in currency exchange rates;

 

   

higher levels of credit risk and payment fraud;

 

   

enhanced difficulties of integrating any foreign acquisitions;

 

   

burdens of complying with a variety of foreign laws;

 

   

reduced protection for intellectual property rights in some countries;

 

26


Table of Contents
   

difficulties in staffing and managing global operations and the increased travel, infrastructure, and legal compliance costs associated with multiple international locations;

 

   

compliance with the U.S. Foreign Corrupt Practices Act, the U.K. Bribery Act, and similar laws in other jurisdictions; and

 

   

compliance with statutory equity requirements and management of tax consequences.

 

If we are unable to expand internationally and manage the complexity of our global operations successfully, our financial results could be adversely affected.

 

We plan to continue to make acquisitions, which could require significant management attention, disrupt our business, result in dilution to our stockholders, and adversely affect our financial results.

 

As part of our business strategy, we have made and intend to make acquisitions to add specialized employees, complementary companies, products, or technologies. However, we have not made any large acquisitions to date, and, as a result, our ability to acquire and integrate larger or more significant companies, products, or technologies in a successful manner is unproven. In the future, we may not be able to find other suitable acquisition candidates, and we may not be able to complete acquisitions on favorable terms, if at all. Our previous and future acquisitions may not achieve our goals, and any future acquisitions we complete could be viewed negatively by users, developers, advertisers, or investors. In addition, if we fail to successfully integrate any acquisitions, or the technologies associated with such acquisitions, into our company, the revenue and operating results of the combined company could be adversely affected. Any integration process may require significant time and resources, and we may not be able to manage the process successfully. We may not successfully evaluate or utilize the acquired technology or personnel, or accurately forecast the financial impact of an acquisition transaction, including accounting charges. We may have to pay cash, incur debt, or issue equity securities to pay for any such acquisition, any of which could adversely affect our financial results. The sale of equity or issuance of debt to finance any such acquisitions could result in dilution to our stockholders. The incurrence of indebtedness would result in increased fixed obligations and could also include covenants or other restrictions that would impede our ability to manage our operations.

 

If we default on our leasing and credit obligations, our operations may be interrupted and our business and financial results could be adversely affected.

 

We finance a significant portion of our expenditures through leasing arrangements, some of which are not required to be reflected on our balance sheet, and we may enter into additional similar arrangements in the future. In particular, we have used these types of arrangements to finance some of our equipment and data centers. In addition, we have credit facilities that we may draw upon to finance our operations or other corporate purposes, such as funding our tax withholding and remittance obligations in connection with the settlement of RSUs. If we default on these leasing and credit obligations, our leasing partners and lenders may, among other things:

 

   

require repayment of any outstanding lease obligations or amounts drawn on our credit facilities;

 

   

terminate our leasing arrangements and credit facilities;

 

   

terminate our access to the leased data centers we utilize;

 

   

stop delivery of ordered equipment;

 

   

sell or require us to return our leased equipment; or

 

   

require us to pay significant damages.

 

If some or all of these events were to occur, our operations may be interrupted and our ability to fund our operations or obligations, as well as our business, financial results, and financial condition, could be adversely affected.

 

27


Table of Contents

We may have exposure to greater than anticipated tax liabilities.

 

Our income tax obligations are based on our corporate operating structure and intercompany arrangements, including the manner in which we develop, value, and use our intellectual property and the valuations of our intercompany transactions. The tax laws applicable to our international business activities, including the laws of the United States and other jurisdictions, are subject to interpretation. The taxing authorities of the jurisdictions in which we operate may challenge our methodologies for valuing developed technology or intercompany arrangements, which could increase our worldwide effective tax rate and harm our financial position and results of operations. In addition, our future income taxes could be adversely affected by earnings being lower than anticipated in jurisdictions that have lower statutory tax rates and higher than anticipated in jurisdictions that have higher statutory tax rates, by changes in the valuation of our deferred tax assets and liabilities, or by changes in tax laws, regulations, or accounting principles. We are subject to regular review and audit by both U.S. federal and state and foreign tax authorities. Any adverse outcome of such a review or audit could have a negative effect on our financial position and results of operations. In addition, the determination of our worldwide provision for income taxes and other tax liabilities requires significant judgment by management, and there are many transactions where the ultimate tax determination is uncertain. Although we believe that our estimates are reasonable, the ultimate tax outcome may differ from the amounts recorded in our financial statements and may materially affect our financial results in the period or periods for which such determination is made.

 

The enactment of legislation implementing changes in the U.S. taxation of international business activities or the adoption of other tax reform policies could materially affect our financial position and results of operations.

 

The current administration has made public statements indicating that it has made international tax reform a priority, and key members of the U.S. Congress have conducted hearings and proposed a wide variety of potential changes. Certain changes to U.S. tax laws, including limitations on the ability to defer U.S. taxation on earnings outside of the United States until those earnings are repatriated to the United States, could affect the tax treatment of our foreign earnings, as well as cash and cash equivalent balances we currently maintain outside of the United States. Due to the large and expanding scale of our international business activities, any changes in the U.S. taxation of such activities may increase our worldwide effective tax rate and harm our financial position and results of operations.

 

Risks Related to Our Initial Public Offering and Ownership of Our Class A Common Stock

 

The market price of our Class A common stock may be volatile or may decline regardless of our operating performance, and you may not be able to resell your shares at or above the initial public offering price.

 

The initial public offering price for our Class A common stock will be determined through negotiations between the underwriters and us and may vary from the market price of our Class A common stock following our initial public offering. If you purchase shares of our Class A common stock in our initial public offering, you may not be able to resell those shares at or above the initial public offering price. We cannot assure you that the initial public offering price of our Class A common stock, or the market price following our initial public offering, will equal or exceed prices in privately negotiated transactions of our shares that have occurred from time to time prior to our initial public offering. The market price of our Class A common stock may fluctuate significantly in response to numerous factors, many of which are beyond our control, including:

 

   

actual or anticipated fluctuations in our revenue and other operating results;

 

   

the financial projections we may provide to the public, any changes in these projections or our failure to meet these projections;

 

   

actions of securities analysts who initiate or maintain coverage of us, changes in financial estimates by any securities analysts who follow our company, or our failure to meet these estimates or the expectations of investors;

 

28


Table of Contents
   

additional shares of our common stock being sold into the market by us or our existing stockholders or the anticipation of such sales, including if we issue shares to satisfy RSU-related tax obligations or if existing stockholders sell shares into the market when applicable “lock-up” periods end;

 

   

announcements by us or our competitors of significant products or features, technical innovations, acquisitions, strategic partnerships, joint ventures, or capital commitments;

 

   

announcements by us or estimates by third parties of actual or anticipated changes in the size of our user base or the level of user engagement;

 

   

changes in operating performance and stock market valuations of technology companies in our industry, including our Platform developers and competitors;

 

   

price and volume fluctuations in the overall stock market, including as a result of trends in the economy as a whole;

 

   

lawsuits threatened or filed against us;

 

   

developments in new legislation and pending lawsuits or regulatory actions, including interim or final rulings by judicial or regulatory bodies; and

 

   

other events or factors, including those resulting from war or incidents of terrorism, or responses to these events.

 

In addition, the stock markets have experienced extreme price and volume fluctuations that have affected and continue to affect the market prices of equity securities of many technology companies. Stock prices of many technology companies have fluctuated in a manner unrelated or disproportionate to the operating performance of those companies. In the past, stockholders have filed securities class action litigation following periods of market volatility. If we were to become involved in securities litigation, it could subject us to substantial costs, divert resources and the attention of management from our business, and adversely affect our business.

 

Substantial blocks of our total outstanding shares may be sold into the market when “lock-up” or “market standoff” periods end. If there are substantial sales of shares of our common stock, the price of our Class A common stock could decline.

 

The price of our Class A common stock could decline if there are substantial sales of our common stock, particularly sales by our directors, executive officers, employees, and significant stockholders, or when there is a large number of shares of our common stock available for sale. After our initial public offering, we will have outstanding              shares of our Class A common stock and              shares of our Class B common stock, based on the number of shares outstanding as of December 31, 2011. This includes              shares that we and the selling stockholders are selling in our initial public offering, which shares may be resold in the public market immediately following our initial public offering, and assumes no additional exercises of outstanding options (other than the exercise of the option held by Mr. Zuckerberg described elsewhere in this prospectus). In addition, we expect to issue              shares of our Class B common stock upon the net settlement of RSUs approximately six months following our initial public offering. Shares of our Class B common stock are convertible into an equivalent number of shares of our Class A common stock and generally convert into shares of our Class A common stock upon transfer. The              shares of our Class A common stock and              shares of our Class B common stock that are not offered and sold in our initial public offering as well as the shares underlying outstanding RSUs will be eligible for sale in the public market in the near future as set forth below.

 

29


Table of Contents

Date Available for Sale into Public Market

  

Number of Shares of Common Stock

91 days after the date of this prospectus

                shares held by the selling stockholders other than Mr. Zuckerberg

Approximately six months after the date of this prospectus

   approximately              shares underlying net- settled RSUs

181 days after the date of this prospectus

                shares

211 days after the date of this prospectus

                shares held by the selling stockholders

One year after the date of this prospectus

                shares held by Mail.ru Group Limited and DST Global Limited and their respective affiliates

18 months after the date of this prospectus

                shares held by Mail.ru Group Limited and DST Global Limited and their respective affiliates

 

Of the 138,539,434 shares of our Class B common stock that were subject to stock options outstanding (and not held by Mr. Zuckerberg) as of December 31, 2011, options to purchase 124,848,924 shares of Class B common stock were vested as of December 31, 2011 and the Class B common stock underlying such options will be eligible for sale approximately six months after the date of this prospectus. We expect an additional              shares of Class B common stock to be delivered upon the net settlement of RSUs between the date that is approximately six months after the date of this prospectus and December 31, 2012, which shares would be eligible for sale in the public market immediately following settlement.

 

After our initial public offering, certain holders of our Class A common stock and Class B common stock will have rights, subject to some conditions, to require us to file registration statements covering their shares or to include their shares in registration statements that we may file for ourselves or our stockholders. All of these shares are subject to market standoff or lock-up agreements restricting their sale for specified periods of time after the date of this prospectus. We also intend to register shares of common stock that we have issued and may issue under our employee equity incentive plans. Once we register these shares, they will be able to be sold freely in the public market upon issuance, subject to existing market standoff or lock-up agreements.

 

Morgan Stanley & Co. LLC may, in its sole discretion, permit our executive officers, our directors, and the selling stockholders to sell shares prior to the expiration of the restrictive provisions contained in the “lock-up” agreements with the underwriters. In addition, we may, in our sole discretion, permit our employees and current stockholders who are subject to market standoff agreements or arrangements with us and who are not subject to a lock-up agreement with the underwriters to sell shares prior to the expiration of the restrictive provisions contained in those market standoff agreements or arrangements.

 

The market price of the shares of our Class A common stock could decline as a result of the sale of a substantial number of our shares of common stock in the public market or the perception in the market that the holders of a large number of shares intend to sell their shares.

 

In making your investment decision, you should not rely on information in public media that is published by third parties. You should rely only on statements made in this prospectus in determining whether to purchase our shares.

 

You should carefully evaluate all of the information in this prospectus. We have in the past received, and may continue to receive, a high degree of media coverage, including coverage that is not directly attributable to statements made by our officers and employees, that incorrectly reports on statements made by our officers or employees, or that is misleading as a result of omitting information provided by us, our officers, or employees. You should rely only on the information contained in this prospectus in determining whether to purchase our shares of Class A common stock.

 

30


Table of Contents

We have broad discretion in the use of the net proceeds from our initial public offering and may not use them effectively.

 

We cannot specify with any certainty the particular uses of the net proceeds that we will receive from our initial public offering. Our management will have broad discretion in the application of the net proceeds, including working capital, possible acquisitions, and other general corporate purposes, and we may spend or invest these proceeds in a way with which our stockholders disagree. The failure by our management to apply these funds effectively could harm our business and financial condition. Pending their use, we may invest the net proceeds from our initial public offering in a manner that does not produce income or that loses value.

 

If securities or industry analysts publish inaccurate or unfavorable research about our business, our stock price could decline.

 

The trading market for our Class A common stock will depend in part on the research and reports that securities or industry analysts publish about us or our business. If one or more of the analysts who cover us downgrade our Class A common stock or publish inaccurate or unfavorable research about our business, our Class A common stock price would likely decline.

 

We do not intend to pay dividends for the foreseeable future.

 

We have never declared or paid cash dividends on our capital stock. We currently intend to retain any future earnings to finance the operation and expansion of our business, and we do not expect to declare or pay any dividends in the foreseeable future. As a result, you may only receive a return on your investment in our Class A common stock if the market price of our Class A common stock increases. In addition, our credit facilities contain restrictions on our ability to pay dividends.

 

If we are unable to implement and maintain effective internal control over financial reporting in the future, investors may lose confidence in the accuracy and completeness of our financial reports and the market price of our Class A common stock may be negatively affected.

 

As a public company, we will be required to maintain internal controls over financial reporting and to report any material weaknesses in such internal controls. In addition, beginning with our 2013 Annual Report on Form 10-K to be filed in 2014, we will be required to furnish a report by management on the effectiveness of our internal control over financial reporting pursuant to Section 404 of the Sarbanes-Oxley Act. We are in the process of designing, implementing, and testing the internal control over financial reporting required to comply with this obligation, which process is time consuming, costly, and complicated. If we identify material weaknesses in our internal control over financial reporting, if we are unable to comply with the requirements of Section 404 in a timely manner or assert that our internal control over financial reporting is effective, or if our independent registered public accounting firm is unable to express an opinion as to the effectiveness of our internal control over financial reporting, investors may lose confidence in the accuracy and completeness of our financial reports and the market price of our Class A common stock could be negatively affected, and we could become subject to investigations by the stock exchange on which our securities are listed, the Securities and Exchange Commission, or other regulatory authorities, which could require additional financial and management resources.

 

The requirements of being a public company may strain our resources and divert management’s attention.

 

As a public company, we will be subject to the reporting requirements of the Securities Exchange Act of 1934, as amended (Exchange Act), the Sarbanes-Oxley Act, the Dodd-Frank Act, the listing requirements of the                     , and other applicable securities rules and regulations. Compliance with these rules and regulations will increase our legal and financial compliance costs, make some activities more difficult, time-consuming, or costly, and increase demand on our systems and resources. The Exchange Act requires, among other things, that we file annual, quarterly, and current reports with respect to our business and operating results.

 

31


Table of Contents

As a result of disclosure of information in this prospectus and in filings required of a public company, our business and financial condition will become more visible, which we believe may result in threatened or actual litigation, including by competitors and other third parties. If such claims are successful, our business and operating results could be harmed, and even if the claims do not result in litigation or are resolved in our favor, these claims, and the time and resources necessary to resolve them, could divert the resources of our management and harm our business and operating results.

 

If you purchase shares of our Class A common stock in our initial public offering, you will experience substantial and immediate dilution.

 

If you purchase shares of our Class A common stock in our initial public offering, you will experience substantial and immediate dilution in the pro forma net tangible book value per share of $         per share as of December 31, 2011, based on an assumed initial public offering price of our Class A common stock of $         per share, the midpoint of the price range on the cover page of this prospectus, because the price that you pay will be substantially greater than the pro forma net tangible book value per share of the Class A common stock that you acquire. This dilution is due in large part to the fact that our earlier investors paid substantially less than the initial public offering price when they purchased their shares of our capital stock. You will experience additional dilution upon exercise of options to purchase common stock under our equity incentive plans, upon vesting of RSUs, if we issue restricted stock to our employees under our equity incentive plans, or if we otherwise issue additional shares of our common stock. For more information, see “Dilution.”

 

The dual class structure of our common stock and the voting agreements among certain stockholders have the effect of concentrating voting control with our CEO, and also with employees and directors and their affiliates; this will limit or preclude your ability to influence corporate matters.

 

Our Class B common stock has ten votes per share, and our Class A common stock, which is the stock we are offering in our initial public offering, has one vote per share. Stockholders who hold shares of Class B common stock, including our executive officers, employees, and directors and their affiliates, will together hold approximately     % of the voting power of our outstanding capital stock following our initial public offering. Because of the ten-to-one voting ratio between our Class B and Class A common stock, the holders of our Class B common stock collectively will continue to control a majority of the combined voting power of our common stock and therefore be able to control all matters submitted to our stockholders for approval so long as the shares of Class B common stock represent at least 9.1% of all outstanding shares of our Class A and Class B common stock. This concentrated control will limit or preclude your ability to influence corporate matters for the foreseeable future.

 

Future transfers by holders of Class B common stock will generally result in those shares converting to Class A common stock, subject to limited exceptions, such as certain transfers effected for estate planning purposes. The conversion of Class B common stock to Class A common stock will have the effect, over time, of increasing the relative voting power of those holders of Class B common stock who retain their shares in the long term. If, for example, Mr. Zuckerberg retains a significant portion of his holdings of Class B common stock for an extended period of time, he could, in the future, continue to control a majority of the combined voting power of our Class A common stock and Class B common stock. For a description of the dual class structure, see “Description of Capital Stock—Anti-Takeover Provisions.”

 

We have elected to take advantage of the “controlled company” exemption to the corporate governance rules for publicly-listed companies, which could make our Class A common stock less attractive to some investors or otherwise harm our stock price.

 

Because we qualify as a “controlled company” under the corporate governance rules for publicly-listed companies, we are not required to have a majority of our board of directors be independent, nor are we required to have a compensation committee or an independent nominating function. In light of our status as a controlled company, our board of directors has determined not to have an independent nominating function and has chosen

 

32


Table of Contents

to have the full board of directors be directly responsible for nominating members of our board, and in the future we could elect not to have a majority of our board of directors be independent or not to have a compensation committee. Accordingly, should the interests of our controlling stockholder differ from those of other stockholders, the other stockholders may not have the same protections afforded to stockholders of companies that are subject to all of the corporate governance rules for publicly-listed companies. Our status as a controlled company could make our Class A common stock less attractive to some investors or otherwise harm our stock price.

 

Delaware law and provisions in our restated certificate of incorporation and bylaws that will be in effect at the closing of our initial public offering could make a merger, tender offer, or proxy contest difficult, thereby depressing the trading price of our Class A common stock.

 

Following the closing of our initial public offering, our status as a Delaware corporation and the anti-takeover provisions of the Delaware General Corporation Law may discourage, delay, or prevent a change in control by prohibiting us from engaging in a business combination with an interested stockholder for a period of three years after the person becomes an interested stockholder, even if a change of control would be beneficial to our existing stockholders. In addition, our restated certificate of incorporation and bylaws that will be in effect at the closing of our initial public offering will contain provisions that may make the acquisition of our company more difficult, including the following:

 

   

any transaction that would result in a change in control of our company will require the approval of a majority of our outstanding Class B common stock voting as a separate class;

 

   

we have a dual class common stock structure, which provides Mr. Zuckerberg with the ability to control the outcome of matters requiring stockholder approval, even if he owns significantly less than a majority of the shares of our outstanding Class A and Class B common stock;

 

   

when the outstanding shares of our Class B common stock represent less than a majority of the combined voting power of common stock, certain amendments to our restated certificate of incorporation or bylaws will require the approval of two-thirds of the combined vote of our then-outstanding shares of Class A and Class B common stock;

 

   

when the outstanding shares of our Class B common stock represent less than a majority of the combined voting power of our common stock, vacancies on our board of directors will be able to be filled only by our board of directors and not by stockholders;

 

   

when the outstanding shares of our Class B common stock represent less than a majority of the combined voting power of our common stock, our board of directors will be classified into three classes of directors with staggered three-year terms and directors will only be able to be removed from office for cause;

 

   

when the outstanding shares of our Class B common stock represent less than a majority of the combined voting power of our common stock, our stockholders will only be able to take action at a meeting of stockholders and not by written consent;

 

   

only our chairman, our chief executive officer, our president, or a majority of our board of directors will be authorized to call a special meeting of stockholders;

 

   

advance notice procedures will apply for stockholders to nominate candidates for election as directors or to bring matters before an annual meeting of stockholders;

 

   

our restated certificate of incorporation will authorize undesignated preferred stock, the terms of which may be established, and shares of which may be issued, without stockholder approval; and

 

   

certain litigation against us can only be brought in Delaware.

 

For information regarding these and other provisions, see “Description of Capital Stock—Anti-Takeover Provisions.”

 

33


Table of Contents

SPECIAL NOTE REGARDING FORWARD-LOOKING STATEMENTS

 

This prospectus contains forward-looking statements. All statements contained in this prospectus other than statements of historical fact, including statements regarding our future results of operations and financial position, our business strategy and plans, and our objectives for future operations, are forward-looking statements. The words “believe,” “may,” “will,” “estimate,” “continue,” “anticipate,” “intend,” “expect,” and similar expressions are intended to identify forward-looking statements. We have based these forward-looking statements largely on our current expectations and projections about future events and trends that we believe may affect our financial condition, results of operations, business strategy, short-term and long-term business operations and objectives, and financial needs. These forward-looking statements are subject to a number of risks, uncertainties and assumptions, including those described in the “Risk Factors” section. Moreover, we operate in a very competitive and rapidly changing environment. New risks emerge from time to time. It is not possible for our management to predict all risks, nor can we assess the impact of all factors on our business or the extent to which any factor, or combination of factors, may cause actual results to differ materially from those contained in any forward-looking statements we may make. In light of these risks, uncertainties and assumptions, the future events and trends discussed in this prospectus may not occur and actual results could differ materially and adversely from those anticipated or implied in the forward-looking statements.

 

You should not rely upon forward-looking statements as predictions of future events. The events and circumstances reflected in the forward-looking statements may not be achieved or occur. Although we believe that the expectations reflected in the forward-looking statements are reasonable, we cannot guarantee future results, levels of activity, performance, or achievements. We are under no duty to update any of these forward-looking statements after the date of this prospectus or to conform these statements to actual results or revised expectations.

 

34


Table of Contents

INDUSTRY DATA AND USER METRICS

 

This prospectus contains estimates and information concerning our industry, including market position, market size, and growth rates of the markets in which we participate, that are based on industry publications and reports. This information involves a number of assumptions and limitations, and you are cautioned not to give undue weight to these estimates. We have not independently verified the accuracy or completeness of the data contained in these industry publications and reports. The industry in which we operate is subject to a high degree of uncertainty and risk due to variety of factors, including those described in the “Risk Factors” section. These and other factors could cause results to differ materially from those expressed in these publications and reports.

 

The numbers of monthly active users (MAUs) and daily active users (DAUs) presented in this prospectus are based on internal company data and we use these numbers in managing our business. We believe that our MAU and DAU numbers are reasonable estimates, and we take measures to improve their accuracy, such as eliminating known false or duplicate accounts. There are inherent challenges in measuring usage across large online and mobile populations around the world. For example, there may be individuals who have multiple Facebook accounts in violation of our terms of service, despite our efforts to detect and suppress such behavior. We estimate that false or duplicate accounts may have represented approximately 5-6% of our MAUs as of December 31, 2011. However, this estimate is based on an internal review of a limited sample of accounts and we apply significant judgment in making this determination, such as identifying names that appear to be fake or other behavior that appears inauthentic to the reviewers. As such, our estimation of false or duplicate accounts may not accurately represent the actual number of such accounts. Our metrics are also affected by applications on certain mobile devices that automatically contact our servers for regular updates with no user action involved, and this activity can cause our system to count the user associated with such a device as an active user on the day such contact occurs. We estimate that less than 5% of our estimated worldwide DAUs as of December 31, 2011 and 2010 resulted from this type of automatic mobile activity, and that this type of activity had a substantially smaller effect on our estimate of worldwide MAUs and mobile MAUs. As such, the calculations of DAUs as a percentage of MAUs presented in this prospectus may be affected by this activity. The impact of this automatic activity on our metrics varies by geography because mobile usage varies in different regions of the world. In addition, our data regarding the geographic location of our users is estimated based on a number of factors, such as the user’s IP address and self-disclosed location. These factors may not always accurately reflect the user’s actual location. For example, a mobile-only user may appear to be accessing Facebook from the location of the proxy server that the user connects to rather than from the user’s actual location. We regularly review and may adjust our processes for calculating these metrics to improve their accuracy. In addition, our MAU and DAU estimates will differ from estimates published by third parties due to differences in methodology. For example, some third parties do not count mobile users.

 

35


Table of Contents

USE OF PROCEEDS

 

We estimate that our net proceeds from the sale of the Class A common stock that we are offering will be approximately $         billion, or approximately $         billion if the underwriters exercise in full their right to purchase additional shares to cover over-allotments, assuming an initial public offering price of $         per share, which is the midpoint of the price range on the cover page of this prospectus, and after deducting estimated underwriting discounts and commissions and estimated offering expenses payable by us. A $1.00 increase (decrease) in the assumed initial public offering price of $         per share would increase (decrease) the net proceeds to us from our initial public offering by $         million, assuming the number of shares offered by us, as set forth on the cover page of this prospectus, remains the same, after deducting estimated underwriting discounts and commissions.

 

The principal purposes of our initial public offering are to create a public market for our Class A common stock and thereby enable future access to the public equity markets by us and our employees, obtain additional capital, and facilitate an orderly distribution of shares for the selling stockholders. We intend to use the net proceeds to us from our initial public offering for working capital and other general corporate purposes; however, we do not currently have any specific uses of the net proceeds planned. We may use a portion of the net proceeds to us to satisfy a portion of the anticipated tax withholding and remittance obligations related to the initial settlement of our outstanding RSUs, which will become due approximately six months following the completion of our initial public offering. Additionally, we may use a portion of the proceeds to us for acquisitions of complementary businesses, technologies, or other assets. However, we have no commitments with respect to any such acquisitions or investments at this time.

 

Pending other uses, we intend to invest the proceeds to us in investment-grade, interest-bearing securities such as money market funds, certificates of deposit, or direct or guaranteed obligations of the U.S. government, or hold as cash. We cannot predict whether the proceeds invested will yield a favorable return. Our management will have broad discretion in the application of the net proceeds we receive from our initial public offering, and investors will be relying on the judgment of our management regarding the application of the net proceeds.

 

We will not receive any proceeds from the sale of shares of Class A common stock by the selling stockholders. Mark Zuckerberg, our founder, Chairman, and CEO, will offer and sell              shares in our initial public offering. We expect that substantially all of the net proceeds Mr. Zuckerberg will receive upon such sale will be used to satisfy taxes that he will incur upon his exercise of an outstanding stock option to purchase 120,000,000 shares of our Class B common stock.

 

DIVIDEND POLICY

 

We have never declared or paid cash dividends on our capital stock. We currently intend to retain any future earnings for use in the operation of our business and do not intend to declare or pay any cash dividends in the foreseeable future. Any further determination to pay dividends on our capital stock will be at the discretion of our board of directors, subject to applicable laws, and will depend on our financial condition, results of operations, capital requirements, general business conditions, and other factors that our board of directors considers relevant. In addition, the terms of our credit facilities contain restrictions on our ability to pay dividends.

 

36


Table of Contents

CAPITALIZATION

 

The following table sets forth our cash, cash equivalents, and marketable securities and capitalization as of December 31, 2011:

 

   

on an actual basis;

 

   

on a pro forma basis to give effect to (i) the automatic conversion of all of our outstanding shares convertible preferred stock into Class B common stock, (ii) the amendment and restatement of our certificate of incorporation in connection with our initial public offering, and (iii) a share-based compensation expense of approximately $639 million, net of income taxes, associated with restricted stock units (RSUs) granted prior to January 1, 2011 (Pre-2011 RSUs) for which the service condition was satisfied as of December 31, 2011, and which we expect to record upon completion of our initial public offering, as described in footnote (1) below; and

 

   

on a pro forma as adjusted basis to give further effect to (i) the issuance and sale by us of              shares of Class A common stock in our initial public offering, and the receipt of the net proceeds from our sale of these shares at an assumed initial public offering price of the Class A common stock of $         per share, the midpoint of the price range on the cover page of this prospectus, after deducting estimated underwriting discounts and commissions and estimated offering expenses payable by us, (ii) the exercise by Mark Zuckerberg, our founder, Chairman, and CEO, of an outstanding stock option to purchase 120,000,000 shares of our Class B common stock, (iii) the automatic conversion of              shares of our Class B common stock held by the selling stockholders into an equivalent number of shares of our Class A common stock upon their sale by the selling stockholders in our initial public offering, and (iv) the conversion by certain of our existing stockholders of an aggregate of              shares of our Class B common stock into an equivalent number of shares of our Class A common stock in connection with our initial public offering.

 

The pro forma and pro forma as adjusted information below is illustrative only, and cash, cash equivalents, and marketable securities, additional paid-in capital, retained earnings, total stockholders’ equity, and total capitalization following the completion of our initial public offering will be adjusted based on the actual initial public offering price and other terms of our initial public offering determined at pricing. You should read this table in conjunction with the sections entitled “Management’s Discussion and Analysis of Financial Condition and Results of Operations” and “Description of Capital Stock” and our consolidated financial statements and related notes included elsewhere in this prospectus.

 

37


Table of Contents
     As of December 31, 2011  
     Actual      Pro Forma(1)      Pro Forma
As  Adjusted(2)(3)
 
     (in millions, except share and per share data)  

Cash, cash equivalents, and marketable securities

   $ 3,908       $ 3,908       $                
  

 

 

    

 

 

    

 

 

 

Stockholders’ equity:

        

Convertible preferred stock, $0.000006 par value; 569,001,400 shares authorized, 543,366,110 shares issued and outstanding actual; no shares authorized, issued and outstanding, pro forma and pro forma as adjusted

   $ 615       $       $     

Preferred stock, $0.000006 par value; no shares authorized, issued and outstanding, actual;              shares authorized, no shares issued and outstanding, pro forma and pro forma as adjusted

                  

Class A common stock, $0.000006 par value; 4,141,000,000 shares authorized, 117,097,143 shares issued and outstanding, actual;              shares authorized, 117,097,143 shares issued and outstanding, pro forma;              shares authorized,              shares issued and outstanding, pro forma as adjusted

                  

Class B common stock, $0.000006 par value; 4,141,000,000 shares authorized, 1,213,350,999 shares issued and outstanding, actual;              shares authorized, 1,758,902,390 shares issued and outstanding, pro forma;              shares authorized,              shares issued and outstanding, pro forma as adjusted

                  

Additional paid-in capital

     2,684         4,267      

Accumulated other comprehensive loss

     (6      (6   

Retained earnings

     1,606         967      
  

 

 

    

 

 

    

 

 

 

Total stockholders’ equity

     4,899         5,228      
  

 

 

    

 

 

    

 

 

 

Total capitalization

   $ 4,899       $ 5,228       $     
  

 

 

    

 

 

    

 

 

 

 

(1)  

The pro forma data as of December 31, 2011 presents our cash, cash equivalents, and marketable securities, total stockholders’ equity, and total capitalization, and gives effect to a share-based compensation expense of approximately $968 million associated with Pre-2011 RSUs, for which the service condition was completed as of December 31, 2011 and which we expect to record upon completion of our initial public offering, as further described in “Management’s Discussion and Analysis of Financial Condition and Results of Operations—Critical Accounting Policies and Estimates—Share-based Compensation.” The pro forma adjustment related to share-based compensation expense of approximately $968 million has been reflected as an increase to additional paid-in capital and the associated tax effect of $329 million has been netted against this charge, resulting in a net reduction of $639 million to retained earnings. The income tax effects have been reflected as an increase to deferred tax assets included in prepaid expenses and other current assets, to reflect the anticipated future tax benefits upon settlement of these RSUs. We estimate that approximately              shares underlying Pre-2011 RSUs as of December 31, 2011 will vest and settle approximately six months following our initial public offering. These shares have not been included in our pro forma or pro forma as adjusted shares outstanding.

(2)  

A $1.00 increase (decrease) in the assumed initial public offering price of $         per share would increase (decrease) each of cash, cash equivalents, and marketable securities, additional paid-in capital, total stockholders’ equity, and total capitalization by $         million, assuming that the number of shares offered by us, as set forth on the cover page of this prospectus, remains the same, and after deducting the estimated underwriting discounts and commissions. If the underwriters’ option to purchase additional shares to cover over-allotments is exercised in full, the pro forma as adjusted amount of each of cash, cash equivalents, and marketable securities, additional paid-in capital, total stockholders’ equity, and total capitalization would increase by approximately $         million, after deducting estimated underwriting discounts and commissions, and we would have              shares of our Class A common stock and              shares of our Class B common stock issued and outstanding, pro forma as adjusted.

(3)  

The pro forma as adjusted information discussed above is illustrative only and will be adjusted based on the actual initial public offering price and other terms of our initial public offering determined at pricing.

 

38


Table of Contents

The table above excludes the following shares:

 

   

138,539,434 shares of Class B common stock issuable upon the exercise of options outstanding as of December 31, 2011 under our 2005 Stock Plan, with a weighted-average exercise price of approximately $0.83 per share;

 

   

378,772,184 shares of Class B common stock subject to RSUs outstanding as of December 31, 2011 under our 2005 Stock Plan;

 

   

1,947,208 shares of Class B common stock subject to RSUs granted between January 1, 2012 and March 26, 2012 under our 2005 Stock Plan;

 

   

302,250 shares of Class A common stock and 210 shares of Class B common stock issued between January 1, 2012 and March 26, 2012; and

 

   

77,123,367 shares of our common stock reserved for future issuance under our equity compensation plans, consisting of 25,000,000 shares of Class A common stock reserved for issuance under our 2012 Equity Incentive Plan, and 52,123,367 shares of Class B common stock reserved as of December 31, 2011 for issuance under our 2005 Stock Plan. On the date of this prospectus, any remaining shares available for issuance under our 2005 Stock Plan will be added to the shares reserved under our 2012 Equity Incentive Plan and we will cease granting awards under the 2005 Stock Plan. Our 2012 Equity Incentive Plan also provides for automatic annual increases in the number of shares reserved thereunder, as more fully described in “Executive Compensation—Employee Benefit Plans.”

 

39


Table of Contents

DILUTION

 

If you invest in our Class A common stock, your interest will be diluted to the extent of the difference between the initial public offering price per share of our Class A common stock and the pro forma as adjusted net tangible book value per share of our Class A common stock immediately after our initial public offering.

 

Our pro forma net tangible book value as of December 31, 2011 was $         billion, or $         per share of common stock. Our pro forma net tangible book value per share represents the amount of our total tangible assets reduced by the amount of our total liabilities and divided by the total number of shares of our common stock outstanding as of December 31, 2011, after giving effect to the automatic conversion of all outstanding shares of our convertible preferred stock into Class B common stock in connection with our initial public offering.

 

After giving effect to (1) our sale in our initial public offering of              shares of Class A common stock at an assumed initial public offering price of the Class A common stock of $         per share, the midpoint of the price range on the cover page of this prospectus, after deducting estimated underwriting discounts and commissions and estimated offering expenses payable by us and (2) the exercise by Mark Zuckerberg, our founder, Chairman, and CEO, of an outstanding stock option to purchase 120,000,000 shares of our Class B common stock, our pro forma as adjusted net tangible book value as of December 31, 2011 would have been approximately $         billion, or $         per share of common stock. This represents an immediate increase in pro forma as adjusted net tangible book value of $         per share to our existing stockholders and an immediate dilution of $         per share to investors purchasing shares in our initial public offering.

 

The following table illustrates this per share dilution.

 

Assumed initial offering price per share

      $                

Pro forma net tangible book value per share as of December 31, 2011

   $                   

Increase in pro forma net tangible book value per share attributable to investors purchasing shares in our initial public offering

     
  

 

 

    

Pro forma as adjusted net tangible book value per share after our initial public offering

     
     

 

 

 

Dilution in pro forma net tangible book value per share to investors in this offering

      $     
     

 

 

 

 

A $1.00 increase (decrease) in the assumed initial public offering price of $         per share would increase (decrease) our pro forma as adjusted net tangible book value per share after our initial public offering by $        , assuming that the number of shares offered by us, as set forth on the cover page of this prospectus, remains the same, and after deducting the estimated underwriting discounts and commissions payable by us.

 

If the underwriters’ option to purchase additional shares to cover over-allotments is exercised in full, the pro forma net tangible book value per share after giving effect to our initial public offering would be approximately $         per share, and the dilution in pro forma net tangible book value per share to investors in our initial public offering would be approximately $         per share.

 

40


Table of Contents

The following table summarizes, as of December 31, 2011, the differences between the number of shares of our common stock purchased from us, after giving effect to the conversion of our convertible preferred stock into Class B common stock, the total cash consideration paid, and the average price per share paid by our existing stockholders and by our new investors purchasing shares in our initial public offering at the assumed initial public offering price of the Class A common stock of $         per share, the midpoint of the price range on the cover page of this prospectus, before deducting estimated underwriting discounts and commissions and estimated offering expenses payable by us:

 

    

 

Shares Purchased

    Total Consideration     Average
Price Per
Share
 
   Number    Percent     Amount      Percent    

Existing stockholders

                           $                

New investors

            
  

 

  

 

 

   

 

 

    

 

 

   

Total

        100   $                      100  
  

 

  

 

 

   

 

 

    

 

 

   

 

A $1.00 increase (decrease) in the assumed initial public offering price of $         per share would increase (decrease) total consideration paid by new investors by $         million, assuming that the number of shares offered by us, as set forth on the cover page of this prospectus, remains the same, and after deducting estimated underwriting discounts and commissions payable by us.

 

Sales of shares of Class A common stock by the selling stockholders in our initial public offering will reduce the number of shares of common stock held by existing stockholders to             , or approximately     % of the total shares of common stock outstanding after our initial public offering, and will increase the number of shares held by new investors to             , or approximately     % of the total shares of common stock outstanding after our initial public offering.

 

If the underwriters’ option to purchase additional shares to cover over-allotments is exercised in full, our existing stockholders would own     % and our new investors would own     % of the total number of shares of our common stock outstanding after our initial public offering.

 

The above table and discussion are based on 117,097,143 shares of our Class A common stock and 1,758,902,390 shares of our Class B common stock outstanding as of December 31, 2011, as well as the exercise by Mark Zuckerberg, our founder, Chairman, and CEO, of an outstanding stock option to purchase 120,000,000 shares of our Class B common stock, and exclude:

 

   

138,539,434 shares of Class B common stock issuable upon the exercise of options outstanding as of December 31, 2011 under our 2005 Stock Plan, with a weighted-average exercise price of approximately $0.83 per share;

 

   

378,772,184 shares of Class B common stock subject to RSUs outstanding as of December 31, 2011 under our 2005 Stock Plan;

 

   

1,947,208 shares of Class B common stock subject to RSUs granted between January 1, 2012 and March 26, 2012 under our 2005 Stock Plan;

 

   

302,250 shares of Class A common stock and 210 shares of Class B common stock issued between January 1, 2012 and March 26, 2012; and

 

41


Table of Contents
   

77,123,367 shares of our common stock reserved for future issuance under our equity compensation plans, consisting of 25,000,000 shares of Class A common stock reserved for issuance under our 2012 Equity Incentive Plan, and 52,123,367 shares of Class B common stock reserved as of December 31, 2011 for issuance under our 2005 Stock Plan. On the date of this prospectus, any remaining shares available for issuance under our 2005 Stock Plan will be added to the shares reserved under our 2012 Equity Incentive Plan and we will cease granting awards under the 2005 Stock Plan. Our 2012 Equity Incentive Plan also provides for automatic annual increases in the number of shares reserved thereunder, as more fully described in “Executive Compensation—Employee Benefit Plans.”

 

To the extent that any outstanding options are exercised or RSUs are settled, there will be further dilution to new investors.

 

42


Table of Contents

SELECTED CONSOLIDATED FINANCIAL DATA

 

The consolidated statements of income data for each of the years ended December 31, 2009, 2010, and 2011 and the consolidated balance sheets data as of December 31, 2010 and 2011 are derived from our audited consolidated financial statements that are included elsewhere in this prospectus. The consolidated statements of operations data for the years ended December 31, 2007 and 2008 and the consolidated balance sheets data as of December 31, 2007, 2008, and 2009 are derived from audited consolidated financial statements that are not included in this prospectus.

 

You should read this information together with “Management’s Discussion and Analysis of Financial Condition and Results of Operations” and our consolidated financial statements and the related notes included elsewhere in this prospectus.

 

     Year Ended December 31,  
   2007     2008     2009      2010      2011  
     (in millions, except per share data)  
Consolidated Statements of Operations Data:             

Revenue

   $ 153      $ 272      $ 777       $ 1,974       $ 3,711   

Costs and expenses(1) :

            

Cost of revenue

     41        124        223         493         860   

Marketing and sales

     32        76        115         184         427   

Research and development

     81        47        87         144         388   

General and administrative

     123        80        90         121         280   
  

 

 

   

 

 

   

 

 

    

 

 

    

 

 

 

Total costs and expenses

     277        327        515         942         1,955   
  

 

 

   

 

 

   

 

 

    

 

 

    

 

 

 

Income (loss) from operations

     (124     (55     262         1,032         1,756   

Other expense, net

     11        1        8         24         61   
  

 

 

   

 

 

   

 

 

    

 

 

    

 

 

 

Income (loss) before provision for income taxes

     (135     (56     254         1,008         1695   

Provision for income taxes

     3               25         402         695   
  

 

 

   

 

 

   

 

 

    

 

 

    

 

 

 

Net income (loss)

   $ (138   $ (56   $ 229       $ 606       $ 1,000   
  

 

 

   

 

 

   

 

 

    

 

 

    

 

 

 

Net income (loss) attributable to Class A and Class B common stockholders

   $ (138   $ (56   $ 122       $ 372       $ 668   
  

 

 

   

 

 

   

 

 

    

 

 

    

 

 

 

Earnings (loss) per share attributable to Class A and Class B common stockholders(2):

            

Basic

   $ (0.16   $ (0.06   $ 0.12       $ 0.34       $ 0.52   
  

 

 

   

 

 

   

 

 

    

 

 

    

 

 

 

Diluted

   $ (0.16   $ (0.06   $ 0.10       $ 0.28       $ 0.46   
  

 

 

   

 

 

   

 

 

    

 

 

    

 

 

 

Pro forma earnings per share attributable to Class A and Class B common stockholders(2):

            

Basic

             $ 0.49   
            

 

 

 

Diluted

             $ 0.43   
            

 

 

 

 

(1)  

Costs and expenses include share-based compensation expense as follows:

 

     Year Ended December 31,  
       2007          2008          2009          2010          2011    
     (in millions)  

Cost of revenue

   $ 1       $       $       $       $ 9   

Marketing and sales

     3         4         2         2         43   

Research and development

     56         7         6         9         114   

General and administrative

     13         19         19         9         51   
  

 

 

    

 

 

    

 

 

    

 

 

    

 

 

 

Total share-based compensation expense

   $   73       $   30       $   27       $   20       $ 217   
  

 

 

    

 

 

    

 

 

    

 

 

    

 

 

 

 

(2)  

See note 2 of the notes to our consolidated financial statements for a description of how we compute basic and diluted earnings (loss) per share attributable to Class A and Class B common stockholders and pro forma basic and diluted earnings per share attributable to Class A and Class B common stockholders.

 

43


Table of Contents
     As of December 31,  
        2007            2008            2009            2010            2011     
     (in millions)  

Consolidated Balance Sheets Data:

              

Cash, cash equivalents, and marketable securities

   $    305       $    297       $ 633       $ 1,785       $ 3,908   

Working capital

     250         279         703         1,857         3,705   

Property and equipment, net

     82         131         148         574         1,475   

Total assets

     448         505         1,109         2,990         6,331   

Total liabilities

     174         170         241         828         1,432   

Total stockholders’ equity

     273         335         868         2,162         4,899   

 

Free Cash Flow

 

In addition to other financial measures presented in accordance with U.S. generally accepted accounting principles (GAAP), we monitor free cash flow (FCF) as a non-GAAP measure to manage our business, make planning decisions, evaluate our performance, and allocate resources. We define FCF as net cash provided by operating activities reduced by purchases of property and equipment and property and equipment acquired under capital leases.

 

We believe that FCF is one of the key financial indicators of our business performance over the long term and provides useful information regarding whether cash provided by operating activities is sufficient to fund the ongoing property and equipment investments required to maintain and grow our business. We have chosen to subtract both purchases of property and equipment and property and equipment acquired under capital leases in our calculation of FCF because we believe that these two items collectively represent the amount of property and equipment we need to procure to support our business, regardless of whether we finance such property or equipment with a capital lease. The market for financing servers and other technical equipment is dynamic and we expect our use of capital leases could vary significantly from year to year.

 

We have chosen our definition for FCF because we believe that this methodology can provide useful supplemental information to help investors better understand underlying trends in our business. We present FCF in this document in the same manner it is shared with our senior management and board of directors.

 

FCF has limitations as an analytical tool, and you should not consider it in isolation or as a substitute for analysis of other GAAP financial measures, such as net cash provided by operating activities. Some of the limitations of FCF are:

 

   

FCF does not reflect our future contractual commitments; and

 

   

other companies in our industry present similarly titled measures differently than we do, limiting their usefulness as comparative measures.

 

Management compensates for the inherent limitations associated with using the FCF measure through disclosure of such limitations, presentation of our financial statements in accordance with GAAP, and reconciliation of FCF to the most directly comparable GAAP measure, net cash provided by operating activities, as presented below.

 

The following is a reconciliation of FCF to the most comparable GAAP measure, net cash provided by operating activities:

 

     Year Ended December 31,  
        2007           2008           2009           2010           2011     
     (in millions)  

Net cash provided by operating activities

   $ 11      $ 8      $ 155      $ 698      $ 1,549   

Purchases of property and equipment

     (55     (70     (33     (293     (606

Property and equipment acquired under capital leases

     (11     (26     (56     (217     (473
  

 

 

   

 

 

   

 

 

   

 

 

   

 

 

 

Free cash flow

   $    (55   $    (88   $      66      $    188      $ 470   
  

 

 

   

 

 

   

 

 

   

 

 

   

 

 

 

 

44


Table of Contents

MANAGEMENT’S DISCUSSION AND ANALYSIS OF FINANCIAL

CONDITION AND RESULTS OF OPERATIONS

 

The following discussion and analysis of our financial condition and results of operations should be read in conjunction with our consolidated financial statements and related notes that appear in this prospectus. In addition to historical consolidated financial information, the following discussion contains forward-looking statements that reflect our plans, estimates, and beliefs. Our actual results could differ materially from those discussed in the forward-looking statements. Factors that could cause or contribute to these differences include those discussed below and elsewhere in this prospectus, particularly in “Risk Factors.” For a discussion of limitations in the measurement of certain of our user metrics, see the section entitled “Industry Data and User Metrics.”

 

Overview

 

Our mission is to make the world more open and connected. Facebook enables you to express yourself and connect with the world around you instantly and freely.

 

We build products that support our mission by creating utility for users, developers, and advertisers:

 

Users. We enable people who use Facebook to stay connected with their friends and family, to discover what is going on in the world around them, and to share and express what matters to them to the people they care about.

 

Developers. We enable developers to use the Facebook Platform to build applications (apps) and websites that integrate with Facebook to reach our global network of users and to build products that are more personalized, social, and engaging.

 

Advertisers. We enable advertisers to engage with more than 800 million monthly active users (MAUs) on Facebook or subsets of our users based on information they have chosen to share with us such as their age, location, gender, or interests. We offer advertisers a unique combination of reach, relevance, social context, and engagement to enhance the value of their ads.

 

We generate substantially all of our revenue from advertising and from fees associated with our Payments infrastructure that enables users to purchase virtual and digital goods from our Platform developers. For the year ended December 31, 2011, we recorded revenue of $3,711 million, operating income of $1,756 million, and net income of $1,000 million. We were incorporated in July 2004 and are headquartered in Menlo Park, California.

 

Highlights in our history are depicted in the graphic on the next page.

 

45


Table of Contents

Our History

 

LOGO

 

46


Table of Contents

Trends in Our User Metrics

 

   

Monthly Active Users (MAUs). We define a monthly active user as a registered Facebook user who logged in and visited Facebook through our website or a mobile device, or took an action to share content or activity with his or her Facebook friends or connections via a third-party website that is integrated with Facebook, in the last 30 days as of the date of measurement. MAUs are a measure of the size of our global active user community, which has grown substantially in the past several years.

 

LOGO

 

Note: Rest of world includes Africa, Latin America, and the Middle East.

 

As of December 31, 2011, we had 845 million MAUs, an increase of 39% from December 31, 2010. We experienced growth across different geographies, with users in Brazil, India, and the United States representing key sources of growth. We had 37 million MAUs in Brazil as of December 31, 2011, an increase of 268% from the prior year, and we had 46 million MAUs in India as of December 31, 2011, an increase of 132% from the prior year. Additionally, we had 161 million MAUs in the United States as of December 31, 2011, an increase of 16% from the prior year.

 

There are more than two billion global Internet users, according to an IDC report dated August 2011, and we aim to connect all of them. We have achieved varying levels of penetration within the population of Internet users in different countries. For example, in countries such as Chile, Turkey, and Venezuela we estimate that we have penetration rates of greater than 85% of Internet users; in countries such as India, the United Kingdom and the United States we estimate that we have

 

47


Table of Contents

penetration rates of approximately 60%; in countries such as Brazil and Germany we estimate that we have penetration rates of approximately 30-40%; in countries such as Japan, Russia, and South Korea we estimate that we have penetration rates of 20% or lower; and in China, where Facebook access is restricted, we have near 0% penetration. We continue to invest in growing our user base, particularly in markets where we are relatively less penetrated. We expect MAU growth will benefit from increases in worldwide Internet users, in particular as a result of increasing broadband penetration and usage of mobile devices in developing markets. Growth in MAUs depends on our ability to retain our current users, re-engage with inactive users, and add new users, including by extending our reach across mobile platforms.

 

   

Daily Active Users (DAUs). We define a daily active user as a registered Facebook user who logged in and visited Facebook through our website or a mobile device, or took an action to share content or activity with his or her Facebook friends or connections via a third-party website that is integrated with Facebook, on a given day. We view DAUs, and DAUs as a percentage of MAUs, as measures of user engagement.

 

LOGO

 

Note: Rest of world includes Africa, Latin America, and the Middle East.

 

 

48


Table of Contents

Worldwide DAUs increased 48% to 483 million on average during December 2011 from 327 million during December 2010. We experienced growth in DAUs across major markets including the United States, Brazil, and India. Increased mobile usage was a key contributor to this growth. DAUs as a percentage of MAUs increased from 54% in December 2010 to 57% in December 2011, which we believe was driven entirely by increased mobile usage of Facebook. We believe that increases in DAUs and in DAUs as a percentage of MAUs generally positively affect our revenue because increases in user engagement may enable us to deliver more relevant commercial content to our users and may provide us with more opportunities for monetization.

 

We believe that we have the opportunity to continue to grow our DAUs around the world. Growth in DAUs depends on our ability to attract new users and increase the frequency of engagement for existing users. We aim to increase DAUs by developing products that are more compelling for our users, increasing the relevance of the information we display for each user, increasing the number of compelling Platform apps and website integrations, and improving the quality of our products across mobile platforms. We also believe that younger users have higher levels of engagement with the web and mobile devices in general and with Facebook specifically. We anticipate that demographic trends over the long term may contribute to growth in engagement as a greater number of users will come from demographic groups that have grown up with the web and mobile devices and who spend more time online every day.

 

   

Mobile MAUs. We define a mobile MAU as a user who accessed Facebook via a mobile app or via mobile-optimized versions of our website such as m.facebook.com, whether on a mobile phone or tablet such as the iPad, during the period of measurement.

 

Worldwide mobile MAUs increased by 76% from 245 million as of December 31, 2010 to 432 million as of December 31, 2011. In all regions, an increasing number of our MAUs are accessing Facebook through mobile devices, with users in the United States, India, Brazil, and Mexico representing key sources of mobile growth over this period. We estimate that approximately 58 million mobile MAUs accessed Facebook solely through mobile apps or our mobile website during the month ended December 31, 2011, and we believe that mobile-only users increased relative to the prior year. The remaining 374 million mobile MAUs accessed Facebook from both personal computers and mobile devices during that month. We believe that our mobile MAU growth was driven by increased consumer usage of mobile devices generally and also by our product enhancements across several mobile platforms. For example, we improved our product offerings on feature phones following our acquisition of Snaptu in April 2011 and we launched the Facebook app for the iPad in October 2011. Improving our mobile products and increasing mobile usage of Facebook are key company priorities that we believe are critical to help us maintain and grow our user base and engagement over the long term. We expect consumers around the world will increase the amount of time they spend and the information they share and consume through mobile devices.

 

LOGO

 

We have historically not shown ads to users accessing Facebook through mobile apps or our mobile website. To the extent that increasing usage of Facebook through mobile apps or our mobile website substitutes for the use of Facebook through personal computers where we do show ads, the number of ads that we deliver to users and our revenue may be negatively affected unless and until we are successful

 

49


Table of Contents

with monetization strategies for mobile usage of Facebook, such as the implementation of sponsored stories in users’ mobile News Feeds, which we announced in February 2012. We believe that people around the world will continue to increase their mobile usage of Facebook, and that some of this mobile usage has been and will continue to be a substitute for use of Facebook through personal computers.

 

Trends in Our Monetization by User Geography

 

We estimate our revenue by user geography based on the geography in which ad impressions are delivered or virtual goods are purchased. Our revenue trends by geography are influenced by a variety of factors including user growth and engagement, the size and maturity of the advertising market in each geography, our sales presence, and payment methods available in each geography. As of December 31, 2011, over half of our revenue was generated by users in the United States and Canada. However, we are experiencing rapid revenue growth in markets such as Brazil and India due to growth in the number of users and their engagement and an increase in our sales efforts in those markets.

 

LOGO

 

Note: Our revenue by user geography in the charts above is geographically apportioned based on our estimation of the geographic location of our users when they perform a revenue-generating activity. This allocation differs from our revenue by geography disclosure in our consolidated financial statements where revenue is geographically apportioned based on the location of the advertiser or developer.

 

50


Table of Contents

Factors Affecting Our Performance

 

Growth in MAUs, DAUs, and Mobile MAUs. Growth trends in MAUs, DAUs, and mobile MAUs are critical variables that affect our revenue and financial results by influencing the number of ads we are able to show, the value of those ads, the volume of Payments transactions, as well as our expenses and capital expenditures. As of December 31, 2011, we had 845 million MAUs, an increase of 39% from December 31, 2010. We experienced growth across different geographies, with users in Brazil, India, and the United States representing a key source of growth. Worldwide DAUs increased 48% to 483 million on average during December 2011 from 327 million during December 2010. We expect our user growth rates to decline as the size of our active user base increases and as we achieve higher market penetration rates. Additionally, as we grow our business and expand internationally, we expect to face challenges entering new markets such as China, where access to Facebook is restricted in whole or in part. As user growth rates slow, we expect the rate of growth in revenue, operating income from operations, and net income will likely decline over time.

 

User Engagement. Changes in user engagement also affect our revenue and financial performance. Growth in user engagement may increase the opportunities for us to display advertising and our ability to deliver relevant commercial content to users. Growth in user engagement also generally results in increases in our expenses and capital expenditures required to support user activity. We believe that overall engagement as measured by the percentage of users who create content (such as wall posts, messages, or photos) or generate feedback (such as by Liking or Commenting on the content created) has remained stable or increased as our user base has grown. Moreover, the average amount of content and feedback created by each user has continued to increase over time.

 

Increasing Mobile Usage. Increasing use of Facebook on mobile devices will also affect our performance, particularly if mobile use substitutes for use on personal computers. Historically, we have not shown ads to users accessing Facebook through mobile apps or our mobile website and we cannot be certain that our mobile monetization approaches will be successful in generating meaningful revenue. We cannot quantify the extent to which mobile usage of Facebook is substituting for, rather than incremental to, usage of Facebook through personal computers, but we generally expect mobile usage to increase at a faster rate than usage through personal computers for the foreseeable future.

 

Value of Advertising Products. We believe that increasing the value of our advertising products and the consequent return on investment to advertisers from working with Facebook will increase advertiser demand and thereby increase the amount advertisers spend with us. We aim to increase the value of our advertising products through such means as increasing the size and engagement of our user base, improving our ability to select relevant content of interest to individual users, developing new formats and products such as ads with social context, and improving the measurement tools available to advertisers to optimize their campaigns. For example, in 2011, we launched sponsored stories as a new format to leverage social context, and in February 2012, we announced that sponsored stories will be shown in users’ mobile News Feeds.

 

Management of Ad Inventory. Our revenue trends are also affected by ad inventory management changes affecting the number, size, or prominence of ads we display. For example, in the fourth quarter of 2010, we significantly increased the number of ads on many Facebook pages. As another example, in the fourth quarter of 2011, we increased the reserve price (i.e., the minimum price threshold) in our advertising auction system in order to reduce the frequency with which low quality ads are displayed to users. This change caused a reduction in the overall number of ads shown and increased the average price per ad as a result of factors including the removal of ads with bids that were below the reserve price and some advertisers raising their bids in response to this change. For this particular change, we estimate that the decrease in the number of ads displayed and the increase in average price per ad approximately offset each other such that the impact on total revenue was minimal.

 

Product Innovation. We make ongoing product changes intended to enhance the user experience. In September 2011, at our f8 conference, we announced the launch of Timeline as an enhanced and updated version

 

51


Table of Contents

of the Facebook Profile to enable users to better organize and access the growing quantity of their updates, photos, comments, and other content. Timeline was rolled out broadly around the world in the first quarter of 2012. Also in September 2011, we announced the launch of the next iteration of Open Graph APIs, which enables Platform developers to create new types of social apps that facilitate sharing, self-expression, and serendipitous discovery across a broad variety of activities and interests. We expanded the Open Graph to include more types of sharing activities in the first quarter of 2012.

 

Investment in Infrastructure. In 2011, we continued to make significant investments in our technical infrastructure to ensure that our growing user base can access Facebook rapidly and reliably. In April 2011, we began serving user traffic out of our first owned and built data center in Prineville, Oregon. We developed designs for data centers, server hardware, and software that were optimized for use in our new data center facilities, resulting in significant increases in energy efficiency while significantly reducing our server operation costs compared to the usage of traditional servers and leased data centers. We are investing in additional Facebook-owned data centers in the United States and Europe and we aim to deliver Facebook products rapidly and reliably to all users around the world.

 

Investment in Talent. At the end of 2011, we had 3,200 full-time employees, an increase of 50% from the year prior. Our employee headcount has increased significantly and we expect this growth to continue for the foreseeable future. We have also made and intend to make acquisitions with the primary objective of adding software engineers, product designers, and other personnel with certain technology expertise. While our organization is growing rapidly, we are focused on increasing our talent base at a rate that allows us to preserve our culture.

 

Share-based Compensation Expense. We have granted restricted stock units (RSUs) to our employees and members of our board of directors. RSUs granted prior to January 1, 2011 (Pre-2011 RSUs) under our 2005 Stock Plan vest upon the satisfaction of both a service condition and a liquidity condition. The service condition for the majority of these awards is satisfied over four years. The liquidity condition is satisfied upon the occurrence of a qualifying event, defined as a change of control transaction or six months following the effective date of our initial public offering. Pre-2011 RSUs for which the service condition has been satisfied are not forfeited should an employee terminate prior to the liquidity condition being met.

 

As of December 31, 2011, we have recognized no share-based compensation expense for Pre-2011 RSUs because a qualifying event described above had not occurred. In the quarter in which our initial public offering is completed, we will recognize share-based compensation expense using the accelerated attribution method, net of forfeitures, based on the grant date fair value of the Pre-2011 RSUs. For the Pre-2011 RSUs, if the initial public offering had been completed on December 31, 2011, we would have recognized $968 million of share-based compensation expense for all RSUs that met the service condition as of that date, and would have approximately $239 million of additional future period expense to be recognized over the remaining service periods through 2018.

 

RSUs granted on or after January 1, 2011 (Post-2011 RSUs) are not subject to a liquidity condition in order to vest. Share-based compensation expense related to these grants is based on the grant date fair value of the RSUs and is recognized on a straight-line basis over the applicable service period. The majority of Post-2011 RSUs are earned over a service period of four to five years. In 2011, we recognized $189 million of share-based compensation expense related to the Post-2011 RSUs, and we anticipate recognizing $1,189 million of future period expense related to Post-2011 RSUs outstanding as of December 31, 2011.

 

As of December 31, 2011, there was $2,463 million of unrecognized share-based compensation expense, of which $2,396 million is related to RSUs and $67 million is related to restricted shares and stock options. This unrecognized share-based compensation expense is expected to be recognized over a weighted-average period of approximately two years.

 

52


Table of Contents

See “—Critical Accounting Policies and Estimates—Share-based Compensation” for additional information regarding our share-based compensation expense.

 

Components of Results of Operations

 

Revenue

 

We generate substantially all of our revenue from advertising and from fees associated with our Payments infrastructure that enables users to purchase virtual and digital goods from our Platform developers.

 

Advertising. Our advertising revenue is generated by displaying ad products on our website. Advertisers pay for ad products displayed on Facebook, either directly or through their relationships with advertising agencies, based on the number of impressions delivered or the number of clicks made by our users. We recognize revenue from the display of impression-based ads on our website in the contracted period in which the impressions are delivered. Impressions are considered delivered when an ad appears in pages displayed to users. We recognize revenue from the delivery of click-based ads on our website in the period in which a user clicks on an ad.

 

Payments and other fees. We enable Payments from our users to our Platform developers. Our users can transact and make payments on the Facebook Platform by using credit cards, PayPal or other payment methods available on our website. We receive a negotiated fee from our Platform developers when users make purchases from our Platform developers using our Payments infrastructure. We recognize revenue net of amounts remitted to our Platform developers. We have mandated the use of our Payments infrastructure for game apps on Facebook, and fees related to Payments are generated almost exclusively from games. To date, games from Zynga have generated the majority of our payments and other fees revenue. In addition, we generate other fees revenue in connection with arrangements related to business development transactions and fees from various mobile providers; in recent periods, other fees revenue has been immaterial.

 

Cost of Revenue and Operating Expenses

 

Cost of revenue. Our cost of revenue consists primarily of expenses associated with the delivery and distribution of our products. These include expenses related to the operation of our data centers such as facility and server equipment depreciation, facility and server equipment rent expense, energy and bandwidth costs, support and maintenance costs, and salaries, benefits, and share-based compensation for employees on our operations teams. Cost of revenue also includes credit card and other transaction fees related to processing customer transactions.

 

Marketing and sales. Our marketing and sales expenses consist primarily of salaries, benefits, and share-based compensation for our employees engaged in sales, sales support, marketing, business development, and customer service functions. Our marketing and sales expenses also include user-, developer-, and advertiser-facing marketing and promotional expenditures.

 

Research and development. Research and development expenses consist primarily of salaries, benefits, and share-based compensation for employees on our engineering and technical teams who are responsible for building new products as well as improving existing products. We expense substantially all of our research and development costs as they are incurred.

 

General and administrative. Our general and administrative expenses consist primarily of salaries, benefits, and share-based compensation for our executives as well as our finance, legal, human resources, and other administrative employees. In addition, general and administrative expenses include outside consulting, legal and accounting services, and facilities and other supporting overhead costs. General and administrative expenses also include legal settlements.

 

53


Table of Contents

Results of Operations

 

The following table summarizes our historical consolidated statements of income data:

 

     Year Ended December 31,  
         2009              2010              2011      
     (in millions)  

Consolidated Statements of Income Data:

        

Revenue

   $ 777       $ 1,974       $ 3,711   

Costs and expenses(1):

        

Cost of revenue

     223         493         860   

Marketing and sales

     115         184         427   

Research and development

     87         144         388   

General and administrative

     90         121         280   
  

 

 

    

 

 

    

 

 

 

Total costs and expenses

     515         942         1,955   
  

 

 

    

 

 

    

 

 

 

Income from operations

     262         1,032         1,756   

Other expense, net

     8         24         61   
  

 

 

    

 

 

    

 

 

 

Income before provision for income taxes

     254         1,008         1,695   

Provision for income taxes

     25         402         695   
  

 

 

    

 

 

    

 

 

 

Net income

   $    229       $ 606       $ 1,000   
  

 

 

    

 

 

    

 

 

 

 

(1)  

Costs and expenses include share-based compensation expense as follows:

 

     Year Ended December 31,  
         2009              2010              2011      
     (in millions)  

Cost of revenue

   $       $       $ 9   

Marketing and sales

     2         2         43   

Research and development

     6         9         114   

General and administrative

     19         9         51   
  

 

 

    

 

 

    

 

 

 

Total share-based compensation expense

   $   27       $   20       $ 217   
  

 

 

    

 

 

    

 

 

 

 

The following table summarizes our historical consolidated statements of income data as a percentage of revenue for the periods shown:

 

     Year Ended December 31,  
         2009             2010             2011      

Consolidated Statements of Income Data:

      

Revenue

     100     100     100

Costs and expenses(1):

      

Cost of revenue

     29        25        23   

Marketing and sales

     15        9        12   

Research and development

     11        7        10   

General and administrative

     12        6        8   
  

 

 

   

 

 

   

 

 

 

Total costs and expenses

     66        48        53   
  

 

 

   

 

 

   

 

 

 

Income from operations

     34        52        47   

Other expense, net

     1        1        2   
  

 

 

   

 

 

   

 

 

 

Income before provision for income taxes

     33        51        46   

Provision for income taxes

     3        20        19   
  

 

 

   

 

 

   

 

 

 

Net income

     29     31     27
  

 

 

   

 

 

   

 

 

 

 

(1)  

Costs and expenses include the following share-based compensation expense as a percentage of revenue:

 

     Year Ended December 31,  
         2009             2010             2011      

Cost of revenue

            

Marketing and sales

                   1   

Research and development

     1               3   

General and administrative

     2               1   
  

 

 

   

 

 

   

 

 

 

Total share-based compensation expense

     3     1     6
  

 

 

   

 

 

   

 

 

 

 

54


Table of Contents

Years Ended December 31, 2009, 2010, and 2011

 

Revenue

 

     Year Ended December 31,      2009 to 2010
% Change
     2010 to 2011
% Change
 
     2009      2010      2011        
     (in millions)                

Advertising revenue

   $ 764       $ 1,868       $ 3,154         145%         69%   

Payments and other fees revenue

     13         106         557         NM         NM   
  

 

 

    

 

 

    

 

 

       

Total revenue

   $    777       $ 1,974       $ 3,711         154%         88%   
  

 

 

    

 

 

    

 

 

       

 

2011 Compared to 2010. Revenue in 2011 increased $1,737 million, or 88% compared to 2010. The increase was due primarily to a 69% increase in advertising revenue to $3,154 million. Advertising revenue grew due to a 42% increase in the number of ads delivered and an 18% increase in the average price per ad delivered. The increase in ads delivered was driven primarily by user growth; MAUs grew 39% from December 31, 2010 to December 31, 2011 and average DAUs grew 48% from December 2010 to December 2011. The number of ads delivered was also affected by many other factors including product changes that significantly increased the number of ads on many Facebook pages beginning in the fourth quarter of 2010, partially offset by an increase in usage of our mobile products, where we did not show ads, and by various product changes implemented in 2011 that in aggregate modestly reduced the number of ads on certain pages. The increase in average price per ad delivered was affected by factors including improvements in our ability to deliver more relevant ads to users and product changes that contributed to higher user interaction with the ads by increasing their relative prominence.

 

Payments and other fees revenue increased to $557 million in 2011 due to the adoption of Facebook Payments, which has been gradually adopted by our Platform developers and began generating significant revenue in the fourth quarter of 2010. We estimate that approximately 5 million and 15 million users purchased virtual or digital goods using Facebook Payments during the years ended December 31, 2010 and 2011, respectively. Facebook Payments became mandatory for all game developers accepting payments on the Facebook Platform with limited exceptions on July 1, 2011. Accordingly, comparisons of payments and other fees revenue to periods before that date may not be meaningful. In 2011, other fees revenue was immaterial.

 

In 2011, we generated approximately 56% of our revenue from advertisers and Platform developers based in the United States, compared to 62% in 2010. This change is due to factors including a faster growth rate of international users and the expansion of international sales offices and payment methods. The majority of our revenue outside of the United States came from customers located in western Europe, Canada, and Australia.

 

2010 Compared to 2009. Revenue in 2010 increased $1,197 million, or 154%, compared to 2009. The increase was primarily due to a 145% increase in advertising revenue to $1,868 million in 2010. Advertising revenue grew primarily due to an increase in the number of ads delivered driven by growth in users and engagement as well as the number of ads per page. MAUs grew 69% from December 31, 2009 to December 31, 2010 and average DAUs grew 77% from December 2009 to December 2010. Payments and other fees revenue increased to $106 million in 2010 due to the initial adoption of Facebook Payments during the year. In 2010, we generated approximately 62% of our revenue from advertisers and Platform developers based in the United States, compared to 67% in 2009.

 

Twelve percent of our total revenue in 2011, and less than 10% in 2010 and 2009, came from a single customer, Zynga. This revenue consisted of payments processing fees related to Zynga’s sales of virtual goods and from direct advertising purchased by Zynga. In May 2010, we entered into an addendum to our standard terms and conditions with Zynga pursuant to which it agreed to use Facebook Payments as the primary means of payment within Zynga games played on the Facebook Platform. Under this addendum, we retain a fee of up to 30% of the face value of user purchases in Zynga’s games on the Facebook Platform. This addendum expires in May 2015.

 

55


Table of Contents

Cost of revenue

 

     Year Ended December 31,    2009 to 2010
% Change
   2010 to 2011
% Change
       2009        2010        2011        
     (dollars in millions)          

Cost of revenue

     $ 223        $ 493        $ 860          121%          74%  

Percentage of revenue

       29%          25%          23%            

 

2011 Compared to 2010. Cost of revenue in 2011 increased $367 million, or 74%, compared to 2010. The increase was primarily due to expenses related to expanding our data center operations, including a $164 million increase in depreciation and a $35 million increase in data center facility rent. These expenses supported our user growth, the increased usage of our products by users, developers, and advertisers, and the launch of new products. Additionally, credit card and other related revenue processing fees increased by $60 million.

 

2010 Compared to 2009. Cost of revenue in 2010 increased $270 million, or 121%, compared to 2009. The increase was primarily due to expenses related to expanding our data center operations, including a $77 million increase in equipment rent, a $49 million increase in depreciation, and a $33 million increase in data center facility rent. Additionally, credit card and other related revenue processing fees increased by $25 million.

 

We anticipate that cost of revenue will increase in dollar amount for the foreseeable future as we expand our data center capacity to support user growth, increased user engagement, and the delivery of new products. We expect costs will also rise for payment processing as we increase Payments volumes and add new payment methods. The expected increase in cost of revenue may be partially mitigated if we are able to realize improvements in server performance and the efficiency of our technical operations. We expect cost of revenue as a percentage of revenue to decline modestly over time to the extent we are successful in meeting our objective of efficiently increasing revenue.

 

Marketing and sales

 

     Year Ended December 31,    2009 to 2010
% Change
   2010 to 2011
% Change
       2009        2010        2011        
     (dollars in millions)          

Marketing and sales

     $ 115        $ 184        $ 427          60%          132%  

Percentage of revenue

       15%            9%          12%            

 

2011 Compared to 2010. Marketing and sales expenses in 2011 increased $243 million, or 132%, compared to 2010. The increase was primarily due to an increase in payroll and benefits expenses, resulting from a 46% increase in employee headcount to support global sales, business development, and customer service, and to a lesser extent, an increase in our user-, developer-, and advertiser-facing marketing. Additionally, share-based compensation expense increased from $2 million in 2010 to $43 million in 2011 due to recognition of expense related to Post-2011 RSUs.

 

2010 Compared to 2009. Marketing and sales expenses in 2010 increased $69 million, or 60%, compared to 2009. The increase was primarily due to an increase in payroll and benefits expenses, resulting from a 90% increase in employee headcount to support global sales, business development, and customer service. Additionally, we increased our spending to support our user-, developer-, and advertiser-facing marketing as well as our market research and analytics capabilities.

 

We anticipate that marketing and sales expenses will increase in dollar amount and as a percentage of revenue in 2012 as a result of growth in headcount and headcount-related expenses, including share-based compensation expense related to Post-2011 RSUs. We plan to add sales, business development and customer service employees, open new offices, and continue our investment in user-, developer-, and advertiser-facing marketing. Assuming we complete our initial public offering in 2012, we also anticipate a significant increase in marketing and sales expenses in 2012 due to the initial inclusion of share-based compensation expense from Pre-2011 RSUs as described in “—Critical Accounting Policies and Estimates—Share-based Compensation.”

 

56


Table of Contents

Research and development

 

     Year Ended December 31,    2009 to 2010
% Change
   2010 to 2011
% Change
       2009        2010        2011        
     (dollars in millions)          

Research and development

     $   87        $ 144        $ 388          66%          169%  

Percentage of revenue

       11%            7%          10%            

 

2011 Compared to 2010. Research and development expenses in 2011 increased $244 million, or 169%, compared to 2010. The increase was primarily due to an increase from $9 million in 2010 to $114 million in 2011 for share-based compensation expense related to Post-2011 RSUs. Payroll and benefits expense also increased due to a 57% growth in employee headcount in engineering, design, product management, and other technical functions. This investment supported our efforts to improve existing products and build new products for users, developers, and advertisers.

 

2010 Compared to 2009. Research and development expenses in 2010 increased $57 million, or 66%, compared to 2009. The increase was primarily due to an increase in payroll and benefits expenses, resulting from an 81% increase in employee headcount in engineering and related functions. This investment supported our efforts to improve existing products and build new products for users, developers, and advertisers.

 

We anticipate that research and development expenses will increase in dollar amount and as a percentage of revenue in 2012 as a result of growth in headcount and headcount-related expenses, including share-based compensation expense related to Post-2011 RSUs. We plan to continue rapidly hiring engineering, design, product management, and other technical employees. Assuming we complete our initial public offering in 2012, we also anticipate a significant increase in research and development expenses in 2012 due to the initial inclusion of share-based compensation expense from Pre-2011 RSUs as described in “—Critical Accounting Policies and Estimates—Share-based Compensation.”

 

General and administrative

 

     Year Ended December 31,    2009 to 2010
% Change
   2010 to 2011
% Change
       2009        2010        2011        
     (dollars in millions)          

General and administrative

     $ 90        $ 121        $ 280          34%          131%  

Percentage of revenue

       12%            6%            8%            

 

2011 Compared to 2010. General and administrative expenses in 2011 increased $159 million, or 131%, compared to 2010. The increase was primarily due to an increase in payroll and benefits expenses, resulting from a 54% increase in employee headcount in finance, legal, human resources, and other functions. Additionally, outside consulting and legal fees contributed to the increase. Share-based compensation expense increased from $9 million in 2010 to $51 million in 2011 due to recognition of expense related to Post-2011 RSUs.

 

2010 Compared to 2009. General and administrative expenses in 2010 increased $31 million, or 34%, compared to 2009. The increase was primarily due to an increase in payroll and benefits expenses, resulting from a 61% increase in employee headcount in general and administrative functions and, to a lesser extent, an increase in outside consulting and legal fees.

 

We anticipate that general and administrative expenses will increase in dollar amount and increase as a percentage of revenue in 2012 as a result of growth in headcount and headcount-related expenses, including share-based compensation related to the Post-2011 RSUs. We plan to increase general and administrative employee headcount to support our growth. Assuming we complete our initial public offering in 2012, we also anticipate a significant increase in general and administrative expenses in 2012 due to the initial inclusion of share-based compensation expense from Pre-2011 RSUs as described in “—Critical Accounting Policies and Estimates—Share-based Compensation.”

 

57


Table of Contents

Other expense, net

 

     Year Ended December 31,   2009 to 2010
% Change
  2010 to 2011
% Change
       2009       2010       2011      
     (in millions)        

Interest expense

     $ (10 )     $ (22 )     $ (42 )       120 %       91 %

Other income (expense), net

       2         (2 )       (19 )       NM         NM  
    

 

 

     

 

 

     

 

 

     

 

 

     

 

 

 

Other expense, net

     $ (8 )     $ (24 )     $ (61 )       200 %       154 %
    

 

 

     

 

 

     

 

 

     

 

 

     

 

 

 

 

2011 Compared to 2010. Other expense, net in 2011 increased $37 million, or 154%, compared to 2010. Interest expense increased by $20 million, driven by an increase in fees related to our credit facility as described in “—Liquidity and Capital Resources,” and the payments related to an increased volume of property and equipment financed by capital leases. The change in other expense was primarily due to $29 million in foreign exchange related losses in 2011. Foreign exchange losses in 2011 stemmed from the periodic re-measurement of our intercompany Euro balances. Foreign currency balances were immaterial in 2010. These expenses were partially offset by an increase in interest income driven by larger invested cash balances.

 

2010 Compared to 2009. Interest expense in 2010 increased as a result of an increased use of capital leases and interest payments related to our $250 million credit facility as described in “—Liquidity and Capital Resources.” This loan was repaid in full in March 2011.

 

Provision for income taxes

 

     Year Ended December 31,    2009 to 2010
% Change
   2010 to 2011
% Change
       2009        2010        2011        
     (dollars in millions)          

Provision for income taxes

     $ 25        $ 402        $ 695          NM          73%  

Effective tax rate

       10%          40%          41%            

 

2011 Compared to 2010. Our provision for income taxes in 2011 increased $293 million, or 73%, compared to 2010 primarily due to an increase in taxable income. Our effective tax rate increased primarily due to losses arising outside the United States in jurisdictions where we do not receive a tax benefit and the impact of certain non-deductible share-based compensation expense that was recognized during the year.

 

2010 Compared to 2009. Our provision for income taxes in 2010 increased $377 million compared to 2009 primarily due to an increase in taxable income. Our effective tax rate increased primarily due to a benefit recorded in 2009 related to the release of a valuation allowance, which did not recur in 2010.

 

Our effective tax rate has exceeded the U.S. statutory rate in part because of losses arising outside the United States in jurisdictions where we do not receive a tax benefit. These losses were primarily due to the initial start-up costs incurred by our foreign subsidiaries to operate in certain foreign markets, including the costs incurred by those subsidiaries to license, develop, and use our intellectual property. Our effective tax rate in the future will depend on the portion of our profits earned within and outside the United States, which will also be affected by our methodologies for valuing our intellectual property and intercompany transactions.

 

Assuming we complete our initial public offering in 2012, we anticipate a significant increase in share-based compensation expense from Pre-2011 RSUs, which may contribute to increasing our effective tax rate because a portion of the share-based compensation expense will not be tax deductible in the United States. In addition, our effective tax rate may fluctuate significantly in any quarter in which there is significant share-based compensation expense or significant exercises or settlements of stock awards.

 

58


Table of Contents

Quarterly Results of Operations Data

 

The following tables set forth our quarterly consolidated statements of income data in dollars and as a percentage of total revenue for each of the eight quarters in the period ended December 31, 2011. We have prepared the quarterly consolidated statements of income data on a basis consistent with the audited consolidated financial statements included elsewhere in this prospectus. In the opinion of management, the financial information reflects all adjustments, consisting only of normal recurring adjustments, which we consider necessary for a fair presentation of this data. This information should be read in conjunction with the audited consolidated financial statements and related notes included elsewhere in this prospectus. The results of historical periods are not necessarily indicative of the results for any future period.

 

     Three Months Ended  
     Mar 31,
2010
     Jun 30,
2010
     Sep 30,
2010
     Dec 31,
2010
     Mar 31,
2011
     Jun 30,
2011
     Sep 30,
2011
     Dec 31,
2011
 
     (in millions)  

Consolidated Statements of Income Data:

  

Revenue:

                       

Advertising revenue

   $   340       $   424       $   450       $   655       $   637       $   776       $   798       $ 943   

Payments and other fees revenue

     5         8         17         76         94         119         156         188   
  

 

 

    

 

 

    

 

 

    

 

 

    

 

 

    

 

 

    

 

 

    

 

 

 

Total revenue

     345         431         467         731         731         895         954         1,131   

Costs and expenses(1):

                       

Cost of revenue

     100         111         131         150         167         210         236         247   

Marketing and sales

     36         44         45         59         68         103         124         132   

Research and development

     25         32         41         45         57         99         108         124   

General and administrative

     22         26         34         40         51         76         72         80   
  

 

 

    

 

 

    

 

 

    

 

 

    

 

 

    

 

 

    

 

 

    

 

 

 

Total costs and expenses

     183         213         251         294         343         488         540         583   
  

 

 

    

 

 

    

 

 

    

 

 

    

 

 

    

 

 

    

 

 

    

 

 

 

Income from operations

     162         218         216         437         388         407         414         548   
  

 

 

    

 

 

    

 

 

    

 

 

    

 

 

    

 

 

    

 

 

    

 

 

 

Net income

   $ 95       $ 129       $ 131       $ 251       $ 233       $ 240       $ 227       $ 302   
  

 

 

    

 

 

    

 

 

    

 

 

    

 

 

    

 

 

    

 

 

    

 

 

 

 

(1)  

Costs and expenses include share-based compensation expense as follows:

 

     Three Months Ended  
     Mar 31,
2010
     Jun 30,
2010
     Sep 30,
2010
     Dec 31,
2010
     Mar 31,
2011
     Jun 30,
2011
     Sep 30,
2011
     Dec 31,
2011
 
     (in millions)  

Cost of revenue

   $   —       $   —       $   —       $   —       $   —       $ 3       $ 3       $ 3   

Marketing and sales

             1                 1                 11         16         16   

Research and development

     2         2         2         3         4         35         33         42   

General and administrative

     3         2         2         2         3         15         18         15   
  

 

 

    

 

 

    

 

 

    

 

 

    

 

 

    

 

 

    

 

 

    

 

 

 

Total share-based compensation

   $ 5       $ 5       $ 4       $ 6       $ 7       $ 64       $ 70       $ 76   
  

 

 

    

 

 

    

 

 

    

 

 

    

 

 

    

 

 

    

 

 

    

 

 

 

 

59


Table of Contents
     Three Months Ended  
     Mar 31,
2010
    Jun 30,
2010
    Sep 30,
2010
    Dec 31,
2010
    Mar 31,
2011
    Jun 30,
2011
    Sep 30,
2011
    Dec 31,
2011
 
     (as a percentage of total revenue)  

Consolidated Statements of Income Data:

  

Revenue:

                

Advertising revenue

     99     98     96     90     87     87     84     83

Payments and other fees revenue

     1        2        4        10        13        13        16        17   
  

 

 

   

 

 

   

 

 

   

 

 

   

 

 

   

 

 

   

 

 

   

 

 

 

Total revenue

     100     100     100     100     100     100     100     100

Costs and expenses(1):

                

Cost of revenue

     29     26     28     21     23     23     25     22

Marketing and sales

     10        10        10        8        9        12        13        12   

Research and development

     7        7        9        6        8        11        11        11   

General and administrative

     6        6        7        5        7        8        8        7   
  

 

 

   

 

 

   

 

 

   

 

 

   

 

 

   

 

 

   

 

 

   

 

 

 

Total costs and expenses

     53        49        54        40        47        55        57        52   
  

 

 

   

 

 

   

 

 

   

 

 

   

 

 

   

 

 

   

 

 

   

 

 

 

Income from operations

     47        51        46        60        53        45        43        48   
  

 

 

   

 

 

   

 

 

   

 

 

   

 

 

   

 

 

   

 

 

   

 

 

 

Net income

     28     30     28     34     32     27     24     27
  

 

 

   

 

 

   

 

 

   

 

 

   

 

 

   

 

 

   

 

 

   

 

 

 

 

(1)  

Costs and expenses include share-based compensation expense as follows:

 

     Three Months Ended  
     Mar 31,
2010
    Jun 30,
2010
    Sep 30,
2010
    Dec 31,
2010
    Mar 31,
2011
    Jun 30,
2011
    Sep 30,
2011
    Dec 31,
2011
 
     (as a percentage of total revenue)  

Cost of revenue

                                

Marketing and sales

                                        1        2        1   

Research and development

     1                             1        4        3        4   

General and administrative

     1                                    2        2        1   
  

 

 

   

 

 

   

 

 

   

 

 

   

 

 

   

 

 

   

 

 

   

 

 

 

Total share-based compensation

     1     1     1     1     1     7     7     7
  

 

 

   

 

 

   

 

 

   

 

 

   

 

 

   

 

 

   

 

 

   

 

 

 

 

Quarterly Trends

 

Revenue

 

Advertising spending is traditionally seasonally strong in the fourth quarter, and we have experienced significantly lower sequential growth rates from the fourth quarter to the first quarter of the following year. The rapid growth in our business may have partially masked these seasonal trends to date and the seasonal impacts may be more pronounced in the future.

 

Fourth Quarter 2011 Compared to Fourth Quarter 2010. Revenue in the fourth quarter of 2011 increased $400 million, or 55%, compared to the fourth quarter of 2010. The increase was primarily due to a 44% increase in advertising revenue to $943 million. Advertising revenue grew due to a 16% increase in the number of ads delivered and a 24% increase in the average price per ad delivered. The increase in ads delivered was primarily driven by user growth, partially offset by an increase in usage of Facebook mobile products where we did not show ads, product changes in 2011 which in aggregate reduced the number of ads on certain Facebook pages, our decision to increase the reserve price for ads in our system thereby reducing the number of ads shown, and a reduction in usage of apps on Facebook which reduced the number of ads shown. The increase in average price per ad for the fourth quarter of 2011 as compared to the fourth quarter of 2010 was driven by factors including changes that contributed to higher user interaction with the ads by increasing their relative prominence on certain pages and the higher reserve price for ads.

 

Payments and other fees revenue increased to $188 million in the fourth quarter of 2011 due to the adoption of Facebook Payments, which has been gradually adopted by our Platform developers and began generating significant revenue in the fourth quarter of 2010. Facebook Payments became mandatory for all game developers

 

60


Table of Contents

accepting payments on the Facebook Platform with limited exceptions on July 1, 2011. Accordingly, comparisons of payments and other fees revenue to periods before this date may not be meaningful.

 

Cost of revenue and operating expenses

 

Cost of revenue and operating expenses increased during every quarter presented, primarily due to increased expenses related to the continued expansion of our technical infrastructure and increases in employee headcount. The increases in marketing and sales, research and development, and general and administrative expenses in the 2011 quarterly periods also reflect significant increases for share-based compensation expense related to Post-2011 RSUs.

 

For additional information on matters that may affect our quarterly results, see “Risk FactorsOur financial results will fluctuate from quarter to quarter, which makes them difficult to predict.”

 

Liquidity and Capital Resources

 

     Year Ended December 31,  
     2009     2010     2011  
     (in millions)  

Consolidated Statements of Cash Flows Data:

      

Net cash provided by operating activities

   $     155      $     698      $ 1,549   

Net cash used in investing activities

     (62     (324     (3,023

Net cash provided by financing activities

     243        781        1,198   

Purchases of property and equipment

     (33     (293     (606

Depreciation and amortization

     78        139        323   

Share-based compensation

     27        20        217   

 

Our principal sources of liquidity are our cash and cash equivalents, marketable securities, and cash generated from operations. Cash and cash equivalents and marketable securities consist primarily of cash on deposit with banks and investments in money market funds and U.S. government and U.S. government agency securities. Cash and cash equivalents and marketable securities totaled $3,908 million as of December 31, 2011, an increase of $2,123 million from December 31, 2010. This increase primarily reflects $1,549 million of cash generated from operations and $998 million of proceeds from the sale of common stock, partially offset by $606 million used for capital expenditures and repayment of a $250 million credit facility. We currently anticipate that our available funds, credit facilities, and cash flow from operations will be sufficient to meet our operational cash needs for the foreseeable future.

 

Pre-2011 RSUs vest upon the satisfaction of both a service condition and a liquidity condition. The liquidity condition will be satisfied six months following our initial public offering. We expect that a portion of these RSUs will be settled on a date approximately six months after our initial public offering. On the settlement date, we plan to withhold and remit income taxes at applicable minimum statutory rates based on the then-current value of the underlying shares. We currently expect that the average of these withholding tax rates will be approximately 45%. If the price of our common stock at the time of settlement were equal to the midpoint of the price range on the cover page of this prospectus, we estimate that this tax obligation would be approximately $         billion in the aggregate. The amount of this obligation could be higher or lower, depending on the price of our shares on the RSU settlement date. To settle these RSUs, assuming a 45% tax withholding rate, we anticipate that we will net settle the awards by delivering approximately                     shares of Class B common stock to RSU holders and simultaneously withholding approximately                     shares of Class B common stock. In connection with this net settlement we will withhold and remit the tax liabilities on behalf of the RSU holders to the relevant tax authorities in cash.

 

To fund the withholding and remittance obligation, we expect to sell equity securities near the settlement date in an amount substantially equivalent to the number of shares of common stock that we withhold in connection with the initial settlement of the Pre-2011 RSUs, such that the newly issued shares should not be

 

61


Table of Contents

dilutive. However, in the event that we issue equity securities, we cannot assure you that we will be able to successfully match the proceeds to the amount of this tax liability. If we elect not to fully fund tax withholding and remittance obligations through the issuance of equity or we are unable to complete such an offering due to market conditions or otherwise, we may choose to borrow funds from our credit facilities, use a substantial portion of our existing cash, or rely upon a combination of these alternatives.

 

In 2011, we entered into an agreement for an unsecured five-year revolving credit facility that allowed us to borrow up to $2,500 million, with interest payable on borrowed amounts set at the London Interbank Offered Rate (LIBOR) plus 1.0%. No amounts were drawn down under this agreement as of December 31, 2011. In February 2012, we terminated this credit facility and we entered into a new agreement for an unsecured five-year revolving credit facility that allows us to borrow up to $5,000 million for general corporate purposes, with interest payable on the borrowed amounts set at LIBOR plus 1.0%. Prior to our initial public offering, we can borrow up to $2,500 million under this facility. We paid origination fees at closing and these fees are amortized over the remaining term of the credit facility. Under the terms of the new agreement, we are obligated to pay a commitment fee of 0.10% per annum on the daily undrawn balance.

 

Concurrent with our entering into the new revolving credit facility, we also entered into a bridge credit facility that allows us to borrow up to $3,000 million to fund tax withholding and remittance obligations related to the settlement of RSUs in connection with our initial public offering, with interest payable on the borrowed amounts set at LIBOR plus 1.0% and an additional 0.25% payable on drawn balances outstanding from and after the 180th day of borrowing. We may make a single borrowing under this bridge facility beginning on the closing date of our initial public offering and ending on the date that is 240 days after that date. Any amounts outstanding under this facility will be due one year after the date we draw on the facility but no later than June 30, 2014. During the term of this bridge facility, the lenders’ commitments are subject to reduction and amounts borrowed thereunder are subject to repayment in the event we raise capital through certain asset sales, debt issuances, or equity issuances. We paid origination fees at closing and these fees are amortized over the remaining term of the facility, and we are obligated to pay an additional upfront fee of 0.20% of the aggregate amount of the borrowings requested on any applicable funding date. Under the terms of the agreement, we are obligated to pay a commitment fee of 0.10% per annum on the daily undrawn balance from and after the 90th day following the date we entered into the bridge facility.

 

As of December 31, 2011, $348 million of the $3,908 million in cash and cash equivalents and marketable securities was held by our foreign subsidiaries. We have provided for the additional taxes that would be due if we repatriated these funds for use in our operations in the United States.

 

Cash Provided by Operating Activities

 

Cash flow from operating activities during 2011 primarily resulted from net income of $1,000 million, adjusted for certain non-cash items, including total depreciation and amortization of $323 million, and share-based compensation expense of $217 million.

 

Cash flow from operating activities during 2010 primarily resulted from net income of $606 million, adjusted for certain non-cash items, including total depreciation and amortization of $139 million and share-based compensation expense of $20 million, partially offset by cash consumed by working capital of $70 million.

 

Cash flow from operating activities during 2009 primarily resulted from net income of $229 million, adjusted for certain non-cash items, including total depreciation and amortization of $78 million and share-based compensation of $27 million, partially offset by cash consumed by working capital of $179 million.

 

Cash Used in Investing Activities

 

Cash used in investing activities during 2011 primarily resulted from the use of approximately $2,396 million for the net purchase of marketable securities. Our cash used in investing activities in 2011 also consisted of capital expenditures of $606 million related to the purchase of servers, networking equipment, storage infrastructure, and the construction of data centers.

 

62


Table of Contents

Cash used in investing activities during 2010 and 2009 primarily consisted of capital expenditures related to the purchases of property and equipment and the construction of data centers. Changes in restricted cash and deposits consumed $9 million and $32 million of cash related to security deposits in support of real estate expansion in 2010 and 2009, respectively. Acquisitions, net of cash acquired, also consumed $22 million of cash in 2010.

 

We anticipate making capital expenditures in 2012 of approximately $1.6 billion to $1.8 billion, a portion of which we will finance through leasing arrangements.

 

Cash Provided by Financing Activities

 

Our financing activities have primarily consisted of equity issuances, lease financing, and debt financing. Net cash provided by financing activities was $1,198 million, $781 million, and $243 million, respectively, for 2011, 2010, and 2009. This includes excess tax benefits from stock award activities of $433 million, $115 million, and $51 million, respectively.

 

In January 2011, we completed an offering of our Class A common stock to certain non-U.S. investors that generated $998 million in net proceeds. In December 2010, we completed an offering of our Class A common stock that generated $500 million in proceeds. In May 2009, we completed an offering of Series E preferred stock that generated $200 million in proceeds.

 

In March 2010, we entered into a credit facility with certain lenders. This facility allowed for the drawdown of up to $250 million in unsecured senior loans. In April 2010, we drew down the full amount available under the facility, and in March 2011, we repaid the entire $250 million balance.

 

Off-Balance Sheet Arrangements

 

We did not have any off-balance sheet arrangements in 2011, 2010, or 2009.

 

Contingencies

 

We are involved in claims, lawsuits, government investigations, and proceedings arising from the ordinary course of our business. We record a provision for a liability when we believe that it is both probable that a liability has been incurred, and the amount can be reasonably estimated. Significant judgment is required to determine both probability and the estimated amount. Such legal proceedings are inherently unpredictable and subject to significant uncertainties, some of which are beyond our control. Should any of these estimates and assumptions change or prove to be incorrect, it could have a material impact on our results of operations, financial position, and cash flows.

 

Commitments

 

Our principal commitments consist of obligations under capital and operating leases for equipment and office and data center facilities. The following table summarizes our commitments to settle contractual obligations in cash as of December 31, 2011.

 

     Total      Payment Due by Period  
        Less
than
1 Year
     1-3
Years
     3-5
Years
     More
than
5  Years
 

Operating lease obligations

   $ 945       $    180       $    243       $    197       $    325   

Capital lease obligations

     817         322         337         28         130   

Other contractual commitments(1)

     500         450         25         25           
  

 

 

    

 

 

    

 

 

    

 

 

    

 

 

 

Total contractual obligations

   $ 2,262       $ 952       $ 605       $ 250       $ 455   
  

 

 

    

 

 

    

 

 

    

 

 

    

 

 

 

 

(1)  

Other contractual commitments primarily relate to equipment and supplies for our data center operations, and to a lesser extent, construction of our data center sites.

 

63


Table of Contents

In addition, our other liabilities include $60 million related to uncertain tax positions. Due to uncertainties in the timing of the completion of tax audits, the timing of the resolution of these positions is uncertain and we are unable to make a reasonably reliable estimate of the timing of payments in individual years beyond 12 months. As a result, this amount is not included in the above table.

 

Recent Accounting Pronouncements

 

Comprehensive Income

 

In May 2011, the Financial Accounting Standards Board issued guidance that changed the requirement for presenting “Comprehensive Income” in the consolidated financial statements. The update requires an entity to present the components of other comprehensive income either in a single continuous statement of comprehensive income or in two separate but consecutive statements. The currently available option to disclose the components of other comprehensive income within the statement of stockholders’ equity will no longer be available. The update is effective for fiscal years, and interim periods within those years, beginning after December 15, 2011 and should be applied retrospectively. The adoption of the standard will have no impact on our financial position or results of operations, but will result in a change in the presentation of our basic consolidated financial statements.

 

Critical Accounting Policies and Estimates

 

Our consolidated financial statements are prepared in accordance with U.S. generally accepted accounting principles (GAAP). The preparation of these consolidated financial statements requires us to make estimates and assumptions that affect the reported amounts of assets, liabilities, revenue, costs and expenses, and related disclosures. These estimates form the basis for judgments we make about the carrying values of our assets and liabilities, which are not readily apparent from other sources. We base our estimates and judgments on historical experience and on various other assumptions that we believe are reasonable under the circumstances. On an ongoing basis, we evaluate our estimates and assumptions. Our actual results may differ from these estimates under different assumptions or conditions.

 

We believe that of our significant accounting policies, which are described in note 1 to our consolidated financial statements, the following accounting policies involve a greater degree of judgment and complexity. Accordingly, these are the policies we believe are the most critical to aid in fully understanding and evaluating our financial condition and results of operations.

 

Revenue Recognition for Payments and Other Fees

 

We enable Payments from our users to our Platform developers. Our users can make payments on the Facebook Platform by using credit cards or other payment methods available on our website. The primary process for these transactions is through the purchase of our virtual currency. Our users then use this virtual currency to purchase virtual and digital goods in games and apps from developers on the Facebook Platform. Upon the initial sale of the virtual currency, we record consideration received from a user as a deposit.

 

When a user engages in a payment transaction utilizing the virtual currency for the purchase of a virtual or digital good from a Platform developer, we reduce the virtual currency balance of the user by the price of the purchase, which is a price that is solely determined by the Platform developer. We remit to the Platform developer an amount that is based on the total amount of virtual currency redeemed less the processing fee that we charge the Platform developer for the service performed. Our revenue is the net amount of the transaction representing our processing fee for the transaction. We record revenue on a net basis as we do not consider ourselves to be the principal in the sale of the virtual or digital good to the user. Under GAAP guidance related to reporting revenue gross as a principal versus net as an agent, the indicators used to determine whether an entity is

 

64


Table of Contents

a principal or an agent to a transaction are subject to judgment. We consider ourselves the agent to these transactions when we apply the indicators to our facts. Should material subsequent changes in the substance or nature of the transactions with Platform developers result in us being considered the principal in such sales, we would reflect the virtual and digital goods sale as revenue and the amounts paid to the Platform developers as an associated cost. This would have no impact upon our operating income, but our revenue and associated costs would increase by a similar amount.

 

Income Taxes

 

We are subject to income taxes in the United States and numerous foreign jurisdictions. Significant judgment is required in determining our provision for income taxes and income tax assets and liabilities, including evaluating uncertainties in the application of accounting principles and complex tax laws.

 

We record a provision for income taxes for the anticipated tax consequences of the reported results of operations using the asset and liability method. Under this method, we recognize deferred tax assets and liabilities for the expected future tax consequences of temporary differences between the financial reporting and tax bases of assets and liabilities, as well as for operating loss and tax credit carryforwards. Deferred tax assets and liabilities are measured using the tax rates that are expected to apply to taxable income for the years in which those tax assets and liabilities are expected to be realized or settled. We record a valuation allowance to reduce our deferred tax assets to the net amount that we believe is more likely than not to be realized.

 

We recognize tax benefits from uncertain tax positions only if we believe that it is more likely than not that the tax position will be sustained on examination by the taxing authorities based on the technical merits of the position. Although we believe that we have adequately reserved for our uncertain tax positions, we can provide no assurance that the final tax outcome of these matters will not be materially different. We make adjustments to these reserves when facts and circumstances change, such as the closing of a tax audit or the refinement of an estimate. To the extent that the final tax outcome of these matters is different than the amounts recorded, such differences will affect the provision for income taxes in the period in which such determination is made and could have a material impact on our financial condition and operating results. The provision for income taxes includes the effects of any reserves that we believe are appropriate, as well as the related net interest and penalties.

 

Share-based Compensation

 

Overview

 

We have granted RSUs to our employees and members of our board of directors. Pre-2011 RSUs vest upon the satisfaction of both a service condition and a liquidity condition. The service condition for the majority of these awards is satisfied over four years. The liquidity condition is satisfied upon the occurrence of a qualifying event, defined as a change of control transaction or six months following the effective date of an initial public offering. Under the terms of our 2005 Stock Plan, the shares underlying RSUs that satisfy both of these conditions are to be delivered to holders six months following our initial public offering.

 

Post-2011 RSUs are not subject to a liquidity condition in order to vest. The majority of Post-2011 RSUs are earned over a service period of four or five years.

 

Share-based Compensation Expense

 

We account for share-based employee compensation plans under the fair value recognition and measurement provisions in accordance with applicable accounting standards, which require all share-based payments to employees, including grants of stock options and RSUs, to be measured based on the grant-date fair value of the awards.

 

Share-based compensation expense is recorded net of estimated forfeitures in our consolidated statements of income and as such is recorded for only those share-based awards that we expect to vest. We estimate the

 

65


Table of Contents

forfeiture rate based on historical forfeitures of equity awards and adjust the rate to reflect changes in facts and circumstances, if any. We will revise our estimated forfeiture rate if actual forfeitures differ from our initial estimates. We record share-based compensation expense for service-based equity awards such as stock options, restricted shares, and Post-2011 RSUs using the straight-line attribution method over the period during which the employee is required to perform service in exchange for the award. We record share-based compensation expense for performance-based equity awards such as Pre-2011 RSUs using the accelerated attribution method. Upon the effectiveness of our initial public offering, we will recognize a significant cumulative share-based compensation expense for the portion of the Pre-2011 RSUs that had met the service condition as of that date.

 

We have historically issued unvested restricted shares to employee stockholders of certain acquired companies. As these awards are generally subject to continued post-acquisition employment, we have accounted for them as post-acquisition share-based compensation expense. We recognize compensation expense equal to the grant date fair value of the common stock on a straight-line basis over the employee’s required service period, net of estimated forfeitures.

 

We capitalize share-based employee compensation expense when appropriate. Capitalized share-based compensation expense was not material in the three years ended December 31, 2011.

 

As of December 31, 2011, no share-based compensation expense had been recognized for Pre-2011 RSUs because the qualifying events described above had not occurred. In the quarter in which our initial public offering is completed, we will begin recording share-based compensation expense using the accelerated attribution method net of forfeitures based on the grant date fair value of the Pre-2011 RSUs. For Pre-2011 RSUs, if our initial public offering had occurred on December 31, 2011, we would have recognized $968 million of cumulative share-based compensation expense on that date.

 

The following table summarizes, on a pro forma basis, the number of vested and unvested Pre-2011 RSUs outstanding at December 31, 2011 and the share-based compensation expense related to Pre-2011 RSUs that we would have incurred, assuming our initial public offering had occurred on December 31, 2011.

 

“Vested” Pre-2011 RSUs
as of Dec 31, 2011(1)
  “Unvested” Pre-2011 RSUs
as of Dec 31, 2011(2)
  Pro Forma Share-based
Compensation Expense

(in thousands)

  (in millions)
224,471   101,929   $968

 

(1)  

For purposes of this table, “Vested” RSUs include those RSUs for which the service condition had been fulfilled as of December 31, 2011.

(2)  

For purposes of this table, “Unvested” RSUs include those RSUs for which the service condition had not been fulfilled as of December 31, 2011 and exclude an estimate of forfeited RSUs.

 

This table is based on Pre-2011 RSUs outstanding as of December 31, 2011 and is intended to be illustrative only. The actual timing of compensation expense we will recognize related to outstanding Pre-2011 RSU awards will depend on the date of the closing of our initial public offering. The actual amount of compensation expense we will incur will vary because the service condition of additional RSUs will be fulfilled between December 31, 2011 and the closing date of our initial public offering.

 

We estimate that the remaining unrecognized share-based compensation expense relating to Pre-2011 RSUs would be approximately $239 million, after giving effect to estimated forfeitures and would be recognized in 2012 and thereafter as shown on the table below, if our initial public offering had occurred on December 31, 2011.

 

In addition, as of December 31, 2011, we had 52 million Post-2011 RSUs outstanding. For these Post-2011 RSUs, $189 million in expense was recognized in 2011 and, after giving effect to estimated forfeitures, a remaining $1,189 million will be recognized in 2012 and thereafter as shown in the table below. This table estimates future share-based compensation expense related to all outstanding equity grants, consisting of RSUs, restricted shares, and stock options through December 31, 2011. The table does not take into account any share-based compensation expense related to future awards that may be granted to employees, directors, or other

 

66


Table of Contents

service providers. Additionally, the amounts in the table include an estimate of unvested awards that may be forfeited in future periods due to the departure of employees or directors. Our forfeiture estimates are subject to adjustment based on actual experience.

 

     2012      2013      2014      2015      Beyond 2015  
     (in millions)  

Pre-2011 RSUs(1)(2)

   $ 143       $ 63       $ 23       $ 6       $     4   

Post-2011 RSUs

     288         291         298         241         71   

Restricted shares

     14         11         10         3           

Stock options

     7         7         5         4         6   
  

 

 

    

 

 

    

 

 

    

 

 

    

 

 

 

Total

   $ 452       $ 372       $ 336       $ 254       $ 81   
  

 

 

    

 

 

    

 

 

    

 

 

    

 

 

 

 

(1)  

Assumes our initial public offering was completed on December 31, 2011.

(2)  

Excludes the estimated $968 million expense related to Pre-2011 RSUs for which the service condition had been achieved as of December 31, 2011 and which would have been incurred assuming our initial public offering had occurred on December 31, 2011.

 

The aggregate intrinsic value of vested and unvested stock options and vested and unvested RSUs as of December 31, 2011, based on an assumed initial public offering price of $         per share, the midpoint of the price range set forth on the cover of this prospectus, was $         million, $         million, $         million, and $         million, respectively.

 

We estimated the fair value of stock option awards included in the table above using the Black-Scholes-Merton single option-valuation model, which requires inputs such as expected term, expected volatility, and risk-free interest rate. The estimated forfeiture rate of stock option awards also affects the amount of aggregate compensation expense we will incur. These inputs are subjective and generally require significant analysis and judgment to develop.

 

We estimate the expected term for stock option awards based upon the historical behavior of our employees. The expected volatility is based on a study of publicly traded industry peer companies. The forfeiture rate is derived primarily from our historical data, and the risk-free interest rate is based on the yield available on U.S. Treasury zero-coupon issues. Our dividend yield is 0%, since we have not paid, and do not expect to pay, dividends.

 

We estimated the fair value of employee stock options granted in 2009 and 2010 as of the date of the grant using the following weighted-average assumptions:

 

     Year Ended December 31,  
     2009     2010  

Expected term from grant date (in years)

     5.04        7.15   

Risk-free interest rate

     2.01     1.69

Expected volatility

     0.57        0.46   

Dividend yield

              

 

The weighted-average grant date fair value of employee stock options granted during 2009 and 2010 was $1.12 and $5.26, respectively, per share. We did not grant any stock options in 2011.

 

Tax Withholding and Remittance Obligations

 

We estimate that approximately              shares underlying Pre-2011 RSUs will settle approximately six months after our initial public offering. In addition, we estimate that an additional          million Pre-2011 RSUs will settle following such date through the end of 2012. We estimate that an aggregate of              million Pre-2011 RSUs and Post-2011 RSUs will settle in 2013.

 

RSU holders generally will recognize taxable income based upon the value of the shares on the date they are settled and we are required to withhold taxes on such value at applicable minimum statutory rates. We currently expect that the average of these withholding rates will be approximately 45%. For additional information on our tax withholding and remittance obligations related to RSU vesting, see “—Liquidity and Capital Resources” above.

 

67


Table of Contents

Corporate Income Taxes

 

The RSU activity discussed above, as well as activity from other equity awards including stock options, will also have corporate income tax effects. The most significant effect is that the settlement of awards or exercise of nonstatutory stock options generates a corporate income tax deduction that will reduce our U.S. corporate income tax liability. The exercise of incentive stock options (ISOs) may also result in a corporate income tax deduction, but only in certain circumstances where the holder of the ISOs also sells the acquired shares in a disqualifying disposition. The amount of this corporate income tax deduction will be based on the value of shares at the exercise or settlement date, which differs from the value of the shares at the grant date that is used to determine the share-based compensation expense. Depending on the value of the shares on the date the equity awards are settled or options are exercised, we could generate a corporate income tax deduction that exceeds our other U.S. taxable income in that year, which would result in a taxable loss for U.S. corporate income tax purposes that reduces our U.S. corporate income tax liability to an immaterial amount for that year. In 2012, we expect to settle approximately              million RSUs. In addition, as of December 31, 2011, we had vested nonstatutory options outstanding to purchase approximately 187 million shares of our Class B common stock. As of December 31, 2011, we also had vested ISOs outstanding to purchase approximately 58 million shares of our Class B common stock, but given the uncertainty in predicting whether the ISO holders will choose to make disqualifying dispositions, we are assuming that no corporate income tax deductions will be generated by these ISOs. Assuming all of these vested nonstatutory stock options are exercised during 2012 and assuming the value of our Class B common stock at settlement or upon exercise is the midpoint of the price range on the cover page of this prospectus, we estimate that this settlement and option exercise activity would generate a corporate income tax deduction of approximately $     billion to $     billion. The amount that this deduction exceeds our other U.S. taxable income will result in a net operating loss (NOL) that can be carried back to the preceding two years to offset our taxable income for U.S. federal income tax purposes, as well as in some states, which would allow us to receive a refund of some of the corporate income taxes we paid in those years. Based on the assumptions above, we anticipate that this refund could be up to $500 million and payable to us during the first six months of 2013. Any portion of the NOL remaining after this carryback would be carried forward to offset our other U.S. taxable income generated in future years, which taxable income will also be reduced by deductions generated from new stock award settlement and stock option exercise activity occurring in those future years.

 

Utilization of our NOL carryforwards may be subject to annual limitations due to the ownership change limitations provided by the Internal Revenue Code and similar state provisions. Such annual limitations could result in the expiration of the NOL carryforwards before their utilization. The events that may cause ownership changes include, but are not limited to, a cumulative stock ownership change of greater than 50% over a three-year period.

 

The corporate income tax deductions generated by this settlement and exercise activity described above do not reduce our effective tax rate reflected in our consolidated statements of income. Our provision for income taxes reflects the tax benefits that are recorded at the time the share-based compensation is initially recognized as an expense, which is based on the fair value of shares at grant date, and is different than the corporate income tax deduction, which is based on the value of shares at settlement or at exercise. If the reduction in our corporate income tax liability from settlements and exercises is greater than the tax benefits that we recognized when the share-based compensation expense was initially recorded, which will generally occur if our share price has appreciated between grant date and settlement or exercise date, this will create an “excess tax benefit” that is recorded as a component of additional paid-in capital and not as a reduction of our provision for income taxes in our consolidated statements of income. The timing in which these excess tax benefits are reflected on our balance sheet generally matches the timing in which the reduction in prior or future income tax liability occurs. Thus, if we have these types of NOLs remaining after any carryback claims, we would not record a deferred tax asset for such NOLs, but rather we would record an adjustment to additional paid-in capital and a reduction to our corporate income tax liability during the period in which those NOLs are used to reduce our corporate income tax liability. These excess tax benefits would be recorded in our statements of cash flows as cash provided by financing activities.

 

68


Table of Contents

Valuation of Our Common Stock

 

The valuations of our Class B common stock were determined in accordance with the guidelines outlined in the American Institute of Certified Public Accountants Practice Aid, Valuation of Privately-Held-Company Equity Securities Issued as Compensation. We considered numerous objective and subjective factors to determine our best estimate of the fair value of our Class B common stock, including but not limited to, the following factors:

 

   

recent private stock sale transactions;

 

   

our historical financial results and estimated trends and prospects for our future financial performance;

 

   

our performance and market position relative to our competitors and/or similar publicly traded companies;

 

   

the economic and competitive environment, including the industry in which we operate; and

 

   

independent third-party valuations completed as of the end of each quarter.

 

We have granted the following RSUs since January 1, 2011:

 

Grant Date

   Shares
Underlying
RSUs
     Grant Date
Fair Value
     Aggregate
Grant Date
Fair Value
 
     (thousands)             (millions)  

First Quarter

        

February 16, 2011

     2,022       $ 24.10       $          49   

March 25, 2011

     40,006         25.43         1,017   

Second Quarter

        

May 11, 2011

     2,580         27.58         71   

June 6, 2011

     1,643         28.88         47   

June 22, 2011

     1,010         29.67         30   

Third Quarter

        

July 21, 2011

     2,898         30.07         87   

September 1, 2011

     1,426         30.07         43   

September 6, 2011

     20         30.07         1   

September 22, 2011

     1,649         30.07         50   

Fourth Quarter

        

November 11, 2011

     670         29.91         20   

December 22, 2011

     1,202         29.76         36   

 

We conducted valuations of our Class B common stock as of the end of each quarter. The valuations took into account the factors described above and used a combination of financial and market-based methodologies to determine our business enterprise value (BEV) including the following approaches:

 

   

Discounted Cash Flow Method (DCFM). DCFM involves estimating the future cash flows of a business for a certain discrete period and discounting such cash flows to present value. If the cash flows are expected to continue beyond the discrete time period, then a terminal value of the business is estimated and discounted to present value. The discount rate reflects the risks inherent in the cash flows and the market rates of return available from alternative investments of similar type and quality as of the valuation date.

 

   

Guideline Public Company Method (GPCM). GPCM assumes that businesses operating in the same industry will share similar characteristics and that the subject business’s value will correlate to those characteristics. Therefore, a comparison of the subject business to similar businesses whose financial information and public market value are available may provide a reasonable basis to estimate the

 

69


Table of Contents
 

subject business’s value. The GPCM provides an estimate of value using multiples derived from the stock prices of publicly traded companies. In selecting guideline public companies for this analysis, we focused primarily on quantitative considerations, such as financial performance and other quantifiable data, as well as qualitative considerations, such as industry and economic drivers.

 

   

Market Transaction Method (MTM). MTM considers transactions in the equity securities of the business being valued. During 2011, there were private stock sale transactions in our common stock. These transactions are considered if they occur with or among willing and unrelated parties. For our MTM estimates, we evaluate all transactions in the quarter with particular focus on transactions that are closer in proximity to the valuation date. We choose the weighting for the MTM each quarter based on factors such as the volume of transactions in each period, the timing of these transactions, and whether the transactions involved investors with access to our financial information.

 

We performed all three methodologies for each quarter, and weighted the methodologies based on the facts and circumstances in the quarter. Our indicated BEV at each valuation date was then allocated to the shares of preferred stock, common stock, warrants, options, and RSUs, using the option pricing method (OPM).

 

First Quarter 2011

 

We determined the fair value of our Class B common stock to be $25.54 per share as of March 31, 2011. We assigned a 50% weighting to the MTM due to the significant volume of third-party private stock sale transactions in March 2011, including a third-party Class B common stock tender offer transaction for employee shares for $25.00 per share which commenced on March 1, 2011 and became binding upon the selling stockholders on March 29, 2011. The tender offer was undertaken by investors who had access to our historical financial information. To calculate the MTM, we used the weighted average price of all transactions originating in March 2011 that were expected to be consummated, including the tender offer. We based our MTM estimate on March 2011 transactions because we believe transactions occurring closer to the quarter-end valuation date are more relevant to fair value than those transactions occurring earlier in the quarter. We assigned a 35% weighting to the GPCM which reflected the stock prices and market multiples of guideline public companies. We assigned a 15% weighting to the DCFM which was based on a weighted average cost of capital of 15% and a perpetual growth rate of 5%. The DCFM received the lowest weight because our financial plan had not been recently updated, and therefore we believed the cash flow assumptions used in the DCFM were less relevant to the determination of fair value as of the measurement date. The BEV resulting from this analysis was then allocated using the OPM and a 7.5% marketability discount was applied.

 

The fair value of the RSUs granted in February 2011 was determined using a straight-line methodology, with the benefit of hindsight, between the fair value determined as of December 31, 2010 of $20.85 per share and the $25.00 per share offer price for the tender offer described above that commenced on March 1, 2011. The fair value of the RSUs granted in March 2011 was determined using a similar straight-line methodology between the tender offer price of $25.00 per share as of March 1, 2011, and the fair value determined as of March 31, 2011 of $25.54 per share. We determined that the straight-line methodology provides the most reasonable basis for the valuations for the RSUs granted on the interim dates because we did not identify any single event that occurred during this interim period (other than the March 2011 tender offer) that would have caused a material change in fair value.

 

Second Quarter 2011

 

We determined the fair value of our Class B common stock to be $30.07 per share as of June 30, 2011. We assigned a 50% weighting to the MTM due to the significant volume of third-party private stock sale transactions in June 2011, including transactions involving investors who had access to our historical financial information. To calculate the MTM, we used the weighted average price of all transactions originating in June 2011 that were expected to be consummated. We based our MTM estimate on June 2011 transactions because we believe transactions occurring closer to the quarter-end valuation date are more relevant to the determination of fair value

 

70


Table of Contents

than those transactions occurring earlier in the quarter. We made no change to the weightings assigned to the GPCM and DCFM from the previous quarter. In this period, we added certain Internet companies that had recently completed initial public offerings to our set of guideline public companies, which increased the value of the GPCM from the prior valuation period. The DCFM was based on a weighted average cost of capital of 15% and a perpetual growth rate of 5%. The BEV resulting from this analysis was then allocated using the OPM and a 6.5% marketability discount was applied. Significant factors influencing the change in valuation relative to the prior quarter included the foregoing private stock sale transactions and the addition to our set of guideline public companies of newly public companies whose valuation multiples were relatively higher than others in the comparison group. We believe our valuation increase was affected by media speculation that we were planning an initial public offering in 2012, investor speculation that our financial performance was better than investors had previously believed, and the successful public offerings and trading performance of certain Internet companies in the second quarter.

 

The fair values of the RSUs granted in May and June 2011 were determined using a straight-line methodology, with the benefit of hindsight, between the fair value determined as of March 31, 2011 of $25.54 per share and the fair value determined as of June 30, 2011 of $30.07 per share. We determined that the straight-line methodology provides the most reasonable basis for the valuations for the RSUs granted on the interim dates because we did not identify any single event that occurred during this interim period that would have caused a material change in fair value.

 

Third Quarter 2011

 

We determined the fair value of our Class B common stock to be $30.07 per share as of September 30, 2011. We used a combination of the GPCM, the DCFM, and the MTM to determine BEV. We assigned a 50% weighting to the DCFM because we had recently completed a comprehensive update to our financial plan and therefore we believed the assumptions used in the DCFM closely reflected BEV. The BEV resulting from this DCFM analysis was allocated using the OPM and a 6.0% marketability discount was applied. Relative to the first and second quarters, in the third quarter we assigned a lower weighting of 25% to the MTM due to the lower overall volume of third-party private stock sale transactions and the lack of significant transactions with investors that had access to our financial information. To calculate the MTM, we used the weighted average price of all transactions originating in September 2011 that were expected to be consummated. We based our MTM estimate on September 2011 transactions because we believe transactions occurring closer to the quarter-end valuation date are more relevant to the determination of fair value than those transactions occurring earlier in the quarter.

 

Because there was no change to fair value between the two valuation periods, and because we did not identify any events during the period that would have caused a material change in fair value, we used $30.07 per share as the fair value for all RSU grants during the period.

 

Fourth Quarter 2011

 

We determined the fair value of our Class B common stock to be $29.73 per share as of December 31, 2011. We assigned a 50% weighting to the MTM due to the significant volume of third-party private stock sale transactions in December 2011, including transactions involving investors who had access to our historical financial information. To calculate the MTM, we used the weighted average price of all transactions originating in December 2011 that were expected to be consummated. We based our MTM estimate on December 2011 transactions because we believe transactions occurring closer to the quarter-end valuation date are more relevant to the determination of fair value than those transactions occurring earlier in the quarter. We assigned a 25% weighting to the GPCM and the DCFM to determine fair value. In this period, we included additional Internet companies that had recently completed initial public offerings to our set of guideline public companies for use in estimating the GPCM. Compared to our valuation as of September 30, 2011, we assigned a lower weight to the DCFM in this period because time had passed since key elements of our financial plan had been updated, and therefore the cash flow assumptions used in the DCFM were less relevant to the determination of fair value as of

 

71


Table of Contents

the measurement date. The DCFM was based on a weighted average cost of capital of 15% and a perpetual growth rate of 5%. The BEV resulting from this analysis was then allocated using the OPM and a 5.5% marketability discount was applied. The primary factor influencing the change in valuation relative to the prior quarter was the foregoing private stock sale transactions, and we believe our valuation decrease was affected by continued public market volatility.

 

The fair values of the RSUs granted in November and December 2011 were determined using a straight-line methodology, with the benefit of hindsight, between the fair value determined as of September 30, 2011 of $30.07 per share and the fair value determined as of December 31, 2011 of $29.73 per share. We determined that the straight-line methodology provides the most reasonable basis for the valuation for the RSUs granted on the interim dates because we did not identify any single event that occurred during this interim period that would have caused a material change in fair value.

 

Qualitative and Quantitative Disclosures about Market Risk

 

We are exposed to market risk, including changes to interest rates, foreign currency exchange rates and inflation.

 

Foreign Currency Exchange Risk

 

International revenue as a percentage of revenue was 33%, 38%, and 44% in 2009, 2010, and 2011, respectively. We have foreign currency risks related to our revenue and operating expenses denominated in currencies other than the U.S. dollar, primarily the Euro. In general, we are a net receiver of currencies other than the U.S. dollar. Accordingly, changes in exchange rates, and in particular a strengthening of the U.S. dollar, will negatively affect our revenue and other operating results as expressed in U.S. dollars.

 

We have experienced and will continue to experience fluctuations in our net income as a result of transaction gains or losses related to revaluing certain current asset and current liability balances that are denominated in currencies other than the functional currency of the entities in which they are recorded. We recognized a foreign currency loss of $29 million in 2011. Foreign currency losses were not significant in 2009 or 2010. At this time we do not, but we may in the future, enter into derivatives or other financial instruments in an attempt to hedge our foreign currency exchange risk. It is difficult to predict the impact hedging activities would have on our results of operations.

 

Interest Rate Sensitivity

 

Our cash and cash equivalents and marketable securities consist of cash, certificates of deposit, time deposits, money market funds and U.S. government treasury and agency debt securities. Our investment policy and strategy are focused on preservation of capital, supporting our liquidity requirements, and compliance with the Investment Company Act of 1940.

 

Changes in U.S. interest rates affect the interest earned on our cash and cash equivalents and marketable securities and the market value of those securities. A hypothetical 100 basis point increase in interest rates would result in a decrease of approximately $15 million in the market value of our available-for-sale debt securities as of December 31, 2011. Any realized gains or losses resulting from such interest rate changes would only occur if we sold the investments prior to maturity.

 

Inflation Risk

 

We do not believe that inflation has had a material effect on our business, financial condition, or results of operations.

 

72


Table of Contents

LETTER FROM MARK ZUCKERBERG

 

Facebook was not originally created to be a company. It was built to accomplish a social mission — to make the world more open and connected.

 

We think it’s important that everyone who invests in Facebook understands what this mission means to us, how we make decisions and why we do the things we do. I will try to outline our approach in this letter.

 

At Facebook, we’re inspired by technologies that have revolutionized how people spread and consume information. We often talk about inventions like the printing press and the television — by simply making communication more efficient, they led to a complete transformation of many important parts of society. They gave more people a voice. They encouraged progress. They changed the way society was organized. They brought us closer together.

 

Today, our society has reached another tipping point. We live at a moment when the majority of people in the world have access to the internet or mobile phones — the raw tools necessary to start sharing what they’re thinking, feeling and doing with whomever they want. Facebook aspires to build the services that give people the power to share and help them once again transform many of our core institutions and industries.

 

There is a huge need and a huge opportunity to get everyone in the world connected, to give everyone a voice and to help transform society for the future. The scale of the technology and infrastructure that must be built is unprecedented, and we believe this is the most important problem we can focus on.

 

We hope to strengthen how people relate to each other.

 

Even if our mission sounds big, it starts small — with the relationship between two people.

 

Personal relationships are the fundamental unit of our society. Relationships are how we discover new ideas, understand our world and ultimately derive long-term happiness.

 

At Facebook, we build tools to help people connect with the people they want and share what they want, and by doing this we are extending people’s capacity to build and maintain relationships.

 

People sharing more — even if just with their close friends or families — creates a more open culture and leads to a better understanding of the lives and perspectives of others. We believe that this creates a greater number of stronger relationships between people, and that it helps people get exposed to a greater number of diverse perspectives.

 

By helping people form these connections, we hope to rewire the way people spread and consume information. We think the world’s information infrastructure should resemble the social graph — a network built from the bottom up or peer-to-peer, rather than the monolithic, top-down structure that has existed to date. We also believe that giving people control over what they share is a fundamental principle of this rewiring.

 

We have already helped more than 800 million people map out more than 100 billion connections so far, and our goal is to help this rewiring accelerate.

 

We hope to improve how people connect to businesses and the economy.

 

We think a more open and connected world will help create a stronger economy with more authentic businesses that build better products and services.

 

As people share more, they have access to more opinions from the people they trust about the products and services they use. This makes it easier to discover the best products and improve the quality and efficiency of their lives.

 

73


Table of Contents

One result of making it easier to find better products is that businesses will be rewarded for building better products — ones that are personalized and designed around people. We have found that products that are “social by design” tend to be more engaging than their traditional counterparts, and we look forward to seeing more of the world’s products move in this direction.

 

Our developer platform has already enabled hundreds of thousands of businesses to build higher-quality and more social products. We have seen disruptive new approaches in industries like games, music and news, and we expect to see similar disruption in more industries by new approaches that are social by design.

 

In addition to building better products, a more open world will also encourage businesses to engage with their customers directly and authentically. More than four million businesses have Pages on Facebook that they use to have a dialogue with their customers. We expect this trend to grow as well.

 

We hope to change how people relate to their governments and social institutions.

 

We believe building tools to help people share can bring a more honest and transparent dialogue around government that could lead to more direct empowerment of people, more accountability for officials and better solutions to some of the biggest problems of our time.

 

By giving people the power to share, we are starting to see people make their voices heard on a different scale from what has historically been possible. These voices will increase in number and volume. They cannot be ignored. Over time, we expect governments will become more responsive to issues and concerns raised directly by all their people rather than through intermediaries controlled by a select few.

 

Through this process, we believe that leaders will emerge across all countries who are pro-internet and fight for the rights of their people, including the right to share what they want and the right to access all information that people want to share with them.

 

Finally, as more of the economy moves towards higher-quality products that are personalized, we also expect to see the emergence of new services that are social by design to address the large worldwide problems we face in job creation, education and health care. We look forward to doing what we can to help this progress.

 

 

 

Our Mission and Our Business

 

As I said above, Facebook was not originally founded to be a company. We’ve always cared primarily about our social mission, the services we’re building and the people who use them. This is a different approach for a public company to take, so I want to explain why I think it works.

 

I started off by writing the first version of Facebook myself because it was something I wanted to exist. Since then, most of the ideas and code that have gone into Facebook have come from the great people we’ve attracted to our team.

 

Most great people care primarily about building and being a part of great things, but they also want to make money. Through the process of building a team — and also building a developer community, advertising market and investor base — I’ve developed a deep appreciation for how building a strong company with a strong economic engine and strong growth can be the best way to align many people to solve important problems.

 

Simply put: we don’t build services to make money; we make money to build better services.

 

And we think this is a good way to build something. These days I think more and more people want to use services from companies that believe in something beyond simply maximizing profits.

 

74


Table of Contents

By focusing on our mission and building great services, we believe we will create the most value for our shareholders and partners over the long term — and this in turn will enable us to keep attracting the best people and building more great services. We don’t wake up in the morning with the primary goal of making money, but we understand that the best way to achieve our mission is to build a strong and valuable company.

 

This is how we think about our IPO as well. We’re going public for our employees and our investors. We made a commitment to them when we gave them equity that we’d work hard to make it worth a lot and make it liquid, and this IPO is fulfilling our commitment. As we become a public company, we’re making a similar commitment to our new investors and we will work just as hard to fulfill it.

 

 

 

The Hacker Way

 

As part of building a strong company, we work hard at making Facebook the best place for great people to have a big impact on the world and learn from other great people. We have cultivated a unique culture and management approach that we call the Hacker Way.

 

The word “hacker” has an unfairly negative connotation from being portrayed in the media as people who break into computers. In reality, hacking just means building something quickly or testing the boundaries of what can be done. Like most things, it can be used for good or bad, but the vast majority of hackers I’ve met tend to be idealistic people who want to have a positive impact on the world.

 

The Hacker Way is an approach to building that involves continuous improvement and iteration. Hackers believe that something can always be better, and that nothing is ever complete. They just have to go fix it — often in the face of people who say it’s impossible or are content with the status quo.

 

Hackers try to build the best services over the long term by quickly releasing and learning from smaller iterations rather than trying to get everything right all at once. To support this, we have built a testing framework that at any given time can try out thousands of versions of Facebook. We have the words “Done is better than perfect” painted on our walls to remind ourselves to always keep shipping.

 

Hacking is also an inherently hands-on and active discipline. Instead of debating for days whether a new idea is possible or what the best way to build something is, hackers would rather just prototype something and see what works. There’s a hacker mantra that you’ll hear a lot around Facebook offices: “Code wins arguments.”

 

Hacker culture is also extremely open and meritocratic. Hackers believe that the best idea and implementation should always win — not the person who is best at lobbying for an idea or the person who manages the most people.

 

To encourage this approach, every few months we have a hackathon, where everyone builds prototypes for new ideas they have. At the end, the whole team gets together and looks at everything that has been built. Many of our most successful products came out of hackathons, including Timeline, chat, video, our mobile development framework and some of our most important infrastructure like the HipHop compiler.

 

To make sure all our engineers share this approach, we require all new engineers — even managers whose primary job will not be to write code — to go through a program called Bootcamp where they learn our codebase, our tools and our approach. There are a lot of folks in the industry who manage engineers and don’t want to code themselves, but the type of hands-on people we’re looking for are willing and able to go through Bootcamp.

 

75


Table of Contents

The examples above all relate to engineering, but we have distilled these principles into five core values for how we run Facebook:

 

Focus on Impact

 

If we want to have the biggest impact, the best way to do this is to make sure we always focus on solving the most important problems. It sounds simple, but we think most companies do this poorly and waste a lot of time. We expect everyone at Facebook to be good at finding the biggest problems to work on.

 

Move Fast

 

Moving fast enables us to build more things and learn faster. However, as most companies grow, they slow down too much because they’re more afraid of making mistakes than they are of losing opportunities by moving too slowly. We have a saying: “Move fast and break things.” The idea is that if you never break anything, you’re probably not moving fast enough.

 

Be Bold

 

Building great things means taking risks. This can be scary and prevents most companies from doing the bold things they should. However, in a world that’s changing so quickly, you’re guaranteed to fail if you don’t take any risks. We have another saying: “The riskiest thing is to take no risks.” We encourage everyone to make bold decisions, even if that means being wrong some of the time.

 

Be Open

 

We believe that a more open world is a better world because people with more information can make better decisions and have a greater impact. That goes for running our company as well. We work hard to make sure everyone at Facebook has access to as much information as possible about every part of the company so they can make the best decisions and have the greatest impact.

 

Build Social Value

 

Once again, Facebook exists to make the world more open and connected, and not just to build a company. We expect everyone at Facebook to focus every day on how to build real value for the world in everything they do.

 

 

 

Thanks for taking the time to read this letter. We believe that we have an opportunity to have an important impact on the world and build a lasting company in the process. I look forward to building something great together.

 

LOGO

 

76


Table of Contents

BUSINESS

 

Overview

 

LOGO

 

A digital display of the Facebook user community and the connections between users. On a blank background, the connections form a picture that approximates a global map.

 

Our mission is to make the world more open and connected.

 

We believe that some of the most important innovations in history have been tools that make it easier or faster for one human being to share something with another.

 

Facebook enables you to share the things you care about with the people you care about. You can publish your ideas, opinions, pictures and activities to your friends, family, colleagues or the world. We believe that Facebook gives every person a voice—an opportunity to say: I exist, and this is my story.

 

Facebook also enables you to discover what’s going on in the world around you, through the eyes and ears of people you trust. Every day hundreds of millions of people come to Facebook to find out what their friends have to share—the best new music they’ve listened to, photos from their recent honeymoon, who they plan to vote for in the next election. Each person’s experience on Facebook is unique and completely personalized—akin to reading a real-time newspaper of stories compiled just for them that they can carry with them wherever they go.

 

People connect with Facebook to connect with people. We believe that we are at the forefront of enabling faster, easier and richer communication between people around the world.

 

77


Table of Contents

How We Create Value for Users

 

 

 

 

 

Users can share photos with their friends and family

 

 

 

 

 

  LOGO
 

 

Friends and family can Like or Comment on the photos

 

 

 

Our top priority is to build useful and engaging products that enable you to:

 

   

Connect with Your Friends. With 845 million monthly active users (MAUs) worldwide, our users are increasingly able to find and stay connected with their friends, family, and colleagues on Facebook. Users can share major life events such as the birth of a child, upload photos of their latest vacation, congratulate a friend on a new job by Liking or Commenting on the friend’s post, and stay in touch through messages and chat.

 

   

Discover and Learn. We believe that users come to Facebook to discover and learn more about what is going on in the world around them, particularly in the lives of their friends and family and with public figures and organizations that interest them. Each user’s experience on Facebook is unique based on the content shared by his or her friends and connections. This content is personalized for each user in our products such as News Feed and Timeline.

 

   

Express Yourself. We enable our users to share and publish their opinions, ideas, photos, and activities to audiences ranging from their closest friends to our 845 million users, giving every user a voice within the Facebook community.

 

78


Table of Contents
   

Control What You Share. Through Facebook’s privacy and sharing settings, our users can control what they share and with whom they share it.

 

Example of User Control Over Sharing

 

LOGO   Users can control what they share and with whom they share it. For example, each time a user updates his or her status, he or she can choose to share with everyone, with all friends, or with a subset of friends that the user can customize.

 

   

Experience Facebook Across the Web. Through applications (apps) and websites built by developers using the Facebook Platform, our users can interact with their Facebook friends while playing games, listening to music, watching movies, reading news, and engaging in other activities.

 

   

Stay Connected with Your Friends on Mobile Devices. Through the combination of our mobile sites, smartphone apps, and feature phone products, users can bring Facebook with them on mobile devices wherever they go.

 

Foundations of the Social Web

 

We believe that the web, including the mobile web, is evolving to become more social and personalized. Historically, most people surfed the web anonymously and visited websites where they saw the same content as everyone else. Recent innovations in software development along with advances in large-scale database and computing infrastructure have enabled web experiences that are more personalized to each user’s interests and created new ways of real-time sharing and communicating. The social web creates rewarding experiences that are centered on people, their connections, and their interests. We believe that the following elements form the foundation of the social web:

 

   

Authentic Identity. We believe that using your real name, connecting to your real friends, and sharing your genuine interests online create more engaging and meaningful experiences. Representing yourself with your authentic identity online encourages you to behave with the same norms that foster trust and respect in your daily life offline. Authentic identity is core to the Facebook experience, and we believe that it is central to the future of the web. Our terms of service require you to use your real name and we encourage you to be your true self online, enabling us and Platform developers to provide you with more personalized experiences. We deploy a variety of algorithmic and manual checks to help ensure the integrity of user accounts, however, we cannot verify the identity and authenticity of every one of our users or their actions.

 

   

Social Graph. The Social Graph represents the connections between people and their friends and interests. Every person or entity is represented by a point within the graph, and the affiliations between people and their friends and interests form billions of connections between the points. Our mapping of the Social Graph enables Facebook and Platform developers to build more engaging user experiences that are based on these connections.

 

79


Table of Contents

Illustration of the Social Graph

 

LOGO

 

   

Social Distribution. Over time, people are consuming and creating more kinds of information at a faster pace across a broader range of devices. The growing volume of information makes it challenging to find meaningful and trusted content and to effectively make your voice heard. Facebook organizes and prioritizes content and serves as a powerful social distribution tool delivering to users what we believe they will find most compelling based on their friends and interests. Facebook’s social distribution enables users, Platform developers, and advertisers to share information with target audiences large or small.

 

Our Size and Scale

 

Building on our use of authentic identity, the Social Graph, and social distribution, Facebook has grown from our beginnings in a college dorm room in 2004 to a service that is fundamentally changing the way people connect, discover, and share around the world. We believe that Facebook has become an integral part of many of our users’ daily lives. Users add value to the overall Facebook ecosystem each time they engage with friends, developers, or advertisers. Increases in user engagement enable us to attract more users, developers, and advertisers. Growth in the number of users, developers, and advertisers and the interactions among them enhances the value we deliver to all of our constituencies.

 

   

We had 845 million MAUs as of December 31, 2011, an increase of 39% as compared to 608 million MAUs as of December 31, 2010.

 

   

We had 483 million daily active users (DAUs) on average in December 2011, an increase of 48% as compared to 327 million DAUs in December 2010.

 

   

We had 432 million MAUs who used Facebook mobile products in December 2011.

 

   

During the month of December 2011, we had on average 360 million users who were active with Facebook on at least six out of the last seven days, providing perspective on the number of people for whom Facebook is essentially an everyday activity.

 

   

There were more than 100 billion friend connections on Facebook as of December 31, 2011.

 

   

On average more than 250 million photos per day were uploaded to Facebook in the three months ended December 31, 2011.

 

   

Our users generated an average of 2.7 billion Likes and Comments per day during the three months ended December 31, 2011. Since users Like and Comment on content they find interesting, we believe that the number of Likes and Comments provides some insight into how engaging users find the content available to them on Facebook and through our Platform developers.

 

80


Table of Contents
   

As of December 31, 2011, there were more than 37 million Pages with ten or more Likes. Anyone, including artists, public figures, businesses, brands, or charities can set up a Facebook Page to engage with our users. Examples of popular Pages on Facebook include Lady Gaga, Disney, and Manchester United, each of which has more than 20 million Likes.

 

How We Create Value for Developers Through the Facebook Platform

 

The Facebook Platform is a set of development tools and application programming interfaces (APIs) that enables developers to easily integrate with Facebook to create social apps and websites and to reach our 845 million users. Platform developers build experiences that allow our users to connect and share with friends while engaging in activities such as playing games, listening to music, watching movies, reading news articles, discovering new recipes, and exploring new running routes. Platform developers range from a student on his or her computer at home to teams of programmers at leading websites. More than seven million apps and websites were integrated with Facebook as of December 31, 2011. We are focused on the growth and success of Platform developers in creating compelling user experiences by enabling:

 

   

Personalized and Social Experiences. We enable Platform developers to create better products that are personalized and social and that offer new ways for our users to engage with friends and share experiences across the web and on mobile devices. For example, a Facebook user can visit the Pandora website and immediately begin listening to a personalized radio station that is customized based on the bands the user Likes on Facebook. As another example, a Facebook user can visit The New York Times website and see which articles have been recommended by friends. Our Platform developers can only access information that our users agree to share with them.

 

   

Social Distribution. We enable Platform developers to reach our global user base and use our social distribution channels to increase traffic to their apps and websites. For example, users can invite their Facebook friends to play a game or see when their friends have achieved a new high score.

 

   

Payments. We provide an online payments infrastructure that enables Platform developers to receive payments from our users in an easy-to-use, secure, and trusted environment. In 2011, our Platform developers received more than $1.4 billion from transactions enabled by our Payments infrastructure.

 

How We Create Value for Advertisers and Marketers

 

We offer advertisers and marketers a unique combination of reach, relevance, social context, and engagement:

 

   

Reach. Facebook offers the ability to reach a vast consumer audience of over 800 million MAUs with a single advertising purchase. For example, a movie studio seeking to increase awareness of an upcoming film release can reach a broad audience of Facebook users on the day or week before the film’s opening. By advertising the release of Transformers: Dark of the Moon on Facebook, Paramount Studios reached 65 million users in the United States in a single day.

 

Advertising Example—Reach

 

LOGO

 

81


Table of Contents
   

Relevance. Advertisers can specify that we show their ads to a subset of our users based on demographic factors such as age, location, gender, education, work history, and specific interests that they have chosen to share with us on Facebook or by using the Like button around the web or on mobile devices. We allow advertisers to select relevant and appropriate audiences for their ads, ranging from millions of users in the case of global brands to hundreds of users in the case of smaller, local businesses. We believe that users have a better experience when ads are effectively tailored to them. Examples of Facebook ads that allowed advertisers to reach a relevant audience include:

 

   

Procter & Gamble chose to advertise on Facebook to generate awareness for Secret deodorant’s “Mean Stinks” program and selected a female audience likely to be receptive to the campaign. The ad featured a confessional-style video of a girl admitting that she had bullied others, realizing the damage she had caused, and apologizing. In the 26 weeks after the Mean Stinks campaign launched, Secret experienced a 9% increase in U.S. sales and an increase in engagement with its Facebook Page.

 

   

CM Photographics, a wedding photography business based in Minneapolis, Minnesota, used Facebook ads to reach the users it cared most about: women aged 24 to 30 living near Minneapolis who shared their relationship status on Facebook as “engaged.” In 2011, CM Photographics generated a significant increase in revenue after spending $1,544 to purchase advertising on Facebook.

 

Because authentic identity is core to the user experience on Facebook and users generally share information that reflects their real interests and demographics, we are able to deliver ads that reach the intended audience with higher accuracy rates compared to online industry averages. For broadly targeted campaigns, for example, adults between the ages of 25 and 49, we were able to reach the desired audience with 95% accuracy, compared to an industry average of 72%, according to a Nielsen study in 2011. For more narrowly targeted campaigns, for example, females between the ages of 25 and 34, Facebook was able to reach the desired audience with 90% accuracy compared to an industry average of 35%, according to this Nielsen study. As our users maintain and expand their authentic identity on Facebook, they are increasingly choosing to share their interests and preferences regarding products and services. We use this information to improve our ability to deliver relevant ads that we believe are more interesting and compelling for each user.

 

   

Social Context. We believe that the recommendations of friends have a powerful influence on consumer interest and purchase decisions. We offer advertisers the ability to include “social context” with their marketing messages. Social context is information that highlights a friend’s connections with a particular brand or business. We believe that users find marketing messages more engaging when they include social context. Some current examples of social context that we offer include the following:

 

   

Social Ads. We offer tools to advertisers to display social context alongside their ads. As a result, advertisers are able to differentiate their products and complement their marketing messages with trusted recommendations from users’ friends. Our recent analysis of 79 advertising campaigns on Facebook demonstrated a greater than 50% increase in ad recall for Facebook ads with social context as compared to Facebook ads that did not have social context.

 

82


Table of Contents
Advertising Example—without Social Context   Advertising Example—with Social Context
LOGO   LOGO

 

   

Sponsored Stories. Sponsored stories enable marketers to amplify the distribution of stories that users have already shared that are relevant to their marketing efforts. For example, when a user posts on Facebook that he or she has “checked in” to a Starbucks store, this check-in creates a story that can be shown in the friends’ News Feeds. Although all of a user’s friends may be eligible to view this check-in story, only a fraction of the user’s friends will typically see it (based on factors such as when the user’s friends check their News Feeds and our ranking of all the content that is available to show to each of the user’s friends). Starbucks can purchase sponsored stories to significantly increase the reach, frequency of distribution, and prominence of this story to the user’s friends. Marketers can also use sponsored stories to promote the stories they publish from their Facebook Page to users who have connected with the Page. Sponsored stories are shown on the right hand side of the page, and in January 2012, we began including them in users’ News Feeds on personal computers. In February 2012, we also announced plans to include sponsored stories in users’ mobile News Feeds.

 

   

Engagement. We believe that the shift to a more social web creates new opportunities for businesses to engage with interested customers. Many of our ad products offer new and innovative ways for our advertisers to interact with our users, such as ads that include polls, encourage comments, or invite users to an event. Additionally, any brand or business can have a presence on Facebook by creating a Facebook Page. Through Pages, we give brands the opportunity to form direct and ongoing relationships with their customers, with the potential to turn them into valuable advocates. When a Facebook user Likes a Page, the Page owner has the opportunity to publish stories to the user’s News Feed on an ongoing basis. We believe that this ongoing connection provides a significant advantage for Facebook Pages as compared to traditional business websites. In addition, businesses can use Pages to influence fans and drive referral traffic to their e-commerce websites or physical stores. We do not charge businesses for their Pages, nor do we charge for the resulting organic distribution. However, we believe that Page owners can use Facebook ads and sponsored stories to increase awareness of and engagement with their Pages. Examples of brands utilizing Facebook Pages include:

 

   

Burberry used its Page and an innovative marketing campaign on Facebook to announce the launch of a new luxury fragrance to its nearly ten million Facebook fans in order to drive traffic to and purchases at Burberry stores globally, including its e-commerce site. When users Liked or Commented on the Burberry Page or the perfume story, the users’ actions were shared with their friends via News Feed, driving awareness to a wider circle of users and increasing brand exposure, recognition, and engagement.

 

83


Table of Contents
   

PF Chang’s created a coupon offer on its Page for a free Lettuce Wrap appetizer and promoted the offer with a three-week ad campaign. The Facebook ads targeted users who had connected to PF Chang’s Page, those users’ friends, and users in markets where PF Chang’s has a high density of restaurants. Over 50,000 customers, of whom 40% were first-time customers, redeemed the coupon at PF Chang’s restaurants.

 

Our Market Opportunity

 

Our Advertising Market Opportunity

 

Advertisers’ objectives range from building long-term brand awareness to stimulating an immediate purchase. We offer advertising solutions that are designed to be engaging for users and personalized to users’ demographics and interests in order to help advertisers better achieve their goals. Facebook’s combination of reach, relevance, social context, and engagement gives advertisers enhanced opportunities to generate brand awareness and affiliation, while also creating new ways to generate near-term demand for their products from consumers likely to have purchase intent. According to an IDC report dated August 2011, total worldwide advertising spending in 2010 was $588 billion. Our addressable market opportunity includes portions of many existing advertising markets, including the traditional offline branded advertising, online display advertising, online performance-based advertising, and mobile advertising markets.

 

   

Traditional Offline Branded Advertising. Television, print, and radio accounted for $363 billion, or 62% of the total advertising market in 2010 according to an IDC report dated August 2011. Historically, advertisers interested in generating awareness of and demand for their brands have heavily relied on these offline media to reach their audiences at scale. We believe that these brand advertisers will increasingly dedicate a portion of their advertising dollars to Facebook because the broad audiences they are trying to reach are active on Facebook on a daily basis, because we can reach their desired audiences with precision, and because they can spark word of mouth marketing through Facebook. In December 2011, an advertiser could reach an estimated audience of more than 65 million U.S. users in a typical day on Facebook. By comparison, the 2011 season finale of American Idol was viewed by an estimated U.S. audience of 29 million people. In 2011, our advertising customers included each of the 100 largest global advertising spenders, as ranked by Advertising Age. Examples of Facebook advertising campaigns by large brand advertisers include:

 

   

Nike launched its “Write the Future” campaign on Facebook as an integral part of its 2010 World Cup marketing effort. The launch placement was seen by 140 million users in 20 countries and users engaged with the message more than seven million times by taking actions such as watching the three-minute embedded video, or Liking, clicking, or Commenting on the ad.

 

   

American Express purchased ads on Facebook and put its Facebook Page at the center of its advertising campaign in November 2010 to introduce and promote “Small Business Saturday,” a new local initiative designed to encourage shopping at small businesses on the Saturday after Thanksgiving. The ads reached 84 million Facebook users over the three week campaign. American Express continued the campaign in 2011. The campaign reached 91 million people, including 74 million who were shown an ad that featured a connection with their Facebook friends, successfully leveraging social context at scale. We believe that advertising on Facebook contributed to the successful results of the Small Business Saturday campaign; in 2011 public awareness of Small Business Saturday rose to 65% from 37% in 2010. Additionally, American Express saw a 23% increase in Cardmember transactions at small business merchants on Small Business Saturday.

 

   

Online Advertising. From 2010 to 2015, the worldwide online advertising market, excluding mobile advertising, is projected to increase from $68 billion to $120 billion, representing 12% and 16%, respectively, of the worldwide advertising market according to an IDC report dated August 2011. Currently, the online advertising market is generally divided between display advertising, where the

 

84


Table of Contents
 

advertiser is seeking impressions, and performance-based advertising, where the advertiser is seeking clicks or conversions.

 

   

Display Advertising. Online display advertising typically includes banner ads, interstitials, video ads, and rich media ads that aim to reach large numbers of consumers within a particular audience segment. Display advertisers run impression-based campaigns on Facebook in order to reach our large user base and because of the amount of time that users spend with us. From January 2011 through January 2012, Facebook.com has been the number one online property accessed through personal computers worldwide as measured by total minutes spent and total page views, according to a comScore Media Metrix report dated February 2012. On average, users in the aggregate spent more than 10.5 billion minutes per day on Facebook on personal computers during January 2012. Aggregate minutes per day increased 57% and average minutes per user per day increased 14% during January 2012 as compared to January 2011. Display advertisers also use Facebook in order to more precisely reach their target audiences among our users and to leverage social context and our social distribution channels to increase engagement. Examples of display advertising campaigns on Facebook include:

 

 

Walmart U.S. purchased advertising on Facebook targeting users in the United States between the ages of 18 and 49 during the days surrounding “Black Friday” in November 2011. The campaign, which encouraged users to download a Black Friday shopping map of their local Walmart U.S. store to help them find great prices faster, reached 60 million Facebook users.

 

 

Diageo, the world’s largest producer of spirits, purchased advertising on Facebook for a portfolio of its brands, including Captain Morgan rum and Smirnoff vodka, in order to increase market share for its products by targeting users in the United States over the age of 21. The campaign reached 25 million Facebook households and drove a 20% increase in offline sales in households that were exposed to the campaign compared to demographically similar households that were not exposed to the campaign, as measured by Nielsen.

 

   

Performance-based Advertising. Performance-based online advertising has typically involved advertisers seeking a specific user behavior such as a click on a search ad or a keyword-based content ad, a response to an email campaign, or an online purchase. We enable new forms of performance-based advertising, where advertisers can connect with users who are likely to have demand for their products based on the information that our users have chosen to share. We believe that performance-based campaigns on Facebook allow advertisers to offer their products to users with inferred intent and enhance users’ experiences by showing them relevant ads tailored to their specific interests. Examples of performance-based advertising on Facebook include:

 

 

A local concert promoter advertised available tickets for an upcoming concert to users who lived in the metropolitan area where the concert was to be held and who had also Liked the artist.

 

 

1-800-FLOWERS.COM purchased a Mother’s Day advertising campaign on Facebook targeted at its fans and friends of its fans in order to drive traffic to its website and increase sales.

 

 

Social game developers including Disney, Electronic Arts, and Zynga purchased performance-based advertising on Facebook to drive player acquisition by promoting new game launches and existing games.

 

   

Mobile Advertising. The global mobile advertising market was $1.5 billion in 2010 and is expected to grow at a 64% compound annual rate to $17.6 billion in 2015 according to an IDC report dated August 2011. We had 432 million MAUs who used Facebook mobile products in December 2011. According to a January 2012 Nielsen report, the Facebook mobile app had more unique combined Android and iPhone users in 2011 in the United States than any other mobile app. We have historically not shown

 

85


Table of Contents
 

ads to users accessing Facebook through mobile apps or our mobile website. In February 2012, we announced plans to include sponsored stories in users’ mobile News Feeds, but we may not be successful generating meaningful revenue from mobile usage of Facebook.

 

Advertising on the social web is a significant market opportunity that is still emerging and evolving. We believe that most advertisers are still learning and experimenting with the best ways to leverage reach, relevance, social context, and engagement offered by Facebook. We will continue to balance our efforts to build effective products for advertisers while also prioritizing the overall user experience, and this balancing effort will influence the number of ads we show and the formats and prominence of the ads. Our strategy centers on the belief that more social and relevant ad products are more valuable for both users and advertisers.

 

Currently the substantial majority of our revenue is generated by advertisers from more developed online advertising markets including the United States, western Europe, Canada, and Australia. There are also many emerging ad markets in which we sell ads and other commercial content, and we expect continued growth in advertiser demand as these markets mature, we achieve increased levels of user penetration and engagement, and we further expand our sales resources dedicated to these markets.

 

Our Market Opportunity for Payments

 

When users purchase virtual and digital goods from our Platform developers using our Payments infrastructure, we receive fees that represent a portion of the transaction value. Currently, substantially all of the Payments transactions between our users and Platform developers are for virtual goods used in social games, for example virtual tractors in the social game FarmVille. According to an In-Stat report dated November 2010, the worldwide revenue generated from the sale of virtual goods on social networking sites, online worlds, and casual games increased from $2 billion in 2007 to $7 billion in 2010, and is forecasted to increase to $15 billion by 2014. Payments integration is currently required in apps on Facebook that are categorized as games, and we may seek to extend the use of Payments to other types of apps in the future. Our future revenue from Payments will depend on many factors, including our success in enabling Platform developers to build experiences that engage users and create user demand for their products, and the fee arrangements we are able to negotiate in the future.

 

Our Strategy

 

We are in the early days of pursuing our mission to make the world more open and connected. We have a significant opportunity to further enhance the value we deliver to users, developers, and advertisers. Key elements of our strategy are:

 

   

Expand Our Global User Community. There are more than two billion global Internet users according to an IDC report dated August 2011 and we aim to connect all of them. We had 845 million MAUs globally with approximately 80% accessing Facebook from outside the United States as of December 31, 2011. We continue to focus on growing our user base across all geographies, including relatively less-penetrated, large markets such as Brazil, Germany, India, Japan, Russia, and South Korea. We intend to grow our user base by continuing our marketing and user acquisition efforts and enhancing our products, including mobile apps, in order to make Facebook more accessible and useful.

 

   

Build Great Social Products to Increase Engagement. We prioritize product development investments that we believe will create engaging interactions between our users, developers, and advertisers on Facebook, across the web, and on mobile devices. We continue to invest significantly in improving our core products such as News Feed, Photos, and Groups, developing new products such as Timeline and Ticker, and enabling new Platform apps and website integrations.

 

   

Provide Users with the Most Compelling Experience. Facebook users are sharing and receiving more information across a broader range of devices. To provide the most compelling user experience, we continue to develop products and technologies focused on optimizing our social distribution channels

 

86


Table of Contents
 

to deliver the most useful content to each user by analyzing and organizing vast amounts of information in real time.

 

   

Build Engaging Mobile Experiences. We are devoting substantial resources to developing engaging mobile products and experiences for a wide range of platforms, including smartphones and feature phones. In addition, we are working across the mobile industry with operators, hardware manufacturers, operating system providers, and developers to improve the Facebook experience on mobile devices and make Facebook available to more people around the world. We had 432 million MAUs who used Facebook mobile products in December 2011. We believe that mobile usage of Facebook is critical to maintaining user growth and engagement over the long term, and we are actively seeking to grow mobile usage, although such usage does not currently directly generate any meaningful revenue.

 

   

Enable Developers to Build Great Social Products Using the Facebook Platform. The success of Platform developers and the vibrancy of our Platform ecosystem are key to increasing user engagement. Social games have achieved significant levels of adoption by Facebook users, and we are also focused on enabling the development of apps in categories beyond games. For example, our latest enhancements to the Facebook Platform have enabled new types of social apps that facilitate sharing and serendipitous discovery of music, news, movies, television programming, and other everyday interests such as cooking and running. User engagement with our Platform developers’ apps and websites creates value for Facebook in multiple ways: our Platform supports our advertising business because apps on Facebook create user engagement that enables us to show ads; our Platform developers purchase advertising on Facebook to drive traffic to their apps and websites; Platform developers use our Payment system to facilitate transactions with users; and users’ engagement with Platform apps and websites contributes to our understanding of users’ interests and preferences, improving our ability to personalize content. We continue to invest in tools and APIs that enhance the ability of Platform developers to deliver products that are more social and personalized and better engage users on Facebook, across the web, and on mobile devices. Additionally, we plan to invest in enhancing our Payments offerings and in making the Payments experience on Facebook as seamless and convenient as possible for users and Platform developers.

 

   

Improve Ad Products for Advertisers and Users. We plan to continue to improve our ad products in order to create more value for advertisers and enhance their ability to make their advertising more social and relevant for users. Our advertising strategy centers on the belief that ad products that are social, relevant, and well-integrated with other content on Facebook can enhance the user experience while providing an attractive return for advertisers. We intend to invest in additional products for our advertisers and marketers, such as our recent introduction of sponsored stories in users’ News Feeds on personal computers and mobile devices, while continuing to balance our monetization objectives with our commitment to optimizing the user experience. We also continue to focus on analytics and measurement tools to evaluate, demonstrate, and improve the effectiveness of ad campaigns on Facebook.

 

Our Products for Users, Developers, and Advertisers

 

Products for Users

 

Our product development approach is centered on building the most useful tools that enable users to connect, share, discover, and communicate with each other. Our products for users are free of charge and available on the web, mobile web, and mobile platforms such as Android and iOS.

 

   

Timeline. We launched Timeline in September 2011 as an enhanced and updated version of the Facebook Profile to add structure and organization to the growing quantities of each user’s activities and social content. Timeline allows users to organize and display the events and activities that matter most to them, enabling them to curate their memories in a searchable personal narrative that is organized chronologically. Users choose what information to share on their Timeline, such as their interests, photos, education, work history, relationship status, and contact information, and users can control with whom each piece of content is shared on their Timeline.

 

87


Table of Contents
   

News Feed. The Facebook News Feed is the core feature of a user’s homepage and is a regularly updating list of stories from friends, Pages, and other entities to which a user is connected on Facebook. It includes posts, photos, event updates, group memberships, app updates, and other activities. Each user’s News Feed is personalized based on his or her interests and the sharing activity of the user’s friends. Stories in a user’s News Feed are prioritized based on several factors, including how many friends have Liked or Commented on a certain piece of content, who posted the content, and what type of content it is. News Feed is a key component of our social distribution capability.

 

Example of Facebook News Feed

 

LOGO

 

   

Photos and Videos. Facebook is the most popular photo uploading service on the web. On average, more than 250 million photos per day were uploaded to Facebook in the three months ended December 31, 2011. Users can upload an unlimited number of high resolution photos, create photo albums, and share them with their friends or any audience they choose. Users can also upload and share videos. Users can set specific privacy settings for each of their photo albums and videos, making them visible to everyone, or only to certain friends. Users can easily arrange their photos, add captions, and “tag” people in a photo or video. Tagging allows users to identify a person in a photo or video as one of their friends.

 

   

Messages. Our messaging products include email, chat, and text messaging. The delivery of messages is optimized for the device through which the user is accessing Facebook. For example, users on their mobile phones will receive messages via text or Facebook mobile messenger, while the conversation is also stored in their Facebook message inbox. We aim to be the fastest and most reliable way for users to communicate through:

 

   

Email. Users can set up a free @facebook.com address.

 

88


Table of Contents
   

Chat. Users can send messages to their friends in an instant message format.

 

   

Text Messaging. Users can activate text messaging on Facebook, allowing the texts they exchange with friends to be incorporated into their respective conversations along with their message and chat history.

 

   

Groups. Groups are shared Facebook pages for groups of users to discuss common interests. For example, members of a soccer team can plan the season’s schedule together and share photos with each other. Users are able to customize the privacy settings for each Group they create.

 

   

Lists. Lists allow users to organize their friends in order to filter the stories shown in their News Feeds and reach or exclude specific people when they share on Facebook. For example, users can see News Feed posts from a List of just their closest friends or announce a garage sale to a List of friends who reside in the user’s current city. Users are able to customize the privacy settings for each List they create.

 

   

Events. Through Events, users can organize gatherings, manage invitations, and send event notifications and reminders to their friends. From the Events page, users can create a new event, check out upcoming events of interest to them and their friends, and view previous events. For example, users can use Events to invite their friends to a dinner party or organize a run in the Race for the Cure to raise awareness for breast cancer. There are currently more than 16 million events created on Facebook each month.

 

   

Places. Through Places, users can share their location and see where their friends are. They are able to see if any of their friends are nearby and connect with them easily. Users can also check in to Places to tell their friends where they are, tag their friends in the Places they visit, or view Comments their friends have made about the Places they visit.

 

   

Subscribe. Using Subscribe, users can sign up to receive public posts in their News Feeds from other Facebook users of interest such as celebrities, thought leaders, and other public figures.

 

   

Ticker. Ticker is a live stream of the real-time activities of a user’s friends and the Pages and other entities to which the user is connected.

 

   

Notifications. On the top of each Facebook page, a highlighted icon is displayed to users when there is relevant and new information available to them, such as a new friend request, a new message from a friend, or an alert that the user has been tagged in a photo posted by a friend. We believe that Notifications are an important part of Facebook’s distribution capability.

 

   

Facebook Pages. A Facebook Page is a public profile that allows anyone including artists, public figures, businesses, brands, organizations, and charities to create a presence on Facebook and engage with the Facebook community. A Page owner can connect with interested users in order to provide updates, answer questions, receive feedback, or otherwise stimulate interest in the owner’s messages, products, and services. When a Facebook user Likes a Page, the Page owner has the opportunity to publish stories to the user’s News Feed on an ongoing basis. In addition, when a Facebook user Likes or Comments on a post by a Page owner, that user’s action may be shared with the user’s friends via News Feed to drive awareness to a wider circle of users, increasing the Page’s exposure, recognition, and engagement. We do not charge for Pages, nor do we charge for the resulting organic distribution. However, we believe that awareness of and engagement with Pages can be amplified and complemented by the use of Facebook ads and sponsored stories by Page owners. As of December 31, 2011, there were more than 37 million Pages with ten or more Likes, including Harvard, Lady Gaga, The Metropolitan Museum of Art, Starbucks, and Boo (the World’s Cutest Dog), as well as millions of local businesses.

 

89


Table of Contents

Products for Developers

 

The Facebook Platform is a set of tools and APIs that developers can use to build social apps on Facebook or to integrate their websites with Facebook. As of December 31, 2011, more than seven million apps and websites were integrated with Facebook. Our goal is to make it easy for Platform developers to integrate with Facebook and build valuable products and businesses. Key elements of the Facebook Platform include:

 

   

Open Graph. Our Open Graph is a set of APIs that developers can use to build apps and websites that enable users to share their activities with friends on Facebook. For example, a user who is listening to music through a developer’s app or website can publish his or her music selections to Facebook where the music can be shared with friends.

 

   

Social Plugins. Social plugins are social features that developers can easily integrate with their websites by incorporating a single line of HTML code. For example, a developer can put a box on its website that shows Facebook users what their friends have Liked and recommended on the site. Social plugins also allow users to easily share interesting content back to Facebook that can be distributed to their friends through News Feed, Timeline, and Ticker. The following features are examples of functionality provided through social plugins:

 

   

Like Button. Allows users to share content from a third-party website to Facebook and their friends with one click.

 

   

Recommendations. Allows a website to display to Facebook users what their friends have recommended.

 

   

Single Sign-On Registration and Log-In. Allows users to easily sign up for access to third-party websites with their Facebook accounts, eliminating the need for users to create another username and password.

 

   

Comments. Allows users to post their views, questions, and critiques on any piece of content on a website.

 

   

Payments. Facebook provides an online payments infrastructure that enables developers to receive payments from users through an efficient and secure system. Developers can focus on creating engaging apps and content rather than spending time and resources to build payment processing and fraud management capabilities. Our users can store their payment credentials with Facebook in a trusted and safe environment, facilitating easy and fast purchases across the Facebook Platform rather than having to re-authenticate and re-enter payment information for each developer. We designed our Payments infrastructure to streamline the buying process between our users and developers. Our Payments system enables users to purchase virtual or digital goods from developers and third-party websites by using debit and credit cards, PayPal, mobile phone payments, gift cards or other methods. We have also extended our Payments infrastructure to support mobile web apps on certain mobile platforms.

 

Zynga is the largest Platform developer, in terms of revenue generated for Facebook, using our Payments infrastructure. In May 2010, we entered into an addendum to our standard terms and conditions with Zynga that govern the promotion, distribution, and operation of Zynga games on the Facebook Platform, pursuant to which Zynga agreed to use Facebook Payments as the primary means of payment within its games played on the Facebook Platform. Under this addendum, we retain a fee of up to 30% of the face value of user purchases in Zynga’s games on the Facebook Platform. This addendum expires in May 2015.

 

Developers have used the Facebook Platform to build a variety of user experiences, including apps on Facebook, desktop apps, mobile apps, and Platform-integrated websites, each of which can take advantage of the capabilities of the Facebook Platform.

 

   

Apps on Facebook. Apps on Facebook run within the Facebook website. Social games are currently the most successful apps on Facebook. The Facebook Platform has also enabled new types of social

 

90


Table of Contents
 

apps on Facebook beyond games to facilitate social sharing and discovery of music, news, television programming, and everyday interests such as cooking, fitness, and travel. For example, The Washington Post Social Reader is an app on Facebook that offers a personalized news reading experience in which each user sees a unique set of stories tailored to the user’s interests and based on what his or her friends are reading. Assuming the user has given the app permission, stories read by a user are instantly shared with friends, creating a socially powered newswire of relevant articles. Apps on Facebook generally have Facebook ads visible on the right side of the page and can integrate with Facebook Payments.

 

   

Desktop Apps. Developers can also build desktop apps that run on the operating system of a personal computer and offer experiences that are integrated with the Facebook Platform. For example, Spotify, an online music service, provides a desktop app integrated with Facebook that offers a social listening experience by giving users the ability to share their playlists, listen to songs with friends, and explore new music through their friends.

 

   

Mobile Apps. The Facebook Platform for mobile has enabled developers to create engaging mobile apps that integrate with Facebook’s social and personalization capabilities.

 

   

Platform-Integrated Websites. Websites can integrate with Facebook using simple social plugins such as the Like button or design more deeply integrated social experiences built around users and their friends. For example, by tapping into our rich social data, TripAdvisor connects users to their friends and shares relevant content about where their friends have traveled and where they would like to visit in the future. While on the TripAdvisor website, friends can discuss their travel plans and recommendations and build out personal profiles of places they have been.

 

Example of Platform-Integrated Third-Party Website: TripAdvisor

 

 

 

 

Users can log in with their Facebook account and receive personalized reviews and recommendations based on the activities of

their Facebook friends

  LOGO

 

91


Table of Contents

Products for Advertisers and Marketers

 

Facebook offers products that enable advertisers and marketers to leverage our unique combination of reach, relevance, social context, and engagement. Customers can purchase advertising inventory through our self-service ad platform or through a contract-based process from our global sales force. Advertisers using our self-service ad platform launch and manage their advertising campaigns online. Our contract-based customers work with our global sales force, which is focused on attracting and retaining advertisers and providing support to them throughout the stages of the advertising campaign cycle. Advertising purchased through either sales mechanism is served through the Facebook ad system described below.

 

   

Facebook Ads. When creating a Facebook ad, advertisers can specify a title, content, image, and destination web page or Facebook Page to which a user is directed if he or she clicks on the ad. Because we have a standard format for Facebook ads, our users benefit from a consistent ad experience, and our advertisers are able to deploy and adjust campaigns rapidly. Advertisers can further engage their intended audiences by incorporating social context with their marketing messages. Social context includes actions a user’s friends have taken, such as Liking the advertiser’s Facebook Page. Ads with social context are shown only to a user’s friends, and the user’s privacy settings apply to social ads. We offer a range of ads with social context, from an ad with a single Like button to our Premium Ad paired with social context, which allows advertisers to highlight the interactions of a user’s friends with a brand or product.

 

   

Sponsored Stories. Sponsored stories enable marketers to promote the stories they publish from their Facebook Page to users who have connected with the Page or to amplify the distribution of stories users are already sharing that are relevant to their marketing efforts. For example, when a user Likes Red Bull, Red Bull can pay to amplify the reach, frequency of distribution, and prominence with which the story is shown to friends of that user.

 

Examples of Facebook Products for Advertisers and Marketers

 

LOGO    LOGO    LOGO

 

   

Facebook Ad System. When advertisers create an ad campaign with Facebook, they specify the types of users they would like to reach based on information that users chose to share about their age, location, gender, relationship status, educational history, workplace, and interests. For example, a self-storage company ran a campaign to reach students on college campuses prior to summer break. Additionally, advertisers indicate the maximum price they are willing to pay for their ad and their maximum budget. Advertisers choose to pay for their ads based on either cost per thousand impressions (CPM) on a fixed or bidded basis or cost per click (CPC) on a bidded basis. Our system also supports guaranteed delivery of a fixed number of ad impressions for a fixed price. Facebook’s ad serving technology dynamically determines the best available ad to show each user based on the combination of the user’s unique attributes and the real-time comparison of bids from eligible ads.

 

92


Table of Contents

Examples of How Our Ad System Matches Relevant Ads to Information a User has Chosen to Share

 

Information user
chooses to share
 

Potential ads displayed
based on information the

user has shared

   

LOGO

 

   

Ad Analytics and Facebook Insights. Advertisers can use our analytics platform to track and optimize the performance of their campaigns in real time. Facebook ad analytics enable advertisers to gain insights into which ads were displayed and clicked on. These analytics help advertisers make modifications to their ad campaigns in order to maximize results. For advertisers with Facebook Pages, Facebook Insights also provides real-time information about the performance of their Page and related posts whether through paid or organic channels. The data include the number of users who Liked and Commented on the Page as well as a metric, “People Talking About This,” which shows how many stories about the advertiser’s brand are being created and shared.

 

Building and Maintaining User Trust

 

Trust is a cornerstone of our business. We dedicate significant resources to the goal of building user trust through developing and implementing programs designed to protect user privacy, promote a safe environment, and assure the security of user data. The resources we dedicate to this goal include engineers, analysts, lawyers, policy experts, and operations specialists, as well as hardware and software from leading vendors and solutions we have designed and built.

 

   

Privacy and Sharing. People come to Facebook to connect and share. Protecting user privacy is an important part of our product development process. Our objective is to give users choice over what they share and with whom they share it. This effort is fundamental to our business and focuses on control, transparency, and accountability.

 

93


Table of Contents
   

Control. We believe that by providing our users with clear and easy-to-use controls, we will continue to promote trust in our products. For example, when a user posts a status update or uploads a photo to Facebook, our in-line controls allow the user to select his or her audience at the same time that he or she is publishing the post. In addition, we have introduced other personal information control tools and techniques. “Activity Log” was recently introduced and is a unified tool that users can use to review and manage the content they have posted and the actions they have taken on Facebook. For example, using the Activity Log, a user can view his or her activity with a particular app, delete a specific post, change who can see a photo, or remove an app completely. Additionally, our “Download Your Information” tool enables users to remove or store their personal information off of Facebook.

 

   

Transparency. Our Data Use Policy describes in plain language our data use practices and how privacy works on Facebook. We also offer a number of tools and features that provide users with transparency about their information on Facebook. Our application settings feature enables users to view each of the apps they have chosen to use, the information needed by each app, and the audience with whom the user has chosen to share his or her interactions with each app. We believe that this transparency enables users to make more informed decisions about their activities on Facebook.

 

   

Accountability. We continue to build new procedural safeguards as part of our comprehensive privacy program. These include a dedicated team of privacy professionals who are involved in new product and feature development from design through launch; ongoing review and monitoring of the way data is handled by existing features and apps; and rigorous data security practices. We regularly work with online privacy and safety experts and regulators around the world. In November 2011, we announced a 20-year agreement with the Federal Trade Commission to enhance our privacy program. We made a clear and formal long-term commitment to giving users tools to control how they share on Facebook. We also have undergone an audit by the Office of the Irish Data Protection Commissioner. The audit comprehensively reviewed our compliance with Irish data protection law, which is grounded in European data protection principles. As part of the audit process, we agreed to enhance various data protection and privacy practices to ensure compliance with the law and adherence to industry best practices.

 

   

Safety. We design our products to include robust safety tools. These tools are coupled with educational resources and partnerships with online safety experts to offer protections for all users, particularly teenagers. We take into account the unique needs of teenagers who use our service and employ age-appropriate settings that restrict their visibility, limit the audience with whom they can share, and help prevent unwanted contact from strangers.

 

Our abuse reporting infrastructure allows anyone on Facebook to report inappropriate, offensive, or dangerous content through “report” links found on nearly every page of our site. We have enhanced this reporting system to include “Social Reporting,” which gives users the option to report content to us, to report content to a trusted friend, or to block the person who posted the content with one easy-to- use tool. Our Safety Advisory Board, comprised of five leading online safety organizations from around the world, advises us on product design and helps us to create comprehensive safety resources for everyone who uses our service. These resources are located in our multimedia Family Safety Center on our website, which also offers special information for parents, educators, teenagers, and members of the law enforcement community. Additionally, we work with law enforcement to help promote the safety of our users as required by law.

 

   

Security. We invest in technology, processes, and people as part of our commitment to safeguarding our users’ information. We use a variety of techniques to protect the data that we are entrusted with, and we rely on multiple layers of network segregation using firewalls to protect against attacks or unauthorized access. We also employ proprietary technologies to protect our users. For example, if we suspect that a user’s account may have been compromised, we may use a process that we refer to as “social authentication” to validate that the person accessing the account is the actual account

 

94


Table of Contents
 

holder. The process of social authentication may include asking the person accessing the account to identify photos of the account holder’s friends. Our security team actively scans for security vulnerabilities using commercial tools, penetration tests, code security reviews, and internal and external audits. We also have a network of geographically distributed single-tenant data centers, and we take measures to protect the information stored in these data centers.

 

Competition

 

We face significant competition in almost every aspect of our business, including from companies such as Google, Microsoft, and Twitter, which offer a variety of Internet products, services, content, and online advertising offerings, as well as from mobile companies and smaller Internet companies that offer products and services that may compete with specific Facebook features. We also face competition from traditional and online media businesses for a share of advertisers’ budgets and in the development of the tools and systems for managing and optimizing advertising campaigns. We compete broadly with Google’s social networking offerings, including Google+, which it has integrated with certain of its products, including search and Android. In addition, we compete with other, largely regional, social networks that have strong positions in particular countries, including Cyworld in Korea, Mixi in Japan, Orkut (owned by Google) in Brazil and India, and vKontakte in Russia. As we introduce new products, as our existing products evolve, or as other companies introduce new products and services, we may become subject to additional competition.

 

The areas in which we compete include:

 

   

Users and Engagement. We compete to attract, engage, and retain users. Because our products for users are free of charge, we compete based on the utility, ease of use, performance, and quality of our products.

 

   

Advertising. We compete to attract and retain advertisers. We distinguish our products by providing reach, relevance, social context, and engagement to amplify the effectiveness of advertisers’ messages.

 

   

Platform. We compete to attract and retain developers to build compelling apps and websites that integrate with Facebook. We compete in this area primarily based on the value of the tools and APIs we provide to developers to enable them to access our large global base of engaged users and their connections and to drive traffic to their apps and websites.

 

   

Talent. We compete to attract and retain highly talented individuals, especially software engineers, designers, and product managers. Competition for employee talent is particularly intense in the San Francisco Bay Area, where we are headquartered. We compete for these potential employees by providing a work environment that fosters and rewards creativity and innovation and by providing compensation packages that we believe will enable us to attract and retain key employees.

 

While our industry is evolving rapidly and is becoming increasingly competitive, we believe that we compete favorably on the factors described above. For additional information, see “Risk Factors—Our business is highly competitive. Competition presents an ongoing threat to the success of our business.”

 

Technology

 

We have assembled a team of highly skilled engineers and computer scientists whose expertise spans a broad range of technical areas. We make significant investments in product and feature development, data management and personalization technologies, large-scale systems and scalable infrastructure, and advertising technologies, as follows:

 

   

Product and Feature Development. We aim to continuously improve our existing products and to develop new products for our users, developers, and advertisers. Our product development philosophy is centered on continuous innovation in creating products that are social by design, which means that our products are designed to place our users and their social interactions at the core of the product experience.

 

95


Table of Contents
   

Data Management and Personalization Technologies. To provide each user with a personalized Facebook experience, we must process and analyze a vast and growing amount of content shared by our users, developers, and advertisers and surface the most relevant content in real time. For example, loading a user’s home page typically requires accessing hundreds of servers, processing tens of thousands of individual pieces of data, and delivering the information selected in less than one second. In addition, the data relationships have grown exponentially and are constantly changing. As such, we have invested extensively in developing technologies and analytics in areas including:

 

   

Content optimization and delivery. We use a proprietary distributed system that is able to query thousands of pieces of content that may be of interest to an individual user to determine the most relevant and timely stories and deliver them to the user in milliseconds.

 

   

Graph query. Our graph query technology enables us to efficiently process subjective queries about the Social Graph by utilizing a proprietary set of search indices, query processors, and caching systems.

 

   

Media storage and serving. We store more than 100 petabytes (100 quadrillion bytes) of photos and videos. We have built a number of storage and serving technologies, such as Haystack, which allow us to efficiently serve and store the data.

 

   

Large-scale data management. We developed Apache Hive, a data warehouse infrastructure built on top of Hadoop, to provide tools to enable easy data summarization, ad hoc querying, and analysis of large datasets.

 

   

Software performance. Facebook.com is largely written in PHP, or Hypertext Preprocessor, a widely used, general-purpose scripting language. We developed HipHop, which programmatically transforms PHP source code into highly optimized C++ code. HipHop offers significant performance gains when compared to traditional PHP.

 

   

Large-Scale Systems and Scalable Infrastructure. Our products are built on a shared computing infrastructure. We use a combination of off-the-shelf and custom software running on clusters of commodity computers to amass substantial computing capability. Our infrastructure has enabled the storage and processing of large datasets and facilitated the deployment of our products on a global scale. As our user base grows, and the level of engagement and sharing from our users continues to increase, our computing needs continue to expand. We aim to provide our products rapidly and reliably to all users around the world, including in countries where we do not expect significant short-term monetization. We expect to benefit if and as the per-unit pricing for computing power, memory and storage capacity continues to decrease. We also intend to continue to develop data center and server architectures that are operationally efficient, scalable, and reliable. By building custom servers and constructing our first owned data center in Prineville, Oregon, we introduced numerous technology advancements that are designed to:

 

   

eliminate non-essential components, thereby reducing the cost and improving the serviceability of servers;

 

   

improve server cooling and power distribution across both the data center and servers to minimize power loss; and

 

   

optimize the power distribution system and server power supplies to operate at significantly higher efficiency and further reduce power loss.

 

Together, our custom server and data center designs resulted in a significant increase in energy efficiency while significantly reducing our costs compared to the usage of traditional servers and leased data center facilities. We are a founding member of the Open Compute Project through which we make our proprietary data center, server hardware, and certain software designs available to the open source community. This initiative aims to accelerate data center and server innovation and increase computing efficiency through collaboration on relevant best practices and technical specifications.

 

96


Table of Contents
   

Advertising Technologies. We believe that a more valuable advertiser and user experience is created through our ability to match the most relevant ads to each of our users based on his or her connections, demographics, and expressed interests. Our advertising technology serves billions of ad impressions every day, each of which is displayed to selected users based upon the information that they have chosen to share.

 

Advertisers specify a bid, which is how much they are willing to pay for clicks or impressions of their ads. The actual price paid for each click or impression is computed using an auction mechanism that automatically calculates the minimum price an advertiser must pay to “win” the auction and have its ad shown. We believe that our specific auction mechanism encourages advertisers to bid the maximum price they are willing to pay, understanding that because of the way our auction works they will be charged a market-determined price that is never higher and typically lower than their bid. Our system also supports guaranteed delivery of a fixed number of ad impressions for a fixed price.

 

Our system manages our entire set of ads, the selected audiences, and the advertisers’ bids to determine which ads to show each user and how to display them for every page on Facebook. We use an advanced click prediction system that weighs many real-time updated features using automated learning techniques. Our technology incorporates the estimated click-through rate with both the advertiser’s bid and a user relevancy signal to select the optimal ads to show.

 

Our research and development expenses were $87 million, $144 million, and $388 million for 2009, 2010, and 2011, respectively.

 

Sales and Operations

 

Many of our advertisers use our self-service ad platform to establish accounts and to launch and manage their advertising campaigns. We also have a global sales force that is focused on attracting and retaining advertisers and providing support to them throughout the stages of the advertising campaign cycle from pre-purchase decision making to real-time optimizations to post-campaign analytics. We currently operate more than 30 sales offices around the globe.

 

We have operations teams to provide support for our users, developers, and advertisers in four regional centers located in Menlo Park, California; Austin, Texas; Dublin, Ireland; and Hyderabad, India. We also invest in and rely on self-service tools to provide customer support to our users, developers, and advertisers.

 

Marketing

 

To date, the Facebook user community has grown virally with users inviting their friends to connect with them, supported by internal efforts to stimulate user awareness and interest. We have been able to build our brand and user base around the world with relatively low marketing costs. We leverage the utility of our products and our social distribution channels as our most effective marketing tools. In addition, we undertake various user acquisition efforts and regularly host events and conferences to engage with developers and advertisers.

 

Intellectual Property

 

Our success depends in part upon our ability to protect our core technology and intellectual property. To establish and protect our proprietary rights, we rely on a combination of patents, patent applications, trademarks, copyrights, trade secrets, including know-how, license agreements, confidentiality procedures, non-disclosure agreements with third parties, employee disclosure and invention assignment agreements, and other contractual rights.

 

As of December 31, 2011, we had 56 issued patents and 503 filed patent applications in the United States and 33 corresponding patents and 149 filed patent applications in foreign countries relating to social networking,

 

97


Table of Contents

web technologies and infrastructure, and related technologies. Our issued patents expire between May 2016 and June 2031. We cannot assure you that any of our patent applications will result in the issuance of a patent or whether the examination process will require us to narrow our claims. In addition, any patents may be contested, circumvented, found unenforceable or invalid, and we may not be able to prevent third parties from infringing them.

 

We generally control access to and use of our proprietary technology and other confidential information through the use of internal and external controls, including contractual protections with employees, contractors, customers, and partners, and our software is protected by U.S. and international copyright laws. Despite our efforts to protect our trade secrets and proprietary rights through intellectual property rights, licenses, and confidentiality agreements, unauthorized parties may still copy or otherwise obtain and use our software and technology. In addition, we intend to expand our international operations, and effective patent, copyright, trademark and trade secret protection may not be available or may be limited in foreign countries.

 

Companies in the Internet, technology, and media industries own large numbers of patents, copyrights, trademarks, and trade secrets and frequently enter into litigation based on allegations of infringement, misappropriation, or other violations of intellectual property or other rights. From time to time, we face, and we expect to face in the future, allegations that we have infringed the trademarks, copyrights, patents, trade secrets and other intellectual property rights of third parties, including our competitors and non-practicing entities. As we face increasing competition and as our business grows, we will likely face more claims of infringement. For example, on March 12, 2012, Yahoo filed a lawsuit against us in the U.S. District Court for the Northern District of California that alleges that a number of our products infringe the claims of ten of Yahoo’s patents. For additional information, see “Risk Factors—We are currently, and expect to be in the future, party to patent lawsuits and other intellectual property rights claims that are expensive and time consuming, and, if resolved adversely, could have a significant impact on our business, financial condition, or results of operations” and “—Legal Proceedings.”

 

Government Regulation

 

We are subject to a number of U.S. federal and state, and foreign laws and regulations that affect companies conducting business on the Internet, many of which are still evolving and being tested in courts, and could be interpreted in ways that could harm our business. These may involve user privacy, rights of publicity, data protection, content, intellectual property, distribution, electronic contracts and other communications, competition, protection of minors, consumer protection, taxation and online payment services. In particular, we are subject to federal, state, and foreign laws regarding privacy and protection of user data. Foreign data protection, privacy, and other laws and regulations are often more restrictive than those in the United States. U.S. federal and state and foreign laws and regulations are constantly evolving and can be subject to significant change. In addition, the application and interpretation of these laws and regulations are often uncertain, particularly in the new and rapidly-evolving industry in which we operate. There are also a number of legislative proposals pending before the U.S. Congress, various state legislative bodies, and foreign governments concerning data protection which could affect us. For example, a revision to the 1995 European Union Data Protection Directive is currently being considered by legislative bodies that may include more stringent operational requirements for data processors and significant penalties for non-compliance.

 

In November 2011, we reached a 20-year settlement agreement with the FTC to resolve an investigation into various practices, by entering into an agreement that, among other things, requires us to establish and refine certain practices with respect to treatment of user data and privacy settings and also requires we complete bi-annual independent privacy audits. Violation of existing or future regulatory orders or consent decrees could subject us to substantial monetary fines and other penalties that could negatively affect our financial condition and results of operations.

 

Various laws and regulations in the United States and abroad, such as the Bank Secrecy Act, the Dodd-Frank Act, the USA PATRIOT Act, and the Credit CARD Act impose certain anti-money laundering

 

98


Table of Contents

requirements on companies that are financial institutions or that provide financial products and services. Under these laws and regulations, financial institutions are broadly defined to include money services businesses such as money transmitters, check cashers, and sellers or issuers of stored value. Requirements imposed on financial institutions under these laws include customer identification and verification programs, record retention policies, and procedures and transaction reporting. We do not believe that we are a financial institution subject to these laws and regulations. However, it is possible that Payments on the Facebook Platform could be considered a financial product and that we could be deemed a financial institution subject to applicable U.S., state, or foreign regulation under certain interpretations of laws governing businesses such as money transmitters, check cashers, and sellers or issuers of stored value. To increase flexibility in how our use of Payments may evolve and to mitigate regulatory uncertainty, we have applied or expect to apply through a subsidiary for certain money transmitter licenses in the United States, which will generally require us to show compliance with many domestic laws relating to money transmission, gift cards and other prepaid access instruments, electronics funds transfers, anti-money laundering, counter-terrorist financing, gambling, banking and lending, and import and export restrictions.

 

China is a large potential market for Facebook, but users are generally restricted from accessing Facebook from China. We do not know if we will be able to find an approach to managing content and information that will be acceptable to us and to the Chinese government. It is also possible that governments of one or more other countries may seek to censor content available on our website, restrict access, block our website, or impose other restrictions that may affect the accessibility of Facebook for an extended period of time or indefinitely.

 

We communicate with lawmakers and regulators in the countries and regions in which we do business. We have a dedicated policy team that monitors legal and regulatory developments and works with policymakers and regulators around the world to help ensure that our perspective is heard in matters of importance to us.

 

Legal Proceedings

 

Paul D. Ceglia filed suit against us and Mark Zuckerberg on or about June 30, 2010, in the Supreme Court of the State of New York for the County of Allegheny claiming substantial ownership of our company based on a purported contract between Mr. Ceglia and Mr. Zuckerberg allegedly entered into in April 2003. We removed the case to the U.S. District Court for the Western District of New York, where the case is now pending. In his first amended complaint, filed on April 11, 2011, Mr. Ceglia revised his claims to include an alleged partnership with Mr. Zuckerberg, he revised his claims for relief to seek a substantial share of Mr. Zuckerberg’s ownership in us, and he included quotations from supposed emails that he claims to have exchanged with Mr. Zuckerberg in 2003 and 2004. On June 2, 2011, we filed a motion for expedited discovery based on evidence we submitted to the court showing that the alleged contract and emails upon which Mr. Ceglia bases his complaint are fraudulent. On July 1, 2011, the court granted our motion and ordered Mr. Ceglia to produce, among other things, all hard copy and electronic versions of the purported contract and emails. On January 10, 2012, the court granted our request for sanctions against Mr. Ceglia for his delay in compliance with that order. On March 26, 2012, we filed a motion to dismiss Mr. Ceglia’s complaint and a motion for judgment on the pleadings. We continue to believe that Mr. Ceglia is attempting to perpetrate a fraud on the court and we intend to continue to defend the case vigorously.

 

On March 12, 2012, Yahoo filed a lawsuit against us in the U.S. District Court for the Northern District of California, claiming that we infringe certain patents that Yahoo claims relate to “advertising,” “social networking,” “privacy,” “customization,” and “messaging.” Yahoo is seeking unspecified damages, a damage multiplier for alleged willful infringement, and an injunction. We have not yet filed an answer or asserted any counterclaims with respect to this complaint. We intend to vigorously defend this lawsuit. This litigation is still in its early stages and the final outcome, including our liability, if any, with respect to these claims, is uncertain. At present, we are unable to estimate a reasonably possible range of loss, if any, that may result from this matter. If an unfavorable outcome were to occur in this litigation, the impact could be material to our business, financial condition, or results of operations.

 

99


Table of Contents

We are also currently parties to multiple other lawsuits related to our products, including patent infringement lawsuits brought by both other companies and non-practicing entities as well as class action lawsuits brought by users and advertisers, and we may in the future be subject to additional lawsuits and disputes. We are also involved in other claims, government investigations, and proceedings arising from the ordinary course of our business. Although the results of these other lawsuits, claims, government investigations, and proceedings in which we are involved cannot be predicted with certainty, we do not believe that the final outcome of these other matters will have a material adverse effect on our business, financial condition, or results of operations.

 

Regardless of the final outcome, defending lawsuits, claims, government investigations, and proceedings in which we are involved is costly and can impose a significant burden on management and employees, we may receive unfavorable preliminary or interim rulings in the course of litigation, and there can be no assurances that favorable final outcomes will be obtained.

 

Culture and Employees

 

Our employees and our culture are critical to our success. We value our “hacker culture,” which we define as a work environment that rewards creative problem solving and rapid decision making. We try to move fast in developing new products and then continually iterate and optimize to further improve our products. We seek employees who are motivated by the ability to have a direct impact on how hundreds of millions of people around the world connect, discover, and express themselves.

 

We encourage our employees to think boldly. We also have posted the phrase “this journey is 1% finished” across many of our office walls, to remind employees that we believe that we have only begun fulfilling our mission to make the world more open and connected.

 

We have grown rapidly, but at a rate that we believe will allow us to preserve a culture of collaboration, excellence, and moving fast. We had 1,218 full-time employees, 2,127 full-time employees, and 3,200 full-time employees at the end of 2009, 2010, and 2011, respectively.

 

Facilities

 

As of December 31, 2011, we leased office facilities around the world totaling approximately 1.9 million square feet, including one million square feet for our corporate headquarters in Menlo Park, California. We have data centers in the United States, including data center facilities that we own in North Carolina and Oregon and leased data center facilities in California and Virginia. We believe that our facilities are adequate for our current needs.

 

100


Table of Contents

MANAGEMENT

 

Executive Officers and Directors

 

The following table provides information regarding our executive officers and directors as of February 29, 2012:

 

Name

   Age     

Position(s)

Mark Zuckerberg

     27       Chairman and CEO

Sheryl K. Sandberg

     42       Chief Operating Officer

David A. Ebersman

     42       Chief Financial Officer

David B. Fischer

     39       Vice President, Marketing and Business Partnerships

Mike Schroepfer

     37       Vice President of Engineering

Theodore W. Ullyot

     44       Vice President, General Counsel, and Secretary

Marc L. Andreessen(1)(3)

     40       Director

Erskine B. Bowles(1)

     66       Director

James W. Breyer(2)

     50       Director

Donald E. Graham*(2)(3)

     66       Director

Reed Hastings(3)

     51       Director

Peter A. Thiel(1)

     44       Director

 

*  

Lead Independent Director.

(1)  

Member of the audit committee.

(2)  

Member of the compensation committee.

(3)  

Member of the governance committee.

 

Mark Zuckerberg is our founder and has served as our CEO and as a member of our board of directors since July 2004. Mr. Zuckerberg has served as Chairman of our board of directors since January 2012. Mr. Zuckerberg attended Harvard University where he studied computer science. We believe that Mr. Zuckerberg should serve as a member of our board of directors due to the perspective and experience he brings as our founder, Chairman, and CEO, and as our largest and controlling stockholder.

 

Sheryl K. Sandberg has served as our Chief Operating Officer since March 2008. From November 2001 to March 2008, Ms. Sandberg served in various positions at Google, Inc., most recently as Vice President, Global Online Sales & Operations. Ms. Sandberg also is a former Chief of Staff of the U.S. Treasury Department and previously served as a consultant with McKinsey & Company, a management consulting company, and as an economist with The World Bank. In addition to serving as our Chief Operating Officer, Ms. Sandberg has been a member of the board of directors of the Walt Disney Company since December 2009. Ms. Sandberg holds an A.B. in economics from Harvard University and an M.B.A. from Harvard Business School.

 

David A. Ebersman has served as our Chief Financial Officer since September 2009. Prior to joining us, Mr. Ebersman served in various positions at Genentech, Inc., a biotechnology company, including as its Chief Financial Officer from March 2005 and as an Executive Vice President from January 2006 until April 2009, following Genentech’s acquisition by F. Hoffmann-La Roche Ltd. in March 2009. Prior to joining Genentech, Mr. Ebersman was a research analyst at Oppenheimer & Company, Inc., an investment company. In addition to serving as our Chief Financial Officer, Mr. Ebersman has been a member of the board of directors of Ironwood Pharmaceuticals, Inc. since July 2009. Mr. Ebersman holds an A.B. in economics and international relations from Brown University.

 

101


Table of Contents

David B. Fischer joined us in April 2010 and serves as our Vice President, Marketing and Business Partnerships. From July 2002 to March 2010, Mr. Fischer served in various positions at Google, including most recently as its Vice President, Global Online Sales & Operations. Prior to joining Google, Mr. Fischer served as Deputy Chief of Staff of the U.S. Treasury Department and was an associate editor at the U.S. News World Report, L.P., a news magazine company. Mr. Fischer holds a B.A. in government from Cornell University and an M.B.A. from the Stanford University Graduate School of Business.

 

Mike Schroepfer has served as our Vice President of Engineering since September 2008. From December 2005 to August 2008, Mr. Schroepfer served as Vice President of Engineering at Mozilla Corporation, an Internet company. Prior to Mozilla, Mr. Schroepfer served in various positions at Sun Microsystems, Inc., an information technology company, including as Chief Technology Officer of its data center automation division. He also co-founded CenterRun, Inc., a developer of application provisioning software, which was acquired by Sun Microsystems. In addition to serving as our Vice President of Engineering, Mr. Schroepfer has been a member of the board of directors of Ancestry.com Inc. since January 2011. Mr. Schroepfer holds a B.S. and an M.S. in computer science from Stanford University.

 

Theodore W. Ullyot has served as our Vice President, General Counsel, and Secretary since October 2008. From May 2008 to October 2008, Mr. Ullyot was a partner at Kirkland & Ellis LLP, a law firm. From October 2005 to April 2008, Mr. Ullyot served as Executive Vice President and General Counsel of ESL Investments, Inc., a private investment firm. Prior to joining ESL Investments, Mr. Ullyot served in the federal executive branch under President George W. Bush, including as Chief of Staff at the U.S. Justice Department and as a Deputy Assistant to the President. Earlier in his career, Mr. Ullyot was an associate general counsel at AOL Time Warner, Inc. and served as a law clerk for U.S. Supreme Court Justice Antonin Scalia and for Judge Michael Luttig of the U.S. Court of Appeals for the Fourth Circuit. Mr. Ullyot holds an A.B. in History from Harvard University and a J.D. from the University of Chicago.

 

Marc L. Andreessen has served as a member of our board of directors since June 2008. Mr. Andreessen is a co-founder and has been a General Partner of Andreessen Horowitz, a venture capital firm, since July 2009. Previously, Mr. Andreessen co-founded and served as the Chairman of the board of directors of Opsware, Inc. (formerly known as Loudcloud Inc.), a software company. He also served as Chief Technology Officer of America Online, Inc., an Internet services company. Mr. Andreessen was a co-founder of Netscape Communications Corporation, a software company, serving in various positions, including Chief Technology Officer and Executive Vice President of Products. In addition to serving on our board of directors, Mr. Andreessen currently serves as a member of the boards of directors of eBay Inc. and the Hewlett-Packard Company. Mr. Andreessen holds a B.S. in computer science from the University of Illinois at Urbana-Champaign. We believe that Mr. Andreessen should serve as a member of our board of directors due to his extensive experience as an Internet entrepreneur, venture capitalist, and technologist.

 

Erskine B. Bowles has served as a member of our board of directors since September 2011. Mr. Bowles is President Emeritus of the University of North Carolina and served as President from January 2006 through December 2010. Mr. Bowles has also been a Senior Advisor of BDT Capital Partners, LLC, a private investment firm, since January 2012. From February 2010 until December 2010, he served as Co-Chair of the National Commission on Fiscal Responsibility and Reform. Mr. Bowles has been a Senior Advisor since 2001 and was Managing Director from 1999 to 2001 of Carousel Capital LLC, a private investment firm. He was also a partner of Forstmann Little & Co., an investment firm, from 1999 to 2001. Mr. Bowles began his career in corporate finance at Morgan Stanley and subsequently helped found and ultimately served as Chairman and Chief Executive Officer of Bowles Hollowell Connor & Co., an investment banking firm. He also was a founder of Kitty Hawk Capital, a venture capital firm. Mr. Bowles served as White House Chief of Staff from 1996 to 1998 and Deputy White House Chief of Staff from 1994 to 1995. In addition to serving on our board of directors, Mr. Bowles currently serves as a member of the boards of directors of Morgan Stanley, Belk, Inc., Cousins Properties Incorporated, and Norfolk Southern Corporation. Mr. Bowles has elected not to stand for re-election at Cousins Properties’ 2012 annual meeting. Mr. Bowles also served as a member of the board of directors of

 

102


Table of Contents

General Motors Company from June 2005 to April 2009. Mr. Bowles holds a B.S. in business from the University of North Carolina at Chapel Hill and an M.B.A. from Columbia University Graduate School of Business. We believe that Mr. Bowles should serve as a member of our board of directors due to his extensive experience in the financial services industry and academia as well as his distinguished public service.

 

James W. Breyer has served as a member of our board of directors since April 2005. Mr. Breyer has been a Partner of Accel Partners, a venture capital firm, since 1987. Mr. Breyer is also the founder and has been the Chief Executive Officer of Breyer Capital, an investment firm, since July 2006. Mr. Breyer is also a co-founder and has been co-lead on the strategic investment committee since inception of the IDG-Accel China Funds. In addition to serving on our board of directors, Mr. Breyer currently serves as a member of the boards of directors of Brightcove Inc., Dell, Inc., News Corporation, Prosper Marketplace, Inc., and Wal-Mart Stores, Inc., where he is the lead/presiding independent director. Mr. Breyer previously served as a member of the board of directors of Marvel Entertainment Inc. from June 2006 to December 2009 and RealNetworks, Inc. from October 1995 to June 2008. Mr. Breyer holds a B.S. in interdisciplinary studies from Stanford University and an M.B.A. from Harvard University. We believe that Mr. Breyer should serve as a member of our board of directors due to his extensive experience with social media and technology companies, as a venture capitalist, and as one of our early investors.

 

Donald E. Graham has served as a member of our board of directors since March 2009. Mr. Graham has served as the Chief Executive Officer of The Washington Post Company, an education and media company, since 1991 and as Chairman of its board of directors since 1993. Mr. Graham holds an A.B. in English history and literature from Harvard University. We believe that Mr. Graham should serve as a member of our board of directors due to his extensive experience in the media industry, including serving in a variety of senior leadership roles with The Washington Post Company.

 

Reed Hastings has served as a member of our board of directors since June 2011. Mr. Hastings has served as the Chief Executive Officer and Chairman of the board of directors of Netflix, Inc., a provider of an Internet subscription service for movies and television shows, since 1999. Prior to Netflix, Mr. Hastings served as Chief Executive Officer of Technology Network, a political service organization for the technology industry. Mr. Hastings served as Chief Executive Officer of Pure Atria Software, a maker of software development tools, from 1991 until it was acquired by Rational Software Corporation, a software company, in 1997. In addition to serving on our board of directors, Mr. Hastings currently serves as a member of the board of directors of Microsoft Corporation. Mr. Hastings holds a B.A. in mathematics from Bowdoin College and an M.S.C.S. in computer science from Stanford University. We believe that Mr. Hastings should serve as a member of our board of directors due to his extensive experience with technology companies.

 

Peter A. Thiel has served as a member of our board of directors since April 2005. Since 2005, Mr. Thiel has been a Partner of Founders Fund, a venture capital firm. Mr. Thiel has also served as President of Clarium Capital Management, LLC, a global macro investment manager, since 2002. In 1998, Mr. Thiel co-founded PayPal, Inc., an online payment company, where he served as Chief Executive Officer, President and as Chairman of its board of directors from 2000 until its acquisition by eBay in 2002. Prior to that, Mr. Thiel worked for Credit Suisse, an investment firm, and Sullivan & Cromwell LLP, a law firm. Mr. Thiel holds a B.A. in Philosophy from Stanford University and a J.D. from Stanford Law School. We believe that Mr. Thiel should serve as a member of our board of directors due to his extensive experience as an entrepreneur and venture capitalist, and as one of our early investors.

 

Election of Officers

 

Our executive officers are elected by, and serve at the discretion of, our board of directors. There are no family relationships among any of our directors or executive officers.

 

103


Table of Contents

Board Composition

 

Our board of directors may establish the authorized number of directors from time to time by resolution. Our board of directors currently consists of seven members. Our current certificate of incorporation and amended and restated voting agreements provide for certain members of our board of directors to be elected as designees by Mr. Zuckerberg, the board of directors, or by certain classes of our capital stock. The current members of the board of directors were elected as follows:

 

   

Messrs. Andreessen, Graham, and Zuckerberg were elected as designees of Mr. Zuckerberg, the holder of the majority of the voting power of the outstanding shares of Class A common stock and Class B common stock;

 

   

Mr. Bowles was elected as the designee of the board of directors;

 

   

Mr. Hastings was elected as the designee of Mr. Zuckerberg, the holder of the majority of the voting power of the outstanding shares of our capital stock;

 

   

Mr. Thiel was elected as the designee of stockholders holding a majority of the outstanding shares of our Series A preferred stock, however, pursuant to the amended and restated voting agreement, a majority of the members of our board of directors may designate one member of the board of directors to fill this seat if it becomes vacant; and

 

   

Mr. Breyer was elected as the designee of stockholders who hold a majority of the outstanding shares of our Series B preferred stock.

 

The amended and restated voting agreement and the provisions of our certificate of incorporation by which the directors were elected will terminate in connection with our initial public offering, and, except as described in “Description of Capital Stock—Voting Agreements,” there will be no further contractual obligations regarding the election of our directors. Our current directors will continue to serve as directors until their resignations or until their successors are duly elected by the holders of our common stock.

 

Classified Board

 

So long as the outstanding shares of our Class B common stock represent a majority of the combined voting power of common stock, we will not have a classified board of directors, and all directors will be elected for annual terms.

 

When the outstanding shares of our Class B common stock represent less than a majority of the combined voting power of common stock, we will have a classified board of directors consisting of three classes of approximately equal size, each serving staggered three-year terms. Our directors will be assigned by the then-current board of directors to a class.

 

Upon expiration of the term of a class of directors, directors for that class will be elected for three-year terms at the annual meeting of stockholders in the year in which that term expires. As a result, only one class of directors will be elected at each annual meeting of our stockholders, with the other classes continuing for the remainder of their respective three-year terms. Each director’s term continues until the election and qualification of his or her successor, or his or her earlier death, resignation, or removal.

 

So long as our board of directors is classified, only our board of directors may fill vacancies on our board. Any additional directorships resulting from an increase in the number of directors will be distributed among the three classes so that, as nearly as possible, each class will consist of one-third of the total number of directors.

 

The classification of our board of directors may have the effect of delaying or preventing changes in our control or management. See “Description of Capital Stock—Anti-Takeover Provisions—Restated Certificate of Incorporation and Bylaw Provisions.”

 

104


Table of Contents

Director Independence

 

We intend to apply to list our common stock on the NASDAQ Global Select Market or the New York Stock Exchange. The listing rules of these stock exchanges generally require that a majority of the members of a listed company’s board of directors be independent within specified periods following the closing of an initial public offering. In addition, the listing rules generally require that, subject to specified exceptions, each member of a listed company’s audit, compensation, and governance committees be independent.

 

Audit committee members must also satisfy the independence criteria set forth in Rule 10A-3 under the Securities Exchange Act of 1934, as amended (Exchange Act). In order to be considered independent for purposes of Rule 10A-3, a member of an audit committee of a listed company may not, other than in his or her capacity as a member of the audit committee, the board of directors, or any other board committee: accept, directly or indirectly, any consulting, advisory, or other compensatory fee from the listed company or any of its subsidiaries; or be an affiliated person of the listed company or any of its subsidiaries.

 

Our board of directors has determined that none of our non-employee directors has a relationship that would interfere with the exercise of independent judgment in carrying out the responsibilities of a director and that each of these directors is “independent” as that term is defined under the rules of the NASDAQ Stock Market and the New York Stock Exchange. Our board of directors has also determined that Messrs. Andreessen, Bowles, and Thiel, who comprise our audit committee, Messrs. Breyer and Graham, who comprise our compensation committee, and Messrs. Andreessen, Graham, and Hastings, who comprise our governance committee, satisfy the independence standards for those committees established by applicable SEC rules and the rules of the NASDAQ Stock Market and the New York Stock Exchange.

 

Controlled Company

 

Because Mr. Zuckerberg controls a majority of our outstanding voting power, we are a “controlled company” under the corporate governance rules for publicly-listed companies. Therefore, we are not required to have a majority of our board of directors be independent, nor are we required to have a compensation committee or an independent nominating function. In light of our status as a controlled company, our board of directors has determined not to have an independent nominating function and to have the full board of directors be directly responsible for nominating members of our board. Additionally, as described in the section entitled “Description of Capital Stock—Anti-Takeover Provisions—Restated Certificate of Incorporation and Bylaw Provisions,” so long as the outstanding shares of our Class B common stock represent a majority of the combined voting power of our common stock, Mr. Zuckerberg will be able to effectively control all matters submitted to our stockholders for a vote, as well as the overall management and direction of our company.

 

Board Committees

 

Our board of directors has established an audit committee, a compensation committee, and a governance committee, each of which will have the composition and responsibilities described below as of the closing of our initial public offering. Members serve on these committees until their resignations or until otherwise determined by our board of directors.

 

Audit Committee

 

Our audit committee is comprised of Messrs. Andreessen, Bowles, and Thiel. Mr. Bowles is the chairman of our audit committee, is our audit committee financial expert, as that term is defined under SEC rules and possesses financial sophistication as defined under the rules of the NASDAQ Stock Market and the New York Stock Exchange. The designation does not impose on Mr. Bowles any duties, obligations or liabilities that are greater than are generally imposed on members of our audit committee and our board of directors. Our audit committee is directly responsible for, among other things:

 

   

selecting the independent registered public accounting firm to audit our financial statements;

 

105


Table of Contents
   

ensuring the independence of the independent registered public accounting firm;

 

   

discussing the scope and results of the audit with the independent registered public accounting firm, and reviewing, with management and that firm, our interim and year-end operating results;

 

   

developing procedures to enable submission of anonymous concerns about accounting or audit matters;

 

   

considering the adequacy of our internal accounting controls and audit procedures;

 

   

reviewing related party transactions;

 

   

approving or, as permitted, pre-approving all audit and non-audit services to be performed by the independent registered public accounting firm; and

 

   

overseeing our internal audit function.

 

Compensation Committee

 

Our compensation committee is comprised of Messrs. Breyer and Graham. Mr. Breyer is the chairman of our compensation committee. Each member of this committee is a non-employee director, as defined pursuant to Rule 16b-3 promulgated under the Exchange Act, and an outside director, as defined under Section 162(m) of the Internal Revenue Code of 1986, as amended. Our compensation committee is responsible for, among other things:

 

   

reviewing and approving, or recommending that our board of directors approve, the compensation of our executive officers;

 

   

reviewing and recommending to our board of directors the compensation of our directors;

 

   

reviewing and approving the terms of any compensatory agreements with our executive officers;

 

   

administering our stock and equity incentive plans;

 

   

reviewing and making recommendations to our board of directors with respect to incentive compensation and equity plans; and

 

   

establishing and reviewing our overall compensation philosophy.

 

Governance Committee

 

Our governance committee is comprised of Messrs. Andreessen, Graham, and Hastings. Mr. Graham is the chairman of our governance committee. Our governance committee is responsible for, among other things:

 

   

reviewing developments in corporate governance practices;

 

   

developing and recommending our corporate governance guidelines and policies, and evaluating their sufficiency;

 

   

reviewing proposed waivers of the code of conduct;

 

   

overseeing the process of evaluating the performance of our board of directors; and

 

   

advising our board of directors on corporate governance matters.

 

Each of the above committees has a written charter approved by our board of directors. Following the closing of our initial public offering, copies of each charter will be posted on the Investor Relations section of our website.

 

Compensation Committee Interlocks and Insider Participation

 

During 2011, our compensation committee consisted of Messrs. Breyer and Graham. Neither of them has at any time in the last fiscal year been one of our officers or employees. During 2009, 2010, and 2011, The Washington Post Company and its related companies purchased $0.6 million, $4.8 million, and $4.2 million,

 

106


Table of Contents

respectively, of advertisements on our website. Mr. Graham is the Chief Executive Officer of The Washington Post Company. The purchases by The Washington Post Company and its related entities were made in the ordinary course of business pursuant to our standard online terms and conditions and were all made through our self-service ad system.

 

None of our executive officers has served as a member of the board of directors, or as a member of the compensation or similar committee, of any entity that has one or more executive officers who served on our board of directors or compensation committee during 2011.

 

Code of Business Ethics and Conduct

 

In connection with our initial public offering, our board of directors will adopt a code of business ethics and conduct that will apply to all of our employees, officers, and directors. The full text of our code of business conduct will be posted on the Investor Relations section of our website. We intend to disclose future amendments to certain provisions of our code of business conduct, or waivers of these provisions, on our website or in filings under the Exchange Act.

 

Director Compensation

 

In September 2011, our board of directors approved an annual retainer fee of $50,000 for each of our non-employee directors. Our non-employee directors received a prorated fee during 2011. In addition, starting on January 1, 2012, the chairman of our audit committee will receive an annual retainer fee of $20,000. Prior to our initial public offering, there was no formal policy in place to provide our directors with equity compensation for their services as members of our board of directors or any committee of our board of directors. In June 2011, our board of directors approved the grant of 20,000 restricted stock units (RSUs) to Mr. Hastings, as compensation for Mr. Hastings’ service as a member of our board of directors. In September 2011, our board of directors approved the grant of 20,000 RSUs to Mr. Bowles, as compensation for Mr. Bowles’ service as a member of our board of directors. The RSUs granted to Messrs. Bowles and Hastings are subject to vesting based on their continued services to us through each vesting date, which is more fully described below.

 

Although there was no formal policy in place relating to the granting of equity awards to our directors, the following table presents the total compensation for each person who served as a member of our board of directors during 2011. Other than as set forth in the table and described more fully below, in 2011 we did not pay any fees to, make any equity awards or non-equity awards to, or pay any other compensation to the members of our board of directors. Mr. Zuckerberg, our founder, Chairman, and CEO, receives no compensation for his service as a director, and is not included in the table below.

 

Director Name

   Fees Earned or
Paid  in Cash ($)
     Stock  Awards
($)(1)(2)
     Total ($)  

Marc L. Andreessen(3)

     16,667                 16,667   

Erskine B. Bowles(4)

     16,667         601,400         618,067   

James W. Breyer

     16,667                 16,667   

Donald E. Graham(5)

     16,667                 16,667   

Reed Hastings(6)

     16,667         593,400         610,067   

Peter A. Thiel

     16,667                 16,667   

 

(1)  

Amounts reported represent the aggregate grant date fair value of RSUs without regards to forfeitures granted to the independent members of our board of directors during 2011 under our 2005 Stock Plan, computed in accordance with ASC 718. The valuation assumptions used in calculating the fair value of the RSUs is set forth in “Management’s Discussion and Analysis of Financial Condition and Results of Operations—Critical Accounting Policies and Estimates—Share-based Compensation.” This amount does not reflect the actual economic value realized by the director.

(2)  

Messrs. Andreessen and Graham hold RSUs granted prior to January 1, 2011 (Pre-2011 RSUs). Pre-2011 RSUs only vest upon the satisfaction of both (i) a service-based vesting condition and (ii) a liquidity-based vesting condition. The liquidity-based vesting condition for Pre-2011 RSUs is: (a) the date that is six months after the effective date of our initial public offering; or (b) a change of control (as defined in our 2005 Stock Plan). The service-based vesting condition for the Pre-2011 RSUs held by Messrs. Andreessen and Graham are further described in footnotes (3) and (5) below. RSUs granted on or after January 1, 2011 (Post-2011 RSUs) vest based on continuous service to us, as further described in footnotes (4) and (6) below.

 

107


Table of Contents
(3)  

As of December 31, 2011, Mr. Andreessen held 5,247,490 RSUs. The service-based vesting condition was satisfied as to 1/48th of the total shares underlying the RSUs on July 30, 2008. The remaining shares underlying the RSUs vest at a rate of 1/48th of the total number of shares underlying the RSUs on each month thereafter, subject to continued service to us through each vesting date.

(4)  

As of December 31, 2011, Mr. Bowles held 20,000 RSUs. The vesting condition will be satisfied as to 13/48 of the total shares underlying the RSUs on October 15, 2012. The remaining shares underlying the RSUs vest at a rate of 1/16th of the total number of shares underlying the RSUs in quarterly installments thereafter, not to exceed eleven quarterly installments, and 2/48th on October 15, 2015, subject to continued service to us through each vesting date. None of Mr. Bowles’ RSUs will settle until the earliest to occur of: (i) December 31, 2013; (ii) an earlier date between January 1, 2013 and December 31, 2013 that is specified by us; and (iii) the date of a change of control (as defined in our 2005 Stock Plan).

(5)  

As of December 31, 2011, Mr. Graham held 1,000,000 RSUs. The service-based vesting condition was satisfied as to 1/4th of the total shares underlying the RSUs on April 1, 2010. The remaining shares underlying the RSUs vest at a rate of 1/48th of the total number of shares underlying the RSUs on each month thereafter, subject to continued service to us through each vesting date.

(6)  

As of December 31, 2011, Mr. Hastings held 20,000 RSUs. The vesting condition will be satisfied as to 1/4 of the total shares underlying the RSUs on July 15, 2012. The remaining shares underlying the RSUs vest at a rate of 1/16th of the total number of shares underlying the RSUs in quarterly installments thereafter, subject to continued service to us through each vesting date. None of Mr. Hastings’ RSUs will settle until the earliest to occur of: (i) December 31, 2013; (ii) an earlier date between January 1, 2013 and December 31, 2013 that is specified by us; and (iii) the date of a change of control (as defined in our 2005 Stock Plan).

 

108


Table of Contents

EXECUTIVE COMPENSATION

 

Compensation Discussion and Analysis

 

Overview

 

This section explains our executive compensation philosophy, objectives, and design; our compensation-setting process; our executive compensation program components; and the decisions made in 2011 with respect to the compensation of each of our named executive officers. Our named executive officers for 2011, which consist of the executive officers who appear in “—2011 Summary Compensation Table” below, are:

 

   

Mark Zuckerberg, our founder, Chairman and Chief Executive Officer (CEO);

 

   

Sheryl K. Sandberg, our Chief Operating Officer (COO);

 

   

David A. Ebersman, our Chief Financial Officer;

 

   

Mike Schroepfer, our Vice President, Engineering; and

 

   

Theodore W. Ullyot, our Vice President, General Counsel, and Secretary.

 

Executive Compensation Philosophy, Objectives and Design

 

Philosophy. We are focused on our mission to make the world more open and connected. We believe that Facebook is at the beginning of this journey and that for us to be successful we must hire and retain people who can continue to develop our strategy, quickly innovate and build new products, bolster the growth of our user base and user engagement, and constantly enhance our business model. To achieve these objectives, we need a highly talented team comprised of engineering, product, sales, and general and administrative professionals. We also expect our executive team to possess and demonstrate strong leadership and management capabilities.

 

Objectives. Our compensation programs for our named executive officers are built to support the following objectives:

 

   

attract the top talent in our leadership positions and motivate our executives to deliver the highest level of individual and team impact and results;

 

   

encourage our executives to model the important aspects of our culture, which include moving fast, being bold, communicating openly and building trust with each other and our employees;

 

   

ensure each one of our named executive officers receives a total compensation package that encourages his or her long-term retention;

 

   

reward high levels of performance with commensurate levels of compensation; and

 

   

align the interests of our executives with those of our stockholders in the overall success of Facebook by emphasizing long-term incentives.

 

Design. As a privately-held company, our executive compensation program is heavily weighted towards equity, including stock options and restricted stock units (RSUs), with cash compensation that is considerably below market relative to executive compensation at our peer companies. We believe that equity compensation offers the best vehicle to focus our executive officers on our mission and the achievement of our long-term strategic and financial objectives and to align our executive officers with the long-term interests of our stockholders.

 

For our executive officers who received a substantial initial equity award in connection with the commencement of their employment, we have granted additional equity awards with service-based vesting conditions where the commencement of vesting is deferred until a date some years in the future, as discussed further in “—Elements of Executive Compensation—Equity Compensation” below. When combined with the executives’ initial equity awards, we believe that these additional grants represent a strong long-term retention tool and provide the executive officers with long-term equity incentives.

 

109


Table of Contents

As we transition from being a privately-held company to a publicly-traded company, we will evaluate our executive compensation programs, including our mix of cash and equity compensation, at least annually or as circumstances require based on our business objectives and the competitive environment for talent. We anticipate continuing our emphasis on pay-for-performance and long-term incentive compensation for our executive officers.

 

Compensation-Setting Process

 

Role of Our Compensation Committee. The compensation committee is responsible for overseeing all aspects of our executive compensation programs, including executive salaries, payouts under our annual bonus plan, the size and structure of equity awards, and any executive perquisites. The compensation committee is solely responsible for determining the compensation of our CEO and reviews and approves compensation of other executive officers.

 

Role of Compensation Consultant. The compensation committee has the authority to engage its own advisors to assist in carrying out its responsibilities. The compensation committee did not retain the services of an outside compensation consultant to provide advice with respect to our executive compensation programs for 2011. In January 2012, the compensation committee engaged the services of Compensia, Inc., a national compensation consulting firm. Compensia may provide the compensation committee and the board of directors with guidance regarding the amount and types of compensation that we provide to our executives, how our compensation practices compare to the compensation practices of other companies, and other compensation-related matters. Compensia will report directly to the compensation committee, although Compensia may meet with members of management for the purposes of gathering information on proposals that management may make to the compensation committee. The compensation committee may replace Compensia or hire additional advisors at any time. To date, Compensia has not provided any services to us and has received no compensation from us.

 

Role of Management. In setting compensation for 2011, our CEO, our COO, and our Vice President, Human Resources, worked closely with the compensation committee in managing our executive compensation program and attended meetings of the compensation committee. From time to time, our Chief Financial Officer and our General Counsel attended meetings of the compensation committee to present information and answer questions. Our CEO made recommendations to the compensation committee regarding compensation for our executive officers other than himself because of his daily involvement with our executive team. No executive officer participated directly in the final deliberations or determinations regarding his or her own compensation package.

 

Our management team and the compensation committee each play a role in evaluating and mitigating any risk that may exist relating to our compensation plans, practices and policies for all employees, including our named executive officers, as further described in “—Compensation Risk Assessment” below.

 

Use of Comparative Market Data. We aim to compensate our executive officers at levels that are at least commensurate with the most competitive levels of compensation of executive officers with executives in similar positions at a group of peer companies set forth below with whom we compete for hiring and retaining executive talent (our Peer Group). The compensation committee also considered the scope of responsibility of each executive officer, our current practice of maintaining minimal differentiation between the cash packages of our executive officers, the unvested balances of stock awards for each executive officer, as well as the compensation committee’s assessment of each executive officer’s performance and impact to the organization. In determining 2011 compensation, we did not use a formula for taking into account these different factors.

 

Management provides the compensation committee with both cash and equity compensation data for our Peer Group. We analyze market data for executive compensation at least annually using the most relevant published survey sources and public filings. For 2011, our market analysis focused on technology companies with $1 billion to $3 billion in annual revenue in the Radford Global Technology and Global Sales Survey

 

110


Table of Contents

published by AON (Radford Survey). In the first quarter of 2011, the compensation committee also reviewed compensation data from the public filings for the following Peer Group, with annual revenue ranging from $1.7 billion to $108.3 billion in fiscal 2011:

 

Accenture

  

Google

Adobe Systems

  

Intuit

Amazon.com

  

Microsoft

AOL

  

NetApp

Apple

  

Oracle

Cisco Systems

  

salesforce.com

eBay

  

VMware

Electronic Arts

  

Yahoo!

 

The compensation committee expects to periodically review and update this Peer Group.

 

In the first quarter of 2011, our compensation committee reviewed our executive compensation against this Peer Group, to ensure that our executive officer compensation is competitive and sufficient to recruit and retain our executive officers. Management provided the compensation committee with total cash compensation data (base salaries and cash bonus awards at target) at various percentiles and total compensation data (total cash compensation and equity compensation) at the 90th percentile. However, while the compensation committee considered this data in determining executive officer compensation, we did not seek to benchmark our executive compensation to any particular level. The total compensation for our named executive officers was not determined based on any pre-set “target” percentile of market. Rather, we sought to compensate our executive officers at a level which would allow us to successfully recruit and retain the best possible talent for our executive team. We relied heavily on the knowledge and experience of the compensation committee and our management in determining the appropriate compensation levels for our executive officers. Overall, based on our Peer Group analysis, total cash compensation for our executive officers was below the 25th percentile of our peers. When equity compensation was factored in, without taking into account the effect of the service-based vesting conditions that begin several years in the future and that are applicable to the equity compensation of our executive officers, total compensation for our named executive officers, other than our CEO, approximated the 99th percentile relative to the companies in the Radford Survey.

 

In the second quarter of 2011, the compensation committee further refined our approach to reviewing market compensation data for our named executive officers and approved a set of selection criteria for determining our peer group companies as listed below, with the understanding that the criteria will be revisited as our business and market environment change. Going forward, companies must meet all or some of the following criteria to be included in our compensation peer group:

 

   

high technology or media company;

 

   

key talent competitor;

 

   

minimum revenue of $4 billion; or

 

   

minimum market capitalization of $50 billion.

 

This set of selection criteria led us to revise the peer group against whom we benchmark our executive compensation. We plan to use the following companies in our peer group for the 2012 executive compensation process: Amazon.com; Apple; Cisco Systems; eBay; Google; LinkedIn; Microsoft; Netflix; Oracle; salesforce.com; VMware; Yahoo!; and Zynga.

 

111


Table of Contents

Elements of Executive Compensation

 

Our executive officer compensation packages generally include:

 

   

base salary;

 

   

performance-based cash incentives; and

 

   

equity-based compensation in the form of RSUs or other share-based compensation.

 

We believe that our compensation mix supports our objective of focusing on at-risk compensation having significant financial upside based on company and individual performance. We expect to continue to emphasize equity awards because of the direct link that equity compensation provides between stockholder interests and the interests of our executive officers, thereby motivating our executive officers to focus on increasing our value over the long term.

 

Base Salary. The compensation committee believes base salaries are a necessary element of compensation in order to attract and retain highly qualified executive officers. Historically, our executive officers have received base salaries within a very narrow range that was established when we were a smaller company with cash constraints and based on our desire to maintain internal pay equity between executive officers and also relative to other key employees. As we have grown, we have gradually increased base salaries for our executive officers with the goal of bringing salaries closer to market over time. In 2011, we continued to pay executive base salaries that were below market relative to our Peer Group, both to retain the ethos of a start-up company and because of our emphasis on equity-based compensation. As noted above, in 2011, based on our Peer Group analysis, our total cash compensation for our executive officers was below the 25th percentile of the Peer Group.

 

The compensation committee reviews base salaries for our executive officers at least annually and may adjust them from time to time, if needed, to reflect changes in market conditions or other factors. In the first quarter of 2011, the compensation committee decided to increase the base salaries of our executive officers in order to continue to bring their salaries closer to those paid by our Peer Group companies for similar positions. Accordingly, our compensation committee increased the base salary of our CEO by $100,000 and of each other executive officer by $25,000. Following this 2011 salary increase, our executive officer salaries were still below the 25th percentile of the salaries provided by our Peer Group companies for executives in similar positions.

 

In the first quarter of 2012, our compensation committee discussed and approved a request by our CEO to reduce his base salary to $1 per year, effective January 1, 2013.

 

Named Executive Officer

   2011 Base Salary  

Mark Zuckerberg

     $500,000   

Sheryl K. Sandberg

     300,000   

David A. Ebersman

     300,000   

Mike Schroepfer

     275,000   

Theodore W. Ullyot

     275,000   

 

Cash Bonuses. Our 2011 Bonus/Retention Plan (Bonus Plan) provides variable cash incentives, payable semi-annually, that are designed to motivate our executive officers to focus on company-wide priorities and to reward them for individual results and achievements. All of our executive officers participate in the Bonus Plan.

 

For 2011, there were two six-month performance periods under our Bonus Plan, which we refer to as First Half 2011 and Second Half 2011. For each performance period in 2011, the compensation committee approved a set of company-wide priorities in order to focus our executive officers on key areas of performance for the period in question. The First and Second Half 2011 company priorities reflect operational and non-operational objectives established by our compensation committee, in consultation with our CEO and Chief Financial Officer. The company-wide priorities do not have specific targets associated with them for purposes of determining performance under the Bonus Plan, and our compensation committee has complete discretion to determine the level of bonus payout for each performance period.

 

112


Table of Contents

2011 Goals and Company Performance Multipliers (Bonus Plan Pools). Our First Half 2011 company-wide priorities were as follows: grow our user base and user engagement, improve our site quality and efficiency, expand the impact of our Platform, continue strong revenue growth, improve our Profile product, build our mobile platform, expand our partnerships, and continue our international expansion. None of these priorities were assigned any specific weighting or dollar amount of bonus. The compensation committee applied discretion in determining the company performance multiplier on a qualitative basis, taking into account our delivery of results in the areas identified by the company-wide priorities approved by the compensation committee, as well as our overall business, engineering, and product development achievements. The compensation committee also did not determine any pre-set ranges for the company performance multiplier. The First Half 2011 company performance multiplier approved by the compensation committee was 105%. In particular, the compensation committee focused on our strong user growth and revenue growth for First Half 2011.

 

Our Second Half 2011 company-wide priorities were as follows: grow our user base and user engagement, increase distribution of our Platform, and continue strong revenue growth. None of these priorities were assigned any specific weighting or dollar amount of bonus. The compensation committee applied discretion in determining the company performance multiplier on a qualitative basis, taking into account our delivery of results in the areas identified by the company-wide priorities approved by the compensation committee, as well as our overall business, engineering, and product development achievements. The compensation committee also did not determine any pre-set ranges for the company performance multiplier. The Second Half 2011 company performance multiplier approved by the compensation committee was 100%. The compensation committee focused on our performance in all of the areas identified by the company-wide priorities, as well as our introduction of Timeline and other new products in Second Half 2011.

 

Bonus Plan Payouts. We calculate Bonus Plan payouts to each participant using the following formula:

 

Base
Salary ($)
  ×   Individual
Bonus
Target (%)
  ×   Individual
Performance
Multiplier (%)
  ×   Company
Performance
Multiplier (%)
  =   Individual
Bonus
Payout ($)

 

In the first quarter of 2011, the compensation committee decided to increase individual bonus targets for each executive officer from 30% to 45% in order to continue to move bonuses closer to market rates paid by our Peer Group. Even following this bonus target increase, in 2011, our executive officer bonuses and total cash compensation was still generally below those provided by our Peer Group companies for executives in similar positions.

 

Individual Performance Multiplier. The individual performance multiplier is based upon each executive’s individual performance assessment for the performance period under consideration. In line with our pay-for-performance philosophy, a higher performance assessment drives a higher individual multiplier (and vice-versa) such that it is possible for an executive with a low assessment to get less than their target bonus payout, or no bonus payout whatsoever. In 2011, potential individual performance multipliers under our Bonus Plan were 0%, 85%, 100%, 125%, 200%, or 300%. Executives meeting our expected high level of performance expectations receiving an individual bonus multiplier of 100%.

 

Individual performance assessments for each executive officer were determined at the discretion of the compensation committee in close consultation with our CEO and our COO (except in each case when their own performance assessment is being determined). The CEO’s and COO’s executive officer performance assessment recommendations were based on an overall subjective assessment of each officer’s performance and no single factor was determinative in setting bonus levels, nor was the impact of any individual factor on the bonus quantifiable. We operate in a rapidly evolving and highly competitive industry and we set a high bar for performance expectations for each one of our executive officers. The compensation committee evaluates our executive officers based on their overall performance, impact and results, as well as their demonstration of strong

 

113


Table of Contents

leadership, long-term vision, effective execution and management capabilities. First Half 2011 and Second Half 2011 payout levels and achievements and considerations for each executive were as follows:

 

Mark Zuckerberg. Mr. Zuckerberg received $220,500 for the First Half 2011 bonus, which reflected the impact of his performance in leading our product development efforts, our success in growing Facebook’s global user base and developing developer and commercial relationships. Mr. Zuckerberg received $225,000 for the Second Half 2011 bonus, which reflected the impact of his leadership and product vision, which contributed to the development and launch of new products, including Open Graph and Timeline.

 

Sheryl K. Sandberg. Ms. Sandberg received $86,133 for the First Half 2011 bonus, which reflected her contribution to growing revenue, building commercial and developer relationships, growing the Facebook team and excellence in execution in all business-related matters. Ms. Sandberg received $84,375 for the Second Half 2011 bonus, which reflected her leadership in growing our revenue year over year and her strategic guidance on key policy issues both domestically and abroad.

 

David A. Ebersman. Mr. Ebersman received $86,133 for the First Half 2011 bonus, which reflected his contributions in completing our 2010 financial statements, completing our private placement financing, and preparing our financial operations for this offering. Mr. Ebersman received $84,375 for the Second Half 2011 bonus, which reflected his contributions in managing preparations for our initial public offering and his strategic leadership in building a strong financial foundation for our business.

 

Mike Schroepfer. Mr. Schroepfer received $63,000 for the First Half 2011 bonus, which reflected his contribution in developing and overseeing our engineering team, software development efforts, and engineering infrastructure. Mr. Schroepfer received $77,344 for the Second Half 2011 bonus, which reflected his strong leadership of the engineering team, resulting in development of new products for users, developers, and advertisers.

 

Theodore W. Ullyot. Mr. Ullyot received $78,750 for the First Half 2011 bonus and $123,750 for his Second Half 2011 bonus, both of which reflected his role in certain key litigation and regulatory matters involving our company.

 

The following table summarizes the calculations that were used in determining the cash bonus paid to each of our named executive officers:

 

    

Performance
Period

   Base Salary  ($)(1)      Individual
Bonus Target
(%)
     Individual
Bonus
Multiplier (%)
     Company
Bonus
Multiplier
(%)
     Individual
Bonus

Payout  ($)
 

Mark Zuckerberg

   First Half 2011      233,333         45         200         105         220,500   
   Second Half 2011      250,000         45         200         100         225,000   
                 

 

 

 
                    445,500   
                 

 

 

 

Sheryl K. Sandberg

   First Half 2011      145,833         45         125         105         86,133   
   Second Half 2011      150,000         45         125         100         84,375   
                 

 

 

 
                    170,508   
                 

 

 

 

David A. Ebersman

   First Half 2011      145,833         45         125         105         86,133   
   Second Half 2011      150,000         45         125         100         84,375   
                 

 

 

 
                    170,508   
                 

 

 

 

Mike Schroepfer

   First Half 2011      133,333         45         100         105         63,000   
   Second Half 2011      137,500         45         125         100         77,344   
                 

 

 

 
                    140,344   
                 

 

 

 

Theodore W. Ullyot

   First Half 2011      133,333         45         125         105         78,750   
   Second Half 2011      137,500         45         200         100         123,750   
                 

 

 

 
                    202,500   
                 

 

 

 

 

(1)  

Reflects actual earnings for 2011 which may differ from approved 2011 base salary due to the March 1, 2011 effective date of the salary increase.

 

114


Table of Contents

Retention Bonus. As part of our negotiation of his initial employment arrangement and as an inducement for Mr. Ullyot to become our Vice President and General Counsel, we agreed to pay him an annual retention bonus in the amount of $400,000 per year for each of his first five years of employment. He will continue to receive this bonus until 2013, pursuant to the terms of his amended and restated employment agreement.

 

Equity Compensation. Most of our executive officers’ compensation is delivered through equity awards. We use equity compensation to align our executive officers’ financial interests with those of our stockholders, to attract industry leaders of the highest caliber, and to retain them for the long term. In addition to the equity grant that each executive receives as part of his or her new hire package, the compensation committee has granted our executives additional equity awards in certain of the years after they joined. Additional equity grants for each of our executive officers are determined on a discretionary basis taking into account the following factors:

 

   

delivering equity values that are highly competitive when compared against those our peers would grant to executives with similar responsibility;

 

   

each executive officer’s individual performance assessment, the results and contributions delivered during the year, as well as the anticipated potential future impact of each individual executive;

 

   

the size and vesting schedule of existing equity grants in order to maximize the long-term retentive power of all additional grants; and

 

   

the size of each executive officer’s total cash compensation (base salary plus cash bonus awards at target), which is generally lower than the cash compensation for executives with similar responsibilities at our peer companies.

 

Based on the foregoing factors, in 2011, our compensation committee awarded each of our executive officers (other than our CEO) a grant of RSUs with a specific “initial equity value” based on an estimated total value for each grant before taking into account the deferred vesting considerations described below. The compensation committee applied discretion in determining the specific individual equity values and deferred vesting start dates. Based on these qualitative decisions, the compensation committee then calculated the exact number of RSUs to be granted by dividing this initial equity value by $20.85 per share, which was the fair value of our Class B common stock as of the end of 2010.

 

Deferred Vesting of 2011 RSU Grants. The compensation committee deferred the vesting start dates of all 2011 RSU grants made to our executive officers to a future date determined individually for each executive. As a result, the 2011 RSU grants will not begin to vest unless the recipient remains continuously employed by Facebook through future dates as described in “—2011 Grants of Plan-Based Awards Table” below. The compensation committee reviewed the size and vesting schedule for the remaining unvested portion of all outstanding equity award holdings of each of our executive officers and agreed with the recommendation of our CEO and COO (except that our COO did not participate in discussions regarding her own equity compensation) that the existing equity awards appropriately satisfied our retention and incentive goals for the immediate future for each of our executive officers. Accordingly, the additional equity awards granted in 2011 start vesting only after a significant portion of each executive’s outstanding equity awards have vested, and these vesting start dates range from the fourth quarter of 2013 to the fourth quarter of 2014. These grants have four-year vesting schedules that result in vesting end dates ranging from the fourth quarter of 2017 to the fourth quarter of 2018. The compensation committee believes that these vesting schedules make the equity awards more valuable for retaining our executive officers for the long term. For more information relating to the vesting schedules of these RSU grants, see “—2011 Grants of Plan-Based Awards Table” below.

 

2011 Equity Grants. Mr. Zuckerberg did not receive any additional equity grants in 2011 because our compensation committee believed that his existing equity ownership position sufficiently aligns his interests with those of our stockholders.

 

115


Table of Contents

Our other named executive officers received the following RSU grants in 2011:

 

Sheryl K. Sandberg. Ms. Sandberg received an additional equity grant in the amount of 1,199,041 RSUs. This grant had an initial equity value of $25.0 million. These RSUs are subject to quarterly vesting based on continued employment over four years with a deferred vesting start date of October 15, 2013.

 

David A. Ebersman. Mr. Ebersman received an additional equity grant in the amount of 719,424 RSUs. This grant had an initial equity value of $15.0 million. These RSUs are subject to quarterly vesting based on continued employment over four years with a deferred vesting start date of October 15, 2014.

 

Mike Schroepfer. Mr. Schroepfer received an additional equity grant in the amount of 959,233 RSUs. This grant had an initial equity value of $20.0 million. These RSUs are subject to quarterly vesting based on continued employment over four years with a deferred vesting start date of October 15, 2013.

 

Theodore W. Ullyot. Mr. Ullyot received an additional equity grant in the amount of 239,808 RSUs. This grant had an initial equity value of $5.0 million. These RSUs are subject to quarterly vesting based on continued employment over four years with a deferred vesting start date of July 15, 2014.

 

Compensation Governance

 

The compensation committee seeks to ensure sound executive compensation practices to adhere to our pay-for-performance philosophy while appropriately managing risk and aligning our compensation programs with long-term stockholder interests. The following practices were in effect during 2011:

 

   

the compensation committee is comprised solely of independent directors;

 

   

the compensation committee conducts an annual review and approval of our compensation strategy, including a review of our compensation-related risk profile to ensure that our compensation-related risks are not reasonably likely to have a material adverse effect on our company;

 

   

the compensation committee retains discretion on bonus payouts to enable it to respond to unforeseen events and adjust bonus payouts as appropriate;

 

   

we do not offer post-employment benefits, except in the case of certain new hires in prior years; and

 

   

our compensation philosophy and related governance features are complemented by several specific practices that are designed to align our executive compensation with long-term stockholder interests, including the following:

 

   

we offer limited perquisites that are for business-related purposes or necessary for the security of our CEO; and

 

   

our executives participate in broad-based company-sponsored health and welfare benefits programs on the same basis as our other full-time, salaried employees.

 

Post-Employment Compensation

 

The material terms of post-employment compensation for Ms. Sandberg and Mr. Ullyot are described below in “—Employment Agreements and Offer Letters” and “—Potential Payments upon Termination or Change in Control.”

 

Perquisites and Other Benefits

 

Consistent with the practices of many companies in our Peer Group, we provide perquisites to our named executive officers for the reasons described below.

 

116


Table of Contents

Because of the high visibility of our company we have implemented a “comprehensive security program” for Mr. Zuckerberg to address safety concerns resulting from his position as our founder, Chairman, and CEO. We require these security measures for the company’s benefit because of the importance of Mr. Zuckerberg to Facebook, and we believe that the costs of this comprehensive security program are appropriate and necessary. We paid for the initial procurement, installation and maintenance of security measures for Mr. Zuckerberg’s personal residence, and we pay for the annual costs of security personnel, neither of which constitutes taxable income to Mr. Zuckerberg.

 

Our compensation committee has also authorized our CEO and COO to use private aircraft for business purposes. This practice maximizes such executives’ productive time and ensures their quick availability. In addition, Mr. Zuckerberg may use private aircraft for personal purposes in connection with his comprehensive security program. On certain occasions, Mr. Zuckerberg may be accompanied by family members or others when using private aircraft. For flights involving passengers flying for personal purposes, the aggregate incremental cost of such personal usage is reported as other compensation to Mr. Zuckerberg. The reported aggregate incremental cost is based on costs provided by the applicable charter company, and includes passenger fees, fuel, crew and catering costs. The incremental cost attributable to Mr. Zuckerberg’s use of private aircraft in 2011 is disclosed in the “All Other Compensation” column in “—2011 Summary Compensation Table” below.

 

In addition, we have historically paid for certain of our named executive officers to receive financial, tax and estate planning advice to assist them in obtaining professional advice on managing the compensation they receive. We plan to discontinue this practice as of April 15, 2012.

 

162(m) Tax Deductibility

 

Section 162(m) of the Internal Revenue Code of 1986, as amended (Code), limits the amount that we may deduct from our federal income taxes for remuneration paid to our named executive officers (other than our Chief Financial Officer) to $1 million dollars per executive officer per year, unless certain requirements are met. Section 162(m) provides an exception from this deduction limitation for certain forms of “performance-based compensation,” as well as for the gain recognized by covered executive officers upon the exercise of qualifying compensatory stock options. In addition, “grandfather” provisions may apply to certain compensation arrangements that were entered into by a corporation before it was publicly held. To date, all of our compensation that has been granted has been exempt from the Section 162(m) deduction limitation. While our compensation committee is mindful of the benefit to us of the full deductibility of compensation, our compensation committee believes that it should not be constrained by the requirements of Section 162(m) where those requirements would impair flexibility in compensating our executive officers in a manner that can best promote our corporate objectives. Therefore, our compensation committee has not adopted a policy that requires that all compensation be deductible. Our compensation committee intends to continue to compensate our executive officers in a manner consistent with the best interests of our company and our stockholders.

 

Compensation Risk Assessment

 

Our management team and the compensation committee each play a role in evaluating and mitigating any risk that may exist relating to our compensation plans, practices and policies for all employees, including our named executive officers. In connection with this offering, management conducted a risk assessment of our compensation plans and practices and concluded that our compensation programs do not create risks that are reasonably likely to have a material adverse effect on the company. The compensation committee has reviewed and agrees with management’s conclusion. The objective of the assessment was to identify any compensation plans or practices that may encourage employees to take unnecessary risk that could threaten the company. No such plans or practices were identified. The risk assessment process included, among other things, a review of our cash and equity incentive-based compensation plans to ensure that they are aligned with our company performance goals and the overall compensation to ensure an appropriate balance between fixed and variable pay components and between short- and long-term incentives.

 

117


Table of Contents

2011 Summary Compensation Table

 

The following table presents summary information regarding the total compensation awarded to, earned by, or paid to each of the named executive officers for services rendered to us for the year ended December 31, 2011.

 

Name and Principal Position

   Fiscal
Year
     Salary
($)
     Bonus
($)(1)
    Stock
Awards
($)(2)
     All Other
Compensation
($)
    Total
($)
 

Mark Zuckerberg,

     2011         483,333         445,500                783,529 (3)      1,712,362   

CEO

               

Sheryl K. Sandberg,

     2011         295,833         170,508        30,491,613                30,957,954   

Chief Operating Officer

               

David A. Ebersman,

     2011         295,833         170,508        18,294,952                18,761,293   

Chief Financial Officer

               

Mike Schroepfer,

     2011         270,833         140,344        24,393,295                24,804,472   

Vice President of Engineering

               

Theodore W. Ullyot,

     2011         270,833         602,500 (4)      6,098,317         110,644 (5)      7,082,294   

Vice President, General Counsel and Secretary

               

 

(1)  

The amounts reported in the bonus column represent discretionary bonuses earned pursuant to our Bonus Plan. For more information about our executive officers’ discretionary bonuses, see “—Compensation Discussion and Analysis—Elements of Executive Compensation—Cash Bonuses” above.

(2)  

Amounts reflect the aggregate grant date fair value of the RSUs without regards to forfeitures, computed in accordance with ASC 718. The valuation assumptions used in calculating the grant date fair value of these RSUs are set forth in “Management’s Discussion and Analysis of Financial Condition and Results of Operations—Critical Accounting Policies and Estimates—Share-based Compensation.” This amount does not reflect the actual economic value realized by the named executive officer. The RSUs issued to our executive officers during 2011 provide for quarterly vesting based on continued employment over four years with a deferred vesting start date of October 15, 2013 for Ms. Sandberg, October 15, 2014 for Mr. Ebersman, October 15, 2013 for Mr. Schroepfer, and July 15, 2014 for Mr. Ullyot.

(3)  

The amount reported represent approximately $692,679 for costs related to personal use of aircraft chartered in connection with his comprehensive security program and on which family and friends flew during 2011. For purposes of reporting the value of such personal usage in this table, we use costs provided by the applicable charter company, which include passenger fees, fuel, crew and catering costs. The amount reported also represents approximately $90,850 for costs related to estate and financial planning during 2011.

(4)  

Consists of a discretionary bonus under our Bonus Plan as described in footnote (1) above and an annual retention bonus in the amount of $400,000. Mr. Ullyot’s retention bonus is more fully described in “—Compensation Discussion and Analysis—Elements of Executive Compensation—Retention Bonus” above.

(5)  

Consists of relocation reimbursements, including a related gross-up for taxes, paid to Mr. Ullyot pursuant to his employment agreement in effect as of December 31, 2011. For more information about Mr. Ullyot’s amended and restated employment agreement, see “—Employment Agreements and Offer Letters” below.

 

118


Table of Contents

2011 Grants of Plan-Based Awards Table

 

The following table presents, for each of the named executive officers, information concerning each grant of an equity award made during the year ended December 31, 2011. This information supplements the information about these awards set forth in the 2011 Summary Compensation Table.

 

     Grant
Date
     All Other Stock
Awards: Number

of Shares of
Stock or Units (#)(1)
     Grant Date
Fair Value
of Stock Awards
($)(2)(3)
 

Name

        

Mark Zuckerberg

                       

Sheryl K. Sandberg

     3/25/2011         1,199,041         30,491,613   

David A. Ebersman

     3/25/2011         719,424         18,294,952   

Mike Schroepfer

     3/25/2011         959,233         24,393,295   

Theodore W. Ullyot

     3/25/2011         239,808         6,098,317   

 

(1)  

These awards are subject to vesting, as described in detail in “—2011 Outstanding Equity Awards at Year-End Table” below.

(2)  

Amounts reflect the grant date fair value of the RSUs without regards to forfeitures, computed in accordance with ASC 718. The valuation assumptions used in calculating the grant date fair value of these awards are set forth in “Management’s Discussion and Analysis of Financial Condition and Results of Operations—Critical Accounting Policies and Estimates—Share-based Compensation.” This amount does not reflect the actual economic value realized by the named executive officer.

(3)  

The RSUs issued to our executive officers during 2011 provide for quarterly vesting based on continued employment over four years with a deferred vesting start date of October 15, 2013 for Ms. Sandberg, October 15, 2014 for Mr. Ebersman, October 15, 2013 for Mr. Schroepfer, and July 15, 2014 for Mr. Ullyot.

 

119


Table of Contents

2011 Outstanding Equity Awards at Year-End Table

 

The following table presents, for each of the named executive officers, information regarding outstanding stock options and RSUs held as of December 31, 2011.

 

          Option Awards     Stock Awards  

Name

  Grant Date(1)     Number of
Securities
Underlying
Unexercised
Options (#)
Exercisable
    Number of
Securities
Underlying
Unexercised
Options  (#)
Unexercisable
    Option
Exercise
Price ($)(2)
    Option
Expiration
Date
    Number of
Shares
or Units of
Stock That
Have Not
Vested (#)(3)
    Market
Value of
Shares or
Units of
Stock That
Have Not
Vested
($)(4)
 

Mark Zuckerberg

    11/8/2005        120,000,000 (5)             0.06        11/7/2015                 

Sheryl K. Sandberg

    8/1/2008                                    38,122,000 (6)   
    7/23/2010               3,500,000 (7)      10.39        7/22/2020                 
    10/18/2010               1,200,000 (8)      15.00 (9)      10/17/2020                 
    3/25/2011                                    1,199,041 (10)   

David A. Ebersman

    10/26/2009        2,025,000        2,475,000 (11)      3.23        10/25/2019                 
    10/26/2009                                    6,750,000 (12)   
    3/25/2011                                    719,424 (13)   

Mike Schroepfer

    1/12/2009 (14)      1,141,160        570,585 (15)      1.85        1/11/2019                 
    1/12/2009        290,307        353,048 (16)      1.85        1/11/2019                 
    1/12/2009                                    1,497,775 (17)   
    1/12/2009                                    1,176,825 (18)   
    8/19/2009        543,750        581,250 (19)      2.95        8/18/2019                 
    8/26/2009                                    1,125,000 (20)   
    8/26/2010                                    1,385,355 (21)   
    3/25/2011                                    959,233 (22)   

Theodore W. Ullyot

    1/12/2009 (23)      1,720,331        1,184,990 (24)      1.85        1/11/2019                 
    1/12/2009                                    3,231,780 (25)   
    2/26/2010                                    311,230 (26)   
    3/25/2011                                    239,808 (27)   

 

(1)  

With the exception of the stock option granted to Mr. Zuckerberg described in footnote (5) below, which was granted under our 2005 Officers’ Stock Plan, all of the outstanding equity awards described below were granted under our 2005 Stock Plan.

(2)  

With the exception of the stock option granted to Ms. Sandberg described in footnote (9) below, this column represents the fair value of a share of Class B common stock on the date of grant, as determined by our board of directors.

(3)  

RSUs granted prior to January 1, 2011 (Pre-2011 RSUs) issued to our executive officers only vest upon the satisfaction of both (i) a service-based vesting condition and (ii) a liquidity-based vesting condition. The liquidity-based vesting condition for Pre-2011 RSUs is: (a) the date that is six months after the effective date of our initial public offering; or (b) a change of control (as defined in our 2005 Stock Plan).

(4)  

The market price for our Class B common stock is based on the assumed initial public offering price of the Class A common stock of $         per share, the midpoint of the price range on the cover page of this prospectus.

(5)  

The shares subject to this option were fully vested as of November 1, 2010.

(6)  

The service-based vesting condition was satisfied as to 57% of the total shares underlying the RSUs on April 1, 2011. Between April 1, 2011 and April 1, 2012, an additional 1.75% of the total number of shares underlying the RSUs will vest per month, subject to continued service to us through each vesting date. The service-based vesting condition will be satisfied as to all of the shares underlying the RSUs on April 1, 2013.

(7)  

1/48th of the total number of shares subject to the option will vest on May 1, 2013 and the remaining shares subject to the option vest at a rate of 1/48th of the total number of shares subject to the option on each month thereafter, subject to continued service to us through each vesting date.

(8)  

260,000 of the total number of shares subject to the option will vest on May 1, 2013 in equal monthly installments for a period of 48 months, and, thereafter, the remaining shares subject to the option will vest in equal monthly installments for a period of 12 months, subject to continued service to us through each vesting date.

(9)  

The compensation committee set the option exercise price for this grant at $15.00 per share, a premium to the fair market value of a share of Class B common stock on the date of grant which was determined by our compensation committee to be $12.56 per share.

 

120


Table of Contents
(10)  

The vesting condition will be satisfied as to 1/16th of the total shares underlying the RSUs on January 15, 2014. The remaining shares underlying the RSUs vest at a rate of 1/16th of the total number of shares underlying the RSUs on each quarter thereafter, subject to continued service to us through each vesting date.

(11)  

1/5th of the total number of shares subject to the option vested on September 8, 2010 and the remaining shares subject to the option vest at a rate of 1/60th of the total number of shares subject to the option on each month thereafter, subject to continued service to us through each vesting date.

(12)  

The service-based vesting condition was satisfied as to 1/5th of the total shares underlying the RSUs on September 15, 2010. The remaining shares underlying the RSUs vest at a rate of 1/60th of the total number of shares underlying the RSUs on each month thereafter, subject to continued service to us through each vesting date.

(13)  

The vesting condition will be satisfied as to 1/16th of the total shares underlying the RSUs on January 15, 2015. The remaining shares underlying the RSUs vest at a rate of 1/16th of the total number of shares subject to the RSUs on each quarter thereafter, subject to continued service to us through each vesting date.

(14)  

In June 2011, in connection with certain estate planning, Mr. Schroepfer transferred options to purchase 400,000 shares of Class B common stock to each of two family trusts.

(15)  

1/5th of the total number of shares subject to the option vested on August 25, 2009 and the remaining shares subject to the option vest at a rate of 1/60th of the total number of shares subject to the option on each month thereafter, subject to continued service to us through each vesting date.

(16)  

1/5th of the total number of shares subject to the option vested on October 29, 2009 and the remaining shares subject to the option vest at a rate of 1/60th of the total number of shares subject to the option on each month thereafter, subject to continued service to us through each vesting date.

(17)  

The service-based vesting condition was satisfied as to 1/5th of the total shares underlying the RSUs on September 1, 2009. The remaining shares underlying the RSUs vest at a rate of 1/60th of the total number of shares underlying the RSUs on each month thereafter, subject to continued service to us through each vesting date.

(18)  

The service-based vesting condition was satisfied as to 1/5th of the total shares underlying the RSUs on November 1, 2009. The remaining shares underlying the RSUs vest at a rate of 1/60th of the total number of shares underlying the RSUs on each month thereafter, subject to continued service to us through each vesting date.

(19)  

1/5th of the total number of shares subject to the option vested on July 15, 2010 and the remaining shares subject to the option vest at a rate of 1/60th of the total number of shares subject to the option on each month thereafter, subject to continued service to us through each vesting date.

(20)  

The service-based vesting condition was satisfied as to 1/5th of the total shares underlying the RSUs on July 15, 2010. The remaining shares underlying the RSUs vest at a rate of 1/60th of the total number of shares underlying the RSUs on each month thereafter, subject to continued service to us through each vesting date.

(21)  

The service-based vesting condition will be satisfied as to 1/16th of the total shares underlying the RSUs on August 15, 2014. The remaining shares underlying the RSUs vest at a rate of 1/16th of the total number of shares underlying the RSUs on each quarter thereafter, subject to continued service to us through each vesting date.

(22)  

The vesting condition will be satisfied as to 1/16th of the total shares underlying the RSUs on January 15, 2014. The remaining shares underlying the RSUs vest at a rate of 1/16th of the total number of shares underlying the RSUs on each quarter thereafter, subject to continued service to us through each vesting date.

(23)  

In December 2011, in connection with certain estate planning, Mr. Ullyot transferred options to purchase 400,000 shares of Class B common stock to a family trust.

(24)  

1/5th of the total number of shares subject to the option vested on October 20, 2009 and the remaining shares subject to the option vest at a rate of 1/60th of the total number of shares subject to the option on each month thereafter, subject to continued service to us through each vesting date.

(25)  

The service-based vesting condition was satisfied as to 1/5th of the total shares underlying the RSUs on November 1, 2009. The remaining shares underlying the RSUs vest at a rate of 1/60th of the total number of shares underlying the RSUs on each month thereafter, subject to continued service to us through each vesting date.

(26)  

The service-based vesting condition will be satisfied as to 1/4th of the total shares underlying the RSUs on August 15, 2014. The remaining shares underlying the RSUs vest at a rate of 1/16th of the total number of shares underlying the RSUs on each quarter thereafter, subject to continued service to us through each vesting date.

(27)  

The vesting condition will be satisfied as to 1/16th of the total shares underlying the RSUs on October 15, 2014. The remaining shares underlying the RSUs vest at a rate of 1/16th of the total number of shares underlying the RSUs on each quarter thereafter, subject to continued service to us through each vesting date.

 

121


Table of Contents

2011 Option Exercises

 

The following table presents, for each of the named executive officers, the number of shares of our common stock acquired upon the exercises of stock options during 2011 and the aggregate value realized upon the exercises. No RSUs vested in 2011.

 

     Option Awards  

Name

   Number of Shares
Acquired on

Exercise (#)
     Value Realized on
Exercise ($)(1)
 

Mark Zuckerberg

               

Sheryl K. Sandberg

               

David A. Ebersman

               

Mike Schroepfer

     319,500         7,417,512   

Theodore W. Ullyot

     326,459         7,579,072   

 

(1)  

These options were exercised in connection with the sale by Messrs. Schroepfer and Ullyot of certain of these shares to third parties. The aggregate value realized upon the exercise of the options represents the amount by which $25.07, which was the price per share at which Messrs. Schroepfer and Ullyot sold certain of these shares, exceeded the aggregate exercise price of the options, which was $1.854 per share.

 

Employment Agreements and Offer Letters

 

We have entered into employment agreements or offer letters with each of the named executive officers. These agreements provide for at-will employment and generally include the named executive officer’s initial base salary, an indication of eligibility for an annual cash incentive award opportunity, and, in some cases, arrangements with respect to the accelerated vesting of equity awards. In addition, each of our named executive officers has executed a form of our standard confidential information and invention assignment agreement. Any potential payments and benefits due upon a termination of employment or a change in control of us are further described and quantified below in “—Potential Payments upon Termination or Change in Control.”

 

Mark Zuckerberg

 

We entered into an amended and restated offer letter with Mr. Zuckerberg, our founder, Chairman, and CEO, in January 2012. This offer letter agreement has no specific term and constitutes at-will employment. Mr. Zuckerberg’s current annual base salary is $500,000 and he is eligible to receive annual bonus compensation under our Bonus Plan. Effective January 1, 2013, Mr. Zuckerberg’s annual base salary will be reduced to $1.

 

Sheryl K. Sandberg

 

We entered into an amended and restated employment agreement with Ms. Sandberg, our Chief Operating Officer, in January 2012. The employment agreement has no specific term and constitutes at-will employment. Ms. Sandberg’s current annual base salary is $300,000, and she is eligible to receive annual bonus compensation under our Bonus Plan. In the event Ms. Sandberg is either involuntarily terminated without cause (other than as a result of death or disability) or is constructively terminated, in either case within one month prior to or six months following a change in control, she will be entitled to accelerated vesting of 100% of the unvested RSUs in her initial grant, subject to executing a release of claims. In addition, the employment agreement provides that in the event of a change in control where the RSUs are not assumed or substituted for an equivalent award, any unvested RSUs will vest immediately prior to the consummation of the change in control. The employment agreement also provides that if Ms. Sandberg is terminated without cause (other than as a result of death or disability), and other than in connection with a change in control, she will be entitled to accelerated vesting of the unvested RSUs in her initial grant in an amount equal to the number of RSUs that would have vested had her employment continued for the first half of the months remaining between the date of her termination and April 1, 2013, subject to executing a release of claims, and if she is terminated as a result of death or disability, she will be entitled to continued vesting of her unvested RSUs for one year.

 

122


Table of Contents

David A. Ebersman

 

We entered into an amended and restated offer letter with Mr. Ebersman, our Chief Financial Officer, in January 2012. The offer letter agreement has no specific term and constitutes at-will employment. Mr. Ebersman’s current annual base salary is $300,000, and he is eligible to receive annual bonus compensation under our Bonus Plan.

 

Mike Schroepfer

 

We entered into an amended and restated offer letter with Mr. Schroepfer, our Vice President, Engineering, in January 2012. The offer letter agreement has no specific term and constitutes at-will employment. Mr. Schroepfer’s current annual base salary is $275,000, and he is eligible to receive annual bonus compensation under our Bonus Plan.

 

Theodore W. Ullyot

 

We entered into an amended and restated employment agreement with Mr. Ullyot, our Vice President, General Counsel, and Secretary, in January 2012. The employment agreement has no specific term and constitutes at-will employment. Mr. Ullyot’s current annual base salary is $275,000, and he is eligible to receive annual bonus compensation under our Bonus Plan. In addition, the employment agreement provides that Mr. Ullyot is entitled to an annual retention bonus of $400,000 for the first five years of his employment (Mr. Ullyot’s employment commenced in October 2008). In the event that Mr. Ullyot is either involuntarily terminated without cause (other than as a result of death or disability) or is constructively terminated, in either case within one month prior to or six months following a change in control, he will be entitled to accelerated vesting of 100% of the unvested RSUs and options in his initial grants, subject to executing a release of claims. In addition, the employment agreement provides that in the event that if, in connection with a change in control, the RSUs and shares subject to options are not assumed or substituted for equivalent awards, then any unvested RSUs or shares subject to options will vest immediately prior to the consummation of the change in control. The employment agreement also provides that if Mr. Ullyot is involuntarily terminated in the fourth or fifth years of his employment either without cause (other than as a result of death or disability) or is constructively terminated, other than in connection with a change in control, he will be entitled to accelerated vesting of 50% of the remaining unvested RSUs and shares subject to options in his initial grants, subject to executing a release of claims. The employment agreement also provides that he will be entitled to a severance payment equal to one year of base salary and his annual retention bonus if he is involuntarily terminated either without cause (other than as a result of death or disability) or is constructively terminated, in connection with a change in control or otherwise, subject to executing a release of claims.

 

Potential Payments upon Termination or Change in Control

 

Under the terms and conditions of their individual agreements, as described in detail above, Ms. Sandberg and Mr. Ullyot are eligible to receive certain benefits in connection with his or her termination of employment, depending on the circumstances, including following a change in control of us (such as a sale of all or substantially all of our assets or a merger involving the sale of a majority of the outstanding shares of our voting capital stock).

 

The actual amounts that would be paid or distributed to these named executive officers as a result of a termination event occurring in the future may be different than those presented below as many factors will affect the amount of any payments and benefits upon a termination of employment. For example, some of the factors that could affect the amounts payable include the named executive officer’s base salary and the market price of our common stock. Although we have, in some instances, entered into written arrangements to provide benefits to the named executive officers in connection with a termination of employment under particular circumstances, we, or an acquirer, may mutually agree with the named executive officers on severance terms that vary from those provided in these pre-existing arrangements. For more information about the named executive officers’ outstanding equity awards as of December 31, 2011, see “—2011 Outstanding Equity Awards at Year-End Table” above.

 

123


Table of Contents

For purposes of the tables below as to Ms. Sandberg and Mr. Ullyot, an “involuntary termination” generally means the termination of the executive’s employment by us without cause or such individual’s voluntary resignation following a material adverse change in his or her compensation, responsibility, or the location of his or her services. “Cause” is generally defined to include acts of material dishonesty or gross negligence, failures to comply with our policies or agreements, or any conviction of a felony or crime of moral turpitude.

 

Sheryl K. Sandberg

 

The table below summarizes the value of the vesting acceleration to which Ms. Sandberg would be entitled, assuming a qualifying termination as of December 31, 2011.

 

Benefit

   No Change
in  Control(3)
     Change in Control(4)  
   Involuntary
Termination
     No
Termination
     Involuntary
Termination
 

Vesting Acceleration(1)(2)

   $                    $                    $                

 

(1)  

Calculated based on the assumed initial public offering price of $         per share, the midpoint of the price range on the cover page of this prospectus.

(2)  

As of December 31, 2011, the service-based vesting condition on 8,258,748 shares underlying Ms. Sandberg’s initial RSUs would be accelerated if she was terminated as a result of her death or disability, which is the number of initial RSUs that would have vested if Ms. Sandberg had remained employed for an additional twelve months from the date of her death or disability. The value of this vesting acceleration was $         as of December 31, 2011 when calculated as described in footnote (1) above.

(3)  

As of December 31, 2011, the service-based vesting condition on 5,463,644 shares underlying Ms. Sandberg’s initial RSUs would be accelerated if she was terminated without cause, other than as a result of her death or disability, which is the number of initial RSUs that would have vested if Ms. Sandberg had remained employed for the first half of the months remaining between the date of termination and April 1, 2013.

(4)  

As of December 31, 2011, 11,055,380 shares underlying Ms. Sandberg’s initial RSUs would be accelerated if she was either involuntarily terminated, other than as a result of her death or disability, within one month prior to or within six months following a change in control, or her initial RSUs were not assumed or substituted for an equivalent award, such that 100% of the shares underlying Ms. Sandberg’s initial RSUs would be vested.

 

Theodore W. Ullyot

 

The table below summarizes the value of vesting acceleration and severance payments to which Mr. Ullyot would be entitled, assuming a qualifying termination as of December 31, 2011.

 

Benefit

   No Change
in  Control(2)
     Change in Control(3)  
   Involuntary
Termination
     No
Termination
     Involuntary
Termination
 

Severance

   $ 675,000       $       $ 675,000   

Vesting Acceleration(1)

        
  

 

 

    

 

 

    

 

 

 

Total Value

   $         $                      $     
  

 

 

    

 

 

    

 

 

 

 

(1)  

Calculated based on the assumed initial public offering price of the Class A common stock of $         per share, the midpoint of the price range on the cover page of this prospectus.

(2)  

As of December 31, 2011, 592,495 shares subject to Mr. Ullyot’s initial option and the service-based vesting condition on 619,425 shares underlying Mr. Ullyot’s initial RSUs would be accelerated if he was involuntarily terminated, other than as a result of his death or disability, which is 50% of the remaining unvested shares underlying Mr. Ullyot’s initial option and RSUs. In addition, Mr. Ullyot would be entitled to severance equal to his base salary of $275,000 and his retention bonus of $400,000.

(3)  

As of December 31, 2011, 1,184,990 shares subject to Mr. Ullyot’s initial option and 1,238,850 shares underlying Mr. Ullyot’s initial RSUs would be accelerated if he was involuntarily terminated, other than as a result of his death or disability, within one month prior to or within six months following a change in control, or if his initial option and RSUs were not assumed or substituted for an equivalent award, such that 100% of the shares underlying Mr. Ullyot’s initial option and RSUs would be vested.

 

124


Table of Contents

Employee Benefit Plans

 

2005 Stock Plan

 

Our board of directors adopted our 2005 Stock Plan on January 7, 2005, which our stockholders approved on January 14, 2005. Our 2005 Stock Plan provides for the grant of incentive stock options, within the meaning of Section 422 of the Code, to our employees or any parent or subsidiary’s employees, and for the grant of nonstatutory stock options to our employees, directors, and consultants and any parent, subsidiary, or affiliate corporations’ employees and consultants. Stock purchase rights and restricted stock units may also be granted under the 2005 Stock Plan. We will cease issuing awards under the 2005 Stock Plan upon the implementation of the 2012 Equity Incentive Plan, which is described below. Likewise, we will not grant any additional awards under our 2005 Stock Plan following our initial public offering. Instead, we will grant equity awards under our 2012 Equity Incentive Plan.

 

Share Reserve. As of December 31, 2011, we had reserved 971,314,985 shares of our Class B common stock for issuance under our 2005 Stock Plan. As of December 31, 2011, options to purchase 427,132,796 of these shares had been exercised, options to purchase 138,539,434 of these shares remained outstanding and 52,123,367 of these shares remained available for future grant. The options outstanding as of December 31, 2011 had a weighted average exercise price of $0.83 per share. In addition, as of December 31, 2011, we had 378,772,184 RSUs outstanding under the 2005 Stock Plan. However, any outstanding awards granted under the 2005 Stock Plan will remain outstanding, subject to the terms of our 2005 Stock Plan and applicable award agreements, until they are exercised or settled or until they terminate or expire by their terms. Shares of Class B common stock available for issuance pursuant to the 2005 Stock Plan will be rolled into our 2012 Equity Incentive Plan on the date of this prospectus as further described below.

 

Administration. Our compensation committee currently administers our 2005 Stock Plan. Our compensation committee has complete discretion to make all decisions implementing the 2005 Stock Plan, including the power to (1) determine who will receive the awards, (2) determine the fair market value of the Class B common stock, (3) interpret the terms of the 2005 Stock Plan and the awards thereunder, and (4) specify the terms and conditions of such awards, such as the exercise price, the number of shares subject to each award, the vesting schedule and exercisability of awards and the form of consideration payable upon exercise.

 

Stock Options. The exercise price of incentive stock options must be at least equal to the fair market value of our Class B common stock on the date of grant and the term of the incentive stock options may not exceed ten years. With respect to incentive stock options granted to any employee who owns 10% or more of the voting power of all classes of our outstanding stock as of the grant date, the term must not exceed five years and the exercise price must equal at least 110% of the fair market value on the grant date.

 

When an employee ceases to provide continuous services to us (or any parent, subsidiary, or affiliate), he or she may exercise his or her incentive stock option for the period of time stated in the incentive stock option agreement, to the extent his or her incentive stock option is vested on the date of termination. Subject to the requirements of all applicable laws, rules or regulations, each nonstatutory stock option agreement shall contain provisions relating to early termination of the nonstatutory stock option based upon termination of the holder’s service to us as determined by our compensation committee. In the event of a termination of a service provider for cause, all options held by such service provider will immediately terminate. In addition, any vested shares that were acquired upon the exercise of a stock option may be repurchased by us. A stock option may never be exercised later than the expiration of its term.

 

Stock Purchase Rights. The compensation committee may offer rights to purchase shares of our Class B common stock under the 2005 Stock Plan and, to the extent permitted by applicable law, shall determine the purchase price of the shares subject to each stock purchase right. The offer to purchase shares underlying this stock purchase right shall be accepted by the offeree’s execution of a restricted stock purchase agreement, in the form prescribed by the compensation committee. This restricted stock purchase agreement may subject the

 

125


Table of Contents

acquired shares to a repurchase option, which we could exercise upon the voluntary or involuntary termination of the purchaser’s services for any reason. In addition, in the event of a termination of a service provider for cause, vested stock purchased to a stock purchase right may also be repurchased by us.

 

Restricted Stock Units. Our 2005 Stock Plan also permits the issuance of RSUs, to our service providers. RSUs granted under our 2005 Stock Plan represent the right to receive shares of our Class B common stock or cash payment at a specified future date and may be subject to vesting requirements.

 

Transferability. Incentive stock options may not be transferred, except by will or by the laws of descent or distribution. However, the compensation committee may, in its sole discretion, grant nonstatutory stock options or RSUs that may be transferred in the event of death or disability, or to immediate family members.

 

Effect of Certain Corporate Transactions. In the event we experience a sale of all or substantially all of our assets, a merger or certain other corporate transactions including a change in control, all awards granted under the 2005 Stock Plan shall be subject to the agreement evidencing such merger or consolidation and such agreement shall provide for one or more of the following:

 

   

the continuation or assumption of such outstanding awards by the surviving corporation or its parent;

 

   

the substitution by the surviving corporation or its parent of equivalent awards for such outstanding awards; or

 

   

termination of the outstanding awards upon consummation of the corporate transaction.

 

The 2005 Stock Plan provides for proportional adjustment of awards in the event of a stock split, stock dividend and certain other similar corporate events.

 

Payment. The compensation committee may permit any of the following methods of payments for the exercise of options:

 

   

cash or cash equivalents;

 

   

a promissory note having such recourse, interest, redemption and security provisions as determined by the compensation committee;

 

   

shares of Class B common stock that the optionee already owns;

 

   

cancellation of indebtedness; or

 

   

an immediate sale of the option shares through a broker designated by us in a cashless exercise, provided that such a program is adopted by our compensation committee.

 

Additional Provisions. Our compensation committee has the authority to amend, suspend or terminate the 2005 Stock Plan, provided that no amendment may materially or adversely affect awards already granted without the written consent of the holder of the affected award. Our stockholders approve actions that require stockholder approval under applicable law and approve any increase in the number of shares reserved for issuance under the 2005 Stock Plan.

 

2005 Officers’ Stock Plan

 

On November 8, 2005, our board of directors adopted the 2005 Officers’ Stock Plan (Officers’ Plan). The Officers’ Plan permits the issuance of shares of our Class B common stock or options to purchase such shares to certain of our employees and officers. The total number of shares of our Class B common stock that may be sold under the Officers’ Plan is 120,000,000. All shares under this plan are subject to an outstanding award held by our founder, Chairman, and CEO. We will not grant any additional awards under the Officers’ Plan following our initial public offering.

 

126


Table of Contents

Our board of directors, or a committee designated by the board, determines who will receive grants under this Officers’ Plan and the terms and conditions of such grants. The rights or options to purchase shares under the Officers’ Plan shall be nontransferable, other than by will or by the laws of descent or distribution. Pursuant to the terms of the Officers’ Plan, and if required by applicable law, we must provide annual financial statements to each grantee, unless such grantee has access to equivalent information through other means. Shares issued pursuant to this Officers’ Plan are subject to our right of repurchase.

 

2012 Equity Incentive Plan

 

Our board of directors adopted our 2012 Equity Incentive Plan, subject to stockholder approval, which plan will become effective on the date of this prospectus and will serve as the successor to our 2005 Stock Plan.

 

Share Reserve. We have reserved 25,000,000 shares of our Class A common stock for issuance under our 2012 Equity Incentive Plan plus an additional number of shares of Class A common stock equal to any shares reserved but not issued or subject to outstanding awards under our 2005 Stock Plan on the date of this prospectus, plus, on and after the date of this prospectus, (i) shares that are subject to outstanding awards under the 2005 Stock Plan which cease to be subject to such awards, (ii) shares issued under the 2005 Stock Plan which are forfeited or repurchased at their original issue price, and (iii) shares subject to awards under the 2005 Stock Plan that are used to pay the exercise price of an option or withheld to satisfy the tax withholding obligations related to any award. The number of shares reserved for issuance under our 2012 Equity Incentive Plan will increase automatically on the first day of January of each of 2013 through 2022 by a number of shares of Class A common stock equal to (i) the lesser of 2.5% of the total outstanding shares our common stock as of the immediately preceding December 31st or (ii) a number of shares determined by the board of directors. In addition, the following shares of our Class A common stock will again be available for grant or issuance under our 2012 Equity Incentive Plan:

 

   

shares subject to options granted under our 2012 Equity Incentive Plan that cease to be subject to the option for any reason other than exercise of the option;

 

   

shares subject to awards granted under our 2012 Equity Incentive Plan that are subsequently forfeited or repurchased by us at the original issue price;

 

   

shares subject to awards granted under our 2012 Equity Incentive Plan that otherwise terminate without shares being issued; and

 

   

shares surrendered, cancelled, or exchanged for cash.

 

Term. We anticipate that our 2012 Equity Incentive Plan will terminate ten years from the date our board of directors approves the plan, unless it is terminated earlier by our board of directors.

 

Eligibility. We anticipate that our 2012 Equity Incentive Plan will authorize the award of stock options, restricted stock awards, stock appreciation rights, restricted stock units, performance shares and stock bonuses. No person will be eligible to receive more than 2,500,000 shares in any calendar year under our 2012 Equity Incentive Plan other than a new employee of ours, who will be eligible to receive no more than 5,000,000 shares under the plan in the calendar year in which the employee commences employment.

 

Administration. Our 2012 Equity Incentive Plan will be administered by our compensation committee, all of the members of which are non-employee directors under applicable federal securities laws and outside directors as defined under applicable federal tax laws. The compensation committee will have the authority to construe and interpret our 2012 Equity Incentive Plan, grant awards and make all other determinations necessary or advisable for the administration of the plan. Awards under the 2012 Equity Incentive Plan may be made subject to “performance factors” and other terms in order to qualify as performance based compensation for the purposes of 162(m) of the Code.

 

127


Table of Contents

Stock Options. Our 2012 Equity Incentive Plan will provide for the grant of incentive stock options that qualify under Section 422 of the Code only to our employees. All awards other than incentive stock options may be granted to our employees, directors, consultants, independent contractors and advisors, provided the consultants, independent contractors and advisors render services not in connection with the offer and sale of securities in a capital-raising transaction. The exercise price of each stock option must be at least equal to the fair market value of our Class A common stock on the date of grant. The exercise price of incentive stock options granted to 10% stockholders must be at least equal to 110% of that value.

 

Our compensation committee may provide for options to be exercised only as they vest or to be immediately exercisable with any shares issued on exercise being subject to our right of repurchase that lapses as the shares vest. In general, options will vest over a four-year period. The maximum term of options granted under our 2012 Equity Incentive Plan is ten years.

 

Restricted Stock. A restricted stock award is an offer by us to sell shares of our Class A common stock subject to restrictions. The price (if any) of a restricted stock award will be determined by the compensation committee. Unless otherwise determined by the compensation committee at the time of award, vesting will cease on the date the participant no longer provides services to us and unvested shares will be forfeited to or repurchased by us.

 

Stock Appreciation Rights. Stock appreciation rights provide for a payment, or payments, in cash or shares of our Class A common stock, to the holder based upon the difference between the fair market value of our Class A common stock on the date of exercise and the stated exercise price up to a maximum amount of cash or number of shares. Stock appreciation rights may vest based on time or achievement of performance conditions.

 

Restricted Stock Units. An RSU is an award that covers a number of shares of our Class A common stock that may be settled upon vesting in cash, by the issuance of the underlying shares or a combination of both. These awards are subject to forfeiture prior to settlement because of termination of employment or failure to achieve certain performance conditions.

 

Performance Shares. A performance share is an award that covers a number of shares of our Class A common stock that may be settled upon achievement of the pre-established performance conditions in cash or by issuance of the underlying shares. These awards are subject to forfeiture prior to settlement because of termination of employment or failure to achieve the performance conditions.

 

Stock Bonus Awards. Stock bonus awards may be granted as additional compensation for services or performance, and therefore, may not be issued in exchange for cash.

 

Additional Provisions. Awards granted under our 2012 Equity Incentive Plan may not be transferred in any manner other than by will or by the laws of descent and distribution, or as determined by our compensation committee. Unless otherwise restricted by our compensation committee, awards that are nonstatutory stock options may be exercised during the lifetime of the optionee only by the optionee, the optionee’s guardian or legal representative, or a family member of the optionee who has acquired the option by a permitted transfer. Awards that are incentive stock options may be exercised during the lifetime of the optionee only by the optionee or the optionee’s guardian or legal representative. Options granted under our 2012 Equity Incentive Plan generally may be exercised for a period of three months after the termination of the optionee’s service to us, except in the case of death or permanent disability, in which case the options may be exercised for up to 12 months or six months, respectively, following termination of the optionee’s service to us.

 

If we experience a change in control transaction, outstanding awards, including any vesting provisions, may be assumed or substituted by the successor company. Outstanding awards that are not assumed or substituted will be exercisable for a period of time and will expire upon the closing of a change in control transaction. In the discretion of our compensation committee, the vesting of these awards may be accelerated upon the occurrence of these types of transactions.

 

128


Table of Contents

Limitations on Liability and Indemnification Matters

 

Our restated certificate of incorporation that will be in effect at the closing of our initial public offering contains provisions that limit the liability of our directors for monetary damages to the fullest extent permitted by the Delaware General Corporation Law. Consequently, our directors will not be personally liable to us or our stockholders for monetary damages for any breach of fiduciary duties as directors, except liability for:

 

   

any breach of the director’s duty of loyalty to us or our stockholders;

 

   

any act or omission not in good faith or that involves intentional misconduct or a knowing violation of law;

 

   

unlawful payments of dividends or unlawful stock repurchases or redemptions as provided in Section 174 of the Delaware General Corporation Law; or

 

   

any transaction from which the director derived an improper personal benefit.

 

Our restated certificate of incorporation and restated bylaws that will be in effect at the closing of our initial public offering require us to indemnify our directors, executive officers and other key employees to the maximum extent not prohibited by the Delaware General Corporation Law or any other applicable law and allow us to indemnify other officers, employees and other agents as set forth in the Delaware General Corporation Law or any other applicable law.

 

We have entered, and intend to continue to enter, into separate indemnification agreements with our directors, executive officers and other key employees, in addition to the indemnification provided for in our restated bylaws. These agreements, among other things, require us to indemnify our directors, executive officers and other key employees for certain expenses, including attorneys’ fees, judgments, penalties fines and settlement amounts actually and reasonably incurred by a director or executive officer in any action or proceeding arising out of their services as one of our directors or executive officers, or any of our subsidiaries or any other company or enterprise to which the person provides services at our request, including liability arising out of negligence or active or passive wrongdoing by the officer or director. We believe that these charter provisions and indemnification agreements are necessary to attract and retain qualified persons such as directors, officers and key employees. We also maintain directors’ and officers’ liability insurance.

 

The limitation of liability and indemnification provisions in our restated certificate of incorporation and restated bylaws may discourage stockholders from bringing a lawsuit against our directors and officers for breach of their fiduciary duty. They may also reduce the likelihood of derivative litigation against our directors and officers, even though an action, if successful, might benefit us and other stockholders. Further, a stockholder’s investment may be adversely affected to the extent that we pay the costs of settlement and damage awards against directors and officers as required by these indemnification provisions.

 

At present, there is no pending litigation or proceeding involving any of our directors or executive officers as to which indemnification is required or permitted, and we are not aware of any threatened litigation or proceeding that may result in a claim for indemnification.

 

Insofar as indemnification for liabilities arising under the Securities Act of 1933, as amended (Securities Act), may be permitted to directors, executive officers or persons controlling us, we have been informed that in the opinion of the SEC such indemnification is against public policy as expressed in the Securities Act and is therefore unenforceable.

 

129


Table of Contents

RELATED PARTY TRANSACTIONS

 

In addition to the executive officer and director compensation arrangements discussed in “Executive Compensation,” below we describe transactions since January 1, 2009, to which we have been a participant, in which the amount involved in the transaction exceeds or will exceed $120,000 and in which any of our directors, executive officers or holders of more than 5% of our capital stock, or any immediate family member of, or person sharing the household with, any of these individuals, had or will have a direct or indirect material interest.

 

Amended and Restated Investors’ Rights Agreement

 

We have entered into an investors’ rights agreement with certain holders of our convertible preferred stock and common stock, including entities affiliated with Mr. Andreessen, Mr. Thiel, Mr. Breyer and Accel Partners, and DST Global Limited. Certain holders of shares of our Class A common stock and Class B common stock are entitled to rights with respect to the registration of their shares following our initial public offering under the Securities Act. For a description of these registration rights, see “Description of Capital Stock—Registration Rights.”

 

Series E Preferred Stock Financing

 

In May 2009, we sold an aggregate of 44,037,540 shares (after giving effect to a 5-for-1 stock split effected in October 2010) of our Series E preferred stock to Mail.ru Group Limited (f/k/a Digital Sky Technologies Limited), at a purchase price per share of $4.54 (after giving effect to a 5-for-1 stock split effected in October 2010), for an aggregate purchase price of approximately $200 million. Following this sale, and the purchase of additional shares from our existing stockholders, Mail.ru Group Limited and its affiliates beneficially owned more than 5% of our outstanding capital stock. We have no ongoing obligations under the Series E preferred stock purchase agreement.

 

Conversion Agreement

 

In connection with their purchase of shares from certain existing stockholders in February 2010, Mail.ru Group Limited and DST Global Limited and their respective affiliates entered into a conversion agreement with us because we and the other parties had agreed such parties’ aggregate voting power would be maintained at less than 10% of our total outstanding voting power. The conversion agreement contains the following provisions:

 

Lock-up

 

Pursuant to this agreement, Mail.ru Group Limited and DST Global Limited and their respective affiliates have agreed not to sell shares of our capital stock, other than any shares they may sell in our initial public offering, for certain periods of time following the date of this prospectus. As to shares held by them as of the date of this prospectus, this agreement will expire as follows: (1) as to 50% of the shares six months after the effective date of the registration statement, (2) as to an additional 25% of the shares one (1) year after the effective date of the registration statement, and (3) as to an additional 25% of the shares 18 months after the effective date of the registration statement, such that all of the shares held by Mail.ru Group Limited and DST Global Limited and their respective affiliates will be freely tradable 18 months after the effective date of the registration statement.

 

Automatic Conversion of Shares upon the Occurrence of Certain Events

 

In addition, Mail.ru Group Limited and DST Global Limited have agreed, pursuant to the conversion agreement, that if either of their respective voting agreements with Mr. Zuckerberg is terminated because of his death or his failure to be actively engaged in our management, that they and their respective affiliates shall automatically convert their Class B common stock to Class A common stock pursuant to the optional conversion provision of our restated certificate of incorporation. For information regarding Mr. Zuckerberg’s voting agreements, see “Description of Capital Stock—Voting Agreements.”

 

130


Table of Contents

Mail.ru Group Limited, which was affiliated with DST Global Limited on the date the parties entered into the conversion agreement, underwent a corporate restructuring in November 2010 in connection with its initial public offering on the London Stock Exchange. Following the corporate restructuring, Mail.ru Group Limited was no longer affiliated with DST Global Limited and its affiliates DST Global II, L.P., DST Global III, L.P., DST USA Limited, and DST USA II Limited. Mail.ru Group Limited no longer beneficially owns more than 5% of our outstanding capital stock. For additional information regarding beneficial ownership of our capital stock as of December 31, 2011, see “Principal and Selling Stockholders.”

 

Class B Common Stock Restriction Agreement

 

In 2004 and 2005, Mr. Zuckerberg’s father provided us with initial working capital. In consideration for this assistance, we issued him an option to purchase 2,000,000 shares, as adjusted for splits and reclassifications, of our Class B common stock. The option initially expired by its terms one year following the date of grant without having been exercised. Our board of directors (without Mr. Zuckerberg) determined that the option did not reflect the intent of the parties with respect to the equity to be issued to him in consideration of the financial assistance and a release from potential related claims. Accordingly, in December 2009, we issued an aggregate of 2,000,000 shares of our Class B common stock to Glate LLC, an entity owned by Mr. Zuckerberg’s father. We have no ongoing obligations under this agreement.

 

Right of First Refusal

 

Pursuant to our bylaws and certain agreements with our stockholders, we or our assignees have the right to purchase shares of our capital stock, including shares of Class B common stock issued under our 2005 Stock Plan, which these stockholders propose to sell to other parties. These rights are customary for venture capital-backed companies in our industry and will terminate upon the completion of our initial public offering. In 2009 and 2010, in connection with proposed sales by certain stockholders, we assigned our right to purchase 28,403,845 shares of our Class B common stock to certain entities affiliated with Mail.ru Group Limited and DST Global Limited. Mail.ru Group Limited and DST Global Limited purchased 27,182,595 shares of our Class B common stock in connection with such assignments. For additional information regarding beneficial ownership of our capital stock as of December 31, 2011, see “Principal and Selling Stockholders.”

 

Class A Common Stock Financing

 

In December 2010, we sold an aggregate of 2,398,081 shares of our Class A common stock to DST Global Limited at a purchase price per share of $20.85, for an aggregate purchase price of approximately $50 million.

 

Equity Awards, Employment Agreements and Offer Letters

 

We have granted stock options or RSUs to our executive officers and our directors. For a description of these equity awards, see “Executive Compensation—2011 Outstanding Equity Awards at Year-End Table” and “Management—Director Compensation.”

 

We have entered into employment agreements or offer letters with each of our named executive officers. For more information regarding these agreements, see “Executive Compensation—Employment Agreements and Offer Letters.”

 

Employment Arrangements With Immediate Family Members of Our Executive Officers and Directors

 

Molly Graham, the daughter of Donald E. Graham, a member of our board of directors, is employed by us. During 2009, 2010, and 2011, Ms. Graham had total cash compensation, including base salary, bonus and other compensation, of $98,058, $133,620, and $189,168.

 

Randi Zuckerberg, the sister of Mark Zuckerberg, our founder, Chairman, and CEO, was employed by us until August 2011. During 2009, 2010, and 2011, Ms. Zuckerberg had total cash compensation, including base salary, bonus and other compensation, of $128,750, $139,578, and $89,536.

 

131


Table of Contents

The compensation levels of Mmes. Graham and Zuckerberg were based on reference to external market practice of similar positions or internal pay equity when compared to the compensation paid to employees in similar positions that were not related to our executive officers and directors. They were also eligible for equity awards on the same general terms and conditions as applicable to other employees in similar positions who were not related to our executive officers and directors.

 

Indemnification Agreements

 

We have entered into indemnification agreements with each of our directors, executive officers and other key employees. The indemnification agreements and our amended and restated bylaws will require us to indemnify our directors to the fullest extent permitted by Delaware law. For more information regarding these agreements, see “Executive Compensation—Limitations on Liability and Indemnification Matters.”

 

Commercial Agreements

 

During 2009, 2010, and 2011, The Washington Post Company and its related companies purchased $0.6 million, $4.8 million, and $4.2 million, respectively, of advertisements on our website. Mr. Graham, a member of our board of directors, is the Chief Executive Officer of The Washington Post Company. The purchases by The Washington Post Company and its related entities were made in the ordinary course of business pursuant to our standard online terms and conditions and were all made through our self-service ad system. In addition, Social Code LLC, a wholly-owned subsidiary of The Washington Post Company, is an advertising agency that has clients that do business with us.

 

During 2009, 2010, and 2011, Netflix purchased $1.9 million, $1.6 million, and $3.8 million, respectively, of advertisements on our website. Mr. Hastings, a member of our board of directors, is the Chief Executive Officer of Netflix. The purchases by Netflix were made in the ordinary course of business pursuant to our standard terms and conditions.

 

During 2010 and 2011, we made payments to GMG Lifestyle Entertainment Inc. (GMG) of $0.9 million and $0.7 million, respectively, for certain sales and marketing services. Rob Goldberg, the founder and Chief Executive Officer of GMG, is the brother-in-law of Ms. Sandberg, our Chief Operating Officer. The GMG relationship was entered into in the ordinary course of business pursuant to a negotiated agreement after we evaluated other commercial alternatives and concluded that GMG was the most suitable alternative. Ms. Sandberg did not participate in the decision to negotiate with GMG or in the negotiations themselves. GMG was acquired by The Topps Company in July 2011.

 

Review, Approval or Ratification of Transactions with Related Parties

 

Our policy and the charter of our audit committee will require that any transaction with a related party that must be reported under applicable rules of the SEC must be reviewed and approved or ratified by our audit committee, unless the related party is, or is associated with, a member of that committee, in which event the transaction must be reviewed and approved by our governance committee. These committees have not adopted policies or procedures for review of, or standards for approval of, these transactions.

 

132


Table of Contents

PRINCIPAL AND SELLING STOCKHOLDERS

 

The following table sets forth certain information with respect to the beneficial ownership of our common stock as of December 31, 2011, and as adjusted to reflect the sale of Class A common stock offered by us and the selling stockholders in our initial public offering, for:

 

   

each stockholder known by us to be the beneficial owner of more than 5% of our outstanding shares of Class A common stock or Class B common stock;

 

   

each of our directors;

 

   

each of our named executive officers;

 

   

all of our directors and executive officers as a group; and

 

   

each selling stockholder.

 

We have determined beneficial ownership in accordance with the rules of the SEC. Except as indicated by the footnotes below, we believe, based on the information furnished to us, that the persons and entities named in the table below have sole voting and investment power with respect to all shares of Class A common stock or Class B common stock that they beneficially own, subject to applicable community property laws.

 

Applicable percentage ownership is based on 117,097,143 shares of Class A common stock and 1,758,902,390 shares of Class B common stock outstanding at December 31, 2011, assuming conversion of all outstanding shares of preferred stock in to an aggregate of 545,551,391 shares of our Class B common stock. For purposes of computing percentage ownership after our initial public offering, we have assumed that              shares of Class A common stock will be issued by us in our initial public offering, that 120,000,000 shares of Class B common stock will be issued by us in connection with the exercise of an outstanding stock option by Mark Zuckerberg, our founder, Chairman, and CEO, and that certain of our existing stockholders will convert an aggregate of              shares of our Class B common stock into an equivalent number of shares of our Class A common stock in connection with our initial public offering. In computing the number of shares of common stock beneficially owned by a person and the percentage ownership of that person, we deemed to be outstanding all shares of common stock subject to options, RSUs or other convertible securities held by that person or entity that are currently exercisable or releasable or that will become exercisable or releasable within 60 days of December 31, 2011. We did not deem these shares outstanding, however, for the purpose of computing the percentage ownership of any other person. Unless otherwise indicated, the address of each beneficial owner listed in the table below is c/o Facebook, Inc., 1601 Willow Road, Menlo Park, California 94025.

 

133


Table of Contents
    Shares Beneficially Owned
Prior to this Offering
    % of Total
Voting
Power
Before Our
Initial
Public
Offering(2)
    Number
of

Shares
Being
Offered
    Shares Beneficially
Owned After this Offering
  % of Total
Voting
Power After
Our Initial
Public
Offering(2)
    Class A     Class B         Class A   Class B  

Name of Beneficial Owner

  Shares     %     Shares(1)     %         Shares   %   Shares   %  

Named Executive Officers and Directors:

                     

Mark Zuckerberg(3)

                  533,801,850        28.4        28.2                     (4)           

Shares subject to voting proxy(5)

    42,245,203        36.1        538,332,591        30.6        30.6               

Total(3)(5)

    42,245,203        36.1        1,072,134,441        57.1        56.9               

Sheryl K. Sandberg(6)

                  1,899,986        *        *               

David A. Ebersman(7)

                  2,174,999        *        *               

Mike Schroepfer(8)

                  2,101,870        *        *               

Theodore W. Ullyot(9)

                  1,863,656        *        *               

Marc L. Andreessen(10)

                  6,607,131        *        *               

Erskine B. Bowles(11)

                         *        *               

James W. Breyer(12)

                  201,378,349        11.4        11.4               

Donald E. Graham(13)

                         *        *               

Reed Hastings(14)

                         *        *               

Peter A. Thiel(15)

                  44,724,100        2.5        2.5               

All executive officers and directors as a group (12 persons)(16)

    42,245,203        36.1        1,322,341,423        70.2        69.9               

Other 5% Stockholders:

                     

Entities affiliated with Accel Partners(12)

                  201,378,349        11.4        11.4               

Entities affiliated with DST Global Limited(17)

    36,711,928        31.4        94,567,945        5.4        5.5               

Dustin Moskovitz(18)

                  133,763,645        7.6        7.6               

Entities affiliated with Goldman Sachs(19)

    65,947,241        56.3               *        *               

T. Rowe Price Associates, Inc.(20)

    6,033,630        5.2        12,158,743        *        *               

Other Selling Stockholders:

                     

 

*  

Less than 1%.

(1)  

There are currently no RSUs which will become releasable within 60 days of December 31, 2011 to the benefit of the individuals and entities listed in the table above.

(2)  

Percentage of total voting power represents voting power with respect to all shares of our Class A and Class B common stock, as a single class. The holders of our Class B common stock are entitled to ten votes per share, and holders of our Class A common stock are entitled to one vote per share. For more information about the voting rights of our Class A and Class B common stock, see “Description of Capital Stock—Common Stock.”

(3)  

Consists of (i) 632,765 shares of Class B common stock held of record by Mr. Zuckerberg; (ii) 3,416,823 shares of Class B common stock held of record by Mark Zuckerberg, Trustee of The Mark Zuckerberg 2008 Annuity Trust dated March 13, 2008; (iii) 409,752,262 shares of Class B common stock held of record by Mark Zuckerberg, Trustee of The Mark Zuckerberg Trust dated July 7, 2006; and (iv) 120,000,000 shares of Class B common stock issuable upon exercise of options exercisable within 60 days of December 31, 2011.

(4)  

We expect that Mark Zuckerberg, our founder, Chairman, and CEO, will offer and sell              shares in our initial public offering. We expect that substantially all of the net proceeds Mr. Zuckerberg will receive upon such sale will be used to satisfy taxes that he will incur upon the exercise of an outstanding stock option to purchase 120,000,000 shares of our Class B common stock.

(5)  

Consists of shares of our Class A and Class B common stock held by other stockholders over which, except under limited circumstances, Mr. Zuckerberg holds an irrevocable proxy, pursuant to voting agreements between Mr. Zuckerberg, us and such stockholders, including certain of our directors and holders of more than 5% of our capital stock with respect to certain matters, as indicated in the footnotes below. We do not believe that the parties to these voting agreements constitute a “group” under Section 13 of the Securities Exchange Act of 1934, as amended, as Mr. Zuckerberg exercises voting control over these shares. For more information about the voting agreements, see “Description of Capital Stock—Voting Agreements.”

(6)  

Consists of 1,899,986 shares of Class B common stock held of record by Sheryl K. Sandberg, Trustee of the Sheryl K. Sandberg 2008 Annuity Trust dated April 15, 2008. Ms. Sandberg also holds 39,321,041 RSUs which are subject to vesting conditions not expected to occur within 60 days of December 31, 2011.

(7)  

Consists of 2,174,999 shares of Class B common stock issuable upon exercise of options exercisable within 60 days of December 31, 2011. Mr. Ebersman also holds 7,469,424 RSUs which are subject to vesting conditions not expected to occur within 60 days of December 31, 2011.

(8)  

Consists of 2,101,870 shares of Class B common stock issuable upon exercise of options exercisable within 60 days of December 31, 2011. Mr. Schroepfer also holds 6,144,188 RSUs which are subject to vesting conditions not expected to occur within 60 days of December 31, 2011.

(9)  

Consists of (i) 35,600 shares of Class B common stock held of record by Mr. Ullyot; and (ii) 1,828,056 shares of Class B common stock issuable upon exercise of options exercisable within 60 days of December 31, 2011. Mr. Ullyot also holds 3,782,818 RSUs which are subject to vesting conditions not expected to occur within 60 days of December 31, 2011.

 

134


Table of Contents
(10)  

Consists of 3,571,431 shares of Class B common stock held of record by Andreessen Horowitz Fund II, L.P., as nominee (AH Fund), and 3,035,700 shares of Class B common stock held of record by FBAH, L.P. (FBAH). AH Equity Partners I, L.L.C. (AHEP) is the general partner of AH Fund and has sole voting and investment power over the securities held by AH Fund and FBAH. Mr. Andreessen is one of the Managing Members of AHEP, and, therefore, may be deemed to share voting and investment power over the securities held in AH Fund and FBAH. The address of AHEP, AH Fund, and FBAH is 2865 Sand Hill Road, Suite 101, Menlo Park, California 94025. Mr. Andreessen also holds 5,247,490 RSUs which are subject to vesting conditions not expected to occur within 60 days of December 31, 2011.

(11)  

Mr. Bowles holds 20,000 RSUs which are subject to vesting conditions not expected to occur within 60 days of December 31, 2011.

(12)  

Consists of (i) 11,703,132 shares of Class B common stock held of record by James W. Breyer, Trustee of James W. Breyer 2005 Trust dated March 25, 2005 (Breyer 2005 Trust); (ii) 149,527,730 shares of Class B common stock held of record by Accel IX L.P. (Accel IX); (iii) 15,931,653 shares of Class B common stock held of record by Accel IX Strategic Partners L.P. (Accel SP); (iv) 13,939,214 shares of Class B common stock held of record Accel Investors 2005 L.L.C. (Accel 2005); (v) 9,949,820 shares of Class B common stock held of record by Accel Growth Fund L.P. (Accel Growth); (vi) 194,230 shares of Class B common stock held of record by Accel Growth Fund Strategic Partners L.P. (Accel Growth SP); and (vii) 132,570 shares of Class B common stock held of record by Accel Growth Fund Investors 2009 L.L.C. (Accel Growth 2009). We have been advised by the holders of record that in connection with our initial public offering 11,548,527 of the shares of our Class B common stock held of record by the Breyer 2005 Trust, 149,527,730 of the shares of our Class B common stock held of record by Accel IX, 15,931,653 of the shares of our Class B common stock held of record by Accel SP, and 13,939,214 of the shares of our Class B common stock held of record by Accel 2005 will be converted into an equivalent number of shares of our Class A common stock. Accel IX Associates L.L.C. (A9A) is the general partner of Accel IX and Accel SP and has sole voting and investment power over the shares held by these limited partnerships. Accel Growth Fund Associates L.L.C. (AGFA) is the general partner of Accel Growth and Accel Growth SP and has sole voting and investment power over the shares held by these limited partnerships. Mr. Breyer is one of the managing members of A9A, AGFA, Accel 2005, and Accel Growth 2009, and, therefore, may be deemed to share voting and investment power over the securities held by these entities. The address of A9A and AGFA and their affiliated entities is 428 University Avenue, Palo Alto, California 94301. Mr. Breyer is trustee of the Breyer 2005 Trust. 10,431,225 shares of Class B common stock are subject to a voting agreement in favor of Mr. Zuckerberg referred to in footnote (5) above.

(13)  

Mr. Graham holds 1,000,000 RSUs which are subject to vesting conditions not expected to occur within 60 days of December 31, 2011.

(14)  

Mr. Hastings holds 20,000 RSUs which are subject to vesting conditions not expected to occur within 60 days of December 31, 2011.

(15)  

Consists of (i) 32,875,670 shares of Class B common stock held of record by Rivendell One LLC (Rivendell); (ii) 5,978,140 shares of Class B common stock held of record by The Founders Fund, LP (FF); (iii) 740,960 shares of Class B common stock held of record by The Founders Fund II, LP (FF II); (iv) 36,640 shares of Class B common stock held of record by The Founders Fund II Principals Fund, LP (FFPF); (v) 22,400 shares of Class B common stock held of record by The Founders Fund II Entrepreneurs Fund, LP (FFEF); and (vi) 5,070,290 shares of Class B common stock held of record by Lembas, LLC (Lembas). We have been advised by Rivendell that in connection with our initial public offering all of the shares of our Class B common stock held of record by Rivendell will be converted into an equivalent number of shares of our Class A common stock. Mr. Thiel is the beneficial owner of Rivendell and has voting and investment power over the securities held by Rivendell. Mr. Thiel is a managing member of the general partner of each of FF, FF II, FFPF, and FFEF, and, therefore, may be deemed to have voting and investment power over the securities held by these entities. Mr. Thiel is the managing member of Lembas and has voting and investment power over the securities held by Lembas. 111,884 shares of Class B common stock are subject to a voting agreement in favor of Mr. Zuckerberg referred to in footnote (5) above.

(16)  

Consists of (i) 42,245,203 shares of Class A common stock; (ii) 1,196,236,498 shares of Class B common stock; and (iii) 126,104,925 shares of Class B common stock issuable upon exercise of options exercisable within 60 days of December 31, 2011.

(17)  

Consists of (i) 17,213,540 shares of Class B common stock held of record by DST Global Limited; (ii) 5,995,203 shares of Class A common stock held of record by DST Global II, L.P.; (iii) 1,697,217 shares of Class A common stock held of record by DST Global III, L.P.; (iv) 3,945,582 shares of Class A common stock and 24,290,447 shares of Class B common stock held of record by DST USA Limited; and (v) 25,073,926 shares of Class A common stock and 53,063,958 shares of Class B common stock held of record by DST USA II Limited. Yuri Milner holds ultimate voting and investment power over the securities held by these entities. The address of DST Global Limited, DST Global II, L.P., DST Global III, L.P., DST USA Limited, and DST USA II Limited is c/o Tulloch & Co., 4 Hill Street, London W1J 5NE, United Kingdom. 36,711,928 shares of Class A common stock and 94,567,945 shares of Class B common stock are subject to a voting agreement in favor of Mr. Zuckerberg referred to in footnote (5) above. DST Global Limited and its affiliates are no longer affiliated with Mail.ru Group Limited (f/k/a Digital Sky Technologies Limited). For more information, see “Related Party Transactions—Conversion Agreement.”

(18)  

Consists of (i) 239,165 shares of Class B common stock held of record by Dustin A. Moskovitz, Trustee of The Justin M. Rosenstein 2009 Trust, a trust established pursuant to the Justin M. Rosenstein 2009 Trust Agreement; (ii) 114,256,629 shares of Class B common stock held of record by Dustin Moskovitz, Trustee of The Dustin A. Moskovitz Trust dated December 27, 2005; (iii) 14,404,516 shares of Class B common stock held of record by Dustin Moskovitz, Trustee of The Dustin Moskovitz 2008 Annuity Trust dated March 10, 2008; and (iv) 4,863,335 shares of Class B common stock held of record by Justin M. Rosenstein, Trustee of The Dustin A. Moskovitz 2009 Trust, a trust established pursuant to the Dustin A. Moskovitz 2009 Trust Agreement dated January 1, 2009. Mr. Moskovitz is trustee or beneficiary of The Justin M. Rosenstein 2009 Trust, The Dustin A. Moskovitz Trust dated December 27, 2005, The Dustin Moskovitz 2008 Annuity Trust dated March 10, 2008, and The Dustin A. Moskovitz 2009 Trust. The address of Mr. Moskovitz is P.O. Box 2929, San Francisco, California 94126. 133,763,645 shares of Class B common stock are subject to a voting agreement in favor of Mr. Zuckerberg referred to in footnote (5) above.

 

135


Table of Contents
(19)  

Consists of (i) 14,214,807 shares of Class A common stock held of record by The Goldman Sachs Group, Inc.; (ii) 2,598,652 shares of Class A common stock held of record by Goldman Sachs Investment Partners Master Fund, L.P.; (iii) 1,010,587 shares of Class A common stock held of record by Goldman Sachs Investment Partners Private Opportunities Holdings, L.P.; and (iv) 48,123,195 shares of Class A common stock held of record by FBDC Investors Offshore Holdings, L.P. ((ii)-(iv), collectively, the Goldman Sachs Limited Partnerships). Affiliates of The Goldman Sachs Group, Inc. are the general partners of the Goldman Sachs Limited Partnerships. GS Investment Strategies, LLC is the investment manager of the Goldman Sachs Limited Partnerships. GS Investment Strategies, LLC is a wholly-owned subsidiary of The Goldman Sachs Group, Inc. Decisions regarding the voting or disposition of the shares in (i) above held by The Goldman Sachs Group, Inc. are made by an investment committee (or an authorized sub-committee or designee thereof). The current voting members of this committee are: Craig Broderick, David Solomon, Gary Cohn, Liz (Beshel) Robinson, Michael S. Sherwood, Sarah Smith, Esta Stecher, and David Viniar. GS Investment Strategies, LLC exercises voting and investment power with respect to the shares in (ii)-(iv) above held by the Goldman Sachs Limited Partnerships. The investment committee within GS Investment Strategies, LLC that advises the Goldman Sachs Limited Partnerships currently includes the following voting members: Raanan Agus, Kenneth Eberts, Hideki Kinuhata, Gaurav Bhandari, Terence Ting, Nick Advani, Sabrina Liak, and Joel Schwartz. The address of The Goldman Sachs Group, Inc., GS Investment Strategies, LLC, and the Goldman Sachs Limited Partnerships is 200 West Street, New York, NY 10282.

(20)  

Consists of (i) 6,033,630 shares of Class A common stock held of record by 80 funds and accounts advised or sub-advised by T. Rowe Price Associates, Inc.; and (ii) 12,158,743 shares of Class B common stock held of record by 76 funds and accounts advised or sub-advised by T. Rowe Price Associates, Inc. T. Rowe Price Associates, Inc. serves as investment adviser with power to direct investments and/or sole power to vote the securities owned by these funds and accounts. The T. Rowe Price Proxy Committee develops the firm’s positions on all major proxy voting issues, creates guidelines, and oversees the voting process. The funds and accounts that hold our securities are each managed by a T. Rowe Price portfolio manager. Ultimately, the T. Rowe Price portfolio manager of each fund or account has sole or shared voting power (shared with an account) and sole investment power in respect of companies in his portfolio. The T. Rowe Price portfolio managers of the funds and accounts that hold our securities are collectively listed as follows: Joseph Milano, Paul R. Bartolo, Robert Sharps, Daniel Martino, David Eiswert, Kennard Allen, Donald Peters, Thomas Huber, Larry Puglia, and Robert Gensler. For purposes of reporting requirements of the Securities Exchange Act of 1934, T. Rowe Price Associates, Inc. may be deemed to be the beneficial owner of all the shares listed. T. Rowe Price Associates, Inc. is the wholly owned subsidiary of T. Rowe Price Group, Inc., which is a publicly traded financial services holding company. The address for T. Rowe Price Associates, Inc. is 100 East Pratt Street, Baltimore, MD 21202. T. Rowe Price Investment Services, Inc. (TRPIS), a registered broker-dealer, is a subsidiary of T. Rowe Price Associates, Inc. TRPIS was formed primarily for the limited purpose of acting as the principal underwriter of shares of the funds in the T. Rowe Price fund family. TRPIS does not engage in underwriting or market-making activities involving individual securities.

 

136


Table of Contents

DESCRIPTION OF CAPITAL STOCK

 

Upon the completion of our initial public offering, our authorized capital stock will consist of          shares of Class A common stock, $0.000006 par value per share,          shares of Class B common stock, $0.000006 par value per share, and shares of undesignated preferred stock, $0.000006 par value per share. A description of the material terms and provisions of our restated certificate of incorporation and restated bylaws that will be in effect at the closing our initial public offering and affecting the rights of holders of our capital stock is set forth below. The description is intended as a summary, and is qualified in its entirety by reference to the form of our restated certificate of incorporation and the form of our restated bylaws to be adopted in connection with our initial public offering that will be filed with the registration statement relating to this prospectus.

 

As of December 31, 2011, and after giving effect to the automatic conversion of all of our outstanding preferred stock into Class B common stock in connection with our initial public offering, there were outstanding:

 

   

117,097,143 shares of our Class A common stock held by approximately 110 stockholders;

 

   

1,758,902,390 shares of our Class B common stock held by approximately 1,070 stockholders;

 

   

258,539,434 shares issuable upon exercise of outstanding stock options; and

 

   

378,772,184 shares subject to outstanding restricted stock units (RSUs).

 

Common Stock

 

Dividend Rights

 

Subject to preferences that may apply to shares of preferred stock outstanding at the time, the holders of outstanding shares of our common stock are entitled to receive dividends out of funds legally available if our board of directors, in its discretion, determines to issue dividends and only then at the times and in the amounts that our board of directors may determine. See “Dividend Policy” for more information.

 

Voting Rights

 

The holders of our Class B common stock are entitled to ten votes per share, and holders of our Class A common stock are entitled to one vote per share. The holders of our Class A common stock and Class B common stock vote together as a single class, unless otherwise required by law. Delaware law could require either holders of our Class A common stock or our Class B common stock to vote separately as a single class in the following circumstances:

 

   

if we were to seek to amend our certificate of incorporation to increase the authorized number of shares of a class of stock, or to increase or decrease the par value of a class of stock, then that class would be required to vote separately to approve the proposed amendment; and

 

   

if we were to seek to amend our certificate of incorporation in a manner that alters or changes the powers, preferences or special rights of a class of stock in a manner that affected its holders adversely, then that class would be required to vote separately to approve the proposed amendment.

 

Stockholders do not have the ability to cumulate votes for the election of directors. Our restated certificate of incorporation and restated bylaws that will be in effect at the closing of our initial public offering will provide for a classified board of directors consisting of three classes of approximately equal size, each serving staggered three-year terms, when the outstanding shares of our Class B common stock represent less than a majority of the combined voting power of common stock. Our directors will be assigned by the then-current board of directors to a class when the outstanding shares of our Class B common stock represent less than a majority of the combined voting power of common stock.

 

137


Table of Contents

No Preemptive or Similar Rights

 

Our common stock is not entitled to preemptive rights and is not subject to conversion, redemption or sinking fund provisions.

 

Right to Receive Liquidation Distributions

 

Upon our dissolution, liquidation or winding-up, the assets legally available for distribution to our stockholders are distributable ratably among the holders of our common stock, subject to prior satisfaction of all outstanding debt and liabilities and the preferential rights and payment of liquidation preferences, if any, on any outstanding shares of preferred stock.

 

Conversion

 

The outstanding shares of Class B common stock are convertible at any time as follows: (1) at the option of the holder, a share of Class B common stock may be converted at any time into one share of Class A common stock or (2) upon the election of the holders of a majority of the then outstanding shares of Class B common stock, all outstanding shares of Class B common stock may be converted into shares of Class A common stock. In addition, each share of Class B common stock will convert automatically into one share of Class A common stock upon any transfer, whether or not for value, which occurs after the closing of our initial public offering, except for certain transfers described in our restated certificate of incorporation, including transfers to family members, trusts solely for the benefit of the stockholder or their family members, and partnerships, corporations, and other entities exclusively owned by the stockholder or their family members. Once converted or transferred and converted into Class A common stock, the Class B common stock will not be reissued.

 

Preferred Stock

 

Upon the closing of our initial public offering, no shares of preferred stock will be outstanding, but we will be authorized, subject to limitations prescribed by Delaware law, to issue preferred stock in one or more series, to establish from time to time the number of shares to be included in each series and to fix the designation, powers, preferences and rights of the shares of each series and any of its qualifications, limitations or restrictions. Our board of directors also can increase or decrease the number of shares of any series, but not below the number of shares of that series then outstanding, without any further vote or action by our stockholders. Our board of directors may authorize the issuance of preferred stock with voting or conversion rights that could adversely affect the voting power or other rights of the holders of the common stock. The issuance of preferred stock, while providing flexibility in connection with possible acquisitions and other corporate purposes, could, among other things, have the effect of delaying, deferring or preventing a change in control of our company and may adversely affect the market price of our Class A common stock and the voting and other rights of the holders of common stock. We have no current plan to issue any shares of preferred stock.

 

Options

 

As of December 31, 2011, we had options to purchase 258,539,434 shares of our Class B common stock outstanding pursuant to our 2005 Stock Plan and the Officers’ Plan.

 

RSUs

 

As of December 31, 2011, we had 378,772,184 shares of Class B common stock subject to RSUs outstanding pursuant to our 2005 Stock Plan.

 

138


Table of Contents

Voting Agreements

 

Our CEO has entered into voting agreements with certain of our stockholders, which voting agreements will remain in effect after the completion of this offering. These voting agreements cover approximately 42,395,203 shares of Class A common stock and 488,860,711 shares of Class B common stock, which will represent approximately     % of the outstanding voting power of our capital stock after our initial public offering.

 

Under one type of voting agreement (which is filed as an exhibit to the registration statement of which this prospectus is a part as a “Type 1” Holder Voting Agreement), stockholders agreed to vote all of their shares as directed by, and granted an irrevocable proxy to, Mr. Zuckerberg at his discretion on all matters to be voted upon by stockholders. The following individuals and entities hold shares of our capital stock that are subject to this type of voting agreement: ARPI 2, LLC; Matt Cohler and certain affiliated entities; Gregory Druckman; Michael Druckman; Richard Druckman; Steven Druckman; The Founders Fund, LP; Glynn Partners; Hommels Holding GmbH; Adam Moskovitz; Dustin Moskovitz and certain affiliated entities; Nancy and Richard Moskovitz and certain affiliated entities; Sean Parker and certain affiliated entities; Cara & Robert Scudder; certain entities affiliated with Technology Crossover Ventures; Valiant Capital Opportunities, LLC; and VHPI 2, LLC.

 

Under a second type of voting agreement (which is filed as an exhibit to the registration statement of which this prospectus is a part as a “Type 2” Holder Voting Agreement), Mr. Zuckerberg has the authority (and irrevocable proxy) to vote these investors’ shares at his discretion on all matters to be voted upon by stockholders, except for issuances of capital stock by us in excess of 20% of our then outstanding stock and matters which would disproportionately, materially and adversely affect such stockholder. This type of voting agreement also provides that the investor shall not: (1) acquire any ownership of any of our assets or business, (2) make any solicitation of proxies with respect to the voting of any of our securities, (3) form any “group” within the meaning of Section 13(d) of the Exchange Act, (4) nominate any person as director who is not nominated by the then incumbent directors, propose any matter to be voted upon by our stockholders or initiate or vote in favor of or call for a special meeting of the stockholders, or (5) publicly announce an intention to do any of the above. Following the completion of our initial public offering, a transferee of the shares currently subject to this type of voting agreement shall no longer be subject to the terms of the voting agreement if we have a two-class capital stock structure and a party to the agreement is transferring Class B common stock that, upon completion of the transfer, becomes Class A common stock or is transferring Class A common stock. DST Global Limited and certain affiliated entities and Mail.ru Group Limited hold shares of our capital stock that are subject to this type of voting agreement.

 

The third type of voting agreement (which is filed as an exhibit to the registration statement of which this prospectus is a part as a “Type 3” Holder Voting Agreement) contains the same substantive provisions as the second type of agreement. For some of the parties to this type of voting agreement, the provisions of the agreement do not apply to shares held by the investors prior to their secondary purchases. The following entities hold shares of our capital stock that are subject to this type of voting agreement: certain entities affiliated with Accel Partners and James W. Breyer, a member of our board of directors; certain entities affiliated with Elevation Partners; Felarmon Group Limited; certain entities affiliated with Greylock Partners; Li Ka Shing (Canada) Foundation; certain entities affiliated with Meritech Capital Partners; certain entities affiliated with Anand Rajaraman; Tiger Global FB Holdings, LLC; and certain entities affiliated with Venkatesh Harinarayan.

 

Under a fourth type of voting agreement (which is filed as an exhibit to the registration statement of which this prospectus is a part as a “Type 4” Holder Voting Agreement), Mr. Zuckerberg has the authority (and irrevocable proxy) to vote these investors’ shares at his discretion on all matters to be voted upon by stockholders, except for issuances of capital stock by us in excess of 20% of our then outstanding stock and matters which would disproportionately, materially and adversely affect such stockholder. This type of voting agreement does not contain the restrictive provisions contained in the second and third types of voting agreements with respect to acquiring ownership of our assets or business, making a solicitation of proxies with respect to voting of any of our securities, forming a “group” within the meaning of Section 13(d) of the Exchange Act, or nominating any person as a director who is not nominated by the then incumbent directors or proposing

 

139


Table of Contents

any matters to be voted upon by our stockholders or initiating or voting in favor of or calling for a special meeting of the stockholders. The following individuals and entities hold shares of our capital stock that are subject to this type of voting agreement: Glynn Partners, L.P., Li Ka Shing (Canada) Foundation, Montecito Ventures VI, LLC, Silicon Valley Community Foundation, William Shea, and Valiant Capital Opportunities, LLC.

 

Until Mr. Zuckerberg’s death, 232,542,558 shares of our Class B common stock will remain subject to the provisions of a voting agreement regardless of any sale, transfer, assignment, pledge, or other disposition of the shares, provided, that 4,818,633 of these shares will no longer be subject to the provisions of a voting agreement if an investor sells, transfers, assigns, pledges, or otherwise disposes of or encumbers the shares after the date that is six months following our initial public offering. Except for the 232,542,558 shares described in the preceding sentence, any shares subject to a voting agreement will no longer be subject to the provisions of the voting agreement if an investor sells, transfers, assigns, pledges, or otherwise disposes of or encumbers the shares subject to the voting agreements after the completion of our initial public offering. In addition, voting agreements covering 42,395,203 shares of our Class A common stock and 219,580,565 shares of our Class B common stock will terminate if Mr. Zuckerberg is no longer a director, no longer devoting substantially all of his business efforts to our company, and he holds less than 210,758,960 shares of our capital stock.

 

We do not believe that the parties to these voting agreements constitute a “group” under Section 13 of the Exchange Act, as Mr. Zuckerberg exercises voting control over the shares held by these stockholders.

 

Registration Rights

 

After our initial public offering, holders of up to approximately              shares of our common stock outstanding will be entitled to certain rights with respect to registration of such shares under the Securities Act. These shares are referred to as registrable securities. The holders of these registrable securities possess registration rights pursuant to the terms of our Sixth Amended and Restated Investors’ Rights Agreement dated as of December 27, 2010 (IRA) and are described in additional detail below. We, along with entities affiliated with Mr. Andreessen, Mr. Thiel, Mr. Breyer and Accel Partners, and DST Global Limited, as well as certain other parties, are parties to the IRA. We originally entered into the IRA in connection with our Series A financing in 2005 and it was amended in each of our future preferred stock financing rounds. The IRA was most recently amended in December 2010.

 

Demand Registration Rights

 

Under our IRA, upon the written request of the holders of a majority of the registrable securities then outstanding that we file a registration statement under the Securities Act with an anticipated aggregate price to the public of at least $10 million, we will be obligated to use our commercially reasonable efforts to register the sale of all registrable securities that holders may request in writing to be registered within 20 days of the mailing of a notice by us to all holders of such registration. The demand registration rights may not be exercised until six months after our initial public offering. We are required to effect no more than three registration statements which are declared or ordered effective. We may postpone the filing of a registration statement for up to 120 days once in a 12-month period if in the good faith judgment of our board of directors such registration would be detrimental to us, and we are not required to effect the filing of a registration statement during the period beginning 60 days prior to our good faith estimate of the date of the filing of, and ending on a date 90 days following the effective date of, a registration initiated by us (unless such offering is our initial public offering, in which case such ending date is 180 days following such registration).

 

Piggyback Registration Rights

 

If we register any of our securities for public sale, we will have to use all commercially reasonable efforts to register all registrable securities that the holders of such securities request in writing be registered within 20 days of mailing of notice by us to all holders of the proposed registration. However, this right does not apply to a

 

140


Table of Contents

registration relating to any of our stock plans, the offer and sale of debt securities, a corporate reorganization or other transaction under Rule 145 of the Securities Act, or a registration on any registration form that does not include substantially the same information as would be required to be included in a registration statement covering the sale of the registrable securities. The managing underwriter of any underwritten offering will have the right to limit, due to marketing reasons, the number of shares registered by these holders to 30% of the total shares covered by the registration statement, unless such offering is our initial public offering, in which case, these holders may be excluded if the underwriters determine that the sale of their shares may jeopardize the success of the offering.

 

Form S-3 Registration Rights

 

The holders of at least 30% of the registrable securities can request that we register all or a portion of their shares on Form S-3 if we are eligible to file a registration statement on Form S-3 and the aggregate price to the public of the shares offered is at least $2 million. We are required to file no more than two registration statements on Form S-3 upon exercise of these rights per 12-month period. We may postpone the filing of a registration statement for up to 120 days once in a 12-month period if in the good faith judgment of our board of directors such registration would be detrimental to us.

 

Registration Expenses

 

We will pay all expenses incurred in connection with each of the registrations described above, except for underwriting discounts and commissions. However, we will not pay for any expenses of any demand or Form S-3 registration if the request is subsequently withdrawn at the request of a majority of the holders of the registrable securities to be registered, subject to limited exceptions.

 

Expiration of Registration Rights

 

The registration rights described above will survive our initial public offering and will terminate as to any stockholder at such time as all of such stockholders’ securities (together with any affiliate of the stockholder with whom such stockholder must aggregate its sales) could be sold without compliance with the registration requirements of the Securities Act pursuant to Rule 144 or following a deemed liquidation event under our current restated certificate of incorporation, but in any event no later than the five-year anniversary of our initial public offering.

 

Anti-Takeover Provisions

 

So long as the outstanding shares of our Class B common stock represent a majority of the combined voting power of common stock, Mark Zuckerberg will effectively control all matters submitted to our stockholders for a vote, as well as the overall management and direction of our company, which will have the effect of delaying, deferring or discouraging another person from acquiring control of our company.

 

After such time as the shares of our Class B common stock no longer represent a majority of the combined voting power of our common stock, the provisions of Delaware law, our restated certificate of incorporation and our restated bylaws may have the effect of delaying, deferring or discouraging another person from acquiring control of our company.

 

Delaware Law

 

Upon the closing of our initial public offering, we will be governed by the provisions of Section 203 of the Delaware General Corporation Law regulating corporate takeovers. This section prevents some Delaware corporations from engaging, under some circumstances, in a business combination, which includes a merger or sale of at least 10% of the corporation’s assets with any interested stockholder, meaning a stockholder who,

 

141


Table of Contents

together with affiliates and associates, owns or, within three years prior to the determination of interested stockholder status, did own 15% or more of the corporation’s outstanding voting stock, unless:

 

   

the transaction is approved by the board of directors prior to the time that the interested stockholder became an interested stockholder;

 

   

upon consummation of the transaction which resulted in the stockholder’s becoming an interested stockholder, the interested stockholder owned at least 85% of the voting stock of the corporation outstanding at the time the transaction commenced, excluding stock owned by directors who are also officers of the corporation; or

 

   

subsequent to such time that the stockholder became an interested stockholder the business combination is approved by the board of directors and authorized at an annual or special meeting of stockholders by at least two-thirds of the outstanding voting stock which is not owned by the interested stockholder.

 

A Delaware corporation may “opt out” of these provisions with an express provision in its original certificate of incorporation or an express provision in its certificate of incorporation or bylaws resulting from a stockholders’ amendment approved by at least a majority of the outstanding voting shares. We have not opted out of these provisions. As a result, mergers or other takeover or change in control attempts of us may be discouraged or prevented.

 

Restated Certificate of Incorporation and Bylaw Provisions

 

Our restated certificate of incorporation and our restated bylaws will include a number of provisions that may have the effect of deterring hostile takeovers or delaying or preventing changes in control of our company, even after such time as the shares of our Class B common stock no longer represent a majority of the combined voting power of our common stock, including the following:

 

   

Separate Class B Vote for Certain Transactions. Any transaction that would result in a change in control of our company will require the approval of a majority of our outstanding Class B common stock voting as a separate class. This provision could delay or prevent the approval of a change in control that might otherwise be approved by a majority of outstanding shares of our Class A and Class B common stock voting together on a combined basis.

 

   

Dual Class Stock. As described above in “—Common Stock—Voting Rights,” our restated certificate of incorporation provides for a dual class common stock structure, which provides Mark Zuckerberg, our founder, Chairman, and CEO, with the ability to control the outcome of matters requiring stockholder approval, even if he owns significantly less than a majority of the shares of our outstanding Class A and Class B common stock, including the election of directors and significant corporate transactions, such as a merger or other sale of our company or its assets.

 

   

Supermajority Approvals. Our restated certificate of incorporation and restated bylaws do not provide that certain amendments to our restated certificate of incorporation or restated bylaws by stockholders will require the approval of two-thirds of the combined vote of our then-outstanding shares of Class A and Class B common stock. However, when the outstanding shares of our Class B common stock represent less than a majority of the combined voting power of common stock, certain amendments to our restated certificate of incorporation or restated bylaws by stockholders will require the approval of two-thirds of the combined vote of our then-outstanding shares of Class A and Class B common stock. This will have the effect of making it more difficult to amend our certificate of incorporation or restated bylaws to remove or modify certain provisions.

 

   

Board of Directors Vacancies. Our restated certificate of incorporation and restated bylaws provide that stockholders may fill vacant directorships. When the outstanding shares of our Class B common stock represent less than a majority of the combined voting power of common stock, our restated certificate of incorporation and restated bylaws authorize only our board of directors to fill vacant

 

142


Table of Contents
 

directorships. In addition, the number of directors constituting our board of directors is set only by resolution adopted by a majority vote of our entire board of directors. These provisions restricting the filling of vacancies will prevent a stockholder from increasing the size of our board of directors and gaining control of our board of directors by filling the resulting vacancies with its own nominees.

 

   

Classified Board. Our board of directors will not initially be classified. Our restated certificate of incorporation and restated bylaws provide that when the outstanding shares of our Class B common stock represent less than a majority of the combined voting power of common stock, our board of directors will be classified into three classes of directors each of which will hold office for a three-year term. In addition, thereafter, directors may only be removed from the board of directors for cause. The existence of a classified board could delay a successful tender offeror from obtaining majority control of our board of directors, and the prospect of that delay might deter a potential offeror.

 

   

Stockholder Action; Special Meeting of Stockholders. Our restated certificate of incorporation provides that stockholders will be able to take action by written consent. When the outstanding shares of our Class B common stock represent less than a majority of the combined voting power of common stock, our stockholders will no longer be able to take action by written consent, and will only be able to take action at annual or special meetings of our stockholders. Stockholders will not be permitted to cumulate their votes for the election of directors. Our restated bylaws further provide that special meetings of our stockholders may be called only by a majority of our board of directors, the chairman of our board of directors, our chief executive officer or our president.

 

   

Advance Notice Requirements for Stockholder Proposals and Director Nominations. Our restated bylaws provide advance notice procedures for stockholders seeking to bring business before our annual meeting of stockholders, or to nominate candidates for election as directors at any meeting of stockholders. Our restated bylaws also specify certain requirements regarding the form and content of a stockholder’s notice. These provisions may preclude our stockholders from bringing matters before our annual meeting of stockholders or from making nominations for directors at our meetings of stockholders.

 

   

Issuance of Undesignated Preferred Stock. Our board of directors has the authority, without further action by the stockholders, to issue up to          shares of undesignated preferred stock with rights and preferences, including voting rights, designated from time to time by the board of directors. The existence of authorized but unissued shares of preferred stock enables our board of directors to render more difficult or to discourage an attempt to obtain control of us by means of a merger, tender offer, proxy contest or otherwise.

 

Choice of Forum

 

Our restated certificate of incorporation will provide that the Court of Chancery of the State of Delaware will be the exclusive forum for any derivative action or proceeding brought on our behalf; any action asserting a breach of fiduciary duty; any action asserting a claim against us arising pursuant to the Delaware General Corporation Law, our restated certificate of incorporation or our restated bylaws; or any action asserting a claim against us that is governed by the internal affairs doctrine. The enforceability of similar choice of forum provisions in other companies’ certificates of incorporation has been challenged in legal proceedings, and it is possible that a court could find these types of provisions to be inapplicable or unenforceable.

 

Listing

 

We intend to apply to list our common stock on                      under the symbol “FB.”

 

Transfer Agent and Registrar

 

The transfer agent and registrar for our common stock is Computershare Trust Company, N.A.

 

143


Table of Contents

SHARES ELIGIBLE FOR FUTURE SALE

 

Before our initial public offering, there has not been a public market for shares of our Class A common stock. Future sales of substantial amounts of shares of our common stock, including shares issued upon the settlement of RSUs and exercise of outstanding options, in the public market after our initial public offering, or the possibility of these sales occurring, could cause the prevailing market price for our common stock to fall or impair our ability to raise equity capital in the future.

 

After our initial public offering, we will have outstanding              shares of our Class A common stock and              shares of our Class B common stock, based on the number of shares outstanding as of December 31, 2011. This includes              shares that we and the selling stockholders are selling in our initial public offering, which shares may be resold in the public market immediately following our initial public offering, and assumes no additional exercise of outstanding options (other than the exercise of the option held by Mr. Zuckerberg described elsewhere in this prospectus). In addition, we expect to issue              shares of our Class B common stock upon the net settlement of restricted stock units (RSUs) approximately six months following our initial public offering. Shares of our Class B common stock are convertible into an equivalent number of shares of our Class A common stock and generally convert into shares of our Class A common stock upon transfer.

 

The              shares of common stock that were not offered and sold in our initial public offering as well as shares underlying outstanding RSUs will be upon issuance, “restricted securities,” as that term is defined in Rule 144 under the Securities Act. These restricted securities are eligible for public sale only if they are registered under the Securities Act or if they qualify for an exemption from registration under Rule 144 or Rule 701 under the Securities Act, which are summarized below.

 

As a result of the lock-up agreements and market standoff provisions described below and subject to the provisions of Rules 144 and 701 under the Securities Act, these restricted securities will be available for sale in the public market as follows:

 

   

on the date of this prospectus, none of these restricted securities will be available for sale in the public market;

 

   

91 days after the date of this prospectus,              shares held by the selling stockholders other than Mr. Zuckerberg;

 

   

approximately six months after the date of this prospectus, approximately              shares underlying net-settled RSUs;

 

   

181 days after the date of this prospectus,              shares;

 

   

211 days after the date of this prospectus,              shares held by the selling stockholders;

 

   

beginning one year after the date of this prospectus,              shares held by Mail.ru Group Limited and DST Global Limited and their respective affiliates; and

 

   

beginning 18 months after the date of this prospectus,              shares held by Mail.ru Group Limited and DST Global Limited and their respective affiliates.

 

Of the 138,539,434 shares of our Class B common stock that were subject to stock options outstanding (and not held by Mr. Zuckerberg) as of December 31, 2011, options to purchase 124,848,924 shares of Class B common stock were vested as of December 31, 2011 and the Class B common stock underlying such options will be eligible for sale approximately six months after the date of this prospectus. We expect an additional              shares of Class B common stock to be delivered upon the net settlement of RSUs between the date that is approximately six months after the date of this prospectus and December 31, 2012, which shares would be eligible for sale in the public market immediately following settlement.

 

144


Table of Contents

Rule 144

 

In general, under Rule 144 as currently in effect, once we have been subject to public company reporting requirements for at least 90 days, a person who is not deemed to have been one of our affiliates for purposes of the Securities Act at any time during the 90 days preceding a sale and who has beneficially owned the shares proposed to be sold for at least six months, including the holding period of any prior owner other than our affiliates, is entitled to sell those shares without complying with the manner of sale, volume limitation or notice provisions of Rule 144, subject to compliance with the public information requirements of Rule 144. If such a person has beneficially owned the shares proposed to be sold for at least one year, including the holding period of any prior owner other than our affiliates, then that person is entitled to sell those shares without complying with any of the requirements of Rule 144.

 

In general, under Rule 144, as currently in effect, our affiliates or persons selling shares on behalf of our affiliates are entitled to sell upon the expiration of the lock-up agreements described below, within any three-month period beginning 90 days after the date of this prospectus, a number of shares that does not exceed the greater of:

 

   

1% of the number of shares of common stock then outstanding, which will equal approximately          shares immediately after our initial public offering, or

 

   

the average weekly trading volume of the common stock during the four calendar weeks preceding the filing of a notice on Form 144 with respect to such sale.

 

Sales under Rule 144 by our affiliates or persons selling shares on behalf of our affiliates are also subject to certain manner of sale provisions and notice requirements and to the availability of current public information about us.

 

Rule 701

 

In general, under Rule 701 as currently in effect, any of our employees, consultants or advisors who purchase shares from us in connection with a compensatory stock or option plan or other written agreement in a transaction before the effective date of our initial public offering that was completed in reliance on Rule 701 and complied with the requirements of Rule 701 will, subject to the lock-up restrictions described below, be eligible to resell such shares 90 days after the date of this prospectus in reliance on Rule 144, but without compliance with certain restrictions, including the holding period, contained in Rule 144.

 

Lock-Up Agreements and Market Standoff Provisions

 

Our officers, directors, employees, and substantially all of our stockholders have agreed with the underwriters or us, not to dispose of any of our common stock or securities convertible into or exchangeable for shares of our common stock for specified periods of time after the date of this prospectus, except with the prior written consent of Morgan Stanley & Co. LLC or us, as applicable. Under the terms of their lock-up agreements with the underwriters, the selling stockholders, other than Mr. Zuckerberg, are eligible to sell up to                      shares of our common stock in the aggregate on the date that is 91 days after the date of this prospectus, up to                      shares of our common stock in the aggregate on the date that is 181 days after the date of this prospectus, and the remaining shares of our common stock held by them 211 days after the date of this prospectus. Under the terms of their lock-up agreement with the underwriters, our directors, our executive officers, and certain stockholders not selling shares in this offering are eligible to sell shares of our common stock 181 days after the date of this prospectus. All other holders of our common stock, RSUs and options have previously entered into market standoff agreements with us not to sell or otherwise transfer any of their common stock or securities convertible into or exchangeable for shares of common stock for a period that extends through 180 days after the date of this prospectus. In addition, Mail.ru Group Limited and DST Global Limited and their respective affiliates have entered into an agreement with us to not sell their shares for certain periods of time ranging from six to 18 months following the date of this prospectus. See “Related Party Transactions—Conversion Agreement” for additional information about this agreement.

 

145


Table of Contents

In addition, we have agreed with our underwriters not to sell any shares of our common stock or securities convertible into or exchangeable for shares of our common stock for a period of 180 days after the date of this prospectus, subject to certain customary exceptions. Morgan Stanley & Co. LLC may, in their sole discretion, at any time, release all or any portion of the shares from these restrictions.

 

See “Underwriting” for a more complete description of the lock-up agreements our directors, executive officers and the selling stockholders have entered into with the underwriters.

 

Registration Rights

 

Upon the closing of our initial public offering, certain holders of shares of our Class A common stock (including such shares of Class A common stock issuable upon conversion of our Class B common stock) will be entitled to rights with respect to the registration of the sale of these shares under the Securities Act. Registration of the sale of these shares under the Securities Act would result in these shares becoming fully tradable without restriction under the Securities Act immediately upon the effectiveness of the registration, except for shares purchased by affiliates. See “Description of Capital Stock—Registration Rights” for additional information.

 

Registration Statement

 

We intend to file a registration statement on Form S-8 under the Securities Act covering all of the shares of common stock subject to RSUs and options outstanding, as well as reserved for future issuance, under our stock plans. We expect to file this registration statement as soon as practicable after our initial public offering. However, none of the shares registered on Form S-8 will be eligible for resale until the expiration of the lock-up agreements to which they are subject.

 

146


Table of Contents

MATERIAL U.S. FEDERAL TAX CONSIDERATIONS

FOR NON-U.S. HOLDERS OF CLASS A COMMON STOCK

 

This section summarizes the material U.S. federal income and estate tax considerations relating to the acquisition, ownership and disposition of our common stock by “non-U.S. holders” (defined below) pursuant to this offering. This summary does not provide a complete analysis of all potential U.S. federal income tax considerations relating thereto. The information provided below is based upon provisions of the Code, Treasury regulations promulgated thereunder, administrative rulings, and judicial decisions currently in effect. These authorities may change at any time, possibly retroactively, or the Internal Revenue Service (IRS), might interpret the existing authorities differently. In either case, the tax considerations of owning or disposing of our common stock could differ from those described below.

 

For purposes of this summary, a “non-U.S. holder” is any holder of our Class A common stock, other than a partnership, that is not:

 

   

an individual who is a citizen or resident of the United States;

 

   

a corporation, or other entity taxable as a corporation, created or organized under the laws of the United States, any state therein or the District of Columbia;

 

   

a trust if it (1) is subject to the primary supervision of a U.S. court and one of more U.S. persons have authority to control all substantial decisions of the trust or (2) has a valid election in effect under applicable U.S. Treasury regulations to be treated as a U.S. person; or

 

   

an estate whose income is subject to U.S. income tax regardless of source.

 

If you are an individual, you may, in many cases, be deemed to be a resident alien, as opposed to a nonresident alien, by virtue of being present in the United States for at least 31 days in the calendar year and for an aggregate of at least 183 days during a three-year period ending in the current calendar year. For these purposes, all the days present in the current year, one-third of the days present in the immediately preceding year, and one-sixth of the days present in the second preceding year are counted. Resident aliens are subject to U.S. federal income tax as if they were U.S. citizens. Such an individual is urged to consult his or her own tax advisor regarding the U.S. federal income tax consequences of the ownership or disposition of our common stock. If a partnership or other pass-through entity is a beneficial owner of our common stock, the tax treatment of a partner in the partnership or an owner of the entity will depend upon the status of the partner or other owner and the activities of the partnership or other entity. Any partner in a partnership or owner of a pass-through entity holding shares of our common stock should consult its own tax advisor.

 

This discussion assumes that a non-U.S. holder will hold our common stock as a capital asset (generally, property held for investment). The summary generally does not address tax considerations that may be relevant to particular investors because of their specific circumstances, or because they are subject to special rules, including, without limitation, if the investor is a former citizen or long-term resident of the United States, “controlled foreign corporation,” “passive foreign investment company,” corporation that accumulates earnings to avoid U.S. federal income tax, real estate investment trust, regulated investment company, dealer in securities or currencies, financial institution, tax-exempt entity, insurance company, person holding our common stock as part of a hedging, integrated, conversion or constructive sale transaction or a straddle, trader in securities that elects to use a mark-to-market method of accounting, person liable for the alternative minimum tax, person who acquired our common stock as compensation for services, or partner in a partnership or beneficial owner of a pass-through entity that holds our common stock. Finally, the summary does not describe the effects of any applicable foreign, state or local laws, or, except to the extent discussed below, the effects of any applicable gift or estate tax laws.

 

147


Table of Contents

INVESTORS CONSIDERING THE PURCHASE OF OUR CLASS A COMMON STOCK SHOULD CONSULT THEIR OWN TAX ADVISORS REGARDING THE APPLICATION OF THE U.S. FEDERAL INCOME AND ESTATE TAX LAWS TO THEIR PARTICULAR SITUATIONS AND THE CONSEQUENCES OF FOREIGN, STATE OR LOCAL LAWS, AND TAX TREATIES.

 

Dividends

 

We do not expect to declare or pay any dividends on our Class A common stock in the foreseeable future. If we do pay dividends on shares of our Class A common stock, however, such distributions will constitute dividends for U.S. federal income tax purposes to the extent paid from our current or accumulated earnings and profits, as determined under U.S. federal income tax principles. Distributions in excess of our current and accumulated earnings and profits will constitute a return of capital that is applied against and reduces, but not below zero, a non-U.S. holder’s adjusted tax basis in shares of our common stock. Any remaining excess will be treated as gain realized on the sale or other disposition of our Class A common stock. See “—Sale of Class A Common Stock.”

 

Any dividend paid to a non-U.S. holder on our Class A common stock will generally be subject to U.S. withholding tax at a 30% rate. The withholding tax might not apply, however, or might apply at a reduced rate, under the terms of an applicable income tax treaty between the United States and the non-U.S. holder’s country of residence. You should consult your tax advisors regarding your entitlement to benefits under a relevant income tax treaty. Generally, in order for us or our paying agent to withhold tax at a lower treaty rate, a non-U.S. holder must certify its entitlement to treaty benefits. A non-U.S. holder generally can meet this certification requirement by providing a Form W-8BEN (or any successor form) or appropriate substitute form to us or our paying agent. If the non-U.S. holder holds the stock through a financial institution or other agent acting on the holder’s behalf, the holder will be required to provide appropriate documentation to the agent. The holder’s agent will then be required to provide certification to us or our paying agent, either directly or through other intermediaries. For payments made to a partnership or other pass-through entity, the certification requirements generally apply to the partners or other owners rather than to the partnership or other entity, and the partnership or other entity must provide the partners’ or other owners’ documentation to us or our paying agent. If you are eligible for a reduced rate of U.S. federal withholding tax under an income tax treaty, you may obtain a refund or credit of any excess amounts withheld by filing an appropriate claim for a refund with the IRS in a timely manner.

 

Dividends received by a non-U.S. holder that are effectively connected with a U.S. trade or business conducted by the non-U.S. holder, and if required by an applicable income tax treaty between the United States and the non-U.S. holder’s country of residence, are attributable to a permanent establishment maintained by the non-U.S. holder in the United States, are not subject to such withholding tax. To obtain this exemption, a non-U.S. holder must provide us with an IRS Form W-8ECI properly certifying such exemption. Such effectively connected dividends, although not subject to withholding tax, are taxed at the same graduated rates applicable to U.S. persons, net of certain deductions and credits. In addition to the graduated tax described above, dividends received by corporate non-U.S. holders that are effectively connected with a U.S. trade or business of the corporate non-U.S. holder may also be subject to a branch profits tax at a rate of 30% or such lower rate as may be specified by an applicable tax treaty.

 

Sale of Class A Common Stock

 

Non-U.S. holders will generally not be subject to U.S. federal income tax on any gains realized on the sale, exchange or other disposition of our Class A common stock unless:

 

   

the gain (1) is effectively connected with the conduct by the non-U.S. holder of a U.S. trade or business and (2) if required by an applicable income tax treaty between the United States and the non-U.S. holder’s country of residence, is attributable to a permanent establishment (or, in certain cases involving individual holders, a fixed base) maintained by the non-U.S. holder in the United States (in which case the special rules described below apply);

 

148


Table of Contents
   

the non-U.S. holder is an individual who is present in the United States for 183 days or more in the taxable year of the sale, exchange or other disposition of our common stock, and certain other requirements are met (in which case the gain would be subject to a flat 30% tax, or such reduced rate as may be specified by an applicable income tax treaty, which may be offset by U.S. source capital losses, even though the individual is not considered a resident of the United States); or

 

   

the rules of the Foreign Investment in Real Property Tax Act (FIRPTA) treat the gain as effectively connected with a U.S. trade or business.

 

The FIRPTA rules may apply to a sale, exchange or other disposition of our common stock if we are, or were within the shorter of the five-year period preceding the disposition and the non-U.S. holder’s holding period, a “U.S. real property holding corporation,” or USRPHC. In general, we would be a USRPHC if interests in U.S. real estate comprised at least half of our business assets. We do not believe that we are a USRPHC and we do not anticipate becoming one in the future. Even if we become a USRPHC, as long as our common stock is regularly traded on an established securities market, such common stock will be treated as U.S. real property interests only if beneficially owned by a non-U.S. holder that actually or constructively owned more than 5% of our outstanding common stock at some time within the five-year period preceding the disposition.

 

If any gain from the sale, exchange or other disposition of our Class A common stock, (1) is effectively connected with a U.S. trade or business conducted by a non-U.S. holder and (2) if required by an applicable income tax treaty between the United States and the non-U.S. holder’s country of residence, is attributable to a permanent establishment (or, in certain cases involving individuals, a fixed base) maintained by such non-U.S. holder in the United States, then the gain generally will be subject to U.S. federal income tax at the same graduated rates applicable to U.S. persons, net of certain deductions and credits. If the non-U.S. holder is a corporation, under certain circumstances, that portion of its earnings and profits that is effectively connected with its U.S. trade or business, subject to certain adjustments, generally would be subject also to a “branch profits tax.” The branch profits tax rate is generally 30%, although an applicable income tax treaty between the United States and the non-U.S. holder’s country of residence might provide for a lower rate.

 

U.S. Federal Estate Tax

 

The estates of nonresident alien individuals generally are subject to U.S. federal estate tax on property with a U.S. situs. Because we are a U.S. corporation, our Class A common stock will be U.S. situs property and therefore will be included in the taxable estate of a nonresident alien decedent, unless an applicable estate tax treaty between the United States and the decedent’s country of residence provides otherwise.

 

Backup Withholding and Information Reporting

 

The Code and the Treasury regulations require those who make specified payments to report the payments to the IRS. Among the specified payments are dividends and proceeds paid by brokers to their customers. The required information returns enable the IRS to determine whether the recipient properly included the payments in income. This reporting regime is reinforced by “backup withholding” rules. These rules require the payors to withhold tax from payments subject to information reporting if the recipient fails to cooperate with the reporting regime by failing to provide his taxpayer identification number to the payor, furnishing an incorrect identification number, or failing to report interest or dividends on his returns. The backup withholding tax rate is currently 28%. The backup withholding rules do not apply to payments to corporations, whether domestic or foreign.

 

Payments to non-U.S. holders of dividends on Class A common stock generally will not be subject to backup withholding, so long as the non-U.S. holder certifies its nonresident status (and we or our paying agent do not have actual knowledge or reason to know the holder is a U.S. person or that the conditions of any other exemption are not, in fact, satisfied) or otherwise establishes an exemption. The certification procedures to claim treaty benefits described in “—Dividends” will satisfy the certification requirements necessary to avoid the

 

149


Table of Contents

backup withholding tax as well. We must report annually to the IRS any dividends paid to each non-U.S. holder and the tax withheld, if any, with respect to these dividends. Copies of these reports may be made available to tax authorities in the country where the non-U.S. holder resides.

 

Under the Treasury regulations, the payment of proceeds from the disposition of shares of our Class A common stock by a non-U.S. holder made to or through a U.S. office of a broker generally will be subject to information reporting and backup withholding unless the beneficial owner certifies, under penalties of perjury, among other things, its status as a non-U.S. holder (and the broker does not have actual knowledge or reason to know the holder is a U.S. person) or otherwise establishes an exemption. The payment of proceeds from the disposition of shares of our Class A common stock by a non-U.S. holder made to or through a non-U.S. office of a broker generally will not be subject to backup withholding and information reporting, except as noted below. Information reporting, but not backup withholding, will apply to a payment of proceeds, even if that payment is made outside of the United States, if you sell our common stock through a non-U.S. office of a broker that is:

 

   

a U.S. person (including a foreign branch or office of such person);

 

   

a “controlled foreign corporation” for U.S. federal income tax purposes;

 

   

a foreign person 50% or more of whose gross income from certain periods is effectively connected with a U.S. trade or business; or

 

   

a foreign partnership if at any time during its tax year (a) one or more of its partners are U.S. persons who, in the aggregate, hold more than 50% of the income or capital interests of the partnership or (b) the foreign partnership is engaged in a U.S. trade or business;

 

unless the broker has documentary evidence that the beneficial owner is a non-U.S. holder and certain other conditions are satisfied, or the beneficial owner otherwise establishes an exemption (and the broker has no actual knowledge or reason to know to the contrary).

 

Backup withholding is not an additional tax. Any amounts withheld from a payment to a holder of Class A common stock under the backup withholding rules can be credited against any U.S. federal income tax liability of the holder and may entitle the holder to a refund, provided that the required information is furnished to the IRS in a timely manner.

 

Recent legislation and administrative guidance generally imposes withholding at a rate of 30% on payments to certain foreign entities of dividends on and the gross proceeds of dispositions of U.S. common stock, unless various U.S. information reporting and due diligence requirements (generally relating to ownership by U.S. persons of interests in or accounts with those entities) have been satisfied. These withholding requirements are expected to be phased in for dividend payments made on or after January 1, 2014, and for payments of gross proceeds of dispositions of U.S. common stock made on or after January 1, 2015. Non-U.S. holders should consult their tax advisors regarding the possible implications of this legislation on their investment in our common stock.

 

THE PRECEDING DISCUSSION OF U.S. FEDERAL TAX CONSIDERATIONS IS FOR GENERAL INFORMATION ONLY. IT IS NOT TAX ADVICE. EACH PROSPECTIVE INVESTOR SHOULD CONSULT ITS OWN TAX ADVISOR REGARDING THE PARTICULAR U.S. FEDERAL, STATE, LOCAL AND FOREIGN TAX CONSEQUENCES OF PURCHASING, HOLDING AND DISPOSING OF OUR CLASS A COMMON STOCK, INCLUDING THE CONSEQUENCES OF ANY PROPOSED CHANGE IN APPLICABLE LAWS.

 

150


Table of Contents

UNDERWRITING

 

Under the terms and subject to the conditions contained in an underwriting agreement dated the date of this prospectus, the underwriters named below, for which Morgan Stanley & Co. LLC is acting as representative, have severally agreed to purchase, and we and the selling stockholders have agreed to sell to them, severally, the number of shares indicated below:

 

Name

   Number of
Shares

Morgan Stanley & Co. LLC

  

J.P. Morgan Securities LLC

  

Goldman, Sachs & Co.

  

Merrill Lynch, Pierce, Fenner & Smith

                      Incorporated

  

Barclays Capital Inc.

  

Allen & Company LLC

  

Citigroup Global Markets Inc.

  

Credit Suisse Securities (USA) LLC

  

Deutsche Bank Securities Inc.

  

RBC Capital Markets, LLC

  

Wells Fargo Securities, LLC

  

Blaylock Robert Van LLC

  

BMO Capital Markets Corp.

  

C.L. King & Associates, Inc.

  

Cabrera Capital Markets, LLC

  

CastleOak Securities, L.P.

  

Cowen and Company, LLC.

  

Lazard Capital Markets LLC

  

Lebenthal & Co., LLC

  

Loop Capital Markets LLC

  

M.R. Beal & Company

  

Macquarie Capital (USA) Inc.

  

Muriel Siebert & Co., Inc.

  

Oppenheimer & Co. Inc.

  

Pacific Crest Securities LLC

  

Piper Jaffray & Co.

  

Raymond James & Associates, Inc.

  

Samuel A. Ramirez & Company, Inc.

  

Stifel, Nicolaus & Company, Incorporated

  

The Williams Capital Group, L.P.

  

William Blair & Company, L.L.C.

  
  

 

Total:

  
  

 

 

The underwriters and the representative are collectively referred to as the “underwriters” and the “representative,” respectively. The underwriters are offering the shares of Class A common stock subject to their acceptance of the shares from us and subject to prior sale. The underwriting agreement provides that the obligations of the several underwriters to pay for and accept delivery of the shares of Class A common stock offered by this prospectus are subject to the approval of certain legal matters by their counsel and to certain other conditions. The underwriters are obligated to take and pay for all of the shares of Class A common stock offered by this prospectus if any such shares are taken. However, the underwriters are not required to take or pay for the shares covered by the underwriters’ over-allotment option described below. If an underwriter defaults, the

 

151


Table of Contents

underwriting agreement provides that the purchase commitments of the non-defaulting underwriters may be increased.

 

The underwriters initially propose to offer part of the shares of Class A common stock directly to the public at the initial public offering price listed on the cover page of this prospectus and part to certain dealers at a price that represents a concession not in excess of $         a share under the public offering price. After the initial offering of the shares of Class A common stock, the offering price and other selling terms may from time to time be varied by the representative.

 

We and the selling stockholders have granted to the underwriters an option, exercisable for 30 days from the date of this prospectus, to purchase up to              additional shares of common stock at the public offering price listed on the cover page of this prospectus, less underwriting discounts and commissions. The underwriters may exercise this option solely for the purpose of covering over-allotments, if any, made in connection with the offering of the shares of Class A common stock offered by this prospectus. To the extent the option is exercised, each underwriter will become obligated, subject to certain conditions, to purchase about the same percentage of the additional shares of Class A common stock as the number listed next to the underwriter’s name in the preceding table bears to the total number of shares of Class A common stock listed next to the names of all underwriters in the preceding table.

 

The following table shows the per share and total public offering price, underwriting discounts and commissions, and proceeds before expenses to us and the selling stockholders. These amounts are shown assuming both no exercise and full exercise of the underwriters’ option to purchase up to an additional          shares of common stock.

 

          Total  
    Per Share     No Exercise     Full Exercise  

Public offering price

  $                   $                   $                

Underwriting discounts and commissions to be paid by:

     

Us

  $        $        $     

The selling stockholders

  $        $        $     

Proceeds, before expenses, to us

  $        $        $     

Proceeds, before expenses, to the selling stockholders

  $        $        $     

 

The underwriters have agreed to reimburse us for certain expenses in connection with our initial public offering. The estimated offering expenses payable by us, exclusive of the underwriting discounts and commissions, are approximately $             million, which includes legal, accounting, and printing costs and various other fees associated with the registration and listing of our Class A common stock.

 

The underwriters have informed us that they do not intend sales to discretionary accounts to exceed 5% of the total number of shares of Class A common stock offered by them.

 

We intend to apply to have our Class A common stock quoted on                      under the trading symbol “FB.”

 

We, all of our directors and executive officers, and the selling stockholders have agreed that, without the prior written consent of Morgan Stanley & Co. LLC on behalf of the underwriters, we and they will not, during specified periods of time after the date of this prospectus:

 

   

offer, pledge, sell, contract to sell, sell any option or contract to purchase, purchase any option or contract to sell, grant any option, right or warrant to purchase lend or otherwise transfer or dispose of, directly or indirectly, any shares of common stock or other securities convertible into or exercisable or exchangeable for common stock;

 

152


Table of Contents
   

enter into any swap or other arrangement that transfers to another, in whole or in part, any of the economic consequences of ownership of the common stock; or

 

   

make a demand for, or in our case file, a registration statement with the SEC relating to the offering of any shares of common stock or any securities convertible into or exercisable or exchangeable for common stock.

 

The restrictions described in the immediately preceding paragraph are subject to customary exceptions.

 

In order to facilitate our initial public offering of the Class A common stock, the underwriters may engage in transactions that stabilize, maintain or otherwise affect the price of the Class A common stock. Specifically, the underwriters may sell more shares than they are obligated to purchase under the underwriting agreement, creating a short position. A short sale is covered if the short position is no greater than the number of shares available for purchase by the underwriters under the over-allotment option. The underwriters can close out a covered short sale by exercising the over-allotment option or purchasing shares in the open market. In determining the source of shares to close out a covered short sale, the underwriters will consider, among other things, the open market price of shares compared to the price available under the over-allotment option. The underwriters may also sell shares in excess of the over-allotment option, creating a naked short position. The underwriters must close out any naked short position by purchasing shares in the open market. A naked short position is more likely to be created if the underwriters are concerned that there may be downward pressure on the price of the common stock in the open market after pricing that could adversely affect investors who purchase in our initial public offering. As an additional means of facilitating our initial public offering, the underwriters may bid for, and purchase, shares of Class A common stock in the open market. The underwriting syndicate also may reclaim selling concessions allowed to an underwriter or a dealer for distributing the Class A common stock in the offering, if the syndicate repurchases previously distributed Class A common stock to cover syndicate short positions or to stabilize the price of the common stock. These activities may raise or maintain the market price of the Class A common stock above independent market levels or prevent or retard a decline in the market price of the common stock. The underwriters are not required to engage in these activities and may end any of these activities at any time.

 

We, the selling stockholders, and the underwriters have agreed to indemnify each other against certain liabilities, including liabilities under the Securities Act.

 

A prospectus in electronic format may be made available on websites maintained by one or more underwriters, or selling group members, if any, participating in our initial public offering. The representative may agree to allocate a number of shares of common stock to underwriters for sale to their online brokerage account holders. Internet distributions will be allocated by the representative to underwriters that may make Internet distributions on the same basis as other allocations.

 

The underwriters and their respective affiliates are full service financial institutions engaged in various activities, which may include securities trading, commercial and investment banking, financial advisory, investment management, principal investment, hedging, financing and brokerage activities. Certain of the underwriters and their respective affiliates have, from time to time, performed, and may in the future perform, various financial advisory and investment banking services for us, for which they received or will receive customary fees and expenses.

 

In 2010, 2011, and 2012, certain entities affiliated with Morgan Stanley & Co. LLC purchased shares of our Class B common stock from certain existing stockholders. In addition, Erskine B. Bowles, a member of our board of directors, also serves as a member of the board of directors of Morgan Stanley.

 

In February 2011, we entered into a credit agreement with five lenders, including affiliates of Morgan Stanley & Co. LLC, J.P. Morgan Securities LLC, Goldman, Sachs & Co., Merrill Lynch, Pierce, Fenner & Smith

 

153


Table of Contents

Incorporated, and Barclays Capital Inc., to borrow up to $1,500 million in revolving loans. In September 2011, the credit agreement was amended to increase the borrowing capacity to $2,500 million. In February 2012, we terminated the credit facility provided for by this agreement and we entered into a new agreement for an unsecured five-year revolving credit facility with these lenders, as well as affiliates of Citigroup Global Markets Inc., Credit Suisse Securities (USA) LLC, Deutsche Bank Securities Inc., RBC Capital Markets, LLC, and Wells Fargo Securities, LLC, that allows us to borrow up to $5,000 million for general corporate purposes. Concurrent with our entering into the new revolving credit facility, we entered into a bridge credit facility with the lenders that are parties to our new revolving credit facility. This bridge credit facility allows us to borrow up to $3,000 million to fund tax withholding and remittance obligations related to the settlement of RSUs in connection with our initial public offering. For additional information on our credit facilities, see “Management’s Discussion and Analysis of Financial Condition and Results of Operations—Liquidity and Capital Resources.”

 

In December 2010 and January 2011, affiliates of Goldman, Sachs & Co., one of the underwriters, purchased an aggregate of 69,544,363 shares of our Class A common stock for an aggregate purchase price of $1,450 million. As part of the transaction, the affiliates entered into the Sixth Amended and Restated Investors’ Rights Agreement. Pursuant to the purchase agreement, one of the affiliates had an option to sell 3,597,122 shares of Class A common stock to DST Global Limited at the same price, and on the same terms, set forth in the purchase agreement. The affiliate exercised its option in January 2011.

 

In the ordinary course of their various business activities, the underwriters and their respective affiliates may make or hold a broad array of investments and actively trade debt and equity securities (or related derivative securities) and financial instruments (including bank loans) for their own account and for the accounts of their customers and may at any time hold long and short positions in such securities and instruments. Such investment and securities activities may involve our securities and instruments. The underwriters and their respective affiliates may also make investment recommendations or publish or express independent research views in respect of such securities or instruments and may at any time hold, or recommend to clients that they acquire, long or short positions in such securities and instruments.

 

Lazard Frères & Co. LLC referred this transaction to Lazard Capital Markets LLC and will receive a referral fee from Lazard Capital Markets LLC in connection therewith.

 

Pricing of the Offering

 

Prior to our initial public offering, there has been no public market for our Class A common stock. The initial public offering price will be determined by negotiations among us, the selling stockholders, and the representative of the underwriters. Among the factors considered in determining the initial public offering price were our future prospects and those of our industry in general, our sales, earnings and certain other financial and operating information in recent periods, and the price-earnings ratios, price-sales ratios, market prices of securities, and certain financial and operating information of companies engaged in activities similar to ours. The estimated initial public offering price range set forth on the cover page of this preliminary prospectus is subject to change as a result of market conditions and other factors. Neither we nor the underwriters can assure investors that an active trading market for the shares will develop, or that after the offering the shares will trade in the public market at or above the initial public offering price.

 

Selling Restrictions

 

European Economic Area

 

In relation to each Member State of the European Economic Area which has implemented the Prospectus Directive, with effect from and including the date on which the Prospectus Directive is implemented in that Member State, an offer of securities may not be made to the public in that Member State, other than:

 

(a) to any legal entity that is a qualified investor as defined in the Prospectus Directive;

 

154


Table of Contents

(b) to fewer than 100 or, if that Member State has implemented the relevant provision of the 2010 PD Amending Directive, 150 natural or legal persons (other than “qualified investors” as defined in the Prospectus Directive) subject to obtaining the prior consent of the representative; or

 

(c) in any other circumstances that do not require the publication of a prospectus pursuant to Article 3 of the Prospectus Directive;

 

provided that no such offer of securities shall require us or any underwriter to publish a prospectus pursuant to Article 3 of the Prospectus Directive.

 

For the purposes of the above, the expression an “offer of securities to the public” in relation to any securities in any Member State means the communication in any form and by any means of sufficient information on the terms of the offer and the securities to be offered so as to enable an investor to decide to purchase or subscribe for the securities, as the same may be varied in that Member State by any measure implementing the Prospectus Directive in that Member State (and amendments thereto, including the 2010 PD Amending Directive, to the extent implemented in that Member State), and the expression “Prospectus Directive” means Directive 2003/71/EC and includes any relevant implementing measure in that Member State, and the expression “2010 PD Amending Directive” means Directive 2010/73/EU.

 

United Kingdom

 

This prospectus and any other material in relation to the shares described herein is only being distributed to, and is only directed at, persons in the United Kingdom that are qualified investors within the meaning of Article 2(1)(e) of the Prospective Directive (“qualified investors”) that also (i) have professional experience in matters relating to investments falling within Article 19(5) of the Financial Services and Markets Act 2000 (Financial Promotion) Order 2005, as amended, or the Order, (ii) who fall within Article 49(2)(a) to (d) of the Order or (iii) to whom it may otherwise lawfully be communicated (all such persons together being referred to as “relevant persons”). The shares are only available to, and any invitation, offer or agreement to purchase or otherwise acquire such shares will be engaged in only with, relevant persons. This prospectus and its contents are confidential and should not be distributed, published or reproduced (in whole or in part) or disclosed by recipients to any other person in the United Kingdom. Any person in the United Kingdom that is not a relevant person should not act or rely on this prospectus or any of its contents.

 

Hong Kong

 

The shares may not be offered or sold by means of any document other than (i) in circumstances which do not constitute an offer to the public within the meaning of the Companies Ordinance (Cap.32, Laws of Hong Kong), or (ii) to “professional investors” within the meaning of the Securities and Futures Ordinance (Cap.571, Laws of Hong Kong) and any rules made thereunder, or (iii) in other circumstances which do not result in the document being a “prospectus” within the meaning of the Companies Ordinance (Cap.32, Laws of Hong Kong), and no advertisement, invitation or document relating to the shares may be issued or may be in the possession of any person for the purpose of issue (in each case whether in Hong Kong or elsewhere), which is directed at, or the contents of which are likely to be accessed or read by, the public in Hong Kong (except if permitted to do so under the laws of Hong Kong) other than with respect to shares which are or are intended to be disposed of only to persons outside Hong Kong or only to “professional investors” within the meaning of the Securities and Futures Ordinance (Cap.571 Laws of Hong Kong) and any rules made thereunder.

 

Singapore

 

This prospectus has not been registered as a prospectus with the Monetary Authority of Singapore. Accordingly, this prospectus and any other document or material in connection with the offer or sale, or invitation for subscription or purchase, of the shares may not be circulated or distributed, nor may the shares be offered or sold, or be made the subject of an invitation for subscription or purchase, whether directly or indirectly, to persons in Singapore other than (i) to an institutional investor under Section 274 of the Securities and Futures Act, Chapter 289 of Singapore (SFA), (ii) to a relevant person, or any person pursuant to

 

155


Table of Contents

Section 275(1A), and in accordance with the conditions, specified in Section 275 of the SFA or (iii) otherwise pursuant to, and in accordance with the conditions of, any other applicable provision of the SFA.

 

Where the shares are subscribed or purchased under Section 275 by a relevant person which is: (a) a corporation (which is not an accredited investor) the sole business of which is to hold investments and the entire share capital of which is owned by one or more individuals, each of whom is an accredited investor; or (b) a trust (where the trustee is not an accredited investor) whose sole purpose is to hold investments and each beneficiary is an accredited investor, shares, debentures and units of shares and debentures of that corporation or the beneficiaries’ rights and interest in that trust shall not be transferable for six months after that corporation or that trust has acquired the shares under Section 275 except: (1) to an institutional investor under Section 274 of the SFA or to a relevant person, or any person pursuant to Section 275(1A), and in accordance with the conditions, specified in Section 275 of the SFA; (2) where no consideration is given for the transfer; or (3) by operation of law.

 

Japan

 

The securities have not been and will not be registered under the Financial Instruments and Exchange Law of Japan (the Financial Instruments and Exchange Law) and may not be offered or sold, directly or indirectly, in Japan or to, or for the benefit of, any resident of Japan (which term as used herein means any person resident in Japan, including any corporation or other entity organized under the laws of Japan), or to others for re-offering or resale, directly or indirectly, in Japan or to a resident of Japan, except pursuant to an exemption from the registration requirements of, and otherwise in compliance with, the Financial Instruments and Exchange Law and any other applicable laws, regulations and ministerial guidelines of Japan.

 

Notice to Prospective Investors in Switzerland

 

The shares may not be publicly offered in Switzerland and will not be listed on the SIX Swiss Exchange (SIX) or on any other stock exchange or regulated trading facility in Switzerland. This document has been prepared without regard to the disclosure standards for issuance prospectuses under art. 652a or art. 1156 of the Swiss Code of Obligations or the disclosure standards for listing prospectuses under art. 27 ff. of the SIX Listing Rules or the listing rules of any other stock exchange or regulated trading facility in Switzerland. Neither this document nor any other offering or marketing material relating to the shares or the offering may be publicly distributed or otherwise made publicly available in Switzerland.

 

Neither this document nor any other offering or marketing material relating to the offering, the Company, or the shares have been or will be filed with or approved by any Swiss regulatory authority. In particular, this document will not be filed with, and the offer of shares will not be supervised by, the Swiss Financial Market Supervisory Authority FINMA (FINMA), and the offer of shares has not been and will not be authorized under the Swiss Federal Act on Collective Investment Schemes (CISA). The investor protection afforded to acquirers of interests in collective investment schemes under the CISA does not extend to acquirers of the shares.

 

Notice to Prospective Investors in the Dubai International Financial Centre

 

This prospectus relates to an Exempt Offer in accordance with the Offered Securities Rules of the Dubai Financial Services Authority (DFSA). This prospectus is intended for distribution only to persons of a type specified in the Offered Securities Rules of the DFSA. It must not be delivered to, or relied on by, any other person. The DFSA has no responsibility for reviewing or verifying any documents in connection with Exempt Offers. The DFSA has not approved this prospectus nor taken steps to verify the information set forth herein and has no responsibility for the prospectus. The shares to which this prospectus relates may be illiquid and/or subject to restrictions on their resale. Prospective purchasers of the shares offered should conduct their own due diligence on the shares. If you do not understand the contents of this prospectus you should consult an authorized financial advisor.

 

156


Table of Contents

LEGAL MATTERS

 

The validity of the shares of Class A common stock offered hereby will be passed upon for us by Fenwick & West LLP, Mountain View, California. Simpson Thacher & Bartlett LLP, Palo Alto, California is acting as counsel to the underwriters.

 

EXPERTS

 

Ernst & Young LLP, independent registered public accounting firm, has audited our consolidated financial statements at December 31, 2010 and 2011, and for each of the three years in the period ended December 31, 2011, as set forth in their report. We have included our financial statements in the prospectus and elsewhere in the registration statement in reliance on Ernst & Young LLP’s report, given on their authority as experts in accounting and auditing.

 

WHERE YOU CAN FIND ADDITIONAL INFORMATION

 

We have filed with the SEC a registration statement on Form S-1 under the Securities Act with respect to the shares of Class A common stock offered hereby. This prospectus, which constitutes a part of the registration statement, does not contain all of the information set forth in the registration statement or the exhibits filed therewith. For further information about us and the common stock offered hereby, reference is made to the registration statement and the exhibits filed therewith. Statements contained in this prospectus regarding the contents of any contract or any other document that is filed as an exhibit to the registration statement are not necessarily complete, and in each instance we refer you to the copy of such contract or other document filed as an exhibit to the registration statement. We currently do not file periodic reports with the SEC. Upon closing of our initial public offering, we will be required to file periodic reports, proxy statements and other information with the SEC pursuant to the Exchange Act. A copy of the registration statement and the exhibits filed therewith may be inspected without charge at the public reference room maintained by the SEC, located at 100 F Street, NE, Washington, DC 20549, and copies of all or any part of the registration statement may be obtained from that office. Please call the SEC at 1-800-SEC-0330 for further information about the public reference room. The SEC also maintains a website that contains reports, proxy and information statements and other information regarding registrants that file electronically with the SEC. The address of the website is www.sec.gov.

 

157


Table of Contents

FACEBOOK, INC.

 

INDEX TO CONSOLIDATED FINANCIAL STATEMENTS

 

Report of Ernst & Young LLP, Independent Registered Public Accounting Firm

     F-2   

Consolidated Financial Statements:

  

Consolidated Balance Sheets

     F-3   

Consolidated Statements of Income

     F-4   

Consolidated Statements of Stockholders’ Equity

     F-5   

Consolidated Statements of Cash Flows

     F-6   

Notes to Consolidated Financial Statements

     F-7   

 

F-1


Table of Contents

Report of Ernst & Young LLP, Independent Registered Public Accounting Firm

 

The Board of Directors and Stockholders

Facebook, Inc.

 

We have audited the accompanying consolidated balance sheets of Facebook, Inc. as of December 31, 2010 and 2011, and the related consolidated statements of income, stockholders’ equity, and cash flows for each of the three years in the period ended December 31, 2011. These financial statements are the responsibility of the Company’s management. Our responsibility is to express an opinion on these financial statements based on our audits.

 

We conducted our audits in accordance with the standards of the Public Company Accounting Oversight Board (United States). Those standards require that we plan and perform the audit to obtain reasonable assurance about whether the consolidated financial statements are free of material misstatement. We were not engaged to perform an audit of the Company’s internal control over financial reporting. Our audits included consideration of internal control over financial reporting as a basis for designing audit procedures that are appropriate in the circumstances, but not for the purpose of expressing an opinion on the effectiveness of the Company’s internal control over financial reporting. Accordingly, we express no such opinion. An audit also includes examining on a test basis, evidence supporting the amounts and disclosures in the financial statements, assessing the accounting principles used and significant estimates made by management, and evaluating the overall financial statement presentation. We believe that our audits provide a reasonable basis for our opinion.

 

In our opinion, the financial statements referred to above present fairly, in all material respects, the consolidated financial position of Facebook, Inc. at December 31, 2010 and 2011, and the consolidated results of its operations and its cash flows for each of the three years in the period ended December 31, 2011, in conformity with U.S. generally accepted accounting principles.

 

/s/ Ernst & Young LLP

 

San Francisco, California

February 1, 2012

 

F-2


Table of Contents

FACEBOOK, INC.

CONSOLIDATED BALANCE SHEETS

(In millions, except for number of shares and par value)

 

     December 31,     Pro Forma
December 31,
2011
 
     2010     2011    
                 (unaudited)  

Assets

      

Current assets:

      

Cash and cash equivalents

   $ 1,785      $ 1,512      $ 1,512   

Marketable securities

            2,396        2,396   

Accounts receivable, net of allowances for doubtful accounts of $11 and $17 as of December 31, 2010 and 2011, respectively

     373        547        547   

Prepaid expenses and other current assets

     88        149        478   
  

 

 

   

 

 

   

 

 

 

Total current assets

     2,246        4,604        4,933   

Property and equipment, net

     574        1,475        1,475   

Goodwill and intangible assets, net

     96        162        162   

Other assets

     74        90        90   
  

 

 

   

 

 

   

 

 

 

Total assets

   $ 2,990      $ 6,331      $ 6,660   
  

 

 

   

 

 

   

 

 

 

Liabilities and stockholders’ equity

      

Current liabilities:

      

Accounts payable

   $ 29      $ 63      $ 63   

Platform partners payable

     75        171        171   

Accrued expenses and other current liabilities

     137        296        296   

Deferred revenue and deposits

     42        90        90   

Current portion of capital lease obligations

     106        279        279   
  

 

 

   

 

 

   

 

 

 

Total current liabilities

     389        899        899   

Capital lease obligations, less current portion

     117        398        398   

Long-term debt

     250                 

Other liabilities

     72        135        135   
  

 

 

   

 

 

   

 

 

 

Total liabilities

     828        1,432        1,432   
  

 

 

   

 

 

   

 

 

 

Commitments and contingencies

      

Stockholders’ equity:

      

Convertible preferred stock, $0.000006 par value, issuable in series: 569 million shares authorized, 541 million and 543 million shares issued and outstanding at December 31, 2010 and 2011, respectively (aggregate liquidation preference of $615 million as of December 31, 2011); no shares authorized, issued and outstanding, pro forma (unaudited)

     615        615          

Common stock, $0.000006 par value: 4,141 million Class A shares authorized, 60 million shares issued and outstanding at December 31, 2010, and 117 million shares issued and outstanding, including 1 million outstanding shares subject to repurchase at December 31, 2011 and pro forma (unaudited); 4,141 million Class B shares authorized, 1,112 million, 1,213 million and 1,759 million shares issued and outstanding, including 5 million, 2 million and 2 million outstanding shares subject to repurchase, at December 31, 2010, 2011 and pro forma (unaudited), respectively

                     

Additional paid-in capital

     947        2,684        4,267   

Accumulated other comprehensive loss

     (6     (6     (6

Retained earnings

     606        1,606        967   
  

 

 

   

 

 

   

 

 

 

Total stockholders’ equity

     2,162        4,899        5,228   
  

 

 

   

 

 

   

 

 

 

Total liabilities and stockholders’ equity

   $ 2,990      $ 6,331      $ 6,660   
  

 

 

   

 

 

   

 

 

 

 

See Notes to Consolidated Financial Statements.

 

F-3


Table of Contents

FACEBOOK, INC.

CONSOLIDATED STATEMENTS OF INCOME

(In millions, except per share amounts)

 

     Year Ended December 31,  
     2009     2010     2011  

Revenue

   $    777      $ 1,974      $ 3,711   

Costs and expenses:

      

Cost of revenue

     223        493        860   

Marketing and sales

     115        184        427   

Research and development

     87        144        388   

General and administrative

     90        121        280   
  

 

 

   

 

 

   

 

 

 

Total costs and expenses

     515        942        1,955   
  

 

 

   

 

 

   

 

 

 

Income from operations

     262        1,032        1,756   

Other expense, net:

      

Interest expense

     (10     (22     (42

Other income (expense), net

     2        (2     (19
  

 

 

   

 

 

   

 

 

 

Income before provision for income taxes

     254        1,008        1,695   

Provision for income taxes

     25        402        695   
  

 

 

   

 

 

   

 

 

 

Net income

   $ 229      $ 606      $ 1,000   
  

 

 

   

 

 

   

 

 

 

Net income attributable to participating securities

     107        234        332   
  

 

 

   

 

 

   

 

 

 

Net income attributable to Class A and Class B common stockholders

   $ 122      $ 372      $ 668   
  

 

 

   

 

 

   

 

 

 

Earnings per share attributable to Class A and Class B common stockholders:

      

Basic

   $ 0.12      $ 0.34      $ 0.52   
  

 

 

   

 

 

   

 

 

 

Diluted

   $ 0.10      $ 0.28      $ 0.46   
  

 

 

   

 

 

   

 

 

 

Pro forma earnings per share attributable to Class A and Class B common stockholders (unaudited):

      

Basic

       $ 0.49   
      

 

 

 

Diluted

       $ 0.43   
      

 

 

 

Share-based compensation expense included in costs and expenses:

      

Cost of revenue

   $      $      $ 9   

Marketing and sales

     2        2        43   

Research and development

     6        9        114   

General and administrative

     19        9        51   
  

 

 

   

 

 

   

 

 

 

Total share-based compensation expense

   $ 27      $ 20      $ 217   
  

 

 

   

 

 

   

 

 

 

 

See Notes to Consolidated Financial Statements.

 

F-4


Table of Contents

FACEBOOK, INC.

CONSOLIDATED STATEMENTS OF STOCKHOLDERS’ EQUITY

(In millions)

 

    Convertible
Preferred Stock
    Class A and
Class B
Common Stock
    Additional
Paid-In

Capital
    Accumulated
Other
Comprehensive
Loss
    Retained
Earnings
(Accumulated
Deficit)
    Total
Stockholders’

Equity
 
    Shares     Amount     Shares     Par Value          

Balances at December 31, 2008

    499      $ 415        1,007      $      $ 147      $      $ (229   $ 333   

Issuance of Series E convertible preferred stock, net of issuance costs

    44        200                                           200   

Issuance of common stock for cash upon exercise of stock options

                  57               9                      9   

Issuance of common stock to nonemployees for past services

                  2               9                      9   

Issuance of common stock related to acquisition

                  4               20                      20   

Share-based compensation, related to employee share-based awards

                                16                      16   

Share-based compensation, related to nonemployee share-based awards

                                2                      2   

Excess tax benefit from share-based award activity

                                50                      50   

Net income and comprehensive income

                                              229        229   
 

 

 

   

 

 

   

 

 

   

 

 

   

 

 

   

 

 

   

 

 

   

 

 

 

Balances at December 31, 2009

    543      $ 615        1,070      $      $ 253      $      $      $ 868   

Issuance of common stock, net of issuance costs

                  24               500                      500   

Issuance of common stock for cash upon exercise of stock options

                  70               6                      6   

Issuance of common stock related to acquisitions

                  6               60                      60   

Conversion of Series A preferred stock to common stock

    (2            2                                      

Reclassification of option liability to additional paid-in capital

                                3                      3   

Share-based compensation, related to employee share-based awards

                                17                      17   

Share-based compensation, related to nonemployee share-based awards

                                1                      1   

Excess tax benefit from share-based award activity, net of deferred tax impact

                                107                      107   

Comprehensive income, net of tax:

               

Foreign currency translation adjustments

                                       (6            (6

Net income

                                              606        606   
               

 

 

 

Total comprehensive income, net of tax

                  600   
 

 

 

   

 

 

   

 

 

   

 

 

   

 

 

   

 

 

   

 

 

   

 

 

 

Balances at December 31, 2010

    541      $ 615        1,172      $      $ 947      $ (6   $ 606      $ 2,162   

Issuance of common stock, net of issuance costs

                  48               998                      998   

Issuance of common stock for cash upon exercise of stock options

                  102               28                      28   

Issuance of common stock to nonemployees for past services

                                3                      3   

Issuance of common stock related to acquisitions

                  2               58                      58   

Exercise of preferred stock warrants

    8                                                    

Conversion of Series B preferred stock to common stock

    (2            2                                      

Conversion of Series C preferred stock to common stock.

    (4            4                                      

Share-based compensation, related to employee share-based awards

                                217                      217   

Excess tax benefit from share-based award activity

                                433                      433   

Net income and comprehensive income

                                              1,000        1,000   
 

 

 

   

 

 

   

 

 

   

 

 

   

 

 

   

 

 

   

 

 

   

 

 

 

Balances at December 31, 2011

    543      $ 615        1,330      $      $ 2,684      $ (6   $ 1,606      $ 4,899   
 

 

 

   

 

 

   

 

 

   

 

 

   

 

 

   

 

 

   

 

 

   

 

 

 

 

See Notes to Consolidated Financial Statements.

 

F-5


Table of Contents

FACEBOOK, INC.

CONSOLIDATED STATEMENTS OF CASH FLOWS

(In millions)

 

     Year Ended December 31,  
     2009     2010     2011  

Cash flows from operating activities

      

Net income

   $     229      $ 606      $ 1,000   

Adjustments to reconcile net income to net cash provided by operating activities:

      

Depreciation and amortization

     78        139        323   

Loss on write-off of equipment

     1        3        4   

Share-based compensation

     27        20        217   

Tax benefit from share-based award activity

     50        115        433   

Excess tax benefit from share-based award activity

     (51     (115     (433

Changes in assets and liabilities:

      

Accounts receivable

     (112     (209     (174

Prepaid expenses and other current assets

     (30     (38     (31

Other assets

     (59     17        (32

Accounts payable

     (7     12        6   

Platform partners payable

            75        96   

Accrued expenses and other current liabilities

     27        20        38   

Deferred revenue and deposits

     1        37        49   

Other liabilities

     1        16        53   
  

 

 

   

 

 

   

 

 

 

Net cash provided by operating activities

     155        698        1,549   

Cash flows from investing activities

      

Purchases of property and equipment

     (33     (293     (606

Purchases of marketable securities

                   (3,025

Maturities of marketable securities

                   516   

Sales of marketable securities

                   113   

Investments in non-marketable equity securities

                   (3

Acquisitions of business, net of cash acquired, and purchases of intangible and other assets

     3        (22     (24

Change in restricted cash and deposits

     (32     (9     6   
  

 

 

   

 

 

   

 

 

 

Net cash used in investing activities

     (62     (324     (3,023

Cash flows from financing activities

      

Net proceeds from issuance of convertible preferred stock

     200                 

Net proceeds from issuance of common stock

            500        998   

Proceeds from exercise of stock options

     9        6        28   

Proceeds from (repayments of) long-term debt

            250        (250

Proceeds from sale and lease-back transactions

     31               170   

Principal payments on capital lease obligations

     (48     (90     (181

Excess tax benefit from share-based award activity

     51        115        433   
  

 

 

   

 

 

   

 

 

 

Net cash provided by financing activities

     243        781        1,198   
  

 

 

   

 

 

   

 

 

 

Effect of exchange rate changes on cash and cash equivalents

            (3     3   
  

 

 

   

 

 

   

 

 

 

Net increase (decrease) in cash and cash equivalents

     336        1,152        (273

Cash and cash equivalents at beginning of period

     297        633        1,785   
  

 

 

   

 

 

   

 

 

 

Cash and cash equivalents at end of period

   $ 633      $ 1,785      $ 1,512   
  

 

 

   

 

 

   

 

 

 

Supplemental cash flow data

      

Cash paid during the period for:

      

Interest

   $ 9      $ 23      $ 28   
  

 

 

   

 

 

   

 

 

 

Income taxes

   $ 42      $ 261      $ 197   
  

 

 

   

 

 

   

 

 

 

Non-cash investing and financing activities:

      

Property and equipment additions included in accounts payable and accrued expenses and other liabilities

   $ 5      $ 47      $ 135   
  

 

 

   

 

 

   

 

 

 

Property and equipment acquired under capital leases

   $ 56      $ 217      $ 473   
  

 

 

   

 

 

   

 

 

 

Fair value of shares issued related to acquisitions of business and other assets

   $ 20      $ 60      $ 58   
  

 

 

   

 

 

   

 

 

 

 

See Notes to Consolidated Financial Statements.

 

F-6


Table of Contents

FACEBOOK, INC.

NOTES TO CONSOLIDATED FINANCIAL STATEMENTS

 

Note 1.    Summary of Significant Accounting Policies

 

Organization and Description of Business

 

Facebook was incorporated in Delaware in July 2004. Our mission is to make the world more open and connected. We build products that support our mission by providing utility to Facebook users, Platform developers, and advertisers. We generate substantially all of our revenue from advertising and from fees associated with our Payments infrastructure that enables users to purchase virtual and digital goods from our Platform developers.

 

Basis of Presentation

 

We prepared the consolidated financial statements in accordance with U.S. generally accepted accounting principles (GAAP). The consolidated financial statements include the accounts of Facebook, Inc. and its wholly owned subsidiaries. All intercompany balances and transactions have been eliminated.

 

Use of Estimates

 

Conformity with GAAP requires the use of estimates and judgments that affect the reported amounts in the consolidated financial statements and accompanying notes. These estimates form the basis for judgments we make about the carrying values of our assets and liabilities, which are not readily apparent from other sources. We base our estimates and judgments on historical information and on various other assumptions that we believe are reasonable under the circumstances. GAAP requires us to make estimates and judgments in several areas, including, but not limited to, those related to revenue recognition, collectability of accounts receivable, contingent liabilities, fair value of share-based awards, fair value of financial instruments, fair value of acquired intangible assets and goodwill, useful lives of intangible assets and property and equipment, and income taxes. These estimates are based on management’s knowledge about current events and expectations about actions we may undertake in the future. Actual results could differ materially from those estimates.

 

Cash and Cash Equivalents, and Marketable Securities

 

We hold investments in short-term and long-term marketable securities, consisting of U.S. government and government agency securities. We classify our marketable securities as available-for-sale investments in our current assets because they represent investments of cash available for current operations. Our available-for-sale investments are carried at estimated fair value with any unrealized gains and losses, net of taxes, included in accumulated other comprehensive income/(loss) in stockholders’ equity. Unrealized losses are charged against other income (expense), net when a decline in fair value is determined to be other-than-temporary. We have not recorded any such impairment charge in any period presented. We determine realized gains or losses on sale of marketable securities on a specific identification method, and record such gains or losses as a component of other income (expense), net.

 

We classify certain restricted cash balances within prepaid expenses and other current assets and other assets on the accompanying consolidated balance sheets based upon the term of the remaining restrictions.

 

Non-Marketable Securities

 

We invest in certain investment funds that are not publicly traded. We carry these investments at cost because we do not have significant influence over the underlying investee. We assess for any other-than-temporary impairment at least on an annual basis. No impairment charge has been recorded to-date on our non-marketable securities.

 

F-7


Table of Contents

FACEBOOK, INC.

NOTES TO CONSOLIDATED FINANCIAL STATEMENTS (CONTINUED)

 

Fair Value of Financial Instruments

 

We apply fair value accounting for all financial assets and liabilities and non-financial assets and liabilities that are recognized or disclosed at fair value in the financial statements on a recurring basis. We define fair value as the price that would be received from selling an asset or paid to transfer a liability in an orderly transaction between market participants at the measurement date. When determining the fair value measurements for assets and liabilities, which are required to be recorded at fair value, we consider the principal or most advantageous market in which we would transact and the market-based risk measurements or assumptions that market participants would use in pricing the asset or liability, such as risks inherent in valuation techniques, transfer restrictions and credit risk. Fair value is estimated by applying the following hierarchy, which prioritizes the inputs used to measure fair value into three levels and bases the categorization within the hierarchy upon the lowest level of input that is available and significant to the fair value measurement:

 

Level 1—Quoted prices in active markets for identical assets or liabilities.

 

Level 2—Observable inputs other than quoted prices in active markets for identical assets and liabilities, quoted prices for identical or similar assets or liabilities in inactive markets, or other inputs that are observable or can be corroborated by observable market data for substantially the full term of the assets or liabilities.

 

Level 3—Inputs that are generally unobservable and typically reflect management’s estimate of assumptions that market participants would use in pricing the asset or liability.

 

Our valuation techniques used to measure the fair value of money market funds and marketable debt securities were derived from quoted prices in active markets for identical assets or liabilities.

 

Foreign Currency

 

Generally the functional currency of our international subsidiaries is the local currency. We translate the financial statements of these subsidiaries to U.S. dollars using month-end rates of exchange for assets and liabilities, and average rates of exchange for revenue, costs, and expenses. Translation gains and losses are recorded in accumulated other comprehensive income (loss) as a component of stockholders’ equity. Net losses resulting from foreign exchange transactions were insignificant for the year ended December 31, 2009, and were $1 million and $29 million, respectively, for the years ended December 31, 2010 and 2011. These losses were recorded as a component of other income (expense), net.

 

Property and Equipment

 

Property and equipment, which includes amounts recorded under capital leases, are stated at cost. Depreciation is computed using the straight-line method over the estimated useful lives of the assets or the remaining lease term, in the case of a capital lease, whichever is shorter.

 

The estimated useful lives of property and equipment are described below:

 

Property and Equipment

  

Useful Life

Network equipment

   Three to four years

Computer software, office equipment and other

   Two to five years

Buildings

   15 to 20 years

Leased equipment and leasehold improvements

   Lesser of estimated useful life or remaining lease term

 

F-8


Table of Contents

FACEBOOK, INC.

NOTES TO CONSOLIDATED FINANCIAL STATEMENTS (CONTINUED)

 

Land and assets held within construction in progress are not depreciated. Construction in progress is related to the construction or development of property and equipment that have not yet been placed in service for their intended use.

 

The cost of maintenance and repairs is expensed as incurred. When assets are retired or otherwise disposed of, the cost and related accumulated depreciation and amortization are removed from their respective accounts, and any gain or loss on such sale or disposal is reflected in income from operations.

 

Long-Lived Assets, Including Goodwill and Other Acquired Intangible Assets

 

We evaluate the recoverability of property and equipment and amortizable intangible assets for possible impairment whenever events or circumstances indicate that the carrying amount of such assets may not be recoverable. Recoverability of these assets is measured by a comparison of the carrying amounts to the future undiscounted cash flows the assets are expected to generate. If such review indicates that the carrying amount of property and equipment and intangible assets is not recoverable, the carrying amount of such assets is reduced to fair value. In addition, we test goodwill for impairment at least annually or more frequently if events or changes in circumstances indicate that this asset may be impaired. These tests are based on our single operating segment and reporting unit structure. No indications of impairment of goodwill were noted during the years presented.

 

Acquired amortizable intangible assets, which are included in goodwill and intangible assets, net, are amortized on a straight-line basis over the estimated useful lives of the assets. The estimated remaining useful lives for intangible assets range from less than one year to 16 years.

 

In addition to the recoverability assessment, we routinely review the remaining estimated useful lives of property and equipment and amortizable intangible assets. If we reduce the estimated useful life assumption for any asset, the remaining unamortized balance would be amortized or depreciated over the revised estimated useful life.

 

Lease Obligations

 

We lease office space, data centers, and equipment under non-cancelable capital and operating leases with various expiration dates through 2027. Certain of the operating lease agreements contain rent holidays, rent escalation provisions, and purchase options. Rent holidays and rent escalation provisions are considered in determining the straight-line rent expense to be recorded over the lease term. The lease term begins on the date of initial possession of the leased property for purposes of recognizing lease expense on a straight-line basis over the term of the lease. We do not assume renewals in our determination of the lease term unless the renewals are deemed to be reasonably assured at lease inception.

 

Unaudited Pro Forma Balance Sheet Information

 

Upon the completion of our initial public offering, all outstanding convertible preferred stock will automatically convert into shares of our Class B common stock. The unaudited pro forma balance sheet information gives effect to the conversion of the convertible preferred stock as of December 31, 2011. Additionally, as described in detail in “—Share-based Compensation” below, we grant restricted stock units (RSUs) that generally vest upon the satisfaction of a service condition, and with respect to RSUs granted prior to January 1, 2011 (Pre-2011 RSUs), six months after the completion of our initial public offering. The vesting condition that will be satisfied six months following our initial public offering does not affect the expense attribution period for the RSUs for which the service condition has been met as of the date of our initial public offering. Accordingly, the unaudited pro forma balance sheet information at December 31, 2011, gives effect to share-based compensation expense of approximately $968 million associated with Pre-2011 RSUs, for which the service condition was met as of December 31, 2011, which we expect to record upon the completion of our

 

F-9


Table of Contents

FACEBOOK, INC.

NOTES TO CONSOLIDATED FINANCIAL STATEMENTS (CONTINUED)

 

initial public offering. This pro forma adjustment related to share-based compensation expense of approximately $968 million has been reflected as an increase to additional paid-in capital and the associated tax effect of $329 million has been netted against this charge, resulting in a net reduction of $639 million to retained earnings. The income tax effects have been reflected as an increase to deferred tax assets included in prepaid expenses and other current assets, to reflect the anticipated future tax benefits upon settlement of the RSUs, as adjusted for any RSUs that will not result in a tax benefit because they are related to foreign employees or foreign operations. Payroll tax expenses and other withholding obligations have not been included in the pro forma adjustment. We estimate that approximately                  shares underlying Pre-2011 RSUs will vest and settle approximately six months after our initial public offering. These shares have not been included in our pro forma balance sheet disclosures of shares outstanding. RSU holders generally will recognize taxable income based upon the value of the shares on the date they are settled and we are required to withhold taxes on such value at applicable minimum statutory rates. We currently expect that the average of these withholding rates will be approximately 45%. We are unable to quantify the obligations as of December 31, 2011 and we will remain unable to quantify this amount until the settlement of the RSUs, as the withholding obligation will be based on the value of the shares six months after the date of our initial public offering.

 

Share-based Compensation

 

We account for share-based employee compensation plans under the fair value recognition and measurement provisions of GAAP. Those provisions require all share-based payments to employees, including grants of stock options and RSUs, to be measured based on the grant-date fair value of the awards, with the resulting expense generally recognized in our consolidated statements of income over the period during which the employee is required to perform service in exchange for the award.

 

We estimate the fair value of stock options granted using the Black-Scholes-Merton single option valuation model, which requires inputs such as expected term, expected volatility and risk-free interest rate. Further, the estimated forfeiture rate of awards also affects the amount of aggregate compensation. These inputs are subjective and generally require significant analysis and judgment to develop.

 

We estimate the expected term based upon the historical behavior of our employees for employee grants. We estimate expected volatility based on a study of publicly traded industry peer companies. The forfeiture rate is derived primarily from our historical data, and the risk-free interest rate is based on the yield available on U.S. Treasury zero-coupon issues. Our dividend yield is 0%, since we have not paid, and do not expect to pay, dividends.

 

The fair values of employee options granted during 2009 and 2010 have been estimated as of the date of grant using the following weighted-average assumptions.

 

     Year Ended December 31,
     2009   2010

Expected term from grant date (in years)

       5.04         7.15  

Risk-free interest rate

       2.01 %       1.69 %

Expected volatility

       0.57         0.46  

Dividend yield

                

 

The weighted-average fair value of employee options granted during 2009 and 2010 was $1.12 and $5.26 per share, respectively. There were no option grants in 2011.

 

We have granted RSUs to our employees and members of our board of directors. Pre-2011 RSUs granted under our 2005 Stock Plan vest upon the satisfaction of both a service condition and a liquidity condition. The service condition for the majority of these awards is satisfied over four years. The liquidity condition is satisfied

 

F-10


Table of Contents

FACEBOOK, INC.

NOTES TO CONSOLIDATED FINANCIAL STATEMENTS (CONTINUED)

 

upon the occurrence of a qualifying event, defined as a change of control transaction or six months following the completion of our initial public offering. Pre-2011 RSUs for which the service condition has been satisfied are not forfeitable should employment terminate prior to the liquidity condition being met. As of December 31, 2011, no share-based compensation expense had been recognized for Pre-2011 RSUs, because the qualifying events (described above) had not occurred. The vesting condition that will be satisfied six months following our initial public offering does not affect the expense attribution period for the RSUs for which the service condition has been met as of the date of our initial public offering. This six-month period is not a substantive service condition and, accordingly, upon the effectiveness of our initial public offering, we will recognize a significant cumulative share-based compensation expense for the portion of the RSUs that had met the service condition as of that date, following the accelerated attribution method (net of estimated forfeitures). The remaining unrecognized share-based compensation expense related to the Pre-2011 RSUs will be recorded over the remaining requisite service period, using the accelerated attribution method (net of estimated forfeitures). For the Pre-2011 RSUs, if the initial public offering had occurred on December 31, 2011, we would have recognized $968 million of share-based compensation expense on that date, and would have approximately $239 million of additional future period expense to be recognized over a weighted-average period of approximately two years.

 

RSUs granted on or after January 1, 2011 (Post-2011 RSUs) are not subject to a liquidity condition in order to vest, and compensation expense related to these grants is based on the grant date fair value of the RSUs and is recognized on a straight-line basis over the applicable service period. The majority of Post-2011 RSUs are earned over a service period of four to five years. In 2011, we recognized $189 million of share-based compensation expense related to the Post-2011 RSUs, and we anticipate $1,189 million of future period expense related to such RSUs to be recognized over a weighted-average period of approximately three years.

 

There was no capitalized share-based employee compensation expense as of December 31, 2010 and December 31, 2011. During the years ended December 31, 2009, 2010, and 2011, we realized tax benefits from share-based award activity of $50 million, $115 million, and $433 million, respectively. These amounts reflect the extent that the total reduction to our income tax liability from share-based award activity was greater than the amount of the deferred tax assets that we had previously recorded in anticipation of these benefits. These amounts are the aggregate of the individual transactions in which the reduction to our income tax liability was greater than the deferred tax assets that we recorded, reduced by any individual transactions in which the reduction to our income tax liability was less than the deferred tax assets that were recorded. These net amounts were recorded as an adjustment to stockholders’ equity in each period, as an increase to cash flows from operating activities, and were not recognized in our consolidated statements of income.

 

In addition, we reported excess tax benefits that decreased our cash flows from operating activities and increased our cash flows from financing activities for the years ended December 31, 2009, 2010, and 2011 by $51 million, $115 million, and $433 million, respectively. The amounts of these excess tax benefits reflect the total of the individual transactions in which the reduction to our income tax liability was greater than the deferred tax assets that were recorded, but were not reduced by any of the individual transactions in which the reduction to our income tax liability was less than the deferred tax assets that were recorded.

 

As of December 31, 2011, there was $2,463 million of unrecognized share-based compensation expense, of which $2,396 million is related to RSUs, and $67 million is related to restricted shares and stock options. This unrecognized compensation expense is expected to be recognized over a weighted-average period of approximately two years.

 

F-11


Table of Contents

FACEBOOK, INC.

NOTES TO CONSOLIDATED FINANCIAL STATEMENTS (CONTINUED)

 

Income Taxes

 

We recognize income taxes under the asset and liability method. We recognize deferred income tax assets and liabilities for the expected future consequences of temporary differences between the financial reporting and tax bases of assets and liabilities. These differences are measured using the enacted statutory tax rates that are expected to apply to taxable income for the years in which differences are expected to reverse. We recognize the effect on deferred income taxes of a change in tax rates in income in the period that includes the enactment date.

 

We record a valuation allowance to reduce our deferred tax assets to the net amount that we believe is more likely than not to be realized. We consider all available evidence, both positive and negative, including historical levels of income, expectations and risks associated with estimates of future taxable income and ongoing tax planning strategies in assessing the need for a valuation allowance.

 

We recognize tax benefits from uncertain tax positions only if we believe that it is more likely than not that the tax position will be sustained on examination by the taxing authorities based on the technical merits of the position. We make adjustments to these reserves when facts and circumstances change, such as the closing of a tax audit or the refinement of an estimate. The provision for income taxes includes the effects of any reserves that are considered appropriate, as well as the related net interest and penalties.

 

Revenue Recognition

 

We generate substantially all of our revenue from advertising and payment processing fees. We recognize revenue once all of the following criteria have been met:

 

   

persuasive evidence of an arrangement exists;

 

   

delivery of Facebook’s obligations to our customer has occurred;

 

   

the price is fixed or determinable; and

 

   

collectability of the related receivable is reasonably assured.

 

Revenue for the years ended December 31, 2009, 2010, and 2011 consists of the following (in millions):

 

     Year Ended December 31,  
         2009              2010              2011      

Revenue

        

Advertising

   $ 764      $ 1,868      $ 3,154   

Payments and other fees

     13        106        557   
  

 

 

    

 

 

    

 

 

 

Total revenue

   $    777      $ 1,974      $ 3,711   
  

 

 

    

 

 

    

 

 

 

 

Advertising

 

Advertising revenue is generated from the display of advertisements on our website. The arrangements are evidenced by either online acceptance of terms and conditions or contracts that stipulate the types of advertising to be delivered, the timing and the pricing. The typical term of an advertising arrangement is approximately 30 days with billing generally occurring after the delivery of the advertisement.

 

We recognize revenue from the display of impression-based advertisements on our website in the contracted period when the impressions are delivered. Impressions are considered delivered when an advertisement appears in pages delivered to users.

 

F-12


Table of Contents

FACEBOOK, INC.

NOTES TO CONSOLIDATED FINANCIAL STATEMENTS (CONTINUED)

 

We also recognize revenue from the delivery of click-based advertisements on our website. Revenue associated with these advertisements is recognized in the period that a user clicks on an advertisement.

 

Payments and Other Fees

 

We enable Payments between our users and developers on the Facebook Platform. Our users can purchase virtual or digital goods on the Facebook Platform by using credit cards or other payment methods available on our website. The primary method for users to transact with the developers on the Facebook Platform is via the purchase of our virtual currency, which enables our users to purchase virtual and digital goods in games and apps. Upon the initial sale of our virtual currency, we record consideration received from a user as a deposit.

 

When a user engages in a payment transaction utilizing our virtual currency for the purchase of a virtual or digital good from a Platform developer, we reduce the user’s virtual currency balance by the price of the purchase, which is a price that is solely determined by the Platform developer. We remit to the Platform developer an amount that is based on the total amount of virtual currency redeemed less the processing fee that we charge the Platform developer for the transaction. Our revenue is the net amount of the transaction, representing our processing fee for the service performed. We record revenue on a net basis as we do not consider ourselves to be the principal in the sale of the virtual or digital good to the user.

 

Other fees have not been material in all periods presented in our financial statements.

 

All revenue is recognized net of applicable sales and other taxes, where appropriate.

 

Cost of Revenue

 

Our cost of revenue consists primarily of expenses associated with the delivery and distribution of our products. These include expenses related to the operation of our data centers such as facility and server equipment depreciation, facility and server equipment rent expense, energy and bandwidth costs, support and maintenance costs, and salaries, benefits and share-based compensation for certain personnel on our operations teams. Cost of revenue also includes credit card and other transaction fees related to processing customer transactions.

 

Deferred Revenue and Deposits

 

Deferred revenue consists of billings in advance of revenue recognition. Deposits relate to unused virtual currency held by our users. Once this virtual currency is utilized by a user, approximately 70% of this amount would then be payable to the Platform developer and the balance would be recognized as revenue.

 

Deferred revenue and deposits consists of the following (in millions):

 

    December 31,  
    2010     2011  

Deferred revenue

  $ 35      $ 75   

Deposits

    7        15   
 

 

 

   

 

 

 

Total deferred revenue and deposits

  $ 42      $ 90   
 

 

 

   

 

 

 

 

F-13


Table of Contents

FACEBOOK, INC.

NOTES TO CONSOLIDATED FINANCIAL STATEMENTS (CONTINUED)

 

Credit Risk and Concentration

 

Financial instruments owned by the company that are potentially subject to concentrations of credit risk consist primarily of cash, cash equivalents, restricted cash, marketable securities, and accounts receivable. Cash equivalents consist of short-term money market funds and U.S. government and agency securities, which are deposited with reputable financial institutions. Marketable securities consist of investments in U.S. government and government agency securities. Our cash management and investment policy limits investment instruments to investment-grade securities with the objective to preserve capital and to maintain liquidity until the funds can be used in business operations. Bank accounts in the United States are insured by the Federal Deposit Insurance Corporation (FDIC) up to $250,000. Our operating accounts significantly exceed the FDIC limits.

 

Accounts receivable are typically unsecured and are derived from revenue earned from customers across different industries and countries. We generated 67%, 62%, and 56% of our revenue for the years ended December 31, 2009, 2010, and 2011, respectively, from advertisers and Platform developers based in the United States, with the majority of revenue outside of the United States coming from customers located in western Europe, Canada, and Australia.

 

We perform ongoing credit evaluations of our customers, and generally do not require collateral. An allowance for doubtful accounts is determined using the specific-identification method for doubtful accounts and an aging of receivables analysis based on invoice due dates. Uncollectible receivables are written off against the allowance for doubtful accounts when all efforts to collect them have been exhausted, and recoveries are recognized as an increase to the allowance when they are received. During the years ended December 31, 2009, 2010, and 2011, our bad debt expenses were $1 million, $9 million, and $8 million respectively. In the event that accounts receivable collection cycles deteriorate, our operating results and financial position could be adversely affected.

 

Revenue from one customer, Zynga, represented 12% of total revenue for the year ended December 31, 2011. No customer represented 10% or more of total revenue during the years ended December 31, 2009 or 2010.

 

Advertising Expense

 

We expense our costs of advertising in the period in which they are incurred. Advertising expense, which is included in marketing and sales expenses, totaled $5 million, $8 million, and $28 million for the years ended December 31, 2009, 2010, and 2011, respectively.

 

Segments

 

Our chief operating decision-maker is our Chief Executive Officer who reviews financial information presented on a consolidated basis. There are no segment managers who are held accountable by the chief operating decision-maker, or anyone else, for operations, operating results, and planning for levels or components below the consolidated unit level. Accordingly, we have determined that we have a single reporting segment and operating unit structure.

 

Note 2.    Earnings per Share

 

We compute earnings per share (EPS) of Class A and Class B common stock using the two-class method required for participating securities. Our participating securities include all series of our convertible preferred stock and restricted stock awards. Undistributed earnings allocated to these participating securities are subtracted from net income in determining net income attributable to common stockholders. Basic EPS is computed by

 

F-14


Table of Contents

FACEBOOK, INC.

NOTES TO CONSOLIDATED FINANCIAL STATEMENTS (CONTINUED)

 

dividing net income attributable to common stockholders by the weighted-average number of shares of our Class A and Class B common stock outstanding, adjusted for outstanding shares that are subject to repurchase.

 

For the calculation of diluted EPS, net income attributable to common stockholders for basic EPS is adjusted by the effect of dilutive securities, including awards under our equity compensation plans. In addition, the computation of the diluted EPS of Class A common stock assumes the conversion from Class B common stock, while the diluted EPS of Class B common stock does not assume the conversion of those shares. Diluted EPS attributable to common stockholders is computed by dividing the resulting net income attributable to common stockholders by the weighted-average number of fully diluted common shares outstanding.

 

Dilutive securities in our diluted EPS calculation do not include Pre-2011 RSUs. Vesting of these RSUs is dependent upon the satisfaction of both a service condition and a liquidity condition. The liquidity condition is satisfied upon the occurrence of a qualifying event, defined as a change of control transaction or six months following the completion of our initial public offering. As of December 31, 2011, such a qualifying event had not occurred and until it occurs, the holders of these RSUs have no rights in our undistributed earnings. Therefore, they are excluded from the effect of dilutive securities. Post-2011 RSUs are not subject to a liquidity condition in order to vest, and are thus included in the calculation of diluted EPS. We excluded 4 million and 2 million shares issuable upon exercise of employee stock options for the years ended December 31, 2009 and 2010, respectively, and 3 million Post-2011 RSUs for the year ended December 31, 2011 because the impact would be antidilutive.

 

Basic and diluted EPS are the same for each class of common stock because they are entitled to the same liquidation and dividend rights.

 

F-15


Table of Contents

FACEBOOK, INC.

NOTES TO CONSOLIDATED FINANCIAL STATEMENTS (CONTINUED)

 

The numerators and denominators of the basic and diluted EPS computations for our common stock are calculated as follows (in millions, except per share amounts):

 

    Year Ended December 31,  
    2009     2010     2011  
    Class A     Class B     Class A     Class B     Class A     Class B  

Basic EPS:

           

Numerator:

           

Net income

  $      $ 229      $ 18      $ 588      $ 85      $ 915   

Less: Net income attributable to participating securities

           107        7        227        28        304   
 

 

 

   

 

 

   

 

 

   

 

 

   

 

 

   

 

 

 

Net income attributable to common stockholders

  $      $ 122      $ 11      $ 361      $ 57      $ 611   
 

 

 

   

 

 

   

 

 

   

 

 

   

 

 

   

 

 

 

Denominator:

           

Weighted average shares outstanding

           1,026        32        1,081        110        1,189   

Less: Shares subject to repurchase

           6               6               5   
 

 

 

   

 

 

   

 

 

   

 

 

   

 

 

   

 

 

 

Number of shares used for basic EPS computation

           1,020        32        1,075        110        1,184   
 

 

 

   

 

 

   

 

 

   

 

 

   

 

 

   

 

 

 

Basic EPS

  $      $ 0.12      $ 0.34      $ 0.34      $ 0.52      $   0.52   
 

 

 

   

 

 

   

 

 

   

 

 

   

 

 

   

 

 

 

Diluted EPS:

           

Numerator:

           

Net income attributable to common stockholders

  $      $ 122      $ 11      $ 361      $ 57      $ 611   

Reallocation of net income attributable to participating securities

    12               30               31          

Reallocation of net income as a result of conversion of Class B to Class A common stock

    122               361               611          

Reallocation of net income to Class B common stock

           12               32               37   
 

 

 

   

 

 

   

 

 

   

 

 

   

 

 

   

 

 

 

Net income attributable to common stockholders for diluted EPS

  $ 134      $ 134      $ 402      $ 393      $ 699      $ 648   
 

 

 

   

 

 

   

 

 

   

 

 

   

 

 

   

 

 

 

Denominator:

           

Number of shares used for basic EPS computation

           1,020        32        1,075        110        1,184   

Conversion of Class B to Class A common stock

    1,020               1,075               1,184          

Weighted average effect of dilutive securities:

           

Employee stock options

    334        334        295        295        204        204   

RSUs

                                5        5   

Shares subject to repurchase

    5        5        4        4        3        3   

Warrants

    7        7        8        8        2        2   
 

 

 

   

 

 

   

 

 

   

 

 

   

 

 

   

 

 

 

Number of shares used for diluted EPS computation

    1,366        1,366        1,414        1,382        1,508        1,398   
 

 

 

   

 

 

   

 

 

   

 

 

   

 

 

   

 

 

 

Diluted EPS

  $ 0.10      $ 0.10      $ 0.28      $ 0.28      $ 0.46      $ 0.46   
 

 

 

   

 

 

   

 

 

   

 

 

   

 

 

   

 

 

 

 

F-16


Table of Contents

FACEBOOK, INC.

NOTES TO CONSOLIDATED FINANCIAL STATEMENTS (CONTINUED)

 

Pro Forma EPS (unaudited)

 

The following unaudited calculation of the numerators and denominators of basic and diluted EPS gives effect to the automatic conversion of all outstanding shares of our convertible preferred stock (using the as if-converted method) into Class B common stock as though the conversion had occurred as of the beginning of the period or the original date of issuance, if later. In addition, the pro forma share amounts give effect to Pre-2011 RSUs that have satisfied the service condition as of December 31, 2011. These RSUs will vest and settle upon the satisfaction of a qualifying event, as previously defined. Share-based compensation expense associated with these Pre-2011 RSUs is excluded from this pro forma presentation. If the qualifying event had occurred on December 31, 2011, we would have recorded $968 million of share-based compensation expense on that date related to these RSUs, net of associated tax effect of $329 million, resulting in a net reduction of $639 million to net income.

 

     Year Ended December 31, 2011  
         Class A             Class B      

Pro Forma Basic EPS:

    

Numerator:

    

Net income as reported

   $ 85      $ 915   

Reallocation of net income due to pro forma adjustments

     (31     31   

Net income attributable to participating securities

            (2
  

 

 

   

 

 

 

Net income attributable to common stockholders for pro forma basic EPS computation

   $ 54      $ 944   
  

 

 

   

 

 

 

Denominator:

    

Weighted average shares used for basic EPS computation

     110        1,184   

Pro forma adjustment to reflect assumed conversion of preferred stock to Class B common stock

            548   

Pro forma adjustment to reflect assumed vesting of Pre-2011 RSUs

            188   
  

 

 

   

 

 

 

Number of shares used for pro forma basic EPS computation

     110        1,920   
  

 

 

   

 

 

 

Pro forma basic EPS

   $ 0.49      $ 0.49   
  

 

 

   

 

 

 

Pro Forma Diluted EPS:

    

Numerator:

    

Net income attributable to common stockholders for pro forma basic EPS computation

   $ 54      $ 944   

Reallocation of net income attributable to participating securities

     2          

Reallocation of net income as a result of conversion of Class B to Class A common stock

     944          

Reallocation of net income to Class B common stock

            9   
  

 

 

   

 

 

 

Net income attributable to common stockholders for pro forma diluted EPS computation

   $ 1,000      $ 953   
  

 

 

   

 

 

 

Denominator:

    

Number of shares used for pro forma basic EPS computation

     110        1,920   

Conversion of Class B to Class A common stock

     1,920          

Weighted average effect of dilutive securities:

    

Employee stock options

     204        204   

RSUs

     93        93   

Shares subject to repurchase

     3        3   

Warrants

     2        2   
  

 

 

   

 

 

 

Number of shares used for pro forma diluted EPS computation

     2,332        2,222   
  

 

 

   

 

 

 

Pro forma diluted EPS

   $ 0.43      $ 0.43   
  

 

 

   

 

 

 

 

F-17


Table of Contents

FACEBOOK, INC.

NOTES TO CONSOLIDATED FINANCIAL STATEMENTS (CONTINUED)

 

Note 3.    Property and Equipment

 

Property and equipment consists of the following (in millions):

 

     December 31,  
       2010         2011    

Network equipment

   $    478      $ 1,016   

Land

     29        34   

Buildings

            355   

Leasehold improvements

     58        120   

Computer software, office equipment and other

     61        73   

Construction in progress

     194        327   
  

 

 

   

 

 

 

Total

     820        1,925   

Less accumulated depreciation and amortization

     (246     (450
  

 

 

   

 

 

 

Property and equipment, net

   $ 574      $ 1,475   
  

 

 

   

 

 

 

 

Property and equipment at December 31, 2010 and 2011 includes $298 million and $881 million, respectively, acquired under capital lease agreements. Accumulated amortization under capital leases totaled $85 million and $210 million at December 31, 2010 and 2011, respectively. Amortization of assets under capital leases is included in depreciation and amortization expense.

 

Construction in progress includes costs primarily related to the construction and network equipment of data centers in Oregon and North Carolina in the United States and in Sweden, and our new corporate headquarters in Menlo Park, California. Interest capitalized during the years presented was not material.

 

Note 4.    Goodwill and Intangible Assets

 

Goodwill and intangible assets consist of the following (in millions):

 

     December 31,  
       2010         2011    

Acquired patents

   $      33      $      51   

Acquired non-compete agreements

     11        18   

Acquired technology and other

     27        43   

Accumulated amortization

     (12     (32
  

 

 

   

 

 

 

Net acquired intangible assets

     59        80   

Goodwill

     37        82   
  

 

 

   

 

 

 

Goodwill and intangible assets

   $ 96      $ 162   
  

 

 

   

 

 

 

 

Acquired patents have estimated useful lives ranging from four to 18 years at acquisition. The average term of acquired non-compete agreements is generally two years. Acquired technology and other have estimated useful lives of two to ten years. Amortization expense of intangible assets for the years ended December 31, 2009, 2010, and 2011 was $2 million, $9 million, and $20 million, respectively.

 

During the year ended December 31, 2011, we completed business acquisitions for total consideration of $68 million. These acquisitions were not material to our consolidated financial statements individually or in the aggregate. Our acquisitions prior to 2011 were also not material individually or in the aggregate.

 

F-18


Table of Contents

FACEBOOK, INC.

NOTES TO CONSOLIDATED FINANCIAL STATEMENTS (CONTINUED)

 

The following table presents the aggregated estimated fair value of the assets acquired for all acquisitions completed during the year ended December 31, 2011 (in millions):

 

Acquired technology and other

   $ 16   

Acquired non-compete agreements

     7   

Net assets acquired

     4   

Deferred income tax liabilities

     (7

Goodwill

     48   
  

 

 

 

Total

   $ 68   
  

 

 

 

 

Pro forma results of operations related to our 2011 acquisitions have not been presented because they are not material to our consolidated statements of income, either individually or in the aggregate. For all acquisitions completed during the year ended December 31, 2011, acquired technology and other had a weighted-average useful life of three years and the term of the non-compete agreements is generally two years.

 

The changes in carrying amount of goodwill for the years ended December 31, 2010 and 2011 are as follows (in millions):

 

Balance as of December 31, 2009

   $ 11   

Goodwill acquired

     26   
  

 

 

 

Balance as of December 31, 2010

     37   

Goodwill acquired

     48   

Effect of currency translation adjustment

     (3
  

 

 

 

Balance as of December 31, 2011

   $ 82   
  

 

 

 

 

Expected amortization expense for the unamortized acquired intangible assets for the next five years and thereafter is as follows (in millions):

 

2012

   $ 21   

2013

     11   

2014

     7   

2015

     7   

2016

     6   

Thereafter

     28   
  

 

 

 

Total

   $ 80   
  

 

 

 

 

Note 5.    Long-term Debt

 

In March 2010, we entered into a senior unsecured term loan facility with certain lenders. This facility allowed for the drawdown of up to $250 million in unsecured senior loans with a maturity of five years. In April 2010 we drew down the full amount available under the facility at an interest rate of 4.5%, payable quarterly. The loan could be repaid by us at any time without penalty. Debt issuance costs of approximately $1 million were recorded in other non-current assets and were being amortized to interest expense over the contractual term of the loan. On March 2, 2011, we repaid in full the long-term debt balance of $250 million, and expensed the remaining unamortized debt issuance costs.

 

F-19


Table of Contents

FACEBOOK, INC.

NOTES TO CONSOLIDATED FINANCIAL STATEMENTS (CONTINUED)

 

In 2011, we entered into an agreement for an unsecured five-year revolving credit facility that allowed us to borrow up to $2,500 million, with interest payable on borrowed amounts set at the London Interbank Offered Rate (LIBOR) plus 1.0%. No amounts were drawn down under this agreement as of December 31, 2011. We paid origination fees at closing and these fees are amortized over the remaining term of the credit facility. Subsequent to December 31, 2011, we terminated this revolving credit facility. For more information, see “—Note 13. Subsequent Events (unaudited).”

 

Note 6.    Fair Value Measurements

 

Assets measured at fair value on a recurring basis are summarized below (in millions):

 

            Fair Value Measurement at
Reporting Date Using
 

Description

   December 31,
2011
     Quoted
Prices in
Active
Markets for
Identical
Assets
(Level 1)
     Significant
Other
Observable
Inputs
(Level 2)
     Significant
Unobservable
Inputs
(Level 3)
 

Cash equivalents:

           

Money market funds

   $ 892       $ 892       $       $   

U.S. government and agency securities

     110         110                   
  

 

 

    

 

 

    

 

 

    

 

 

 

Total cash equivalents

     1,002         1,002         

Marketable securities:

           

U.S. government and agency securities

     2,396         2,396                   
  

 

 

    

 

 

    

 

 

    

 

 

 

Total cash equivalents and marketable securities

   $ 3,398       $ 3,398       $      —       $      —   
  

 

 

    

 

 

    

 

 

    

 

 

 
            Fair Value Measurement at
Reporting Date Using
 

Description

   December 31,
2010
     Quoted
Prices in
Active
Markets for
Identical
Assets
(Level 1)
     Significant
Other
Observable
Inputs
(Level 2)
     Significant
Unobservable
Inputs
(Level 3)
 

Cash equivalents:

           

Money market funds

   $ 1,450       $ 1,450       $       $   
  

 

 

    

 

 

    

 

 

    

 

 

 

Total cash equivalents

   $ 1,450       $ 1,450       $      —       $      —   
  

 

 

    

 

 

    

 

 

    

 

 

 

 

Gross unrealized gains or losses for cash equivalent and marketable securities as of December 31, 2010 and 2011 were not material.

 

The following table classifies our marketable securities by contractual maturities as of December 31, 2011 (in millions):

 

     December 31,
2011
 

Due in one year

   $ 1,964   

Due in one to five years

     432   
  

 

 

 

Total

   $ 2,396   
  

 

 

 

 

F-20


Table of Contents

FACEBOOK, INC.

NOTES TO CONSOLIDATED FINANCIAL STATEMENTS (CONTINUED)

 

Note 7.    Commitments and Contingencies

 

Leases

 

We entered into various capital lease arrangements to obtain property and equipment for our operations. Additionally, on occasion we have purchased property and equipment for which we have subsequently obtained capital financing under sale-leaseback transactions. These agreements are typically for three years except for building leases which are for 15 years, with interest rates ranging from 2% to 13%. The leases are secured by the underlying leased buildings, leasehold improvements, and equipment. We have also entered into various non-cancelable operating lease agreements for certain of our offices, equipment, land and data centers with original lease periods expiring between 2012 and 2027. We are committed to pay a portion of the related actual operating expenses under certain of these lease agreements. Certain of these arrangements have free rent periods or escalating rent payment provisions, and we recognize rent expense under such arrangements on a straight-line basis.

 

The following is a schedule, by years, of the future minimum lease payments required under non-cancelable capital and operating leases as of December 31, 2011 (in millions):

 

     Capital
Leases
    Operating
Leases
 

2012

   $ 322      $ 180   

2013

     228        130   

2014

     109        113   

2015

     17        102   

2016

     11        95   

Thereafter

     130        325   
  

 

 

   

 

 

 

Total minimum lease payments

     817      $ 945   
    

 

 

 

Less amount representing interest and taxes

     (140  

Less current portion of the present value of minimum lease payments

     (279  
  

 

 

   

Capital lease obligations, net of current portion

   $ 398     
  

 

 

   

 

Operating lease expense totaled $69 million, $178 million, and $219 million for the years ended December 31, 2009, 2010, and 2011, respectively.

 

We also have $500 million of non-cancelable contractual commitments as of December 31, 2011, primarily related to equipment and supplies for our data center operations, and to a lesser extent, construction of our data center sites. The majority of these commitments are due in the next twelve months.

 

Contingencies

 

Legal Matters

 

We are party to various legal proceedings and claims which arise in the ordinary course of business. In the opinion of management, as of December 31, 2011, there was not at least a reasonable possibility that we had incurred a material loss, or a material loss in excess of a recorded accrual, with respect to loss contingencies.

 

F-21


Table of Contents

FACEBOOK, INC.

NOTES TO CONSOLIDATED FINANCIAL STATEMENTS (CONTINUED)

 

Indemnifications

 

In the normal course of business, to facilitate transactions of services and products, we have agreed to indemnify certain parties with respect to certain matters. We have agreed to hold certain parties harmless against losses arising from a breach of representations or covenants, or out of intellectual property infringement or other claims made by third parties. In addition, we have also agreed to indemnify certain investors with respect to representations made by us in connection with the issuance and sale of preferred stock. These agreements may limit the time within which an indemnification claim can be made and the amount of the claim. In addition, we have entered into indemnification agreements with our officers, directors, and certain employees, and our certificate of incorporation and bylaws contain similar indemnification obligations.

 

It is not possible to determine the maximum potential amount under these indemnification agreements due to the limited history of prior indemnification claims and the unique facts and circumstances involved in each particular agreement. Historically, payments made by us under these agreements have not had a material impact on our consolidated financial position, results of operations or cash flows. In our opinion, as of December 31, 2011, there was not at least a reasonable possibility we had incurred a material loss with respect to indemnification of such parties. We have not recorded any liability for costs related to indemnification through December 31, 2011.

 

Note 8.    Stockholders’ Equity

 

Convertible Preferred Stock

 

Our certificate of incorporation, as amended and restated, authorizes the issuance of 569,001,400 shares of $0.000006 par value convertible preferred stock. The following table summarizes the convertible preferred stock outstanding as of December 31, 2011, and the rights and preferences of the respective series:

 

     Shares      Aggregate
Liquidation
Preference
     Dividend
Per Share
Per Annum
     Conversion
Ratio
Per Share
 
     Authorized      Issued and
Outstanding
          
     (in thousands)      (in thousands)      (in millions)                

Series A

     134,747         133,055       $ 1       $ 0.00036875         1.000000   

Series B

     226,032         224,273         13         0.00456         1.004910   

Series C

     95,768         91,410         26         0.02297335         1.004909   

Series D

     67,454         50,590         375         0.593         1.012561   

Series E

     45,000         44,038         200         0.3633264         1.000000   
  

 

 

    

 

 

    

 

 

       

Total

     569,001         543,366       $ 615         
  

 

 

    

 

 

    

 

 

       

 

As of December 31, 2011, the rights, preferences, and privileges of the preferred stockholders were as follows:

 

Dividends

 

The holders of shares of Series A, Series B, Series C, Series D, and Series E convertible preferred stock are entitled to receive non-cumulative dividends, out of any assets legally available for such purpose, prior and in preference to any declaration or payment of any dividend on the Class A common stock or Class B common stock, payable quarterly when, as and if, declared by our board of directors. After payment of such dividend to the preferred stockholders, outstanding shares of preferred stock shall participate with shares of Class A common stock and Class B common stock on an as-converted to Class B common stock basis as to any additional dividends. As of December 31, 2011, we had not declared any dividends.

 

F-22


Table of Contents

FACEBOOK, INC.

NOTES TO CONSOLIDATED FINANCIAL STATEMENTS (CONTINUED)

 

Conversion

 

Each share of Series A, Series B, Series C, Series D, and Series E preferred stock is convertible, at the option of the holder thereof, at any time after the date of issuance of such share, into such number of fully paid and non-assessable shares of Class B common stock as is determined by dividing the applicable original issue price by the conversion price applicable to such share in effect on the date of conversion.

 

The conversion price of each series of preferred stock may be subject to adjustment from time to time under certain circumstances. The convertible preferred stock issued to date was sold at prices ranging from $0.004605 to $7.412454 per share, which, in all cases, exceeded the then most recent reassessed fair value of our Class B common stock. Accordingly, there was no intrinsic value associated with the issuance of the convertible preferred stock through December 31, 2011, and there were no other separate instruments issued with the convertible preferred stock, such as warrants. Therefore, we have concluded that there was no beneficial conversion option associated with the convertible preferred stock issuances.

 

Each share of Series A, Series B, Series C, Series D, and Series E convertible preferred stock shall automatically be converted into fully paid, non-assessable shares of Class B common stock immediately upon the earlier of: (i) the sale by us of our Class A common stock or Class B common stock in a firm commitment underwritten public offering pursuant to a registration statement under the Securities Act of 1933, as amended (Securities Act), the public offering price of which results in aggregate cash proceeds to us of not less than $100 million (net of underwriting discounts and commissions), or (ii) the date specified by written consent or agreement of the holders of a majority of the then-outstanding shares of preferred stock, voting together as a single class on an as-converted basis, provided, however, that if (a) the holders of a majority of the then-outstanding shares of Series D convertible preferred stock do not consent or agree or (b) the holders of a majority of the then-outstanding shares of Series E convertible preferred stock do not consent or agree, then in either such case the conversion shall not be effective as to any shares of preferred stock until 180 days after the date of the written consent of the majority of the then-outstanding shares of preferred stock.

 

Liquidation Preferences

 

In the event we liquidate, dissolve, or wind up our business, either voluntarily or involuntarily, the holders of our Series A, Series B, Series C, Series D, and Series E convertible preferred stock shall be entitled to receive, prior and in preference to any distribution of any of our assets to the holders of Class A common stock or Class B common stock, an amount per share equal to $0.004605, $0.0570025, $0.2871668, $7.412454, and $4.54158 per share (as adjusted for stock splits, stock dividends, reclassifications, and the like), respectively, plus any declared but unpaid dividends.

 

If, upon the occurrence of any of these events, the assets and funds distributed among the holders of the Series A, Series B, Series C, Series D, and Series E convertible preferred stock shall be insufficient to permit the payment to such holders of the full aforesaid preferential amounts, then our entire assets and funds legally available for distribution shall be distributed ratably among the holders of the Series A, Series B, Series C, Series D, and Series E convertible preferred stock in proportion to the preferential amount each such holder is otherwise entitled to receive.

 

If there are any remaining assets upon the completion of the liquidating distribution to the Series A, Series B, Series C, Series D, and Series E convertible preferred stockholders, the holders of our Class A common stock and Class B common stock will receive all our remaining assets. The merger or consolidation of us into another entity in which our stockholders own less than 50% of the voting stock of the surviving company, or the sale, transfer, or lease of substantially all our assets, shall be deemed a liquidation, dissolution, or winding up of us. As the “redemption” events are within our control for all periods presented, all shares of preferred stock have been presented as part of permanent equity.

 

F-23


Table of Contents

FACEBOOK, INC.

NOTES TO CONSOLIDATED FINANCIAL STATEMENTS (CONTINUED)

 

Voting Rights

 

The holder of each share of Series A, Series B, Series C, Series D, and Series E convertible preferred stock shall have the same voting rights as the holders of Class B common stock, is entitled to notice of any stockholders’ meeting in accordance with our bylaws, and together with the holders of Class A common stock and Class B common stock, the Series A, Series B, Series C, Series D, and Series E convertible preferred stock will vote together as a single class on all matters which holders of Class A common stock and Class B common stock have the right to vote, unless otherwise stated. Each holder of Class A common stock is entitled to one vote for each share of Class A common stock held; each holder of Class B common stock is entitled to ten votes for each share of Class B common stock held; and each holder of Series A, Series B, Series C, Series D, and Series E convertible preferred stock is entitled to ten votes for each share of Class B common stock into which such convertible preferred stock could be converted.

 

Common Stock

 

Our certificate of incorporation authorizes the issuance of Class A common stock and Class B common stock. We are authorized to issue 4,141,000,000 shares of Class A common stock and 4,141,000,000 shares of Class B common stock, each with a par value of $0.000006 per share. Holders of our Class A common stock and Class B common stock are entitled to dividends when, as and if, declared by our board of directors, subject to the rights of the holders of all classes of stock outstanding having priority rights to dividends. As of December 31, 2011, we had not declared any dividends. The holder of each share of Class A common stock is entitled to one vote, while the holder of each share of Class B common stock is entitled to ten votes. After our initial public offering, a transfer of shares of Class B common stock will generally result in those shares converting to Class A common stock. Class A common stock and Class B common stock are referred to as common stock throughout the notes to these financial statements, unless otherwise noted.

 

Share-based Compensation Plans

 

We maintain two share-based employee compensation plans. In January 2005, our board of directors and stockholders adopted and approved the 2005 Stock Plan, as amended, which provides for the issuance of incentive and nonstatutory stock options and RSUs to qualified employees, directors, and consultants. In November 2005, our board of directors adopted and approved the 2005 Officers’ Stock Plan (together with the 2005 Stock Plan, the Stock Plans), which provides for the issuance of incentive and nonstatutory stock options to certain employees or officers.

 

The term of stock options issued under the 2005 Stock Plan may not exceed ten years from the date of grant. Under the 2005 Stock Plan, incentive stock options and nonstatutory stock options are granted at an exercise price that is not to be less than 100% of the fair market value of our Class B common stock on the date of grant, as determined by our compensation committee. Stock options become vested and exercisable at such times and under such conditions as determined by our compensation committee on the date of grant.

 

The 2005 Officers’ Stock Plan provides for the issuance of up to 120,000,000 shares of incentive and nonstatutory stock options to certain of our employees or officers. The 2005 Officers’ Stock Plan will terminate ten years after its adoption unless terminated earlier by our compensation committee. Stock options become vested and exercisable at such times and under such conditions as determined by our compensation committee on the date of grant. In November 2005, we issued a nonstatutory stock option to our CEO to purchase 120,000,000 shares of our Class B common stock under the 2005 Officers’ Stock Plan. At December 31, 2011, the option was outstanding and fully vested, and no options were available for future issuance under the 2005 Officers’ Stock Plan.

 

F-24


Table of Contents

FACEBOOK, INC.

NOTES TO CONSOLIDATED FINANCIAL STATEMENTS (CONTINUED)

 

The following table summarizes the stock option and RSU award activity under the Stock Plans between January 1, 2009 and December 31, 2011:

 

          Shares Subject to Options Outstanding     Outstanding RSUs  
    Shares
Available

for Grant(1)
    Number of
Shares
    Weighted
Average
Exercise
Price
    Weighted-
Average
Remaining
Contractual
Term
    Aggregate
Intrinsic

Value(2)
    Outstanding
RSUs
    Weighted
Average
Grant
Date Fair
Value
 
    (in thousands)     (in thousands)           (in years)     (in millions)     (in thousands)        

Balance as of December 31, 2008

    15,257        479,811      $ 0.17        $        136,833      $    1.72   

Increase in shares authorized

    251,969                         

RSUs granted

    (159,167                  159,167        2.35   

Stock options granted

    (13,885     13,885        2.54                

Stock options exercised

           (57,459     0.15                

Stock options forfeited/cancelled

    5,996        (5,996     0.80                

RSUs forfeited and cancelled

    10,511                     (10,511     1.81   
 

 

 

   

 

 

         

 

 

   

Balance as of December 31, 2009

    110,681        430,241        0.25        6.39        1,780        285,489        2.07   

Increase in shares authorized

    25,000                    

RSUs granted

    (68,058                  68,058        10.56   

Stock options granted

    (4,706     4,706        11.57                

Stock options exercised

           (69,910     0.09                

Stock options forfeited/cancelled

    2,066        (2,066     0.22                

RSUs forfeited and cancelled

    11,399                     (11,399     13.12   
 

 

 

   

 

 

         

 

 

   

Balance as of December 31, 2010

    76,382        362,971        0.42        5.37        7,415        342,148        3.39   

Increase in shares authorized

    10,000                         

RSUs granted

    (55,126                  55,126        26.32   

Stock options exercised

           (101,872     0.27                

Stock options forfeited/cancelled

    2,560        (2,560     1.60                

RSUs forfeited and cancelled

    18,502                     (18,502     7.97   
 

 

 

   

 

 

         

 

 

   

Balance as of December 31, 2011

    52,318        258,539      $ 0.47        4.38      $ 7,360        378,772        6.83   
 

 

 

   

 

 

         

 

 

   

Vested and expected to vest as of December 31, 2011

      258,468      $ 0.47        4.38      $ 7,359            
   

 

 

           

Exercisable as of December 31, 2011

      244,849      $ 0.19        4.19      $ 7,040            
   

 

 

           

 

(1)  

After excluding 195 thousand restricted stock awards not included in the table above, 52,123 thousand shares are available for grant under the Stock Plans as of December 31, 2011.

(2)  

The aggregate intrinsic value is calculated as the difference between the exercise price of the underlying stock option awards and the assessed fair value of our common stock as of December 31, 2009, 2010, and 2011.

 

F-25


Table of Contents

FACEBOOK, INC.

NOTES TO CONSOLIDATED FINANCIAL STATEMENTS (CONTINUED)

 

The following table summarizes additional information regarding outstanding and exercisable options under the Stock Plans at December 31, 2011:

 

    Options Outstanding     Options Exercisable  

Exercise

Price (Range)

  Number of
Shares
    Weighted-
Average
Remaining
Life
    Weighted-
Average
Exercise
Price
    Number of
Shares
    Weighted-
Average
Exercise
Price
 
    (in thousands)     (in years)           (in thousands)        
$0.00 - 0.04     27,694        3.14      $ 0.01        27,694      $ 0.01   
  0.06     135,863        3.85        0.06        135,863        0.06   
  0.10 - 0.18     34,186        4.38        0.13        34,186        0.13   
  0.29 - 0.33     37,665        5.30        0.31        37,665        0.31   
  1.78     5,328        6.58        1.78        2,637        1.78   
  1.85     5,715        7.03        1.85        3,423        1.85   
  2.95     2,888        7.63        2.95        1,356        2.95   
  3.23     4,500        7.82        3.23        2,025          3.23   
  10.39     3,500        8.56        10.39                 
  15.00     1,200        8.80        15.00                 
 

 

 

       

 

 

   
    258,539        4.38      $ 0.47        244,849      $ 0.19   
 

 

 

       

 

 

   

 

The aggregate intrinsic value of the options exercised in 2009, 2010, and 2011, was $149 million, $492 million, and $2,380 million respectively. The total grant date fair value of stock options vested during 2009, 2010, and 2011 was $16 million, $16 million, and $6 million, respectively. The total number of unvested shares subject to options and RSUs outstanding as of December 31, 2009, 2010, and 2011 was 395 million, 374 million, and 392 million, respectively.

 

Shares Reserved for Future Issuance

 

We have the following shares of Class B common stock reserved for future issuance as of December 31, 2011 (in thousands):

 

2005 Stock Plan:

  

Shares subject to options outstanding

     138,539   

Restricted stock units outstanding

     378,772   

Shares available for future grants

     52,123   

2005 Officers’ Stock Plan shares subject to options outstanding

     120,000   

Convertible preferred stock, all series

     545,551   
  

 

 

 
     1,234,985   
  

 

 

 

 

In addition, we have reserved shares of Class A common stock for future issuance pursuant to the conversion of any shares of Class B common stock that are currently outstanding or that may be issued in the future.

 

F-26


Table of Contents

FACEBOOK, INC.

NOTES TO CONSOLIDATED FINANCIAL STATEMENTS (CONTINUED)

 

Note 9.    Income Taxes

 

The components of income before provision for income taxes for the years ended December 31, 2009, 2010, and 2011 are as follows (in millions):

 

     Year Ended December 31,  
         2009             2010             2011      

Domestic

   $ 260      $ 1,027      $ 1,819   

Foreign

     (6     (19     (124
  

 

 

   

 

 

   

 

 

 

Total income before provision for income taxes

   $    254      $ 1,008      $ 1,695   
  

 

 

   

 

 

   

 

 

 

 

The provision for income taxes consisted of the following (in millions):

 

     Year Ended December 31,  
         2009             2010              2011      

Current:

       

Federal

   $ 83      $ 325       $ 664   

State

     14        57         60   

Foreign

     1        1         8   
  

 

 

   

 

 

    

 

 

 

Total current tax expense

     98        383         732   

Deferred:

       

Federal

     (60     13         (34

State

     (13     6         (3
  

 

 

   

 

 

    

 

 

 

Total deferred tax expense (benefit)

     (73     19         (37
  

 

 

   

 

 

    

 

 

 

Provision for income taxes

   $   25      $ 402       $ 695   
  

 

 

   

 

 

    

 

 

 

 

A reconciliation of the U.S. federal statutory income tax rate of 35% to our effective tax rate is as follows (in percentages):

 

     Year Ended December 31,  
         2009             2010             2011      

U.S. federal statutory income tax rate

     35.0     35.0     35.0

State income taxes, net of federal benefit

     0.2        4.0        1.9   

Research tax credits

     (1.2     (0.8     (1.0

Share-based compensation

     0.8        0.3        1.5   

Foreign losses not benefited

     1.1        0.8        3.3   

Change in valuation allowance

     (25.6            0.3   

Other

     (0.3     0.6          
  

 

 

   

 

 

   

 

 

 

Effective tax rate

     10.0     39.9     41.0
  

 

 

   

 

 

   

 

 

 

 

Excess tax benefits associated with stock option exercises and other equity awards are credited to stockholders’ equity. The income tax benefits resulting from stock awards that were credited to stockholders’ equity were $50 million, $107 million and $433 million for the years ended December 31, 2009, 2010, and 2011.

 

F-27


Table of Contents

FACEBOOK, INC.

NOTES TO CONSOLIDATED FINANCIAL STATEMENTS (CONTINUED)

 

Our deferred tax assets (liabilities) are as follows (in millions):

 

     December 31,  
       2010         2011    

Deferred tax assets:

    

Net operating loss carryforward

   $ 2      $ 3   

Tax credit carryforward

            9   

Share-based compensation

     28        79   

Accrued expenses and other liabilities

     38        58   
  

 

 

   

 

 

 

Total deferred tax assets

     68        149   

Less: valuation allowance

            (9
  

 

 

   

 

 

 

Deferred tax assets, net of valuation allowance

     68        140   

Deferred tax liabilities:

    

Depreciation and amortization

     (21     (69

Purchased intangible assets

     (8     (10

Deferred foreign taxes

            (1
  

 

 

   

 

 

 

Total deferred tax liabilities

     (29     (80
  

 

 

   

 

 

 

Net deferred tax assets

   $   39      $ 60   
  

 

 

   

 

 

 

 

The valuation allowance was approximately $9 million as of December 31, 2011, related to state tax credits that we do not believe will ultimately be realized. There was no change to the valuation allowance for the year ended December 31, 2010. The valuation allowance decreased by approximately $76 million for the year ended December 31, 2009.

 

As of December 31, 2011, we had U.S. federal and California net operating loss carryforwards of $7 million and $17 million, which will expire in 2027 and 2021, respectively, if not utilized. We also have state tax credit carryforwards of $9 million, which carry forward indefinitely.

 

Utilization of our net operating loss and tax credit carryforwards may be subject to substantial annual limitations due to the ownership change limitations provided by the Internal Revenue Code and similar state provisions. Such annual limitations could result in the expiration of the net operating loss and tax credit carryforwards before their utilization. The events that may cause ownership changes include, but are not limited to, a cumulative stock ownership change of greater than 50% over a three-year period.

 

Our net foreign pretax losses include jurisdictions with both pretax earnings and pretax losses. Our consolidated financial statements provide taxes for all related tax liabilities that would arise upon repatriation of earnings in the foreign jurisdictions where we do not intend to indefinitely reinvest those earnings outside the United States, and the amount of taxes provided for has been insignificant.

 

F-28


Table of Contents

FACEBOOK, INC.

NOTES TO CONSOLIDATED FINANCIAL STATEMENTS (CONTINUED)

 

The following table reflects changes in the gross unrecognized tax benefits (in millions):

 

     Year Ended December 31,  
         2009              2010             2011      

Gross unrecognized tax benefits—beginning of period

   $ 3       $ 9      $ 18   

Increase related to prior year tax positions

     6         1        5   

Decreases related to prior year tax positions

             (2     (2

Increases related to current year tax positions

             10        42   
  

 

 

    

 

 

   

 

 

 

Gross unrecognized tax benefits—end of period

   $ 9       $ 18      $ 63   
  

 

 

    

 

 

   

 

 

 

 

During all years presented, we recognized interest and penalties related to unrecognized tax benefits within the provision for income taxes on the consolidated statements of income. For the year ended December 31, 2011, we recognized interest of $1 million and penalties of $3 million. The amount of interest and penalties accrued as of December 31, 2010 and 2011 was $1 million and $6 million, respectively.

 

If the remaining balance of gross unrecognized tax benefits of $63 million as of December 31, 2011 was realized in a future period, this would result in a tax benefit of $51 million within our provision of income taxes at such time.

 

We are subject to taxation in the United States and various other state and foreign jurisdictions. The material jurisdictions in which we are subject to potential examination by taxing authorities include the United States and Ireland. In 2011, the Internal Revenue Service (IRS) commenced its examinations of our 2008 and 2009 tax years. We believe that adequate amounts have been reserved for any adjustments that may ultimately result from these examinations and we do not anticipate a significant impact to our gross unrecognized tax benefits within the next 12 months related to these years. Our 2010 and 2011 tax years remain subject to examination by the IRS and all tax years starting in 2008 remain subject to examination in Ireland. We remain subject to possible examinations or are undergoing audits in various other jurisdictions that are not material to our financial statements.

 

Although the timing of the resolution, settlement, and closure of any audits is highly uncertain, it is reasonably possible that the balance of gross unrecognized tax benefits could significantly change in the next 12 months. However, given the number of years remaining that are subject to examination, we are unable to estimate the full range of possible adjustments to the balance of gross unrecognized tax benefits.

 

Note 10.    Geographical Information

 

Revenue by geography is based on the billing address of the advertiser or Platform developer. The following table sets forth revenue and long-lived assets by geographic area (in millions):

 

     Year Ended December 31,  
         2009              2010              2011      

Revenue:

        

United States

   $ 518       $ 1,223       $ 2,067   

Rest of the world(1)

     259         751         1,644   
  

 

 

    

 

 

    

 

 

 

Total revenue

   $    777       $ 1,974       $ 3,711   
  

 

 

    

 

 

    

 

 

 

 

(1)  

No individual country exceeded 10% of our total revenue for any period presented.

 

F-29


Table of Contents

FACEBOOK, INC.

NOTES TO CONSOLIDATED FINANCIAL STATEMENTS (CONTINUED)

 

     December 31,  
         2010              2011      

Long-lived assets:

     

United States

   $ 567       $ 1,444   

Rest of the world

     7         31   
  

 

 

    

 

 

 

Total long-lived assets

   $    574       $ 1,475   
  

 

 

    

 

 

 

 

Note 11.    Related Party Transactions

 

During 2009, our board of directors authorized us to award two million shares of Class B common stock to a family member of our CEO. This award was made in satisfaction of funds provided for our initial working capital and potential related claims. We recorded share-based compensation expense of $9 million related to this stock award for the year ended December 31, 2009.

 

Note 12.    Subsequent Events

 

We have evaluated subsequent events through February 1, 2012, which is the date the financial statements were available to be issued.

 

In January 2012, our board of directors adopted our 2012 Equity Incentive Plan, subject to stockholder approval, which plan will become effective on the effective date of our initial public offering. The 2012 Equity Incentive Plan will succeed our 2005 Stock Plan and we will cease granting awards under the 2005 Stock Plan. We have reserved 25 million shares of Class A common stock for issuance under our 2005 Stock Plan, plus an additional number of shares of Class A common stock equal to any shares reserved but not issued or subject to outstanding awards under our 2005 Stock Plan on the effective date of our initial public offering, plus, (i) shares that are subject to outstanding awards under the 2005 Stock Plan which cease to be subject to such awards, (ii) shares issued under the 2005 Stock Plan which are forfeited or repurchased at their original issue price, and (iii) shares subject to awards under the 2005 Stock Plan that are used to pay the exercise price of an option or withheld to satisfy the tax withholding obligations related to any award. The 2012 Equity Incentive Plan provides for automatic increases in the number of shares reserved for issuance on January 1 of each year.

 

Note 13.    Subsequent Events (unaudited)

 

In February 2012, we terminated our prior credit facility and we entered into a new agreement for an unsecured five-year revolving credit facility that allows us to borrow up to $5,000 million for general corporate purposes, with interest payable on the borrowed amounts set at LIBOR plus 1.0%. Prior to our initial public offering, we can borrow up to $2,500 million under this facility. We paid origination fees at closing and these fees are amortized over the remaining term of the credit facility. Under the terms of the new agreement, we are obligated to pay a commitment fee of 0.10% per annum on the daily undrawn balance.

 

Concurrent with our entering into the new revolving credit facility, we also entered into a bridge credit facility that allows us to borrow up to $3,000 million to fund tax withholding and remittance obligations related to the settlement of RSUs in connection with our initial public offering, with interest payable on the borrowed amounts set at LIBOR plus 1.0%, and an additional 0.25% payable on drawn balances outstanding from and after the 180th day of borrowing. We may make a single borrowing under this bridge facility beginning on the closing date of our initial public offering and ending on the date that is 240 days after that date. Any amounts outstanding under this facility will be due one year after the date we draw on the facility but no later than June 30, 2014. During the term of this bridge facility, the lenders’ commitments are subject to reduction and amounts

 

F-30


Table of Contents

FACEBOOK, INC.

NOTES TO CONSOLIDATED FINANCIAL STATEMENTS (CONTINUED)

 

borrowed thereunder are subject to repayment in the event we raise capital through certain asset sales, debt issuances, or equity issuances. We paid origination fees at closing and these fees are amortized over the remaining term of the facility, and we are obligated to pay an additional upfront fee of 0.20% of the aggregate amount of the borrowings requested on any applicable funding date. Under the terms of the agreement, we are obligated to pay a commitment fee of 0.10% per annum on the daily undrawn balance from and after the 90th day following the date we entered into the bridge facility.

 

On March 12, 2012, Yahoo filed a lawsuit against us in the U.S. District Court for the Northern District of California, claiming that we infringe certain patents that Yahoo claims relate to “advertising,” “social networking,” “privacy,” “customization,” and “messaging.” Yahoo is seeking unspecified damages, a damage multiplier for alleged willful infringement, and an injunction. We have not yet filed an answer or asserted any counterclaims with respect to this complaint. We intend to vigorously defend this lawsuit. This litigation is still in its early stages and the final outcome, including our liability, if any, with respect to these claims, is uncertain. At present, we are unable to estimate a reasonably possible range of loss, if any, that may result from this matter. If an unfavorable outcome were to occur in this litigation, the impact could be material to our business, financial condition, or results of operations.

 

F-31


Table of Contents

LOGO


Table of Contents

 

LOGO

 

 


Table of Contents

PART II

 

INFORMATION NOT REQUIRED IN PROSPECTUS

 

Item 13. Other Expenses of Issuance and Distribution

 

The following table sets forth all expenses to be paid by the Registrant, other than estimated underwriting discounts and commissions, in connection with our initial public offering. All amounts shown are estimates except for the SEC registration fee and the FINRA filing fee:

 

SEC registration fee

   $ 573,000   

FINRA filing fee

     75,500   

Stock Exchange Listing fee

     *   

Printing and engraving

     *   

Legal fees and expenses

     *   

Accounting fees and expenses

     *   

Blue sky fees and expenses (including legal fees)

     *   

Transfer agent and registrar fees

     *   

Miscellaneous

     *   
  

 

 

 

Total

   $ *   
  

 

 

 

 

*  

To be completed by amendment.

 

Item 14. Indemnification of Directors and Officers

 

Section 145 of the Delaware General Corporation Law authorizes a court to award, or a corporation’s board of directors to grant, indemnity to directors and officers under certain circumstances and subject to certain limitations. The terms of Section 145 of the Delaware General Corporation Law are sufficiently broad to permit indemnification under certain circumstances for liabilities, including reimbursement of expenses incurred, arising under the Securities Act of 1933, as amended (the Securities Act).

 

As permitted by the Delaware General Corporation Law, the Registrant’s restated certificate of incorporation that will be in effect at the closing of the offering contains provisions that eliminate the personal liability of its directors for monetary damages for any breach of fiduciary duties as a director, except liability for the following:

 

   

any breach of the director’s duty of loyalty to the Registrant or its stockholders;

 

   

acts or omissions not in good faith or that involve intentional misconduct or a knowing violation of law;

 

   

under Section 174 of the Delaware General Corporation Law (regarding unlawful dividends and stock purchases); or

 

   

any transaction from which the director derived an improper personal benefit.

 

As permitted by the Delaware General Corporation Law, the Registrant’s restated bylaws that will be in effect at the closing of our initial public offering, provide that:

 

   

the Registrant is required to indemnify its directors and executive officers to the fullest extent permitted by the Delaware General Corporation Law, subject to very limited exceptions;

 

   

the Registrant may indemnify its other employees and agents as set forth in the Delaware General Corporation Law;

 

II-1


Table of Contents
   

the Registrant is required to advance expenses, as incurred, to its directors and executive officers in connection with a legal proceeding to the fullest extent permitted by the Delaware General Corporation Law, subject to very limited exceptions; and

 

   

the rights conferred in the bylaws are not exclusive.

 

The Registrant has entered, and intends to continue to enter, into separate indemnification agreements with its directors and executive officers to provide these directors and executive officers additional contractual assurances regarding the scope of the indemnification set forth in the Registrant’s restated certificate of incorporation and restated bylaws and to provide additional procedural protections. At present, there is no pending litigation or proceeding involving a director or executive officer of the Registrant regarding which indemnification is sought. Reference is also made to the underwriting agreement to be filed as Exhibit 1.1 to this registration statement, which provides for the indemnification of executive officers, directors and controlling persons of the Registrant against certain liabilities. The indemnification provisions in the Registrant’s restated certificate of incorporation, restated bylaws and the indemnification agreements entered into or to be entered into between the Registrant and each of its directors and executive officers may be sufficiently broad to permit indemnification of the Registrant’s directors and executive officers for liabilities arising under the Securities Act.

 

The Registrant currently carries liability insurance for its directors and officers.

 

Item 15. Recent Sales of Unregistered Securities

 

Since February 1, 2009, we have made the following sales of unregistered securities (after giving effect to a 5-for-1 stock split effected in October 2010):

 

Preferred Stock Issuances

 

   

On May 26, 2009, we sold 44,037,540 shares of our Series E preferred stock to one accredited investor at a purchase price of $4.54 per share.

 

   

On February 2, 2011, we issued 3,257,280 shares of our Series A preferred stock and 2,960,240 shares of our Series B preferred stock to one accredited investor at per share purchase prices ranging from $0.00 to 0.06 pursuant to exercises of warrants.

 

   

On December 29, 2011, we issued 1,750,827 shares of our Series B preferred stock to one accredited investor at a per share purchase price of $0.06 pursuant to exercise of a warrant.

 

Plan-Related Issuances

 

   

From February 1, 2009 through March 26, 2012, we granted to our directors, officers, employees, consultants and other service providers options to purchase 14,263,370 shares of our Class B common stock with per share exercise prices ranging from $1.78 to $15.00 under our 2005 Stock Plan.

 

   

From February 1, 2009 through March 26, 2012, we issued to our directors, officers, employees, consultants, and other service providers an aggregate of 249,396,858 shares of our Class B common stock at per share purchase prices ranging from $0.00 to $2.95 pursuant to exercises of options granted under our 2005 Stock Plan.

 

   

From February 1, 2009 through March 26, 2012, we granted to our directors, officers, employees, consultants, and other service providers an aggregate of 257,697,957 RSUs to be settled in shares of our Class B common stock under our 2005 Stock Plan.

 

   

From February 1, 2009 through March 26, 2012, we sold to our directors, officers, employees, consultants, and other service providers an aggregate of 214,724 shares of our Class B common stock at per share purchase prices ranging from $0.00 to $30.03 granted under our 2005 Stock Plan.

 

II-2


Table of Contents

Other Common Stock Issuances

 

   

On May 26, 2009, we issued 48,065 shares of our Class B common stock to one existing investor pursuant to the anti-dilution terms of such investor’s original investment.

 

   

On December 30, 2009, we issued 2,000,000 shares of our Class B common stock to a family member of our CEO. This award was made in satisfaction of funds provided for our initial working capital and a potential release of claims.

 

   

On June 2, 2010, we issued 5,000 shares of our Class B common stock to one accredited investor at a purchase price of $7.27 per share.

 

   

On December 27, 2010, we sold 21,582,733 shares of our Class A common stock to three accredited investors at a purchase price of $20.85 per share.

 

   

On December 31, 2010, we sold 2,398,081 shares of our Class A common stock to one accredited investor at a purchase price of $20.85 per share.

 

   

On January 21, 2011, we sold 47,961,630 shares of our Class A common stock to one accredited investor at a purchase price of $20.85 per share.

 

   

On September 15, 2011, we issued 29,640 shares of our Class B common stock as consideration to a former employee for services provided.

 

Acquisitions

 

   

On August 14, 2009, we issued 11,052,955 shares of our Class B common stock as consideration to ten individuals and one entity in connection with our acquisition of all the outstanding shares of a company.

 

   

On May 18, 2010, we issued 3,625,000 shares of our Class B common stock as consideration to a company in connection with our purchase of patents from the company.

 

   

On June 16, 2010, we issued 238,000 shares of our Class B common stock as consideration to a company in connection with our purchase of certain assets from the company.

 

   

On July 7, 2010, we issued 590,900 shares of our Class B common stock as consideration to a company in connection with our purchase of certain assets from the company.

 

   

On August 18, 2010, we issued 289,350 shares of our Class B common stock as consideration to two individuals in connection with our acquisition of all the outstanding shares of a company.

 

   

On October 29, 2010, we issued 1,309,284 shares of our Class B common stock as consideration to a company in connection with our purchase of certain assets from the company.

 

   

On November 12, 2010, we issued 350,000 shares of our Class B common stock as consideration to a company in connection with our purchase of certain assets from the company.

 

   

On December 15, 2010, we issued 1,030,000 shares of our Class B common stock as consideration to two individuals in connection with our acquisition of all the outstanding shares of a company.

 

   

On February 28, 2011, we issued 681,357 shares of our Class A common stock as consideration to a company in connection with our purchase of certain assets from the company.

 

   

On April 5, 2011, we issued 1,659,430 shares of our Class A common stock as consideration to 13 individuals and six entities in connection with our acquisition of all the outstanding shares of a company.

 

   

On August 1, 2011, we issued 75,426 shares of our Class A common stock as consideration to three individuals in connection with our acquisition of all the outstanding shares of a company.

 

II-3


Table of Contents
   

On October 7, 2011, we issued 360,883 shares of our Class A common stock as consideration to 21 individuals and eight entities in connection with our acquisition of all the outstanding shares of a company.

 

   

On October 10, 2011, we issued 183,750 shares of our Class B common stock as consideration to a company for a license of certain technology from the company.

 

   

On January 3, 2012, we issued 90,000 shares of our Class A common stock as consideration to four individuals and 13 entities in connection with our purchase of certain assets from a company.

 

   

On February 1, 2012, we issued 212,250 shares of our Class A common stock as partial consideration to two entities in connection with our purchase of certain assets from a company.

 

Unless otherwise stated, the sales of the above securities were deemed to be exempt from registration under the Securities Act in reliance upon Section 4(2) of the Securities Act (or Regulation D or Regulation S promulgated thereunder), or Rule 701 promulgated under Section 3(b) of the Securities Act as transactions by an issuer not involving any public offering or pursuant to benefit plans and contracts relating to compensation as provided under Rule 701. The recipients of the securities in each of these transactions represented their intentions to acquire the securities for investment only and not with a view to or for sale in connection with any distribution thereof, and appropriate legends were placed upon the stock certificates issued in these transactions.

 

II-4


Table of Contents
Item 16. Exhibits and Financial Statement Schedules

 

(a) Exhibits. The following exhibits are included herein or incorporated herein by reference:

 

Exhibit

Number

  

Description

  1.1*   

Form of Underwriting Agreement.

  3.1#   

Eleventh Amended and Restated Certificate of Incorporation of Registrant.

  3.2#   

Bylaws of Registrant.

  3.3*   

Form of Restated Certificate of Incorporation of Registrant, to be in effect at the closing of Registrant’s initial public offering.

  3.4*   

Form of Restated Bylaws of Registrant, to be in effect at the closing of Registrant’s initial public offering.

  4.1#   

Form of Registrant’s Class A common stock certificate.

  4.2#   

Sixth Amended and Restated Investors’ Rights Agreement, dated December 27, 2010, by and among Registrant and certain security holders of Registrant.

  4.3#   

Form of “Type 1” Holder Voting Agreement, between Registrant, Mark Zuckerberg, and certain parties thereto.

  4.4#   

Form of “Type 2” Holder Voting Agreement, between Registrant, Mark Zuckerberg, and certain parties thereto.

  4.5#   

Form of “Type 3” Holder Voting Agreement, between Registrant, Mark Zuckerberg, and certain parties thereto.

  4.6   

Form of “Type 4” Holder Voting Agreement, between Registrant, Mark Zuckerberg, and certain parties thereto.

  5.1*   

Opinion of Fenwick & West LLP.

10.1#   

Form of Indemnification Agreement.

10.2#   

2005 Stock Plan, as amended, and forms of award agreements.

10.3#   

2005 Officers’ Stock Plan, and amended and restated notice of stock option grant and stock option agreement.

10.4*   

2012 Equity Incentive Plan, to be in effect upon the effectiveness of Registrant’s initial public offering, and forms of award agreements.

10.5#   

2011 Bonus/Retention Plan.

10.6#   

Amended and Restated Offer Letter, dated January 27, 2012, between Registrant and Mark Zuckerberg.

10.7#   

Amended and Restated Employment Agreement, dated January 27, 2012, between Registrant and Sheryl K. Sandberg.

10.8#   

Amended and Restated Offer Letter, dated January 27, 2012, between Registrant and David A. Ebersman.

10.9#   

Amended and Restated Offer Letter, dated January 27, 2012, between Registrant and Mike Schroepfer.

10.10#   

Amended and Restated Employment Agreement, dated January 27, 2012, between Registrant and Theodore W. Ullyot.

10.11#†   

Lease, dated February 7, 2011, between Registrant and Wilson Menlo Park Campus, LLC.

10.12#†   

Developer Addendum, dated May 14, 2010, between Registrant and Zynga Inc., as amended by Amendment No. 1 to Developer Addendum, dated October 1, 2011.

10.13#†   

Developer Addendum No. 2, dated December 26, 2010, between Registrant and Zynga Inc.

 

II-5


Table of Contents

Exhibit

Number

  

Description

10.14#   

Credit Agreement, dated February 28, 2012, between Registrant, the Lenders party thereto, and JPMorgan Chase Bank, N.A., as Administrative Agent.

10.15#   

Bridge Loan Agreement, dated February 28, 2012, between Registrant, the Lenders party thereto, and JPMorgan Chase Bank, N.A., as Administrative Agent.

10.16#   

Conversion Agreement, dated February 19, 2010, between Registrant, Digital Sky Technologies Limited, and DST Global Limited.

21.1#   

List of Subsidiaries of Registrant.

23.1   

Consent of Ernst & Young LLP, Independent Registered Public Accounting Firm.

23.2*   

Consent of Fenwick & West LLP (included in Exhibit 5.1).

24.1#   

Power of Attorney.

 

#  

Previously filed.

*  

To be filed by amendment.

 

Registrant has omitted portions of the referenced exhibit pursuant to a request for confidential treatment under Rule 406 promulgated under the Securities Act.

 

(b) Financial Statement Schedules. All financial statement schedules are omitted because they are not applicable or the information is included in the Registrant’s consolidated financial statements or related notes.

 

Item 17. Undertakings

 

The undersigned Registrant hereby undertakes to provide to the underwriters at the closing specified in the underwriting agreement, certificates in such denominations and registered in such names as required by the underwriters to permit prompt delivery to each purchaser.

 

Insofar as indemnification for liabilities arising under the Securities Act may be permitted to directors, officers and controlling persons of the Registrant pursuant to the foregoing provisions, or otherwise, the Registrant has been advised that in the opinion of the SEC such indemnification is against public policy as expressed in the Securities Act and is, therefore, unenforceable. In the event that a claim for indemnification against such liabilities (other than the payment by the Registrant of expenses incurred or paid by a director, officer or controlling person of the Registrant in the successful defense of any action, suit or proceeding) is asserted by such director, officer or controlling person in connection with the securities being registered, the Registrant will, unless in the opinion of its counsel the matter has been settled by controlling precedent, submit to a court of appropriate jurisdiction the question whether such indemnification by it is against public policy as expressed in the Securities Act and will be governed by the final adjudication of such issue.

 

The undersigned Registrant hereby undertakes that:

 

(1) For purposes of determining any liability under the Securities Act, the information omitted from the form of prospectus filed as part of this registration statement in reliance upon Rule 430A and contained in a form of prospectus filed by the Registrant pursuant to Rule 424(b)(1) or (4) or 497(h) under the Securities Act shall be deemed to be part of this registration statement as of the time it was declared effective.

 

(2) For the purpose of determining any liability under the Securities Act, each post-effective amendment that contains a form of prospectus shall be deemed to be a new registration statement relating to the securities offered therein, and the offering of such securities at that time shall be deemed to be the initial bona fide offering thereof.

 

II-6


Table of Contents

SIGNATURES

 

Pursuant to the requirements of the Securities Act of 1933, the registrant has duly caused this Amendment No. 3 to the Registration Statement on Form S-1 (Amendment No. 3) to be signed on its behalf by the undersigned, thereunto duly authorized, in the City of Menlo Park, State of California, on this 27th day of March 2012.

 

FACEBOOK, INC.

/S/    MARK ZUCKERBERG

Mark Zuckerberg

Chairman and Chief Executive Officer

 

Pursuant to the requirements of the Securities Act of 1933, this Amendment No. 3 has been signed by the following persons in the capacities and on the dates indicated.

 

Signature

  

Title

 

Date

/S/    MARK ZUCKERBERG        

Mark Zuckerberg

  

Chairman and Chief Executive Officer

(Principal Executive Officer)

  March 27, 2012

/S/    DAVID A. EBERSMAN        

David A. Ebersman

  

Chief Financial Officer

(Principal Financial Officer)

  March 27, 2012

/S/    DAVID M. SPILLANE        

David M. Spillane

  

Chief Accounting Officer

(Principal Accounting Officer)

  March 27, 2012

*

Marc L. Andreessen

   Director   March 27, 2012

*

Erskine B. Bowles

   Director   March 27, 2012

*

James W. Breyer

   Director   March 27, 2012

*

Donald E. Graham

   Director   March 27, 2012

*

Reed Hastings

   Director   March 27, 2012

*

Peter A. Thiel

   Director   March 27, 2012

*By: 

  /S/    DAVID A. EBERSMAN        

 

 

David A. Ebersman

Attorney-in-fact

 

II-7


Table of Contents

EXHIBIT INDEX

 

Exhibit

Number

  

Description

  1.1*   

Form of Underwriting Agreement.

  3.1#   

Eleventh Amended and Restated Certificate of Incorporation of Registrant.

  3.2#   

Bylaws of Registrant.

  3.3*   

Form of Restated Certificate of Incorporation of Registrant, to be in effect at the closing of Registrant’s initial public offering.

  3.4*   

Form of Restated Bylaws of Registrant, to be in effect at the closing of Registrant’s initial public offering.

  4.1#   

Form of Registrant’s Class A common stock certificate.

  4.2#   

Sixth Amended and Restated Investors’ Rights Agreement, dated December 27, 2010, by and among Registrant and certain security holders of Registrant.

  4.3#   

Form of “Type 1” Holder Voting Agreement, between Registrant, Mark Zuckerberg, and certain parties thereto.

  4.4#   

Form of “Type 2” Holder Voting Agreement, between Registrant, Mark Zuckerberg, and certain parties thereto.

  4.5#   

Form of “Type 3” Holder Voting Agreement, between Registrant, Mark Zuckerberg, and certain parties thereto.

  4.6   

Form of “Type 4” Holder Voting Agreement, between Registrant, Mark Zuckerberg, and certain parties thereto.

  5.1*   

Opinion of Fenwick & West LLP.

10.1#   

Form of Indemnification Agreement.

10.2#   

2005 Stock Plan, as amended, and forms of award agreements.

10.3#   

2005 Officers’ Stock Plan, and amended and restated notice of stock option grant and stock option agreement.

10.4*   

2012 Equity Incentive Plan, to be in effect upon the effectiveness of Registrant’s initial public offering, and forms of award agreements.

10.5#   

2011 Bonus/Retention Plan.

10.6#   

Amended and Restated Offer Letter, dated January 27, 2012, between Registrant and Mark Zuckerberg.

10.7#   

Amended and Restated Employment Agreement, dated January 27, 2012, between Registrant and Sheryl K. Sandberg.

10.8#   

Amended and Restated Offer Letter, dated January 27, 2012, between Registrant and David A. Ebersman.

10.9#   

Amended and Restated Offer Letter, dated January 27, 2012, between Registrant and Mike Schroepfer.

10.10#   

Amended and Restated Employment Agreement, dated January 27, 2012, between Registrant and Theodore W. Ullyot.

10.11#†   

Lease, dated February 7, 2011, between Registrant and Wilson Menlo Park Campus, LLC.

10.12#†   

Developer Addendum, dated May 14, 2010, between Registrant and Zynga Inc., as amended by Amendment No. 1 to Developer Addendum, dated October 1, 2011.

10.13#†   

Developer Addendum No. 2, dated December 26, 2010, between Registrant and Zynga Inc.

10.14#   

Credit Agreement, dated February 28, 2012, between Registrant, the Lenders party thereto, and JPMorgan Chase Bank, N.A., as Administrative Agent.


Table of Contents

Exhibit

Number

  

Description

10.15#   

Bridge Loan Agreement, dated February 28, 2012, between Registrant, the Lenders party thereto, and JPMorgan Chase Bank, N.A., as Administrative Agent.

10.16#   

Conversion Agreement, dated February 19, 2010, between Registrant, Digital Sky Technologies Limited, and DST Global Limited.

21.1#   

List of Subsidiaries of Registrant.

23.1   

Consent of Ernst & Young LLP, Independent Registered Public Accounting Firm.

23.2*   

Consent of Fenwick & West LLP (included in Exhibit 5.1).

24.1#   

Power of Attorney.

 

#  

Previously filed.

*  

To be filed by amendment.

 

Registrant has omitted portions of the referenced exhibit pursuant to a request for confidential treatment under Rule 406 promulgated under the Securities Act.