Amendment No. 1 to Supply Agreement - Lotus Cars Limited

Exhibit 10.23A

Confidential Treatment Requested by Tesla Motors, Inc.

 

[Lotus Logo]   [Tesla Logo]

THIS AGREEMENT is dated the 4th day of August 2009

BETWEEN:

(1) LOTUS CARS LIMITED a company incorporated in England and Wales (registered number 895081) having its registered office at Potash Lane, Hethel, Norwich, Norfolk, NR14 8EZ, UK (“LOTUS”); and

(2) TESLA MOTORS, INC. a company incorporated in the State of Delaware having its registered office at 1050 Bing Street, San Carlos, CA 94070, USA (“TESLA”) each individually referred to as a Party or together as the Parties.

WHEREAS:

The Parties entered into an Agreement entitled Supply Agreement for Products and Services Based on Lotus Elise Technology dated 11 July 2005 (“the Manufacturing Services Agreement” or the “MSA”) and now wish to revise a number of the provisions of the MSA as set out in this Agreement (Amendment Number 1”).

IT IS AGREED AS FOLLOWS:

 

1. The various additions, variations and changes to the clauses referred to below and highlighted for ease of reference in bold italics shall come into force on the Effective Date of this Agreement provided that all outstanding invoices payable by TESLA to LOTUS which are outside terms have been discharged.

 

2. Definitions

 

2.1 There shall be included in the MSA the following new definitions:

 

“BOM”

   means Bill of Materials;

“LOTUS Site”

   Means the LOTUS premises at Potash Lane, Hethel, Norwich, Norfolk, NR14 8RZ;

“NAFTA”

   means the North American Free Trade Agreement including the countries of the United States of America, Canada and Mexico;

 

[***] Information has been omitted and filed separately with the Securities and Exchange Commission. Confidential treatment has been requested with respect to the omitted portions.


Confidential Treatment Requested by Tesla Motors, Inc.

 

“Stable Production”

   means the receipt of PPAP (Production Part Approval Process) approved material on time for use by personnel trained In the execution of relevant assignments in accordance with the relevant LOTUS’ processes with all necessary equipment in place and fully functional and where the resulting Product meets the agreed quality standards on a right first time basis within the parameters of current LOTUS Elise production.

 

2.2 The following definition in the MSA shall be amended:

“Territory” means worldwide;

 

2.3 The following definitions in the MSA shall be deleted:

Annual Volumes

Warranty Ceiling

Warranty Labour Costs

 

3. Territory

Clause 3.15 shall be amended as follows:

“3.15 TESLA may sell or distribute the TESLA Vehicle in the Territory.”

 

4. Quality of Product

The following words shall be inserted at the end of clause 11.4

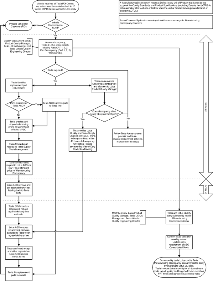
In the event of any Manufacturing Discrepancy being discovered during the TESLA manufacturing process, TESLA shall promptly notify LOTUS in writing of the existence of such Manufacturing Discrepancy and the Manufacturing Discrepancy shall be resolved in accordance with the agreed process set out in Appendix 12 attached hereto.

 

5. Conditions Precedent

Clause 6.1.3 (vii) shall be amended as follows:

(vii) terms and conditions for the purchase and supply of all Parts including, for the avoidance of doubt, an agreement for the purchase by LOTUS and supply by TESLA of all Category 1 Parts (the “TESLA Parts Supply Agreement”). The TESLA Parts Supply Agreement shall include provisions requiring LOTUS inter alia to exercise the same level of care that it uses in the planning, acceptance, storage, release and fitting of parts that LOTUS uses for and in LOTUS Products. Notwithstanding the generality of the foregoing LOTUS shall consider any claims made by TESLA for loss or damage to Category 1 Parts for the Product if its is proven that such loss or damage occurred as a result of LOTUS negligence whilst the Category 1 Parts were on LOTUS Site and under LOTUS direct control.

 

[***] Information has been omitted and filed separately with the Securities and Exchange Commission. Confidential treatment has been requested with respect to the omitted portions.

 

   -2-   


Confidential Treatment Requested by Tesla Motors, Inc.

 

For the avoidance of doubt LOTUS shall not be liable for any loss suffered as a result of the actions of TESLA employees or any requests for the rework of Parts or components, unless:

 

  (a) LOTUS has received a written and audited statement of the value of Category 1 Parts which TESLA requests LOTUS to manage on TESLA’s behalf and LOTUS has agreed the value; and

 

  (b) TESLA adopts and adheres to LOTUS’ business practices; and

 

  (c) TESLA has undertaken at its own cost a stock take of all Category 1 Parts on LOTUS Site; and

 

  (d) Model year 10 and European programmes have been introduced and Stable Production has been achieved.

Unless TESLA achieves all of the above requirements by 1 September 2009 and/or TESLA fails to follow LOTUS’ business practices and/or fails to achieve Stable Production LOTUS shall be entitled at its sole discretion to disclaim responsibility for all Category 1 Parts.

 

6. Payment and Transfer Price

Clause 7.2 shall be revised as follows:

 

  “7.2 The Transfer Price shall comprise the following elements:

 

  7.2.1 Overhead Costs;

 

  7.2.2 labour for manufacture of the Product,

 

  7.2.3 cost of Parts;

 

  7.2.4 profit and licence fee for LOTUS Background totaling £[***] (the “Unit Profit”);

 

  7.2.5 Inbound logistics;

 

  7.2.6 indirect costs;

 

  7.2.7 in the case of units of Product to be sold, distributed and/or delivered outside the NAFTA countries, TESLA shall pay to LOTUS an additional £[***] per unit of Product;

 

  7.2.8 the credit from LOTUS to TESLA for the ‘Warranty Reserve” as described in clause 14.3, Warranty Reserve to be [***]% for model year 08 and [***]% for model year 10 and beyond of the Transfer Price for each unit of Product, before applying the Warranty Reserve. If the Lotus content of each unit of Product changes by more than £[***] the parties shall mutually agree any changes to the Warranty Reserve percentage.

and the Parties further agree that if the total market value cost of Parts released pursuant to clause 15.8 for use in the Product (“Cost of Released Parts”) materially exceeds the

 

[***] Information has been omitted and filed separately with the Securities and Exchange Commission. Confidential treatment has been requested with respect to the omitted portions.

 

   -3-   


Confidential Treatment Requested by Tesla Motors, Inc.

 

total market value cost for the Parts included in the Indicative List of Parts referred to in Appendix 5 (“Cost of Indicative Parts”), the Parties will liaise in good faith with a view to agreeing a revised Unit Profit amount which, as a proportion of the Cost of Released Parts, is substantially in line with the proportion that the Unit Profit figure set out in clause 7.2.4 was of the Cost of Indicative Parts; and

the Parties further agree that the full BOM variance of Category 2 Parts and Category 3 Parts shall be passed on to TESLA every two months, the first two monthly period to commence on signature hereof provided that TESLA agrees to LOTUS either fitting any Category 2 Parts and any Category 3 Parts which are not modified until such stock of unmodified Category 2 Parts and Category 3 Parts is fully consumed or TESLA agrees to pay to LOTUS the cost of any Category 2 Parts and Category 3 Parts rendered obsolete as a result

Clause 7.6 shall be deleted in its entirety and replaced with the following clauses:

 

  “7.6 The Overhead Cost shall be fixed in the sum of £[***] per unit of Product for the balance of the 1700 units of Product remaining at the date hereof. For the avoidance of doubt TESLA will pay in addition the sum of £[***] in respect of any units of Product sold outside NAFTA countries as set out in clause 7.2.7 above.

 

  7.6.A The Parties agree to review and update the costs of labour for manufacture of the Product and/or inbound logistics costs every six months.”

 

7. Minimum Term Volume

Clause 9.1.5 shall be amended as follows:

“9.1.5 TESLA shall order not less than 1700 units of Product In the first three years of supply to commence on the Start of Production and finish within thirty-six months thereafter:

Clause 9.1.6 shall be deleted.

 

8. Deficiencies in Parts

Clause 9.6 shall be amended as follows:

Clause 9.6. (a) shall read as follows:

“9.6.(a) a period of less than thirty (30) calendar days, TESLA shall have no compensation obligation to LOTUS under clause 9.5 above, but shall reimburse any additional labour costs as set out in this clause 9.6 above.”

Clause 9.6 (b) shall be deleted.

 

9. Technical Services Fees

“Appendix 10 shall be amended as follows with effect from 1 September 2009.

 

[***] Information has been omitted and filed separately with the Securities and Exchange Commission. Confidential treatment has been requested with respect to the omitted portions.

 

   -4-   


Confidential Treatment Requested by Tesla Motors, Inc.

 

Chief Engineer

   £ [***]

Senior Engineer

   £ [***]

Engineer

   £ [***]

Technician

   £ [***]

LOTUS Engineering is prepared to quote for standalone Technical Services on a work package basis provided that the value of each work package exceeds £[***].”

 

10. Warranty

 

10.1 Clause 14.1 shall be deleted.

 

10.2 Clause 14.3 shall be deleted.

 

10.3 Clause 14.4 shall be amended as follows:

“Notwithstanding any other provision in this Agreement, TESLA will assume all responsibility for warranty repair of Products delivered to and accepted by TESLA. TESLA agrees that in consideration of LOTUS reserving to TESLA the amount of [***]% for model year 08 and [***]% for model year 10 and beyond of the Transfer Price for each unit of Product, before applying the Warranty Reserve. If the Lotus content of each unit of Product changes by more than £[***] the parties shall mutually agree any changes to the Warranty Reserve percentages. TESLA shall not submit nor seek reimbursement of TESLA’s Warranty Claims. TESLA may offset such Warranty Reserve payable by LOTUS against amounts payable by TESLA to LOTUS but excluding any invoices which are outside terms and shall be coincident with invoicing by LOTUS and payment by TESLA.”

For the avoidance of doubt this will close the Condition Precedent in clause 6.1.3 (xii).

 

10.4 Clause 14.7 shall be deleted.

 

10.5 Clause 14.8 shall be added as follows:

“TESLA shall make their Warranty Claim source data available to LOTUS for review when requested by LOTUS and shall provide their Warranty Claim calculations and reports when requested by LOTUS. This data shall Include without limitation, Category 3 Part number, Category 2 Part number, Pass to Sale date, dealer claim date, VIN number, mileage, months after retail sale date and fault description.”

 

10.6 Appendix 6 shall be deleted in its entirety.

 

11. Recalls and Reworks

 

12.1 Clause 16.4 shall be amended as follows:

“If the Parties agree after consultation with each other (such agreement not to be unreasonably withheld or delayed), that a Product Recall is caused by an In Field Defect, then LOTUS shall co-operate with TESLA by providing technical information and/or advice as appropriate and shall pay TESLA’s reasonable costs

 

[***] Information has been omitted and filed separately with the Securities and Exchange Commission. Confidential treatment has been requested with respect to the omitted portions.

 

   -5-   


Confidential Treatment Requested by Tesla Motors, Inc.

 

directly associated with such Product Recall as set out in clause 16.5. To the extent that LOTUS can reasonably demonstrate that any Product Recall was partially caused by the fault of negligence of TESLA, LOTUS’ liability to pay TESLA’s reasonable costs under this clause shall be adjusted proportionately to reflect its respective responsibility for such Product Recall. TESLA shall co-operate with LOTUS by providing technical information and/or advice as appropriate in connection with any efforts on LOTUS’ part to demonstrate that such Product Recall was caused by the fault or negligence of TESLA.

All other terms in the MSA shall remain in full force and effect and in the event of any conflict between the terms of the MSA and this Amendment Number 1, this Amendment Number 1 will prevail.

In WITNESS WHEREOF the Parties have caused this Amendment Number 1 to be executed in any number of, counterparts each of which shall be considered an original by their duly authorised representatives.

 

Signed by Luke Bennett   )   
Duly authorised for and on   )    /s/Luke Bennett
Behalf of LOTUS CARS LIMITED   )   
In the presence of Sarah Price   )   
Signed by Roger Becker   )   
Duly authorised for and on   )    /s/Roger Becker
Behalf of LOTUS CARS LIMITED   )   
In the presence of Sarah Price   )   
Signed by Mike Donoughe   )   
Duly authorised for and on   )    /s/ Mike Donoughe
Behalf of TESLA MOTORS, INC.   )   
In the presence of Evelyn Chiang   )   
Signed by Craig Harding   )   
Duly authorised for and on   )    /s/ Craig W. Harding
Behalf of TESLA MOTORS, INC.   )   
In the presence of Evelyn Chiang   )   

 

[***] Information has been omitted and filed separately with the Securities and Exchange Commission. Confidential treatment has been requested with respect to the omitted portions.

 

   -6-   


Confidential Treatment Requested by Tesla Motors, Inc.

 

APPENDIX 12

 

[***] Information has been omitted and filed separately with the Securities and Exchange Commission. Confidential treatment has been requested with respect to the omitted portions.

 

   -7-   


Confidential Treatment Requested by Tesla Motors, Inc.

 

LOGO

 

[***] Information has been omitted and filed separately with the Securities and Exchange Commission. Confidential treatment has been requested with respect to the omitted portions.

 

   -8-