Sign In
FORM 20-F
Table of Contents

UNITED STATES

SECURITIES AND EXCHANGE COMMISSION

Washington, D.C. 20549

 

 

FORM 20-F

 

 

 

¨ REGISTRATION STATEMENT PURSUANT TO SECTION 12(b) OR (g) OF THE SECURITIES EXCHANGE ACT OF 1934

OR

 

x ANNUAL REPORT PURSUANT TO SECTION 13 OR 15(d) OF THE SECURITIES EXCHANGE ACT OF 1934

For the fiscal year ended December 31, 2013

OR

 

¨ TRANSITION REPORT PURSUANT TO SECTION 13 or 15(d) OF THE SECURITIES EXCHANGE ACT OF 1934

OR

 

¨ SHELL COMPANY REPORT PURSUANT TO SECTION 13 OR 15 (d) OF THE SECURITIES EXCHANGE ACT OF 1934

Date of event requiring this shell company report                     

For the transition period from                      to                     

Commission file number 1-12158

 

 

 

 

LOGO

(Exact name of Registrant as specified in its charter)

Sinopec Shanghai Petrochemical Company Limited

(Translation of Registrant’s name into English)

The People’s Republic of China

(Jurisdiction of incorporation or organization)

No. 48 Jinyi Road, Jinshan District, Shanghai, PRC 200540

(Address of principal executive offices)

 

 

Mr. Zhang Jingming

No. 48 Jinyi Road, Jinshan District, Shanghai, 200540

The People’s Republic of China

Tel: +86 (21) 57943143

Fax: +86 (21) 57940050

(Name, Telephone, Email and/or Facsimile number and Address of Company Contact Person)

 

 


Table of Contents

Securities registered or to be registered pursuant to Section 12(b) of the Act.

 

Title of each class

 

Name of each exchange on which registered

American Depositary Shares, each representing 100 H

Shares, par value RMB1.00 per Share

  New York Stock Exchange
H Shares, par value RMB1.00 per Share   The Stock Exchange of Hong Kong Limited

Securities registered or to be registered pursuant to Section 12(g) of the Act.

None

(Title of Class)

Securities for which there is a reporting obligation pursuant to Section 15(d) of the Act.

None

(Title of Class)

Indicate the number of outstanding shares of each of the issuer’s classes of capital or common stock as of the close of the period covered by the annual report.

3,495,000,000 H Shares, par value RMB1.00 per Share

7,305,000,000 domestic shares, par value RMB1.00 per Share

 

 

Indicate by check mark if the registrant is a well-known seasoned issuer, as defined in Rule 405 of the Securities Act.    Yes  x    No  ¨

If this report is an annual or transition report, indicate by check mark if the registrant is not required to file reports pursuant to Section 13 or (15) (d) of the Securities Exchange Act of 1934.    Yes  ¨    No  x

Indicate by check mark whether the registrant (1) has filed all reports required to be filed by Section 13 or 15(d) of the Securities Exchange Act of 1934 during the preceding 12 months (or for such shorter period that the registrant was required to file such reports), and (2) has been subject to such filing requirements for the past 90 days.    Yes  x    No  ¨

Indicate by check mark whether the registrant has submitted electronically and posted on its corporate Web site, if any, every Interactive Data File required to be submitted and posted pursuant to Rule 405 of Regulation S-T (§232,405 of this chapter) during the preceding 12 months (or for such shorter period that the registrant was required to submit and post such files).    Yes  ¨    No  x

Indicate by check mark whether the registrant is a large accelerated filer, an accelerated filer, or a non-accelerated filer. See definition of “accelerated filer and large accelerated filer” in Rule 12b-2 of the Exchange Act. (Check one):

Large Accelerated Filer  x                Accelerated Filer  ¨                Non-Accelerated Filer  ¨

Indicate by check mark which basis of accounting the registrant has used to prepare the financial statements included in this filing:

 

U.S. GAAP  ¨     

International Financial Reporting Standards as issued

by the International Accounting Standards Board  x

   Other  ¨

If “Other” has been checked in response to the previous question, indicate by check mark which financial statement item the registrant has elected to follow.    Item 17  ¨    Item 18  ¨

If this is an annual report, indicate by check mark whether the registrant is a shell company (as defined in Rule 12b-2 of the Exchange Act).    Yes  ¨    No  x


Table of Contents

Table of Contents

 

CAUTIONARY STATEMENT REGARDING FORWARD-LOOKING STATEMENTS

     ii   

EXCHANGE RATES

     ii   

CERTAIN TERMS AND CONVENTIONS

     iii   

PART I

     1   

ITEM 1.

     IDENTITY OF DIRECTORS, SENIOR MANAGEMENT AND ADVISORS.      1   

ITEM 2.

     OFFER STATISTICS AND EXPECTED TIMETABLE.      1   

ITEM 3.

     KEY INFORMATION.      1   

ITEM 4.

     INFORMATION ON THE COMPANY.      11   

ITEM 4A.

     UNRESOLVED STAFF COMMENTS.      35   

ITEM 5.

     OPERATING AND FINANCIAL REVIEW AND PROSPECTS.      35   

ITEM 6.

     DIRECTORS, SENIOR MANAGEMENT AND EMPLOYEES.      50   

ITEM 7.

     MAJOR SHAREHOLDERS AND RELATED PARTY TRANSACTIONS.      60   

ITEM 8.

     FINANCIAL INFORMATION.      63   

ITEM 9.

     THE OFFER AND LISTING.      64   

ITEM 10.

     ADDITIONAL INFORMATION.      65   

ITEM 11.

     QUANTITATIVE AND QUALITATIVE DISCLOSURES ABOUT MARKET RISK.      81   

ITEM 12.

     DESCRIPTION OF SECURITIES OTHER THAN EQUITY SECURITIES.      83   

PART II

     84   

ITEM 13.

     DEFAULTS, DIVIDEND ARREARAGES AND DELINQUENCIES.      84   

ITEM 14.

     MATERIAL MODIFICATIONS TO THE RIGHTS OF SECURITY HOLDERS AND USE OF PROCEEDS.      84   

ITEM 15.

     CONTROLS AND PROCEDURES.      84   

ITEM 16A.

     AUDIT COMMITTEE FINANCIAL EXPERT.      85   

ITEM 16B.

     CODE OF ETHICS.      85   

ITEM 16C.

     PRINCIPAL ACCOUNTANT FEES AND SERVICES.      85   

ITEM 16D.

     EXEMPTIONS FROM THE LISTING STANDARDS FOR AUDIT COMMITTEES.      86   

ITEM 16E.

     PURCHASES OF EQUITY SECURITIES BY THE ISSUER AND AFFILIATED PURCHASERS.      86   

ITEM 16F.

     CHANGE IN REGISTRANT’S CERTIFYING ACCOUNTANT.      86   

ITEM 16G.

     CORPORATE GOVERNANCE.      87   

ITEM 16H.

     MINE SAFETY DISCLOSURE.      90   

PART III

          91   

ITEM 17.

     FINANCIAL STATEMENTS.      91   

ITEM 18.

     FINANCIAL STATEMENTS.      91   

ITEM 19.

     EXHIBITS.      91   

 

i


Table of Contents

CAUTIONARY STATEMENT REGARDING FORWARD-LOOKING STATEMENTS

This annual report includes “forward-looking statements” within the meaning of the Private Securities Litigation Reform Act of 1995. All statements, other than statements of historical facts, included in this annual report that address activities, events or developments which we expect or anticipate will or may occur in the future are hereby identified as forward-looking statements for the purpose of the safe harbor provided by Section 27A of the Securities Act of 1933 and Section 21E of the Securities Exchange Act of 1934. The words such as “believe”, “intend”, “expect”, “anticipate”, “project”, “estimate”, “predict”, “plan” and similar expressions are also intended to identify forward-looking statements. These forward-looking statements address, among others, such issues as:

 

   

amount and nature of future development;

 

   

future prices of and demand for our products;

 

   

future earnings and cash flow;

 

   

capital expansion programs;

 

   

future plans and capital expenditures;

 

   

expansion and other development trends of the petrochemical industry;

 

   

expected production or processing capacities, including expected Rated Capacities and primary distillation capacities, of units or facilities not yet in operation;

 

   

expansion and growth of our business and operations; and

 

   

our prospective operational and financial information.

These statements are based on assumptions and analyses made by us in light of our experience and our perception of historical trends, current conditions and expected future developments, as well as other factors we believe are appropriate in particular circumstances. However, whether actual results and developments will meet our expectations and predictions depends on a number of risks and uncertainties which could cause actual results to differ materially from our expectations, including the risks set forth in “Item 3. Key Information — Risk Factors” and the following:

 

   

fluctuations in crude oil and natural gas prices;

 

   

fluctuations in prices of our products;

 

   

failures or delays in achieving production from development projects;

 

   

potential acquisitions and other business opportunities;

 

   

continued availability of capital and financing;

 

   

general economic, market and business conditions, including volatility in interest rates, changes in foreign exchange rates and volatility in commodity markets; and

 

   

other risks and factors beyond our control.

Consequently, all of the forward-looking statements made in this annual report are qualified by these cautionary statements and readers are cautioned not to place undue reliance on these forward-looking statements. These forward-looking statements should be considered in light of the various important factors set forth above and elsewhere in this annual report. In addition, we cannot assure you that the actual results or developments anticipated by us will be realized or, even if substantially realized, that they will have the expected effect on us or our business or operations.

EXCHANGE RATES

Unless otherwise specified, references in this annual report to “U.S. Dollars” or “U.S.$” are to United States Dollars, references to “HK dollars” or “HK$” are to Hong Kong dollars and references to “Renminbi” or “RMB” are to Renminbi yuan, the legal tender currency of the PRC.

We publish our financial statements in Renminbi. Unless otherwise indicated, all translations from Renminbi to U.S. Dollars have been made at a rate of RMB6.0537 to U.S.$1.00, the noon buying rate on December 31, 2013 as set forth in the H.10 statistical release of the U.S. Federal Reserve Board. We do not represent that Renminbi or US dollar amounts could be converted into U.S. Dollars or Renminbi, as the case may be, at any particular rate.

 

ii


Table of Contents

CERTAIN TERMS AND CONVENTIONS

References to “we” or “us” or “Company” are references to Sinopec Shanghai Petrochemical Company Limited and our subsidiaries, unless the context requires otherwise. Before our formation, these references relate to the petrochemical businesses carried on by the Complex.

References to “Sinopec Corp.” are references to China Petroleum & Chemical Corporation, the controlling shareholder of the Company.

References to the “Sinopec Group” are references to China Petrochemical Corporation, the controlling company of Sinopec Corp.

References to the “Complex” are references to Shanghai Petrochemical Complex, our predecessor founded in 1972.

References to “China” or the “PRC” are references to The People’s Republic of China which, for the purpose of this annual report and for geographical reference only, excludes Hong Kong, Macau and Taiwan.

References to “ADSs” are references to our American Depositary Shares, which are listed and traded on the New York Stock Exchange. Each ADS represents 100 H Shares.

References to our “domestic shares” are references to 7,305,000,000 domestic shares of the Company, par value RMB1.00 per share, which are ordinary shares held by Chinese investors.

References to our “H Shares” are references to our overseas-listed foreign ordinary shares, par value RMB1.00 per share, which are listed and traded on the Stock Exchange of Hong Kong Limited (“HKSE”) under the number “338”.

“Rated Capacity” is the output capacity of a given production plant or, where appropriate, the throughput capacity, calculated by estimating the number of days in a year that the production plant is expected to operate, including downtime for regular maintenance, and multiplying that number by an amount equal to the plant optimal daily output or throughput, as the case may be.

All references to “tons” are to metric tons.

Unless otherwise noted, references to sales volume are to sales to entities other than us or our divisions and subsidiaries.

 

iii


Table of Contents

PART I

 

ITEM 1. IDENTITY OF DIRECTORS, SENIOR MANAGEMENT AND ADVISORS.

Not applicable.

 

ITEM 2. OFFER STATISTICS AND EXPECTED TIMETABLE.

Not applicable.

 

ITEM 3. KEY INFORMATION.

A. Selected Financial Data.

Our selected consolidated statements of operations data (except for ADS data) and cash flows data for each of the years ended December 31, 2011, 2012 and 2013 and our selected consolidated balance sheets data as of December 31, 2012 and 2013 are derived from our consolidated financial statements included in Item 17. Financial Statements. Our selected consolidated statements of operations data and cash flows data for the years ended December 31, 2009 and 2010 and our consolidated balance sheets data as of December 31, 2009, 2010 and 2011 are derived from our consolidated financial statements not included in this annual report. Our selected consolidated financial data should be read in conjunction with our consolidated financial statements, and the notes thereto, and Item 5. Operating and Financial Review and Prospects. Our consolidated financial statements have been prepared in accordance with International Financial Reporting Standards (“IFRS”), as issued by the International Accounting Standards Board.

Selected Consolidated Financial Data

(in thousands, except per share and per ADS data)

 

     Years Ended December 31,  
     2009
(RMB)
     2010
(RMB)
     2011
(RMB)
     2012
(RMB)
    2013
(RMB)
 

CONSOLIDATED STATEMENTS OF OPERATIONS DATA

             

Net sales:

             

Synthetic fibers

     2,823,663         3,906,636         4,150,231         3,313,318        3,220,466   

Resins and plastics

     12,263,540         14,900,012         16,418,559         14,706,350        14,268,401   

Intermediate petrochemicals

     8,421,035         17,206,440         19,023,204         17,993,493        18,430,821   

Petroleum products

     18,917,890         28,733,890         37,350,244         38,301,388        57,419,833   

Trading of petrochemical products

     4,623,989         6,565,793         11,616,999         12,020,651        11,157,633   

Others

     295,147         783,111         950,416         882,074        1,006,024   

(Loss)/profit from operations

     2,019,978         2,963,594         1,059,824         (1,772,446     2,192,266   

(Loss)/earnings before income tax

     2,163,011         3,529,878         1,296,706         (2,016,473     2,444,653   

Net (loss)/income attributable to owners of the Company

     1,588,365         2,769,023         956,106         (1,528,397     2,055,328   

Net income attributable to non-controlling interests

     64,471         25,358         30,416         23,255        10,174   

Basic (loss)/earnings per share(a)

     0.15         0.26         0.09         (0.14     0.19   

Basic (loss)/earnings per ADS(a)

     14.71         25.64         8.85         (14.15     19.03   

 

(a) After the implementation of share capital increase from the capital reserve under the domestic share reform in December 2013, total shares increased from 7,200,000,000 shares to 10,800,000,000 shares. See Item 4. Information on the Company – A. History and Development of the Company – Domestic Share Reform. The calculation of earnings per share is retrospectively restated based on the weighted average number of shares outstanding of 10,800,000,000 in each of 2009, 2010, 2011, 2012 and 2013 as if these shares were in issue since 1 January 2009. Earnings per ADS are calculated on the basis that one ADS is equivalent to 100 H Shares.

 

1


Table of Contents
     Years Ended December 31,  
     2009
(RMB)
    2010
(RMB)
    2011
(RMB)
    2012
(RMB)
    2013
(RMB)
 

CONSOLIDATED STATEMENTS OF CASH FLOWS DATA

          

Net cash (used in)/generated from operating activities

     3,346,890        3,973,719        2,219,994        (2,066,385     5,098,538   

Capital expenditure

     (2,120,292     (1,356,845     (3,481,235     (4,259,859     (1,323,137

Net proceeds/(repayment) related to corporate bonds

     1,000,000        —         (1,000,000     —         —    

Proceeds from borrowings

     29,211,434        39,355,780        35,106,127        53,365,372        55,037,612   

Repayments of borrowings

     (31,849,620     (42,631,344     (32,791,261     (46,779,614     (59,155,947

 

     As of December 31,  
     2009
(RMB)
     2010
(RMB)
     2011
(RMB)
     2012
(RMB)
     2013
(RMB)
 

CONSOLIDATED BALANCE SHEETS DATA

              

Current assets

     9,061,425         8,531,841         9,665,814         12,891,424         14,486,028   

Property, plant and equipment

     14,977,205         13,570,559         12,501,980         17,468,748         16,669,479   

Total assets

     30,039,902         28,697,535         30,718,865         36,462,546         36,636,810   

Short term borrowings (a)

     7,774,673         4,395,438         5,512,074         11,023,877         7,094,026   

Current liabilities

     14,304,925         10,573,225         12,271,832         18,927,257         18,017,454   

Long term borrowings (excluding current portion)

     304,258         175,000         160,050         1,231,340         627,800   

Total equity attributable to owners of the Company

      15,136,434          17,689,457          17,925,563          16,037,166          17,732,494   

 

(a) Including corporate bonds and current portion of long term borrowings.

Dividends

The following table sets forth certain information concerning the dividends of the Company since January 1, 1994:

 

Dividend Period

  

Dividend per Share

January 1, 1994-June 30, 1994

   RMB0.04 (U.S.$0.0064)

July 1, 1994-December 31, 1994

   RMB0.085 (U.S.$0.0136)

January 1, 1995-June 30, 1995

   RMB0.04 (U.S.$0.0064)

July 1, 1995-December 31, 1995

   RMB0.09 (U.S.$0.0144)

January 1, 1996-June 30, 1996

   RMB0.04 (U.S.$0.0064)

July 1, 1996-December 31, 1996

   RMB0.08 (U.S.$0.0128)

January 1, 1997-December 31, 1997

   RMB0.06 (U.S.$0.0096)

January 1, 1998-December 31, 1998

   RMB0.03 (U.S.$0.0048)

January 1, 1999-December 31, 1999

   RMB0.05 (U.S.$0.0080)

January 1, 2000-December 31, 2000

   RMB0.06 (U.S.$0.0096)

January 1, 2001-December 31, 2001

   No dividend

January 1, 2002-December 31, 2002

   RMB0.05 (U.S.$0.0080)

January 1, 2003-December 31, 2003

   RMB0.08 (U.S.$0.0128)

January 1, 2004-December 31, 2004

   RMB0.20 (U.S.$0.0321)

January 1, 2005-December 31, 2005

   RMB0.10 (U.S.$0.0161)

January 1, 2006-December 31, 2006

   RMB0.04 (U.S.$0.0064)

January 1, 2007-December 31, 2007

   RMB0.09 (U.S.$0.0144)

January 1, 2008-December 31, 2008

   No dividend

January 1, 2009-December 31, 2009

   RMB0.03 (U.S.$0.0048)

January 1, 2010-December 31, 2010

   RMB0.10 (U.S.$0.0161)

January 1, 2011-December 31, 2011

   RMB0.05 (U.S.$0.0080)

January 1, 2012-December 31, 2012

   No dividend

January 1, 2013-December 31, 2013

   RMB0.05 (U.S.$0.0080)

 

2


Table of Contents

See also Item 8. Financial Information – A. Consolidated Statements and Other Financial Information – Dividend Policy.

Exchange Rates

The Chinese government controls its foreign currency reserves in part through direct regulation of the conversion of Renminbi into foreign exchange and through restrictions on foreign trade. See Item 10. Additional Information – D. Exchange Controls.

The following table sets forth information concerning exchange rates between Renminbi and U.S. Dollars for the periods indicated:

 

     Noon Buying Rates (RMB/U.S.$)  

Period

   Period End      Average(1)      High      Low  

2009

     6.8259         6.8307         6.8470         6.8176   

2010

     6.6000         6.7696         6.8330         6.6000   

2011

     6.2939         6.4630         6.6364         6.2939   

2012

     6.2301         6.3093         6.3879         6.2221   

2013

     6.0537         6.1478         6.2438         6.0537   

October 2013

     6.0943         6.1032         6.1209         6.0815   

November 2013

     6.0922         6.0929         6.0993         6.0903   

December 2013

     6.0537         6.0738         6.0927         6.0537   

January 2014

     6.0590         6.0509         6.0600         6.0402   

February 2014

     6.1448         6.0816         6.1448         6.0591   

March 2014

     6.2164         6.1729         6.2273         6.1183   

April 2014 (through April 25)

     6.2534         6.2196         6.2534         6.1966   

 

Source: The sources of the exchange rates are the H.10 statistical release of the Federal Reserve Board.

Note: (1) Determined by averaging the rates on the last business day of each month during the respective period.

B. Capitalization and Indebtedness.

Not applicable.

C. Reasons for the Offer and Use of Proceeds.

Not applicable.

D. Risk Factors.

An investment in our ADSs involves significant risks. The risks and uncertainties described below are not the only ones we face. You should consider carefully all of the information in this annual report, including the risks and uncertainties described below and our consolidated financial statements and related notes, before making an investment in our ADSs. Any of the following risks could have a material adverse effect on our business, financial condition and results of operations. In any such case, the market price of our ADSs could decline, and you may lose all or part of your investment.

Our operations may be adversely affected by the cyclical nature of the petroleum and petrochemical market and by the volatility of prices of crude oil and petrochemical products.

Most of our revenues are attributable to the sale of refined oil and petrochemical products, which have historically been cyclical and sensitive to the availability and price of raw materials and general economic conditions. Markets for many of our products are sensitive to changes in industry capacity and output levels, changes in regional and global economic conditions, the price and availability of substitute products and changes in consumer demand, which from time to time have had a significant impact on our product prices in the regional and global markets. Due to the decrease in tariff charges, the removal of other restrictions on importation and the Chinese government gradual relaxation of its control of the allocation of products and pricing, many of our products have become increasingly vulnerable to the cyclical nature of regional and global petroleum and petrochemical markets, which may adversely affect our operations.

We consume large amounts of crude oil to manufacture our products of which more than 90% is typically imported. In 2013, crude oil costs accounted for RMB71.59 billion, or 69.36% of our annual cost of sales. As a result, changes in crude oil prices can affect our profitability. In recent years, due to various reasons, the price of crude oil has fluctuated significantly. We cannot rule out the possibility of the occurrence of certain global emergencies which might disrupt our crude oil supply. We expect that the volatility and uncertainty of the prices of crude oil and petrochemical products will continue, and that increasing crude oil prices and declines in prices of petrochemical products may adversely affect our business and results of operations and financial condition.

 

3


Table of Contents

Some of our major products are subject to government price controls, and we are not able to pass on all cost increases from rising crude oil prices through higher product prices.

We consume large amounts of crude oil to manufacture our products of which more than 90% is typically imported. We attempt to mitigate the effect of increased costs due to rising crude oil prices. However, our ability to pass on these increased costs to our customers is dependent on market conditions and government regulations. Given that the increase of the sales prices of our products may lag behind the increase of crude oil costs, we may fail to completely cover the increased costs by increasing our sales prices, particularly where government regulations restrict the prices of certain of our fuel products. In particular, gasoline, diesel and jet fuel, and liquefied petroleum gas are subject to government price controls at present. In 2011, 2012 and 2013, approximately 36.70%, 40.09% and 49.11% of our net sales were from such products subject to price controls. Although the current price-setting mechanism for refined petroleum products in China allows the Chinese government to adjust price in the PRC market when the average international crude oil price fluctuates beyond certain levels within a certain time period (see Item 4. Information on the Company – B. Business Overview – Product Pricing), the Chinese government still retains discretion as to whether or when to adjust the prices of the refined oil products. The Chinese government generally exercises certain price control over refined oil products once international crude oil prices experience a sustained rise or become significantly volatile. For instance, some of our fuel products are required to be sold to designated distributors (such as the subsidiaries of Sinopec Corp.). Because we cannot freely sell our fuel products to take advantage of opportunities for higher prices, we may not be able to fully cover increases in crude oil prices by increasing the sale prices of our products, which has had and will possibly continue to have a material adverse effect on our financial condition, results of operations and cash flows.

Our development and operation plans have significant capital expenditure and financing requirements, which are subject to a number of risks and uncertainties.

The petrochemical business is a capital intensive business. Our ability to maintain and increase our revenues, net income and cash flows depends upon continued capital spending. Our current business strategy contemplates capital expenditure for 2014 of approximately RMB2 billion (U.S.$330 million), which will be provided through financing activities and use of our own capital. Our actual capital expenditures may vary significantly from these planned amounts, subject to our ability to generate sufficient cash flows from operations, investments and other factors that may be beyond our control. In addition, there can be no assurance as to whether, or at what cost, our capital projects will be completed or the success of these projects if completed.

As of March 31, 2014, we had an aggregate outstanding indebtedness of approximately RMB7.729 billion (U.S.$1.277 billion). Most of our borrowings are with state-controlled banks in China and structured as short term debt obligations with payment due in one year or less. These banks have generally been willing to provide new short term loans while we pay off existing loans. Sinopec Corp., our controlling shareholder, did not provide any guarantee or credit support for our debt for the year ended December 31, 2013 and for the three-month period ended March 31, 2014.

Our ability to obtain external financing in the future and our ability to make timely repayments of our debt obligations are subject to a variety of uncertainties, including: our future results of operations, financial condition and cash flows; the condition of the economy in China and the condition of markets for our products; the cost of financing and the condition of financial markets; the issuance of relevant government approvals and other project risks associated with the development of infrastructure in China; and the continuing willingness of banks to provide new loans as we pay down existing debt.

While we anticipate that we will rely less on borrowings to finance capital expenditures and operations as the global economic outlook continues to improve, our business, results of operations and financial condition could be adversely affected if we fail to obtain sufficient funding for our operations or development plans.

We could face increasing competition.

Our principal market, Eastern China, which is comprised of Shanghai, Shandong, Jiangsu, Anhui, Zhejiang, Jiangxi and Fujian, has enjoyed stronger economic growth and a higher demand for petrochemical products than other regions of China. As a result, we believe that our competitors will try to expand their sales and build up their distribution networks in our principal market. We believe this will have an adverse impact on the production and sale of our major products. Moreover, Chinese private enterprises have gradually overcome technological and funding barriers to extend their business from the downstream processing sector to the upstream petrochemical field. These enterprises have advantages in many areas such as flexibility in operation costs, preferential policy treatments and regional presence, and may use these advantages to compete with us in our target market.

 

4


Table of Contents

We are controlled by Sinopec Corp., whose interests may not be aligned with yours.

As of March 31, 2014, Sinopec Corp. owned 50.56% of our shares. Accordingly, it has voting and management control over us, and its interests may be different from the interests of our other shareholders. Subject to our Articles of Association and applicable laws and regulations, Sinopec Corp. will be in a position to cause us to declare dividends, determine the outcome of corporate actions requiring shareholder approval or effect corporate transactions without the approval of the holders of the H shares and ADSs. Any such increase in our dividend payout would reduce funds available for reinvestment in our business and any such actions or transactions could adversely affect us or our minority shareholders. Sinopec Corp. may also experience changes in its own business strategy and policies. Although we are not currently aware of any specific changes, they could, in turn, lead Sinopec Corp. to change its policies or practices toward us in ways that we cannot predict, with corresponding unpredictable consequences for our business. Additionally, Sinopec Corp. may leverage its controlling shareholder position to influence our decisions with regard to the manufacturing and operation, allocation of financial resources and appointment and removal of senior management members, which could adversely affect us or our minority shareholders.

We have also engaged from time to time and will continue to engage in a variety of transactions with Sinopec Corp., Sinopec Group, the controlling company of Sinopec Corp., and their various subsidiaries or affiliates which provide a number of services to us, including the supply of raw materials, product distribution and sales agency, project design and installment service, petrochemical industry related insurance and financial services. We also sell oil and petrochemical products to Sinopec Corp. and its affiliates. Our transactions with these companies are governed by a Mutual Product Supply and Sales Services Framework Agreement with Sinopec Corp. and a Comprehensive Services Framework Agreement with Sinopec Group, the terms of which were negotiated on an arm’s length basis. See Item 7. Major Shareholders and Related Party Transactions – B. Related Party Transactions. Our business and results of operations could be adversely affected if Sinopec Corp. or Sinopec Group refuses to engage in such transactions or if it seeks to amend the contracts between the parties in a way adverse to us. In addition, Sinopec Corp. has interests in businesses which compete or are likely to compete, either directly or indirectly, with our businesses. Because Sinopec Corp. is our controlling shareholder and its interests may conflict with our own interests, Sinopec Corp. may take actions that favor itself over our interests.

Our business operations may be adversely affected by present or future environmental regulations.

We are subject to extensive environmental protection laws and regulations in China. These laws and regulations permit:

 

   

the imposition of fees and penalties for the discharge of waste substances;

 

   

the levy of payments and fines for damages for environmental offenses; and

 

   

the government to close or suspend any facility which fails to comply with orders and require it to correct or stop operations causing environmental damage.

Our production operations produce substantial amounts of waste materials (i.e., waste water, waste gas and waste residue). In addition, our production and operations require permits that are subject to renewal, modification and revocation. In February 2014, the Environmental Protection Bureau of Jinshan District imposed a fine of RMB80,000 on us because we commenced the operation of the environmental protection facility that supports the continuous polyester testing plant of the Polyester Fiber Research Institute under our Polyester Fiber Department without complying with the required inspection and acceptance procedures for the facility after we completed the upgrading of some of its equipment in 2006. See Item 4. Information of the Company – B. Business Overview – Environmental Protection. At present, we believe that our operations substantially comply with all applicable Chinese environmental laws and regulations as they have been previously interpreted and enforced. The Chinese government (including the local governments), however, has moved, and may move further, toward the adoption of more regulations and more stringent environmental standards. Chinese national or local authorities may also apply more rigorous enforcement of such regulations which would require us to incur additional expenditures on environmental matters.

Our operations are exposed to risks relating to operating hazards and production safety and we have limited insurance coverage for resulting losses.

Our operations involve the handling and storage of explosives and other hazardous articles. In addition, our operations involve the use of heavy machinery, which involves inherent risks that cannot be entirely eliminated through our preventive efforts. As a result, we may encounter fires, explosions and other unexpected incidents during our operations, which may cause personal injuries or death, property damage, environmental damage, interruption of operations and reputational damages to us. Each of such incidents could have a material adverse impact on our financial condition and results of operations.

 

5


Table of Contents

We maintain a package of insurance coverage plan through Sinopec Group on our property, facilities and inventory. In addition, we maintain insurance policies for such assets as the engineering construction projects and products in transit with third-party commercial insurance companies. We do not carry any third party liability insurance to cover claims in respect of personal injury, property or environmental damage arising from accidents on our property or relating to our operations other than on our transportation vehicles. Our insurance coverage may not be sufficient to cover all the financial losses caused by operating hazards. Resulting losses required to be compensated or otherwise paid for by us due to such operating hazards that are not fully insured against may have a material adverse effect on our financial condition and results of operations.

Our business may be limited or adversely affected by government regulations.

The Chinese central and local governments continue to exercise a certain degree of control over the petrochemical industry in China by, among other things:

 

   

mandating distribution channels for our fuel products;

 

   

setting the allocations and pricing of certain resources, products and services;

 

   

assessing taxes and fees payable;

 

   

setting import and export quotas and procedures; and

 

   

setting safety, environmental and quality standards.

As a result, we may face significant constraints on our flexibility and ability to expand our business operations or to maximize our profitability. In the past, we have benefited from favorable regulatory policies that have, for example, reduced the competition we face from illegal imports of petroleum products. Existing policies that favor our industry may change in the future and our business could be adversely affected by any such changes.

Our development plans may require regulatory approval.

We are currently engaged in a number of construction and expansion projects. Most of our projects are subject to governmental review and approval. The timing and cost of completion of these projects will depend on numerous factors, including approvals from relevant government authorities and general economic conditions in China.

While in general we attempt to obtain governmental approval as far in advance as practicable, we are unable to predict the timing and outcome of these governmental reviews and approvals. If any of our important projects required for our future growth are not approved, or not approved on a timely basis, our results of operations and financial condition could be adversely affected.

We face increasing foreign competition in our lines of business.

China joined the WTO on December 11, 2001 and had committed to eliminate some tariff and non-tariff barriers to foreign competition in the domestic petrochemical industry that benefited us in the past. In particular, China:

 

   

has reduced tariffs on imported petrochemicals products that compete with ours;

 

   

increased levels of permitted foreign investment in the domestic petrochemicals industry, allowing foreign investors to own 100% of a domestic petrochemicals company from December 11, 2004;

 

   

has gradually relaxed restrictions on the import of crude oil by non-state-owned companies;

 

   

has granted foreign-owned companies the right to import petrochemical products; and

 

   

has permitted foreign-owned companies to distribute and market fuel products in both retail and wholesale markets in China.

As a result of these measures, we face increasing competition from foreign companies and imports. In 2014, we expect the world economy to recover slowly and the growth in the petrochemical industry to remain sluggish. In addition, competition for our products has increased, as many overseas companies have switched their focus to sales in China. Furthermore, tariff reductions could reduce our profit margins or otherwise negatively impact our revenue from certain products, including a small number of significant products. The Chinese government may also reduce the tariffs imposed on production equipment that we may import in the future.

Political and economic policies in China could affect our business in unpredictable ways.

The economy of China differs from the economies of most countries belonging to the Organization for Economic Co-operation and Development in a number of respects, including:

 

   

structure;

 

   

level of government involvement;

 

6


Table of Contents
   

level of development;

 

   

level of capital reinvestment;

 

   

control of foreign exchange; and

 

   

allocation of resources.

Before its adoption of reform and open-door policies beginning in 1978, China was primarily a planned economy. Since that time, the Chinese government has been reforming the Chinese economic system, and has also begun reforming its government structure. These reforms have resulted in significant economic growth and social progress. Although the Chinese government still owns a significant portion of the productive assets in China, economic reform policies since the late 1980s have emphasized greater autonomy for state-owned or controlled enterprises, the development of private enterprises and the utilization of market mechanisms. We expect that the Chinese government will continue these reforms, further reduce government intervention and rely more heavily on market mechanisms to allocate resources. Although we believe these reforms will have a positive effect on our overall long term development, we cannot predict whether changes to China’s political, economic and social conditions, laws, regulations and policies will have any adverse effect on our current or future business or results of operations.

If the Chinese government changes current regulations that allow us to make payments in foreign currencies, we may be unable to obtain the foreign currency necessary for our business.

The Renminbi currently is not a freely convertible currency. We receive most of our revenue in Renminbi. A portion of our Renminbi revenue must be converted into other currencies to meet our foreign currency obligations. We have substantial requirements for foreign currencies, including:

 

   

debt service costs on foreign currency-denominated debt;

 

   

purchases of imported equipment;

 

   

payment of any cash dividends declared in respect of the H shares and the ADSs; and

 

   

import of crude oil and other materials.

Under existing foreign exchange regulations in China, we may undertake current account foreign exchange transactions, including the payment of dividends, without prior approval from the State Administration of Foreign Exchange (“SAFE”) by producing commercial documents evidencing the foreign exchange transactions, provided that they are processed through Chinese banks licensed to engage in foreign exchange transactions. The Chinese government has stated publicly that it intends to eventually make the Renminbi freely convertible. However, uncertainty exists as to whether the Chinese government may restrict access to foreign currency for current account transactions if foreign currency becomes scarce in China.

Foreign exchange transactions under the capital account (international revenues and expenditures that increase or decrease debt or equity, including principal payments in respect of foreign currency-denominated obligations) continue to be subject to limitations and require the prior approval of the SAFE. These limitations could affect our ability to obtain foreign exchange through debt financing, or to make capital expenditures in foreign currency.

If the Chinese government restricts our ability to make payments in foreign currency, we may be unable to obtain the foreign currency necessary for our business. In that case, our business may be materially adversely affected, and we may default on our obligations.

The change of currency policy and the fluctuation of Renminbi might adversely affect our business and operating results.

The exchange rate between the Renminbi and the U.S. Dollar or other foreign currencies might fluctuate and be affected by the change in Chinese political and economic conditions. In July 2005, the Chinese government changed its policy of pegging the Renminbi to the U.S. Dollar. Under the new policy, the Renminbi is permitted to fluctuate within a narrow and managed band against a basket of certain foreign currencies. Since the adoption of this new policy, the value of the Renminbi has fluctuated daily within a narrow band against the U.S. Dollar. Nevertheless, the Chinese government continues to receive significant international pressures to further liberalize its currency policy which could result in China adjusting its currency policy further.

A small portion of our cash and cash equivalents is denominated in foreign currencies (including the U.S. Dollar). The appreciation in the value of Renminbi against foreign currencies (including the U.S. Dollar) may cause a decrease in the Renminbi value of our cash and cash equivalents that are denominated in foreign currencies. In addition, the appreciation of Renminbi may harm the exports of our downstream manufacturers, thus adversely affecting the market demand for our products.

As most of our revenue is denominated in Renminbi, and most of our purchase of crude oil and some equipment and repayments of certain borrowings are made in foreign currencies, any depreciation of the Renminbi would increase our cost and adversely affect our capacity of making profits. In addition, any depreciation of the Renminbi could adversely affect the value of the dividends of our H shares and ADSs, which we declare in Renminbi and pay in foreign currencies.

 

7


Table of Contents

Interpretation and enforcement of Chinese laws and regulations is uncertain.

The Chinese legal system is based on statutory law. Under this system, prior court decisions may be cited as persuasive authority, but do not have the binding effect of precedents. Since 1979, the Chinese government has been developing a comprehensive system of commercial laws and considerable progress has been made in the promulgation of laws and regulations dealing with economic matters, such as corporate organization and governance, foreign investment, commerce, taxation and trade. Because these laws, regulations and legal requirements are relatively new or otherwise undeveloped and not all accessible to the public and because prior court decisions have little precedential value, the interpretation and enforcement of these laws, regulations and legal requirements involve greater uncertainty than in other jurisdictions.

You may not enjoy shareholders’ protections that you would be entitled to in other jurisdictions.

As most of our business is conducted in China, our operations are governed principally by the laws of China. Despite the continuing improvement of the PRC Company Law and Securities Law, Chinese legal provisions for the protection of shareholders’ rights and access to information are different from those applicable to companies formed in the United States, Hong Kong, the United Kingdom and other developed countries or regions. You may not enjoy shareholders’ protections under Chinese law that you would be entitled to in other jurisdictions.

Our Articles of Association require you to submit your disputes with us and other persons defined by our Articles of Association regarding the Company’s affairs to arbitration. You will have no legal right to a court proceeding with respect to such disputes.

Our Articles of Association require holders of our H shares or ADSs having a claim against, or a dispute with, us, our directors, supervisors, executive officers or a holder of our domestic shares relating to any rights or obligations conferred or imposed by our Articles of Association, the Chinese Company Law or other relevant Chinese laws or regulations relating to our affairs, to submit such claim or dispute to arbitration with the China International Economic and Trade Arbitration Commission or to the Hong Kong International Arbitration Center. Our Articles of Association further provide that any arbitration decisions with respect to such disputes or claims shall be final and binding on all parties. As a result, you will have no legal right to a court proceeding with respect to such disputes.

Currently, United States financial regulatory and law enforcement agencies, including but not limited to the SEC, PCAOB, U.S. Department of Justice and NYSE, have limited or may have no ability to conduct investigations within the PRC concerning the Company, its officers, directors, auditors, market research services or other professional services or experts based in the PRC.

The Company’s operations and assets are physically located in the PRC. The PRC has limited or no agreements in place to facilitate cooperation with the U.S. Securities and Exchange Commission (“SEC”) Division of Enforcement and other U.S. regulatory agencies charged with protecting investors for investigations within its jurisdiction. This may result in U.S. financial regulators, including but not limited to the SEC, the Public Company Accounting Oversight Board (“PCAOB”) and the U.S. Department of Justice, having limited access to the Company’s books, records, testimony, on-site investigations of operations, subpoena power and other investigative actions, including those stemming from investor tips, complaints and referrals. Such limitations may result in the Company’s investors receiving less protection from U.S. regulators than investors in companies operating in other jurisdictions because the Company and its service providers, particularly its auditors, are subject to less scrutiny than companies and service providers that are subject to regular investigations and inspections by U.S. regulators.

Our auditor, like other independent registered public accounting firms operating in China, is not permitted to be subject to inspection by the PCAOB and, as such, investors may be deprived of the benefits of such inspection.

Our independent registered public accounting firm that issued the audit reports included in this 20-F, as an auditor of companies that are traded publicly in the United States and a firm registered with the PCAOB, is required by the laws of the United States to undergo regular inspections by the PCAOB to assess its compliance with the laws of the United States and professional standards. Our auditor is located in China, a jurisdiction where the PCAOB is currently unable to conduct inspections without the approval of PRC authorities, and therefore, our auditor, like other independent registered public accounting firms operating in China, is currently not inspected by the PCAOB.

 

8


Table of Contents

Inspections of other firms located outside of China that the PCAOB has conducted inspection upon have identified deficiencies in those firms’ audit procedures and quality control procedures. The inability of the PCAOB to conduct inspections of independent registered public accounting firms operating in China makes it more difficult to evaluate the effectiveness of our auditor’s audit procedures or quality control procedures. As a result, investors may be deprived of the benefits of PCAOB inspections and lose confidence in our reported financial information and procedures and the quality of our financial statements.

Proceedings instituted recently by the SEC against five PRC-based accounting firms, including our independent registered public accounting firm, could result in our financial statements being determined to not be in compliance with the requirements of the Exchange Act.

In December 2012, the SEC brought administrative proceedings against five accounting firms, including our independent registered public accounting firm, in China, alleging that they had refused to produce audit work papers and other documents related to certain other China-based companies under investigation by the SEC for potential accounting fraud. On January 22, 2014, an initial administrative law decision was issued, censuring these accounting firms and suspending four of the five firms from practicing before the SEC for a period of six months. The decision is neither final nor legally effective unless and until reviewed and approved by the SEC. The accounting firms have the ability to appeal and the four firms which are subject to the six month suspension from practicing before the SEC have indicated that they will appeal. The sanction will not become effective until after a full appeal process is concluded and a final decision is issued by the SEC. The accounting firms can also further appeal the final decision of the SEC through the federal appellate courts. We are not involved in the proceedings brought by the SEC against the accounting firms. However, our independent registered public accounting firm is one of the four accounting firms subject to the six month suspension from practicing before the SEC in the initial administrative law decision. We may therefore be adversely affected by the outcome of the proceedings, along with other U.S.-listed companies audited by these accounting firms.

On May 24, 2013, the PCAOB announced that it had entered into a Memorandum of Understanding on Enforcement Cooperation with the China Securities Regulatory Commission, or the CSRC, and the Ministry of Finance which establishes a cooperative framework between the parties for the production and exchange of audit documents relevant to investigations in the United States and China. However, it is not clear how these recent developments could affect the SEC’s final decision in the case against the five accounting firms or any subsequent appeal to courts that the accounting firms may initiate. Therefore, it is difficult to determine the final outcome of the administrative proceedings and the potential consequences thereof.

If our independent registered public accounting firm were denied, temporarily, the ability to practice before the SEC and we were unable to find another registered public accounting firm in a timely manner to audit and issue an opinion on our financial statements, our financial statements could be determined to not be in compliance with the requirements of the Exchange Act. Such a determination could ultimately lead to delisting of our ADSs from the New York Stock Exchange or deregistration from the SEC, or both, which would substantially reduce or effectively terminate the trading of our ADSs in the United States.

We may be or become a passive foreign investment company, which could result in adverse U.S. federal income tax consequences to U.S. investors.

Generally, if, for any taxable year, at least 75% of our gross income is passive income, or at least 50% of the value of our assets are attributable to assets that produce passive income or are held for the production of passive income, we would be characterized as a passive foreign investment company (“PFIC”) for U.S. federal income tax purposes. We do not expect to be a PFIC for our current taxable year. However, since PFIC status depends on the composition of our income and the composition and value of our assets from time to time, there can be no assurance that we will not be considered a PFIC for any taxable year. If we are characterized as a PFIC, U.S. investors may suffer adverse tax consequences, including increased U.S. tax liabilities and reporting requirements. For further discussion of the adverse U.S. federal income tax consequences of our possible classification as a PFIC, see Item 10. Additional Information – E. Taxation – U.S. Taxation.

We have in the past sourced a small portion of crude oil from Iran that may be targeted by economic sanctions under relevant U.S. laws, and if such activities are determined by the U.S. governmental authorities as sanctionable activities, we could be sanctioned or otherwise penalized.

The United States has adopted a number of measures since 1996 that provide for the possible imposition of sanctions against non-U.S. companies engaged in certain activities in and with Iran in the energy and other sectors, including the Executive Orders 13622 (effective July 31, 2012), 13628 (effective October 9, 2012), and 13645 (effective July 1, 2013), the Iran Threat Reduction and Syria Human Rights Act of 2012 (“ITRSHRA”) enacted August 10, 2012 and the Iran Freedom and Counter-Proliferation Act (“IFCA”) enacted January 2, 2013. The sanctionable activities include certain investments, the provision of goods, services, technology, or support that could contribute to the development of petroleum and petrochemical resources or the production of refined petroleum products in Iran, the exportation of refined petroleum products to Iran, the transportation of crude oil from Iran, or the engagement in a significant transaction for the purchase or acquisition of petroleum or petroleum products from Iran, and the engagement in transactions with certain Iranian specially designated nationals and blocked persons (“SDNs”) as identified and published by U.S. Department of the Treasury’s Office of Foreign Assets Control, or OFAC, the agency primarily responsible for administering U.S. sanctions and embargoes.

 

9


Table of Contents

We have sourced a small portion of our crude oil from Iran in the past through Sinopec Corp., our current controlling shareholder, and independent third parties, and we may continue to purchase crude oil from Iran. In addition, Sinopec Corp. and Sinopec Group, the controlling shareholder of Sinopec Corp., have engaged in operations in or purchasing crude oil sourced from Iran and may continue to do so in the future. We have no control over the activities of Sinopec Group or Sinopec Corp. in connection with any activities that they may conduct in Iran.

If our purchases of crude oil from Iran and transactions related thereto are determined to be sanctionable activities by the U.S. President and/or the relevant U.S. governmental authorities, we may be subject to five or more of the twelve sanctions options available under the Iran Sanctions Act of 1996 (as amended) (“ISA”) and the ITRSHRA, which include restrictions on bank financing, outright blocking of the Company’s property within U.S. jurisdiction, under the control of U.S. persons anywhere in the world, and prohibition of U.S. persons from investing or purchasing a significant amount of equity or debt instruments of the Company. Similar sanctions may also be imposed under the Executive Orders cited above and the IFCA. In addition, many states in the United States have adopted legislation requiring state pension funds to divest themselves of securities in any company with active business operations in Iran. We cannot assure that we or any of our affiliates will not be sanctioned by the U.S. President and/or the relevant U.S. governmental authorities in light of the activities by us or our affiliates in Iran. The imposition of any such sanctions on us or our affiliates will have a negative impact on our business, reputation or stock price. In addition, purchase of crude oil by Sinopec Corp. subsidiaries that supply us with raw materials may from time to time be sourced from National Iranian Oil Company. This entity has been identified by the U.S. government as an SDN and sanctioned under various laws, including for assisting the government of Iran to avoid sanction and for engaging in activities related to nuclear proliferation. Under Executive Order 13645, the U.S. President can sanction non-U.S. companies that engage in transactions with SDNs such as the National Iranian Oil Company To the extent we indirectly (or directly) purchase raw materials from this entity, we risk potential U.S. government sanctions. Even absent any U.S. government sanctions, we risk adverse publicity in the world markets, which may impair our reputation and business.

Sinopec Group, the controlling shareholder of Sinopec Corp. which is our current controlling shareholder, or its affiliates’ current or future activities in certain countries are the subject of economic sanctions under relevant U.S. laws and could result in negative media and investor attention to us and possible imposition of sanctions on Sinopec Group, which could materially and adversely affect our shareholders.

Sinopec Group undertakes, from time to time and without our involvement, overseas investments and operations in the oil and gas industry, including the exploration and production of oil and gas, refining and Liquefied Natural Gas, or LNG, projects. Sinopec Group’s overseas asset portfolio includes oil and gas development projects in Iran, Sudan and Syria, countries subject to U.S. sanctions and embargoes. We cannot predict the interpretation or implementation of government policy at the U.S. federal, state or local levels with respect to any current or future activities by Sinopec Group or its affiliates in countries or with individuals or entities that are the subject of U.S. sanctions. Similarly, we cannot predict whether U.S. sanctions will be further tightened, or the impact that such actions may have on Sinopec Group. It is possible that the United States could subject Sinopec Group to sanctions due to these activities. Certain U.S. state and local governments and colleges have restrictions on the investment of public funds or endowment funds, respectively, in companies that are members of corporate groups with activities in certain countries that are the subject of U.S. sanctions. These investors may not wish to invest, and may divest their investment, in us because of our relationship with Sinopec Group and its investments and activities in those U.S. government sanctioned countries. It is possible that, as a result of activities by Sinopec Group or its affiliates in countries that are the subject of U.S. sanctions, we may be subject to negative media or investor attention, which may distract management, consume internal resources and affect investors’ perception of our company.

Further, the ISA authorizes the imposition of sanctions on companies that engage in certain activities in and with Iran, especially in Iran’s energy sector. It is possible that Sinopec Group or its affiliates engage in activities that are targeted for sanction purposes by the ISA. If the U.S. President determines that Sinopec Group or one of its affiliates in fact engaged in the targeted activities, he would be required to impose on Sinopec Group or its affiliates at least five sanctions from among twelve sanctions options available under the ISA, which range from restrictions on U.S. exports or bank financing to outright blocking of Sinopec Group or its affiliate’s property within the U.S. or in the possession or control of U.S. persons anywhere in the world. In addition, the IFCA requires the U.S. President to block the property within U.S. jurisdiction or control of U.S. persons he determines, among other things, are engaged in certain transactions involving the energy, shipping or shipbuilding sectors of Iran or with certain SDNs. It also requires the U.S. President to impose five or more sanctions under the ISA on a person that he determines has knowingly, on or after July 1, 2013, sold, supplied or transferred to or from Iran precious metals or certain other materials (including graphite, aluminum, steel, coal and certain software) if used for specified purposes. If the U.S. President determines that Sinopec Group, or an entity it owns or controls, had engaged in any such activities and if the most extreme sanction under the ISA, blocking, were applied to Sinopec Group’s property, including controlled subsidiaries, Sinopec Group could be prohibited from engaging in business activities in the United States or with U.S. individuals or entities, and U.S. transactions in our securities and distributions to U.S. individuals and entities with respect to our securities could also be prohibited.

 

10


Table of Contents

In addition, pursuant to the IFCA, Executive Order 13645 and other U.S. laws, the U.S. government can sanction financial institutions anywhere in the world that engage in certain Iran related transactions. Such sanctions include prohibiting the financial institution from opening, or imposing strict conditions on maintaining, a correspondent or payable through account in the United States. The potential for financial institutions to be sanctioned for Iran related activities may impact our ability to engage in financial transactions related to our Iran transactions.

 

ITEM 4. INFORMATION ON THE COMPANY.

A. History and Development of the Company

General Information

We were established in the People’s Republic of China as a joint stock limited company under the Chinese Company Law on June 29, 1993 as Shanghai Petrochemical Company Limited. On October 12, 2000, we changed our name to Sinopec Shanghai Petrochemical Company Limited. Our registered office is at No. 48 Jinyi Road, Jinshan District, Shanghai, China 200540. Our telephone number there is (86-21) 5794-1941.

Our Predecessor

Our predecessor, Shanghai Petrochemical Complex (the “Complex”), was founded in 1972 as one of the first large scale Chinese petrochemical enterprises using advanced imported technology and equipment. Prior to June 29, 1993, the Complex was wholly-owned by Sinopec Group, at the time a ministerial level enterprise (before its restructuring in 1998, “Sinopec”). The Complex’s location was chosen because of accessibility by water and land transportation to Shanghai, a major industrial city of China, and the availability of reclaimable land. The Complex was initially under the administration of the Ministry of Textile Industry and in 1983 was placed under the administration of Sinopec.

Construction Projects

The Complex and we, as its successor, have completed six major stages of construction. The first stage of construction (1972-1976) included reclamation of land and the installation of 18 production units. The second stage of construction (1980-1986) increased the Complex’s capacity for processing crude oil and doubled its capacity for synthetic fiber production. The third stage of construction (1987-1992) primarily consisted of the installation of a 300,000 ton Rated Capacity ethylene unit, an additional crude oil refining unit and other units for the production of petrochemical products. The third stage of construction completed our transition from a synthetic fiber producer to a highly integrated producer of a wide variety of petrochemical products. The fourth stage of construction (2000-2002) mainly included the 700,000 ton Ethylene Expansion Project and Coal-Fired Power Plant Expansion Project. The fifth stage of construction (2003-2009) was mainly designed to optimize our structure and realize sustainable development, and mainly included 3,300,000t/a diesel hydrogenation unit, 1,200,000t/a delayed coking unit and other projects implemented for removing “bottlenecks” in refinery, the building of new 600,000t/a PX hydrocarbon complex unit, 150,000t/a C5 segregation unit, 380,000t/a ethane unit, etc.

The Company commenced the sixth stage of construction in 2010 (the “Phase 6 Project”) and completed in December 2012. The key component of the Phase 6 Project was the refinery revamping and expansion project. The Phase 6 Project also included the technology development and fine chemicals projects. The purpose of the Phase 6 Project was to improve the Company’s overall industrial structure, core competitiveness and the capability of maintaining sustainable developments. The Phase 6 Project was focused on the objective to achieve intensive utilization of natural resources and the build-up of a complete set of facilities, in accordance with the fundamental industrial model of integrating oil refining and petrochemical production. Through this project, the Company intended to further enhance its oil refining process and strengthen and expand the Company’s core businesses while continuing to explore the development of fine chemicals and products with high value added. See Item 4. Information on the Company – D. Property, Plant and Equipment – Capital Expansion Program.

Over the past four decades, the Company has built up an infrastructure system to support its production needs. The Company has its own facilities to supply water, electricity, steam and other utilities and to treat waste water, as well as ocean and inland waterway wharfs and railroad and road transportation facilities.

Our Initial Public Offering and Listing

We were established as a subsidiary of Sinopec on June 29, 1993. In preparation for our initial public offering of ordinary shares, all assets and liabilities of the Complex were transferred either to us or to Sinopec Shanghai Jinshan Industrial Company (“JI”), a separate subsidiary of Sinopec. The Complex’s non-core businesses and assets, such as housing, stores, schools, transportation and medical services, were transferred to JI. The Complex’s core business and assets were transferred to us. The Complex then ceased to exist as a legal entity. In 1998, Sinopec was restructured into a limited liability company under the name of China Petrochemical Corporation. On February 25, 2000, Sinopec Group transferred its interest in us to its subsidiary, Sinopec Corp. In 1997, JI was restructured and its subsidiaries were either transferred to Sinopec or Shanghai Jinshan District. Sinopec Group now provides community services to us that were formerly provided by JI.

 

11


Table of Contents

Our H Shares were listed on the HKSE on July 26, 1993. Our ADSs, each representing 100 H Shares, are listed on the New York Stock Exchange (“NYSE”). Our domestic shares are listed on the Shanghai Stock Exchange. We were the first Chinese joint stock limited company to have securities concurrently traded in Hong Kong, the United States and China. On November 8, 1993, our domestic shares were included in the Shanghai Stock Exchange Stock Index.

Domestic Share Reform

Pursuant to regulations issued by the CSRC, we were required to obtain shareholder approval for and implement certain share reform. As a result of such share reform, all non-publicly tradable domestic shares of the Company would be converted into publicly tradable domestic shares and may be sold publicly on the Shanghai Stock Exchange subject to any applicable lock-up period.

In connection with the share reform, the Distribution Proposal regarding 2013 Interim Distribution of Cash Dividend and the Conversion of Capital Fund and Surplus Reserve into Shares of the Company (“Proposal”) was approved at the Company’s 2013 First Extraordinary General Meeting, 2013 First A Shareholders Class Meeting and 2013 First H Shareholders Class Meeting held on October 22, 2013. According to the Proposal, based on the Company’s total share capital of 7,200,000,000 shares as of June 30, 2013, RMB2,421 million of the capital surplus of the Company from its share premium account will be used to fund the issue of 3.36 new bonus shares with respect to every 10 issued and outstanding shares, and the surplus reserve will be used to fund the issue of 1.64 new bonus shares with respect to every 10 issued and outstanding shares, and an interim cash dividend of RMB0.50 (tax included) for every 10 issued and outstanding shares will be distributed to all shareholders.

In addition, Sinopec Corp. undertakes under the Proposal that it shall not, within 12 months from the date on which Sinopec Corp. becomes entitled to trade, deal in or transfer its non-publicly tradable shares of the Company in the market (meaning the first trading day after the implementation of the Proposal), trade such shares in the market. Also, after the expiration of the aforesaid 12-month term, the amount of existing non-publicly tradable shares to be disposed of by Sinopec Corp. through trading on the stock exchange shall not represent more than 5% of the total number of our shares held by Sinopec Corp. within the next 12 months, and not more than 10% within the next 24 months.

Immediately upon completion of the conversion of capital surplus and surplus reserve into new shares of the Company, the total number of domestic shares of the Company reaches 7,305,000,000, and the total amount of H Shares of the Company reaches 3,495,000,000. Therefore, the Company’s total share capital consists of 10,800,000,000 shares. Sinopec Corp., being the controlling shareholders of the Company, holds 5,460,000,000 domestic shares, representing 50.56% of the total share capital of the Company.

The share certificates of new H Shares issued in connection with the share reform have been dispatched and the cash dividend has been paid to the holders of H Shares on December 4, 2013. The dealings in the new H Shares commenced on December 5, 2013.

Description of Principal Capital Expenditures and Divestitures

In the fourth quarter of 2001, we established Secco, together with BP Chemicals East China Investments Limited (“BP”) and Sinopec Corp. We own 20%, while BP and Sinopec Corp. own 50% and 30% of the equity interest of Secco, respectively. Secco was established to build and operate a 900,000 ton Rated Capacity ethylene petrochemical manufacturing facility in order to manufacture and market ethylene, polyethylene, styrene, polystyrene, propylene, acrylonitrile, polypropylene, butadiene, aromatics and by-products; provide related after-sales services and technical advice with respect to such petrochemical products and by-products; and engage in polymers application development. Secco completed construction in 2005. Secco’s registered capital is U.S.$901,440,964 of which we were obligated to contribute an amount in Renminbi equivalent to U.S.$180,287,952 prior to the end of 2005. As of December 31, 2005, we had contributed such amount in full.

In 2009, Secco completed the reconstruction and capacity expansion of ethylene cracking and downstream derivatives facilities. The capacity of ethylene cracking facility has been expanded to 1,090,000 tons per year.

To fund Secco’s new acrylonitrile plant project with a capacity of 260,000 tons/year, its new ethylene plant with a new supercharger, its new butadiene plant with a capacity of 90,000 tons/year, and its utility facilities upgrading project, the shareholders of Secco agree to increase the registered capital of Secco by U.S.$150,085,618 according to their respective shares in the equity interests in Secco, of which the Company is obligated to contribute an amount of U.S.$30,017,124. We will pay such amount in installments with the equivalent value in RMB by January 24, 2016.

For a description of capital expansion projects related to our facilities, see Item 4. Information on the Company – D. Property, Plant and Equipment – Capital Expansion Program.

 

12


Table of Contents

B. Business Overview

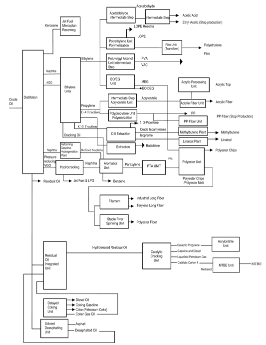
We are one of the largest petrochemical companies in China based on 2013 net sales and ethylene production. Our highly integrated petrochemical complex processes crude oil into a broad range of products in four major product areas:

 

   

synthetic fibers,

 

   

resins and plastics,

 

   

intermediate petrochemicals, and

 

   

petroleum products.

Based on 2013 sales volumes, we are a leading Chinese producer of synthetic fibers and resins and plastic products. We believe that we are also a leading competitor in sales of petroleum products and intermediate petrochemicals in our regional markets.

Our net sales by business lines as a percentage of total net sales in each of 2011, 2012 and 2013 are summarized as follows:

Net Sales of RMB89,509.7 million in 2011

 

Synthetic fibers

     4.64

Resins and plastics

     18.34

Intermediate petrochemicals

     21.25

Petroleum products

     41.73

Trading of petrochemical products

     12.98

Others

     1.06
  

 

 

 

Total

     100.00
  

 

 

 

 

13


Table of Contents

Net Sales of RMB87,217.3 million in 2012

 

Synthetic fibers

     3.80

Resins and plastics

     16.86

Intermediate petrochemicals

     20.63

Petroleum products

     43.92

Trading of petrochemical products

     13.78

Others

     1.01
  

 

 

 

Total

     100.00
  

 

 

 

Net Sales of RMB105,503.2 million in 2013

 

Synthetic fibers

     3.05

Resins and plastics

     13.52

Intermediate petrochemicals

     17.47

Petroleum products

     54.42

Trading of petrochemical products

     10.58

Others

     0.96
  

 

 

 

Total

     100.00
  

 

 

 

We derive a substantial portion of our revenues from customers in Eastern China (principally Shanghai and its six neighboring provinces), an area that has experienced economic growth above the national average in recent years. We believe that we are well-positioned to take advantage of opportunities which may arise through the growth of economy of China generally and in this area in particular. Shown by geographic region and exports, our net sales by business lines as a percentage of total net sales for each of 2011, 2012 and 2013 are as follows:

2011 Net Sales by Region (%)

 

     Eastern China      Other parts of China      Exports  

Synthetic fibers

     83.27         16.20         0.53   

Resins and plastics

     87.77         12.22         0.01   

Intermediate petrochemicals

     85.68         12.44         1.88   

Petroleum products

     99.70         0.30         0   

Trading of petrochemical products

     89.43         0.79         9.78   

Total net sales

     93.25         6.32         0.43   

2012 Net Sales by Region (%)

 

     Eastern China      Other parts of China      Exports  

Synthetic fibers

     84.61         14.83         0.56   

Resins and plastics

     86.50         13.50         0   

Intermediate petrochemicals

     89.32         9.31         1.37   

Petroleum products

     97.94         2.06         0   

Trading of petrochemical products

     92.54         0.58         6.88   

Total net sales

     94.18         4.68         1.14   

 

14


Table of Contents

2013 Net Sales by Region (%)

 

     Eastern China      Other parts of China      Exports  

Synthetic fibers

     86.01         13.92         0.07   

Resins and plastics

     86.25         13.75         0.00   

Intermediate petrochemicals

     95.74         2.48         1.78   

Petroleum products

     98.69         1.31         0.00   

Trading of petrochemical products

     91.65         7.61         0.74   

Total net sales

     94.61         4.34         1.05   

Business Strategy

In 2014, we expect that our business and operating conditions will remain challenging. We aim to fully exploit the potential of the refinery revamping and expansion project (completed as part of the Phase 6 Project) with the view to further improving the refining and chemical integration of our operations and continuing our efforts to ensure the high safety and environmental protection standards, the stable operation of our facilities and equipment so as to enhance the quality of our products and, the economic return of our development and achieve sustainable growth.

To achieve our business objectives in 2014, we will work diligently to fulfill the following tasks:

(a) Continue to focus on safety and environmental protection and promote energy conservation and emissions reduction

We will continue to implement a strict safety management system, improve our production safety responsibility system and implement the production safety responsibility system at all levels. We plan to launch the health, safety and environmental protection (“HSE”) information management system. In order to improve our HSE management skills, we will establish a highly-regulated and standardized operation management process, and use quantifiable criteria to evaluate performance and efficiency. We will increase our efforts to improve the environment and control odor. We will also carry out the implementation of our “Green Water and Blue Sky” project, which was initiated by the Sinopec Group in 2013 as the largest pollution control project ever launched in China’s petrochemical industry. As part of this project, we will launch a denitrification project for furnaces No. 1 and 2, an optimization and renovation project for desulfurization facilities at furnaces No. 1 – No. 4, as well as a project to improve the sewage treatment efficiency and sewage recycling. We will continue to undertake activities that are in line with and promote the concept of “green and low carbon, saving energy and reducing emissions.” Such activities include managing energy (e.g., water and steam), continuing to compile statistics on carbon emissions, engaging in carbon trading, and keeping track of power consumption of our electrical equipment. Furthermore, we will accelerate the progress of our work on reducing flare gas emissions, constructing recycling projects and implementing energy-saving technologies.

(b) Continue to optimize our operations so as to enhance economic efficiency

We will continue to strengthen the management of our crude oil procurement, and increase the proportion of high-grade fuel oil products. We will further improve the refining and chemical integration of our operations, and the composition of our refined oil products. We will improve our profit and loss calculation models for major plants, monitor their contribution to our margins and arrange our production operations accordingly so as to achieve greater efficiency. We will optimize the use of raw materials for ethylene cracking and aromatics production, as well as the composition of plastics and synthetic fibers products. We will strive to strengthen and improve our quality control in sales and marketing. We will focus on improving the correlation between production and sales, in particular the correlation among the production, sales, and research and development of new products. In order to reduce the cost of sales, we will further optimize the scope of sales area of our products, our internal operations and the delivery models for our products. We will further improve our budgetary management and improve our asset management over the lifespan of our assets with a view to reducing our financing costs and optimizing our financing structure. Furthermore, we will strengthen our tax planning management on obtaining more preferential tax treatment, as well as other benefits. We will also continue to exercise stringent controls over costs and non-operational expenses.

(c) Strengthen the management of our production and operations to ensure the stable operation of our plants

We will strengthen the management of our production and operations in order to maintain the stable operation of our plants. We intend to achieve this objective by implementing a stricter plant overhaul management scheme. Our new scheme will arrange and coordinate plant productions, create a plant start-up and shut-down scheme, optimize materials mixing, and carry out regular on-site facilities maintenance. We will continue to improve the operational management of our public utilities and other systems in order to safeguard the stable operation of our production plants. In order to ensure the improvement of the major technical and economic indicators that we monitor and compare annual results of, we will enhance the management of our production procedure and technology and strengthen our efforts on work supervision and assessment. In addition, we will improve our on-site plant management, increase plant utilization and through this we will ensure the continued operation of our plants for a significantly extended period of time.

 

15


Table of Contents

(d) Pursue new development projects, technological advancement and the construction and upgrading of our information systems

We will strengthen the research on our development strategy, accelerate our efforts on the adjustment of our business structure, and devote more efforts to production safety, environmental management and technological advancement in order to gradually transform and phase out existing outdated production capacity. We will actively evaluate and implement a new round of development projects to further facilitate the integration of our refining and chemical facilities, produce more light products, establish a more cost-effective operating process, and develop a stronger capacity to address market risks. To develop new products, we will focus on the development and promotion of fine chemical technologies, technologies for the industrialized production of high-performance fiber, technologies for the production of new plastics and unconventional high value added polyester, energy saving and environmental protection technologies. This will also help us adjust the structure of our existing products based on market demand and for the purposes of achieving a higher profit margin. We will also continue to develop, and broaden the application of, our information systems, including commencing the construction of the advanced process control (“APC”) systems for our No. 3 atmosphere vacuum distillation facility and No. 1 Ethylene glycol facility; constructing and upgrading 15 sets of process simulation systems; constructing a radio frequency identification (“RFLD”) warehouse management system, completing the development of a comprehensive statistical information system and the expansion and application of a real-time database system.

(e) Improve corporate management to maintain the continuous improvement of our management standards

We will further enhance our focus on the corporate management of our business and adopt appropriate changes in our management procedures, formulate and implement a plan to further strengthen the specialized and centralized management of our electrical system, streamline our operations, secure certifications for our research and development capacities, promote the adoption and use of a more upgraded energy system, continue to improve our performance appraisal system, maintain our focus on performance evaluation for relevant units and other organizations within our Company, improve the correlation between individual performance evaluation and related organizational performance evaluation, conduct a comprehensive evaluation of all of our professional service units so as to improve our specialized management, and continue to improve our operations and management with a view to fostering our staff’s enthusiasm for and creativity in work.

(f) Strengthen team building and create a stable and harmonious environment for us

We will continue to focus on the development of our human resources. We will increase our human resources pool, bring in new talent and improve the composition of our workforce. In order to improve our employees’ skills and performance, we will provide high-quality training to our employees, accelerate the implementation of set of training programs whereby our employees can learn job-related skills in an environment that simulates actual production and operation scenarios, and launch occupational training programs and competitions. In addition, we will broaden the channels for employee development, and focus on the development of talent exchange programs for our employees and the overall optimal deployment of our workforce. We strive to establish a corporate culture which emphasizes on the protection of the legal rights of our employees, and in turn contributes towards the improvement of employee performance. Furthermore, we will continue to promote our worker representatives system, increase the transparency of our governance and policies and engage in fair negotiations on the collective employment contracts with our employees. By doing so, we aim to promote a harmonious employment environment for our staff and maintain the stability of our business.

Principal Products

We produce four principal types of products with different specifications, including synthetic fibers, resins and plastics, intermediate petrochemicals and petroleum products. We use many of the important petroleum products and intermediate petrochemicals we produce in producing our own downstream products.

In 2013, with the completion and launching of the refinery revamping and expansion project as part of the Phase 6 Project, the volume of our physical production increased, with a total volume of products amounting to 15,604,300 tons, representing an increase of 31.75% over the previous year. We continue to produce premium products of a stable quality.

 

   

The Company processed 15,667,800 tons of crude oil (including 811,800 tons of crude oil processed on a sub-contract basis), representing an increase of 39.97%.

 

   

Total production output of refined oil, including gasoline, diesel and jet fuel was 9,072,600 tons, representing an increase of 54.33%, among which the Company produced 2,871,500 tons of gasoline, 4,931,200 tons of diesel and 1,269,900 tons of jet fuel, representing an increase of 181.44%, 22.43% and 52.89%, respectively.

 

   

The Company produced 953,300 tons of ethylene and 611,800 tons of propylene, representing an increase of 4.22% and 21.29%, respectively.

 

   

The Company produced 939,200 tons of paraxylene, representing an increase of 8.43%.

 

16


Table of Contents
   

The Company also produced 1,129,900 tons of plastic, resins and copolymers (excluding polyesters and polyvinyl alcohol), representing an increase of 3.90%; 877,100 tons of raw materials for synthetic fiber, representing a decrease of 13.64%; 523,500 tons of synthetic fiber polymers, representing a decrease of 17.70%; and 252,800 tons of synthetic fibers, representing an increase of 0.48%.

The following table shows our 2013 net sales by major products as a percentage of total net sales together with the typical uses of these products.

 

Product    % of net sales     Typical Use

SYNTHETIC FIBERS

    

Polyester staple fiber

     0.53   Textiles and apparel

Acrylic staple fiber

     2.32   Woven into fabrics or blended with other material fabrics to make fabric or acrylic top

Others

     0.20  
  

 

 

   

Sub-total

     3.05  

RESINS AND PLASTICS

    

Polyester chips

     2.97   Polyester fibers, films and containers

PE pellets

     5.64   Films, ground sheeting, wire and cable compound and other injection molding products such as housewares and toys

PP pellets

     4.34   Extruded films or sheets, injection molded products such as housewares, toys and household electric appliance and automobile parts

PVA

     0.26   PVA fibers, building coating materials and textile starch

Others

     0.31  
  

 

 

   

Sub-total

     13.52  

INTERMEDIATE PETROCHEMICALS

    

Ethylene

     1.20   Feedstock for polyethylene, EG, polyvinyl chloride (“PVC”) and other intermediate petrochemicals which can be further processed into resins, plastics and synthetic fiber

Ethylene oxide

     1.67   Intermediate products for the chemical and pharmaceutical industry, including dyes, detergents and auxiliary agents

Benzene

     3.16   Intermediate petrochemical products, styrene, plastics, explosives, dyes, detergents, epoxies and nylon

Paraxylene

     6.20   Intermediate petrochemicals and polyester

Butadiene

     1.06   Synthetic rubber and plastics

Ethylene glycol

     1.54   Fine chemicals

Others

     2.64  
  

 

 

   

Sub-total

     17.47  

PETROLEUM PRODUCTS

    

Gasoline

     17.34   Transportation fuels

Diesel

     25.06   Transportation fuels and agricultural fuels

Jet Fuel

     4.53   Transportation fuels

Others

     7.49  
  

 

 

   

Sub-total

     54.42  

Trading of petrochemical products

     10.58  

Others

     0.96  
  

 

 

   

Total

     100.00  
  

 

 

   

 

17


Table of Contents

Production Processes

The key sectors in our vertically integrated production plants are the ethylene units which produce ethylene and propylene, and our aromatics plants which principally produce paraxylene (“PX”) and benzene. Ethylene is the major raw material in the production of polyethylene (“PE”) and monoethylene glycol (“MEG”) which, together with pure terephthalic acid (“PTA”), is used to manufacture polyester. Propylene is the major raw material in the production of acrylonitrile and polypropylene (“PP”). These products are produced through the processing of a series of petrochemical units from crude oil. Our production processes are shown in the flow chart below.

 

18


Table of Contents

LOGO

 

19


Table of Contents

Our refinery units refine crude oil into five basic components: (1) naphtha, (2) kerosene, (3) atmospheric gas oil (“AGO”), (4) Vacuum Gas Oil (“VGO”), and (5) residual oil. Part of the Naphtha and part of the AGO is fed to the ethylene units primarily to produce ethylene and propylene. Part of the Naphtha is fed to the reforming prehydrogenation units to produce refined Naphtha which will be used for the production of Aromatics. The other part of the AGO is processed into diesel oil, and kerosene is fed to the jet fuel sweetening unit to produce jet fuel. Part of the VGO is further processed in a hydrocracking unit producing mainly light and heavy naphtha, liquefied petroleum gas (“LPG”), diesel oil, various aromatic hydrocarbon products and jet fuel. The other part of the VGO and residual oil can be further processed into gasoline, diesel oil, LPG, propylene and other products.

Intermediate Petrochemicals

Ethylene – Ethylene is either directly processed into PE resins or processed into other intermediate petrochemicals. The most important of these is MEG. MEG is a key ingredient in polyester. It is produced by oxidizing ethylene in the ethylene oxide (“EO”)/ethylene glycol (“EG”) unit. Ethylene is also used to produce vinyl acetate which is processed into polyvinyl alcohol (“PVA”).

Propylene – Propylene is either processed directly into PP resins or is further processed into other intermediate petrochemicals such as acrylonitrile, acetonitrile, hydroxyl acetonitrile and sodium cyanide. Acrylonitrile is used in producing acrylics.

Vacuum gas oil – VGO is passed through the hydrocracker, and the resulting heavy naphtha is fed into the aromatics plants to produce PX and benzene. PX is processed into PTA, one of the principal raw materials in producing polyester.

Resins and Plastics and Synthetic Fibers

We process our intermediate petrochemical products into five kinds of synthetic fiber raw materials: (1) polyester, (2) acrylonitrile, (3) PP, (4) PE and (5) PVA. Each of these five products has its own production line or lines. We further process polyester and acrylonitrile into various types of synthetic fibers.

Polyester – MEG and PTA are fed into a polymerization unit which produces polyester chips and polyester melt. Both chips and melt are used as raw materials in the production of polyester staple and filaments. Some chips are also sold to third parties.

Polyester staple fiber is a multi-strand fiber cut into short lengths which can be spun into fabric on its own or blended with cotton, wool or flax to produce textiles. Polyester filaments are a class of more highly processed polyester materials which have been drawn and oriented to produce a long thread-like fiber.

Acrylonitrile – We produce polyacrylonitrile by feeding acrylonitrile into a polymerization unit. By passing the polyacrylonitrile through the fiber unit, acrylic fiber and acrylic staple fiber are produced, including cotton and wool type staple fibers. Wool acrylic staple fiber can be processed into acrylic wool strips.

Polypropylene – We produce PP resins by feeding propylene into a polymerization unit. Our fiber grade PP resin is the main ingredient for PP fiber production.

Polyethylene – We have three sets of units producing PE, two of which produce low-density polyethylene (“LDPE”) using the kettle type process, and the other unit produces all density PE products using the Borstar bimodal process.

Polyvinyl acetate – PVA granules are produced from vinyl acetate (“VAC”), derived from ethylene.

Raw Materials

In 2013, we fully exploited the advantage and potential of the refinery revamping and expansion project that was completed as part of the Phase 6 Project. As the newly established refinery facilities enjoyed more adaptability and were built with upgraded materials, we could increase the degree of concentration for crude oil procurement and focus on more ideal sources of crude oil so as to reduce our procurement cost. The shutdown of No.1 delayed coker and the optimization of residual oil processing systems resulted in the optimal efficiency of oil residue processing. By optimizing the composition of refined oil and increasing the proportion of high-grade refined oil products, the ratio of diesel to gasoline decreased from 3.95:1 in 2012 to 1.72:1 in 2013. Production output of No. 95 gasoline or above increased by 109.44% year-on-year, and jet fuel production increased by 52.88%. We fully utilized the SPYRO software, which is Technip’s proprietary model for steam-cracking yield prediction and complete furnace simulation of either gas or liquid feedstock, to optimize the structure of ethylene cracking and aromatics feedstock. The fuel structure was also improved by the replacement of natural gas with by-product plant dry gas. We also continued to optimize the operation of our flare gas recovery system. By properly calculating the economic efficiency of the production facilities, our cost-effective facilities were operated at full capacity while those loss-making facilities were operated with minimal load.

 

20


Table of Contents

Crude Oil

Crude oil is our primary raw material and the most significant raw material we purchase from outside sources. In 2013, crude oil accounted for approximately 69.36% of our total cost of sales. Accordingly, the supply and price of crude oil are key factors in determining our profitability.

Supply and Transportation – All crude oil required by us, whether from domestic or foreign sources, is purchased through the channels of Sinopec Corp. as an agent. During 2013, we did not experience any significant problems in obtaining sufficient crude oil to meet our production needs.

Sinopec Group is responsible for preparing an annual plan on demand and supply for crude oil and petroleum products that forms the basis of the Chinese government’s annual “balancing plan” which effectively dictates our planned volume of crude oil processing in each year. Likewise, under the “balancing plan”, some of our petroleum products are designated for sale to the subsidiaries of Sinopec Group or other designated customers at market prices and we must consult Sinopec Group to sell elsewhere.

We have received confirmation from Sinopec Corp. that it will purchase on our behalf 14.5 million tons of domestic offshore crude oil and 0.1 million tons of imported crude oil in 2014. Sinopec Corp. has further confirmed that, subject to China’s national crude oil policy and our actual production needs, it will continue to purchase on our behalf sufficient quantities and appropriate kinds of crude oil, including domestic offshore and imported crude oil, to satisfy our anticipated annual needs. We anticipate that we will fully utilize our 2014 supply of crude oil. We believe that the mix of crude oil feedstock currently available is satisfactory for our 2014 production capacity and targets. Additionally, as part of China’s commitment at its accession into WTO, certain non-state-owned enterprises have been granted an increasing amount of quota to import crude oil. Although we do not expect to obtain crude oil through this channel in the foreseeable future due to the current crude oil supply system, this may provide us with an alternative source of crude oil supply.

 

21


Table of Contents

Crude Oil Mix – Our refining equipment is designed to process certain grades of crude oil. Therefore, the origin and quality of the crude oil available can be important to our business. We believe that as we have been significantly increasing usage of imported crude oil, we will continue to be able to obtain from the market such imported crude oil that is compatible with our refining equipment. The overall mix of foreign versus domestic crude oil we process in 2014 will depend on a variety of factors, including the amount of future supply of domestic offshore crude oil and the availability, price, quality, processing profitability and compatibility with our refining capabilities of imported crude oil. Provided there are no significant modifications to the existing channels of crude oil supply, we believe that sufficient supplies of crude oil will be available on the domestic or international markets for our 2014 production capacity and goals.

In 2013, our crude oil was sourced as follows:

 

Domestic offshore crude oil

     0.21

Imported crude oil

     99.79
  

 

 

 

Total:

     100.00
  

 

 

 

As a result of a consistent decrease in the supply of domestic crude oil, we expect that we will continue to rely principally on foreign sources for our crude oil supply. However, we believe that we will be able to maintain our processing efficiency through technological adjustments of our equipment and quality control and that increased use of imported oil will not materially adversely impact our business and results of operations.

Foreign and domestic offshore crude oil is supplied by tanker and pipeline to our oil terminal wharf and oil storage tank. See Item 4.D. Property, Plants and Equipment -Wharfs.

In the past, we have not experienced disruption in our crude oil supply. We have on-site crude oil storage tanks at Chenshan wharf capable of storing approximately 300,000 cubic meters of crude oil, primarily to provide crude oil to our No. 2 atmosphere vacuum distillation facility. This crude oil storage can provide us with approximately a 2-week supply of crude oil. The crude oil for our No. 3 atmosphere vacuum distillation facility is mainly supplied from the Ningbo-Shanghai-Nanjing oil pipeline. Due to our ability to obtain crude oil from multiple sources, we are able to meet our normal requirements for crude oil.

Pricing – The price of domestic offshore crude oil is controlled by China National Offshore Oil Corporation (“CNOOC”) and Sinopec Group based on government pricing policies and by reference to the price of the crude oil of the same quality in the international market, while imported crude oil is generally sold to us at prevailing international market prices. The average cost of imported crude oil and domestic offshore crude oil in 2013 was RMB4,758.25 (U.S.$786.01) per ton and RMB5,393.37 (U.S.$ 890.92) per ton, respectively. In 2013, we processed15,635,300 tons of imported crude oil and 32,500 tons of domestic offshore crude oil (including 811,800 tons of crude oil processed on a sub-contract basis).

Until March 2001 the Chinese government implemented a unified pricing system for crude oil. Each month, the National Development and Reform Commission (“NDRC”) would establish an indicative price for each grade of domestic onshore crude oil based on comparable international market prices, inclusive of any duties that would have been imposed had the oil been imported. The actual price for domestic onshore oil would be such indicative price plus a surcharge. This surcharge was determined by China National Petroleum Corporation (“CNPC”) and Sinopec Group to reflect any transportation and other miscellaneous costs that would have been incurred in having the oil delivered to various refineries. Beginning March 2001, the NDRC ceased publishing an indicative price. Instead, the indicative price for domestic onshore oil is calculated and determined directly by CNPC and Sinopec Group based on the principles and methods formerly applied by the NDRC.

On March 26, 2013, the NDRC announced adjustments to the existing refined oil pricing mechanism, which include, among other things, (i) shortening of price reference period from 22 working days to 10 working days; (ii) lifting the 4% downward and upward fluctuation cap on benchmark crude oil prices; and (iii) adjusting the composition of domestic benchmark crude oil types in response to changes of types of imported crude oil and crude oil trading in the overseas market. In the cases of changes such as significant increase in domestic prices or significant fluctuations of crude oil price, the NDRC may issue additional procedural guidelines, such as implementing ad hoc suspension or delay of price adjustment upon the approval by the State Council.

 

22


Table of Contents

We purchase crude oil through Sinopec Corp. and its affiliates from the sources selected and in the quantities confirmed by the Company at market prices. On this basis, we believe that changes in crude oil prices should not have a material effect on our competitiveness with other domestic producers. Nevertheless, any increase in the price of crude oil could have an adverse impact on our profitability to the extent that we are unable to pass cost increases on to our customers.

Changes in crude oil prices can affect the Company’s profitability. In 2013, the trend of the world’s oil supply being sufficient to satisfy the world’s demand remained unchanged. International crude oil prices fluctuated at a high level primarily due to geopolitical risks in the Middle East and North Africa, global oversupply of crude oil caused by the development of shale oil gas in North America and market speculation. Because U.S. economic growth was stronger than expected, the demand for oil in America increased in contrast with the trend of falling demand over the past several years, new crude oil transmission pipes were used and many speculators took long position which resulted in the price of West Texas Intermediate (“WTI”) crude oil on the New York Mercantile Exchange increasing as compared with the previous year. In 2013, the average price of WTI crude oil was U.S.$97.94/barrel, representing an increase of 4.06% from U.S.$94.12/barrel in 2012. The price of Brent crude oil on the London Intercontinental Exchange decreased as compared with the previous year due to a stagnant European economy, the declining demand and oversupply of crude oil. In 2013, the average price of Brent crude oil was U.S.$108.64/barrel, representing a decrease of 2.68% from U.S.$111.63/barrel in 2012. In 2013, the average price of crude oil in Dubai was U.S.$105.45/barrel, representing a decrease of 3.00% from U.S.$109.05/barrel in 2012.

For the year ended 31 December 2013 we processed a total of 15,667,800 tons of crude oil (including 811,800 tons of crude oil processed on a sub-contract basis), representing an increase of 4,474,300 tons, or 39.97%, over the previous year. Of the crude oil we processed in 2013, domestic offshore oil accounted for 32,500 tons and imported crude oil accounted for 15,635,300 tons. After the launching of the refinery revamping and expansion project as part of Phase 6 Project in 2012, we enhanced the adaptability of the crude oil and significantly improved the ability to process the relatively low-cost high-sulfur crude oil in 2013. The average unit cost of crude oil processed (by us) was RMB4,819.11/ton (RMB5,224.38/ton in 2012), representing a decrease of 7.76% over the previous year. Our total cost of crude oil processed reached RMB71.593 billion in 2013, representing an increase of 28.91% compared to RMB55.538 billion for the previous year, which represented 69.36% of the total cost of sales.

Coal

Most of the coal used for electricity generation is purchased through a unified system of procurement by Sinopec Corp., and the rest is purchased directly by us from mines. Coal is transported by rail from the mines to Qinhuangdao port and shipped by barge to Jinshanwei where it is delivered to the plant via a wharf and conveyer system. Our cost of coal is primarily dependent on coal price and transportation charges. Although coal may be purchased from alternative sources, railroad transportation must be obtained by allocation from the Chinese government on a monthly basis.

We expect that our total requirement for coal to generate electricity in 2014 will be approximately 2.14 million tons. In 2013, we consumed approximately 2.11 million tons of coal, an increase from 2012 of 0.015 million tons.

Other Raw Materials

We produce most of the raw materials used as feedstock for our operations. If any of these raw materials, other than ethylene, becomes unavailable from internal production, we believe that there are sufficient alternative sources at reasonable prices and the unavailability of raw materials from internal sources will not have a significant effect on our operations and profitability.

We purchase some ancillary raw materials from outside sources. These raw materials include natural gas, MX, methanol, ammonia, sodium hydroxide, sulfur, acetone, acrylonitrile, PTA, propylene and a variety of catalytic agents. In 2013, the total cost of these materials accounted for approximately 12.16% of our total cost of sales. We do not expect any difficulties in obtaining a supply of any of these ancillary raw materials in amounts sufficient to meet our needs in the foreseeable future.

Sales and Marketing

Distribution

The distribution of our fuel products is subject to government regulations. We are required to sell certain refined products to the subsidiaries of Sinopec Group or customers designated by Sinopec Group. Since the second half of 2005, Sinopec Group has executed reforms to its system of selling petrochemical products and implemented what it refers to as a “Five Consolidations” strategy featuring “consolidated marketing strategy, consolidated promotion, consolidated logistics optimization, consolidated sales and consolidated branding”. As a result, the sales of our major petrochemical products are now conducted in a consolidated manner by sales agents designated by Sinopec Group. However, we have the autonomy to decide on the distribution method of our other products in accordance with market conditions. The products we sold in 2013 that were subject to planned distribution by Sinopec Group, sales by agents and sales based on our own discretion accounted for 58.55%, 39.35% and 2.10%, respectively, of the total products we sold.

 

23


Table of Contents

We generally sell our products to larger trading companies and industrial users with whom we have long-standing relationships, including Sinopec Group or customers designated by Sinopec Group. We believe that the transition to sales of major petrochemical products by agents designated by Sinopec Group will increase our distribution efficiency, reduce horizontal competition and enhance our overall bargaining power, by allowing us to benefit from Sinopec Group’s extensive and highly specialized sales network. It will also allow us to focus more of our resources on reducing production costs and enhancing our technical support.

We use long term contracts to sell most of our products. We did not experience significant write-offs or defaults on our accounts receivable or other trading accounts in 2013. In general we managed to maintain a stable correlation between production and sales in 2013.

Product breakdown

Synthetic Fibers – In 2013, 9.01% of our synthetic fiber products were purchased by provincial and municipal government trading companies that act as intermediaries between us and end-users. No single customer accounted for more than 15.37% of our sales of synthetic fibers in 2013.

Resins and Plastics – In 2013, approximately 4.51% of our resins and plastics sales were to provincial and municipal government trading companies and approximately 62.75% were sold to industrial users. No single customer accounted for more than 3.16% of our sales of resins and plastics in 2013.

Intermediate Petrochemicals – We sell a variety of intermediate petrochemical products, among which the sale volume of petroleum benzene and paraxylene was relatively high in 2013. Secco is the principal outside consumer of our petroleum benzene. In 2013, we sold 178 thousand tons of petroleum benzene to Secco, representing 42.58% of our total 2013 production of such product.

Jiaxing Petrochemical Company Limited and Oriental Petrochemical (Shanghai) Corporation (“Oriental”) are the principal outside consumers of our paraxylene. In 2013, we sold 338 thousand tons and 150 thousand tons of paraxylene, representing 36.02% and 15.97% of our total 2013 production of such product, to Jiaxing Petrochemical Company Limited and Oriental respectively, at prices mutually agreed upon by the relevant parties.

Petroleum Products – In 2013, our primary gasoline and diesel customer was Sinopec Huadong Sales Company Limited.

Trading of Petrochemical Products – In 2013, our primary trading customer for petrochemical products was Sinopec Chemical Commercial Holding Company Limited.

Product Pricing

Most of our products are permitted to be sold at market prices. However, four types of petroleum products (gasoline, diesel and jet fuel, and liquefied petroleum gas) that we sell are subject to varying degrees of government pricing control and are, accordingly, sold at prices set by the Chinese government, which may sometimes be below our costs. In 2011, 2012 and 2013, approximately 36.70%, 40.09% and 49.11% of our net sales were from products subject to price controls. Price controls may apply to these products in various ways. Such price controls are sometimes applied exclusively to our products, exclusively to our competitors’ products or sometimes applied to neither our products nor our competitors’ products. The Chinese government has adopted changes to the pricing mechanism for domestic refined oil to be indirectly aligned with international crude oil prices in a controlled manner through use of certain formula(s).

For products that are not subject to price controls, we set our prices with reference to prices in the major Chinese chemical commodities markets in Shanghai and other parts of China. We also monitor pricing developments in major international commodities markets, particularly in Southeast Asia. In most cases, we revise product prices each month, or more frequently during periods of price volatility. Due to our economies of scale, brand recognition and high quality of products, we believe that we can continue to price our products competitively.

Competition

We compete principally in the Chinese domestic market where 99.83% of our products in volume were sold in 2013. In addition, the limitation in transportation infrastructure in China and the difficulties involved in transporting petrochemical products force companies to compete primarily on a regional basis. In 2013, 94.61% of our net sales were made to customers in Eastern China.

 

24


Table of Contents

Our Competitive Advantages

We believe our primary competitive advantages are quality of product, pricing, brand recognition, geographic location and vertical integration. We have received many prizes and awards from both central and local government authorities for high product quality. Furthermore, our location on the outskirts of the densely populated and highly industrialized Shanghai area places us in close proximity to many of our customers. This location also gives us convenient access to ocean transport and inland waterways, which results in a competitive advantage in terms of transportation cost and reliability and punctuality of product delivery.

We believe that our vertical integration in business model represents a significant competitive advantage over non-integrated competitors in China, both in terms of reliability in delivery and price. For most downstream products, our vertical integration results in significant savings on transportation and storage costs which would be incurred by less vertically integrated facilities.

The Domestic Competitive Environment

Prior to 1993, because distribution and pricing of our products were determined in accordance with the State Plan, we did not operate in a competitive environment. With the liberalization of control over pricing and product allocation by the Chinese government, competition in the domestic market has been gradually increasing. At the same time, Chinese private enterprises have gradually overcome technological and funding barriers to extend their business from the downstream processing sector to the upstream petrochemical field. These enterprises have advantages in many areas such as flexibility in operation costs, preferential policy treatment and regional presence, and may use these advantages to compete with us in markets for our products.

Foreign Competition and the World Trade Organization

China joined the WTO on December 11, 2001. As part of its membership commitments, China agreed to eliminate certain tariff and non-tariff barriers to foreign competition in the domestic petrochemical industry that benefited us in the past. In accordance with its WTO commitments, China:

 

   

has reduced tariffs on imported petrochemicals products that compete with ours;

 

   

increased levels of permitted foreign investment in the domestic petrochemicals industry, allowing foreign investors to own 100% of a domestic petrochemicals company from December 11, 2004;

 

   

has gradually relaxed restrictions on the import of crude oil by non-state owned companies;

 

   

has granted foreign-owned companies the right to import petrochemical products; and

 

   

has permitted foreign-owned companies to distribute and market fuel products in both retail and wholesale markets in China.

As a result of these measures, we are facing increasing competition from foreign companies and imports. On the other hand,, we think that China’s WTO entry and increasing foreign investments in China have contributed and will continue to contribute to the growth of investment and business in China, resulting in an increase in sales opportunities for us.

Our Competitive Position

In the following discussion, internal consumption of resins and intermediate petrochemicals produced by integrated manufacturers in the production of downstream products are treated as sales.

Synthetic Fibers

In 2013, we had an approximate 0.85% share of total domestic polyester and acrylic consumption while imports had an approximate 3.18% share.

 

25


Table of Contents

The following table summarizes the competitive position of our principal synthetic fibers according to domestic sales in 2013.

 

Product

   Our share of
domestic
consumption
    Our
competitive
ranking
     Location of
principal
domestic
competitor
     Principal
domestic
competitor’s
share of
consumption
    Imports’
share of
consumption
 
     (%)                   (%)     (%)  

Acrylic

     26.64     1         Jilin Province         25     23.87

Sources: Statistics provided to us by Sinopec Group and the China National Council of Textiles.

Resins and Plastics

In 2013, we had an approximate 3.47% share of total domestic resins and plastics consumption while imports had an approximate 34.86% share. The following table summarizes the competitive position of our principal resins and plastics products according to domestic sales in 2013.

 

Product

   Our share of
domestic
consumption
    Our
competitive
ranking
     Location of
principal
domestic
competitor
   Principal
Domestic
competitor’s
Share of
consumption
    Imports’
share of
consumption
 
     (%)                 (%)     (%)  

Polyester chips

     3.82     14       Jiangsu Province      8.7     2.20

PE

     5.59     12       Guangdong Province      7.4     45.08

PP

     4.11     12       Guangdong Province      7.1     22.32

Intermediate Petrochemicals

In 2013, we were one of the largest sellers of intermediate petrochemicals in China, holding an approximate 4.65% share of total domestic consumption, while imports had an approximate 25.90% share of domestic consumption. Ethylene glycol, paraxylene, benzene and butadiene are our major intermediate petrochemical products. In 2013, we were a major producer of ethylene glycol, paraxylene and benzene in China. The following table summarizes the competitive position of our principal intermediate petrochemicals according to domestic sales in 2013.

 

Product

   Our share of
domestic
consumption
    Our
competitive
ranking
     Location of
principal
domestic
competitor
   Principal
Domestic
competitor’s
Share of
consumption
    Imports’
share of
consumption
 
     (%)                 (%)     (%)  

Ethylene glycol

     8.58     2       Zhejiang Province      8.6     66.10

Paraxylene

     12.04     2       Jiangsu Province      11     56.60

Benzene

     5.93     1       Jiangsu Province      5.5     11.10

Butadiene

     5.30     12       Zhejiang Province      5.7     13.20

Petroleum Products

In 2013, we had an approximate 3.05% share of total domestic petroleum products market while imports had an approximate 3.54% share. Although we have one of the largest refining capabilities in China, we use most of our refining capacity to produce feedstock for our own downstream processing of petrochemical products.

The domestic markets for each of our major petroleum products are geographically concentrated because these markets tend to be highly localized with individual producers controlling a large share of the markets in their locality. In 2013, we sold approximately 98.69% of our petroleum products in Eastern China.

 

26


Table of Contents

Investments

We established Secco, a Sino-foreign equity joint venture, in late 2001 with BP and Sinopec Corp., primarily to build and operate a 900,000 ton Rated Capacity ethylene petrochemical manufacturing facility. Secco completed construction and commenced its manufacturing operations in 2005. In 2009, Secco had expanded the capacity of certain facilities to 1,090,000 tons of ethylene per annum. We own 20% of the equity interest of Secco. Secco plans to invest in a new acrylonitrile plant project with a capacity of 260,000 tons/year, a new ethylene plant with a new supercharger, a new butadiene plant with a capacity of 90,000 tons/year, and a utility facilities upgrading project. One third of the investment will be funded by the shareholders of Secco through the increase of Secco’s registered capital by U.S.$150,085,618. The Company is obligated to contribute an amount of U.S.$30,017,124 prior to January 24, 2016.

In 2013, Secco achieved a sales revenue of RMB29.370 billion (U.S.$4.852 billion), representing an increase of 8.14% from its sales revenue of RMB27.158 billion (U.S.$4.486 billion) in 2012. The increase of sales revenue was primarily attributable to the relatively high level of operation loads of the manufacturing facilities in 2013, as a result of which both the volume of production and sales increased. Secco produced 1,166.7 thousand tons of ethylene in 2013, representing an increase of 125.8 thousand tons over the previous year, up by 12.08%. Secco achieved a net profit of RMB199.82 million (U.S.$33.008 million) in 2013, as compared to a net loss of RMB349.03 million (U.S.$56.02 million) in 2012. The increase in net profit was primarily due to the fact that although the domestic petrochemicals market continued to be sluggish, Secco was able to generate marginal profit with respect to some of its petrochemical products. In addition, the sales volume increased in 2013. All the above reasons contributed to Secco’s net profit in 2013.

Environmental Protection

We are subject to national and local environmental protection regulations, which currently impose a graduated schedule of fees for the discharge of waste substances, require the payment of fines for pollution and provide for the forced closure of any facility that fails to comply with orders requiring it to cease or cure certain environmentally damaging practices. We have established environmental protection systems which consist of pollution control facilities to treat certain of our waste materials and to safeguard against accidents. Because of the nature of our business, however, we store a significant amount of waste substances in the plants and discharge them into the environment after making such waste substances meet the discharge standards. During 2013, we were assessed a total of RMB38.474 million (U.S.$6.355 million) in fees for discharges of waste substances.

We completed the upgrading of some equipment of the environmental protection facility that supports the continuous polyester testing plant of the Polyester Fiber Research Institute under our Polyester Fiber Department in the second half of 2006, and then commenced the operation of the facility without complying with the required inspection and acceptance procedures for the facility. As a result, we were in breach of the relevant environment regulations of the PRC, and the Environmental Protection Bureau of Jinshan District imposed a fine of RMB80,000 upon us for such breach.

We believe our environmental protection facilities and systems are adequate for the existing national and local environmental protection regulations. In 2013, the Company continued to carry out various energy-saving and emissions reduction measures in accordance with the relevant domestic energy conservation and emissions reduction requirements, and achieved all energy-saving and emissions reduction goals set by the Chinese government during the year.

In 2013, the Company’s overall energy consumption per RMB10,000 of product value was 0.832 tons of standard coal, representing a decrease of 16.63% compared to 2012. In 2013, the proper disposal ratio of waste water, waste solids and waste gas reached 100%, with a year-on-year decrease of 58.96% in the solid residues disposed of by contractors, a year-on-year decrease of 0.14% in chemical oxygen demand (“COD”), a year-on-year decrease of 5.25% in the emissions of nitrogen oxides, and a year-on-year decrease of 11.51% in the total emissions of ammonia nitrogen. Despite the full operation of the refinery revamping and expansion project as part of the Phase 6 Project, the total emissions of sulphur dioxide were controlled effectively, with only a slight increase of 9.04%. The compliance rate of the discharge of waste water, the disposal rate of hazardous waste and other indicators, in each case, met the relevant environmental protection requirements. The average heat efficiency of the heating furnaces reached 92.24%, an increase of 0.35% over the previous year. In accordance with the requirements set forth by the Shanghai Municipal Government for eliminating obsolete production capacity, the service of No.1 ethylene cracker was halted in November 2013 ahead of schedule. We actively improved the quality of our refined oil products by upgrading our Shanghai V gasoline and China V diesel and supplied the same to the market. In 2013, the Company actively responded to carbon emission trading, securing carbon emission quotas for 2013 through 2015 and consummating its initial carbon emission trading with a volume of 1,000 tons.

Despite of our continuous efforts to protect the environment and save energies, there can be no assurance that Chinese national or local authorities will not impose additional regulations that would require additional expenditures in respect of environmental matters in the future.

 

27


Table of Contents

Insurance

We currently participate in a package of insurance coverage plan through Sinopec Group as its controlled subsidiary, which, as of December 31, 2013, was approximately RMB37.215 billion (U.S.$6.147 billion) on our property and facilities and approximately RMB3.034 billion (U.S.$0.501 billion) on our inventory. In addition, we maintain insurance policies for such assets as the engineering construction projects and products in transit with third-party’s commercial insurance company. The Sinopec Group insurance coverage is compulsory and applies to all enterprises controlled by Sinopec Group, pursuant to guidelines of Sinopec Group which may not be legally enforceable against Sinopec Group. Thus, there are uncertainties under Chinese law as to what percentage insurance claims we may demand against Sinopec Group.

We do not carry any third party liability insurance to cover claims in respect of personal injury, property or environmental damage arising from accidents on our property or relating to our operations other than on our transportation vehicles. We have not had a third party liability claim filed against us during the last five years. Since business interruption insurance is not customary in China, we do not carry such insurance.

 

28


Table of Contents

Government Regulations

Following the development of several major oil fields and a growth in demand for petroleum and petrochemical products in China in the early 1970s, the Chinese government organized petroleum refining and petrochemical production and processing plants into large complexes that would permit integrated production of petroleum products, intermediate petrochemicals, resins and plastics, and synthetic fibers.

Although the Chinese government is liberalizing its control over the petroleum and petrochemical industries in China, significant government regulations that limit the business strategies available to us remain. Central government agencies and their local or provincial level counterparts do not own or directly control our production plants. However, they exercise significant control over the petrochemical industry in areas such as pricing, production quotas, quality standards, allocation of raw materials and finished products, allocation of foreign exchange and Renminbi loans for capital construction projects. The Chinese government’s intentions with respect to the development objectives and policies for the petrochemical industry are stated as part of the Five Year Plans for National Economic and Social Development formulated every five years. These plans at both the national and Shanghai municipality level have identified the petrochemical industry as a “development industry”.

Historically, we were supervised by Sinopec, a ministry-level enterprise under the direct supervision of the State Council, China’s highest administrative body. As a result of a governmental restructuring in 1998, we became subject to the administration of the State Bureau of Petroleum and Chemical Industry. After its functions were terminated in March 2001, we became subject to the administration of the State Economic and Trade Commission. The State Economic and Trade Commission was dissolved in March 2003 and its function in directing the reform and management of state-owned enterprises was assumed by the State-owned Assets Supervision and Administration Commission, its function in industry planning and policy making was assumed by the NDRC, and its functions in administering domestic trade, coordinating and implementing import and export plans of critical industrial products and raw materials were assumed by the Ministry of Commerce. Since then, we have been subject to the industrial oversight of these three governmental agencies at the national level.

As part of this restructuring, Sinopec was also restructured in July 1998. The succeeding entity, Sinopec Group, was authorized to conduct petrochemical business and to control the exploration of crude oil and natural gas and crude oil refining, mainly in the southern and eastern regions of China. China Petroleum and Natural Gas Corporation, another major state-owned petrochemical company, was also restructured, renamed China National Petroleum Corporation and authorized to conduct the same type of business, mainly in the northern and western regions of China. On December 31, 1999, Sinopec Group completed a reorganization pursuant to which certain of its core oil and gas and chemical operations and businesses and related assets and liabilities were transferred to its subsidiary, Sinopec Corp., currently our controlling shareholder.

Business Operations Relating to Iran and other U.S. Sanctioned Countries

In 2013, we sourced a small amount of crude oil from Iran through a wholly-owned subsidiary of Sinopec Corp., our controlling shareholder, and such amount represented 7.04% of our total purchase volume of crude oil. Details of the purchase volume and purchase expenses are provided below:

 

     Volume
(thousand tons)
     % of total      Amount
(RMB billion)
     % of total  

Iran

     1,018.226         7.04         4.873         7.08   

Others

     13,449.312         92.96         63.968         92.92   
  

 

 

    

 

 

    

 

 

    

 

 

 

Total

     14,467.538         100.00         68.841         100.00   
  

 

 

    

 

 

    

 

 

    

 

 

 

In addition, based on feedback to our inquiries to Sinopec Group, the controlling shareholder of Sinopec Corp., Sinopec Group, directly or indirectly, engaged in a small amount of business activities in Iran such as providing engineering support and designs. Sales revenue from these business activities accounted for 0.0015% of Sinopec Group’s total unaudited sales revenue in 2013. No profits were generated from these business activities in 2013.

We have no performance obligations under any contract to continue to purchase crude oil sourced from Iran in 2014.

 

29


Table of Contents

C. Organizational Structure.

Our Subsidiaries

Our significant subsidiaries are listed below. All of the subsidiaries named below are incorporated in China.

 

Subsidiary Name

   Our ownership interest      Our voting power  
     (%)      (%)  

Shanghai Petrochemical Investment Development Company Limited

     100.00         100.00   

China Jinshan Associated Trading Corporation

     67.33         67.33   

Shanghai Jinchang Engineering Plastics Company Limited

     74.25         71.43   

Shanghai Golden Phillips Petrochemical Company Limited

     60.00         60.00   

Zhejiang Jin Yong Acrylic Fiber Company Limited

     75.00         75.00   

Shanghai Golden Conti Petrochemical Company Limited

     100.00         100.00   

Sinopec Corp.

We are a member of a group (defined as a parent and all its subsidiaries) for purposes of the disclosure rules of the Securities and Exchange Commission. The parent company of this group is Sinopec Corp., our controlling shareholder. Sinopec Corp. is operated by separate management and from time to time uses its interest as a shareholder to direct our policies and management. We have extracted the following information regarding Sinopec Corp. from its public filings:

Overview

Sinopec Corp. is an integrated petroleum and petrochemical company with upstream, midstream and downstream operations. Based on trading volume in 2013, Sinopec Corp. is one of the largest publicly listed companies in China and one of the largest petroleum and petrochemical companies in both China and Asia. Sinopec Corp. is one of the largest refiners, distributors and marketers of gasoline, diesel, jet fuel and most other major refined products in China and Asia with principal markets in the eastern and southern regions of China. Sinopec Corp. is also a producer and distributor of petrochemicals in China and additionally explores, develops and produces crude oil and natural gas principally to supply its refining and chemical operations.

Subsidiaries

Details of Sinopec Corp.’s principal subsidiaries are given in the table below. Except for Sinopec Kantons Holdings Limited and Sinopec (Hong Kong) Limited, which are incorporated in Bermuda and Hong Kong respectively, all of the below principal subsidiaries are incorporated in China.

 

                 Percentage of equity       

Name of Company

   Particulars
of issued
capital
     Type of
legal
entity
   Percentage of
equity held by
Sinopec Corp.
and its
subsidiary
    

Principal activities

     (millions)           (%)       

China Petrochemical International Company Limited

     RMB1,400       Limited
company
     100.00       Trading of petrochemical products

Sinopec Chemical Commercial Holding Company Limited

     RMB1,000       Limited
company
     100.00       Trading of petrochemical products

Sinopec Sales Company Limited

     RMB1,700       Limited
company
     100.00       Sale of refined oil

Sinopec Yangzi Petrochemical Company Limited

     RMB13,203       Limited
company
     100.00       Manufacturing of intermediate petrochemical products and petroleum products

Sinopec Zhongyuan Petrochemical Company Limited

     RMB2,400       Limited
company
     93.51       Manufacturing of petrochemical products

Fujian Petrochemical Company Limited

     RMB5,619       Limited
company
     50.00       Manufacturing of plastics, intermediate petrochemical products and petroleum products

 

30


Table of Contents

Name of Company

   Particulars
of issued
capital
     Type of
legal
entity
   Percentage of
equity held by
Sinopec Corp.
and its
subsidiary
    

Principal activities

     (millions)           (%)       

Sinopec Shanghai Petrochemical Company Limited

     RMB10,800       Limited
company
     50.56       Manufacturing of synthetic fibers, synthetic resin, intermediate petrochemical products and petroleum products

Sinopec Kantons Holdings Limited

     HK$248       Limited
company
     60.34       Trading of crude oil and petroleum products

Sinopec Yizheng Chemical Fiber Company Limited

     RMB4,000       Limited
company
     40.25       Production and sale of polyester chips and polyester fibers

Sinopec International Petroleum Exploration and Production Company Limited

     RMB8,000       Limited
company
     100.00       Investment in exploration, production sales, etc. of petroleum and nature gas

Sinopec Shell (Jiangsu) Petroleum Marketing Company Limited

     RMB830       Limited
company
     60.00       Sale of refined oil

BP Sinopec (Zhejiang) Petroleum Company Limited

     RMB800       Limited

company

     60.00       Sale of refined oil

Sinopec Qingdao Refining and Chemical Company Limited

     RMB5,000       Limited
company
     85.00       Manufacturing of intermediate petrochemical products and petroleum products

China International United Petroleum & Chemical Co., Ltd.

     RMB3,000       Limited
company
     100.00       Trading of crude oil and petrochemical products

Sinopec Hainan Refining & Chemical Company Limited

     RMB3,986       Limited
company
     75.00       Manufacturing of intermediate petrochemical products and petroleum products

Sinopec (Hong Kong) Limited

     HK$5,477       Limited
company
     100.00       Trading of crude oil and petrochemical products

Sinopec Senmei (Fujian) Petroleum Ltd.

     RMB1,840       Limited

Company

     55.00       Sale of refined oil

Sinopec Fuel Oil Sales Company Limited

     RMB2,200       Limited

Company

     100.00       Sale of refined oil

D. Property, Plant and Equipment.

Real Property

Our corporate headquarters and production facilities, occupying an area of approximately 7.03 square kilometers, are located in Jinshanwei, approximately 75 kilometers from downtown Shanghai. The total gross floor area of all our production and other facilities is approximately 2 million square meters. We own all of the buildings and facilities located at the site. We have the right to use the land upon which our buildings and facilities are located for a term of 50 years beginning in 1993 without the payment of any rent or usage fees other than land use taxes. We also have the right to transfer our land use rights to third parties without any payment to the Chinese government, so long as the use of the land remains the same as when the land use right was granted to us and the terms of the land use right we received will be applicable to any transferees.

Plants and Facilities

The following tables set forth the Rated Capacities of our principal production units. The actual production capacity of a production unit can exceed the Rated Capacity and may be further increased without increasing the Rated Capacity through technical improvements or expansion of such unit. The utilization rate of a production unit is based upon the Rated Capacity rather than actual production capacity and may vary with technical enhancements, changes in production management and scheduling of maintenance.

 

31


Table of Contents

The following table sets forth the Rated Capacities and weighted average utilization rates of our principal production units for petroleum products and intermediate petrochemicals in 2013:

 

Production Unit (number of units)

   Rated Capacity (tons)      Utilization Rate (%)  

Crude oil distillation units (2)

     14,000,000         102.20   

Hydrocracker (2)

     3,000,000         93.85   

Ethylene units (2)

     850,000         104.88   

Aromatics unit

     835,000         124.77   

PTA unit

     400,000         89.00   

EO/EG unit (2)

     525,000         94.51   

Acrylonitrile unit

     130,000         100.37   

*Cracking and catalyzing (2)

     4,500,000         103.63   

Delayed Coking (2)

     2,200,000         95.06   

Diesel oil hydrogenation unit (3)

     5,050,000         84.46   

C5 segregation unit (2)

     205,000         119.67   

 

* For cracking and catalyzing units, the utilization rate of 86.32% only applies to one unit. The second unit creased operating in 2013.

Our two crude oil distillation units were designed and built in China. In 2013, the actual quantity of crude oil we processed was approximately 15.6678 million tons. Our hydrocracker uses technology from United Oil Products Corporation of the United States. Our first ethylene unit uses technology from Mitsubishi Petrochemical Corporation of Japan. The second ethylene unit uses technology from ABB Lummus Global Inc. of the United States. The aromatics unit uses technology from Universal Oil Products Corporation of the United States. The PTA unit uses technology from Mitsui Petrochemical Corporation of Japan. The EO/EG unit was constructed using technology from Scientific Design Corporation of the United States.

The following table sets forth the Rated Capacities and weighted average utilization rates of our principal production units for resins and plastics and synthetic fibers in 2013:

 

Production Unit (number of units)

   Rated Capacity (tons)      Utilization Rate (%)  

Polyester units (3)

     550,000         98.97   

Polyester staple units (2)

     158,000         99.91   

Polyester filament units

     21,000         88.39   

Acrylic staple fiber units (4)

     141,000         119.20   

PE units (3)

     408,000         102.80   

PP units (3)

     400,000         101.59   

Vinyl acetate unit (2)

     102,000         91.02   

Our polyester units use technology from Kanebo Corporation of Japan and E.I. Dupont DeNemours & Co. Inc. (“Dupont”) of the United States. The polyester staple units use technology from Teijin of Japan and Jima of Germany as well as Chinese technology. The polyester filament units use technology from Murata Manufacturing Company Limited and Teijin Corporation of Japan, Barmag AG of Germany and Dupont. We produce polyethylene in three units; two LDPE units which use technology from Mitsubishi Petrochemical Corporation of Japan and BASF LDPE of Germany; and one HDPE unit uses the Borstar bimodal polyethylene technology from Northern European Chemical Engineering Company.

The acrylic fiber units were built domestically, based on a design of equipment which had been imported into China in the 1960s and that we substantially improved. In 1996, we acquired two additional acrylic fiber units which use technology from the Kawasaki Corporation of Japan. We produce PP in three identical units using technology from Himont Corporation of Italy. The PVA unit uses technology acquired from Kuraray Corporation of Japan.

Power Facilities

Our electricity requirements are currently supplied by our own 425 megawatt coal-fired power plant and petroleum coke power plant. These power plants are designed to provide sufficient power supply needed by our facilities. We are connected to the Eastern China electricity grid, which provides a back-up source of power in case of a shortfall in our self-generated power supply.

Other Facilities

We also have facilities to produce industrial water, steam, hydrogen, oxygen and nitrogen which we use in our production facilities.

 

32


Table of Contents

Maintenance

We engage in production stoppages for facility maintenance and repairs and implement our routine monthly maintenance and repair plans according to the needs of our production facilities, our requirements for product quality, and our commitment to security and environmental protection. The technicians in our facility management department have responsibility for the daily management of maintenance and repair work. We also outsource facility maintenance and repair projects to qualified contractors.

In 2013, we continued to place emphasis on HSE by implementing an HSE responsibility system at each level to strengthen the safety supervision at our operations and construction sites and to improve the HSE-related performance appraisal. These efforts have resulted in continued improvement in our safety and environmental protection practices. We did not encounter serious accidents involving production safety, environmental pollution or occupational poisoning in 2013. We achieved our goal of creating a safe and environmentally-friendly work environment. Our overall production remained stable and the number and duration of unplanned shutdowns at our major production plants declined by 34.48% and 9.27%, respectively. Among the 109 major indicators that measure technical and economic capacity, 66 exceeded those of the previous year while 38 reached advanced levels in our industry.

Transportation-Related Fixtures

Crude oil, our principal raw material, is transported by pipeline and oil tanker to a crude oil terminal wharf and storage tanks. Our products leave the factory by water, rail, road and pipeline. In 2013, approximately 42.02% of our products by sales volume were collected by customers from our premises, and we delivered the balance. Our major ethylene customer is supplied via a pipeline. Some of the products collected by customers were also transported using our facilities.

Wharfs

We own one chemical wharf at Jinshan with five berths of 2,000, 5,000, 8,000, 10,000 and 25,000 tons. We also own a connecting pipeline capable of loading up to approximately 1.4 million tons of chemical products annually onto ocean-going barges and ships. In 2013, products representing 17.32% of total sales volume were shipped from the wharf. We also have a facility to load ships and barges which use the region’s inland waterways. In 2013, products representing 2.23% of total sales volume were shipped from these facilities. We believe that we have a competitive advantage because a greater proportion of our products are shipped by water as opposed to rail and truck, which is subject to capacity constraints on China’s rail and highway networks. Additionally, we own facilities for receiving crude oil and coal at docks that we own and transporting such materials by pipeline or conveyor to our production facilities.

Rail

We own a railroad loading depot with an annual capacity of 500,000 tons. The depot provides access via a spur line to the national Chinese railway system. In 2013, products representing 1.14% of total sales volume were transported from the factory by rail. Our ability to transport products by rail is limited because of China’s overburdened railway system, the allocation of use of which remains strictly controlled by the Chinese government.

 

33


Table of Contents

Capital Expansion Program

Our principal capital expansion projects for the near term are summarized in the table and further described below. In aggregate, we expect that total investment in the projects described will be approximately RMB2 billion in 2014. This amount will be funded by our own capital and by bank loans.

 

Name of Project

   Rated
Capacity

(tons/year)
     Start Date      Expected
Completion
Date
    

Status

Refining Capacity Expansion

           

No. 3 Diesel Hydrogenation Unit Reconstruction and Diesel Quality Upgrading Project

     N/A         2014         2014       Basic Design submitted

Expansion of New and Existing Downstream Petrochemical Products

           

The Carbon Fiber Project with a Capacity of 1,500 Tons/Year

     1,500         2010        
 
 
Phase I
completed
in 2012
  
  
  
   Phase I completed

Manufacturing Facilities of EVA with a Capacity of 100,000 Tons/Year

     100,000         2014         2015       Basic Design complied

 

N/A – not applicable.

In 2011, 2012 and 2013, we invested RMB3.225 billion, RMB3.811 billion and RMB1.317 billion, respectively, in capital expansion projects.

Refining Capacity Expansion

With a view to fulfilling our need to adjust product mixes, we adhere to the operational principle of purchasing and using more heavy and low-quality crude oil. We have made a significant effort to improve the overall processing procedures, enhanced our reprocessing capacity, and continuously increased the operating adaptability and overall efficiency of our refining facilities. The construction of the Phase 6 Project, which was designed based on the considerations of and with emphasis on (i) both low cost and product diversity; (ii) both mass and refined production; and (iii) low cost and mass production in the upstream supply and high value added and refined production in the downstream production, and focuses on the reconstruction of refining facilities, fine chemicals, structure adjustment and system perfection, has basically been completed. The construction of the Refinery Revamping and Expansion Project has been completed. The relevant facilities were put into operation in December 2012.

With a view to complying with the national requirement to improve the quality of refined oil, we launched the No. 3 Diesel Hydrogenation Unit Reconstruction and Diesel Quality Upgrading Project. In July 2013, the feasibility study report for this project was approved by Sinopec Corp. We commenced the procurement process for a diesel hydrofining reactor in 2013. We plan to undertake the project in connection with the replacement and maintenance of the catalyst of our No.3 diesel hydrogenation unit in June 2014.

Expansion of New and Existing Downstream Petrochemical Products

As a fully integrated petrochemical complex, we produce a wide range of intermediate and downstream petrochemical products. We plan to utilize the currently available resources and develop higher-margin downstream products and fine chemicals, with raw materials including cracking carbon 5, carbon 4, epoxy ethane, vinyl acetate and acrylonitrile. With a view towards enhancing our competitive strength and our ability to maintain sustainable development, we plan to further increase our overall utilization rate of resources and adjust and improve our industrial structure through the measures discussed below. In response to the national requirement for the protection of a green environment and in order to fulfill our development needs, we have improved the environmental protection facilities through technological upgrading.

To take advantage of our specialty in producing acrylics fiber and to improve our industrial structure and upgrade certain products, we plan to construct a carbon fiber project with a capacity of 1,500 tons/year. Sinopec Corp. approved the basic design for this project in December 2010; pile foundation construction was commenced in December 2010; civil engineering was commenced in February 2011 and one series of facilities under phase I were launched for trial operation in 2012. The Company will decide on the timing of the construction of the additional phases of the project based on market conditions.

 

34


Table of Contents

We plan to construct a new 100,000t/a EVA production unit with imported technology. The revised feasibility study report for this project was submitted to Sinopec Corp. for approval in September 2011. The construction of this project is scheduled to be commenced in 2014 and completed in 2015.

 

ITEM 4A. UNRESOLVED STAFF COMMENTS.

None.

 

ITEM 5. OPERATING AND FINANCIAL REVIEW AND PROSPECTS.

General

You should read the following discussion and analysis in conjunction with our audited financial statements and our selected financial data, in each case, together with the accompanying notes included elsewhere in this annual report. Our audited financial statements have been prepared in accordance with IFRS, as issued by the International Accounting Standards Board.

 

35


Table of Contents

Critical Accounting Policies

The following discussion and analysis of our financial condition and results of operations are based on our consolidated financial statements. The preparation of financial statements in conformity with IFRS requires management to make estimates and assumptions that affect the reported amounts of assets and liabilities and disclosure of contingent assets and liabilities at the date of the financial statements and the reported amounts of revenues and expenses during 2013. Our financial condition and results of operations are sensitive to accounting methods, assumptions and estimates that underlie the preparation of our financial statements. We based our assumptions and estimates on historical experience and on various other assumptions that we believe to be reasonable and which form the basis for making judgments about matters that are not readily apparent from other sources. On an on-going basis, our management evaluates its estimates. Actual results may differ from those estimates as facts, circumstances and conditions change.

Our principal accounting policies are set forth in Note 2 to our consolidated financial statements. The selection of critical accounting policies, the judgments and other uncertainties affecting application of those policies and the sensitivity of reported results to changes in conditions and assumptions are factors to be considered when reviewing our financial statements. We believe the following critical accounting policies involve the most significant judgments and estimates used in the preparation of our financial statements.

Impairments for long-lived assets

Assets, that have an indefinite useful life, must be tested annually for impairment. Long term assets that are subject to amortisation are reviewed for impairment whenever events or changes in circumstances indicate that the carrying amount may not be recoverable. An impairment loss is recognized for the amount by which the asset’s carrying amount exceeds its recoverable amount. The recoverable amount is the higher of an asset’s fair value less costs to sell and value in use. In determining the value in use, expected cash flows generated by the asset or the cash-generating unit are discounted to their present value. We use all readily available information in determining an amount that is a reasonable approximation of recoverable amount, including estimates based on reasonable and supportable assumptions and projections of sale volume, selling price and amount of operating costs. During the years ended December 31, 2011, 2012 and 2013, we recognized impairment charges on property, plant and equipment of RMB11 million, RMB nil and RMB nil, respectively. As of December 31, 2012 and 2013, the estimated recoverable amounts of its long-lived assets that were subject to impairment testing substantially exceeded their carrying values.

Depreciation

Property, plant and equipment are depreciated on a straight-line basis over the estimated useful lives of the assets, after taking into account the estimated residual value. We review the estimated useful lives of the assets annually in order to determine the amount of depreciation expense to be recorded during any reporting period. The useful lives are based on our historical experience with similar assets, taking into account anticipated technological changes. The depreciation expense for future periods is adjusted if there are significant changes from previous estimates. There were no significant changes in these estimates during the years ended December 31, 2011, 2012 and 2013.

Impairment for bad and doubtful debts

We estimate impairment losses for bad and doubtful debts resulting from the inability of the customers to make the required payments. We base the estimates on the aging of the accounts receivable balance, customer credit-worthiness and historical write-off experience. If the financial condition of the customers were to deteriorate, actual impairment losses would be higher than estimated. Impairment provisions for bad and doubtful debts were a reversal of RMB2 million, a provision of RMB0.2 million and a provision of RMB0.01 million, during the years ended December 31, 2011, 2012 and 2013, respectively.

Inventory management

At the beginning of every year, the management team determines the appropriate levels of inventories to maintain on the basis of annual production and operating plans, financial budgets and market conditions. Every six months, the management team conducts an inventory status analysis in conjunction with its supply, production, marketing, financial and other departments and develops a plan for keeping inventories at an appropriate level.

Management assesses the realizability of our inventories based on the estimates of the net realizable value of the inventories at the end of each reporting period. Net realizable value represents the estimated selling price in the ordinary course of business, less the estimated costs of completion and the estimated costs necessary to make the sale. We base the estimates on all available information, including the current market prices of the finished goods and raw materials and historical operating costs. Any excess of the cost over the net realizable value of each item of inventories is recognized as a provision for diminution in the value of inventories. If the actual selling prices were to be lower or the costs of completion were to be higher than the estimates, the actual allowance for diminution in value of inventories could be higher than estimated. In addition, management periodically reviews inventory aging information to assess if any obsolete inventories are required to be written down at the period end. Based on our assessments, we recorded write-down of inventories of RMB110 million, RMB204 million and RMB40 million respectively for the years ended December 31, 2011, 2012 and 2013. Barring unforeseeable changes that may occur to the current economic environment in either China or worldwide, our management does not anticipate encountering major difficulties with our attempt to realize by the end of 2014 the bulk of our inventories as of December 31, 2013 after deducting for diminution in values.

 

36


Table of Contents

Income tax

In June 2007, the State Administrative of Taxation issued a tax circular (Circular No.664) to the local tax authorities requesting the relevant local tax authorities to rectify the applicable enterprise income tax (“EIT”) for nine listed companies, which included us. After the notice was issued, we were required by the relevant tax authority to settle the EIT for 2007 at a rate of 33 percent. To date, we have not been requested by the tax authorities to pay additional EIT in respect of any years prior to 2007. There is no further development of this matter during the year ended December 31, 2013. No provision has been made in the financial statements at December 31, 2013 for this uncertainty because we believe it is not probable that the Company will be required to pay additional EIT for tax years prior to 2007.

Recognition of deferred tax assets

There are many transactions and events for which the ultimate tax determination is uncertain during the ordinary course of business. Significant judgment is required from the Company in determining the provision for income taxes in each of these jurisdictions. Where the final tax outcome of these matters is different from the amounts that were initially recorded, such differences will impact the income tax and deferred tax provisions in the period in which such determination is made.

Deferred tax assets are recognized in respect of temporary deductible differences and the carry forward of unused tax losses. We recognize deferred tax assets only to the extent that it is probable that future taxable profit will be available against the assets which can be realized or utilized. At the end of each reporting period, we assess whether previously unrecognized deferred tax assets should be recognized. The Company recognizes a previously unrecognized deferred tax asset to the extent that it is probable that future taxable profit will allow the deferred tax asset to be utilized. In addition, we assess the carrying amount of deferred tax assets that are recognized at the end of each reporting period. The Company reduces the carrying amount of a deferred tax asset to the extent that it is no longer probable that sufficient taxable profit will be available for the deferred tax asset to be utilized.

In making the assessment of whether it is probable the Company will realize or utilize the deferred tax assets, we primarily rely on the generation of future taxable income to support the recognition of deferred tax assets. In order to fully utilize the deferred tax assets recognized at December 31, 2013, the Company would need to generate future taxable income of at least RMB2,739 million, of which RMB2,371 million is required to be generated by 2017 prior to the expiration of the unused tax losses incurred in 2012.

We believe that it is probable that the Company will generate sufficient taxable income before the unused tax losses expire. Favorable factors include the enlargement of crude oil refinery capacity of the Company and the new pricing mechanism in the PRC for setting gasoline and diesel prices to more closely track crude oil costs. Uncertainties which could affect the estimated taxable income include various factors such as the volatility of international crude oil prices and the cyclical nature of the petroleum and petrochemical industry. Upon changes in facts and circumstances, management may conclude that deferred tax assets may not be realizable in future periods, resulting in a future reduction in the carrying amount of a deferred tax asset.

Government Policies

The impact of government economic, fiscal, and monetary policies can materially affect our financial condition, results of operations, and cash flows (see Item 3. Key Information - D. Risk Factors).

In particular, we consume large amounts of crude oil to manufacture our products of which more than 90% is typically imported. We attempt to mitigate the effect of increased costs due to rising crude oil prices. However, our ability to pass on these increased costs to our customers is dependent on government regulations, among other factors. Given that the increase of the sales prices of our products can lag behind the increase of crude oil costs, we sometimes fail to completely cover the increased costs by increasing our sales prices, particularly where government regulations restrict the prices of certain of our fuel products such as gasoline, diesel and jet fuel, and liquefied petroleum gas. In 2011, 2012 and 2013, approximately 36.70%, 40.09% and 49.11% of our net sales were from such products subject to price controls. Although the current price-setting mechanism for refined petroleum products in China allows the Chinese government to adjust price in the PRC market when the average international crude oil price fluctuates beyond certain levels within a certain time period (see Item 4. Information on the Company – B. Business Overview – Product Pricing), the Chinese government still retains discretion as to whether or when to adjust the prices of the refined oil products. The Chinese government generally exercises certain price control over refined oil products once international crude oil prices experience a sustained rise or become significantly volatile. Moreover, the Chinese government controls the distribution of many fuel products in China. For instance, some of our fuel products are required to be sold to designated distributors (such as the subsidiaries of Sinopec Corp.). Because we cannot freely sell our fuel products to take advantage of opportunities for higher prices, we may not be able to fully cover increases in crude oil prices by increases in the sale prices of our products, which has had and will continue to have a material adverse effect on our financial condition, results of operations and cash flows.

 

37


Table of Contents

In addition, the exchange rates between the Renminbi and the U.S. Dollar or other foreign currencies are affected by Chinese government policies. In particular, the value of the Renminbi is only permitted to fluctuate within a narrow and managed band against a basket of certain foreign currencies. The Chinese government continues to receive significant international pressure to liberalize its currency policy. Most of our revenue is denominated in Renminbi, and most of our purchase of crude oil and some equipment and repayment of certain borrowings are made in foreign currencies. In general, the trend for appreciation of the Renminbi has been helpful to us since our imported crude oil purchases constitute such a large portion of our total costs. By contrast, any depreciation of the Renminbi would increase our costs and adversely affect our capacity of making profits. In addition, any depreciation of the Renminbi could adversely affect the value of the dividends of our H shares and ADSs, which we pay in foreign currencies. Further appreciation in the value of Renminbi against foreign currencies (including the U.S. Dollar) may cause a decrease in the value of our cash and cash equivalents that are denominated in foreign currencies.

Summary

The following table sets forth our sales volumes and net sales for the years indicated:

 

     For the year ended December 31,  
     2011      2012      2013  
     Sales
Volume
(‘000 tons)
     Net Sales
(Millions of
RMB)
     % of
Total
Net Sales
     Sales
Volume
(‘000 tons)
     Net Sales
(Millions of
RMB)
     % of
Total
Net Sales
     Sales
Volume
(‘000 tons)
     Net Sales
(Millions
of RMB)
     % of
Total
Net Sales
 

Synthetic fibers

     250.9         4,150.2         4.6         253.3         3,313.3         3.8         250.8         3,220.5         3.1   

Resins and plastics

     1,590.7         16,418.6         18.3         1,582.8         14,706.3         16.9         1,506.7         14,268.4         13.5   

Intermediate petrochemicals

     2,246.7         19,023.2         21.3         2,209.2         17,993.5         20.6         2,545.0         18,430.8         17.5   

Petroleum products

     6,968.1         37,350.2         41.7         6,921.0         38,301.4         43.9         10,391.5         57,419.8         54.4   

Trading of petrochemical products

     —          11,617.0         13.0         —          12,020.7         13.8         —          11,157.6         10.6   

Others

     —           950.5         1.1         —           882.1         1.0         —           1,006.1         0.9   
  

 

 

    

 

 

    

 

 

    

 

 

    

 

 

    

 

 

    

 

 

    

 

 

    

 

 

 

Total

     11,056.4         89,509.7         100.0         10,966.3         87,217.3         100.0         14,694.0         105,503.2         100.0   
  

 

 

    

 

 

    

 

 

    

 

 

    

 

 

    

 

 

    

 

 

    

 

 

    

 

 

 

 

38


Table of Contents

The following table sets forth a summary statement of the Company’s consolidated statements of operations for the years indicated:

 

     For the year ended December 31,  
     2011     2012     2013  
     Millions of
RMB
    % of
Net sales
    Millions of
RMB
    % of
Net sales
    Millions of
RMB
    % of
Net sales
 

Synthetic fibers

            

Net sales

     4,150.2        4.6        3,313.3        3.8        3,220.5        3.1   

Operating expenses

     (3,848.9     (4.3     (3,718.6     (4.3     (3,823.4     (3.6

Segment profit/(loss)

     301.3        0.3        (405.3     (0.5     (602.9     (0.5

Resins and plastics

            

Net sales

     16,418.6        18.3        14,706.3        16.9        14,268.4        13.5   

Operating expenses

     (16,406.6     (18.3     (15,997.7     (18.4     (15,034.7     (14.3

Segment profit/(loss)

     12.0        0.0        (1,291.4     (1.5     (766.3     (0.8

Intermediate petrochemicals

            

Net sales

     19,023.2        21.3        17,993.5        20.6        18,430.8        17.5   

Operating expenses

     (17,874.6     (20.0     (17,160.8     (19.6     (17,366.8     (16.5

Segment profit

     1,148.6        1.3        832.7        1.0        1,064.0        1.0   

Petroleum products

            

Net sales

     37,350.2        41.7        38,301.4        43.9        57,419.8        54.4   

Operating expenses

     (37,803.6     (42.2     (39,294.4     (45.0     (55,242.6     (52.3

Segment loss/(profit)

     (453.4     (0.5     (993.0     (1.1     2,177.2        2.1   

Trading of petrochemical products

            

Net sales

     11,617.0        13.0        12,020.7        13.8        11,157.6        10.6   

Operating expenses

     (11,602.0     (13.0     (11,974.3     (13.7     (11,052.1     (10.5

Segment profit

     15.0        0.0        46.4        0.1        105.5        0.1   

Others

            

Net sales

     950.5        1.1        882.1        1.0        1,006.1        0.9   

Operating expenses

     (914.2     (1.0     (843.9     (1.0     (791.3     (0.7

Segment profit

     36.3        0.1        38.2        0.0        214.8        0.2   

Total

            

Net sales

     89,509.7        100.0        87,217.3        100.0        105,503.2        100   

Operating expenses

     (88,449.9     (98.8     (88,989.7     (102.0     (103,310.9     (97.9

Profit/(loss) from operations

     1,059.8        1.2        (1,772.4     (2.0     2,192.3        2.1   

Net financing income/(costs)

     83.5        0.1        (283.3     (0.3     121.7        0.1   

Investment income

     0.7        0.0        6.4        0.0        —          —     

Share of profit of associates and jointly controlled entities

     152.7        0.1        32.8        0.0        130.7        0.1   

Earnings/(loss) before income tax

     1,296.7        1.4        (2,016.5     (2.3     2,444.7        2.3   

Income tax

     (310.2     (0.3     511.4        0.6        (379.2     (0.3

Net income/(loss)

     986.5        1.1        (1,505.1     (1.7     2,065.5        2.0   

Attributable to:

            

Equity shareholders of the Company

     956.1        1.0        (1,528.4     (1.8     2,055.3        1.9   

Non-controlling interests

     30.4        0.1        23.3        0.1        10.2        0.1   

Net income/(loss)

     986.5        1.1        (1,505.1     (1.7     2,065.5        2.0   

 

Net sales represent sales revenue of the respective segments after sales taxes and surcharges. Operating expenses represent cost of sales, selling and administrative expenses and other operating expenses /income, as allocated to respective segments.

 

39


Table of Contents

A. Results of Operations

In 2013, we witnessed the sluggish recovery of the global economy, the gradual economic growth in the developed countries, and a slow but steady recovery of the American economy. However, due to insufficient overall demand, the developed countries’ demand for imports from developing countries declined significantly. Emerging economies and developing countries struggled to cope with the decrease in capital inflows as well as significant fluctuations in the financial markets which resulted in their economies growing at a much slower pace than they had in previous years. Amid such substantial adjustments and changes, the global economy lacked momentum for growth. The complex and ever-changing global economic environment put further downward pressure on the PRC economy. The PRC government adhered to its strategy of seeking economic development while maintaining stability and managing stable growth, adjusting the country’s industrial structure and promoting reforms. The PRC economy showed steady improvement with its annual GDP growth rate at 7.7%, which represented a further slowdown in economic growth as compared with the previous year. The petroleum and petrochemical markets remained sluggish, which was mainly attributable to a variety of factors such as increased downward pressure on the economy, a weak recovery in downstream demand and significant issues with overcapacity.

In 2013, facing complex market conditions, we focused on our target of building up a refining and petrochemical enterprise which is “a leader in China and first-class in the world”, and improved our quality and efficiency. Adopting a market-orientated approach, we took full advantage of our refinery revamping and expansion project (completed as part of the Phase 6 Project) by improving various aspects of our production, operation and development so as to enhance the level of safety and environmental-friendliness of our plants, and maintain the stability of and further optimize our production and operations. Our major production facilities recorded stable and high volumes of throughput. Significant results were achieved through refined management and we made substantial improvements to our production and operational efficiency.

In 2013, our turnover amounted to RMB115,490.3 million, increasing by 24.17% compared with 2012. Our production/sale ratio was 100.07%, and the trade receivables recovery rate was 100%. Our total amount of import and export was U.S.$11,256 million, increasing by 24.84% compared with 2012.

Year ended December 31, 2013 compared with year ended December 31, 2012

Net sales

Against the backdrop of the slackened economic growth at home and abroad in 2013, the overall operation of the petrochemical industry tended to decline. The excessively expanded production capacity of bulk petrochemical products and the declined rate of growth in the demand in domestic and international markets led to more intense market competition and a substantial fall in the market prices of petrochemical products. Domestic oil consumption continued to grow while the supply of refined oil products could easily satisfy the consumption demand. In 2013, our net sales amounted to RMB105,503.2 million, representing an increase of 20.97% from RMB87,217.3 million in 2012. For the year ended December 31, 2013, the weighted average prices (excluding tax) of our synthetic fibers, intermediate petrochemical products and petroleum products decreased by 1.83%, 11.08%, and 0.15%, respectively, over the previous year, while the weighted average price (excluding tax) of resins and plastics increased by 1.92%.

(i) Synthetic fibers

In 2013, the net sales of synthetic fibres amounted to RMB3,220.5 million, representing a decrease of 2.80% compared to RMB3,313.3 million in the previous year. The weighted average sales price of synthetic fibres decreased by 1.83% as compared to the previous year. In particular, the weighted average sales prices of acrylic fiber and polyester fiber, the principal products of synthetic fibres, decreased by 1.15% and 7.15% over the previous year, respectively. The sales of acrylic fiber and polyester fiber accounted for 76.17% and 17.23% of the total sales of synthetic fibres, respectively.

Net sales of synthetic fiber products accounted for 3.1% of total net sales in 2013, representing a decrease of 0.7 percentage points as compared to the previous year.

(ii) Resins and plastics

The net sales of resins and plastics amounted to RMB14,268.4 million in 2013, representing a decrease of 2.98% as compared to RMB14,706.3 million in 2012, with the sales volume decreasing by 4.81% as compared to the previous year while the weighted average sales prices of resins and plastics increased by 1.92% in 2013. Among resins and plastics products, the weighted average sales price of polyethylene for 2013 increased by 4.71%; the weighted average sales price of polypropylene for 2013 increased by 0.38%; the weighted average sales price of polyester pellet for 2013 decreased by 4.75%. The sales of polyethylene, polypropylene and polyester pellet accounted for 41.67%, 32.14% and 22.00% of the total sales of resins and plastics, respectively.

 

40


Table of Contents

The net sales of resins and plastics accounted for 13.5% of total net sales in 2013, representing a decrease of 3.4 percentage points as compared to the previous year.

(iii) Intermediate petrochemicals

The net sales of intermediate petrochemical products amounted to RMB18,430.8 million in 2013, representing an increase of 2.43% as compared to RMB17,993.5 million in 2012, with the sales volume increasing by 15.20% as compared to the previous year while the weighted average sales price of intermediate petrochemical products decreased by 11.08% in 2013. The decrease of the weighted average sales prices of intermediate petrochemicals is attributable to the sluggish domestic chemical market, and the relatively large decrease of the average price of the Company’s key intermediate petrochemicals.

Among the intermediate petrochemical products, weighted average sales prices of paraxylene, butadiene and ethylene oxide decreased by 3.35%, 45.55% and 8.64%, respectively, while the weighted average sales price of benzene and glycol increased by 7.72% and 0.29%. The sales of paraxylene, butadiene, glycol, ethylene oxide and benzene accounted for 35.47%, 6.05%, 8.81%, 9.54% and 18.09% of the total sales of intermediate petrochemical products, respectively.

The net sales of intermediate petrochemical accounted for 17.5% of total net sales in 2013, representing a decrease of 3.1 percentage points as compared to the previous year.

(iv) Petroleum products

The net sales of petroleum products amounted to RMB57,419.8 million in 2013, representing an increase of 49.92% as compared to RMB38,301.4 million in the previous year, with the sales volume increasing by 50.14% as compared to the previous year while the weighted average sales price decreased by 0.15% in 2013.

The net sales of petroleum products accounted for 54.4% of total net sales in 2013, representing an increase of 10.5 percentage points as compared to the previous year.

(v) Trading of petrochemical products

The net sales of the trading of petroleum products amounted to RMB 11,157.6 million in 2013, representing a decrease of 7.18% as compared to RMB12,020.7 million in the previous year. Such decrease in the net sales was mainly attributable to a slight decrease in the trading volume of petrochemical products as compared to the previous year.

The net sales of trading of petrochemical products accounted for 10.6% of total net sales in 2013, representing a decrease of 3.2 percentage points as compared to the previous year.

(vi) Others

The net sales of others amounted to RMB1,006.1 million in 2013, representing an increase of 14.06% as compared to RMB882.1 million in the previous year. Such increase in the net sales was mainly attributable to an increase of revenues of our business of crude oil processed on a sub-contract basis and the lease of assets.

The net sales of others accounted for 0.9% of the Company’s total net sales in 2013, representing a decrease of 0.1% as compared to the previous year.

Operating expenses

Our operating expenses are comprised of cost of sales, selling and administrative expenses, other operating expenses and other operating income.

Our operating expenses was RMB103,310.9 million in 2013, representing an increase of 16.09% as compared with RMB88,989.7 million in 2012. Our operating expenses of synthetic fibres, intermediate petrochemicals and petroleum products were RMB3,823.4 million, RMB17,366.8 million and RMB55,242.6 million, representing an increase of 2.82%, 1.20% and 40.59% as compared to the previous year, respectively, primarily due to the increase in the sales volume and the launch of the Phase 6 Project.

Our operating expenses of resins and plastics, others, and the trading of petrochemical products in 2013 amounted to RMB15,034.7 million, RMB11,052.1 million and RMB791.3 million, representing a decrease of 6.02%, 7.70% and 6.23% respectively, as compared to the previous year. This is primarily due to a slight decrease in the sales volume of the relevant products as compared to the previous year.

 

41


Table of Contents
 

Cost of sales

Our cost of sales amounted to RMB103,225.9 million in 2013, increasing by 16.48% from RMB88,617.8 million in 2012. Cost of sales accounted for 97.84% of the net sales for 2013.

 

 

Selling and administrative expenses

Our selling and administrative expenses amounted to RMB691 million in 2013, representing an increase of 6.32% as compared to RMB649.9 million in the previous year, mainly due to an increase in the uploading and unloading and transportation fees.

 

 

Other operating income

Our other operating income amounted to RMB673.4 million in 2013, representing an increase of 101.74% compared to RMB333.8 million in the previous year, mainly due to a net income of RMB465 million from the asset transfer involving the Chenshan oil depot and our subsidiary China Jinshan Associated Trading Corporation’s foreign exchange gains of RMB67.3 million.

 

 

Other operating expenses

Our other operating expenses were RMB67.4 million in 2013, basically at par with RMB55.8 million in 2012.

Profit/loss from operations

Our profit from operations amounted to RMB2,192.3 million in 2013, representing an increase in profit of RMB3,964.7 million as compared to the loss from operations of RMB1,772.4 million in the previous year. Below are the major reasons for the profit.

 

   

As a result of the completion and commencement of operation of the refinery revamping and expansion project as part of the Phase 6 Project, we improved our ability to process sour crude oil and our production capacity for refined oil. Through this project, we have optimized our product structure creating potential for raw material optimization, significantly improved the quality of the raw materials of ethylene and aromatics, and achieved a substantial reduction in production costs. In 2013, the processing cost of crude oil amounted to RMB4,819.11 per ton, representing a year-on-year decrease of 7.76% as compared to RMB5,224.38 per ton for the previous year.

 

   

We improved the structure of our refined oil, leading to a substantial increase in profits for our refining segment. The ratio of diesel sales to gasoline sales was reduced to 1.67:1 in 2013 from 3.69:1 in the previous year, resulting in increased income due to the substantial growth in gasoline sales. As a result of the optimization of our product structure, less petroleum coke and more bitumen were produced, which was demonstrated by a year-on-year decrease of 1.83 in terms of the ratio of petroleum coke to bitumen. Consequently, our profit increased as the price of bitumen is significantly higher than petroleum coke.

Net financing income/costs

Our net financing income were RMB121.7 million in 2013, while there was a net financing cost of RMB283.3 million in 2012. The change was mainly due to an increase of RMB405 million in net foreign exchange income during the reporting period as compared to the previous year, resulting from the exchange rate depreciation of the U.S.$ against Renminbi.

Earnings/loss before income tax

Our profit before income tax were RMB2,444.7 million in 2013, representing a significant increase of RMB4,461.2 million compared to the loss of RMB2,016.5 million in the previous year.

Income tax

Our income tax expense was RMB379.2 million in 2013, while the Company’s income tax benefit was RMB511.4 million in the previous year. The change was due to the fact that the Company earned a profit in 2013 and realized part of the deferred income tax assets recognized by the Company in 2008.

In accordance with the PRC Enterprise Income Tax Law (as amended) which took effect from 1 January 2008, the income tax rate of the Company in 2013 was 25% (2012: 25%).

Net income/loss

Our net profit was RMB2,065.5 million in 2013, representing an increase of RMB3,570.6 million from the net loss of RMB1,505.1 million in the previous year.

 

42


Table of Contents

Year ended December 31, 2012 compared with year ended December 31, 2011

Net sales

Against the backdrop of the slackened economic growth at home and abroad in 2012, the overall operation of the petrochemical industry tended to decline. The excessively expanded production capacity of bulk petrochemical products and the declined rate of growth in the demand in domestic and international markets led to a more intense market competition and a substantial fall in the market prices of petrochemical products. Domestic oil consumption continued to grow while the supply of refined oil products could easily satisfy the consumption demand. In 2012, our net sales amounted to RMB87,217.3 million, representing a decrease of 2.56% from RMB89,509.7 million in 2011. For the year ended December 31, 2012, the weighted average prices (excluding tax) of our synthetic fibers, resins and plastics, and intermediate petrochemical products decreased by 20.92%, 9.98%, and 3.81%, respectively, over the previous year, while the weighted average price (excluding tax) of petroleum products increased by 3.24%.

(i) Synthetic fibers

In 2012, the net sales of synthetic fibres amounted to RMB3,313.3 million, representing a decrease of 20.17% compared to RMB4,150.2 million in the previous year. The weighted average sales price of synthetic fibres decreased by 20.92% as compared to the previous year. In particular, the weighted average sales prices of acrylic fiber and polyester fiber, the principal products of synthetic fibres, decreased by 23.54% and 16.66% over the previous year, respectively. The sales of acrylic fiber and polyester fiber accounted for 74.66% and 19.01% of the total sales of synthetic fibres, respectively.

Net sales of synthetic fiber products accounted for 3.80% of total net sales in 2012, representing a decrease of 0.80 percentage points as compared to the previous year.

(ii) Resins and plastics

The net sales of resins and plastics amounted to RMB14,706.3 million in 2012, representing a decrease of 10.43% as compared to RMB16,418.6 million in 2011, which is mainly driven by a 9.98% decrease of the weighted average sales prices of resins and plastics in 2012. Among resins and plastics products, the weighted average sales price of polyethylene for 2012 decreased by 6.68%; the weighted average sales price of polypropylene for 2012 decreased by 8.15%; the weighted average sales price of polyester pellet for 2012 decreased by 16.35%. The sales of polyethylene, polypropylene and polyester pellet accounted for 38.01%, 29.29% and 28.57% of the total sales of resins and plastics, respectively.

The net sales of resins and plastics accounted for 16.86% of total net sales in 2012, representing a decrease of 1.44 percentage points as compared to the previous year.

(iii) Intermediate petrochemicals

The net sales of intermediate petrochemical products amounted to RMB17,993.5 million in 2012, representing a decrease of 5.41% as compared to RMB19,023.2 million in 2011, with the weighted average sales price of intermediate petrochemical products decreased by 3.81% as compared to the previous year while the sales volume decreased by 1.67%. Among the intermediate petrochemical products, weighted average sales prices of paraxylene, butadiene and ethylene glycol decreased by 5.25%, 12.22% and 13.90%, respectively, while the weighted average sales price of benzene increased by 10.32%. The sales of paraxylene, butadiene, ethylene glycol and benzene accounted for 32.19%, 11.83%, 10.46% and 16.16% of the total sales of intermediate petrochemical products, respectively.

The net sales of intermediate petrochemical accounted for 20.63% of total net sales in 2012, representing a decrease of 0.67 percentage points as compared to the previous year.

(iv) Petroleum products

The net sales of petroleum products amounted to RMB38,301.4 million in 2012, representing an increase of 2.55% as compared to RMB37,350.2 million in the previous year, with the weighted average sales price increased by 3.24%, while the sales volume decreased by 0.68%.

The net sales of petroleum products accounted for 43.92% of total net sales in 2012, representing an increase of 2.22 percentage points as compared to the previous year.

(v) Trading of petrochemical products

The net sales of the trading of petroleum products amounted to RMB12,020.7 million in 2012, representing an increase of 3.48% as compared to RMB11,617.0 million in the previous year. Such increase in the net sales was mainly attributable to a slight increase in the trading volume of petrochemical products as compared to the previous year.

 

43


Table of Contents

The net sales of trading of petrochemical products accounted for 13.78% of total net sales in 2012, representing an increase of 0.78 percentage points as compared to the previous year.

(vi) Others

The net sales of others amounted to RMB882.1 million in 2012, representing a decrease of 7.20% as compared to RMB950.5 million in the previous year. Such decrease in the net sales was mainly attributable to a decrease in our business of crude oil processed on a sub-contract basis.

The net sales of others accounted for 1.01% of the Company’s total net sales in 2012, basically at par with the previous year.

Operating expenses

Our operating expenses was RMB88,989.7 million in 2012, representing a slight increase as compared with RMB88,449.9 million in 2011. Our operating expenses of petroleum products in 2012 were RMB39,294.4 million, representing an increase of 3.94% as compared to the previous year, primarily due to an increase of 3.56% in the average unit cost of crude oil processed. Our operating expenses of the trading of petrochemical products in 2012 were RMB11,974.3 million, representing an increase of 3.21% as compared to the previous year, primarily due to a slight increase in the trading volume of petrochemical products as compared to the previous year. Our operating expenses of synthetic fibres, resins and plastics, intermediate petrochemicals and others in 2012 amounted to RMB3,718.6 million, RMB15,997.7 million, RMB17,160.8 million, and RMB843.9 million, representing a decrease of 3.39%, 2.49%, 3.99%, and 7.69% as compared to the previous year, respectively, which is primarily due to decreases in both the sales volume and prices of certain petrochemical raw materials.

 

 

Cost of sales

Our cost of sales amounted to RMB88,617.8 million in 2012, basically as par with RMB87,881.2 million in 2011. Cost of sales accounted for 101.61% of the net sales for 2012.

 

 

Selling and administrative expenses

Our selling and administrative expenses amounted to RMB649.9 million in 2012, representing a decrease of 3.83% as compared to RMB675.8 million in the previous year, mainly due to a decrease in sales agency fees in routine (continuing) connected transactions in line with the decrease in the sales volume.

 

 

Other operating income

Our other operating income amounted to RMB333.8 million in 2012, representing an increase of 103.16% compared to RMB164.3 million in the previous year, mainly due to an increase of RMB144.1 million of government grants recognized in profit or loss after fulfilling the conditions in 2012 as compared to the previous year.

 

 

Other operating expenses

Our other operating expenses were RMB55.8 million in 2012, basically at par with RMB57.2 million in 2011.

Profit/loss from operations

Our loss from operations amounted to RMB1,772.4 million in 2012, representing a decrease in profit of RMB2,832.2 million as compared to the profit from operations of RMB1,059.8 million in the previous year. Below are the major reasons for the loss.

In 2012, the domestic prices of refined oil products were not brought into line with the prices of crude oil on the international markets in a timely manner due to various policy concerns, e.g., the government’s desire to control the high inflation rate in China, which resulted in the decline of RMB539.7 million of the operating profit of our refining business over the previous year.

The operation of our petrochemical business suffered a loss of RMB864.0 million, representing a decrease in profit of RMB2,325.9 million compared to the previous year. The loss in our petrochemical business was attributable to the slackened growth of domestic demand, the excessive expansion of production capacity, the sluggish market, the further intensified market competition and the substantial fall in the prices of petrochemical products.

Net financing costs/income

Our net financing costs were RMB283.3 million in 2012, while there was a net financing income of RMB83.5 million in 2011. The change was mainly due to a decrease of RMB213.4 million in net foreign exchange income as compared to the previous year because the exchange rate of the U.S. $ to Renminbi was relatively stable during the reporting period. Furthermore, a substantial amount of new borrowings was made by us, resulting in an increase of RMB140.6 million in interest expenses.

 

44


Table of Contents

Share of profit of associates and jointly controlled entities

In 2012, the Company’s share of profit of associates and jointly controlled entities amounted to RMB32.8 million (2011: share of profit of RMB152.7 million), representing a decrease of 78.52%, among which, the share of loss of Secco amounted to RMB75.3 million (2011: share of profit of RMB9.8 million).

Earnings/loss before income tax

Our loss before income tax were RMB2,016.5 million in 2012, representing a decrease of RMB3,313.2 million as compared to RMB1,296.7 million in the previous year.

Income tax

Our income tax credit was RMB511.4 million in 2012, while the Company’s income tax expense was RMB310.2 million in the previous year. The change was primarily attributable to the deferred assets recognized in respect of the unused tax loss generated by the Company in 2012.

In accordance with the PRC Enterprise Income Tax Law (as amended) which took effect from 1 January 2008, the income tax rate of the Company in 2012 was 25% (2011: 25%).

Net income/loss

Our net loss was RMB1,505.1 million in 2012, representing a decrease of RMB2,491.6 million from the net income of RMB986.5 million in the previous year.

B. Liquidity and Capital Resources.

We strive to always have sufficient liquidity to meet our liabilities when due, preparing for both normal and stressed conditions, without incurring unacceptable losses or risking damage to our reputation.

Our primary sources of funding have been cash provided by our operating activities, short term and long term borrowings. Our primary uses of cash have been for cost of sales, other operating expenses and capital expenditures. We prepare monthly cash flow budgets to ensure that we will always have sufficient liquidity to meet our financial obligations as they become due. We arrange and negotiate financing with financial institutions and maintain a certain level of standby credit facilities to reduce liquidity risk. We believe that our current cash on hand, expected cash flows from operations and available standby credit facilities from financial institutions will be sufficient to meet our working capital requirements and repay our short term borrowings and obligations when they become due. In addition, we will continue to optimize our fund raising strategy from short and long term perspectives to take advantage of low interest rates by issuing corporate bonds or debts with low financing costs.

The following table sets forth a condensed summary of our consolidated statement of cash flows for the years ended December 31, 2012 and 2013.

 

     Year Ended December 31,  
Cash flow data    2012     2013  
     (Millions of RMB)  

Net cash (used in)/generated from operating activities

     (2,066.4     5,098.5   

Net cash used in investing activities

     (4,062.1     (629.2

Net cash generated from/(used in) financing activities

     6,198.1        (4,496.9

Net increase/(decrease) in cash and cash equivalents

     69.6        (27.6

Net cash generated from/used in operating activities

The net cash generated from operating activities amounted to RMB5,098.5 million in 2013, representing an increase in cash inflows of RMB7,164.9 million as compared to the net cash outflows of RMB2,066.4 million in the previous year, due to the following reasons: (i) the increase in our profit from operations during the reporting period, with net cash inflows from profit before taxation (net of depreciation and impairment losses on property, plant and equipment) amounting to RMB4,554.5 million in 2013, which represented an increase of RMB4,887.9 million of cash inflows as compared to net cash outflows of RMB333.4 million in the previous year; and (ii) our increased inventory balance led to a decrease in operating cash inflow of RMB101.2 million in 2013 (as compared to a decrease in operating cash inflow of RMB3,366.0 million due to increased inventory balance at the end of the previous year).

 

45


Table of Contents

Net cash used in investing activities

Our net cash used in investing activities decreased from RMB4,062.1 million in 2012 to RMB629.2 million in 2013. This was primarily due to (i) a decrease in capital expenditure of RMB2,936.7 million, and (ii) an increase in proceeds received from long-term assets disposal of RMB574.7 million.

Net cash generated from financing activities

Our net cash used in financing activities was RMB4,496.9 million in 2013, while our net cash generated from financing activities was RMB6,198.1 million in 2012. This was primarily due to the increase in cash outflow of RMB12,376.3 million in repayments of borrowings, partially offset by an increase in cash inflow of RMB1,672.2 million in proceeds from borrowings.

Borrowings and banking facilities

Due to the Company’s net profit position and the reduced capital expenditure, the Company managed to maintain the balance of cash and cash equivalents at a prudent level with a decrease in the amount of borrowings in 2013. Our total borrowings at the end of 2013 amounted to RMB7,721.8 million, representing a decrease of RMB4,533.4 million as compared to the end of the previous year, of which short term debts decreased by RMB3,929.9 million, and long term borrowings decreased by RMB603.5 million. We have generally been able to arrange short term loans with several PRC financial institutions as and when needed. The debt obligations as of December 31, 2012 and 2013 were as follows.

 

     Year Ended December 31,  
Debt instruments    2012      2013  
     (Millions of RMB)  

Short term bank loans (1)

     10,803.9         7,024.0   

Short term loans from a related party (2)

     220.0         70.0   

Long term bank loans (1)

     1,231.3         627.8   
  

 

 

    

 

 

 
     12,255.2         7,721.8   
  

 

 

    

 

 

 

 

(1) As of December 31, 2013, no borrowings were secured by the way of property, plant and equipment. We obtained a credit rating of AA- for financing loans, assessed by Centrus Business Credit Consulting Co., Ltd., a credit rating agency authorized by the People’s Bank of China. As of December 31, 2013, the current liabilities exceeded current assets by RMB3,531.4 million. The liquidity of the Company is primarily dependent on the ability to maintain adequate cash inflow from operations, the renewal of its short-term bank loans and on its ability to obtain adequate external financing to support its working capital and meet its debt obligation when they become due. As of December 31, 2013, we had standby credit facilities of RMB26,106.3 million, of which RMB18,374.3 million was unutilized. We have carried out a detailed review of the cash flow forecast for the 12 months ending 31 December 2014. Based on such forecast, we believe that we will be able to renew these facilities when they expire based on our well-established relationships with various lenders and adequate sources of liquidity exist to fund our working capital and capital expenditure requirements.
(2) We borrowed short term loans from a subsidiary of Sinopec Group, Sinopec Finance Company Limited, on terms no less favorable to us than terms available from the other commercial banks in China. We have entered into the Comprehensive Services Framework Agreement with Sinopec Group so as to obtain financial services from Sinopec Finance Company Limited for the three years ending December 31, 2011, 2012 and 2013.

 

46


Table of Contents

Our ability to renew our short term borrowings and obtain additional external financing in the future and the cost of such financing are subject to a variety of uncertainties, including:

 

   

the cost of financing and the condition of financial markets;

 

   

our future operating performance, financial condition and cash flows; and

 

   

potential changes in monetary policy of the Chinese government with respect to bank interest rates and lending practices.

If we fail to rollover, extend or refinance our short term borrowings as necessary in a timely manner, we may be unable to meet our obligations in connection with debt servicing, trade and bills payable and/or other liabilities when they become due. See also Item 3. Key Information – D. Risk Factors - Our development and operation plans have significant capital expenditure and financing requirements, which are subject to a number of risks and uncertainties.

In light of our good credit standing and various financing channels, we believe that we will not experience any difficulty in obtaining sufficient financing for our operations.

We managed to maintain our asset-liability ratio at a safe level by enhancing controls over both liabilities (including borrowings) and financing risks. We generally do not experience any seasonality in borrowings. However, due to the nature of the capital expenditures plan, long term bank loans can be arranged in advance of expenditures while short term borrowings are used to meet operational needs. The terms of our existing borrowings do not restrict our ability to pay dividends on our shares.

Liability-to-asset ratio

As at December 31, 2013, our liability-to-asset ratio was 50.89% (2012: 55.29%). The ratio is calculated using this formula: total liabilities/total assets.

Capital expenditure

In 2013, our capital expenditure amounted to RMB1,317 million, representing a decrease of 65.44% as compared to RMB3,811 million in capital expenditure in 2012. Major projects include the following:

 

Project

   Total project
investment  RMB
million
    

Project status as at

    December 31, 2013    

 

The Refinery Revamping and Expansion Project

     6,261.0         Completed  

The Transformation for Improving Manufacturing Capacity for Ethylene Oxide

     129.0         Completed   

Manufacturing Facilities of EVA with a Capacity of 100,000 Tons/Year

     1,132.0         Basic Design complied   

Dust abatement and denitrification reconstruction of No. 3 and No. 4 furnace of the department of thermoelectric

     109.0         Completed   

The SL-2 Cracking Furnace of No. 2 Ethylene Unit Transformation for Improving Energy Efficiency

     115.0         Completed   
  

 

 

    

Total

     7,746.0      
  

 

 

    

Our capital expenditure for 2014 is estimated at approximately RMB2,000 million.

 

47


Table of Contents

C. Research and Development, Patents and Licenses, etc.

We have a number of technology development units, including the Petrochemical Research Institute, the Plastics Research Institute, the Polyester Fiber Research Institute, the Acrylic Fiber Research Institute and the Environmental Protection Research Institute. These units are charged with various research and development tasks with respect to new technology, new products, new production processes and equipment and environmental protection. Our research and development expenditures in 2011, 2012 and 2013 were RMB79.6 million, RMB72.2 million and RMB67.3 million, respectively, all representing approximately 0.1% of the total sales for those years.

In 2013, we carried out the implementation of carbon fiber and other key research projects as well as the development, production and marketing of a number of new products. Phase 1 of the carbon fiber plant operated steadily with significant improvement in product quality and reached the output and other standards after completing a single operating cycle. A new model of PTA pressure filter and a new boiler with enhanced efficiency and other optimized features were developed and put into operation. A number of technology projects, including isopentenyl technology and ethylene glycol silver catalyst, passed their relevant technical appraisals. Following the successful development of various technologies, including ethylidene norbornene, ethoxylates, sodium cyanide and biological fluidized bed sewage treatment technologies, we generated a number of technology packages suitable for their industrial application. A number of new research projects, such as the dual copolymer polypropylene reactor pilot plant and the synthetic fiber processing application center, were commenced. We developed polyethylene for micro fiber, polypropylene for capacitor film, large-diameter low-melt droop polyethylene tube pellets, flexible board polyester, insulating polyester, fine anti-pilling acrylic, acrylic patterned cloth and some other products for industrialized production, resulting in an output of 383,700 tons of new products, with a total product differentiation rate of 62.94%. A total of 50 patent applications were submitted, and 17 patents were granted. We completed the certification procedures for various new products featuring new technologies and our projects relating to special equipment for energy and water saving purposes. We received grants and subsidies of RMB7.742 million in total from the Shanghai Municipal Government for our research and development activities.

We made significant efforts to establish and apply our information systems. We completed the relevant certification procedures for the acceptance of the APC system for Diesel Hydrogenation Plants and other three sets of production facilities. We started the construction of the APC system for No.2 Restructuring Plant and another three sets of production facilities and completed the construction of the process simulation system for eight sets of production facilities. We also upgraded the process simulation system for four sets of production facilities. By improving the assessment and evaluation mechanism for the operation and application of our information systems and clearly defining the responsibilities for broadening and upgrading its applications, we consistently increased the application level of our APC, ERP, HR and other key information systems. In 2013, we were named a “National Model Enterprise for the Construction and Industrialization of a High-Level Integrated Information System” by the PRC Ministry of Industry and Information Technology and were accredited as a “Grade A Petrochemical Enterprise in China” in respect of the construction of our information systems for four consecutive years.

We are not, in any material aspect, dependent on any patents, licenses, industrial, commercial or financial contracts, or new production processes.

D. Trend Information

In 2014, the world economy remains complicated. It is still in a process of undergoing various profound adjustments in the aftermath of the global financial crisis. Driven by loosening monetary and other stimulating policies, the economies of various developed countries are expected to continue to improve. The European economy may recover from recession which would improve people’s confidence towards the outlook of the global market. The American economy has been experiencing steady recovery, which in turn is a major driver for the growth of the world economy. However, the world economy is still facing many challenges, such as that slow overall growth, an unstable foundation of recovery, and a lack of growth momentum. The gradual withdrawal of the quantitative easing monetary policy of the U.S. Federal Reserve will result in a great impact on the global economy and on global financial markets. Emerging economies and developing countries will face increased volatility and risk in their economic growth. The overall world economy will continue recovering at a slow pace.

China will maintain a proactive fiscal policy and a prudent monetary policy, effectively expand market demands, strengthen the structural adjustments to its economy and endeavor to realize the benefits of its reforms. In the meantime, the issues of the structural imbalance of China’s economy and overcapacity remain outstanding, and the foundation of China’s economic growth is still unstable.

There does not appear to be any significant tension between supply and demand of crude oil in the international market. The demand of petroleum continues to increase while the supply of crude oil is ample. The price of crude oil is under pressure due to the current oil market conditions. The withdrawal of the quantitative easing monetary policy by the U.S. is expected to have the effect of suppressing the increase of oil price. The influence of the geopolitics in the Middle East area on international oil price will weaken. It is expected that Brent price will be slightly down in 2014.

 

48


Table of Contents

The petrochemical industry in China is expected to remain sluggish in 2014. The petrochemical product market is not expected to experience any substantial improvement during the year. As the pricing mechanism for refined oil products continues to be rationalized, resources in the refined oil market are expected to continue to increase. As a result, the imbalance between supply and demand for refined oil products will grow, and we will face more intense competition in the oil refining industry. The chemical product market will remain weak. Because of the addition of new production capacities, the imbalance of supply over demand with respect to chemical products will further increase, and we will continue to be under relatively high pressure for the operation of our chemical products business.

E. Off-balance Sheet Arrangements

As of December 31, 2013, we had no contingent liabilities in respect of guarantees issued to banks in favor of our associated companies and other unlisted investments (December 31, 2012: nil). Other than our capital commitments and contingencies disclosed in Note 29 in our consolidated financial statements included in Item 17. Financial Statements, we do not have any other off-balance sheet arrangements.

F. Contractual Obligations and Commercial Commitments

The following table sets forth our obligations to make future payments under contracts effective as of December 31, 2013.

 

            As of December 31, 2013/Payment Due by Period  
     Total      Within 1
year or on
demand
     More than
1 year but
within 2

years
     More than
2 years but
within 5
years
     More than
5 years
 
     (RMB’000)      (RMB’000)      (RMB’000)      (RMB’000)      (RMB’000)  

Contractual obligations

              

Short term borrowings

     7,094,026         7,094,026         —          —          —    

Long term borrowings

     627,800         —          —          627,800         —    
  

 

 

    

 

 

    

 

 

    

 

 

    

 

 

 

Total contractual obligations

     7,721,826         7,094,026         —          627,800         —    
  

 

 

    

 

 

    

 

 

    

 

 

    

 

 

 

Estimated future interest payments

              

Fixed rate

     13,869         13,869         —          —          —    

Variable rate

     141,011         67,726         36,339         36,946         —    
  

 

 

    

 

 

    

 

 

    

 

 

    

 

 

 

Total estimated future interest payments

     154,881         81,595         36,339         36,946         —    
  

 

 

    

 

 

    

 

 

    

 

 

    

 

 

 

Investment commitments

              

Capital contribution to Secco (Note 26(i))

     122,804         122,804         —          —          —    
  

 

 

    

 

 

    

 

 

    

 

 

    

 

 

 

Other commercial commitments

              

Capital commitments (Note 29)

     966,750         966,750         —          —          —    
  

 

 

    

 

 

    

 

 

    

 

 

    

 

 

 

 

Note: Capital commitments refer to commitments for purchase of property, plant and equipment.

G. Other Information

Employees

Our staff costs for 2013 were RMB1,815.3 million.

As at December 31, 2013, we had 14,127 employees in total, among whom there were 8,224 production staff, 4,432 sales representatives, financial personnel and other personnel and 1,471 administrative staff. 43.25% of our employees had tertiary qualifications or above. The company has 15,455 retired employees who are under retirement insurance plans, details of which are provided under Item 6. D. Employees. During 2013, we terminated employment with 880 persons (including the retired and voluntary leave), accounting for 5.86% of 15,007 employees we had as of January 1, 2013.

Purchase, Sale and Investment

Except as disclosed in this report, during the year ended December 31, 2013, we engaged in no material purchase or sale of our subsidiaries or associated companies or any other material investments.

Pledge of Assets

As of December 31, 2013, we have not pledged any of our property or equipment.

 

49


Table of Contents
ITEM 6. DIRECTORS, SENIOR MANAGEMENT AND EMPLOYEES.

A. Directors and Senior Management.

The following table sets forth certain information concerning our directors, executive officers and members of our supervisory committee (“Supervisory Committee”). The current term for our directors, executive officers and members of our Supervisory Committee is three years, which term will end in June 2014.

 

Name

   Age     

Position

Directors

     

Wang Zhiqing (1)

     51       Chairman of the Board of Directors and President

Wu Haijun

     51       Vice Chairman of the Board of Directors

Li Honggen

     57       Director and Vice President

Zhang Jianping

     51       Director and Vice President

Ye Guohua

     45       Director and Chief Financial Officer

Lei Dianwu

     51       External Director

Xiang Hanyin

     59       External Director

Shen Liqiang

     57       Independent Director

Jin Mingda

     63       Independent Director and Director of the Remuneration and Appraisal Committee

Cai Tingji

     59       Independent Director and Director of the Audit Committee

Zhang Yimin

     59       Independent Director

Other Executive Officers

     

Zhang Zhiliang (2)

     60       Vice President

Shi Wei (2)

     54       Vice President

Jin Qiang

     48       Vice President

Guo Xiaojun

     44       Vice President

Zhang Jingming

     56       Secretary of the Company and General Legal Counsel

Supervisory Committee

     

Zhang Jianbo

     51       Chairman of Supervisory Committee

Zuo Qiang

     51       Supervisor

Li Xiaoxia

     44       Supervisor

Zhai Yalin

     49       External Supervisor

Wang Liqun

     56       External Supervisor

Chen Xinyuan

     49       Independent Supervisor

Zhou Yunnong

     71       Independent Supervisor

 

(1) Mr. Wang Zhiqing was nominated by the board of directors of the Company as the Chairman in the board meeting on April 19, 2013. The nomination was reviewed and approved at the Company’s 2012 general shareholders meeting on June 6, 2013.

(2) Pursuant to the resolution of the board meeting on April 28, 2014, the appointment of Mr. Zhang Zhiliang and Mr. Shi Wei as a Vice President of our Company was terminated with immediate effect.

Directors

Wang Zhiqing, 51, is the Chairman, President and Deputy Secretary of the Communist Party Committee of the Company. Mr. Wang began his career in 1983 and has held various positions including Deputy Leader of preparatory team for the chemical fiber plant of Luoyang Petrochemical Complex, Deputy Chief Engineer of Luoyang Petrochemical Complex cum Officer-in-Charge of the preparatory team for the chemical fiber plant, and the Deputy Chief Engineer cum Director of the chemical fiber plant. From June 1999 to December 2001, Mr. Wang was the Chief Engineer of Luoyang Petrochemical Complex. From February 2000 to December 2001, Mr. Wang was the Vice President cum Chief Engineer of Sinopec Corp. Luoyang Branch. From December 2001 to October 2006, Mr. Wang was the Manager of Sinopec Corp. Luoyang Branch. From July 2005 to May 2007, Mr. Wang was the Leader of the preparatory team for a Sinopec refinery project in Guangxi. From October 2006 to December 2008, Mr. Wang was the Manager of Sinopec Corp. Jiujiang Branch. From December 2008 to July 2010, Mr. Wang was the Manager of Sinopec Corp. Jiujiang Branch. Mr. Wang was appointed the President and Deputy Secretary of the Communist Party Committee of the Company in July 2010. Mr. Wang was appointed the Director of the Company in December 2010 and served as the Vice Chairman of the Company from December 2010 to June 2013. In February 2011, Mr. Wang was appointed the Director and Chairman of the board of Secco.

In June 2013, Mr. Wang was appointed the Chairman of the board of the Company. Mr. Wang graduated from the East China Petroleum Institute majoring in refinery engineering and obtained a Bachelor of Engineering in 1983. He graduated from China University of Petroleum (East China) majoring in chemical engineering and technology and obtained a Doctorate in Engineering in 2006. In 2001 Mr. Wang also obtained an MBA from Open University of Hong Kong. In 2013, he obtained an MBA from China Europe International Business School. He is a professor-level senior engineer by professional title.

 

50


Table of Contents

Wu Haijun, 51, is the Vice Chairman of the Company, Director and Vice President of Secco. Mr. Wu joined the Complex in 1984 and has held various positions including the Deputy Director and Director of the Company’s No.2 Chemical Plant as well as the Manager of the Chemical Division. He was the Vice President of the Company from May 1999 to March 2006 and the Director of the Company from June 2004 to June 2006. He was the Manager and Secretary of the Communist Party Committee of Sinopec Corp. Chemical Sales Branch from December 2005 to March 2008. From December 2005 to April 2010, he was the Director of the Chemical Business Department of Sinopec Corp. In April 2010, he was appointed as the Director of Secco. From April 2010 to February 2011, he served as the President of Secco. In June 2010, he was appointed the Director and Vice Chairman of the Company. In February 2011, Mr. Wu was appointed the Vice President of Secco. Mr. Wu graduated from the East China Institute of Chemical Technology in 1984, majoring in chemical engineering, and obtained a Bachelor of Engineering. In 1997, he obtained an MBA from the China Europe International Business School. He is a senior engineer by professional title.

Gao Jinping, 47, is the Executive Director, Secretary of the Communist Party Committee and Vice President of the Company. Mr. Gao joined the Complex in 1990 and has held various positions including the Deputy Secretary of the Communist Youth League Committee of the Company, Deputy Secretary of the Communist Party Committee of the Experimental Plant, Deputy Secretary of the Chemical Division of the Company and Director of the Propaganda Division of the Communist Party Committee of the Company. From May 2003 to March 2013 Mr. Gao served as the Deputy Secretary of the Communist Party Committee of the Company. From May 2003 to November 2013 Mr. Gao served as the Chairman of the Labor Union of the Company. From June 2004 to June 2006 Mr. Gao served as the Director of the Company. From April 2006 to March 2013 Mr. Gao served as the Secretary of the Communist Party Discipline Supervisory Committee of the Company. From June 2006 to April 2013 Mr. Gao served as the Supervisor and Chairman of the Supervisory Committee of the Company. In March 2013 Mr. Gao was appointed the Secretary of the Communist Party Committee of the Company. In April 2013 Mr. Gao was concurrently appointed the Vice President of the Company. In June 2013 Mr. Gao was appointed the Director of the Company. Mr. Gao graduated from the Food Processing Faculty of Shanghai Aquatic Products University majoring in cooling and cold storage technology and obtained a Bachelor of Engineering in 1990. In 2001, he completed his post-graduate studies in business administration focusing on the aspects of industrial economics at Shanghai Academy of Social Sciences. He is a senior specialist technician by professional title.

Li Honggen, 57, is the Executive Director and Vice President of the Company. Mr. Li joined the Complex in 1973 and has held various positions including the Deputy Director of No. 1 Chemical Plant and Deputy Director of the Ethylene Plant of the Complex, Director of the Ethylene Plant of the Company and Deputy Manager and Manager of the Refining and Chemical Division of the Company. From August 2000 to December 2003, he served as the Vice President of Shanghai Chemical Industrial Park Development Company Limited. From August 2002 to January 2006, he served as the Vice President of Secco. In March 2006, he was appointed the Vice President of the Company. In June 2006, he was appointed the Director of the Company. In August 2008, he was concurrently appointed the Director of Shanghai Chemical Industrial Park Development Company Limited. Mr. Li graduated from East China Institute of Chemical Technology majoring in engineering management and completed a post-graduate course majoring in engineering management at East China University of Science and Technology in 1998. He is a senior engineer by professional title.

Zhang Jianping, 51, is the Executive Director and Vice President of the Company. Mr. Zhang joined the Complex in 1987, and has held various positions including the Deputy Chief Engineer of the Aromatics Plant of the Refining and Chemical Division, Deputy Director of the Plastic Plant, Deputy Manager of the Plastics Division of the Company, Director of the Chemical Research Institute, Director of the Production Division of the Company and Assistant to President of the Company cum Director of the Production Division. In June 2004, Mr. Zhang was appointed the Vice President of the Company. In June 2013, he was appointed the Director of the Company. Mr. Zhang graduated in 1984 from the East China Institute of Chemical Technology majoring in petroleum Refinery and received a Master of Petroleum Processing from the same institute in 1987. He is a qualified senior engineer by professional title.

Ye Guohua, 45, is the Executive Director and Chief Financial Officer of the Company. Mr. Ye joined Shanghai Gaoqiao Petrochemical Company in 1991 and has held various positions including the Deputy Chief and Chief of the Cost Accounting Section of the Finance Office, Director of the Finance Office of the Refinery Plant of Shanghai Gaoqiao Petrochemical Company and Deputy Chief Accountant and Director of the Finance Department of Sinopec Corp. Shanghai Gaoqiao Branch. In October 2009, Mr. Ye was appointed the Chief Financial Officer of the Company. In June 2011, he was appointed the Director of the Company. Mr. Ye graduated with a major in accounting from the Shanghai University of Finance and Economics in 1991. He is a senior accountant by professional title.

 

51


Table of Contents

External Directors

Lei Dianwu, 51, is the Vice President of Sinopec Corp., Assistant to President and Chief Economist of Sinopec Group. Mr. Lei has been serving as an External Director of the Company since June 2005. Mr. Lei has held various positions including the Deputy Director of Planning Division of Yangzi Petrochemical Company, Director of the Preparation Office of the Joint Venture of Yangzi Petrochemical Company, Vice President and Manager of the Production Division of Yangzi BASF Stylene Company Limited. He acted as the Deputy Manager and Deputy Director of the Joint Venture Office at Yangzi Petrochemical Company, Director of Planning and Development Department of China Dong Lian Petrochemical Limited Liabilities Company, Vice President of Yangzi Petrochemical Limited Liabilities Company and Deputy Director of Development and Planning Division of Sinopec Corp. From March 2001 to August 2013, he served as the Director of Development and Planning Division of Sinopec Corp. He has been serving as the Assistant to President of Sinopec Group since March 2009 and serving as the Vice President of Sinopec Corp since May 2009. In August 2013, Mr. Lei was appointed the Chief Economist of Sinopec Group. Mr. Lei has rich experience in enterprise planning and investment development management. In 1984, Mr. Lei graduated from the East China Petroleum Institute majoring in basic organic chemicals and obtained a Bachelor of Engineering. He is a senior engineer by professional title.

Xiang Hanyin, 59, is the Researcher of the Chemical Division of Sinopec Corp. Mr. Xiang has been serving as an External Director of the Company since June 2005. Mr. Xiang began his career in February 1982 and has held various positions including the Deputy Director of the Chemical Plant of Yizheng Chemical Fiber Company and Director of Chemical Plant of Yizheng Chemical Fiber Co., Ltd. From February 2000 to December 2012, he served as the Deputy Director of the Chemical Division of Sinopec Corp. Mr. Xiang has been serving as a Researcher of Chemical Division of Sinopec Corp. since December 2012. Mr. Xiang has gained a lot experience in production management and operation of chemical enterprises. Mr. Xiang graduated from Nanjing Chemical College majoring in basic organic chemicals and obtained a Bachelor of Engineering in 1982. In 2000, he completed post-graduate studies in enterprise management at Nanjing University. He is a senior engineer by professional title.

Independent Directors

Shen Liqiang, 57, is the President and Secretary of the Communist Party Committee of the Shanghai Branch of the Industrial and Commercial Bank of China (“ICBC”). Mr. Shen has been serving as an Independent Director of the Company since June 2011. Mr. Shen has been working in the financial industry since December 1976 and has held various positions including the Deputy Director and Director of the Hangzhou Business Department of the ICBC; Deputy Director of the Accounting and Cashier Department, Deputy Director and Director of the Savings Department, Director of the Personnel Department and Assistant to the President cum Director of Personnel Department of the Zhejiang Branch of the ICBC; Vice President of the Zhejiang Branch of the ICBC; Vice President of the Zhejiang Branch of the ICBC cum General Manager and Secretary of the Communist Party Committee of the Banking Department of the Zhejiang Branch of the ICBC. He was the Vice President and Deputy Secretary of the Communist Party Committee of the Zhejiang Branch of the ICBC from October 2005 to March 2007, and was the President and Secretary of the Communist Party Committee of the Hebei Branch of the ICBC from March 2007 to June 2009. He has been the President and Secretary of the Communist Party Committee of the Shanghai Branch of the ICBC since June 2009. Mr. Shen has been working on banking business management for a long period and has both in-depth expertise on finance theory and extensive experience in finance practice. Mr. Shen holds a Master of Economics and is a senior accountant by professional title.

Jin Mingda, 63, is the President of Shanghai Chemical Industry Association. Mr. Jin has been serving as an Independent Director of the Company since June 2011. Mr. Jin began his career in October 1968 and has held various positions including the Deputy Secretary of the Communist Party Committee, Deputy Director, Secretary of the Communist Party Committee and Director of Shanghai Power Station Auxiliary Equipment Works Co., Ltd; President cum Deputy Secretary of the Communist Party Committee of Shanghai Boiler Works Co., Ltd; Vice President of Shanghai Electric (Group) Corporation; Vice President of Shanghai Electric Group Co., Ltd.; and President and Secretary of the Communist Party Committee of Shanghai Mechanical & Electrical Industry Co., Ltd. He served as the Director, President and Deputy Secretary of the Communist Party Committee of Shanghai Huayi (Group) Company from November 2005 to October 2007, and Chairman and Secretary of the Communist Party Committee of Shanghai Huayi (Group) Company from October 2007 until August 2013. He was an Independent Director of Shanghai Electric Power Co., Ltd in November 2009. He has been serving as the President of Shanghai Chemical Industry Association since January 2013. Mr. Jin has extensive experience in business decision-making and management of conglomerates. He has a master degree and is a senior economist by professional title.

Cai Tingji, 59, is a senior Fellow of the Hong Kong Institute of Certified Public Accountants, a member of the Committee of the Chinese People’s Political Consultative Conference of Jing’an District, Shanghai, and Honorary Vice-Chairman of the Federation of Returned Overseas Chinese of Jing’an District, Shanghai. Mr. Cai has been serving as an Independent Director of the Company since June 2011. Mr. Cai graduated from the Faulty of Accounting of Hong Kong Polytechnic University in 1978. He joined KPMG in the same year and has held various positions, including the Deputy Manager and Manager of the Audit Department of KPMG Hong Kong Office, Managing Partner of KPMG Shanghai Office, Senior Partner of KPMG Huazhen Shanghai Office as well as Senior Partner of KPMG Huazhen in Eastern and Western China. Mr. Cai retired from KPMG Huazhen in April 2010. Mr. Cai was responsible for IPO projects for a number of large Chinese domestic enterprises in China, Hong Kong or overseas, as well as for various projects for listed companies. He possesses a wealth of professional knowledge and experience.

 

52


Table of Contents

Zhang Yimin, 59, is a Professor of Economics and Finance, and Director of the Faculty of Accounting and Finance at China Europe International Business School. Mr. Zhang has been serving as an Independent Director of the Company since October 2013. Mr. Zhang obtained a doctorate degree majoring in finance and political studies at the Business School of the University of British Columbia in Canada, and has held various positions including a Post-doctoral Fellow at the Business School of University of British Columbia, an Assistant Professor at University of New Brunswick, and an Associate Professor at City University of Hong Kong. He has been working as a Professor of Economics and Finance at the China Europe International Business School since September 2004. Mr. Zhang’s major study areas are business operations, financing and industrial economic studies, and has accumulated abundant expertise and experience in these areas.

Supervisory Committee

The Company has a Supervisory Committee whose primary duty is to supervise senior management of the Company that includes the Board of Directors, managers and senior officers. The function of the Supervisory Committee is to ensure that senior management of the Company act in the interests of the Company, its shareholders and employees and in compliance with PRC law. The Supervisory Committee reports to the shareholders in the general meeting. The Articles of Association provide the Supervisory Committee with the right to investigate the business and the financial affairs of the Company and to convene shareholder’s meetings from time to time. The Supervisory Committee currently comprises of seven members, three of whom are employee representatives and four of whom are external supervisors, including two independent supervisors.

Zhang Jianbo, 51, is the Chairman of the Supervisory Committee, Deputy Secretary of the Communist Party Committee, Secretary of the Communist Party Discipline Supervisory Committee and Chairman of the Labor Union of the Company. Mr. Zhang began to work in 1985 and has held various positions including the Deputy Head of the Division of Management for Enterprise’s Leaders under the Department of Education for Personnel of Sinopec Group, Deputy Head of the Division of Evaluation and Appointment Management under the Human Resources Department of Sinopec Corp., Head of the Division of Organization and Supervision under the Human Resources Department of Sinopec Group and Sinopec Corp., respectively. In August 2013, Mr. Zhang was appointed the Deputy Secretary of the Communist Party Committee, Secretary of the Communist Party Discipline Supervisory Committee of the Company. In November 2013, Mr. Zhang was appointed the Chairman of the Supervisory Committee and Chairman of the Labor Union of the Company. Mr. Zhang graduated in 1985 from Jianghan Petroleum Institute majoring in oil recovery engineering and received a Bachelor of Engineering from the same institute. He is a senior specialist technician by professional title.

Zuo Qiang, 51, is the Supervisor, Vice Secretary of the Discipline Supervisory Committee, Director of the Supervisory Office and Director of the Office of the Supervisory Committee of the Company. Mr. Zuo joined the Complex in 1981 and has held various positions, including the archivist of the Command Division for the Construction of No. 1 Chemical Plant Phase II, Head of the Archives Office of the ethylene plant, Secretary of the Youth League Committee of the ethylene plant, Secretary of the Youth League Committee of the Refining and Chemical Division of the Complex, Secretary of the Youth League Committee of the Refining and Chemical Division, General Secretary of the Communist Party Committee of Ethylene Plant No. 1 of the Refining and Chemical Division of the Company, Deputy Director of the Supervisory Office, and Secretary of the Discipline Supervisory Committee of the Company. He was appointed the Director of the Supervisory Office of the Company in April 2011. He was appointed the Supervisor of the Company and the Director of the Office of the Supervisory Committee in June 2011. In October 2011, he was appointed the Deputy Secretary of the Discipline Supervisory Committee. Mr. Zuo graduated from the Correspondence College of the Communist Party Committee School of the Central Committee in 1993 with a major in Party & Administrative management. He is a senior specialist technician by professional title.

Li Xiaoxia, 44, is the Supervisor and the Vice Chairman of the Labor Union of the Company. Ms. Li joined the Complex in 1991 and has held various positions, including the Controller of the operation zone of the marine terminal of the Company, Assistant to the Workshop Director, Deputy Workshop Director and Deputy Section Chief of Storage and Transportation Area No. 2 of the Refining and Chemical Division, Deputy Secretary of the Youth League Committee of the Company , General Secretary of the Communist Party of the Labor Union for Staff Exchange and Relocation Centre, and Secretary of the Communist Party Committee and Deputy Manager of the Refining Division of the Company. She was appointed the Supervisor of the Company in June 2011 and Vice Chairman of the Labor Union of the Company in December 2011. Ms. Li graduated from the Liaoning University of Petroleum and Chemical Technology in 1991 majoring in petroleum and natural gas transportation. She is a senior specialist technician by professional title.

 

53


Table of Contents

External Supervisors

Zhai Yalin, 49, is the Deputy Director of the Auditing Bureau of Sinopec Group and Deputy Director of the Auditing Division of Sinopec Corp. and has been serving as an External Supervisor of the Company since June 2008. Mr. Zhai began his career in 1986 and has held various positions including the Deputy Director of the Office and Director of the Auditing Department of Qianguo Refinery, Deputy Director of the General Office of Sinopec Huaxia Auditing Company, Deputy Director of the General Administrative Office of the Auditing Bureau of Sinopec Group, Director of the General Administrative Office of the Auditing Bureau of Sinopec Group, and Director of the General Administrative Office of the Auditing Bureau of Sinopec Group (Auditing Department of Sinopec Corp.). Since December 2001, Mr. Zhai has been concurrently serving as the Deputy Director of the Auditing Bureau of Sinopec Group and Deputy Director of Auditing Department of Sinopec Corp. Mr. Zhai graduated from the Jilin Siping Normal College in 1986. He is a senior economist by professional title.

Wang Liqun, 56, is the Deputy Chief of the Supervisory Bureau of Sinopec Group and Deputy Director of the Supervisory Department of Sinopec Corp. He has been serving as an External Supervisor of our Company since June 2011. Mr. Wang started his career in 1976 and has held various positions, including the Deputy Director of the Manager’s Office of Beijing Yanshan Petrochemical Corporation, Director of the Personnel Department, and Deputy Head and Head of the Department for Cadres of Beijing Yanshan Petrochemical Co., Ltd. He served as a member of the Standing Committee of the Communist Party Committee and Chairman of the Labor Union of Beijing Yanshan Petrochemical Co., Ltd. from August 2008 to April 2010. He has been serving as the Deputy Chief of the Supervisory Bureau of Sinopec Group and Deputy Director of the Supervisory Department of Sinopec Corp. since April 2010. Mr. Wang graduated from the Beijing Federation of Labor Unions University for Workers and Staff in 1984 with a major in environmental protection (Diploma), and graduated from the Beijing University of Technology in 1997 with a major in business management (Bachelor). He is a senior economist by professional title.

Independent Supervisors

Chen Xinyuan, 49, is the Dean, Professor and Tutor to doctoral students of the College of Accounting, Shanghai University of Finance and Economics. Mr. Chen has been serving as an Independent Supervisor of the Company since June 2011. Mr. Chen graduated from the Accounting Faculty, Hangzhou College of Commerce in July 1985 in June 2011, before he undertook post-graduate studies at the Accounting Faculty of Shanghai University of Finance and Economics. Mr. Chen then taught at the Accounting Faculty of Shanghai University of Finance and Economics. He commenced his doctoral studies in accounting while teaching and received his doctorate in June 1994. He has been a tutor to doctoral students since December 1998. From June 2000 to June 2003, Mr. Chen was an Independent Supervisor of the Company. From June 2003 to June 2011, Mr. Chen was an Independent Director of the Company. Mr. Chen used to study in West Germany for one year. Mr. Chen has had many years of experience teaching and studying accountancy, and has notable achievements in accounting research. Mr. Chen is very familiar with financing and accounting business and has extensive experience in business management.

Zhou Yunnong, 71. Mr. Zhou has been serving as an Independent Supervisor of the Company since June 2011. Mr. Zhou joined the Complex in October 1972 and has held various positions including the Deputy President of the Complex, Deputy Director of the Human Resource Department of Sinopec Group, Deputy Secretary of Communist Party Committee of the Complex, Vice President of the Company, Secretary of the Communist Party Committee of Sinopec Jinshan Industrial Company and the District Mayor of Jinshan District of Shanghai. From November 1999 to April 2002, he was an Inspector (bureau level) of Shanghai Jinshan District. From June 2003 to June 2005, Mr. Zhou was an Independent Supervisor of the Company. From June 2005 to June 2011, Mr. Zhou was an Independent Director of the Company. Mr. Zhou has extensive experience in business management and public administration management. Mr. Zhou graduated from the East China Normal University in 1964, majoring in radio. He is a senior engineer by professional title.

Senior Management

Zhang Zhiliang, 60, was a Vice President of the Company until April 28, 2014 when his appointment was terminated pursuant to the resolution of the board meeting on April 28, 2014. Mr. Zhang joined the Complex in 1977 and held various positions including the Deputy Director and Director of the No. 1 Chemical Plant of the Complex, as well as an Assistant Manager and Manager of the Company’s Refining and Chemical Division. He was the Vice President of the Company from April 1997 to March 2006. He was the Director of the Company from June 1997 to June 2003. He was the Director of Secco from November 2002 to April 2010, and the Vice President of Secco from January 2006 to November 2006. He was the President of Secco from October 2006 to April 2010. In April 2010, he was appointed the Vice President of the Company. Mr. Zhang graduated from Fudan University in 1977, majoring in high molecular chemistry. He graduated from the Shanghai No. 2 Industrial University in 1999, majoring in computer application and management. He is a senior engineer of professorate title.

 

54


Table of Contents

Shi Wei, 54, was a Vice President of the Company until April 28, 2014 when his appointment was terminated pursuant to the resolution of the board meeting on April 28, 2014. Mr. Shi joined the Complex in 1982 and has held various positions including the Assistant to the Manager, Deputy Manager of the Refining and Chemical Division, Manager of the Environmental Protection Department, Secretary of the Communist Party Committee and Manager of the Refining and Chemical Division of the Company. In October 2003, Mr. Shi was appointed the Vice President of the Company. From June 2005 to June 2013, he served as the Director of the Company. In May 2012, Mr. Shi was appointed the leader of the preparatory group of Guizhou Zhijin coal chemical project of Sinopec Corp. In 1982, Mr. Shi graduated from the East China Institute of Chemical Technology majoring in oil refining engineering and obtained a Bachelor of Engineering. Mr. Shi completed post-graduate studies in business management at the East China University of Science and Technology in 1998. Mr. Shi is a senior engineer by professional title.

Jin Qiang, 48, is a Vice President of the Company. Mr. Jin joined Zhenhai General Petrochemical Works in 1986 and has held various positions including the Deputy Director of the Utilities Department, Deputy Director and Director of the Machinery and Power Division of Sinopec Zhenhai Refining & Chemical Co., Ltd, and Director of the Machinery and Power Division of Sinopec Corp. Zhenghai Refining & Chemical Branch. From March 2007 to October 2011, Mr. Jin served as the Deputy Chief Engineer of Sinopec Corp. Zhenghai Refining & Chemical Branch. Mr. Jin was appointed the Vice President of the Company in October 2011. Mr. Jin graduated in 1986 from East China Institute of Chemical Technology majoring in chemical machinery, and graduated in 2007 from the Graduate School of Central Party School majoring in economic management. He is a senior engineer by profession title.

Guo Xiaojun, 44, is a Vice President of the Company. Mr. Guo joined the Complex in 1991 and has held various positions including the Director of the Polyolefin Integrated Plant in the Plastics Division as well as Deputy Chief Engineer, Assistant to the Manager, Deputy Manager, and Manager cum Deputy Secretary of the Communist Party Committee of the Plastics Division. He served as the Deputy Chief Engineer and Director of the Production Department of the Company from March 2011 to April 2013. In April 2013, he was appointed the Vice President of the Company. He graduated from the East China University of Science and Technology majoring in basic organic chemical engineering in 1991 and obtained a Bachelor of Engineering. Mrs. Guo obtained a Master of Engineering majoring in chemical engineering from the East China University of Science and Technology in 2008. He is a professor-level senior engineer by professional title.

Zhang Jingming, 56, is the Secretary of the Board of Directors, General Legal Counsel and Director of the Strategy Office of the Company. Mr. Zhang joined the Complex in 1978 and has held various positions including the Project Manager of the International Department, Securities Affairs Representative, Deputy Director of the International Department, in Hong Kong and Deputy Director of the Board Secretariat. Mr. Zhang has been serving as the Secretary to the Board of Directors since June 1999. From June 1999 to June 2011, he concurrently served as the Director of the Board Secretariat. He has been concurrently serving as the Director of the Strategy Research Department of the Company since June 2001. In January 2005, Mr. Zhang was appointed the General Legal Counsel of the Company. In 1987, Mr. Zhang graduated from the Shanghai International Studies University majoring in English. From 1992 until 1993, he completed post-graduate studies in the fourth Sino-British joint MBA program at the Northwestern Polytechnic University. Mr. Zhang then studied in the University of Hull and obtained an MBA degree in July 1995. In 2002, Mr. Zhang completed his post-graduate courses in international economic law at the East China University of Political Science and Law. He is a senior economist by professional title.

B. Compensation.

The aggregate amount of cash compensation we paid to our directors, supervisors and executive officers during the year ended December 31, 2013 was approximately RMB7.198 million. In addition, directors and supervisors who are also officers or employees receive certain other benefits-in-kind, such as subsidized or free health care services, housing and transportation, which large Chinese enterprises customarily provide to their employees. No benefits are payable to members of the board or the Supervisory Committee or the executive officers upon termination of their relationship with us.

 

55


Table of Contents

The following table sets forth the compensation on an individual basis for our directors, supervisors and executive officers who received compensation from us in 2013.

 

Name

  

Position with the Company

   Remuneration  in
2013
 
         

(RMB’000)

(before tax)

 

Wang Zhiqing

   Chairman of the Board of Directors and President      673   

Wu Haijun

   Vice Chairman of the Board of Directors      —     

Gao Jinping

   Director and Vice President      618   

Li Honggen

   Director and Vice President      590   

Zhang Jianping

   Director and Vice President      582   

Ye Guohua

   Director and Chief Financial Officer      584   

Lei Dianwu

   External Director      —     

Xiang Hanyin

   External Director      —     

Shen Liqiang

   Independent Director      —     

Jin Mingda

   Independent Director and Director of the Remuneration and Appraisal Committee      150   

Cai Tingji

   Independent Director and Director of the Audit Committee      150   

Zhang Yimin

   Independent Director      37.5   

Zhang Jianbo

   Chairman of Supervisory Committee      71   

Zuo Qiang

   Supervisor      357   

Li Xiaoxia

   Supervisor      385   

Zhai Yalin

   External Supervisor      —     

Wang Liqun

   External Supervisor      —     

Chen Xinyuan

   Independent Supervisor      —     

Zhou Yunnong

   Independent Supervisor      —     

Zhang Zhiliang

   Former Vice President      627   

Shi Wei

   Former Vice President      723   

Jin Qiang

   Vice President      435   

Guo Xiaojun

   Vice President      246   

Zhang Jingming

   Company Secretary and General Legal Counsel      477   

Rong Guangdao

   Former Chairman of the Board of Directors      417   

Wang Yongshou

   Former Independent Director and Director of the Remuneration and Appraisal Committee      75   

C. Board Practices. Board of Directors

Our board of directors consists of twelve members. Our directors are elected at meetings of our shareholders, and, unless they resign at an earlier date, are deceased or removed, will serve three-year terms. The directors shall be eligible for reelection upon expiry of their terms of office; however, the combined tenure of an independent director may not exceed a total of six years. The term of our current board of directors will expire in 2014. None of our directors have entered into any service contracts with us or any of our subsidiaries providing for benefits upon termination of appointment or employment (with the exception of compensation required by Chinese labor law).

Independent Board Committee

We formed an Independent Board Committee on October 24, 2013, which consists of four independent non-executive directors. The current members are Shen Liqiang, Jin Mingda, Cai Tingji and Zhang Yimin. The Independent Board Committee advised our shareholders other than Sinopec Corp. and its associates in respect of the terms of the continuing connected transactions under the renewed Mutual Product Supply and Sale Services Framework Agreement with Sinopec Group and Sinopec Corp. and the renewed Comprehensive Services Framework Agreement with Sinopec Group and the proposed caps on annual transaction values thereof for the three years ending December 31, 2016.

Supervisory Committee

The Supervisory Committee is responsible for ensuring that our directors and senior officers act in the interests of our company or those of our shareholders or employees and that they do not abuse their positions and powers. The Supervisory Committee has no power to overturn the decisions or actions of our directors or officers and may only recommend that they correct any acts that are harmful to our interests or the interests of our shareholders or employees. The Supervisory Committee is currently composed of seven members appointed for a three year term. The term of the current members will expire in June 2014. Supervisory Committee members have the right to attend meetings of our board of directors, inspect our financial affairs and perform other supervisory functions.

 

56


Table of Contents

Audit Committee

Pursuant to Paragraph 14 of the Code of Best Practices set out in Appendix 14 of the Rules Governing the Listing of Securities on The HKSE, we formed an audit committee on June 15, 1999 which consists of three directors. The current members are Cai Tingji, Shen Liqiang and Jin Mingda. The principal duty of the audit committee is to review and supervise our financial reporting process and internal controls. The members of the audit committee will hold office for the same term as their directorships which will expire in 2014.

Remuneration Committee

We formed a remuneration committee on December 25, 2001 which consists of three directors. The current members are Shen Liqiang, Jing Mingda and Ye Guohua according to the Resolutions of the Fifteenth Meeting of the Seventh Session of the Board of Directors. The key responsibility of the Remuneration Committee is to formulate and review the remuneration policy and plan for the directors and executive officers, formulate the standards for evaluation of the directors and executive officers and conduct such evaluations.

Summary Corporate Governance Differences

There are significant differences between our corporate governance practices and those of U.S. issuers listed on the NYSE. Pursuant to Section 303A.11 of the NYSE listing Manual, we have disclosed certain of these differences on our website at www.spc.com.cn/enspc/spc/newsroomlook.php?Did=1650&cid=69dD1ev=5.

D. Employees.

As of December 31, 2013, we had 14,127 employees.

The following table shows the approximate number of employees we had at the end of our last three years by the principal business function they performed:

 

     December 31,  
     2011      2012      2013  

Management

     1,632         1,617         1,471   

Engineers, technicians and factory personnel

     8,857         8,689         8,224   

Accounting, marketing and others

     5,166         4,701         4,432   
  

 

 

    

 

 

    

 

 

 

Total

     15,655         15,007         14,127   
  

 

 

    

 

 

    

 

 

 

Approximately 43.25% of our work force are graduates with a tertiary degree or higher. In addition, we offer our employees opportunities for education and training based upon our development plans and requirements and the individual performance of each employee.

 

57


Table of Contents

A system of labor contracts has been adopted in our Company. The contract system imposes discipline, provides incentives to adopt better work habits and gives us greater management control over our work force. We believe that by linking remuneration to productivity, the contract system has also improved employee morale. As of December 31, 2013, almost all of the work force was employed pursuant to labor contracts which specify the employee’s position, responsibilities, remuneration and grounds for termination. The contracts generally have short terms of one to five years and may be renewed with the agreement of both parties. The remaining personnel are employed for an indefinite term.

We have a labor union that protects employees’ rights, aims to assist in the fulfillment of our economic objectives, encourages employee participation in management decisions and assists in mediating disputes between us and union members. We have not been subject to any strikes or other labor disturbances which have interfered with our operations, and we believe that our relations with our employees are good.

Total remuneration of our employees includes salary and bonuses. Employees also receive certain benefits in terms of housing, education and health services that we subsidize, and other miscellaneous subsidies. In 2013, we incurred RMB1,815.3 million in employment costs.

In compliance with Shanghai regulations, we and our employees participate in a defined contribution government pension scheme under which all employees upon retirement are entitled to receive pensions. In order to safeguard and properly enhance the living level of retired employees and improve the medium and long term incentive system, the company established an enterprise annuity plan. According to the plan, to the extent that the employees volunteer for the related payments and have been with the Company for one year or more, such employees are entitled to participate in the enterprise annuity plan. We will make payments to match the payments made by the employees after giving considerations to our profitability, the employee’s work responsibilities, contributions, and treatments post retirement based on the principle of universal benefits. We have 15,455 retired employees under the above retirement insurance plans.

In addition to the pension benefits, pursuant to the relevant laws and regulations of the PRC, we and our employees participate in defined social security contributions for employees, such as a housing fund, basic medical insurance, supplementary medical insurance, unemployment insurance, injury insurance and maternity insurance.

 

58


Table of Contents

E. Share Ownership.

The following table shows the ownership interests of our Directors, Supervisors and senior officers in our shares as of March 31, 2014. All shares indicated are domestic shares and are directly owned by the relevant persons. In each case, they represent less than 1% of the outstanding domestic shares. As compared to the previous year, the shareholding percentages remained the same in 2013. Except as disclosed below, none of the Directors, Supervisors or senior officers or their affiliates had any other beneficial interest in our issued share capital as of March 31, 2014.

 

Name

  

Position

   Shares held at
March  31, 2014
 
Wang Zhiqing    Chairman and President      0   
Wu Haijun    Vice Chairman      0   
Li Honggen    Director and Vice President      0   
Zhang Jianping    Director and Vice President      0   
Ye Guohua    Director and Chief Financial Officer      0   
Lei Dianwu    External Director      0   
Xiang Hanyin    External Director      0   
Shen Liqiang    Independent Director      0   
Jin Mingda    Independent Director and Director of the Remuneration and Appraisal Committee      0   
Cai Tingji    Independent Director and Director of the Audit Committee      0   
Zhang Yimin    Independent Director      0   
Zhang Jianbo    Chairman of the Supervisory Committee      0   
Zuo Qiang    Supervisor      0   
Li Xiaoxia    Supervisor      0   
Zhai Yalin    External Supervisor      0   
Wang Liqun    External Supervisor      0   
Chen Xinyuan    Independent Supervisor      0   
Zhou Yunnong    Independent Supervisor      0   
Zhang Zhiliang    Former Vice President      0   
Shi Wei    Former Vice President      0   
Jin Qiang    Vice President      0   
Guo Xiaojun    Vice President      0   
Zhang Jingming    Company Secretary and General Legal Counsel      0   
Rong Guangdao    Former Chairman      8,100   

We currently have no employee share purchase plan, share option plan or other arrangement to involve employees in our share capital. In connection with our domestic share reform, Sinopec Corp. made an undertaking that, within 12 months from the date on which Sinopec Corp. becomes entitled to trade, deal in or transfer its non-publicly-tradable shares of the Company in the market (meaning the first trading day after the implementation of the Proposal for the share reform), it will request that, subject to the requirements of the State-owned Assets Supervision and Administration Commission and the China Securities Regulatory Commission, the board of directors of the Company propose a share option incentive scheme. Pursuant to Sinopec Corp.’s undertaking, the exercise price for the first batch of share options granted under such share option incentive scheme shall not be less than RMB6.43 per share, being the closing price of the domestic shares on the Shanghai Stock Exchange on May 30, 2013, provided that such exercise price will be subject to adjustments for dividends and certain other standard adjustment events prior to the announcement of the proposal for the share option incentive scheme. As of the date hereof, the board of directors of the Company has not proposed such share option incentive scheme yet. For more information regarding the domestic share reform, see Item 4. Information on the Company – A. History and Development of the Company – Domestic Share Reform.

 

59


Table of Contents
ITEM 7. MAJOR SHAREHOLDERS AND RELATED PARTY TRANSACTIONS.

A. Major Shareholders.

Sinopec Corp. owns 50.56% of our share capital and is able to exercise all the rights of a controlling shareholder, including the election of directors and voting on amendments to our Articles of Association.

The table below sets forth information regarding ownership of our capital stock as of March 31, 2014 by (i) all persons who we know own more than five percent of our capital stock and (ii) our officers and directors as a group. We are not aware that any such shareholders have voting rights different from those of our other shareholders.

 

Title of Class

   Identity of Person or Group    Number of
Shares Held
     Percent of
Total  Share
Capital
 

Domestic Shares

   Sinopec Corp.      5,460,000,000         50.56

H Shares

   HKSCC nominees Ltd.      3,444,632,653         31.89

Domestic Shares

   Directors and Officers      8,100         less than 1

As of March 31, 2014, a total of 3,495,000,000 H Shares were outstanding. A total of 7,305,000,000 domestic shares were outstanding on March 31, 2014.

As of March 31, 2014, a total of 2,386,319 ADSs were registered in the name of The Bank of New York Mellon, the depositary under our ADS deposit agreement. The Bank of New York Mellon has advised us that, as of March 31, 2014, 2,386,319 ADSs, representing the equivalent of 238,631,900 H Shares, were held of record by 82 other registered shareholders domiciles in and outside of the United States. We have no further information as to our shares held, or beneficially owned, by U.S. persons.

To the best of our knowledge, except as disclosed above, we are not directly or indirectly controlled by another corporation, any foreign government, or any other natural or legal person, severally or jointly.

We are not aware of any arrangement that may at a subsequent date result in a change of control of our company.

B. Related Party Transactions.

Intercompany service agreements and business-related dealings

During 2013, pursuant to the Mutual Product Supply and Sales Service Framework Agreement entered into by the Company and Sinopec Corp., we purchased raw materials from, and sold petroleum products and petrochemicals as well as leased properties to, Sinopec Corp. and its associates, and Sinopec Corp. and its associates acted as sales agents for our petrochemical products. Under the Comprehensive Services Framework Agreement entered into by the Company and Sinopec Group, we accepted construction and installation, engineering design, insurance agency and financial services relating to the petrochemical industry provided by Sinopec Group and its associates. The relevant connected transactions were conducted in accordance with the terms of the Mutual Product Supply and Sales Services Framework Agreement and the Comprehensive Services Framework Agreement. As the Mutual Product Supply and Sales Service Framework Agreement and the Comprehensive Services Framework Agreement were set to expire on December 31, 2013, we renewed these agreements with Sinopec Corp. and Sinopec Group respectively upon approval and authorization at the 2013 Extraordinary General Meeting held on December 11, 2013. At the 2013 Extraordinary General Meeting, our shareholders also approved certain caps on the annual transaction values of certain ongoing continuing connected transactions for the years ending December 31, 2014, December 31, 2015 and December 31, 2016. The transaction amounts of the relevant connected transactions in 2013 did not exceed such caps.

The purchases by us of crude oil and related materials from, and sales of petroleum products by us to, Sinopec Corp. and its associates were conducted in accordance with the State’s relevant policy and applicable State tariffs or State guidance prices. As long as the State does not lift its control over purchases of crude oil, sales of petroleum products and pricing thereof, such connected transactions will continue to occur. We sell petrochemicals to Sinopec Corp. and its associates and Sinopec Corp. and its associates act as agents for the sales of petrochemicals in order to reduce our inventories, expand their trading, distribution and sales networks and improve our bargaining power with our customers. We lease part of the properties to Sinopec Corp. and its associates in consideration of their good financial background and credit standing. We accept construction and installation, engineering design, insurance agency and financial services relating to the petrochemical industry from Sinopec Group and its associates in order to secure steady and reliable services at reasonable prices.

 

60


Table of Contents

The prices of the continuing connected (i.e., related-party) transactions conducted between the Company and Sinopec Group, Sinopec Corp. and its associates are determined by the parties involved after consultation pursuant to (1) the fixed price of the state; or (2) the guiding price of the state; or (3) market prices, and the conclusion of agreements for the connected transactions are in compliance with the needs of the Company’s production and operation. Therefore the above continuing connected transactions do not cause a material impact on the Company’s independence.

 

Type of major

transactions

   Connected parties    Annual cap for 2013      Transaction
Amount during
The reporting
Period
     Unit:  RMB’000
Percentage
Of the total
Amount of
the same
type of
transaction
(%)
 

Mutual Product Supply and Sales Services Framework Agreement

  

     

Purchases of raw materials

   Sinopec Corp.
and its associates
     81,000,000         62,127,749         74.91   

Sales of petroleum products

   Sinopec Corp.
and its associates
     75,000,000         61,901,684         53.58   

Sales of petrochemical products

   Sinopec Corp.
and its associates
     20,900,000         10,708,020         9.27   

Property leasing

   Sinopec Corp.
and its associates
     32,000         25,602         49.73   

Agency sales of petrochemical

   Sinopec Corp.
and its associates
     390,000         152,331         100.00   

Comprehensive Services Framework Agreement

           

Construction, installation and engineering design services

   Sinopec Group
and its associates
     420,000         287,988         24.42   

Petrochemical industry insurance services

   Sinopec Group
and its associates
     174,000         146,176         83.85   

Financial services

   Sinopec Group
and its associates
     308,000         21,705         7.58   

 

61


Table of Contents

Other related party transactions

We entered into the Property Right Transaction Agreement with Sinopec Sales Company Limited (“Sales Company”), a wholly owned subsidiary of Sinopec Corp. on December 5, 2013 in Shanghai, pursuant to which we agreed to dispose of certain assets located in Chenshan Oil Depot Area and the corresponding liabilities to Sales Company at a consideration of RMB594,147,498.73 (U.S.$ 98,146,174.86). The Sales Company has paid the total consideration in a single payment to us on December 11, 2013. As of December 31, 2012, the net book value of the object of this transaction was RMB152,616,900 (U.S.$25,210,515.88). Upon the completion of this transaction, we expect to book a profit before tax at approximately RMB440,230,000 (U.S.$72,720,815.37), and expects all proceeds from this transaction will be used for general working capital purposes of the Company. The board of directors of the Company (excluding directors connected to this transaction) approved this transaction on December 5, 2013 at the eighteenth meeting of the seventh session of the board of directors. The relevant assets were transferred by way of an asset package, which resulted in a reduction in tax expenditures.

To fund Secco’s new acrylonitrile plant project with a capacity of 260,000 tons/year, its new ethylene plant with a new supercharger, its new butadiene plant with a capacity of 90,000 tons/year, and its utility facilities upgrading project, the shareholders of Secco agree to increase the registered capital of Secco by U.S.$150,085,618 according to their respective shares in the equity interests in Secco, of which the Company is obligated to contribute an amount of U.S.$ 30,017,124, which will be paid in installments with the equivalent value in RMB by January 24, 2016. Sinopec Corp. directly owns 30% of the equity interest in Secco, and therefore is obligated to contribute an amount of U.S.$45,025,685. The board of directors of the Company (excluding directors connected to this transaction) approved this transaction on December 5, 2013 at the eighteenth meeting of the seventh session of the board of directors.

Equity joint venture

Late in 2001, we established Secco, a Sino-foreign equity joint venture, together with BP and Sinopec Corp. We own a 20% interest in Secco, while BP and Sinopec Corp. own 50% and 30% interests in Secco, respectively. Secco was established to build and operate a 900,000 ton Rated Capacity ethylene petrochemical manufacturing facility to manufacture and market ethylene, polyethylene, styrene, polystyrene, propylene, acrylonitrile, polypropylene, butadiene, aromatics and by-products; provide related after-sales services and technical advice with respect to such petrochemical products and by products; and engage in polymers application development. Secco completed construction in 2005. Secco’s total initial registered capital was U.S.$901,440,964, of which we provided the Renminbi equivalent of U.S.$180,287,952. To fund Secco’s new acrylonitrile plant project with a capacity of 260,000 tons/year, its new ethylene plant with a new supercharger, its new butadiene plant with a capacity of 90,000 tons/year, and its utility facilities upgrading project, the shareholders of Secco agree to increase the registered capital of Secco by U.S.$150,085,618 according to their respective shares in the equity interests in Secco, of which the Company is obligated to contribute an amount of U.S.$ 30,017,124, which will be paid in installments with the equivalent value in RMB by January 24, 2016.

 

62


Table of Contents

HKSE connected transactions rules

We are required by HKSE listing rules to obtain advance shareholder approval for certain transactions with related parties such as Sinopec Group, Sinopec Corp., or its associates. We comply with such HKSE listing rules by obtaining advance shareholder approval at least every three years for the renewal of our framework agreements (e.g., the Mutual Product Supply and Sales Services Framework Agreement and the Comprehensive Services Framework Agreement) with Sinopec Corp. and Sinopec Group for setting maximum aggregated annual values spent on the supply of products and services under these agreements. The independent non-executive directors will need to confirm each year, upon reviewing our continuing connected transaction, that these transactions are conducted in the ordinary and usual course of our business, on normal commercial terms and in accordance with the terms of these agreements.

C. Interests of Experts and Counsel.

Not applicable.

 

ITEM 8. FINANCIAL INFORMATION.

A. Consolidated Statements and Other Financial Information.

Please see Item 17. Financial Statements for our audited consolidated financial statements filed as part of this annual report.

Export Sales

In 2013, export sales accounted for RMB111.19 million (U.S.$18.367 million) or 1.05% of our total net sales.

Litigation

Neither we nor any of our subsidiaries is a party to, nor is any of our or their property the subject of any legal or arbitration proceedings which may have significant effects on our financial position or profitability. We are not aware of any litigation or arbitration proceedings in which any of our directors, any member of our senior management or any of our affiliates is an adverse party or has a material adverse interest.

Dividend Policy

Our board of directors may propose dividend distributions subject to the approval of the shareholders. The Articles of Association also provide that, the aggregate profits distributed in cash in the recent three years shall not be less than 30% of the average annual distributable profits within such three-year period. Shareholders receive dividends in proportion to their shareholdings.

The Articles of Association require that cash dividends and other distributions in respect of H shares be declared in Renminbi and paid by us in Hong Kong dollars while cash dividends and other distributions in respect of our domestic shares be paid in Renminbi. If we record no profit for the year, we may not distribute dividends in such year.

We expect to continue to pay dividends, although there can be no assurance as to the particular amounts that might be paid from year to year. Payment of future dividends will depend upon our revenue, financial condition, future earnings and other factors. See Item 5. Operating and Financial Review and Prospects and Item 3. Key Information – A. Selected Financial Data – Dividends.

 

63


Table of Contents

B. Significant Changes.

No significant change has occurred since the date of the financial statements included in this annual report.

 

ITEM 9. THE OFFER AND LISTING.

A. Offer and Listing Details

Set forth below is certain market information relating to our H Shares, ADSs and domestic shares for the periods indicated.

 

     The Stock
Exchange
of Hong Kong
     The New York
Stock Exchange
     The Shanghai
Stock
Exchange
 
     High      Low      High      Low      High      Low  

2009

     4.13         1.61         52.09         20.75         12.48         5.06   

2010

     4.11         2.58         52.27         33.13         11.11         7.16   

2011

     4.98         2.45         63.05         32.24         10.89         5.80   

2012

     3.20         1.88         41.43         24.64         6.76         4.68   

2013

     2.500         1.440         48.24         26.98         5.470         2.670   

2012

                 

First Quarter

     3.20         2.59         41.43         34.62         6.72         5.72   

Second Quarter

     2.83         2.13         36.54         27.39         6.76         5.73   

Third Quarter

     2.43         1.88         30.17         24.64         6.38         5.07   

Fourth Quarter

     2.77         1.97         36.31         25.29         5.55         4.68   

2013

                 

First Quarter

     2.500         1.700         48.24         33.18         4.490         3.360   

Second Quarter

     2.290         1.440         43.99         28.69         5.470         3.670   

Third Quarter

     2.060         1.570         39.27         30.62         5.460         2.730   

Fourth Quarter

     2.440         1.910         45.00         26.98         3.730         2.670   

2014

                 

First Quarter

     2.500         1.980         31.500         25.67         4.280         2.810   

Most Recent Six Months

                 

October 2013

     2.130         1.910         39.59         36.63         2.910         2.680   

November 2013

     2.360         1.970         44.38         38.00         2.930         2.670   

December 2013

     2.440         2.110         45.00         26.98         3.730         2.750   

January 2014

     2.330         2.040         28.63         26.54         3.140         2.810   

February 2014

     2.450         2.060         30.55         26.54         4.040         2.890   

March 2014

     2.500         1.980         31.50         25.67         4.280         3.410   

In connection with the domestic share reform, the trading of domestic shares of the Company on the Shanghai Stock Exchange was suspended twice from May 31, 2013 to June 20, 2013 and from June 28, 2013 to August 19, 2013. For more information regarding the domestic share reform, see Item 4. Information on the Company – A. History and Development of the Company – Domestic Share Reform.

B. Plan of Distribution

Not applicable.

C. Markets

The principal trading market for our H Shares is the HKSE. The ADSs, each representing 100 H Shares, have been issued by The Bank of New York Mellon as a depositary under a Deposit Agreement with us and are listed on the NYSE under the symbol “SHI.” We have also listed our domestic shares on the Shanghai Stock Exchange. Prior to our initial public offering on July 26, 1993 and subsequent listings on the HKSE and NYSE, there was no market for our H Shares or the ADSs. Public trading in our domestic shares commenced on November 8, 1993.

 

64


Table of Contents

D. Selling Shareholders

Not applicable.

E. Dilution

Not applicable.

F. Expenses of the Issuer

Not applicable.

 

ITEM 10. ADDITIONAL INFORMATION.

A. Share Capital

Not applicable.

B. Memorandum and Articles of Association.

The following is a summary based upon provisions of our Articles of Association as currently in effect, the Company Law of the People’s Republic of China (1993) (as amended) and other selected laws and regulations applicable to us. You should refer to the text of the Articles of Association and to the texts of applicable laws and regulations for further information.

We are a joint stock limited company established in accordance with the Company Law and certain other laws and regulations of the PRC. We are registered with the Shanghai Administration of Industry and Commerce with business license number 310000000021453. Our Articles of Association provide, at article 11, that our purpose is:

 

   

to build and operate a diversified industrial company which will be one of the world’s leading petrochemical companies;

 

   

to promote the development of the petrochemical industry in China through the production of a broad variety of outstanding products; and

 

   

to practice advanced, scientific management and apply flexible business principles, and to develop overseas markets for our products so that we and our shareholders receive reasonable economic benefits.

Our scope of business is limited to matters approved by Chinese authorities. Article 12 provides that our primary business scope includes:

Refining crude oil, petroleum products, petrochemical products, synthetic fibers and monomers, plastic products, raw materials for knitting and textile products, preparation of catalysts and recover waste catalysts, power, heat, water and gas supply, water treatment, railway cargo loading and unloading, inland water transport, wharf operation, warehousing, design, research and development, technology development, transfer, consultancy and other services, property management, lease of self-owned premises, internal staff training, design and fabrication of various advertisements, and release of advertisements on self-owned media (administrative license should be obtained when required). We may adjust these subject to approval by governmental authorities.

The following discussion primarily concerns our shares and the rights of our shareholders. Holders of our ADSs will not be treated as our shareholders and will be required to surrender their ADSs for cancellation and withdrawal from the depositary facility in which the H shares are held in order to exercise shareholder rights in respect of H shares.

Domestic shares and overseas-listed foreign invested H shares are both ordinary shares in our share capital. Domestic shares are shares we issue to domestic Chinese investors for subscription in Renminbi, while H shares are shares we issue for subscription in other currencies to investors from Hong Kong, Macau, Taiwan and outside of China.

Sources of Shareholders’ Rights

China’s legal system is based on written statutes and is a system in which decided legal cases have little precedent value. China’s legal system is similar to civil law systems in this regard. In 1979, China began the process of developing its legal system by undertaking to promulgate a comprehensive system of laws. In December 1993, the Standing Committee of the 8th National People’s Congress adopted the Chinese Company Law. Although the Chinese Company Law is expected to serve as the core of a body of regulatory measures, which will impose a uniform standard of corporate behavior on companies and their directors and shareholders, only a limited portion of this body of regulatory measures has so far been promulgated.

 

65


Table of Contents

Currently, the primary sources of shareholder rights are the Articles of Association, the Chinese Company Law and the HKSE listing rules, which, among other things, impose standards of conduct, fairness and disclosure on us, our directors and our controlling shareholder. To facilitate the offering and listing of shares of Chinese companies overseas, and to regulate the behavior of companies whose shares are listed overseas, the former State Council Securities Committee and the former State Commission for Restructuring the Economic System issued the Mandatory Provisions for articles of association of Companies Listing Overseas on August 27, 1994. These provisions have been incorporated into our Articles of Association and any amendment to those provisions will only become effective after approval by the companies approval department authorized by the State.

In addition, upon the listing of and for so long as the H shares are listed on the HKSE, we will be subject to those relevant ordinances, rules and regulations applicable to companies listed on the HKSE, the Securities and Futures Ordinance and the Codes on Takeovers and Mergers and Share Repurchases.

Unless otherwise specified, all rights, obligations and protections discussed below derive from our Articles of Association and/or the Chinese Company Law.

Enforceability of Shareholders’ Rights

There has not been any public disclosure in relation to the enforcement by holders of H shares of their rights under the charter documents of joint stock limited companies or the Chinese Company Law or in the application or interpretation of the Chinese or Hong Kong regulatory provisions applicable to Chinese joint stock limited companies.

In most states of the United States, shareholders may sue a corporation “derivatively”. A derivative suit involves the commencement by a shareholder of a corporate cause of action against persons who have allegedly wronged the corporation, where the corporation itself has failed to enforce the claims directly. This would include suits against corporate officers, directors, or controlling shareholders. This type of action is brought based upon a primary right of the corporation, but is asserted by a shareholder on behalf of the corporation. In accordance with the Company Law of the People’s Republic of China, if a company incurs losses due to the violation of any provision of laws, administrative regulations or the company’s articles of association by any of its directors, supervisors and officers during his/her discharge of duties entrusted by the company, or due to any other person’s infringement of the company’s legal rights or interests, the shareholders of the company may take legal action before a court under the Company Law of the People’s Republic of China.

Our Articles of Association provide that all differences or claims

 

   

between a holder of H shares and us;

 

   

between a holder of H shares and any of our directors, supervisors, manager or other senior officers; or

 

   

between a holder of H shares and a holder of domestic shares,

involving any right or obligation provided in the Articles of Association, the Chinese Company Law or any other relevant law or administrative regulation which concerns our affairs must, with certain exceptions, be referred to arbitration at either the China International Economic and Trade Arbitration Commission in China or the Hong Kong International Arbitration Center. Our Articles of Association also provide that the arbitration will be final and conclusive. On June 21, 1999, an arrangement was made between Hong Kong and China for the summary mutual enforcement of each other’s arbitration awards in a manner consistent with the United Nations Convention on the Recognition and Enforcement of Foreign Arbitral Awards and practices that occurred before the handover of Hong Kong to China. This arrangement was approved by the Supreme Court of China and the Hong Kong Legislative Council, and became effective on February 1, 2000.

All of our directors and officers reside outside the United States (principally in China) and substantially all of our assets and of those persons are located outside the United States. Therefore, you may not be able to effect service of process within the United States against any of those persons. In addition, China does not have treaties providing for the reciprocal recognition and enforcement of judgments of courts within the United States or most other countries that are members of the Organization for Economic Cooperation and Development. This means that administrative actions brought by regulatory authorities such as the Securities and Exchange Commission, and other actions which result in foreign court judgments could only be enforced in China if the judgments or rulings do not violate the basic principles of the law of China or the sovereignty, security and social public interest of the society of China, as determined by a People’s Court of China which has jurisdiction for recognition and enforcement of judgments. We have been advised by our Chinese counsel, Haiwen & Partners, that there is doubt as to the enforceability in China of any actions to enforce judgments of United States courts arising out of or based on the ownership of our H shares or ADSs, including judgments arising out of or based on the civil liability provisions of United States federal or state securities laws.

 

66


Table of Contents

Restrictions on Transferability and the Share Register

All fully paid up H shares will be freely transferable in accordance with the Articles of Association unless otherwise prescribed by law and/or administrative regulations. Under current laws and regulations, H shares may be traded only among investors who are not Chinese persons, and may not be sold to Chinese investors. Consequences under Chinese law of a purported transfer of H shares to Chinese investors are unclear.

As provided in our Articles of Association, we may refuse to register a transfer of H shares without providing any reason unless:

 

   

all relevant transfer fees and stamp duties are paid;

 

   

the instrument of transfer is accompanied by the share certificates to which it relates and any other evidence reasonably required by our board to prove the transferor’s right to make the transfer;

 

   

there are no more than four joint holders as transferees; and

 

   

the H shares are free from any lien of ours.

Additionally, no transfers of shares may be registered within the 30 days prior to a shareholders’ general meeting or within five days before we decide on the distribution of dividends.

We are required to keep a register of our shareholders which shall be comprised of various parts, including one part which is to be maintained in Hong Kong in relation to H shares listed on the HKSE. Shareholders have the right to inspect the share register. For a reasonable fee, shareholders may copy any part of the share register, obtain background information regarding our directors, supervisors, manager and other senior officers, minutes of shareholder general meetings and reports regarding our share capital and any share repurchases in the prior year.

Dividends

Upon approval by ordinary resolution at a shareholders’ meeting, our Board of Directors may propose dividend distribution at any time. The Articles of Association permits dividends issued in the form of cash or shares. Special resolution of the shareholders’ general meeting is required for dividends issued in the form of shares.

Dividends may only be distributed, however, after allowance has been made for:

 

   

recovery of losses, if any;

 

   

allocations to the statutory common reserve fund; and

 

   

allocations to a discretionary common reserve fund.

The Articles of Association require us to appoint on behalf of the holders of H shares a receiving agent which is registered as a trust corporation under the Trustee Ordinance of Hong Kong to receive dividends we declare in respect of the H shares on behalf of the H shareholders. The Articles of Association require that cash dividends and other distributions in respect of H shares be declared in Renminbi and paid by us in Hong Kong dollars while cash dividends and other distributions of the domestic shares shall be paid in Renminbi.

If we record no profit for the year, we may not normally distribute dividends for the year.

Dividend payments may be subject to Chinese withholding tax. See Item 10. Additional Information – E. Taxation.

Voting Rights and Shareholders’ Meetings

Our board of directors must convene a shareholders’ annual general meeting once every year within six months from the end of the preceding financial year. Our board must convene an extraordinary general meeting within two months of the occurrence of any one of the following events:

 

   

where the number of directors is less than five as required by the Chinese Company Law or two-thirds of the number specified in our Articles of Association;

 

   

where our unrecovered losses reach one-third of the total amount of our share capital;

 

   

where shareholder(s) holding 10% or more of our issued and outstanding voting shares request(s) in writing; or

 

   

whenever our board deems necessary or our Supervisory Committee so requests.

 

67


Table of Contents

Meetings of a special class of shareholders must be called in specified situations when the rights of the holders of that class of shares may be varied or abrogated, as discussed below. The Board of Directors, the Supervisory Committee, and shareholders individually or collectively holding 3% or more of our total voting shares are entitled to make written proposals to a shareholders’ meeting. Shareholders individually or collectively holding more than 3% of our total shares may submit written interim proposals to the convener of a shareholders’ meeting ten days before the meeting.

All shareholders’ meetings must be convened by our board by notice given to shareholders by personal service, mail or announcement in the newspaper not less than 45 days before the meeting. Based on the written replies we receive 20 days before a shareholders’ meeting, we will calculate the number of voting shares represented by shareholders who have indicated that they intend to attend the meeting. We can convene the shareholders’ general meeting if the number of voting shares represented by those shareholders is more than one-half of our total voting shares. Otherwise, we shall, within five days, inform the shareholders again of the motions to be considered and the date and venue of the meeting by way of public announcement. After the announcement is made, the shareholders’ meeting may be convened. Our accidental omission to give notice of a meeting to, or the non-receipt of notice of a meeting by, a shareholder will not invalidate the proceedings at that shareholders’ meeting. However, an extraordinary shareholders meeting cannot conduct any business not contained in the notice of meeting.

Shareholders at meetings have the power, among other things, to decide on our operational policies and investment plans, to approve or reject our proposed annual budget, approve our profit distribution plans, an increase or decrease in share capital, the issuance of debentures, our merger or liquidation and any amendment to our Articles of Association. Shareholders also have the right to review any proposals by a shareholder owning 3% or more of our shares.

In general, holders of H shares and domestic shares vote together as a single class at all meetings and on all matters. However, the rights of a class of shareholders may not be varied or abrogated, unless approved by both a special resolution of all shareholders at a general shareholders’ meeting and by a special resolution of shareholders of that class of shares at a separate meeting. Our Articles of Association specify, without limitation, that the following amendments would be deemed to be a variation or abrogation of the rights of a class of shareholders:

 

   

increasing or decreasing the number of shares of a class or of a class having voting or distribution rights or privileges equal or superior to that class;

 

   

removing or reducing rights to receive dividends in a particular currency;

 

   

creating shares with voting or distribution rights superior to shares of that class;

 

   

restricting or adding restrictions to the transfer of ownership of shares of that class;

 

   

allotting and issuing rights to subscribe for, or to convert into, shares of that class or another class;

 

   

increasing the rights or privileges of any other class; or

 

   

modifying the provision of our Articles of Association that specifies which amendments would be deemed a variation or abrogation of the rights of a class of shareholder.

For votes on any of these matters, or any other matter that would vary or abrogate the rights of the domestic shares or H shares, the holders of domestic shares and H shares are deemed to be separate classes and vote separately. However, “Interested Shareholders” are not entitled to vote at class meetings. The meaning of “Interested Shareholder” depends on the proposal to be voted on at the class meeting:

 

   

If the proposal is for us to repurchase our shares either from all shareholders proportionately or by purchasing share on a stock exchange, an “Interested Shareholder” is our controlling shareholder;

 

   

If the proposal is for us to repurchase our shares from a shareholder by a private contract, an “Interested Shareholder” is the shareholder whose shares would be repurchased;

 

   

If the proposal is for our restructuring, an “Interested Shareholder” is any shareholder that has an interest in the restructuring different from the other shareholders of the class or who bears a burden under the proposed restructuring that is less than proportionate to his shareholdings of the class.

Our Articles of Association specifically provide that an issue of up to 20% of domestic and H shares would not be a variation or abrogation of the rights of domestic shareholders or H shareholders, therefore, separate approval of the domestic shareholders or H Shareholders would not be required.

Each share is entitled to one vote on all matters submitted to a vote of our shareholders at all shareholders’ meetings, except for meetings of a special class of shareholders where only holders of shares of the affected class are entitled to vote on the basis of one vote per share of the affected class.

 

68


Table of Contents

Shareholders are entitled to attend and vote at meetings either in person or by proxy. Proxy authorization forms must be in writing and deposited at our company’s principal offices, or at such other place specified in the notice of shareholders meeting not less than 24 hours before the time that such meeting will be held or the time appointed for passing upon the relevant resolutions. If a proxy authorization form is signed by a third party on behalf of the relevant shareholder, then such proxy authorization form must be accompanied by the signature authorization letter or other such document authorizing such third party to sign on behalf of the shareholder.

Except for those actions discussed below, which require supermajority votes, or special resolutions, resolutions of the shareholders are passed by a simple majority of the voting shares held by shareholders who are present in person or by proxy. Special resolutions must be passed by more than two-thirds of the voting rights represented by shareholders who are present in person or by proxy.

The following decisions must be adopted by special resolution:

 

   

an increase or reduction of our share capital or the issue of shares of any class, warrants and other similar securities;

 

   

the issue of our debentures;

 

   

our division, merger, dissolution and liquidation;

 

   

amendments to our Articles of Association;

 

   

significant acquisition or disposal of material assets or provision of guarantees conducted within the period of one year with a value exceeding 30% of our latest audited total assets;

 

   

share incentive schemes; and

 

   

any other matters considered by the shareholders in a general meeting and which they have resolved by way of an ordinary resolution to be material and should be adopted by special resolution.

All other actions taken by the shareholders, including the appointment and removal of our directors and independent auditors and the declaration of normal dividend payments, will be decided by an ordinary resolution of the shareholders.

Our listing agreement with the HKSE provides that we may not permit amendments to certain sections of our Articles of Association that are subject to the Mandatory Provisions. These sections include provisions relating to (i) varying the rights of existing classes of shares, (ii) voting rights, (iii) our ability to purchase our own shares, (iv) rights of minority shareholders and (v) procedures on liquidation. In addition, certain amendments to the Articles of Association require the approval and assent of Chinese authorities.

Board of Directors

Our Articles of Association authorize up to 12 directors. Directors are elected by shareholders at a general meeting for a three year term from among candidates nominated by the board of directors or by shareholders holding 3% or more of our shares (independent directors may be nominated by shareholders each holding 1% or more of our shares). Because our directors do not serve staggered terms, the entire board of directors will stand for election, and could be replaced, every three years. Our directors are not required to hold any shares in us, and there is no age limit requirement for the retirement or non- retirement of our directors.

In addition to obligations imposed by laws, administrative regulations or the listing rules of the stock exchanges on which our shares are listed, the Articles of Association place on each of our directors, supervisors, manager and any other senior officers a duty to each shareholder, in the exercise of our functions and powers entrusted to them:

 

   

not to cause us to exceed the scope of business stipulated in our business license;

 

   

to act honestly in what he considers our best interests;

 

   

not to expropriate our assets in any way, including (without limitation) usurpation of opportunities which may benefit us; and

 

   

not to expropriate the individual rights of shareholders, including (without limitation) rights to distributions and voting rights, except according to a restructuring which has been submitted to the shareholders for their approval in accordance with the Articles of Association.

 

69


Table of Contents

Our Articles of Association further place on each of our directors, supervisors, manager and other senior officers:

 

   

a duty, in the exercise of their powers and discharge of their duties, to exercise the care, diligence and skill that a reasonably prudent person would exercise in comparable circumstances;

 

   

a fiduciary obligation, in the discharge of his duties, not to place himself or herself in a position where his or her interests may conflict with his or her duty to us; and

 

   

a duty not to cause a person or an organization related or connected to him or her in specified relationships to do what they are prohibited from doing.

We pay all expenses that our directors incur for their services as directors. Directors also receive compensation for their services under service contracts that are negotiated by the board of directors and approved by the shareholders.

Subject to the stipulations of relevant laws and regulations, the shareholders in a general meeting may by ordinary resolution remove any director before the expiration of his term of office. Except for the restrictions placed on controlling shareholders, discussed below, our shareholders in general meeting have the power to relieve a director or supervisor from liability for specific breaches of duty.

Cumulative voting is required for a meeting of shareholders held for the election of two or more of our directors or supervisors as long as more than 30% of our outstanding shares are held by a single shareholder. Cumulative voting allows shareholders to cast a number of votes for a candidate equal to the number of shares held multiplied by the number of directors being elected at the shareholders’ meeting. If a shareholder attempts to cast more votes than he is entitled to under this system, all of the shareholder’s votes will be invalid and will be deemed an abstention.

 

70


Table of Contents

More than one third of our directors of board must be independent from our shareholders and not hold any office with us (each, “Independent Director”). At least one Independent Director must be an accounting professional and all Independent Directors must possess a basic knowledge of the operations of a listed company and be familiar with relevant laws and rules and have at least five years working experience in law, economics or other area required for the fulfillment of responsibilities as an Independent Director. Independent Directors may not serve for terms exceeding six years. In addition, there are specific persons who are disqualified from acting as Independent Director. These include:

 

   

immediate family members of persons who work for us or our associated entities;

 

   

persons or their immediate family who hold one percent or more of our shares or are among our ten largest shareholders;

 

   

any persons that satisfied the foregoing conditions within the past one year;

 

   

persons providing financial, legal, consultation or other services to us or our associated entities;

 

   

persons who already serve as Independent Director for five other listed companies; and

 

   

anyone identified by the CSRC as unsuitable for serving as an Independent Director.

If the resignation of an Independent Director would cause our Board of Directors to have less than one third Independent Directors, the resignation will only become effective after a new Independent Director has been appointed.

Our Board will be required to meet at least four times each year. Directors who miss two consecutive Board meetings without appointing an alternate director to attend on their behalf will be proposed for removal at the next shareholders’ meeting, provided that Independent Directors may miss three consecutive meetings in person before being proposed for removal.

Directors may not vote on any matter in which he has a material interest, nor will he be counted for purposes of forming a quorum on such a matter.

Board resolutions are passed by a simple majority of the Directors except for the following matters which require the consent of more than two thirds of the Directors:

 

   

proposals for our financial policies;

 

   

the increase or reduction of our registered capital;

 

   

the issue of securities of any kind and their listing;

 

   

any repurchase of our shares;

 

   

significant acquisitions or disposals;

 

   

our merger, division or dissolution; and

 

   

any amendment to our Articles of Association.

Our Board of Directors or Supervisory Committee may nominate candidates for our Board of Directors and Supervisory Committee. In addition, shareholders holding one percent or more of our shares have the right to nominate candidates for Independent Director or Independent Supervisor and shareholders holding three percent or more of our shares have the right to nominate other candidates for Director or Supervisor. For candidates for Director, the nominator and candidates will be responsible for providing truthful and complete information about the candidate for disclosure. Candidates for Independent Director must publicly declare that there does not exist any relationship between himself and us that may influence his independent, objective judgment. The CSRC may veto any candidate for Independent Director.

Any material connected transactions are subject to prior approval by our Independent Directors. Connected transactions are those defined by the HKSE and by Chinese rules and regulations, but would generally include transactions with any of the following:

 

   

any company that, directly or indirectly, controls us or is under common control with us;

 

   

any shareholders owning 5% or more of our shares;

 

   

our directors, supervisors and other senior management;

 

   

any of our key technical personnel or key technology suppliers; and

 

   

any close relative or associate of any of the above.

Our independent directors can also propose to the Board of Directors the appointment or removal of our auditors, the convening of a Board meeting, independently appoint external auditors, solicit votes from shareholders and report circumstances directly to shareholders, Chinese securities regulatory authorities or other government departments. Two or more may request that the Board convene an extraordinary meeting of shareholders.

 

71


Table of Contents

Our Independent Directors will have to express their opinion on specified matters to the Board or to the shareholders at a shareholders’ meeting, either by a single unanimous statement or individually. These matters are:

 

   

the nomination, removal and remuneration of directors or senior management;

 

   

any major loans or financial transactions with our shareholders or related enterprises and whether we have taken adequate steps to ensure repayment;

 

   

matters that the Independent Director believes may harm the rights and interests of minority shareholders; and

 

   

any other matter that they are required to opine on by applicable law or rules.

These opinions must be expressed as either, agree, qualified agreement, opposition or unable to form an opinion. All but agreement must also be accompanied by a supporting explanation. If public disclosure of the matter is required, we must also disclose the opinions of our Independent Directors.

Any Independent Director may engage independent institutions to provide independent opinions as the basis of their decision. We must arrange the engagement and bear any costs.

Supervisory Committee

The Supervisory Committee is responsible for supervising our directors and senior officers and preventing them from abusing their positions and powers or infringing upon the rights and interests of our company or those of our shareholders and employees. The Supervisory Committee has no power over the decisions or actions of our directors or officers except for requesting the directors or officers to correct any acts that are harmful to our interests. The Supervisory Committee is composed of seven members appointed for a three year term. It has the right to:

 

   

attend the meetings of our board of directors;

 

   

inspect our financial affairs;

 

   

supervise and evaluate the conduct of our directors, general manager and other senior officers in order to determine whether they violate any laws, regulations or the Articles of Association in performing their duties;

 

   

require our directors, general manager or other senior officers to correct any act harmful to our interests and those of our shareholders and employees;

 

   

verify financial reports, accounting reports, business reports, profit distribution plans and other financial information proposed to be tabled at the shareholders’ general meeting, and entrust registered accountants and practicing accountants to re-review such documents upon its discovery of any problems;

 

   

require the board of directors to convene an extraordinary general meeting of shareholders;

 

   

represent us in negotiations with directors or in initiating legal proceedings against a director on our company’s behalf;

 

   

conduct investigation into any identified irregularities in our operations, and where necessary, to engage accountants, legal advisers or other professionals to assist in the investigation; and

 

   

any other matters authorized by the Articles of Association.

One third of our Supervisory Committee members must be employee representatives appointed by our employees. The remaining members are appointed by the shareholders in a general meeting, provided that our directors, general manager and senior officers are not eligible to serve as supervisors. The Supervisory Committee must meet at least four times a year. Decisions of the Supervisory Committee can be passed by the consents of over two thirds of all the supervisors. We will pay all reasonable expenses incurred by the Supervisory Committee in appointing professional advisors, such as lawyers, accountants or auditors.

Liquidation Rights

In the event of our liquidation, payment of borrowings out of our remaining assets will be made in the order of priority prescribed by applicable laws and regulations. After payment of borrowings, we will distribute the remaining property to shareholders according to the class and proportion of their shareholdings. For this purpose, the H shares will rank equally with the domestic shares.

Obligation of Shareholders

Shareholders are not obligated to make any further contributions to our share capital other than as agreed by the subscriber of the relevant shares on subscription. This provision means that holders of ADSs will also not be obligated to make further contributions to our share capital.

 

72


Table of Contents

Duration

We are organized as a stock limited company of indefinite duration.

Increase in Share Capital

The Articles of Association require that approval by a resolution of the shareholders be obtained prior to issuing new shares. New issues of shares must also be approved by the relevant Chinese authorities.

Reduction of Share Capital and Purchase by Us of Our Shares

We may reduce our registered share capital only upon obtaining the approval of the shareholders and, when applicable, relevant Chinese authorities. Repurchases may be made either by way of a general offer to all shareholders in proportion to their shareholdings, by purchasing our shares on a stock exchange or by an off-market contract with shareholders.

Restrictions on Large or Controlling Shareholders

Our Articles of Association provide that, in addition to any obligation imposed by laws and administrative regulations or required by the listing rules of the stock exchanges on which our shares are listed, a controlling shareholder cannot exercise voting rights in a manner prejudicial to the interests of the shareholders generally or of some part of the shareholders:

 

   

to relieve a director or supervisor from his or her duty to act honestly in our best interest;

 

   

to approve the expropriation by a director or supervisor (for his or her own benefit or for the benefit of another person) of our assets in any way, including, without limitation, opportunities which may benefit us; or

 

   

to approve the expropriation by a director or supervisor (for his or her own benefit or for the benefit of another person) of the individual rights of other shareholders, including, without limitation, rights to distributions and voting rights (but not according to a restructuring of our company which has been submitted for approval by the shareholders in a general meeting in accordance with our Articles of Association).

A controlling shareholder, however, will not be precluded by our Articles of Association or any laws and administrative regulations or the listing rules of the stock exchanges on which our shares are listed from voting on these matters.

A controlling shareholder is defined by our Articles of Association as any person who, acting alone or together with others:

 

   

has the power to elect more than one-half of the board of directors;

 

   

has the power to exercise, or to control the exercise of, 30% or more of our voting rights;

 

   

holds 30% or more of our issued and outstanding shares; or

 

   

has de facto control of us in any other way.

Minutes, Accounts and Annual Report

Our shareholders may inspect copies of the minutes of the shareholders’ general meetings during our business hours free of charge. Shareholders are also entitled to receive copies of these minutes within seven days of receipt of the reasonable charges we may require.

Our fiscal year is the calendar year ending December 31. Each fiscal year, we must mail our financial report to shareholders not less than 21 days before the date of the shareholders’ annual general meeting. These and any interim financial statements must be prepared in accordance with Chinese accounting standards and, for so long as H shares are listed on the HKSE, must also be prepared in accordance with or reconciled to either Hong Kong accounting standards or international accounting standards. The financial statements must be approved by an ordinary resolution of the shareholders at the annual general meeting.

Independent auditors are appointed each year by the shareholders at the annual meeting.

C. Material Contracts.

We have not entered into any material contracts other than in the ordinary course of business and other than those described in Item 4. Information on the Company or elsewhere in this annual report on Form 20-F.

 

73


Table of Contents

D. Exchange Controls.

Our Articles of Association require that cash dividends on our H Shares be declared in Renminbi and paid in HK dollars. The Articles of Association further stipulate that such dividends must be converted to HK dollars at a rate equal to the average of the closing exchange rates for HK dollars as announced by the Chinese Foreign Exchange Trading Center for the calendar week preceding the date on which the dividends are declared.

The Renminbi currently is not a freely convertible currency. The SAFE, under supervision of the People’s Bank of China (“PBOC”) controls the conversion of Renminbi into foreign currency. Although Chinese governmental policies were introduced in 1996 to reduce restrictions on the convertibility of Renminbi into foreign currency for current account items, conversion of Renminbi into foreign exchange for capital items, such as foreign direct investment, loans or securities, requires the approval of SAFE and other relevant authorities. These limitations could affect our ability to obtain foreign exchange through borrowings or equity financing, or to obtain foreign exchange for capital expenditures.

On July 21, 2005, the Chinese government changed its policy of pegging the Renminbi to the U.S. dollar. Under the new policy, the Renminbi is permitted to fluctuate within a narrow and managed band against a basket of certain foreign currencies. Since the adoption of this new policy, the value of the Renminbi has fluctuated daily within a narrow band, but overall has appreciated against the US dollar. Nevertheless, the Chinese government continues to receive significant international pressure to further liberalize its currency policy which could result in a further and more significant appreciation in the value of the Renminbi against the US dollar.

While the impact of the foregoing developments is not entirely clear, it appears that the trend in the Chinese government’s foreign exchange policy is toward easier convertibility of the Renminbi.

The holders of the ADSs will receive the HK dollar dividend payments in U.S. Dollars at conversion rates related to market rates and subject to fees as set forth in our Deposit Agreement with The Bank of New York Mellon, as Depositary. The HK dollar is currently linked to and trades within a narrow band against the US dollar at a rate that does not deviate significantly from HK$7.80 = U.S.$1.00. The Hong Kong government has stated its intention to maintain such link, although there can be no guarantee that such link will be maintained.

E. Taxation

PRC Taxation

The following is a summary of those taxes, including withholding provisions, to which United States security holders are subject under existing Chinese laws and regulations. The summary is subject to changes in Chinese law, including changes that could have retroactive effect. The summary does not take into account or discuss the tax laws of any country other than China, nor does it take into account the individual circumstances of a security holder. This summary does not purport to be a complete technical analysis or an examination of all potential tax effects under such laws and regulations.

Tax on Dividends

For an Individual Investor

According to the Individual Income Tax Law of the People’s Republic of China, as amended on December 29, 2007 (the “Individual Income Tax Law”) dividends paid by Chinese companies to individual investors are subject to Chinese withholding tax at a flat rate of 20%. As for a foreign individual investor that neither has a domicile nor resides in China, or that has no domicile and has resided in China for no more than one year, the dividends received by such an investor in China are generally subject to a withholding tax at a flat rate of 20% under the individual income tax law, subject to exemption or reduction by an applicable income tax treaty. According to the State Administration of Taxation’s tax treatments with regard to the dividends of H shares paid by onshore non-foreign invested enterprises listed in HKEx, we will withhold and pay the individual income tax at the tax rate of 10% for individual shareholders who are residents of Hong Kong, Macau, or countries which have entered into tax treaties with mainland China, which provide for a 10% dividends tax rate, and we will temporarily withhold and pay the individual income tax at the tax rate of 10% for individual shareholders who are residents of countries which have entered into tax treaties with mainland China, which provide for a less than 10% dividends tax rate. Shareholders of H Shares may directly or through our Company apply to the in-charge tax authority for the preferential treatments provided by the relevant tax treaties. Upon the approval by the in-charge tax authority, the excessive amount being paid will be refunded. For individual shareholders who are residents of countries which have entered into tax treaties with mainland China providing for a more than 10% but less than 20% dividends tax rate, we will withhold and pay the individual income tax at the specific tax rate required therein. We will withhold and pay the individual income tax at the dividends tax rate of 20% for individual shareholders who are residents of countries which have not entered into any forms of tax treaties with mainland China or in circumstances other than above described.

 

74


Table of Contents

For a Corporation

According to the Enterprise Income Tax Law of the People’s Republic of China (“Enterprise Income Tax Law”) and its implementation rules, effective January 1, 2008, dividends by Chinese resident enterprises to non-resident enterprises are ordinarily subject to a Chinese withholding tax levied at a flat rate of 10%. For purposes of the Enterprise Income Tax Law, a “Chinese resident enterprise” is an enterprise which is either (i) set up in China in accordance with PRC laws or (ii) set up in accordance with the laws of a foreign country (region) but whose actual administrative headquarters is in China. For purposes of the Enterprise Income Tax Law, a “non-resident enterprise” is an enterprise which is set up in accordance with the laws of a foreign country (region) and whose actual administrative headquarters is located outside China but which has either (i) set up a legal presence in China or (ii) has income originating from China despite not having formally set up a legal presence in China. The State Administration of Taxation issued a Circular on Issues Relating to the Withholding of Enterprise Income Tax for Dividends Distributed by Resident Enterprises in China to Non-resident Enterprises Holding H-shares of the Enterprises (Guo Shui Han [2008] No. 897)(“Circular No. 897”) on November 6, 2008, which further clarifies that Chinese resident enterprises should, in distributing dividends for 2008 or any year hereafter to non-resident enterprises holding H-shares of the Chinese resident enterprise, withhold enterprise income tax for such dividends at a tax rate of 10%. After receiving dividends, non-resident enterprises holding H-shares of any Chinese resident enterprise can, on their own or through an agent, file an application to the relevant taxation authorities for such dividends to be covered by any applicable tax treaty (or other arrangement). The relevant taxation authorities should, upon reviewing and verifying the application and supporting materials to be correct, refund the difference between the tax levied and the tax payable calculated at a tax rate specified by the applicable tax treaty (or other arrangement).

Capital Gains Tax

For an Individual Investor

So far as we are aware, in practice, capital gains derived by a foreign individual investor from the sale of overseas-listed shares are temporarily exempted from individual income tax.

For a Corporation

According to the Enterprise Income Tax Law and its implementation rules, a non-resident enterprise is subject to a 10% withholding tax for capital gains derived from the disposal of overseas-listed shares unless such payment is exempted or deducted pursuant to applicable double taxation treaties or otherwise. According to the Circular issued by the State Administration of Taxation on Issues regarding Income Tax Payable by Foreign Invested Enterprises, Foreign Enterprises and Individuals for Capital Gains Derived from the Disposal of Shares (Equity Interests) and Dividends (Guoshuifa [1993] No. 45), capital gains derived by a non-resident enterprise from the disposal of overseas-listed shares are temporarily exempted from withholding tax in China. However, this circular has been revoked in 2011. Therefore, technically, PRC withholding tax should be applied to non-resident enterprises on capital gains derived from the disposal of overseas-listed shares unless it is tax exempted under the applicable double tax treaty. So far as we are aware, practically, there is no consistent enforcement of the collection of such withholding tax in China at current stage. However, we are aware of cases where the PRC tax authorities try to levy PRC withholding tax when they became aware of the disposal of the overseas-listed shares that the profits from the disposal of shares are derived from China.

Tax Treaties

China has an income tax treaty with the United States that currently limits the rate of Chinese withholding tax to 10% for dividends paid to individuals and corporations that qualify for treaty benefits. However, this treaty does not offer reduced tax rates for capital gains.

However, if certain conditions under the double tax treaty are satisfied (e.g., the shareholding in H-shares is less than 25% and the H-share company is not ‘land rich’), the capital gains may be exempted from the 10% PRC withholding tax.

Stamp Tax

While no express exemption exists for the imposition of Chinese stamp tax on transfers of Overseas Shares pursuant to the Provisional Regulations of the People’s Republic of China Concerning Stamp Tax effective on July 1, 1989, we are not aware of any circumstance under which Chinese stamp tax has actually been imposed on the transfer of Overseas Shares.

Estate or Gift Tax

China does not currently impose any estate or gift tax.

 

75


Table of Contents

U.S. Taxation

The following is a summary of the material U.S. federal income tax consequences of the ownership and disposition of H Shares or ADSs. The following discussion is not exhaustive of all possible tax considerations. This summary is based upon the Internal Revenue Code of 1986, as amended (the “Code”), regulations promulgated under the Code by the U.S. Treasury Department (including proposed and temporary regulations), rulings, current administrative interpretations and official pronouncements of the IRS, and judicial decisions, all as currently available and all of which are subject to differing interpretations or to change, possibly with retroactive effect. Such change could materially and adversely affect the tax consequences described below. No assurance can be given that the IRS will not assert, or that a court will not sustain, a position contrary to any of the tax consequences described below.

This discussion does not address state, local, or foreign tax consequences of the ownership and disposition of H Shares or ADSs. (See “PRC Taxation” above).

This summary is for general information only and does not address all aspects of U.S. federal income taxation that may be important to a particular holder in light of its investment or tax circumstances or to holders subject to special tax rules, such as: banks; financial institutions; insurance companies; dealers in stocks, securities, or currencies; entities treated as partnerships for U.S. federal income taxes or partners therein; traders in securities that elect to use a mark-to-market method of accounting for their securities holdings; tax-exempt organizations; real estate investment trusts; regulated investment companies; qualified retirement plans, individual retirement accounts, and other tax-deferred accounts; expatriates of the United States; persons subject to the alternative minimum tax; persons holding H Shares or ADSs as part of a straddle, hedge, conversion transaction, or other integrated transaction; persons who acquired H Shares or ADSs pursuant to the exercise of any employee stock option or otherwise as compensation for services; persons actually or constructively holding 10% or more of our voting stock; and U.S. Holders (as defined below) whose functional currency is other than the U.S. dollar.

This discussion is not a comprehensive description of all of the U.S. federal tax consequences that may be relevant with respect to the ownership and disposition of H Shares or ADSs. We urge you to consult your own tax advisor regarding your particular circumstances and the U.S. federal income and estate tax consequences to you of owning and disposing of H Shares or ADSs, as well as any tax consequences arising under the laws of any state, local, or foreign or other tax jurisdiction and the possible effects of changes in U.S. federal or other tax laws.

This summary is directed solely to persons who hold their H Shares or ADSs as capital assets within the meaning of Section 1221 of the Code, which generally means as property held for investment. For purposes of this discussion, the term “U.S. Holder” means a beneficial owner of H Shares or ADSs that is any of the following:

 

   

a citizen or resident of the United States or someone treated as a U.S. citizen or resident for U.S. federal income tax purposes;

 

   

a corporation (or other entity taxable as a corporation for U.S. federal income tax purposes) created or organized in or under the laws of the United States, any state thereof, or the District of Columbia;

 

   

an estate, the income of which is subject to U.S. federal income taxation regardless of its source;

 

   

a trust if a U.S. court can exercise primary supervision over the trust’s administration and one or more U.S. persons have the authority to control all substantial decisions of the trust; or

 

   

a trust in existence on August 20, 1996 that has a valid election in effect under applicable Treasury Regulations to be treated as a U.S. person.

The term “Non-U.S. Holder” means a beneficial owner of H Shares or ADSs that is not a U.S. Holder or an entity treated as a partnership for U.S. federal income tax purposes. As described in “Taxation of Non-U.S. Holders” below, the tax consequences to a Non-U.S. Holder may differ substantially from the tax consequences to a U.S. Holder.

ADSs

As it relates to the ADSs, this discussion is based in part upon the representations of the depositary and the assumption that each obligation in the deposit agreement and any related agreement will be performed in accordance with its terms.

Generally, a holder of ADSs will be treated as the owner of the underlying H Shares represented by those ADSs for U.S. federal income tax purposes. Accordingly, no gain or loss will be recognized if the holder exchanges ADSs for the underlying H Shares represented by those ADSs. The holder’s adjusted tax basis in the H Shares will be the same as the adjusted tax basis of the ADSs surrendered in exchange therefor, and the holding period for the H Shares will include the holding period for the surrendered ADSs.

 

76


Table of Contents

TAXATION OF U.S. HOLDERS

The discussion in “Distributions on H Shares or ADSs” and “Dispositions of H Shares or ADSs” below assumes that we will not be treated as a PFIC for U.S. federal income tax purposes. For a discussion of the rules that apply if we are treated as a PFIC, see the discussion in “Passive Foreign Investment Company” below.

Distributions on H Shares or ADSs

General. Subject to the discussion in “Passive Foreign Investment Company” below, if you actually or constructively receive a distribution on H Shares or ADSs, you must include the distribution in gross income as a taxable dividend on the date of your (or in the case of ADSs, the depositary’s) receipt of the distribution, but only to the extent of our current or accumulated earnings and profits, as calculated under U.S. federal income tax principles. Such amount must be included without reduction for any foreign taxes withheld. Dividends paid by us will not be eligible for the dividends received deduction allowed to corporations with respect to dividends received from certain domestic corporations. Dividends paid by us may or may not be eligible for preferential rates applicable to qualified dividend income, as described below.

To the extent a distribution exceeds our current and accumulated earnings and profits, it will be treated first as a non-taxable return of capital to the extent of your adjusted tax basis in the H Shares or ADSs, and thereafter as capital gain. Preferential tax rates for long term capital gain may be applicable to non-corporate U.S. Holders.

We do not intend to calculate our earnings and profits under U.S. federal income tax principles. Therefore, you should expect that a distribution generally will be reported as a dividend even if that distribution would otherwise be treated as a non-taxable return of capital or as capital gain under the rules described above.

Qualified Dividend Income. With respect to non-corporate U.S. Holders (i.e., individuals, trusts, and estates), dividends that are treated as qualified dividend income (“QDI”) are taxable at a maximum tax rate of 20%. Among other requirements, dividends generally will be treated as QDI if either (i) our H Shares or ADSs are readily tradable on an established securities market in the United States, or (ii) we are eligible for the benefits of a comprehensive income tax treaty with the United States which includes an information exchange program and which is determined to be satisfactory by the U.S. Treasury. It is expected that our ADSs will be “readily tradable” as a result of being listed on the NYSE.

In addition, for dividends to be treated as QDI, we must not be a PFIC (as discussed below) for either the taxable year in which the dividend was paid or the preceding taxable year. We do not believe that we were a PFIC for the preceding taxable year or will be a PFIC for the current taxable year. However, please see the discussion under “Passive Foreign Investment Company” below. Additionally, in order to qualify for QDI treatment, you generally must have held the H Shares or ADSs for more than 60 days during the 121-day period beginning 60 days prior to the ex-dividend date. However, your holding period will be reduced for any period during which the risk of loss is diminished.

Moreover, a dividend will not be treated as QDI to the extent you are under an obligation (whether pursuant to a short sale or otherwise) to make related payments with respect to positions in substantially similar or related property. Since the QDI rules are complex, you should consult your own tax advisor regarding the availability of the preferential tax rates for dividends paid on H Shares or ADSs.

Foreign Currency Distributions. A dividend paid in foreign currency (e.g., Hong Kong dollars or Chinese Renminbi) must be included in your income as a U.S. dollar amount based on the exchange rate in effect on the date such dividend is received, regardless of whether the payment is in fact converted to U.S. Dollars. If the dividend is converted to U.S. Dollars on the date of receipt, you generally will not recognize a foreign currency gain or loss. However, if you convert the foreign currency to U.S. Dollars on a later date, you must include in income any gain or loss resulting from any exchange rate fluctuations. The gain or loss will be equal to the difference between (i) the U.S. dollar value of the amount you included in income when the dividend was received and (ii) the amount that you receive on the conversion of the foreign currency to U.S. Dollars. Such gain or loss generally will be ordinary income or loss and U.S. source for U.S. foreign tax credit purposes.

Foreign Tax Credits. Subject to certain conditions and limitations, any foreign taxes paid on or withheld from distributions from us and not refundable to you may be credited against your U.S. federal income tax liability or, alternatively, may be deducted from your taxable income. This election is made on a year-by-year basis and applies to all foreign taxes paid by you or withheld from you that year.

Distributions will constitute foreign source income for foreign tax credit limitation purposes. The foreign tax credit limitation is calculated separately with respect to specific classes of income. For this purpose, distributions characterized as dividends distributed by us generally will constitute “passive category income” or, in the case of certain U.S. Holders, “general category income.” Special limitations may apply if a dividend is treated as QDI (as defined above).

 

77


Table of Contents

Since the rules governing foreign tax credits are complex, you should consult your own tax advisor regarding the availability of foreign tax credits in your particular circumstances.

Dispositions of H Shares or ADSs

Subject to the discussion in “Passive Foreign Investment Company” below, you generally will recognize taxable gain or loss realized on the sale or other taxable disposition of H Shares or ADSs equal to the difference between the U.S. dollar value of (i) the amount realized on the disposition (i.e., the amount of cash plus the fair market value of any property received), and (ii) your adjusted tax basis in the H Shares or ADSs. Such gain or loss will be a capital gain or loss.

If you have held the H Shares or ADSs for more than one year at the time of disposition, such capital gain or loss will be long- term capital gain or loss. Preferential tax rates for long term capital gain (currently with a maximum rate of 20%) will apply to non-corporate U.S. Holders. If you have held the H Shares or ADSs for one year or less, such capital gain or loss will be short term capital gain or loss taxable as ordinary income at your marginal income tax rate. The deductibility of capital losses is subject to limitations.

Generally, any gain or loss recognized will not give rise to foreign source income for U.S. foreign tax credit purposes.

You should consult your own tax advisor regarding the U.S. federal income tax consequences if you receive currency other than U.S. Dollars upon the disposition of H Shares or ADSs.

Passive Foreign Investment Company

We generally will be a PFIC under Section 1297 of the Code if, for a taxable year, either (a) 75% or more of our gross income for such taxable year is passive income (the “income test”) or (b) 50% or more of the average percentage, generally determined by fair market value, of our assets during such taxable year either produce passive income or are held for the production of passive income (the “asset test”). “Passive income” includes, for example, dividends, interest, certain rents and royalties, certain gains from the sale of stock and securities, and certain gains from commodities transactions.

Certain “look through” rules apply for purposes of the income and asset tests described above. If we own, directly or indirectly, 25% or more of the total value of the outstanding shares of another corporation, we generally will be treated as if we (a) held directly a proportionate share of the other corporation’s assets, and (b) received directly a proportionate share of the other corporation’s income. In addition, passive income does not include any interest, dividends, rents, or royalties that are received or accrued by us from a “related person” (as defined in Section 954(d)(3) of the Code), to the extent such items are properly allocable to income of such related person that is not passive income.

Under the income and asset tests, whether or not we are a PFIC will be determined annually based upon the composition of our income and the composition and valuation of our assets, all of which are subject to change. In determining that we are not a PFIC, we are relying on our projected revenues and projected capital expenditures. If our actual revenues and capital expenditures do not match our projections, we may become a PFIC. For example, if we do not spend enough of the cash (a passive asset) we raise from any financing transactions we may undertake, the relative percentage of our passive assets will increase. In addition, our determination is based on a current valuation of our assets. We believe our valuation approach is reasonable. However, it is possible that the IRS will challenge the valuation of our assets, which may result in our being a PFIC.

We do not believe that we are currently a PFIC. However, because the PFIC determination is highly fact intensive and made at the end of each taxable year, there can be no assurance that we will not be a PFIC for the current or any future taxable year or that the IRS will not challenge our determination concerning our PFIC status.

Default PFIC Rules under Section 1291 of the Code. If we are treated as a PFIC with respect to a U.S. Holder, the U.S. federal income tax consequences to the U.S. Holder of the ownership and disposition of H Shares or ADSs will depend on whether such U.S. Holder makes an election to treat us as a qualified electing fund (“QEF”) under Section 1295 of the Code (a “QEF Election”) or a mark-to-market election under Section 1296 of the Code (a “Mark-to-Market Election”). A U.S. Holder owning H Shares or ADSs while we were or are a PFIC that has not made either a QEF Election or a Mark-to-Market Election will be referred to in this summary as a “Non-Electing U.S. Holder.”

If you are a Non-Electing U.S. Holder, you will be subject to the default tax rules of Section 1291 of the Code with respect to:

 

   

any “excess distribution” paid on H Shares or ADSs, which means the excess (if any) of the total distributions received by you during the current taxable year over 125% of the average distributions received by you during the three preceding taxable years (or during the portion of your holding period for the H Shares or ADSs prior to the current taxable year, if shorter); and

 

   

any gain recognized on the sale or other taxable disposition (including a pledge) of H Shares or ADSs.

 

78


Table of Contents

Under these default tax rules:

 

   

any excess distribution or gain will be allocated ratably over your holding period for the H Shares or ADSs;

 

   

the amount allocated to the current taxable year and any period prior to the first day of the first taxable year in which we were a PFIC will be treated as ordinary income in the current taxable year;

 

   

the amount allocated to each of the other years will be treated as ordinary income and taxed at the highest applicable tax rate in effect for that year; and

 

   

the resulting tax liability from any such prior years will be subject to the interest charge applicable to underpayments of tax.

In addition, notwithstanding any election you may make, dividends that you receive from us will not be eligible for the preferential tax rates applicable to QDI (as discussed above in “Distributions on H Shares or ADSs”) if we are a PFIC either in the taxable year of the distribution or the preceding taxable year, but instead will be taxable at rates applicable to ordinary income.

Special rules for Non-Electing U.S. Holders will apply to determine U.S. foreign tax credits with respect to foreign taxes imposed on distributions on H Shares or ADSs.

If we are a PFIC for any taxable year during which you hold H Shares or ADSs, we will continue to be treated as a PFIC with respect to you for all succeeding years during which you hold H Shares or ADSs, regardless of whether we actually continue to be a PFIC.

QEF Election. We currently do not intend to furnish you annually with certain tax information that would permit you to make a QEF Election to avoid the adverse U.S. tax consequences associated with owning PFIC stock.

Mark-to-Market Election. U.S. Holders may make a Mark-to-Market Election, but only if the H Shares or ADSs are marketable stock. The H Shares or ADSs will be “marketable stock” as long as they are regularly traded on a qualified exchange. Stock is considered “regularly traded” for any calendar year during which it is traded (other than in de minimis quantities) on at least 15 days during each calendar quarter. Qualified exchanges include (a) a national securities exchange that is registered with the Securities and Exchange Commission, (b) the national market system established pursuant to section 11A of the Securities and Exchange Act of 1934, and (c) a foreign securities exchange that is regulated or supervised by a governmental authority of the country in which the market is located, provided that (i) such foreign exchange has trading volume, listing, financial disclosure, surveillance, and other requirements and the laws of the country in which such foreign exchange is located, together with the rules of such foreign exchange, ensure that such requirements are actually enforced, and (ii) the rules of such foreign exchange effectively promote active trading of listed stocks.

Since the H Shares are listed on a foreign exchange (i.e., the HKSE Limited) and the IRS has yet to identify specific foreign exchanges that are qualified for this purpose, there can be no assurances that the H Shares will be marketable stock and will be regularly traded. As for the ADSs, they will be “marketable stock” as long as they remain listed on the NYSE and are regularly traded. There can be no assurances, however, that the ADSs will be treated, or continue to be treated, as regularly traded.

If you own (or owned) H Shares or ADSs while we are (or were) a PFIC and you make a Mark-to-Market Election, you generally will not be subject to the default rules of Section 1291 of the Code discussed above. Rather, you generally will be required to recognize ordinary income for any increase in the fair market value of the ADSs for each taxable year that we are a PFIC. You will also be allowed to deduct as an ordinary loss any decrease in the fair market value to the extent of net marked-to-market gain previously included in prior years. Your adjusted tax basis in the ADSs will be adjusted to reflect the amount included or deducted.

The Mark-to-Market Election will be effective for the taxable year for which the election is made and all subsequent taxable years, unless the ADSs cease to be marketable stock or the IRS consents to the revocation of the election. You should consult your own tax advisor regarding the availability of, and procedure for making, a Mark-to-Market Election.

Since the PFIC rules are complex, you should consult your own tax advisor regarding them and how they may affect the U.S. federal income tax consequences of the ownership and disposition of H Shares or ADSs.

3.8% Medicare tax on “net investment income”

Certain U.S. persons, including individuals, estates and trusts, may be required to pay an additional 3.8% Medicare tax on, among other things, dividends and capital gains from the sale or other disposition of H Shares or ADSs. For individuals, the additional Medicare tax applies to the lesser of (i) “net investment income” or (ii) the excess of “modified adjusted gross income” over $200,000 ($250,000 if married and filing jointly or $125,000 if married and filing separately). “Net investment income” generally equals the taxpayer’s gross investment income reduced by the deductions that are allocable to such income. U.S. Holders likely will not be able to credit foreign taxes against the 3.8% Medicare tax.

 

 

79


Table of Contents

You should consult your tax advisors regarding the implications of the additional Medicare tax resulting from your ownership and disposition of H Shares or ADSs.

Information reporting regarding PFICs and specified foreign financial assets

If we are a PFIC, all U.S. Holders may be required to file annual tax returns (including on Form 8621) containing such information as the U.S. Treasury requires.

Certain U.S. Holders who are individuals (and under proposed regulations, certain entities) may be required to report information relating to an interest in our H Shares or ADSs, subject to certain exceptions (including an exception for shares held in accounts maintained by U.S. financial institutions). U.S. Holders are urged to consult their tax advisors regarding their information reporting obligations, if any, with respect to their ownership and disposition of our H Shares or ADSs. In the event a U.S. Holder does not file the information reports described above relating to ownership of a PFIC or disclosure of specified foreign financial assets, the statute of limitations on the assessment and collection of U.S. federal income taxes of such U.S. holder for the related tax year will not close before such report is filed.

If you are a U.S. Holder, you are urged to consult with your own tax advisor regarding the application of the PFIC and specified foreign financial assets information reporting requirements and related statute of limitations tolling provisions with respect to our H Shares and ADSs.

Information Reporting and Backup Withholding

Generally, information reporting requirements will apply to distributions on H Shares or ADSs or proceeds from the disposition of H Shares or ADSs paid within the United States (and, in certain cases, outside the United States) to a U.S. Holder unless such U.S. Holder is an exempt recipient, such as a corporation. Furthermore, backup withholding (currently at 28%) may apply to such amounts unless such U.S. Holder (i) is an exempt recipient that, if required, establishes its right to an exemption, or (ii) provides its taxpayer identification number, certifies that it is not currently subject to backup withholding, and complies with other applicable requirements.

A U.S. Holder may generally avoid backup withholding by furnishing a properly completed IRS Form W-9.

Backup withholding is not an additional tax. Rather, amounts withheld under the backup withholding rules may be credited against your U.S. federal income tax liability. Furthermore, you may obtain a refund of any excess amounts withheld by filing an appropriate claim for refund with the IRS and furnishing any required information in a timely manner.

TAXATION OF NON-U.S. HOLDERS

Distributions on H Shares or ADSs

Subject to the discussion in “Information Reporting and Backup Withholding” below, as a Non-U.S. Holder, you generally will not be subject to U.S. federal income tax, including withholding tax, on distributions received on H Shares or ADSs, unless the distributions are effectively connected with a trade or business that you conduct in the United States (and, if an applicable income tax treaty so requires, attributable to a permanent establishment that you maintain in the United States).

If distributions are effectively connected with a U.S. trade or business (and, if applicable, attributable to a U.S. permanent establishment), you generally will be subject to tax on such distributions in the same manner as a U.S. Holder, as described in “Taxation of U.S. Holders – Distributions on H Shares or ADSs” above. In addition, any such distributions received by a corporate Non-U.S. Holder may also, under certain circumstances, be subject to an additional “branch profits tax” at a 30% rate or such lower rate as may be specified by an applicable income tax treaty.

Dispositions of H Shares or ADSs

Subject to the discussion in “Information Reporting and Backup Withholding” below, as a Non-U.S. Holder, you generally will not be subject to U.S. federal income tax, including withholding tax, on any gain recognized on a sale or other taxable disposition of H Shares or ADSs, unless (i) the gain is effectively connected with a trade or business that you conduct in the United States (and, if an applicable income tax treaty so requires, attributable to a permanent establishment that you maintain in the United States), or (ii) you are an individual and are present in the United States for at least 183 days in the taxable year of the disposition, and certain other conditions are met.

If you meet the test in clause (i) above, you generally will be subject to tax on any gain that is effectively connected with your conduct of a trade or business in the United States in the same manner as a U.S. Holder, as described in “Taxation of U.S. Holders – Dispositions of H Shares or ADSs” above. Effectively connected gain realized by a corporate Non-U.S. Holder may also, under certain circumstances, be subject to an additional “branch profits tax” at a 30% rate or such lower rate as may be specified by an applicable income tax treaty.

 

80


Table of Contents

If you meet the test in clause (ii) above, you generally will be subject to tax at a 30% rate on the amount by which your U.S. source capital gain exceeds your U.S. source capital loss during the taxable year.

Information Reporting and Backup Withholding

Payments to Non-U.S. Holders of distributions on, or proceeds from the disposition of, H Shares or ADSs are generally exempt from information reporting and backup withholding. However, a Non-U.S. Holder may be required to establish that exemption by providing certification of non-U.S. status on an appropriate IRS Form W-8.

Backup withholding is not an additional tax. Rather, amounts withheld under the backup withholding rules may be credited against your U.S. federal income tax liability. Furthermore, you may obtain a refund of any excess amounts withheld by filing an appropriate claim for refund with the IRS and furnishing any required information in a timely manner.

F. Dividends and Paying Agents.

Not applicable.

G. Statement by Experts.

Not applicable.

H. Documents on Display.

We are subject to the periodic reporting and other informational requirements of the Securities Exchange Act of 1934, as amended, or the Exchange Act. Under the Exchange Act, we are required to file reports and other information with the Securities and Exchange Commission. Specifically, we are required to file annually a Form 20-F no later than four months after the close of each fiscal year, which is December 31 of each year. Copies of reports and other information, when so filed, may be inspected without charge and may be obtained at prescribed rates at the public reference facilities maintained by the Securities and Exchange Commission at 100 F Street, N.E., Washington, D.C. 20549. You can request copies of these documents upon payment of a duplicating fee, by writing to the SEC. Please call the SEC at 1-800-SEC-0330 for further information on the operation of the public reference rooms. The SEC also maintains a Web site at www.sec.gov that contains reports, proxy and information statements, and other information regarding registrants that make electronic filings with the SEC using its EDGAR system. As a foreign private issuer, we are exempt from the rules under the Exchange Act prescribing the furnishing and content of quarterly reports and proxy statements, and officers, directors and principal shareholders are exempt from the reporting and short-swing profit recovery provisions contained in Section 16 of the Exchange Act.

 

ITEM 11. QUANTITATIVE AND QUALITATIVE DISCLOSURES ABOUT MARKET RISK.

Interest Rate Risk

We are subject to risk resulting from fluctuations in interest rates. Our borrowings are fixed and variable rate bank and other borrowings, with original maturities ranging from 1 to 5 years. Accordingly, fluctuations in interest rates can lead to significant fluctuations in the fair value of such debt instruments. We had no program of interest rate hedging activities and did not engage in any such activities in 2012 or 2013.

The following table provides information, by maturity date, regarding our interest rate sensitive financial instruments, which consist of fixed and variable rate short term and long term debt obligations, as of December 31, 2013 and 2012.

 

     As of December 31, 2013  
     2014     2015      2016     2017     2018      Total
Recorded
Amount
    Fair Value  
     (RMB equivalent in thousands, except interest rates)  

Fixed rate bank and other loans

                

In U.S. Dollars

     —         —          —         —         —          —         —    

Average interest rate

     —         —          —         —         —          —         —    

In RMB

     603,000        —          —         —         —          603,000        603,000   

Average interest rate(1)

     4.52     —          —         —         —          4.52     —    

Variable rate bank and other loans

                

In U.S. Dollars

     4,937,026        —          —         —         —          4,937,026        4,937,026   

Average interest rate(1)

     1.78     —          —         —         —          1.78     —    

In RMB

     1,554,000        —          327,800        300,000        —          2,181,800        2,183,240   

Average interest rate(1)

     4.83     —          5.81     5.76     —          5.11     —    

 

(1) The average interest rates for variable rate bank and other loans are calculated based on the year end indices.

 

81


Table of Contents
     As of December 31, 2012  
     2013     2014     2015     2016     2017      Total
Recorded
Amount
    Fair Value  
     (RMB equivalent in thousands, except interest rates)  

Fixed rate bank and other loans

               

In U.S. Dollars

     —         —         —         —         —          —         —    

Average interest rate

     —         —         —         —         —          —         —    

In RMB

     3,183,998        —         —         —         —          3,183,998        3,183,998   

Average interest rate(1)

     4.95     —         —         —         —          4.95     —    

Variable rate bank and other loans

               

In U.S. Dollars

     7,839,879        —         —         —         —          7,839,879        7,839,879   

Average interest rate(1)

     2.02     —         —         —         —          2.02     —    

In RMB

     —         370,560       427,020       433,760        —          1,231,340        1,192,960   

Average interest rate(1)

     —         6.01 %     6.01 %     6.01     —          6.01     —    

 

(1) The average interest rates for variable rate bank and other loans are calculated based on the year end indices.

Exchange Rate Risk

We are also exposed to foreign currency exchange rate risk as a result of our foreign currency denominated short term borrowing and, to a limited extent, cash and cash equivalents denominated in foreign currencies. The following table provides information, by maturity date, regarding our foreign currency exchange rate sensitive financial instruments, which consist of cash and cash equivalents, short term debt obligations as of December 31, 2013 and 2012.

 

     As of December 31, 2013  
     2014     2015      2016      2017      2018      Thereafter      Total
Recorded
Amount
    Fair Value  
     (RMB equivalent in thousands, except interest rates)  

On-balance sheet financial instruments

                     

Cash and cash equivalents:

                     

In Hong Kong Dollars

     750        —          —          —          —          —          750        750   

In U.S. Dollars

     3,318        —          —          —          —          —          3,318        3,318   

In Euro

     —         —          —          —          —          —          —         —    

In Japanese Yen

     —         —          —          —          —          —          —         —    

In Swiss Frank

     —         —          —          —          —          —          —         —    

Debt:

                     

Fixed rate bank and other loans in
U.S. Dollars

     —         —          —          —          —          —          —         —    

Average interest rate (1)

     —         —          —          —          —          —          —         —    

Variable rate bank and other loans in
U.S. Dollars

     4,937,026        —          —          —          —          —          4,937,026        4,937,026   

Average interest rate (1)

     1.78     —          —          —          —          —          1.78     —    

 

82


Table of Contents
     As of December 31, 2012  
     2013     2014      2015      2016      2017      Thereafter      Total
Recorded
Amount
    Fair Value  
     (RMB equivalent in thousands, except interest rates)  

On-balance sheet financial instruments

                     

Cash and cash equivalents:

                     

In Hong Kong Dollars

     780        —          —          —          —          —          780        780   

In U.S. Dollars

     148        —          —          —          —          —          148        148   

In Euro

     —         —          —          —          —          —          —         —    

In Japanese Yen

     —         —          —          —          —          —          —         —    

In Swiss Frank

     —         —          —          —          —          —          —         —    

Debt:

                     

Fixed rate bank and other loans in
U.S. Dollars

     —         —          —          —          —          —          —         —    

Average interest rate

     —         —          —          —          —          —          —         —    

Variable rate bank and other loans in
U.S. Dollars

     7,839,879        —          —          —          —          —          7,839,879        7,839,879   

Average interest rate (1)

     2.02     —          —          —          —          —          2.02     —    

 

(1) The average interest rates for variable rate bank and other loans are calculated based on the year end indices.

 

ITEM 12. DESCRIPTION OF SECURITIES OTHER THAN EQUITY SECURITIES.

In connection with our ADS program, a holder of our ADSs may have to pay, either directly or indirectly, certain fees and charges, as described in Item 12.D.3. In addition, we receive fees and other direct and indirect payments from The Bank of New York Mellon that are related to our ADS as described in Item 12.D.4.

12D.3 Fees and Charges that a holder of our ADSs May Have to Pay

The Bank of New York Mellon collects its fees for delivery and surrender of ADSs directly from investors depositing shares or surrendering ADSs for the purpose of withdrawal or from intermediaries acting for them. The Bank of New York Mellon also collects fees for making distributions to investors by deducting those fees from the amounts distributed or by selling a portion of distributable property to pay the fees. The Bank of New York Mellon may collect its annual fee for depositary services by deductions from cash distributions.

 

Persons depositing or withdrawing shares must pay:

  

For:

$5.00 (or less) per 100 ADSs (or portion of 100 ADSs)    Issuance and withdrawal of ADSs, including issuances resulting from a distribution of shares or rights or other property
A fee equivalent to the fee that would be payable if securities distributed to you had been shares and the shares had been deposited for issuance of ADSs    Distribution of securities distributed to holders of deposited securities which are distributed by The Bank of New York Mellon to ADS registered holders
A fee of $.05 (or less) per ADS (or portion thereof)    Any cash distribution made pursuant to the Deposit Agreement
Registration or transfer fees    Transfer and registration of shares on our share register to or from the name of the depositary or its agent when you deposit or withdraw shares
Expenses of The Bank of New York Mellon   

Cable, telex and facsimile transmissions (when expressly provided in the Deposit Agreement);

Converting foreign currency to U.S. Dollars

Taxes and other governmental charges The Bank of New York Mellon or the custodian have to pay on any ADS or share underlying an ADS, for example, stock transfer taxes, stamp duty or withholding taxes    As necessary
Any charges incurred by The Bank of New York Mellon or its agents for servicing the deposited securities    As necessary

 

83


Table of Contents

12D.4 Fees and Other Payments Made by The Bank of New York Mellon

From January 1, 2013 through March 31, 2014, a total of U.S.$50,438.61 was paid by The Bank of New York Mellon on our behalf for our ADSs program. Specifically, the following fees were paid on our behalf: U.S.$860.00 for standard out-of-pocket maintenance costs for the ADSs program (primarily consisting of expenses related to our Annual General Meeting), and U.S.$49,578.61 for investor relations services from third party vendors.

PART II

 

ITEM 13. DEFAULTS, DIVIDEND ARREARAGES AND DELINQUENCIES.

None.

 

ITEM 14. MATERIAL MODIFICATIONS TO THE RIGHTS OF SECURITY HOLDERS AND USE OF PROCEEDS.

On May 11, 2011, we entered into an Amended and Restated Deposit Agreement with The Bank of New York Mellon, as Depositary (the “ Restated Deposit Agreement”), and updated the form of American Depositary Receipt (the “ADR”) evidencing the ADSs issued under the terms of the Restated Deposit Agreement. The Restated Deposit Agreement restates our original Deposit Agreement with The Bank of New York (the predecessor of The Bank of New York Mellon), dated as of July 23, 1993 (as amended, the “1993 Deposit Agreement”), in its entirety.

We and The Bank of New York Mellon entered into the Restated Deposit Agreement to modify the ADSs voting process and to bring our arrangements with The Bank of New York Mellon in line with the current customary market practice regarding depositary arrangements.

By the Restated Deposit Agreement, subject to the Depositary’s obligation to notify the owner of ADSs of any meeting of holders of our shares or other deposited securities, and subject further to certain exceptions as provided therein, to the extent that no instructions are received by the Depositary from an owner of ADSs on or before the date established by the Depositary, the Depositary may deem instructions by the owner of the ADS have been given to give a discretionary proxy to a person designated by us to exercise voting rights in the meeting of holders of our shares or other deposited securities.

In addition, the Restated Deposit Agreement amends the 1993 Deposit Agreement, among other things, to (i) provide the American Depositary Shares may be uncertificated securities or certificated securities evidenced by ADRs, and (ii) change the fees and charges of the Depositary, see Item 12D.3 Fees and Charges that a holder of our ADSs May Have to Pay.

The foregoing descriptions of the Restated Deposit Agreement and the ADR do not purport to be complete and are qualified in their entirety by reference to the complete Restated Deposit Agreement and ADR which are incorporated herein by reference to Exhibit 2 and the forms filed on Form F-6 (File number 033-65616) on May 4, 2011.

 

ITEM 15. CONTROLS AND PROCEDURES.

A. Evaluation of disclosure controls and procedures.

The term “disclosure controls and procedures” is defined in Rules 13a-15(e) and 15d-15(e) of the Exchange Act. These rules refer to the controls and other procedures of a company that are designed to ensure that information required to be disclosed by a company in the reports that it files under the Exchange Act is recorded, processed, summarized and reported within required time periods. This includes controls and procedures designed to ensure that information required to be disclosed is accumulated and communicated to our management, including our principal executive officer or officers and principal financial officer or officers, to allow timely decisions regarding required disclosure.

We maintain a written policy adopted by our board of directors that governs the collection, coordination and disclosure of information to our shareholders, the public and to governmental and other regulatory bodies. All such disclosures are coordinated by the Secretary to our Board of Directors and subject to execution by either the Chairman of our Board of Directors or, for disclosures by our Supervisory Board, the Chairman of the Supervisory Board. Under the policy, all material issues must be disclosed and our disclosures must be true, accurate, complete and timely without any false or misleading statements. Each of our departments and subsidiaries has their own supplemental policies which may be both written and unwritten.

Our management, with the participation of our Chief Executive Officer and Chief Financial Officer, has evaluated the effectiveness of our disclosure controls and procedures (as defined in Rules 13a-15(e) of the Securities Exchange Act of 1934) as of the end of the fiscal year covered by this annual report. Based on this evaluation, our Chief Executive Officer and Chief Financial Officer have concluded that, as of the end of the fiscal year covered by this annual report, our disclosure controls and procedures were effective to ensure that information required to be disclosed in the reports we file under the Exchange Act is accumulated and communicated to the management to allow timely decisions to be made regarding required disclosures, and is recorded, processed, summarized and reported as and when required.

 

84


Table of Contents

B. Management’s assessment report on the internal control

Our management is accountable for establishing and maintaining effective internal control over financial reporting (as defined in Rules 13a-15(f) of the Securities Exchange Act of 1934). The Company’s internal control over financial reporting is a process designed to provide reasonable assurance regarding the reliability of financial reporting and the preparation of financial statements for external purposes in accordance with generally accepted accounting principles.

Because of its inherent limitations, internal control over financial reporting cannot provide absolute assurance of achieving financial reporting objectives and may not prevent or detect misstatements. Also, projections of any evaluation of effectiveness to future periods are subject to the risk that controls may become ineffective because of changes in conditions, or that the degree of compliance with the policies or procedures may deteriorate.

Our management assessed the effectiveness of our internal control over financial reporting based upon the criteria established in Internal Control-Integrated Framework (1992) issued by the Committee of Sponsoring Organizations of the Treadway Commission (COSO) as of December 31, 2013. Based on that evaluation, our management has concluded that our internal control over financial reporting was effective as of December 31, 2013 based on these criteria.

PwC, an independent registered public accounting firm, has audited the consolidated financial statements included in this annual report on Form 20-F and, as part of the audit, has issued a report, included herein, on the effectiveness of our internal control over financial reporting.

C. Report of Independent Registered Public Accounting Firm.

Our independent auditors have issued an audit report on the effectiveness of our internal control over financial reporting. This report appears on page F-2.

D. Changes in internal control over financial reporting.

For the year ended December 31, 2013, there have been no significant changes to our internal controls over financial reporting that have materially affected, or are reasonably likely to materially affect our internal control over financial reporting.

 

ITEM 16A. AUDIT COMMITTEE FINANCIAL EXPERT.

We currently have an audit committee financial expert, Cai Tingji, serving on our audit committee and he is an independent director as defined in 17 CFR 240.10A-3.

 

ITEM 16B. CODE OF ETHICS.

We have not adopted a code of ethics as defined by the applicable U.S. securities regulations that applies to our principal executive officer, principal financial officer, principal accounting officer or controller, or persons performing similar functions since it is not a customary practice for a PRC company to adopt such code of ethics.

 

ITEM 16C. PRINCIPAL ACCOUNTANT FEES AND SERVICES.

The following table summarizes the fees charged by PwC, our principal accountant, for certain services rendered to us during 2013, and the fees charged by KPMG, our former principal accountant, for certain services rendered to us during 2012.

 

     For the year ended
December 31,
 
     (in thousands of RMB)  
     2012      2013  

Audit fees (1)

     8,850         7,800   

Audit-related fees (2)

     —           —     

Tax fees (3)

     —           —     

All other fees (4)

     —           —     

Total

     8,850         7,800   

 

(1) “Audit fees” means the aggregate fees billed in each of the fiscal years listed for professional services rendered by our principal auditors for the audit of our annual financial statements.

 

85


Table of Contents
(2) “Audit-related fees” means the aggregate fees billed in each of the fiscal years listed for assurance and related services rendered by our principal auditors for the audit of our financial information.
(3) “Tax fees” means the aggregate fees billed in each of the fiscal years listed for professional services rendered by our principal auditors for tax compliance, tax advice and tax planning.
(4) “All other fees” means the aggregate fees billed in each of the fiscal years listed for products and services provided by the our principal accountant, other than the services reported under audit fees, audit-related fees and tax fees.

Audit Committee Pre-approval Policies and Procedures

Our audit committee has adopted procedures which set forth the manner in which the committee will review and approve all audit and non-audit services to be provided by PwC. The pre-approval procedures are as follows:

 

   

Any audit or non-audit service to be provided to us by the independent accountant must be (i) pre-approved by the audit committee; or (ii) pre-approved by one or several committee members designated by the committee and rectified by the audit committee.

 

ITEM 16D. EXEMPTIONS FROM THE LISTING STANDARDS FOR AUDIT COMMITTEES.

We have not been granted an exemption from the applicable listing standards for the audit committee of our board of directors.

 

ITEM 16E. PURCHASES OF EQUITY SECURITIES BY THE ISSUER AND AFFILIATED PURCHASERS.

None.

 

ITEM 16F. CHANGE IN REGISTRANT’S CERTIFYING ACCOUNTANT.

As previously reported in our annual report on Form 20-F filed with the SEC on April 30, 2013, on March 27, 2013, our board of directors approved the proposed change of our independent registered public accounting firm, KPMG, after the completion of the audit of our consolidated financial statements for the year ended December 31, 2012 and the effectiveness of our internal control over financial reporting as of December 31, 2012, based on recommendation from our audit committee. Such change in our principal accountants was due to the relevant regulations issued by the Ministry of Finance and the State-owned Assets Supervision and Administration Commission of the PRC. According to the relevant regulations, there are certain limits to the number of years for which an auditor may continuously undertake financial auditing work in respect of a state-owned enterprise and its subsidiaries. As a result, we were required not to re-appoint KPMG as our principal accountant for the year 2013.

The audit reports of KPMG on our consolidated financial statements as of and for the fiscal years ended December 31, 2011 and 2012 contain no adverse opinion or disclaimer of opinion, and were not qualified or modified as to uncertainty, audit scope, or accounting principles.

During the two fiscal years ended December 31, 2011 and 2012 and through April 30, 2013, there were no disagreements with KPMG on any matter of accounting principles or practices, financial statement disclosure, or auditing scope or procedure, which disagreements if not resolved to the satisfaction of KPMG, would have caused them to make reference to the subject matter of the disagreement in connection with their report, nor were there any reportable events (as defined in Item 16F(a)(1)(v) of Form 20-F). We provided a copy of the foregoing disclosure to KPMG and requested that KPMG furnish a letter addressed to the SEC stating whether or not KPMG agreed with such disclosure. A copy of the letter from KPMG addressed to the SEC, dated April 30, 2013, was filed as Exhibit 15.1 to our annual report on Form 20-F filed with the SEC on April 30, 2013.

In addition, as previously reported in our annual report on Form 20-F filed with the SEC on April 30, 2013, with the approvals of our board and the audit committee, we resolved to appoint PricewaterhouseCoopers and PricewaterhouseCoopers Zhong Tian CPAs Limited Company (the name has been changed to PricewaterhouseCoopers Zhong Tian LLP), or PwC, as our principal independent registered public accounting firm for the year 2013. PwC’s appointment was further approved by our shareholders at our 2012 annual general meeting.

During the two fiscal years ended December 31, 2011 and 2012 and through April 30, 2013, neither we nor anyone on our behalf consulted PwC regarding either (i) the application of accounting principles to a specified transaction, either completed or proposed; or the type of audit opinion that might be rendered on the registrant’s financial statements, or (ii) any matter that was either the subject of a “disagreement” (as defined in Item 16F(a)(1)(iv) of Form 20-F and related instructions to Item 16-F of Form 20-F) with PwC or a “reportable event” (as described in Item 16F(a)(1)(v) of Form 20-F). Also, during the two fiscal years ended December 31, 2011 and 2012 and through April 30, 2013, we did not obtain any written report or oral advice that PwC concluded was an important factor considered by us in reaching a decision as to the accounting, auditing or financial reporting issue.

 

86


Table of Contents
ITEM 16G. CORPORATE GOVERNANCE.

Set forth below is a summary of the significant differences between the corporate governance rules of the NYSE and those of the People’s Republic of China for listed companies:

 

   NYSE Corporate Governance Rules   

The Company’s Corporate Governance Practices

 

(which conform with the corporate governance rules for companies organized and listed in the People’s Republic of China)

Director Independence

   A listed company must have a majority of independent directors on its board of directors. The board of directors needs to affirmatively determine that the director has no material relationship with the listed company (either directly or as a partner, shareholder or officer of an organization that has a relationship with the company). In addition, a director must meet certain standards to be deemed independent.   

It is required in China that no less than 1/3rd of the board members of any listed company must be independent directors, and the listed company must set forth specific requirements for the qualification and election of independent directors in compliance with PRC laws. For example, an independent director shall not hold any other position in the listed company other than being a director and shall not be influenced by the main shareholders or the controlling persons of the listed company, or by any other entities or persons with whom the listed company has a significant relationship.

 

The Company has complied with the relevant Chinese corporate governance rules and has implemented internal rules governing the independence and responsibilities of independent directors. The Company determines the independence of independent directors every year.

   The non-management directors of each listed company must meet at regularly scheduled executive sessions without management.    No similar requirements.
Nominating/Corporate Governance Committee    Listed companies must have a nominating/corporate governance committee composed entirely of independent directors.    The board of directors can establish a nominating committee if the shareholders pass resolutions to establish such a committee. A majority of the directors on the committee shall be independent directors, who shall act as the convener. The board of directors, which formulates relevant written guidelines with respect to the nomination of directors, has established a nominating committee with a majority of the members being independent directors.

 

87


Table of Contents
  

The nominating/corporate governance committee must have a written charter that addresses:

 

(i) the committee’s purpose and responsibilities - which, at minimum, must be to: identify individuals qualified to become board members, consistent with criteria approved by the board, and to select, or to recommend that the board select, the director nominees for the next annual meeting of shareholders; develop and recommend to the board a set of corporate governance guidelines applicable to the corporation; and oversee the evaluation of the board and management; and

   Relevant responsibilities of the nominating committee are similar to those stipulated by the NYSE rules, but the main responsibilities do not include the research and recommendation of corporate governance guidelines, the supervision of the evaluation of the board of directors and management, or the annual evaluation of the committee.
   (ii) an annual performance evaluation of the committee.   

Compensation Committee

   Listed companies must have a compensation committee composed entirely of independent directors.    The board of directors can establish a compensation and assessment committee if the shareholders pass resolutions to establish such a committee. A majority of the directors on the committee shall be independent directors, who shall act as the convener.
  

The purposes and responsibilities of the compensation committee stated in its charter must include:

(1) reviewing and approving the corporate goals and objectives associated the with the CEO’s compensation, evaluate the performance of the CEO in fulfilling these goals and objectives, and, either as a committee or together with the other independent directors (as directed by the board), determine and approve the CEO’s compensation level based on such evaluation;

(2) making recommendations to the board with respect to non-CEO executive officer compensation, and incentive-compensation and equity-based plans that are subject to board approval; and

(3) producing a committee report on executive compensation as required by the SEC to be included in the annual proxy statement or annual report filed with the SEC.

The charter must also include the requirement for an annual performance evaluation of the compensation committee.

  

The responsibilities of the compensation and assessment committee include:

(1) reviewing the standards for the evaluation of directors and management, evaluate directors and management and report the results of such evaluation to the board of directors; and

(2) reviewing compensation policies and benefit plans for directors and executive officers.

Unlike the NYSE rules, the PRC rules do not require the committee to produce a report on the executive compensation or make an annual performance evaluation of the committee. In addition, the compensation committee evaluates and reviews the compensation of directors as well as executive officers.

The board of directors of the Company has established a compensation evaluation committee with a majority of the members being independent directors who act as the convener, and the committee has established a written charter complying with the domestic corporate governance rules.

 

88


Table of Contents

Audit Committee

  

Listed companies must have an audit committee that satisfies the requirements of Rule 10A-3 of the Securities Exchange Act of 1934, as amended (the “Exchange Act”). It must have a minimum of three members, and all audit committee members must satisfy the requirements for independence set forth in Section 303A.02 of the NYSE Corporate Governance Rules and , in the absence of an applicable exemption, Rule 10A-3b(1) of the Exchange Act.

The written charter of the audit committee must specify that the purpose of the audit committee is to assist the board oversight of the integrity of financial statements, the company’s compliance with legal and regulatory requirements, the qualifications and independence of the independent auditors, the performance of the listed company’s internal audit function and independent auditors.

The written charter must also require the audit committee to prepare an audit committee report as required by the SEC to be included in the listed company’s annual proxy statement as well as an annual performance evaluation of the audit committee.

  

The board of directors of a listed company can, through the resolution of the shareholders’ meeting, establish an audit committee composed entirely of directors, of which the independent directors are the majority and act as the convener, and, at minimum, one independent director is an accounting professional.

The purpose, authority and responsibilities of the audit committee are similar to those stipulated by the NYSE rules, but according to customary practices in China, the Company is not required to make an annual performance evaluation of the audit committee, and the audit committee is not required to prepare an audit report to be included in the Company’s annual proxy statement. The board of directors of the Company has established an audit committee that satisfies Rule 10A-3 under the Securities Exchange Act of 1934, as amended and relevant domestic requirements. The audit committee has a written charter.

   The written charter must also address the duties and responsibilities of the audit committee as required under Section 303A.07 of the NYSE Corporate Governance Rules. Each listed company must maintain an internal audit function to provide management and the audit committee with ongoing assessments of the listed company’s risk management processes and system of internal controls.    China has a similar regulatory provision, and the Company has an internal audit department.

Equity Compensation

   Shareholders must be given the opportunity to vote on all equity compensation plans and material revisions thereto, except for employment inducement awards, certain grants, plans and amendments in the context of mergers and acquisitions, and certain specific types of plans as described under Section 303A.08 of the NYSE Corporate Governance Rules.    The relevant regulations of China require the board of directors propose plans on the amount and types of director compensation for the shareholders’ meeting to approve. The compensation plan of executive officers shall be approved by the board and announced at the shareholders’ meeting and disclosed to the public upon the approval of the board of directors.

 

89


Table of Contents

Corporate Governance Guidelines

  

Listed companies must adopt and disclose corporate governance guidelines involving director qualification standards, director responsibilities, director compensation, director access to management and, as necessary and appropriate, independent advisors, director orientation and continuing education and management succession. The board should conduct a self-evaluation at least annually to determine whether it and its committees are functioning effectively.

 

A listed company must make its corporate governance guidelines available on or through its website.

  

The CSRC has issued the Corporate Governance Rules, prescribing detailed guidelines on directors of the listed companies, including director selection, the structure of the board of directors and director performance evaluation.

 

The Company has complied with the above mentioned rules.

Code of Ethics for Directors, Officers and Employees    Listed companies must adopt and disclose a code of business conduct and ethics for directors, officers and employees, and promptly disclose any waivers of the code for directors or executive officers. Each listed company may determine its own policies, but all listed companies should address the most important topics, including, among others, conflicts of interest, corporate opportunities, confidentiality, fair dealing, protection and proper use of listed company assets, compliance with laws, rules and regulations (including insider trading laws), and encouraging the reporting of any illegal or unethical behavior.    There is no such requirement for a code for ethics in China. As the directors and officers of the Company have all signed a Director Service Agreement, however, they are bound by their fiduciary duties to the Company. In addition, the directors and officers must perform their legal duties in accordance with the Company Law of the PRC, relevant requirements of CSRC and Mandatory Provisions to the Charter of Companies Listed Overseas.
   Each listed company CEO must certify to the NYSE each year that he or she is not aware of any violation by the company of NYSE corporate governance listing standards and he or she must promptly notify the NYSE in writing of any non-compliance with any applicable provisions of Section 303A.    No similar requirements.

 

ITEM 16H. MINE SAFETY DISCLOSURE.

Not applicable.

 

90


Table of Contents

PART III

 

ITEM 17. FINANCIAL STATEMENTS.

See pages F-1 to F-72.

 

ITEM 18. FINANCIAL STATEMENTS.

We have elected to provide the financial statements and related information specified in Item 17 in lieu of the information called for by this Item 18.

 

ITEM 19. EXHIBITS

 

No.

  

Exhibit

1.1    Translation of the amended and restated Articles of Association of Sinopec Shanghai Petrochemical Company Limited as approved in the Second Extraordinary General Meeting of Sinopec Shanghai Petrochemical Company Limited for 2013 on December 11, 2013
2.    Amended and Restated Deposit Agreement between Sinopec Shanghai Petrochemical Company Limited and The Bank of New York Mellon dated May 11, 2011 (incorporated by reference to Exhibit 2 of our annual report on Form 20-F (File No. 001-12158) filed with the Commission on April 30, 2012).
4.1    Translation of the renewed Product Supply and Sales Services Framework Agreement between Sinopec Shanghai Petrochemical Company Limited and China Petroleum & Chemical Corporation as approved in the Second Extraordinary General Meeting of Sinopec Shanghai Petrochemical Company Limited for 2013 on December 11, 2013.
4.2    Translation of the renewed Comprehensive Services Framework Agreement between Sinopec Shanghai Petrochemical Company Limited and China Petrochemical Corporation as approved in the Second Extraordinary General Meeting of Sinopec Shanghai Petrochemical Company Limited for 2013 on December 11, 2013.
4.3    Translation of the Property Right Transaction Agreement with Sinopec Sales Company Limited as approved in the eighteenth meeting of the seventh session of the board of directors of Sinopec Shanghai Petrochemical Company Limited on December 5, 2013.
8    A list of subsidiaries of Sinopec Shanghai Petrochemical Company Limited.
12.1    Certification of President Required by Rule 13a-14(a).
12.2    Certification of Chief Financial Officer Required by Rule 13a-14(a).
13.1    Certification of President Required by Rule 13a-14(b) and Section 1350 of Chapter 63 of Title 18 of the United States Code.
13.2    Certification of Chief Financial Officer Required by Rule 13a-14(b) and Section 1350 of Chapter 63 of Title 18 of the United States Code.
15.1    Letter from KPMG regarding Item 16F of this annual report (incorporated by reference to Exhibit 15.1 of our annual report on Form 20-F (File No. 001-12158) filed with the Commission on April 30, 2013).

 

91


Table of Contents

SIGNATURES

The registrant hereby certifies that it meets all of the requirements for filing on Form 20-F and that it has duly caused and authorized the undersigned to sign this annual report on its behalf.

 

     

SINOPEC SHANGHAI PETROCHEMICAL

COMPANY LIMITED

Date: April 30, 2014      

/s/ WANG ZHIQING

      Wang Zhiqing, President


Table of Contents

Sinopec Shanghai Petrochemical Company Limited

Index to Consolidated Financial Statements

 

     Page  

Reports of independent registered public accounting firm

     F-2   

Consolidated income statement

     F-4   

Consolidated statement of comprehensive income

     F-5   

Consolidated balance sheet

     F-6   

Consolidated statement of changes in equity

     F-8   

Consolidated statement of cash flows

     F-10   

Notes to the consolidated financial statement

     F-11   

 

 

F - 1


Table of Contents

REPORT OF INDEPENDENT REGISTERED PUBLIC ACCOUNTING FIRM

The Board of Directors and Shareholders of

Sinopec Shanghai Petrochemical Company Limited,

In our opinion, the accompanying consolidated balance sheet and the related consolidated statement of income, comprehensive income, changes in equity and cash flows present fairly, in all material respects, the financial position of Sinopec Shanghai Petrochemical Company Limited (the “Company”) and its subsidiaries (collectively referred to as the “Group”) at December 31, 2013, and the results of their operations and their cash flows for the year then ended in conformity with International Financial Reporting Standards as issued by the International Accounting Standards Board. Also in our opinion, the Company maintained, in all material respects, effective internal control over financial reporting as of December 31, 2013, based on criteria established in Internal Control - Integrated Framework (1992) issued by the Committee of Sponsoring Organizations of the Treadway Commission (COSO). The Company’s management is responsible for these financial statements, for maintaining effective internal control over financial reporting and for its assessment of the effectiveness of internal control over financial reporting, included in the Management’s Report on Internal Control over Financial Reporting appearing under Item 15. Our responsibility is to express an opinion on these financial statements and on the Company’s internal control over financial reporting based on our integrated audit. We conducted our audit in accordance with the standards of the Public Company Accounting Oversight Board (United States). Those standards require that we plan and perform the audit to obtain reasonable assurance about whether the financial statements are free of material misstatement and whether effective internal control over financial reporting was maintained in all material respects. Our audit of the financial statements included examining, on a test basis, evidence supporting the amounts and disclosures in the financial statements, assessing the accounting principles used and significant estimates made by management, and evaluating the overall financial statement presentation. Our audit of internal control over financial reporting included obtaining an understanding of internal control over financial reporting, assessing the risk that a material weakness exists, and testing and evaluating the design and operating effectiveness of internal control based on the assessed risk. Our audit also included performing such other procedures as we considered necessary in the circumstances. We believe that our audit provides a reasonable basis for our opinion.

A company’s internal control over financial reporting is a process designed to provide reasonable assurance regarding the reliability of financial reporting and the preparation of financial statements for external purposes in accordance with generally accepted accounting principles. A company’s internal control over financial reporting includes those policies and procedures that (i) pertain to the maintenance of records that, in reasonable detail, accurately and fairly reflect the transactions and dispositions of the assets of the company; (ii) provide reasonable assurance that transactions are recorded as necessary to permit preparation of financial statements in accordance with generally accepted accounting principles, and that receipts and expenditures of the company are being made only in accordance with authorizations of management and directors of the company; and (iii) provide reasonable assurance regarding prevention or timely detection of unauthorized acquisition, use, or disposition of the company’s assets that could have a material effect on the financial statements.

Because of its inherent limitations, internal control over financial reporting may not prevent or detect misstatements. Also, projections of any evaluation of effectiveness to future periods are subject to the risk that controls may become inadequate because of changes in conditions, or that the degree of compliance with the policies or procedures may deteriorate.

/s/ PricewaterhouseCoopers Zhong Tian LLP

Shanghai, the People’s Republic of China

April 28, 2014

 

F - 2


Table of Contents

REPORT OF INDEPENDENT REGISTERED PUBLIC ACCOUNTING FIRM

The Board of Directors and Shareholders of

Sinopec Shanghai Petrochemical Company Limited:

We have audited the accompanying consolidated balance sheet of Sinopec Shanghai Petrochemical Company Limited and its subsidiaries (“the Group”) as of December 31, 2012, and the related consolidated statements of income, comprehensive income, changes in equity and cash flows for each of the years in the two-year period ended December 31, 2012. These consolidated financial statements are the responsibility of the Group’s management. Our responsibility is to express an opinion on these consolidated financial statements based on our audits.

We conducted our audits in accordance with the standards of the Public Company Accounting Oversight Board (United States). Those standards require that we plan and perform the audit to obtain reasonable assurance about whether the financial statements are free of material misstatement. An audit includes examining, on a test basis, evidence supporting the amounts and disclosures in the financial statements. An audit also includes assessing the accounting principles used and significant estimates made by management, as well as evaluating the overall financial statement presentation. We believe that our audits provide a reasonable basis for our opinion.

In our opinion, the consolidated financial statements referred to above present fairly, in all material respects, the financial position of Sinopec Shanghai Petrochemical Company Limited and its subsidiaries as of December 31, 2012, and the results of their operations and their cash flows for each of the years in the two-year period ended December 31, 2012 in conformity with International Financial Reporting Standards as issued by the International Accounting Standards Board.

/s/ KPMG

Hong Kong, China

March 27, 2013, except note 12,

which is as of April 28, 2014

 

F - 3


Table of Contents

Sinopec Shanghai Petrochemical Company Limited

Consolidated Income Statement

For the year ended 31 December 2013

 

          Year ended 31 December  
     Note    2011
RMB’000
    2012
RMB’000
    2013
RMB’000
 

Revenue

   5      95,518,856        93,008,338        115,490,326   

Sales taxes and surcharges

        (6,009,203     (5,791,064     (9,987,148
     

 

 

   

 

 

   

 

 

 

Net Sales

        89,509,653        87,217,274        105,503,178   

Cost of sales

   9      (87,881,160     (88,617,789     (103,225,914
     

 

 

   

 

 

   

 

 

 

Gross profit/(loss)

        1,628,493        (1,400,515     2,277,264   
     

 

 

   

 

 

   

 

 

 

Selling and administrative expenses

   9      (675,771     (649,906     (691,020

Other operating income

   6      164,286        333,754        673,384   

Other operating expenses

   7      (57,184     (55,779     (67,362
     

 

 

   

 

 

   

 

 

 

Operating profit/(loss)

        1,059,824        (1,772,446     2,192,266   
     

 

 

   

 

 

   

 

 

 

Finance income

   8      299,036        86,545        498,416   

Finance expenses

   8      (215,494     (369,802     (376,696
     

 

 

   

 

 

   

 

 

 

Finance income /(expenses) – net

        83,542        (283,257     121,720   
     

 

 

   

 

 

   

 

 

 

Investment income

        685        6,446        —     

Share of profit of investments accounted for using the equity method

   18      152,655        32,784        130,667   
     

 

 

   

 

 

   

 

 

 

Profit/(loss) before income tax

        1,296,706        (2,016,473     2,444,653   

Income tax (expense)/benefit

   11      (310,184     511,331        (379,151
     

 

 

   

 

 

   

 

 

 

Profit/(loss) for the year

        986,522        (1,505,142     2,065,502   
     

 

 

   

 

 

   

 

 

 

Profit/(loss) attributable to:

         

-Owners of the Company

        956,106        (1,528,397     2,055,328   

-Non-controlling interests

        30,416        23,255        10,174   
     

 

 

   

 

 

   

 

 

 
        986,522        (1,505,142     2,065,502   
     

 

 

   

 

 

   

 

 

 

Earnings/(loss) per share attributable to owners of the Company for the year (expressed in RMB per share)

         

Basic earnings / (loss) per share

   12    RMB 0.089      RMB (0.142   RMB 0.190   
     

 

 

   

 

 

   

 

 

 

Diluted earnings / (loss) per share

   12    RMB 0.089      RMB (0.142   RMB 0.190   
     

 

 

   

 

 

   

 

 

 

The notes on pages F-11 to F-72 are an integral part of these consolidated financial statements.

 

          Year ended 31 December  
          2011
RMB’000
     2012
RMB’000
     2013
RMB’000
 

Dividends distributed within the year: RMB 0.05(2012: RMB 0.05; 2011: RMB 0.10) per ordinary share

   27                     720,000                      360,000                          360,000   

Proposed annual dividend: RMB 0.05(2012: nil; 2011: RMB 0.05) per ordinary share

   27      360,000         —           540,000   
     

 

 

    

 

 

    

 

 

 
        1,080,000         360,000         900,000   
     

 

 

    

 

 

    

 

 

 

 

  Wang Zhiqing    Ye Guohua
  Chairman and General Manager    Director and Chief Financial Officer

 

F - 4


Table of Contents

Sinopec Shanghai Petrochemical Company Limited

Consolidated Statement of Comprehensive Income

For the year ended 31 December 2013

 

          Year ended 31 December  
     Note    2011
RMB’000
     2012
RMB’000
    2013
RMB’000
 

Profit/(loss) for the year

        986,522         (1,505,142     2,065,502   

Other comprehensive income for the year-net of tax

        —           —          —     
     

 

 

    

 

 

   

 

 

 

Total comprehensive income/(loss) for the year

        986,522         (1,505,142     2,065,502   
     

 

 

    

 

 

   

 

 

 

Attributable to:

          

– Owners of the Company

        956,106         (1,528,397     2,055,328   

– Non-controlling interests

        30,416         23,255        10,174   
     

 

 

    

 

 

   

 

 

 

Total comprehensive income/(loss) for the year

        986,522         (1,505,142     2,065,502   
     

 

 

    

 

 

   

 

 

 

The notes on pages F-11 to F-72 are an integral part of these consolidated financial statements.

 

  Wang Zhiqing    Ye Guohua
  Chairman and General Manager    Director and Chief Financial Officer

 

F - 5


Table of Contents

Sinopec Shanghai Petrochemical Company Limited

Consolidated Balance Sheet

As At 31 December 2013

 

           As at 31 December  
     Note     2012
RMB’000
     2013
RMB’000
 

Assets

       

Non-current assets

       

Lease prepayment and other assets

     13        1,131,123         916,995   

Property, plant and equipment

     14        17,468,748         16,669,479   

Investment properties

     15        439,137         429,292   

Construction in progress

     16        612,388         456,823   

Investments accounted for using the equity method

     18        2,867,153         2,993,594   

Deferred income tax assets

     11        1,052,573         684,599   
    

 

 

    

 

 

 
       23,571,122         22,150,782   
    

 

 

    

 

 

 

Current assets

       

Inventories

     19        8,938,077         9,039,239   

Trade receivables

     20        93,484         147,807   

Bills receivable

     20        2,046,657         2,688,897   

Other receivables and prepayments

     20        599,402         345,696   

Amounts due from related parties

     20,26 (d)      1,052,842         2,131,133   

Cash and cash equivalents

     21        160,962         133,256   
    

 

 

    

 

 

 
       12,891,424         14,486,028   
    

 

 

    

 

 

 

Total assets

       36,462,546         36,636,810   
    

 

 

    

 

 

 

Equity and liabilities

       

Equity attributable to owners of the Company

       

Share capital

     22        7,200,000         10,800,000   

Reserves

     23        8,837,166         6,932,494   
    

 

 

    

 

 

 
       16,037,166         17,732,494   

Non-controlling interests

       266,783         259,062   
    

 

 

    

 

 

 

Total equity

       16,303,949         17,991,556   
    

 

 

    

 

 

 

 

F - 6


Table of Contents

Sinopec Shanghai Petrochemical Company Limited

Consolidated Balance Sheet (Continued)

As At 31 December 2013

 

           As at 31 December  
     Note     2012
RMB’000
    2013
RMB’000
 

Liabilities

      

Non-current liabilities

      

Borrowings

     24        1,231,340        627,800   
    

 

 

   

 

 

 

Current liabilities

      

Borrowings

     24        11,023,877        7,094,026   

Trade payables

     25        2,886,616        2,739,953   

Bills payable

     25        —          8,680   

Other payables

     25        1,603,022        1,507,463   

Amounts due to related parties

     25,26 (d)      3,411,279        6,663,559   

Income tax payable

       2,463        3,773   
    

 

 

   

 

 

 
       18,927,257        18,017,454   
    

 

 

   

 

 

 

Total liabilities

       20,158,597        18,645,254   
    

 

 

   

 

 

 

Total equity and liabilities

       36,462,546        36,636,810   
    

 

 

   

 

 

 

Net current liabilities

       (6,035,833     (3,531,426
    

 

 

   

 

 

 

Total assets less current liabilities

       17,535,289        18,619,356   
    

 

 

   

 

 

 

The notes on pages F-11 to F-72 are an integral part of these consolidated financial statements.

The consolidated financial statements on pages F-4 to F-10 were approved by the Board of Directors on 28 April 2014 and were signed on its behalf.

 

    Wang Zhiqing    Ye Guohua
  Chairman and General Manager    Director and Chief Financial Officer

 

F - 7


Table of Contents

Sinopec Shanghai Petrochemical Company Limited

Consolidated Statement of Changes in Equity

For the year ended 31 December 2013

 

           Attributable to owners of the Company              
     Note     Share
capital
RMB’000
    Share
premium
RMB’000
    Other
reserves
RMB’000
    Retained
earnings
RMB’000
    Total
RMB’000
    Non-controlling
interests
RMB’000
    Total equity
RMB’000
 

Balance at 1 January 2011

       7,200,000        2,420,841        5,085,494        2,983,122        17,689,457        259,853        17,949,310   
    

 

 

   

 

 

   

 

 

   

 

 

   

 

 

   

 

 

   

 

 

 

Total comprehensive income for the year

       —          —          —          956,106        956,106        30,416        986,522   
    

 

 

   

 

 

   

 

 

   

 

 

   

 

 

   

 

 

   

 

 

 

Dividends approved in respect of the previous year

     27        —          —          —          (720,000     (720,000     —          (720,000

Dividends paid by subsidiaries to non-controlling interests

       —          —          —          —          —          (20,168     (20,168

Appropriation of profits

       —          —          70,456        (70,456     —          —          —     

Utilisation of safety production fund

       —          —          21,777        (21,777     —          —          —     
    

 

 

   

 

 

   

 

 

   

 

 

   

 

 

   

 

 

   

 

 

 

Balance at 31 December 2011

       7,200,000        2,420,841        5,177,727        3,126,995        17,925,563        270,101        18,195,664   
    

 

 

   

 

 

   

 

 

   

 

 

   

 

 

   

 

 

   

 

 

 
           Attributable to owners of the Company              
     Note     Share
capital
RMB’000
    Share
premium
RMB’000
    Other
reserves
RMB’000
    Retained
earnings
RMB’000
    Total
RMB’000
    Non-controlling
interests
RMB’000
    Total equity
RMB’000
 

Balance at 1 January 2012

       7,200,000        2,420,841        5,177,727        3,126,995        17,925,563        270,101        18,195,664   
    

 

 

   

 

 

   

 

 

   

 

 

   

 

 

   

 

 

   

 

 

 

Total comprehensive income /(loss) for the year

       —          —          —          (1,528,397     (1,528,397     23,255        (1,505,142
    

 

 

   

 

 

   

 

 

   

 

 

   

 

 

   

 

 

   

 

 

 

Dividends approved in respect of the previous year

     27        —          —          —          (360,000     (360,000     —          (360,000

Dividends paid by subsidiaries to non-controlling interests

       —          —          —          —          —          (26,573     (26,573

Utilisation of safety production fund

     23        —          —          (13,598     13,598        —          —          —     
    

 

 

   

 

 

   

 

 

   

 

 

   

 

 

   

 

 

   

 

 

 

Balance at 31 December 2012

       7,200,000        2,420,841        5,164,129        1,252,196        16,037,166        266,783        16,303,949   
    

 

 

   

 

 

   

 

 

   

 

 

   

 

 

   

 

 

   

 

 

 

 

F - 8


Table of Contents

Sinopec Shanghai Petrochemical Company Limited

Consolidated Statement of Changes in Equity (Continued)

For the year ended 31 December 2013

 

          Attributable to owners of the Company              
    Note     Share
capital
RMB’000
    Share
premium
RMB’000
    Other
reserves
RMB’000
    Retained
earnings
RMB’000
    Total
RMB’000
    Non-controlling
interests
RMB’000
    Total equity
RMB’000
 

Balance at 1 January 2013

      7,200,000        2,420,841        5,164,129        1,252,196        16,037,166        266,783        16,303,949   
   

 

 

   

 

 

   

 

 

   

 

 

   

 

 

   

 

 

   

 

 

 

Total comprehensive income for the year

      —          —          —          2,055,328        2,055,328        10,174        2,065,502   
   

 

 

   

 

 

   

 

 

   

 

 

   

 

 

   

 

 

   

 

 

 

Dividends paid in respect of the first half of 2013

    27        —          —          —          (360,000     (360,000     —          (360,000

Dividends paid by subsidiaries to non-controlling interests

      —          —          —          —          —          (17,895     (17,895

Appropriation to statutory reserve

      —          —          201,220        (201,220     —          —          —     

Share Premium converted into share capital

    1        2,420,841        (2,420,841     —          —          —          —          —     

Surplus reserves converted into share capital

    1        1,179,159        —          (1,179,159     —          —          —          —     

Utilisation of safety production fund

    23        —          —          (2,347     2,347        —          —          —     
   

 

 

   

 

 

   

 

 

   

 

 

   

 

 

   

 

 

   

 

 

 

Balance at 31 December 2013

      10,800,000        —          4,183,843        2,748,651        17,732,494        259,062        17,991,556   
   

 

 

   

 

 

   

 

 

   

 

 

   

 

 

   

 

 

   

 

 

 

The notes on pages F-11 to F-72 are an integral part of these consolidated financial statements.

 

    Wang Zhiqing    Ye Guohua
  Chairman and General Manager    Director and Chief Financial Officer

 

F - 9


Table of Contents

Sinopec Shanghai Petrochemical Company Limited

Consolidated statement of Cash Flows

For the year ended 31 December 2013

 

            Year ended 31 December  
     Note      2011
RMB’000
    2012
RMB’000
    2013
RMB’000
 

Cash flows from operating activities

         

Cash generated from / (used in) operations

     28         2,504,918        (1,568,561     5,489,426   

Interest paid

        (261,437     (454,864     (382,130

Income tax paid

        (23,487     (42,960     (8,758
     

 

 

   

 

 

   

 

 

 

Net cash generated from / (used in) operating activities

        2,219,994        (2,066,385     5,098,538   
     

 

 

   

 

 

   

 

 

 

Cash flows from investing activities

         

Cash received from entrusted lending

        700,000        46,000        70,000   

Dividends received from joint ventures and associates

        588,118        66,936        64,226   

Proceeds from disposal of property, plant and equipment and other long-term assets

        70,344        24,504        599,181   

Proceeds from disposal of a subsidiary

        —          3,743        —     

Interest received

        99,345        86,545        90,484   

Purchases of property, plant and equipment and other long-term assets

        (3,481,235     (4,259,859     (1,323,137

Investment in an associate

        —          —          (60,000

Cash payment of entrusted lending

        (786,751     (30,000     (70,000
     

 

 

   

 

 

   

 

 

 

Net cash used in investing activities

        (2,810,179     (4,062,131     (629,246
     

 

 

   

 

 

   

 

 

 

Cash flows from financing activities

         

Proceeds from borrowings

        35,106,127        53,365,372        55,037,612   

Repayments of borrowings

        (32,791,261     (46,779,614     (59,155,947

Redemption of corporate bonds

        (1,000,000     —          —     

Dividends paid to the Company’s shareholders

        (712,891     (361,051     (360,630

Dividends paid by subsidiaries to non-controlling interests

        (20,168     (26,573     (17,895
     

 

 

   

 

 

   

 

 

 

Net cash generated from/(used in) financing activities

        581,807        6,198,134        (4,496,860
     

 

 

   

 

 

   

 

 

 

Net (decrease)/increase in cash and cash equivalents

        (8,378     69,618        (27,568

Cash and cash equivalents at beginning of the year

     21         100,110        91,346        160,962   

Exchange losses on cash and cash equivalents

        (386     (2     (138
     

 

 

   

 

 

   

 

 

 

Cash and cash equivalents at end of the year

     21         91,346        160,962        133,256   
     

 

 

   

 

 

   

 

 

 

The notes on pages F-11 to F-72 are an integral part of these consolidated financial statements.

 

    Wang Zhiqing    Ye Guohua
  Chairman and General Manager    Director and Chief Financial Officer

 

F - 10


Table of Contents

Sinopec Shanghai Petrochemical Company Limited

Notes to the Consolidated Financial Statement

For the year ended 31 December 2013

 

1 General information

Sinopec Shanghai Petrochemical Company Limited (“the Company”), formerly Shanghai Petrochemical Company Limited, was established in the People’s Republic of China (“the PRC”) on 29 June 1993 as a joint stock limited company to hold the assets and liabilities of the production divisions and certain other units of Shanghai Petrochemical Complex (“SPC”), a state-owned enterprise. The Company was under the direct supervision of China Petrochemical Corporation (“Sinopec Group”) at that time.

Sinopec Group completed its reorganisation on 25 February 2000. After the reorganisation, China Petroleum & Chemical Corporation (“Sinopec Corp.”) was established. As part of the reorganisation, Sinopec Group transferred its 4,000,000,000 of the Company’s state-owned legal shares, which represented 55.56 percent of the issued share capital of the Company, to Sinopec Corp.

The Company changed its name to Sinopec Shanghai Petrochemical Company Limited on 12 October 2000, and Sinopec Corp. was the largest shareholder of the Company.

Pursuant to the ‘Approval on matters relating to the Share Segregation Reform of Sinopec Shanghai Petrochemical Company Limited’ issued by the State-owned Assets Supervision and Administration Commission of the State Council (State Owned Property [2013] No.443), a General Meeting of A share shareholders was held on 8 July 2013 and passed the resolution of ‘Share Segregation Reform of Sinopec Shanghai Petrochemical Company Limited (Amendment)’ (“the Share Segregation Reform Resolution”) which was published by the Company on Shanghai Stock Exchange (“SSE”) website on 20 June 2013.

According to the Share Segregation Reform Resolution, the controlling shareholder of the Company, Sinopec Corp., offered shareholders of circulating A shares 5 shares for every 10 circulating A shares they held on 16 August 2013, aggregating 360,000,000 A shares, for the purpose of obtaining the listing rights of its non-circulating shares in the A Shares market. From 20 August 2013 (“the circulation date”), all the Company’s non-circulating A shares have been granted circulating rights on Shanghai Stock Exchange (“SSE”). As part of the restricted conditions, Sinopec Corp. committed that all the 3,640,000,000 A shares held were not allowed to be traded on SSE or transferred within 12 months from the circulation date (“the restriction period”). After the restriction period, Sinopec Corp. can only sell no more than 5 and 10 percent of its total shares within 12 and 24 months, respectively. The former 150,000,000 non-circulating A shares held by social legal persons were also prohibited to be traded on SSE or transferred within 12 months from the circulation date. Meanwhile, Sinopec Corp. also committed in the Share Segregation Reform Resolution that a scheme of converting surplus to share capital (no less than 4 shares for every 10 shares) will be proposed on the board of directors and shareholders meetings within 6 months after the circulation date.

The 15th meeting of the 7th term of Board of Directors was held on 28 August 2013 and the Company proposed and passed a resolution regarding interim cash dividend for the first half of 2013 and the conversion of share premium and surplus reserve to share capital. The resolution included a distribution of 5 shares and a cash dividend distribution of RMB 0.5 (tax included) for every 10 shares based on the 7,200,000 thousands ordinary shares as at 30 June 2013. Among the 5 shares distributed, 3.36 shares were converted from share premium of RMB 2,420,841 thousands and 1.64 shares were converted from surplus reserves of RMB 1,179,159 thousands. The resolution were approved by the extraordinary general meeting of shareholders, A share class shareholders meeting and H class shareholders meeting on 22 Oct 2013, respectively.

The Company and its subsidiaries (“the Group”) are principally engaged in processing crude oil into synthetic fibres, resins and plastics, intermediate petrochemicals and petroleum products.

These consolidated financial statements are presented in thousands of Renminbi Yuan (RMB), unless otherwise stated. These financial statements have been approved for issue by the Board of Directors on 28 April 2014.

 

F - 11


Table of Contents

Sinopec Shanghai Petrochemical Company Limited

Notes to the Consolidated Financial Statement (Continued)

For the year ended 31 December 2013

 

2 Summary of significant accounting policies

The principal accounting policies applied in the preparation of these consolidated financial statements are set out below. These policies have been consistently applied to all the years presented, unless otherwise stated.

 

2.1 Basis of preparation

The consolidated financial statements of the Group have been prepared in accordance with International Financial Reporting Standards (IFRS) as issued by the International Accounting Standards Board. The consolidated financial statements have been prepared under the historical cost convention.

The preparation of financial statements in conformity with IFRS requires the use of certain critical accounting estimates. It also requires management to exercise its judgment in the process of applying the Group’s accounting policies. The areas involving a higher degree of judgment or complexity, or areas where assumptions and estimates are significant to the consolidated financial statements are disclosed in Note 4.

 

2.1.1 Changes in accounting policy and disclosures

 

(a) New and amended standards adopted by the Group

The following standards have been adopted by the Group for the first time for the financial year beginning on 1 January 2013. None of them have a material impact on the Group.

 

    Amendment to IAS1, “Financial statement presentation”, on other comprehensive income;

 

    Amendment to IFRS 7, “Financial instruments: Disclosures”, on asset and liability offsetting;

 

    IFRS 10, “Consolidated financial statements”, on determination of control;

 

    IFRS 11, “Joint arrangements”, on rights and obligations of the parties to the arrangement rather than its legal form;

 

    IFRS 12, “Disclosures of interests in other entities”, on disclosure requirements for all forms of interests in other entities;

 

    IFRS 13, “Fair value measurement”, on definition, measurement and disclosure of “fair value”;

 

(b) New standards and interpretations not yet adopted

A number of new standards and amendments to standards and interpretations are effective for annual periods beginning after 1 January 2013, and have not been applied in preparing these consolidated financial statements. Those applicable to the Group are listed below and none of these is expected to have a significant effect on the consolidated financial statements of the Group.

 

    IFRS 9, “Financial instruments”, on classification, measurement and recognition of financial assets and financial liabilities;

 

    Amendments to IAS 36, “Impairment of assets”, on recoverable amount disclosures for non-financial assets.

 

    IFRIC 21, “Levies”, on obligation to pay a levy that is not income tax.

 

F - 12


Table of Contents

Sinopec Shanghai Petrochemical Company Limited

Notes to the Consolidated Financial Statement (Continued)

For the year ended 31 December 2013

 

2 Summary of significant accounting policies (continued)

 

2.2 Subsidiaries

 

2.2.1 Consolidation

A subsidiary is an entity (including a structured entity) over which the Group has control. The Group controls an entity when the Group is exposed to, or has rights to, variable returns from its involvement with the entity and has the ability to affect those returns through its power over the entity. Subsidiaries are consolidated from the date on which control is transferred to the Group. They are deconsolidated from the date that control ceases.

 

(a) Business combinations

The Group applies the acquisition method to account for business combinations. The consideration transferred for the acquisition of a subsidiary is the fair values of the assets transferred, the liabilities incurred to the former owners of the acquiree and the equity interests issued by the Group. The consideration transferred includes the fair value of any asset or liability resulting from a contingent consideration arrangement. Identifiable assets acquired and liabilities and contingent liabilities assumed in a business combination are measured initially at their fair values at the acquisition date. The Group recognizes any non-controlling interest in the acquiree, at the non-controlling interest’s proportionate share of the recognized amounts of acquiree’s identifiable net assets.

Acquisition-related costs are expensed as incurred.

If the business combination is achieved in stages, the acquisition date carrying value of the acquirer’s previously held equity interest in the acquiree is re-measured to fair value at the acquisition date; any gains or losses arising from such re-measurement are recognized in profit or loss.

Any contingent consideration to be transferred by the Group is recognized at fair value at the acquisition date. Subsequent changes to the fair value of the contingent consideration that is deemed to be an asset or liability is recognized in accordance with IAS 39 either in profit or loss or as a change to other comprehensive income. Contingent consideration that is classified as equity is not remeasured, and its subsequent settlement is accounted for within equity.

The excess of the consideration transferred, the amount of any non-controlling interest in the acquiree and the acquisition-date fair value of any previous equity interest in the acquiree over the fair value of the identifiable net assets acquired, is recorded as goodwill. If the total consideration transferred, non-controlling interest recognized and previously held interest remeasured is less than the fair value of the identifiable net assets of the subsidiary acquired in the case of a bargain purchase, the difference is recognized directly in the income statement.

Intra-Group transactions, balances and unrealized gains on transactions between group companies are eliminated. Unrealized losses are also eliminated. When necessary, amounts reported by subsidiaries have been adjusted to conform with the Group’s accounting policies.

 

(b) Changes in ownership interests in subsidiaries without change of control

Transactions with non-controlling interests that do not result in a loss of control are accounted for as equity transactions – that is, as transactions with the owners of the subsidiary in their capacity as owners. The difference between fair value of any consideration paid and the relevant share acquired of the carrying amount of net assets of the subsidiary is recorded in equity. Gains or losses on disposals to non-controlling interests are also recorded in equity.

 

F - 13


Table of Contents

Sinopec Shanghai Petrochemical Company Limited

Notes to the Consolidated Financial Statement (Continued)

For the year ended 31 December 2013

 

2 Summary of significant accounting policies (continued)

 

2.2 Subsidiaries (continued)

 

2.2.1 Consolidation (continued)

 

(c) Disposal of subsidiaries

When the Group ceases to have control on an entity, any retained interest in the entity is re-measured to its fair value at the date when control is lost, with the change in carrying amount recognized in profit or loss. The fair value is the initial carrying amount for the purposes of subsequent accounting for the retained interest as an associate, joint venture or financial asset. In addition, any amounts previously recognized in other comprehensive income in respect of that entity are accounted for as if the Group had directly disposed of the related assets or liabilities. This may mean that amounts previously recognized in other comprehensive income are reclassified to profit or loss.

 

2.2.2 Separate financial statements

Investments in subsidiaries are accounted for at cost less impairment. The results of subsidiaries are accounted for by the Company on the basis of dividend received and receivable.

Impairment testing of the investments in subsidiaries is required upon receiving a dividend from these investments if the dividend exceeds the total comprehensive income of the subsidiary in the period the dividend is declared or if the carrying amount of the investment in the separate financial statements exceeds the carrying amount in the consolidated financial statements of the investee’s net assets including goodwill.

 

2.3 Associates

An associate is an entity over which the Group has significant influence but not control, generally accompanying a shareholding of between 20% and 50% of the voting rights. Investments in associates are accounted for using the equity method of accounting. Under the equity method, the investment is initially recognized at cost, and the carrying amount is increased or decreased to recognize the investor’s share of the profit or loss and other comprehensive income of the investee after the date of acquisition. The Group’s investment in associates includes goodwill identified on acquisition.

If the ownership interest in an associate is reduced but significant influence is retained, only a proportionate share of the amounts previously recognized in other comprehensive income is reclassified to profit or loss where appropriate.

The Group’s share of post-acquisition profit or loss is recognized in the income statement, and its share of post-acquisition movements in other comprehensive income is recognized in other comprehensive income with a corresponding adjustment to the carrying amount of the investment. When the Group’s share of losses in an associate equals or exceeds its interest in the associate, including any other unsecured receivables, the Group does not recognize further losses, unless it has incurred legal or constructive obligations or made payments on behalf of the associate.

The Group determines at each reporting date whether there is any objective evidence that the investment in the associate is impaired. If this is the case, the Group calculates the amount of impairment as the difference between the recoverable amount of the associate and its carrying value and recognizes the amount adjacent to ‘share of profit of investments accounted for using equity method’ in the income statement.

 

F - 14


Table of Contents

Sinopec Shanghai Petrochemical Company Limited

Notes to the Consolidated Financial Statement (Continued)

For the year ended 31 December 2013

 

2 Summary of significant accounting policies (continued)

 

2.3 Associates (continued)

 

Profits and losses resulting from upstream and downstream transactions between the Group and its associates are recognized in the Group’s financial statements only to the extent of unrelated investor’s interests in the associates. Unrealized losses are eliminated unless the transaction provides evidence of an impairment of the asset transferred. Accounting policies of associates have been changed where necessary to ensure consistency with the policies adopted by the Group.

 

2.4 Joint arrangements

Investments in joint arrangements are classified as either joint operations or joint ventures depending on the contractual rights and obligations each investor. The Group has assessed the nature of its joint arrangements and determined them to be joint ventures. Joint ventures are accounted for using the equity method.

Under the equity method of accounting, interests in joint ventures are initially recognized at cost and adjusted thereafter to recognize the Group’s share of the post-acquisition profits or losses and movements in other comprehensive income. When the Group’s share of losses in a joint venture equals or exceeds its interests in the joint ventures (which includes any long-term interests that, in substance, form part of the Group’s net investment in the joint ventures), the Group does not recognize further losses, unless it has incurred obligations or made payments on behalf of the joint ventures.

Unrealized gains on transactions between the Group and its joint ventures are eliminated to the extent of the Group’s interest in the joint ventures. Unrealized losses are also eliminated unless the transaction provides evidence of an impairment of the asset transferred. Accounting policies of the joint ventures have been changed where necessary to ensure consistency with the policies adopted by the Group.

 

F - 15


Table of Contents

Sinopec Shanghai Petrochemical Company Limited

Notes to the Consolidated Financial Statement (Continued)

For the year ended 31 December 2013

 

2 Summary of significant accounting policies (continued)

 

2.5 Segment reporting

Operating segments are reported in a manner consistent with the internal reporting provided to the chief operating decision-maker. The chief operating decision-maker, who is responsible for allocating resources and assessing performance of the operating segments, has been identified as the steering committee (which is made up of Chairman, Chief financial officer and other vice presidents) that makes strategic decisions.

 

2.6 Foreign currency translation

 

(a) Functional and presentation currency

Items included in the financial statements of each of the Group’s entities are measured using the currency of the primary economic environment in which the entity operates (‘the functional currency’). The consolidated financial statements are presented in RMB, which is the company’s functional and the Group’s presentation currency.

 

(b) Transactions and balances

Foreign currency transactions are translated into the functional currency using the exchange rates prevailing at the dates of the transactions or valuation where items are re-measured. Foreign exchange gains and losses resulting from the settlement of such transactions and from the translation at year-end exchange rates of monetary assets and liabilities denominated in foreign currencies are recognized in the income statement, except when deferred in equity as qualifying cash flow hedges and qualifying net investment hedges.

Foreign exchange gains and losses that relate to borrowings and cash and cash equivalents are presented in the income statement within ‘finance income or expenses’. All other foreign exchange gains and losses are presented in the income statement within ‘other operating income/(expenses)’.

 

2.7 Property, plant and equipment

Property, plant and equipment is stated at historical cost less depreciation and impairment losses. Historical cost includes expenditure that is directly attributable to the acquisition of the items.

Subsequent costs are included in the asset’s carrying amount or recognized as a separate asset, as appropriate, only when it is probable that future economic benefits associated with the item will flow to the Group and the cost of the item can be measured reliably. The carrying amount of the replaced part is derecognized. All other repairs and maintenance are charged to the income statement during the financial period in which they are incurred.

Depreciation on property, plant and equipment is calculated using the straight-line method to allocate their cost to their residual values over their estimated useful lives, as follows:

 

Buildings

     12-40 years   

Plant and machinery

     12-20 years   

Vehicles and other equipment

     4-20 years   

The assets’ residual values and useful lives are reviewed, and adjusted if appropriate, at the end of each reporting period.

An asset’s carrying amount is written down immediately to its recoverable amount if the asset’s carrying amount is greater than its estimated recoverable amount (Note 2.11).

Gains and losses on disposals are determined by comparing the proceeds with the carrying amount and are recognized within ‘Other operating income/(expenses)’ in the income statement.

 

F - 16


Table of Contents

Sinopec Shanghai Petrochemical Company Limited

Notes to the Consolidated Financial Statement (Continued)

For the year ended 31 December 2013

 

2 Summary of significant accounting policies (continued)

 

2.8 Construction in progress

Construction in progress represents buildings, various plant and equipment under construction and pending installation, and is stated at cost less government grants that compensate the Company for the cost of construction, and impairment losses. Cost comprises direct costs of construction as well as interest charges, and foreign exchange differences on related borrowed funds to the extent that they are regarded as an adjustment to interest charges, during the period of construction. Construction in progress is transferred to property, plant and equipment when the asset is substantially ready for its intended use. No depreciation is provided in respect of construction in progress.

 

2.9 Investment properties

Investment properties are properties which are owned or held under a leasehold interest either to earn rental income and/or for capital appreciation.

Investment properties are stated in the balance sheet at cost less accumulated depreciation and impairment losses (Note 2.11). Depreciation is provided over their estimated useful lives on a straight-line basis, after taking into account their estimated residual values. Estimated useful life of the investment property is 30-40 years.

 

2.10 Lease prepayments and other assets

Lease prepayments and other assets mainly represent prepayments for land use rights and catalysts used in production. The assets are carried at cost less accumulated amortisation and impairment losses. Lease prepayments and other assets are amortised on a straight-line basis over the respective periods of the rights and the estimated useful lives of the catalysts.

 

2.11 Impairment of non-financial assets

Assets, that have an indefinite useful life – for example, goodwill – are not subject to amortisation and are tested at least annually for impairment irrespective of whether there is any indication that it may be impaired. Assets that are subject to amortisation are reviewed for impairment whenever events or changes in circumstances indicate that the carrying amount may not be recoverable. An impairment loss is recognized for the amount by which the asset’s carrying amount exceeds its recoverable amount. The recoverable amount is the higher of an asset’s fair value less costs to sell and value in use. For the purposes of assessing impairment, assets are grouped at the lowest levels for which there are separately identifiable cash flows (cash-generating units). Non-financial assets other than goodwill that suffered an impairment are reviewed for possible reversal of the impairment at each reporting date.

 

F - 17


Table of Contents

Sinopec Shanghai Petrochemical Company Limited

Notes to the Consolidated Financial Statement (Continued)

For the year ended 31 December 2013

 

2 Summary of significant accounting policies (continued)

 

2.12 Financial assets

 

2.12.1 Classification

The Group classifies its financial assets in the following categories: financial assets at fair value through profit or loss, loans and receivables and available for sale. The classification depends on the purpose for which the financial assets were acquired. Management determines the classification of its financial assets at initial recognition.

 

(a) Financial assets at fair value through profit or loss

Financial assets at fair value through profit or loss are financial assets held for trading. A financial asset is classified in this category if acquired principally for the purpose of selling in the short term. Derivatives are also categorised as held for trading unless they are designated as hedges. Assets in this category are classified as current assets if expected to be settled within 12 months; otherwise, they are classified as non-current.

 

(b) Loans and receivables

Loans and receivables are non-derivative financial assets with fixed or determinable payments that are not quoted in an active market. They are included in current assets, except for the amounts that are settled or expected to be settled more than 12 months after the end of the reporting period. These are classified as non-current assets. The Group’s loans and receivables comprise ‘trade receivables, bill receivable and other receivables’ and ‘cash and cash equivalents’ in the balance sheet (Note 2.16 and 2.17).

 

(c) Available-for-sale financial assets

Available-for-sale financial assets are non-derivatives that are either designated in this category or not classified in any of the other categories. They are included in non-current assets unless the investment matures or management intends to dispose of it within 12 months of the end of the reporting period.

 

F - 18


Table of Contents

Sinopec Shanghai Petrochemical Company Limited

Notes to the Consolidated Financial Statement (Continued)

For the year ended 31 December 2013

 

2 Summary of significant accounting policies (continued)

 

2.12.2 Recognition and measurement

Regular purchases and sales of financial assets are recognized on the trade-date – the date on which the Group commits to purchase or sell the asset. Investments are initially recognized at fair value plus transaction costs for all financial assets not carried at fair value through profit or loss. Financial assets carried at fair value through profit or loss are initially recognized at fair value, and transaction costs are expensed in the income statement. Financial assets are derecognized when the rights to receive cash flows from the investments have expired or have been transferred and the Group has transferred substantially all risks and rewards of ownership. Available-for-sale financial assets and financial assets at fair value through profit or loss are subsequently carried at fair value. Loans and receivables are subsequently carried at amortised cost using the effective interest method.

Gains or losses arising from changes in the fair value of the ‘financial assets at fair value through profit or loss’ category are presented in the income statement within ‘Other operating income or expenses’ in the period in which they arise. Dividend income from financial assets at fair value through profit or loss is recognised in the income statement as part of other income when the Group’s right to receive payments is established.

Changes in the fair value of monetary and non-monetary securities classified as available for sale are recognised in other comprehensive income.

When securities classified as available for sale are sold or impaired, the accumulated fair value adjustments recognized in equity are included in the income statement as ‘gains and losses from investment securities’.

Interest on available-for-sale securities calculated using the effective interest method is recognized in the income statement as part of other income. Dividends on available-for-sale equity instruments are recognized in the income statement as part of other income when the Group’s right to receive payments is established.

 

2.13 Offsetting financial instruments

Financial assets and liabilities are offset and the net amount reported in the balance sheet when there is a legally enforceable right to offset the recognized amounts and there is an intention to settle on a net basis or realize the asset and settle the liability simultaneously.

 

F - 19


Table of Contents

Sinopec Shanghai Petrochemical Company Limited

Notes to the Consolidated Financial Statement (Continued)

For the year ended 31 December 2013

 

2 Summary of significant accounting policies (continued)

 

2.14 Impairment of financial assets

 

(a) Assets carried at amortised cost

The Group assesses at the end of each reporting period whether there is objective evidence that a financial asset or group of financial assets is impaired. A financial asset or a group of financial assets is impaired and impairment losses are incurred only if there is objective evidence of impairment as a result of one or more events that occurred after the initial recognition of the asset (a ‘loss event’) and that loss event (or events) has an impact on the estimated future cash flows of the financial asset or group of financial assets that can be reliably estimated.

Evidence of impairment may include indications that the receivables or a group of receivables is experiencing significant financial difficulty, default or delinquency in interest or principal payments, the probability that they will enter bankruptcy or other financial reorganisation, and where observable data indicate that there is a measurable decrease in the estimated future cash flows, such as changes in arrears or economic conditions that correlate with defaults.

For loans and receivables category, the amount of the loss is measured as the difference between the asset’s carrying amount and the present value of estimated future cash flows (excluding future credit losses that have not been incurred) discounted at the financial asset’s original effective interest rate. The carrying amount of the asset is reduced and the amount of the loss is recognized in the consolidated income statement. If a loan or held- to-maturity investment has a variable interest rate, the discount rate for measuring any impairment loss is the current effective interest rate determined under the contract. As a practical expedient, the Group may measure impairment on the basis of an instrument’s fair value using an observable market price.

If, in a subsequent period, the amount of the impairment loss decreases and the decrease can be related objectively to an event occurring after the impairment was recognized (such as an improvement in the debtor’s credit rating), the reversal of the previously recognized impairment loss is recognized in the consolidated income statement.

 

(b) Financial assets classified as available for sale

The Group assesses at the end of each reporting period whether there is objective evidence that a financial asset or a group of financial assets is impaired. For debt securities, the Group uses the criteria referred to in (a) above. In the case of equity investments classified as available for sale, a significant or prolonged decline in the fair value of the security below its cost is also evidence that the assets are impaired. If any such evidence exists for available-for-sale financial assets, the cumulative loss(measured as the difference between the acquisition cost and the current fair value), less any impairment loss on that financial asset previously recognized in profit or loss – is removed from equity and recognized in the profit or loss. Impairment losses recognized in the consolidated income statement on equity instruments are not reversed through the consolidated income statement. If, in a subsequent period, the fair value of a debt instrument classified as available for sale increases and the increase can be objectively related to an event occurring after the impairment loss was recognized in profit or loss, the impairment loss is reversed through the consolidated income statement.

 

F - 20


Table of Contents

Sinopec Shanghai Petrochemical Company Limited

Notes to the Consolidated Financial Statement (Continued)

For the year ended 31 December 2013

 

2 Summary of significant accounting policies (continued)

 

2.15 Inventories

Inventories are stated at the lower of cost and net realisable value. Cost is determined using the weighted average cost method. The cost of finished goods and work in progress comprises raw materials, direct labour, other direct costs and related production overheads (based on normal operating capacity). It excludes borrowing costs. Net realisable value is the estimated selling price in the ordinary course of business, less applicable variable selling expenses.

 

2.16 Trade receivables, bills receivable and other receivables

Trade receivables and bills receivable are amounts due from customers for merchandise sold or services performed in the ordinary course of business. If collection of trade receivables, bills receivable and other receivables is expected in one year or less (or in the normal operating cycle of the business if longer), they are classified as current assets. If not, they are presented as non-current assets.

Trade receivables, bills receivable and other receivables are recognized initially at fair value and subsequently measured at amortised cost using the effective interest method, less allowance for impairment.

 

2.17 Cash and cash equivalents

In the consolidated statement of cash flows, cash and cash equivalents includes cash in hand, deposits held at call with banks, other short-term highly liquid investments with original maturities of three months or less, and bank overdrafts. In the Group’s balance sheet, bank overdrafts are shown within borrowings in current liabilities.

 

2.18 Share capital

Ordinary shares are classified as equity.

Incremental costs directly attributable to the issue of new shares or options are shown in equity as a deduction, net of tax, from the proceeds.

Where any group company purchases the company’s equity share capital (treasury shares), the consideration paid, including any directly attributable incremental costs (net of income taxes) is deducted from equity attributable to owners of the company until the shares are cancelled or reissued. Where such ordinary shares are subsequently reissued, any consideration received, net of any directly attributable incremental transact costs and the related income tax effects, is included in equity attributable to the company’s owners.

 

2.19 Safety production fund

Under China’s law and regulation, the Group is required to accrue safety production fund to a certain percentage of the sales of dangerous goods. The fund is earmarked for improving the safety of production. The fund is accrued from retained earnings to other reserves and converted back to retained earnings when used.

 

2.20 Trade payables and other payables

Trade payables and other payables are obligations to pay for goods or services that have been acquired in the ordinary course of business from suppliers. Trade payables and other payables are classified as current liabilities if payment is due within one year or less (or in the normal operating cycle of the business if longer). If not, they are presented as non-current liabilities.

Trade payables and other payables are recognized initially at fair value and subsequently measured at amortised cost using the effective interest method.

 

F - 21


Table of Contents

Sinopec Shanghai Petrochemical Company Limited

Notes to the Consolidated Financial Statement (Continued)

For the year ended 31 December 2013

 

2 Summary of significant accounting policies (continued)

 

2.21 Borrowings

Borrowings are recognized initially at fair value, net of transaction costs incurred. Borrowings are subsequently carried at amortised cost; any difference between the proceeds (net of transaction costs) and the redemption value is recognized in the income statement over the period of the borrowings using the effective interest method.

Fees paid on the establishment of loan facilities are recognized as transaction costs of the loan to the extent that it is probable that some or all of the facility will be drawn down. In this case, the fee is deferred until the draw-down occurs. To the extent there is no evidence that it is probable that some or all of the facility will be drawn down, the fee is capitalised as a pre-payment for liquidity services and amortised over the period of the facility to which it relates.

Borrowings are classified as current liabilities unless the Group has an unconditional right to defer settlement of the liability for at least 12 months after the end of the reporting period.

 

2.22 Borrowing costs

General and specific borrowing costs directly attributable to the acquisition, construction or production of qualifying assets, which are assets that necessarily take a substantial period of time to get ready for their intended use or sale, are added to the cost of those assets, until such time as the assets are substantially ready for their intended use or sale.

Investment income earned on the temporary investment of specific borrowings pending their expenditure on qualifying assets is deducted from the borrowing costs eligible for capitalisation.

All other borrowing costs are recognized in profit or loss in the period in which they are incurred.

 

2.23 Current and deferred income tax

The tax expense for the period comprises current and deferred tax. Tax is recognized in the income statement, except to the extent that it relates to items recognized in other comprehensive income or directly in equity. In this case the tax is also recognized in other comprehensive income or directly in equity, respectively.

 

(a) Current income tax

The current income tax charge is calculated on the basis of the tax laws enacted or substantively enacted at the balance sheet date in the countries where the Company’s subsidiaries and joint ventures and associates operate and generate taxable income. Management periodically evaluates positions taken in tax returns with respect to situations in which applicable tax regulation is subject to interpretation. It establishes provisions where appropriate on the basis of amounts expected to be paid to the tax authorities.

 

F - 22


Table of Contents

Sinopec Shanghai Petrochemical Company Limited

Notes to the Consolidated Financial Statement (Continued)

For the year ended 31 December 2013

 

2 Summary of significant accounting policies (continued)

 

2.23 Current and deferred income tax (continued)

 

(b) Deferred income tax

Inside basis differences

Deferred income tax is recognized, using the liability method, on temporary differences arising between the tax bases of assets and liabilities and their carrying amounts in the consolidated financial statements. However, deferred tax liabilities are not recognized if they arise from the initial recognition of goodwill, the deferred income tax is not accounted for if it arises from initial recognition of an asset or liability in a transaction other than a business combination that at the time of the transaction affects neither accounting nor taxable profit or loss. Deferred income tax is determined using tax rates (and laws) that have been enacted or substantively enacted by the balance sheet date and are expected to apply when the related deferred income tax asset is realized or the deferred income tax liability is settled.

Deferred income tax assets are recognized only to the extent that it is probable that future taxable profit will be available against which the temporary differences can be utilized.

Outside basis differences

Deferred income tax liabilities are provided on taxable temporary differences arising from investments in subsidiaries, associates and joint arrangements, except for deferred income tax liability where the timing of the reversal of the temporary difference is controlled by the Group and it is probable that the temporary difference will not reverse in the foreseeable future. Generally the Group is unable to control the reversal of the temporary difference for associates. Only where there is an agreement in place that gives the Group the ability to control the reversal of the temporary difference not recognized.

Deferred income tax assets are recognized on deductible temporary differences arising from investments in subsidiaries, associates and joint arrangements only to the extent that it is probable the temporary difference will reverse in the future and there is sufficient taxable profit available against which the temporary difference can be utilized.

 

F - 23


Table of Contents

Sinopec Shanghai Petrochemical Company Limited

Notes to the Consolidated Financial Statement (Continued)

For the year ended 31 December 2013

 

2 Summary of significant accounting policies (continued)

 

2.23 Current and deferred income tax (continued)

 

(c) Offsetting

Deferred income tax assets and liabilities are offset when there is a legally enforceable right to offset current tax assets against current tax liabilities and when the deferred income taxes assets and liabilities relate to income taxes levied by the same taxation authority on either the taxable entity or different taxable entities where there is an intention to settle the balances on a net basis.

 

2.24 Employee benefits

 

(a) Pension obligations

The PRC employees of the Group are covered by various PRC government-sponsored defined-contribution pension plans under which the employees are entitled to a monthly pension based on certain formulas. The relevant government agencies are responsible for the pension liability to these employees when they retire. The Group contributes on a monthly basis to these pension plans for the employees which are determined at a certain percentage of their salaries. Under these plans, the Group has no obligation for post-retirement benefits beyond the contribution made. Contributions to these plans are expensed as incurred and contributions paid to the defined contribution pension plans for a staff are not available to reduce the Group’s future obligations to such defined-contribution pension plans even if the staff leaves the Group.

 

(b) Termination benefits

Termination benefits are payable when employment is terminated by the Group before the normal retirement date, or whenever an employee accepts voluntary redundancy in exchange for these benefits. The Group recognizes termination benefits at the earlier of the following dates: When Group demonstrably commits itself to terminate employment or to provide benefits as a result of voluntary redundancy by having a detailed formal plan which is without realistic possibility of withdrawal. Benefits falling due more than 12 months after the end of the reporting period are discounted to their present value.

 

2.25 Provisions

Provisions for environmental restoration, restructuring costs and legal claims are recognised when: the group has a present legal or constructive obligation as a result of past events; it is probable that an outflow of resources will be required to settle the obligation; and the amount has been reliably estimated. Restructuring provisions comprise lease termination penalties and employee termination payments. Provisions are not recognised for future operating losses.

Where there are a number of similar obligations, the likelihood that an outflow will be required in settlement is determined by considering the class of obligations as a whole. A provision is recognized even if the likelihood of an outflow with respect to any one item included in the same class of obligations may be small.

Provisions are measured at the present value of the expenditures expected to be required to settle the obligation using a pre-tax rate that reflects current market assessments of the time value of money and the risks specific to the obligation. The increase in the provision due to passage of time is recognized as interest expense.

 

F - 24


Table of Contents

Sinopec Shanghai Petrochemical Company Limited

Notes to the Consolidated Financial Statement (Continued)

For the year ended 31 December 2013

 

2 Summary of significant accounting policies (continued)

 

2.26 Revenue recognition

Revenue is measured at the fair value of the consideration received or receivable, and represents amounts receivable for goods supplied, stated net of discounts returns and value added taxes. The Group recognizes revenue when the amount of revenue can be reliably measured; when it is probable that future economic benefits will flow to the entity; and when specific criteria have been met for each of the Group’s activities, as described below. The Group bases its estimates of return on historical results, taking into consideration the type of customer, the type of transaction and the specifics of each arrangement.

 

(a) Sales of petroleum and chemical products

Revenues associated with the sale of petroleum and chemical products are recognized in the income statement when the significant risks and rewards of ownership have been transferred to the buyer. Revenue excludes value added tax and is after deduction of any trade discounts and returns. No revenue is recognized if there are significant uncertainties regarding recovery of the consideration due to the possible return of goods, or when the amount of revenue and the costs incurred or to be incurred in respect of the transaction cannot be measured reliably.

 

(b) Pipeline transportation services

Revenues associated with pipeline transportation services are recognized by reference to the stage of completion (that is, when the services are rendered) of the transaction at the end of the reporting period and when the outcome of the transaction can be estimated reliably. The outcome of the transaction can be estimated reliably when the amount of revenue, the costs incurred and the stage of completion can be measured reliably and it is probable that the economic benefits associated with the transaction will flow to the Group.

 

(c) Rental income

Rental income from investment property is recognized in the income statement on a straight-line basis over the term of the lease.

 

2.27 Interest income

Interest income is recognized using the effective interest method. When a loan and receivable is impaired, the Group reduces the carrying amount to its recoverable amount, being the estimated future cash flow discounted at the original effective interest rate of the instrument, and continues unwinding the discount as interest income. Interest income on impaired loans and receivables is recognized using the original effective interest rate.

 

2.28 Dividend income

Dividend income is recognized when the right to receive payment is established.

 

2.29 Government grants

Government grants are recognized in the balance sheet initially when there is reasonable assurance that they will be received and that the Group will comply with the conditions attaching to them. Grants that compensate the Group for expenses incurred are recognized as revenue in the income statement on a systematic basis in the same periods in which the expenses are incurred. Grants that compensate the Group for the cost of an asset are deducted from the carrying amount of the asset and consequently are effectively recognized in the income statement over the useful life of the asset by way of reduced depreciation expense.

 

F - 25


Table of Contents

Sinopec Shanghai Petrochemical Company Limited

Notes to the Consolidated Financial Statement (Continued)

For the year ended 31 December 2013

 

2 Summary of significant accounting policies (continued)

 

2.30 Leases

Leases in which a significant portion of the risks and rewards of ownership are retained by the lessor are classified as operating leases. Payments made under operating leases (net of any incentives received from the lessor) are charged to the income statement on a straight-line basis over the period of the lease.

 

2.31 Dividend distribution

Dividend distribution to the Company’s shareholders is recognized as a liability in the Company’s financial statements in the period in which the dividends are approved by the Company’s shareholders or directors, where appropriate.

 

2.32 Research and development costs

Research and development costs comprise all costs that are directly attributable to research and development activities or that can be allocated on a reasonable basis to such activities. Because of the nature of the Group’s research and development activities, no development costs satisfy the criteria for the recognition of such costs as an asset. Both research and development costs are therefore recognised as expenses in the period in which they are incurred.

 

2.33 Related parties

 

(i) A person, or a close member of that person’s family, is related to the Group if that person:

 

(1) has control or joint control over the Group;

 

(2) has significant influence over the Group; or

 

(3) is a member of the key management personnel of the Group or the Group’s parent.

 

(ii) An entity is related to the Group if any of the following conditions applies:

 

(1) The entity and the Group are members of the same group (which means that each parent, subsidiary and fellow subsidiary is related to the others).

 

(2) One entity is an associate or joint venture of the other entity (or an associate or joint venture of a member of a group of which the other entity is a member).

 

(3) Both entities are joint ventures of the same third party.

 

(4) One entity is a joint venture of a third entity and the other entity is an associate of the third entity.

 

(5) The entity is a post-employment benefit plan for the benefit of employees of either the Group or an entity related to the Group.

 

(6) The entity is controlled or jointly controlled by a person identified in (i).

 

(7) A person identified in (i)(1) has significant influence over the entity or is a member of the key management personnel of the entity (or of a parent of the entity).

Close members of the family of a person are those family members who may be expected to influence, or be influenced by, that person in their dealings with the entity.

 

3 Financial risk management

 

3.1 Financial risk factors

The Group’s activities exposed it to a variety of financial risks: market risk (including currency risk, fair value interest rate risk and cash flow interest rate risk), credit risk and liquidity risk. The Group’s overall risk management programme focuses on the unpredictability of financial markets and seeks to minimise potential adverse effects on the Group’s financial performance.

 

F - 26


Table of Contents

Sinopec Shanghai Petrochemical Company Limited

Notes to the Consolidated Financial Statement (Continued)

For the year ended 31 December 2013

 

3 Financial risk management (continued)

 

3.1 Financial risk factors (continued)

 

(a) Market risk

 

(i) Foreign exchange risk

The Group’s major operational activities are carried out in Mainland China and a majority of the transactions are denominated in RMB. Nevertheless the Group is exposed to foreign exchange risk arising from the recognised assets and liabilities (mainly borrowings and trade payables), and future transactions denominated in foreign currencies, primarily with respect to US dollars. The Group’s finance department at its headquarter is responsible for monitoring the amount of assets and liabilities, and transactions denominated in foreign currencies to minimise the foreign exchange risk.

As at 31 December 2013, if USD had weakened/strengthened by 5% against RMB with all other variables held constant, the Group’s net profit for the year would have been 213,925 thousands (2012: RMB 335,173 thousands) higher/lower as a result of foreign exchange gains/losses which is mainly resulted from the translation of USD denominated short-term loans and trade payables.

 

(ii) Cash flow and fair value interest rate risk

The Group’s interest rate risk arises from short-term and long-term interest bearing borrowings. Borrowings obtained at variable rates expose the Group to cash flow interest rate risk. Borrowings obtained at fixed rates expose the Group to fair value interest rate risk. The Group determines the relative proportions of its fixed rate and floating rate contracts depending on the prevailing market conditions. As at 31 December 2013, the Group’s short-term and long-term interest bearing borrowings were mainly RMB and USD denominated with floating rates, amounting to RMB 7,721,826 thousands (31 December 2012: 12,255,217 thousands).

The Group’s finance department at its headquarter continuously monitors the interest rate position of the Group. Increases in interest rates will increase the cost of new borrowing and the interest expenses with respect to the Group’s outstanding floating rate borrowings, and therefore could have a material adverse effect on the Group’s financial position. The Group makes adjustments timely with reference to the latest market conditions and may enter into interest rate swap agreements to mitigate its exposure to interest rate risk. During 2013 and 2012, the Group did not enter into any interest rate swap agreements.

As at 31 December 2013, if interest rates on the floating rate borrowings had risen/fallen by 50 basis points while all other variables had been held constant, the Group’s net profit would have decreased/increased by approximately RMB 28,957 thousands (31 December 2012: RMB 45,957 thousands).

 

(b) Credit risk

Credit risk is managed on the grouping basis. Credit risk mainly arises from cash at bank, trade receivables, other receivables, bills receivable, etc.

The Group expects that there is no significant credit risk associated with cash at bank since they are deposited at state-owned banks and other medium or large size listed banks. Management does not expect that there will be any significant losses from non-performance by these counterparties.

In addition, the Group has policies to limit the credit exposure on accounts receivable, other receivables and bills receivable. The Group assesses the credit quality of and sets credit limits on its customers by taking into account their financial position, the availability of guarantee from third parties, their credit history and other factors such as current market conditions. The credit history of the customers is regularly monitored by the Group. In respect of customers with a poor credit history, the Group will use written payment reminders, or shorten or cancel credit periods, to ensure the overall credit risk of the Group is limited to a controllable extent.

 

F - 27


Table of Contents

Sinopec Shanghai Petrochemical Company Limited

Notes to the Consolidated Financial Statement (Continued)

For the year ended 31 December 2013

 

3 Financial risk management (continued)

 

3.1 Financial risk factors (continued)

 

(c) Liquidity risk

Cash flow forecasting is performed in the operating entities of the Group in and aggregated by Group finance. Group finance monitors rolling forecasts of the Group’s liquidity requirements to ensure it has sufficient cash to meet operational needs while maintaining sufficient headroom on its undrawn committed borrowing facilities from major financial institution so that the Company does not breach borrowing limits or covenants on any of its borrowing facilities to meet the short-term and long-term liquidity requirements.

At 31 December 2013, the Group’s current liabilities exceeded its current assets by RMB 3,531,426 thousands. The liquidity of the Group is primarily dependent on its ability to maintain adequate cash inflow from operations, the renewal of its short-term bank loans and on its ability to obtain adequate external financing to support its working capital and meet its debt obligation when they become due. At 31 December 2013, the Group had standby credit facilities with several PRC financial institutions which provided the Group to borrow up to RMB 26,106,318 thousands, of which RMB 18,374,292 thousands was unutilised.

Management has carried out a detailed review of the cash flow forecast of the Group for the twelve months ending 31 December 2014. Based on such forecast, management believes that adequate sources of liquidity exist to fund the Group’s working capital and capital expenditure requirements, and meet its short-term debt obligations as they become due. In preparing the cash flow forecast, management has considered historical cash requirements of the Group as well as other key factors, including the availability of the above-mentioned banking facilities which may impact the operations of the Group during the next twelve-month period. Management is of the opinion that the assumptions used in the cash flow forecast are reasonable.

Surplus cash held by the operating entities over and above balance required for working capital management are transferred to the Group Treasury. As at 31 December 2013, the Group held cash and cash equivalents of RMB 133,256 thousands (2012: RMB 160,962 thousands) (Note 21) and trade receivables of RMB 147,807 thousands (2012: RMB 93,484 thousands) (Note 20) that are expected to readily generate cash inflows for managing liquidity risk.

 

F - 28


Table of Contents

Sinopec Shanghai Petrochemical Company Limited

Notes to the Consolidated Financial Statement (Continued)

For the year ended 31 December 2013

 

3 Financial risk management (continued)

 

3.1 Financial risk factors (continued)

 

(c) Liquidity risk (continued)

 

The table below analyses the Group’s and the Company’s non-derivative financial liabilities into relevant maturity groupings based on the remaining period at the balance sheet date to the contractual maturity date. The amounts disclosed in the table are the contractual undiscounted cash flows.

 

     Less than 1
year
RMB’000
     Between 1
and 2 years
RMB’000
     Between 2
and 5 years
RMB’000
     Over 5
years
RMB’000
     Total
RMB’000
 

At 31 December 2012

              

Borrowings

     11,184,731         428,298         900,739         —           12,513,768   

Trade payables

     2,148,336         —           —           —           2,148,336   

Other Payables

     886,246         —           —           —           886,246   

Amounts due to related parties

     3,390,763         —           —           —           3,390,763   
  

 

 

    

 

 

    

 

 

    

 

 

    

 

 

 
     17,610,076         428,298         900,739         —           18,939,113   
  

 

 

    

 

 

    

 

 

    

 

 

    

 

 

 
     Less than 1
year
RMB’000
     Between 1
and 2 years
RMB’000
     Between 2
and 5 years
RMB’000
     Over 5
years
RMB’000
     Total
RMB’000
 

At 31 December 2013

              

Borrowings

     7,175,621         36,339         664,746         —           7,876,706   

Bills payable

     8,680         —           —           —           8,680   

Trade payables

     2,238,409         —           —           —           2,238,409   

Other Payables

     629,136         —           —           —           629,136   

Amounts due to related parties

     6,657,143         —           —           —           6,657,143   
  

 

 

    

 

 

    

 

 

    

 

 

    

 

 

 
     16,708,989         36,339         664,746         —           17,410,074   
  

 

 

    

 

 

    

 

 

    

 

 

    

 

 

 

 

3.2 Capital management

The Group’s objectives when managing capital are to safeguard the Group’s ability to continue as a going concern in order to provide returns for shareholders and benefits for other stakeholders and to maintain an optimal capital structure to reduce the cost of capital.

In order to maintain or adjust the capital structure, the Group may adjust the amount of dividends paid to shareholders, return capital to shareholders, issue new shares or sell assets to reduce debt.

Consistent with others in the industry, the Group monitors capital on the basis of the gearing ratio. This ratio is calculated as net debt divided by total capital. Net debt is calculated as total borrowings (including ‘current and non-current borrowings’ as shown in the consolidated balance sheet) less cash and cash equivalents. Total capital is calculated as ‘equity’ as shown in the consolidated balance sheet plus net debt.

 

F - 29


Table of Contents

Sinopec Shanghai Petrochemical Company Limited

Notes to the Consolidated Financial Statement (Continued)

For the year ended 31 December 2013

 

3 Financial risk management (continued)

 

3.2 Capital management (continued)

 

The gearing ratios at 31 December 2013 and 2012 were as follows:

 

     As at 31 December  
     2012
RMB’000
    2013
RMB’000
 

Total borrowings(Note 24)

     12,255,217        7,721,826   

Less: cash and cash equivalents (Note 21)

     (160,962     (133,256
  

 

 

   

 

 

 

Net debt

     12,094,255        7,588,570   

Total Equity

     16,303,949        17,991,556   
  

 

 

   

 

 

 

Total Capital

     28,398,204        25,580,126   
  

 

 

   

 

 

 

Gearing ratio

     42.59     29.67
  

 

 

   

 

 

 

The decrease in the gearing ratio during 2013 resulted primarily from early repayment for some bank loans before its maturity.

 

3.3 Fair value estimation

The Company analyses the financial instruments carried at fair value, by valuation method. The different levels have been defined as followings:

 

    Quoted prices (unadjusted) in active markets for identical assets or liabilities (level 1).

 

    Inputs other than quoted prices included within level 1 that are observable for the asset or liability, either directly (that is, as prices) or indirectly (that is, derived from prices) (level 2).

 

    Inputs for the asset or liability that are not based on observable market data (that is, unobservable inputs) (level3).

Financial assets and financial liabilities not measured at fair value mainly represent cash and cash equivalents, bills receivable, trade receivables and other receivables (except for the prepayments), trade and other payables (except for the advance from customers, staff salaries and welfare payables and other taxes payables) and borrowings. As at 31 December 2013, the carrying amounts of these financial assets and liabilities not measured at fair value are a reasonable approximation of their fair value.

 

F - 30


Table of Contents

Sinopec Shanghai Petrochemical Company Limited

Notes to the Consolidated Financial Statement (Continued)

For the year ended 31 December 2013

 

4 Critical accounting estimates and judgments

Estimates and judgments are continually evaluated and are based on historical experience and other factors, including expectations of future events that are believed to be reasonable under the circumstances.

 

4.1 Critical accounting estimates and assumptions

The Group makes estimates and assumptions concerning the future. The resulting accounting estimates will, by definition, seldom equal the related actual results. The estimates and assumptions that have a significant risk of causing a material adjustment to the carrying amounts of assets and liabilities within the next financial year are addressed below.

 

(a) Impairments for long-lived assets

Assets, that have an indefinite useful life, must be tested annually for impairment. Long term assets that are subject to amortisation are reviewed for impairment whenever events or changes in circumstances indicate that the carrying amount may not be recoverable. An impairment loss is recognized for the amount by which the asset’s carrying amount exceeds its recoverable amount. The recoverable amount is the higher of an asset’s fair value less costs to sell and value in use. In determining the value in use, expected cash flows generated by the asset or the cash-generating unit are discounted to their present value. Management uses all readily available information in determining an amount that is a reasonable approximation of recoverable amount, including estimates based on reasonable and supportable assumptions and projections of sale volume, selling price and amount of operating costs.

 

(b) Depreciation

Property, plant and equipment, are depreciated on a straight-line basis over the estimated useful lives of the assets, after taking into account the estimated residual value. Management reviews the estimated useful lives of the assets annually in order to determine the amount of depreciation expense to be recorded during any reporting period. The useful lives are based on the Group’s historical experience with similar assets, taking into account anticipated technological changes. The depreciation expense for future periods is adjusted if there are significant changes from previous estimates.

 

(c) Impairment for bad and doubtful debts

Management estimates impairment losses for bad and doubtful debts resulting from the inability of the customers to make the required payments. Management bases the estimates on the ageing of the accounts receivable balance, customer credit-worthiness and historical write-off experience. If the financial condition of the customers were to deteriorate, actual impairment losses would be higher than the estimate.

 

F - 31


Table of Contents

Sinopec Shanghai Petrochemical Company Limited

Notes to the Consolidated Financial Statement (Continued)

For the year ended 31 December 2013

 

4 Critical accounting estimates and judgments (continued)

 

4.1 Critical accounting estimates and assumptions (continued)

 

(d) Allowance for diminution in value of inventories

If the costs of inventories exceed their net realisable values, an allowance for diminution in value of inventories is recognized. Net realisable value represents the estimated selling price in the ordinary course of business, less the estimated costs of completion and the estimated costs necessary to make the sale. Management bases the estimates on all available information, including the current market prices of the finished goods and raw materials, and historical operating costs. If the actual selling prices were to be lower or the costs of completion were to be higher than estimated, the actual allowance for diminution in value of inventories could be higher than the estimate.

 

(e) Recognition of deferred tax assets

There are many transactions and events for which the ultimate tax determination is uncertain during the ordinary course of business. Significant judgment is required from the Group in determining the provision for income taxes in each of these jurisdictions. Where the final tax outcome of these matters is different from the amounts that were initially recorded, such differences will impact the income tax and deferred tax provisions in the period in which such determination is made.

Deferred tax assets are recognised in respect of temporary deductible differences and the carryforward of unused tax losses. Management recognises deferred tax assets only to the extent that it is probable that future taxable profit will be available against the assets which can be realised or utilised. At the end of each reporting period, management assesses whether previously unrecognised deferred tax assets should be recognized. The Group recognises a previously unrecognised deferred tax asset to the extent that it is probable that future taxable profit will allow the deferred tax asset to be utilised. In addition, management assesses the carrying amount of deferred tax assets that are recognised at the end of each reporting period. The Group reduces the carrying amount of a deferred tax asset to the extent that it is no longer probable that sufficient taxable profit will be available for the deferred tax asset to be utilised.

In making the assessment of whether it is probable the Group will realize or utilize the deferred tax assets, management primarily relies on the generation of future taxable income to support the recognition of deferred tax assets. In order to fully utilize the deferred tax assets recognized at 31 December 2013, the Group would need to generate future taxable income of at least RMB 2,739 million. The Company would need to generate future taxable income of at least RMB 2,371 million by 2017, prior to the expiration of the unused tax losses generated in 2012. Based on estimated forecast and historical experience, management believes that it is probable that the Group will generate sufficient taxable income before the unused tax losses expire.

 

F - 32


Table of Contents

Sinopec Shanghai Petrochemical Company Limited

Notes to the Consolidated Financial Statement (Continued)

For the year ended 31 December 2013

 

5 Segment information

The Group manages its business by divisions, which are organized by business lines. In view of the fact that the Company and its subsidiaries operate mainly in the PRC, no geographical segment information is presented.

In a manner consistent with the way in which information is reported internally to the Group’s chief operating decision maker for the purposes of resource allocation and performance assessment, the Group has identified the following five reportable segments. No operating segments have been aggregated to form the following reportable segments.

Segment results, assets and liabilities include items directly attributable to a segment as well as those that can be allocated on a reasonable basis. Unallocated items mainly comprise interest in associates or joint ventures, deferred tax assets, cash and cash equivalents, investment property and related revenues (such as share of profit of associates and joint ventures, interest income and investment income), interest-bearing loans, borrowings and interest expense, and corporate assets and expenses.

The Group principally operates in five operating segments: synthetic fibres, resins and plastics, intermediate petrochemicals, petroleum products and trading of petrochemical products. Synthetic fibres, resins and plastics, intermediate petrochemicals, petroleum products are produced through intermediate steps from the principal raw material of crude oil. The specific products of each segment are as follows:

 

(i) The synthetic fibres segment produces primarily polyester and acrylic fibres, which are mainly used in the textile and apparel industries.

 

(ii) The resins and plastics segment produces primarily polyester chips, polyethylene resins and films, polypropylene resins and PVA granules. The polyester chips are used to produce polyester fibres, coating and containers. Polyethylene resins and plastics are used to produce insulated cable, mulching films and moulded products such as housewares and toys. Polypropylene resins are used for films, sheets and moulded products such as housewares, toys, consumer electronics and automobile parts.

 

(iii) The intermediate petrochemicals segment primarily produces p-xylene, benzene and butadiene. The intermediate petrochemicals produced by the Group are both served as raw materials in the production of other petrochemicals, resins, plastics and synthetic fibres, and sold to external customers.

 

(iv) The Group’s petroleum products segment is equipped with crude oil distillation facilities used to produce vacuum and atmospheric gas oils used as feedstock of the Group’s downstream processing facilities. Residual oil and low octane gasoline fuels are co-products of the crude oil distillation process. Part of the residual oil is further processed into qualified refined gasoline and diesel oil. In addition, the Group produces a variety of fuels for transportation, industry and household heating usage, such as diesel oil, jet fuel, heavy oil and liquefied petroleum gas.

 

(v) The Group’s trading of petrochemical products segment is primarily engaged in importing and exporting of petrochemical products. The products are sourced from international and domestic suppliers.

 

(vi) Other operating segments represent the operating segments which do not meet the quantitative threshold for determining reportable segments. These include sales of consumer products and services and a variety of other commercial activities, which are not allocated to the above five operating segments.

 

F - 33


Table of Contents

Sinopec Shanghai Petrochemical Company Limited

Notes to the Consolidated Financial Statement (Continued)

For the year ended 31 December 2013

 

5 Segment information (continued)

 

    2011     2012     2013  
    Total
segment
revenue
    Inter-
segment
revenue
    Revenue
from
external
customers
Note(a)
    Total
segment
revenue
    Inter-
segment
revenue
    Revenue
from
external

customers
Note(a)
    Total
segment
revenue
    Inter-
segment
revenue
    Revenue
from
external
customers
Note(a)
 
    RMB’000     RMB’000     RMB’000     RMB’000     RMB’000     RMB’000     RMB’000     RMB’000     RMB’000  

Synthetic fibers

    4,198,369        118        4,198,251        3,344,283        93        3,344,190        3,264,518        —          3,264,518   

Resins and plastics

    16,725,790        136,352        16,589,438        14,936,916        108,618        14,828,298        14,685,256        244,977        14,440,279   

Intermediate petrochemicals (Note (b))

    38,740,979        19,498,129        19,242,850        37,247,332        19,085,952        18,161,380        38,120,472        19,437,514        18,682,958   

Petroleum products

    48,053,435        5,156,614        42,896,821        49,373,252        5,618,459        43,754,793        73,054,807        6,133,970        66,920,837   

Trading of petrochemical products

    15,006,132        3,385,692        11,620,440        15,449,179        3,423,818        12,025,361        14,504,014        3,344,902        11,159,112   

Others

    1,785,337        814,281        971,056        1,613,180        718,864        894,316        2,291,338        1,268,716        1,022,622   
 

 

 

   

 

 

   

 

 

   

 

 

   

 

 

   

 

 

   

 

 

   

 

 

   

 

 

 
    124,510,042        28,991,186        95,518,856        121,964,142        28,955,804        93,008,338        145,920,405        30,430,079        115,490,326   
 

 

 

   

 

 

   

 

 

   

 

 

   

 

 

   

 

 

   

 

 

   

 

 

   

 

 

 

 

     2011
RMB’000
    2012
RMB’000
    2013
RMB’000
 

Profit/(loss) from operations

      

Synthetic fibres

     301,334        (405,349     (602,907

Resins and plastics

     11,994        (1,291,393     (766,311

Intermediate petrochemicals

     1,148,572        832,675        1,064,035   

Petroleum products

     (453,368     (993,026     2,177,264   

Trading of petrochemical products

     14,969        46,448        105,518   

Others

     36,323        38,199        214,667   
  

 

 

   

 

 

   

 

 

 

Profit/(loss) from operations

     1,059,824        (1,772,446     2,192,266   

Net finance income /(costs)

     83,542        (283,257     121,720   

Investment income

     685        6,446        —     

Share of profit of investments accounted for using the equity method

     152,655        32,784        130,667   
  

 

 

   

 

 

   

 

 

 

Profit/(loss)before taxation

     1,296,706        (2,016,473     2,444,653   
  

 

 

   

 

 

   

 

 

 

Note (a): External sales include sales to Sinopec Corp., its subsidiaries and joint ventures as follows:

 

     2011
RMB’000
     2012
RMB’000
     2013
RMB’000
 

Intermediate petrochemicals

     4,851,962         4,355,455         2,450,016   

Petroleum products

     36,585,798         37,618,198         61,901,684   

Trading of petrochemical products

     8,721,026         6,999,471         6,079,977   

Others

     544,846         620,145         238,332   
  

 

 

    

 

 

    

 

 

 
     50,703,632         49,593,269         70,670,009   
  

 

 

    

 

 

    

 

 

 

 

F - 34


Table of Contents

Sinopec Shanghai Petrochemical Company Limited

Notes to the Consolidated Financial Statement (Continued)

For the year ended 31 December 2013

 

5 Segment information (continued)

 

Note (b): Intermediate petrochemicals sales to other segments are as follows:

 

     2011
RMB’000
     2012
RMB’000
     2013
RMB’000
 

Synthetic fibres

     3,160,141         3,483,378         3,889,173   

Resins and plastics

     16,037,690         15,302,334         15,115,242   

Petroleum products

     300,298         300,240         433,099   
  

 

 

    

 

 

    

 

 

 
     19,498,129         19,085,952         19,437,514   
  

 

 

    

 

 

    

 

 

 

 

     As at 31 December  
     2012
Total assets
RMB’000
     2013
Total assets
RMB’000
 

Allocated assets

     

Synthetic fibres

     1,689,429         1,942,127   

Resins and plastics

     1,100,082         2,160,187   

Intermediate petrochemicals

     6,811,409         6,603,970   

Petroleum products

     18,661,951         18,333,268   

Trading of petrochemical products

     451,111         743,409   

Others

     2,715,605         2,315,330   
  

 

 

    

 

 

 

Allocated assets

     31,429,587         32,098,291   
  

 

 

    

 

 

 

Unallocated assets

     

Investments accounted for using the equity method

     2,867,153         2,993,594   

Deferred tax assets

     1,052,573         684,599   

Investment property

     439,137         429,292   

Others

     674,096         431,034   
  

 

 

    

 

 

 

Unallocated assets

     5,032,959         4,538,519   
  

 

 

    

 

 

 

Total assets

     36,462,546         36,636,810   
  

 

 

    

 

 

 

 

F - 35


Table of Contents

Sinopec Shanghai Petrochemical Company Limited

Notes to the Consolidated Financial Statement (Continued)

For the year ended 31 December 2013

 

5 Segment information (continued)

 

     As at 31 December  
     2012
Total liabilities
RMB’000
     2013
Total liabilities
RMB’000
 

Allocated liabilities

     

Synthetic fibres

     232,135         320,028   

Resins and plastics

     1,029,297         1,390,865   

Intermediate petrochemicals

     1,260,661         1,773,356   

Petroleum products

     4,927,935         6,363,608   

Trading of petrochemical products

     388,810         972,403   

Others

     62,079         103,168   
  

 

 

    

 

 

 

Allocated liabilities

     7,900,917         10,923,428   
  

 

 

    

 

 

 

Unallocated liabilities

     

Borrowings – current part

     11,023,877         7,094,026   

Borrowings – non-current part

     1,231,340         627,800   

Others

     2,463         —     
  

 

 

    

 

 

 

Unallocated liabilities

     12,257,680         7,721,826   
  

 

 

    

 

 

 

Total liabilities

     20,158,597         18,645,254   
  

 

 

    

 

 

 

 

F - 36


Table of Contents

Sinopec Shanghai Petrochemical Company Limited

Notes to the Consolidated Financial Statement (Continued)

For the year ended 31 December 2013

 

6 Other operating income

 

     2011
RMB’000
     2012
RMB’000
     2013
RMB’000
 

Gain on disposal of property, plant and equipment (Note 13)

     3,119         3,905         468,107   

Gain on foreign exchange

     —           —           67,304   

Government grants

     66,965         211,044         49,658   

Rental income from investment property

     41,758         46,413         40,241   

Income from pipeline transportation services

     17,108         17,502         9,262   

Others

     35,336         54,890         38,812   
  

 

 

    

 

 

    

 

 

 
     164,286         333,754         673,384   
  

 

 

    

 

 

    

 

 

 

 

7 Other operating expenses

 

     2011
RMB’000
    2012
RMB’000
    2013
RMB’000
 

Loss on disposal of property, plant and equipment

     (21,125     (24,670     (27,392

Employee redundancy expenses

     (9,758     (7,388     (2,463

Impairment losses on property, plant and equipment

     (10,552     —          —     

Others

     (15,794     (23,721     (37,507
  

 

 

   

 

 

   

 

 

 
     (57,184     (55,779     (67,362
  

 

 

   

 

 

   

 

 

 

 

F - 37


Table of Contents

Sinopec Shanghai Petrochemical Company Limited

Notes to the Consolidated Financial Statement (Continued)

For the year ended 31 December 2013

 

8 Finance income and costs

 

     2011
RMB’000
    2012
RMB’000
    2013
RMB’000
 

Net foreign exchange gain

     199,691        —          407,932   

Interest income

     99,345        86,545        90,484   
  

 

 

   

 

 

   

 

 

 

Finance income

     299,036        86,545        498,416   
  

 

 

   

 

 

   

 

 

 

Interest on loans and borrowings

     (246,326     (466,409     (376,696

Less: borrowing costs capitalised as construction in progress (a)

     30,832        110,306        —     
  

 

 

   

 

 

   

 

 

 

Net interest expense

     (215,494     (356,103     (376,696

Net foreign exchange loss

     —          (13,699     —     
  

 

 

   

 

 

   

 

 

 

Finance expenses

     (215,494     (369,802     (376,696
  

 

 

   

 

 

   

 

 

 

Finance income/(expenses)-net

     83,542        (283,257     121,720   
  

 

 

   

 

 

   

 

 

 

 

(a) There are no borrowing costs eligible for capitalization during 2013 (2012: capitalised at an average rate of 4.60% per annum; 2011 capitalised at an average rate of 3.81% per annum).

 

9 Expense by nature

 

     2011
RMB’000
     2012
RMB’000
     2013
RMB’000
 

Cost of raw material and consumables

     75,052,648         72,057,443         84,148,090   

Staff cost

     2,409,989         2,545,356         2,652,768   

Depreciation and amortisation (Note 13,14)

     1,758,129         1,859,296         2,538,692   

Repairs and maintenance expenses

     1,093,339         984,486         1,126,828   

Transportation costs

     314,120         383,981         451,891   

Agency commission

     195,606         160,903         152,331   

Change of goods in process and finished goods

     888,861         156,365         124,799   

Inventory write-down and allowance for doubtful accounts

     69,963         203,927         39,838   

Auditors’ remuneration - audit services

     8,500         8,850         7,800   

Other expenses

     6,765,776         10,907,088         12,673,897   
  

 

 

    

 

 

    

 

 

 

Total cost of sales, selling and administrative expenses

     88,556,931         89,267,695         103,916,934   
  

 

 

    

 

 

    

 

 

 

 

F - 38


Table of Contents

Sinopec Shanghai Petrochemical Company Limited

Notes to the Consolidated Financial Statement (Continued)

For the year ended 31 December 2013

 

10 Directors’ and supervisors’ emoluments

 

(i) Directors’ and supervisors’ emoluments:

 

         2012  
         Salaries and
other benefits
RMB’000
     Retirement
scheme
contributions
RMB’000
     Discretionary
bonus
RMB’000
     Total
RMB’000
 

Executive Directors

             

Rong Guangdao

       187         14         487         688   

Wang Zhiqing

       187         14         487         688   

Li Honggen

       163         14         425         602   

Shi Wei

       180         14         451         645   

Ye Guohua

       163         14         409         586   

Independent non- executive directors

           

Jin Mingda

       150         —           —           150   

Wang Yongshou

       150         —           —           150   

Cai Yanji

       150         —           —           150   

Supervisors

             

Gao Jinping

       163         14         409         586   

Zuo Qiang

       104         11         243         358   

Li Xiaoxia

       108         14         243         365   
    

 

 

    

 

 

    

 

 

    

 

 

 
       1,705         109         3,154         4,968   
    

 

 

    

 

 

    

 

 

    

 

 

 

 

F - 39


Table of Contents

Sinopec Shanghai Petrochemical Company Limited

Notes to the Consolidated Financial Statement (Continued)

For the year ended 31 December 2013

 

10 Directors’ and supervisors’ emoluments (continued)

 

(i) Directors’ and supervisors’ emoluments (continued):

 

         2013  
         Salaries and
other
benefits
RMB’000
     Retirement
scheme
contributions
RMB’000
     Discretionary
bonus
RMB’000
     Total
RMB’000
 

Executive Directors

             

Wang Zhiqing

       193         16         464         673   

Gao Jingping
(Resigned as supervisor in April 2013, newly appointed as Vice President in June 2013)

     187         16         415         618   

Li Honggen

       169         16         405         590   

Zhang Jianping

       169         16         397         582   

Ye Guohua

       169         16         399         584   

Shi Wei(As director before April 2013, continue to serve as vice president)

     199         16         508         723   

Rong Guangdao
(Resigned as Director in April 2013)

     64         5         348         417   

Independent non-executive directors

           

Jin Mingda

       150         —           —           150   

Cai Yanji

       150         —           —           150   

Wang Yongshou

       75         —           —           75   

Zhang Yiming
(Appointed in October 2013)

     38         —           —           38   

Supervisors

             

Li Xiaoxia

       114         14         257         385   

Zuo Qiang

       110         13         234         357   

Zhang Jianbo
(Appointed in November 2013)

     32         2         37         71   
    

 

 

    

 

 

    

 

 

    

 

 

 
       1,819         130         3,464         5,413   
    

 

 

    

 

 

    

 

 

    

 

 

 

For the two years ended 31 December 2013 and 2012, no emolument was paid to the directors or supervisors as an inducement to join or upon joining the Company or as compensation for loss of office.

 

F - 40


Table of Contents

Sinopec Shanghai Petrochemical Company Limited

Notes to the Consolidated Financial Statement (Continued)

For the year ended 31 December 2013

 

10 Directors’ and supervisors’ emoluments (continued)

 

(ii) Individuals with the highest emoluments

Of the 5 individuals with the highest emoluments in 2013, 4 (2012: 4) are directors and supervisors, whose emoluments are disclosed in Note 10(i). The emolument of the other one (2012: one) is as follows:

 

     2012
RMB’000
     2013
RMB’000
 

Salaries and other benefits

     175         181   

Retirement scheme contributions

     14         16   

Discretionary bonus

     442         429   
  

 

 

    

 

 

 
     631         626   
  

 

 

    

 

 

 

The emolument of the individual with the highest emoluments is within the band Nil to RMB1,000 thousands for the year ended 31 December 2013 and 2012.

 

F - 41


Table of Contents

Sinopec Shanghai Petrochemical Company Limited

Notes to the Consolidated Financial Statement (Continued)

For the year ended 31 December 2013

 

11 Income tax

 

     2011
RMB’000
     2012
RMB’000
    2013
RMB’000
 

-Current income tax

     29,844         21,973        11,177   

-Deferred taxation

     280,340         (533,304     367,974   
  

 

 

    

 

 

   

 

 

 
     310,184         (511,331     379,151   
  

 

 

    

 

 

   

 

 

 

A reconciliation of the expected income tax calculated at the applicable tax rate with the actual income tax is as follows:

 

     2011
RMB’000
    2012
RMB’000
    2013
RMB’000
 

Profit/(loss) before taxation

     1,296,706        (2,016,473     2,444,653   
  

 

 

   

 

 

   

 

 

 

Expected PRC income tax at the statutory tax rate of 25%

     324,177        (504,118     611,163   

Tax effect of share of profit of investments accounted for using the equity method

     (38,164     (10,800     (30,167

Tax effect of other non-taxable income

     (10,235     (17,921     (23,451

Tax effect of non-deductible loss, expenses and costs

     14,960        2,611        5,197   

Difference for final settlement of enterprise income taxes in respect of previous year

     (436     2,477        3,138   

Utilisation of previously unrecognized tax losses

     —          (679     (202,721

Temporary difference for which no deferred income tax asset was recognized

     —          46        59   

Tax losses for which no deferred income tax asset was recognized

     19,882        17,053        15,933   
  

 

 

   

 

 

   

 

 

 

Actual income tax

     (310,184     (511,331     379,151   
  

 

 

   

 

 

   

 

 

 

The Group did not carry out business overseas and therefore does not incur overseas income taxes.

 

(i) Deferred tax assets and deferred tax liabilities are attributable to items detailed in the tables below:

 

     Assets      Liabilities     Net balance  
     2012
RMB’000
     2013
RMB’000
     2012
RMB’000
    2013
RMB’000
    2012
RMB’000
    2013
RMB’000
 

To be recovered within 12 months

              

Impairment for bad and doubtful debts, provision for inventories and payroll payables

     27,407         22,734         —          —          27,407        22,734   

To be recovered over 12 months

              

Provision for impairment losses in fixed assets and difference in depreciation

     95,796         74,272         —          —          95,796        74,272   

Capitalisation of borrowing costs

     —           —           (17,431     (14,479     (17,431     (14,479

Tax losses carried forward

     939,359         595,504         —          —          939,359        595,504   

Others

     7,442         6,568         —          —          7,442        6,568   
  

 

 

    

 

 

    

 

 

   

 

 

   

 

 

   

 

 

 

Deferred tax assets/(liabilities)

     1,070,004         699,078         (17,431     (14,479     1,052,573        684,599   
  

 

 

    

 

 

    

 

 

   

 

 

   

 

 

   

 

 

 

 

F - 42


Table of Contents

Sinopec Shanghai Petrochemical Company Limited

Notes to the Consolidated Financial Statement (Continued)

For the year ended 31 December 2013

 

11 Income tax (continued)

 

(ii) Movements in deferred tax assets and liabilities are as follows:

 

     Balance at
1 January
2012
RMB’000
    Recognized in income
statement
RMB’000
    Balance at
31 December
2012
RMB’000
 

Impairment for bad and doubtful debts, provision for inventories and payroll payables

     42,123        (14,716     27,407   

Provision for impairment losses in fixed assets and difference in depreciation

     112,297        (16,501     95,796   

Capitalisation of borrowing costs

     (20,395     2,964        (17,431

Tax losses carried forward

     374,186        565,173        939,359   

Others

     11,058        (3,616     7,442   
  

 

 

   

 

 

   

 

 

 

Deferred tax assets

     519,269        533,304        1,052,573   
  

 

 

   

 

 

   

 

 

 

 

     Balance at
1 January
2013
RMB’000
    Recognized in income
statement
RMB’000
    Balance at
31 December
2013
RMB’000
 

Impairment for bad and doubtful debts, provision for inventories and payroll payables

     27,407        (4,673     22,734   

Provision for impairment losses in fixed assets and difference in depreciation

     95,796        (21,524     74,272   

Capitalisation of borrowing costs

     (17,431     2,952        (14,479

Tax losses carried forward

     939,359        (343,855     595,504   

Others

     7,442        (874     6,568   
  

 

 

   

 

 

   

 

 

 

Deferred tax assets

     1,052,573        (367,974     684,599   
  

 

 

   

 

 

   

 

 

 

The Group recognizes deferred tax assets only to the extent that it is probable that future taxable income will be available against which the assets can be utilized. Based on the level of historical taxable income and projections for future taxable income over the periods which the deferred tax assets will be utilized, management believes that it is probable the Group will realize the benefits of these temporary differences.

 

(iii) Deferred tax assets not recognized

As at 31 December 2013, a subsidiary of the Company did not recognize the deferred tax assets in respect of the impairment losses on property, plant and equipment amounting to RMB 432,579 thousands and provision for inventories amounting to RMB 46,190 thousands (2012: RMB 432,579 thousands and 46,190 thousands, 2011: RMB 432,579 thousands and 46,190 thousands, respectively) and the unused tax losses carried forward for PRC income tax purpose amounting to RMB 402,138 thousands (2012: RMB2,866,035 thousands, 2011: RMB 2,866,372 thousands), because it was not probable that the related tax benefit will be realized. The unused tax losses carried forward of RMB 116,764 thousands, RMB 73,904 thousands, RMB 79,526 thousands, RMB 68,211 thousands, RMB 63,733 thousands will expire in 2014, 2015, 2016, 2017 and 2018, respectively.

 

F - 43


Table of Contents

Sinopec Shanghai Petrochemical Company Limited

Notes to the Consolidated Financial Statement (Continued)

For the year ended 31 December 2013

 

12 Earnings per share

 

(a) Basic

Basic earnings per share is calculated by dividing the profit attributable to owners of the Company by the weighted average number of ordinary shares in issue during the year excluding ordinary shares purchased by the Company and held as treasury shares.

 

     2011
RMB’000
(Restated)
     2012
RMB’000
(Restated)
    2013
RMB’000
 

Net profit/(loss) attributable to owners of the company

     956,106         (1,528,397     2,055,328   

Weighted average number of ordinary shares in issue(thousands)(Note(1))

     10,800,000         10,800,000        10,800,000   

Basic earnings/(loss) per share(RMB/share)

     RMB 0.089         RMB (0.142     RMB 0.190   

Note 1: The resolution included a distribution of 5 shares for every 10 shares based on the 7,200,000 thousands ordinary shares as at 30 June 2013. Among the 5 shares distributed, 3.36 shares were converted from share premium of RMB 2,420,841 thousands and 1.64 shares were converted from surplus reserves of RMB 1,179,159 thousands (Note 23). As at 31 December 2013, the Company’s total share capital was 10.8 billion shares. In determining the weighted average number of ordinary shares in issue during the year ended 31 December 2012 and 2011, the 3,600,000,000 shares issued by way of capitalisation of reserves have been regarded as if these shares were in issue since 1 January 2011. Earnings per share for 2012 and 2011 were restated accordingly.

 

(b) Diluted

There were no dilutive potential ordinary shares, therefore diluted earnings per share is the same as basic earnings per share.

 

F - 44


Table of Contents

Sinopec Shanghai Petrochemical Company Limited

Notes to the Consolidated Financial Statement (Continued)

For the year ended 31 December 2013

 

13 Lease prepayment and other assets

 

     Land use
rights
RMB’000
    Other
Intangible
assets
RMB’000
    Long-term
prepaid expense
RMB’000
    Total
RMB’000
 

At 1 January 2012

        

Cost

     748,867        83,330        306,052        1,138,249   

Accumulated amortisation

     (270,653     (42,346     —          (312,999
  

 

 

   

 

 

   

 

 

   

 

 

 

Net book amount

     478,214        40,984        306,052        825,250   
  

 

 

   

 

 

   

 

 

   

 

 

 

Year ended 31 December 2012

        

Opening net book amount

     478,214        40,984        306,052        825,250   

Additions

     —          —          189,117        189,117   

Transfer from construction in progress (Note 16)

     —          —          355,717        355,717   

Disposals

     (3,300     —          —          (3,300

Charge for the year

     (15,404     (2,919     (171,195     (189,518

Reclassified to other receivables and prepayments

     —          —          (46,143     (46,143
  

 

 

   

 

 

   

 

 

   

 

 

 

Closing net book amount

     459,510        38,065        633,548        1,131,123   
  

 

 

   

 

 

   

 

 

   

 

 

 

At 31 December 2012

        

Cost

     744,867        81,054        633,548        1,459,469   

Accumulated amortisation

     (285,357     (42,989     —          (328,346
  

 

 

   

 

 

   

 

 

   

 

 

 

Net book amount

     459,510        38,065        633,548        1,131,123   
  

 

 

   

 

 

   

 

 

   

 

 

 

Year ended 31 December 2013

        

Opening net book amount

     459,510        38,065        633,548        1,131,123   

Additions

     —          31        318,671        318,702   

Disposals

     (20,808     —          —          (20,808

Charge for the year

     (15,347     (2,919     (423,805     (442,071

Reclassified to other receivables and prepayments

     —          —          (69,951     (69,951
  

 

 

   

 

 

   

 

 

   

 

 

 

Closing net book amount

     423,355        35,177        458,463        916,995   
  

 

 

   

 

 

   

 

 

   

 

 

 

At 31 December 2013

        

Cost

     708,752        81,085        458,463        1,248,300   

Accumulated amortisation

     (285,397     (45,908     —          (331,305
  

 

 

   

 

 

   

 

 

   

 

 

 

Net book amount

     423,355        35,177        458,463        916,995   
  

 

 

   

 

 

   

 

 

   

 

 

 

Pursuant to the resolution of the 18th meeting of the 7th term of Board of Directors on 5 December 2013, the Company entered into an agreement with China Petrochemical Sales Co., Ltd. (“the Sales Company”) which included a sell of part of the Company’s assets located in Chen Shan depot. The carrying value of the asset transferred was RMB 112,260 thousands, mainly including buildings, machinery and equipment with carrying value of approximately RMB 91,534 thousands (cost: RMB 407,941 thousands, accumulated depreciation: 316,407 thousands), three land use of rights with carrying value of approximately RMB 20,726 thousands (cost: RMB 35,974 thousands, accumulated amortization: RMB15,248 thousands).

The transaction price and net gain after tax of above transaction was RMB 594,147 thousands and RMB 464,941 thousands, respectively (Note 26 (c)).

Long-term prepaid expenses are mainly catalyst. As at 31 December 2013, the net book value of catalyst is RMB 440,433 thousands (31 December 2012: RMB 614,617 thousands).

 

F - 45


Table of Contents

Sinopec Shanghai Petrochemical Company Limited

Notes to the Consolidated Financial Statement (Continued)

For the year ended 31 December 2013

 

14 Property, plant and equipment

 

     Buildings
RMB’000
    Plant and
machinery
RMB’000
    Vehicles and
other equipment
RMB’000
    Total
RMB’000
 

At 1 January 2012

        

Cost

     3,674,088        33,052,960        1,931,843        38,658,891   

Accumulated depreciation

     (1,950,626     (21,729,042     (1,487,190     (25,166,858

Impairment loss

     (279,461     (656,250     (54,342     (990,053
  

 

 

   

 

 

   

 

 

   

 

 

 

Net book amount

     1,444,001        10,667,668        390,311        12,501,980   
  

 

 

   

 

 

   

 

 

   

 

 

 

Year ended 31 December 2012

        

Opening net book amount

     1,444,001        10,667,668        390,311        12,501,980   

Additions

     —          117,126        41,606        158,732   

Disposals

     (9,285     (33,460     (6,888     (49,633

Reclassification

     10,783        (11,195     412        —     

Transferred from construction in progress (Note 16)

     108,629        6,391,693        27,125        6,527,447   

Charge for the year

     (96,036     (1,505,027     (68,715     (1,669,778
  

 

 

   

 

 

   

 

 

   

 

 

 

Closing net book amount

     1,458,092        15,626,805        383,851        17,468,748   
  

 

 

   

 

 

   

 

 

   

 

 

 

At 31 December 2012

        

Cost

     3,776,866        39,302,840        1,914,699        44,994,405   

Accumulated depreciation

     (2,039,675     (23,023,446     (1,476,680     (26,539,801

Impairment loss

     (279,099     (652,589     (54,168     (985,856
  

 

 

   

 

 

   

 

 

   

 

 

 

Net book amount

     1,458,092        15,626,805        383,851        17,468,748   
  

 

 

   

 

 

   

 

 

   

 

 

 

Year ended 31 December 2013

        

Opening net book amount

     1,458,092        15,626,805        383,851        17,468,748   

Additions

     —          67,223        19,502        86,725   

Disposals

     (31,837     (69,083     (19,789     (120,709

Reclassification

     (2,919     (16,169     19,088        —     

Transferred from construction in progress (Note 16)

     98,604        1,193,177        42,955        1,334,736   

Transferred to Investment properties (Note 15)

     (3,400     —          —          (3,400

Charge for the year

     (98,781     (1,934,474     (63,366     (2,096,621
  

 

 

   

 

 

   

 

 

   

 

 

 

Closing net book amount

     1,419,759        14,867,479        382,241        16,669,479   
  

 

 

   

 

 

   

 

 

   

 

 

 

At 31 December 2013

        

Cost

     3,727,436        40,086,904        1,936,874        45,751,214   

Accumulated depreciation

     (2,028,578     (24,571,769     (1,500,465     (28,100,812

Impairment loss

     (279,099     (647,656     (54,168     (980,923
  

 

 

   

 

 

   

 

 

   

 

 

 

Net book amount

     1,419,759        14,867,479        382,241        16,669,479   
  

 

 

   

 

 

   

 

 

   

 

 

 

In 2013, the amount of depreciation expense charged to cost of sales and selling and administrative expense were RMB 2,096,478 thousands and RMB 143 thousands, respectively (2012: RMB 1,669,377 thousands and RMB 401 thousands, respectively; 2011: RMB 1,609,656 thousands and RMB 794 thousands, respectively).

 

F - 46


Table of Contents

Sinopec Shanghai Petrochemical Company Limited

Notes to the Consolidated Financial Statement (Continued)

For the year ended 31 December 2013

 

15 Investment property

 

     RMB’000  

At 1 January 2012

  

Cost

     546,412   

Accumulated depreciation

     (93,857
  

 

 

 

Net book amount

     452,555   
  

 

 

 

Year ended 31 December 2012

  

Opening net book amount

     452,555   

Transfer to property, plant and equipment

     (168

Charge for the year

     (13,250
  

 

 

 

Net book amount

     439,137   
  

 

 

 

At 1 January 2013

  

Cost

     546,204   

Accumulated depreciation

     (107,067
  

 

 

 

Net book amount

     439,137   
  

 

 

 

Year ended 31 December 2013

  

Opening net book amount

     439,137   

Transferred from property, plant and equipment (Note 14)

     3,400   

Charge for the year

     (13,245
  

 

 

 

Net book amount

     429,292   
  

 

 

 

At 31 December 2013

  

Cost

     552,535   

Accumulated depreciation

     (123,243
  

 

 

 

Net book amount

     429,292   
  

 

 

 

Investment property represents certain floors of an office building leased to other entities including related parties.

The fair value of the investment property of the Group as at 31 December 2013 were approximately RMB 1,003,105 thousands by reference to market values of similar properties in the relevant region (2012: RMB 970,565 thousands). This fair value estimation was at level 2 of fair value hierarchy by using market observable inputs. The investment property has not been valued by an external independent appraiser.

Rental income of RMB 40,241 thousands was received by the Group during the year ended 31 December 2013 (2012: RMB 46,413 thousands; 2011: RMB 41,758 thousands).

 

16 Construction in progress

 

     2012
RMB’000
    2013
RMB’000
 

At 1 January

     3,852,692        612,388   

Additions

     3,642,860        1,179,171   

Transferred to property plant and Equipment (Note 14)

     (6,527,447     (1,334,736

Transferred to lease prepayment and other assets – catalyst (Note 13)

     (355,717     —     
  

 

 

   

 

 

 

At 31 December

     612,388        456,823   
  

 

 

   

 

 

 

 

F - 47


Table of Contents

Sinopec Shanghai Petrochemical Company Limited

Notes to the Consolidated Financial Statement (Continued)

For the year ended 31 December 2013

 

17 Investments in subsidiaries

The Company

 

     As at 31 December  
     2012
RMB’000
    2013
RMB’000
 

Unlisted shares, at cost

     1,537,901        1,537,901   

Less: impairment loss

     (227,500     (227,500
  

 

 

   

 

 

 
     1,310,401        1,310,401   
  

 

 

   

 

 

 

These amounts represent the investments made by the Company in its consolidated subsidiaries. At 31 December 2013, the following list contains the particulars of the subsidiaries, all of which are limited companies established and operated in the PRC, which principally affected the results and assets of the Group.

 

Company

   Registered
capital
RMB’000
     Held by the
Company%
     Percentage of
equity held by
subsidiaries%
     Voting rights
percentage %
     Principal activities  

Shanghai Petrochemical Investment Development Company Limited

     RMB 1,000,000         100.00         —           100.00         Investment management   

China Jinshan Associated Trading Corporation

     RMB 25,000         67.33         —           67.33        
 
 
Import and export of
petrochemical products
and equipment
  
  
  

Shanghai Jinchang Engineering Plastics Company Limited

     USD 9,154         —           74.25         71.43        
 
 
Production of
Polypropylene
compound products
  
  
  

Shanghai Golden Phillips Petrochemical Company Limited

     USD 50,000         —           60.00         60.00        
 
Production of
polyethylene products
  
  

Zhejiang Jin Yong Acrylic Fibre Company Limited

     RMB 250,000         75.00         —           75.00        
 
Production of acrylic
fibre products
  
  

Shanghai Golden Conti Petrochemical Company Limited

     RMB 545,776         —           100.00         100.00        
 
Production of
petrochemical products
  
  

None of the subsidiaries have issued any debt securities.

Loans from subsidiaries

As at 31 December 2013, Golden Phillips Petrochemical Company Limited, a subsidiary of the Company, provided entrusted loan to the Company by Shanghai Jinshan Branch of Industrial and Commercial Bank of China. The amount is RMB 105,000 thousands (2012: 105,000 thousands) and the annual interest rate ranges from 2.25% to 3.25% (2012: 2.25% to 3.25%).

All of the Group’s non-controlling interests in subsidiaries are not significant.

 

F - 48


Table of Contents

Sinopec Shanghai Petrochemical Company Limited

Notes to the Consolidated Financial Statement (Continued)

For the year ended 31 December 2013

 

18 Investments accounted for using the equity method

The amounts recognised in the balance sheet are as follows:

 

     2012
RMB’000
     2013
RMB’000
 

Associates

     

-Unlisted shares, at cost

     —           —     

-Share of net assets

     2,616,474         2,727,570   

Jointly ventures

     

-Unlisted shares, at cost

     —           —     

-Share of net assets

     250,679         266,024   
  

 

 

    

 

 

 
     2,867,153         2,993,594   
  

 

 

    

 

 

 

The amounts recognised in the income statement are as follows:

 

     2012
RMB’000
     2013
RMB’000
 

Associates

     17,981         114,122   

Joint ventures

     14,803         16,545   
  

 

 

    

 

 

 
     32,784         130,667   
  

 

 

    

 

 

 

 

     Investment in associates

 

Group    2012
RMB’000
    2013
RMB’000
 

At 1 January

     2,638,164        2,616,474   

Capital contribution

     —          60,000   

Share of profit

     17,981        114,122   

Cash dividends distribution

     (39,671     (63,026
  

 

 

   

 

 

 

At 31 December

     2,616,474        2,727,570   
  

 

 

   

 

 

 

Set out below are the major associates of the Group as at 31 December 2013, which, in the opinion of the directors, are material to the Group. The associates as listed below have share capital consisting solely of ordinary shares, which are held directly by the Group; the country of incorporation or registration is also their principal place of business.

 

F - 49


Table of Contents

Sinopec Shanghai Petrochemical Company Limited

Notes to the Consolidated Financial Statement (Continued)

For the year ended 31 December 2013

 

18 Investments accounted for using the equity method (continued)

 

     Investment in associates (continued)

 

Nature of investment in associates as at 31 December 2013 and 2012

 

Name of entity    Place of
business/country of
incorporation
     % of ownership
interest
     Nature of the relationship      Measurement
method
 

Shanghai Secco Petrochemical Company Limited 「Shanghai Secco」

     PRC         20        
 
 
Manufacturing and
distribution of
chemical products
  
  
  
     Equity   

Shanghai Chemical Industry Park Development Company Limited 「Chemical Industry」

     PRC         38.26        

 
 
 

Planning, development

and operation of the
Chemical Industry
Park in Shanghai, PRC

  

  
  
  

     Equity   

Shanghai Jinsen Hydrocarbon Resins Company Limited 「Jinsen」

     PRC         40        
 
Production of resins
products
  
  
     Equity   

Shanghai Azbil Automation Company Limited「Azbil」

     PRC         40        
 
 
 
Service and
maintenance of
building automation
systems and products
  
  
  
  
     Equity   

There are no contingent liabilities relating to the Group’s interest in the associates.

 

F - 50


Table of Contents

Sinopec Shanghai Petrochemical Company Limited

Notes to the Consolidated Financial Statement (Continued)

For the year ended 31 December 2013

 

18 Investments accounted for using the equity method (continued)

 

     Investment in associates (continued)

 

     Summarised financial information for major associates

Set out below are the summarised financial information for the above companies which are accounted for using the equity method.

 

     Summarised balance sheet

 

At 31 December 2012    Shanghai Secco
RMB’000
    Chemical
Industry
RMB’000
    Jinsen
RMB’000
    Azbil
RMB’000
    Total
RMB’000
 

Current

          

-Current Assets

     4,131,750        3,426,207        113,479        237,427        7,908,863   

-Current Liabilities

     (3,904,849     (1,468,271     (12,813     (61,080     (5,447,013

Non-current

          

-Non-current Assets

     10,109,825        2,480,241        106,887        5,261        12,702,214   

-Non-current liabilities

     (3,066,271     (1,111,834     —          —          (4,178,105
  

 

 

   

 

 

   

 

 

   

 

 

   

 

 

 

Net Assets

     7,270,455        3,326,343        207,553        181,608        10,985,959   
  

 

 

   

 

 

   

 

 

   

 

 

   

 

 

 
At 31 December 2013    Shanghai Secco
RMB’000
    Chemical
Industry
RMB’000
    Jinsen
RMB’000
    Azbil
RMB’000
    Total
RMB’000
 

Current

          

-Current Assets

     4,600,981        3,093,527        123,548        175,236        7,993,292   

-Current Liabilities

     (2,700,388     (1,182,769     (14,057     (57,374     (3,954,588

Non-current

          

-Non-current Assets

     9,295,519        2,600,953        96,344        3,793        11,996,609   

-Non-current liabilities

     (3,425,837     (1,101,536     —          —          (4,527,373
  

 

 

   

 

 

   

 

 

   

 

 

   

 

 

 

Net Assets

     7,770,275        3,410,175        205,835        121,655        11,507,940   
  

 

 

   

 

 

   

 

 

   

 

 

   

 

 

 

 

     Summarised statement of comprehensive income

 

2012    Shanghai Secco
RMB’000
    Chemical
Industry
RMB’000
     Jinsen
RMB’000
     Azbil
RMB’000
     Total
RMB’000
 

Revenue

     27,157,954        6,057         273,874         275,879         27,713,764   

Post-tax profit/(loss) from continuing operations

     (349,032     169,232         13,985         36,145         (129,670

Other comprehensive income

     —          —           —           —           —     

Total comprehensive income/(loss)

     (349,032     169,232         13,985         36,145         (129,670

Dividends received from associate

     —          39,000         13,777         30,000         82,777   
2013    Shanghai Secco
RMB’000
    Chemical
Industry
RMB’000
     Jinsen
RMB’000
     Azbil
RMB’000
     Total
RMB’000
 

Revenue

     29,369,585        5,960         307,067         257,762         29,940,374   

Post-tax profit from continuing operations

     199,820        123,832         10,868         30,047         364,567   

Other comprehensive income

     —          —           —           —           —     

Total comprehensive income

     199,820        123,832         10,868         30,047         364,567   

Dividends received from associate

     —          40,000         12,586         90,000         142,586   

 

F - 51


Table of Contents

Sinopec Shanghai Petrochemical Company Limited

Notes to the Consolidated Financial Statement (Continued)

For the year ended 31 December 2013

 

18 Investments accounted for using the equity method (continued)

 

     Investment in associates (continued)

 

The information above reflects the amounts presented in the financial statements of the associates (and not the Group’s share of those amounts) adjusted for differences in accounting policies between the group and the associates.

 

     Reconciliation of summarised financial information

Reconciliation of the summarised financial information presented to the carrying amount of its interest in major associates

 

     Summarised financial information

 

2012    Shanghai
Secco
RMB’000
    Chemical
Industry
RMB’000
    Jinsen
RMB’000
    Azbil
RMB’000
    Total
RMB’000
 

Opening net assets 1 January

     7,619,487        3,196,111        207,345        175,463        11,198,406   

Profit/(loss) for the year

     (349,032     169,232        13,985        36,145        (129,670

Other comprehensive income

     —          —          —          —          —     

Capital increment

     —          —          —          —          —     

Declared dividends

     —          (39,000     (13,777     (30,000     (82,777

Closing net assets

     7,270,455        3,326,343        207,553        181,608        10,985,959   
  

 

 

   

 

 

   

 

 

   

 

 

   

 

 

 

% of ownership interest

     20     38.26     40.00     40.00  

Interest in associates

     1,454,091        1,272,659        83,021        72,643        2,882,414   

Unentitled portion<1>

     —          (325,052     —          —          (325,052
  

 

 

   

 

 

   

 

 

   

 

 

   

 

 

 

Carrying value

     1,454,091        947,607        83,021        72,643        2,557,362   
  

 

 

   

 

 

   

 

 

   

 

 

   

 

 

 

 

<1> Unentitled portion represented some piece of lands injected by Government in Chemical Industry as capital reserve and the earnings from this land cannot be shared by other shareholders.

 

2013    Shanghai
Secco
RMB’000
    Chemical
Industry
RMB’000
    Jinsen
RMB’000
    Azbil
RMB’000
    Total
RMB’000
 

Opening net assets 1 January

     7,270,455        3,326,343        207,553        181,608        10,985,959   

Profit for the year

     199,820        123,832        10,868        30,047        364,567   

Other comprehensive income

     —          —          —          —          —     

Capital increment

     300,000        —          —          —          300,000   

Declared dividends

     —          (40,000     (12,586     (90,000     (142,586

Closing net assets

     7,770,275        3,410,175        205,835        121,655        11,507,940   
  

 

 

   

 

 

   

 

 

   

 

 

   

 

 

 

% of ownership interest

     20     38.26     40.00     40.00  

Interest in associates

     1,554,055        1,304,733        82,334        48,662        2,989,784   

Unentitled portion

     —          (325,052     —          —          (325,052
  

 

 

   

 

 

   

 

 

   

 

 

   

 

 

 

Carrying value

     1,554,055        979,681        82,334        48,662        2,664,732   
  

 

 

   

 

 

   

 

 

   

 

 

   

 

 

 

 

F - 52


Table of Contents

Sinopec Shanghai Petrochemical Company Limited

Notes to the Consolidated Financial Statement (Continued)

For the year ended 31 December 2013

 

18 Investments accounted for using the equity method (continued)

 

     Investment in joint venture

 

     2012
RMB’000
    2013
RMB’000
 

At 1 January

     263,141        250,679   

Share of profit

     14,803        16,545   

Cash dividends distribution

     (27,265     (1,200
  

 

 

   

 

 

 

At 31 December

     250,679        266,024   
  

 

 

   

 

 

 

The joint venture listed below has share capital consisting solely of ordinary shares, which is held directly by the Group.

 

Name of entity    Place of
business/country
of incorporation
     % of
ownership
interest
     Nature of the
relationship
     Measurement
method
 

BOC-SPC Gases Company Limited「BOC」

     PRC         50        
 
Production and sales
of industrial gases
  
  
     Equity   

Shanghai Jinpu Plastic Packing Materials Company Limited「Jinpu」

     PRC         50        
 
Production of
polypropylene film
  
  
     Equity   

Shanghai Petrochemical Yangu Gas Development Company Limited「Yangu Gas」

     PRC         50        
 
Production and sales
of industrial gases
  
  
     Equity   

 

F - 53


Table of Contents

Sinopec Shanghai Petrochemical Company Limited

Notes to the Consolidated Financial Statement (Continued)

For the year ended 31 December 2013

 

18 Investments accounted for using the equity method (continued)

 

     Investment in joint venture (continued)

 

     Summarised financial information for joint ventures

Set out below are the summarised financial information for material joint ventures which are accounted for using the equity method.

 

     Summarised balance sheet

 

At 31 December 2012    BOC
RMB’000
    Jinpu
RMB’000
    Yangu Gas
RMB’000
    Total
RMB’000
 

Current

        

Cash and cash equivalents

     18,532        22,108        6,962        47,602   

Other current assets (excluding cash)

     47,235        59,899        23,706        130,840   
  

 

 

   

 

 

   

 

 

   

 

 

 

Total current assets

     65,767        82,007        30,668        178,442   
  

 

 

   

 

 

   

 

 

   

 

 

 

Financial liabilities

     (146,391     (34,935     (35,986     (217,312

Other current liabilities

     (55,864     (1,278     (3,231     (60,373
  

 

 

   

 

 

   

 

 

   

 

 

 

Total current liabilities

     (202,255     (36,213     (39,217     (277,685
  

 

 

   

 

 

   

 

 

   

 

 

 

Non-current

        

Total non-current assets

     441,834        105,934        112,369        660,137   

Total non-current liabilities

     —          —          —          —     
  

 

 

   

 

 

   

 

 

   

 

 

 

Net assets

     305,346        151,728        103,820        560,894   
  

 

 

   

 

 

   

 

 

   

 

 

 
At 31 December 2013    BOC
RMB’000
    Jinpu
RMB’000
    Yangu Gas
RMB’000
    Total
RMB’000
 

Current

        

Cash and cash equivalents

     16,832        11,845        9,027        37,704   

Other current assets (excluding cash)

     54,834        69,088        21,015        144,937   
  

 

 

   

 

 

   

 

 

   

 

 

 

Total current assets

     71,666        80,933        30,042        182,641   
  

 

 

   

 

 

   

 

 

   

 

 

 

Financial liabilities

     (113,803     (49,514     (16,769     (180,086

Other current liabilities

     (12,674     (2,025     (2,687     (17,386
  

 

 

   

 

 

   

 

 

   

 

 

 

Total current liabilities

     (126,477     (51,539     (19,456     (197,472
  

 

 

   

 

 

   

 

 

   

 

 

 

Non-current

        

Total non-current Assets

     403,439        101,535        103,451        608,425   

Total non-current liabilities

     —          —          (9,000     (9,000
  

 

 

   

 

 

   

 

 

   

 

 

 

Net assets

     348,628        130,929        105,037        584,594   
  

 

 

   

 

 

   

 

 

   

 

 

 

 

F - 54


Table of Contents

Sinopec Shanghai Petrochemical Company Limited

Notes to the Consolidated Financial Statement (Continued)

For the year ended 31 December 2013

 

18 Investments accounted for using the equity method (continued)

 

     Investment in joint venture (continued)

 

2012    BOC
RMB’000
    Jinpu
RMB’000
    Yangu Gas
RMB’000
    Total
RMB’000
 

Revenue

     399,221        268,901        74,187        742,309   

Depreciation and amortisation

     45,340        9,719        6,482        61,541   

Interest income

     351        297        98        746   

Interest expense

     (11,385     (576     (1,510     (13,471

Profit / (loss) from continuing operations

     52,555        (24,972     5,201        32,784   

Income tax expense

     (11,652     —          (505     (12,157

Post-tax profit/(loss) from continuing operations

     40,903        (24,972     4,696        20,627   

Other comprehensive income

     —          —          —          —     

Total comprehensive income/(loss)

     40,903        (24,972     4,696        20,627   

Dividends received from joint venture

     49,000        —          2,698        51,698   
2013    BOC
RMB’000
    Jinpu
RMB’000
    Yangu Gas
RMB’000
    Total
RMB’000
 

Revenue

     388,968        253,971        72,675        715,614   

Depreciation and amortisation

     44,345        9,205        12,603        66,153   

Interest income

     247        302        99        648   

Interest expense

     (7,568     (1,714     (1,742     (11,024

Profit / (loss) from continuing operations

     46,920        (18,147     3,391        32,164   

Income tax expense

     (11,723     —          226        (11,497

Post-tax profit/(loss) from continuing operations

     35,197        (18,147     3,617        20,667   

Other comprehensive income

     —          —          —          —     

Total comprehensive income/(loss)

     35,197        (18,147     3,617        20,667   

Dividends received from joint venture

     —          —          2,400        2,400   

The information above reflects the amounts presented in the financial statements of the joint ventures (and not the Group’s share of those amounts) adjusted for differences in accounting policies between the Group and the joint ventures.

 

F - 55


Table of Contents

Sinopec Shanghai Petrochemical Company Limited

Notes to the Consolidated Financial Statement (Continued)

For the year ended 31 December 2013

 

18 Investments accounted for using the equity method (continued)

 

     Investment in joint venture (continued)

 

     Reconciliation of summarised financial information

 

2012    BOC
RMB’000
    Jinpu
RMB’000
    Yangu Gas
RMB’000
    Total
RMB’000
 

Opening net assets 1 January

     313,443        176,700        101,822        591,965   

(Profit)/loss for the year

     40,903        (24,972     4,696        20,627   

Other comprehensive income

     —          —          —          —     

Declared dividends

     (49,000     —          (2,698     (51,698
  

 

 

   

 

 

   

 

 

   

 

 

 

Closing net assets

     305,346        151,728        103,820        560,894   

% of ownership interest

     50.00     50.00     50.00  

Interest in joint ventures

     152,673        75,864        51,910        280,447   

Unrealized downstream transactions

     (29,768     —          —          (29,768
  

 

 

   

 

 

   

 

 

   

 

 

 

Carrying value

     122,905        75,864        51,910        250,679   
  

 

 

   

 

 

   

 

 

   

 

 

 
2013    BOC
RMB’000
    Jinpu
RMB’000
    Yangu Gas
RMB’000
    Total
RMB’000
 

Opening net assets 1 January

     305,346        151,728        103,820        560,894   

(Profit)/loss for the year

     43,282        (20,799     3,617        26,100   

Other comprehensive income

     —          —          —          —     

Declared dividends

     —          —          (2,400     (2,400
  

 

 

   

 

 

   

 

 

   

 

 

 

Closing net assets

     348,628        130,929        105,037        584,594   

% of ownership interest

     50.00     50.00     50.00  

Interest in joint ventures

     174,314        65,465        52,519        292,298   

Unrealized downstream transactions

     (26,274     —          —          (26,274
  

 

 

   

 

 

   

 

 

   

 

 

 

Carrying value

     148,040        65,465        52,519        266,024   
  

 

 

   

 

 

   

 

 

   

 

 

 

 

19 Inventories

 

     As at 31 December  
     2012      2013  
     RMB’000      RMB’000  

Raw materials

     5,491,654         5,729,543   

Work in progress

     1,995,301         1,782,341   

Finished goods

     1,056,490         1,161,926   

Spare parts and consumables

     394,632         365,429   
  

 

 

    

 

 

 
     8,938,077         9,039,239   
  

 

 

    

 

 

 

The cost of inventories recognized in Cost of Sales amounted to RMB 84,148,090 thousands for the year ended 31 December 2013 (2012: RMB 72,057,443 thousands; 2011: RMB 72,052,648 thousands) which included an inventory provision of RMB 40,165 thousands (2012: RMB 203,556 thousands; 2011: RMB 109,666 thousands).

 

F - 56


Table of Contents

Sinopec Shanghai Petrochemical Company Limited

Notes to the Consolidated Financial Statement (Continued)

For the year ended 31 December 2013

 

20 Trade and other receivabless

 

     As at 31 December  
     2012
RMB’000
    2013
RMB’000
 

Trade receivables

     94,366        147,855   

Less: allowance for doubtful debts

     (882     (48
  

 

 

   

 

 

 
     93,484        147,807   
  

 

 

   

 

 

 

Bills receivable

     2,046,657        2,688,897   

Amounts due from related parties

     1,052,842        2,131,133   
  

 

 

   

 

 

 
     3,192,983        4,967,837   
  

 

 

   

 

 

 

Other receivables and prepayments

     599,402        345,696   
  

 

 

   

 

 

 
     3,792,385        5,313,533   
  

 

 

   

 

 

 

Amounts due from related parties mainly represent trade-related balances.

The aging analysis of trade receivables, bills receivable and amounts due from related parties (net of allowance for doubtful debts) is as follows:

 

     As at 31 December  
     2012
RMB’000
     2013
RMB’000
 

Within one year

     3,192,974         4,967,817   

Between one and two years

     9         20   
  

 

 

    

 

 

 
     3,192,983         4,967,837   
  

 

 

    

 

 

 

Bills receivable represent short-term banker acceptance receivables that entitle the Group to receive the full face amount of the receivables from the banks at maturity, which generally range from one to six months from the date of issuance. Historically, the Group had experienced no credit losses on bills receivable.

Sales to third parties are generally on a cash basis. Subject to negotiation, credit is generally only available for major customers with well-established trading records.

 

F - 57


Table of Contents

Sinopec Shanghai Petrochemical Company Limited

Notes to the Consolidated Financial Statement (Continued)

For the year ended 31 December 2013

 

21 Cash and cash equivalents

 

     As at 31 December  
     2012
RMB’000
     2013
RMB’000
 

Cash deposits with a related party

     1,933         7,109   

Cash at bank and in hand

     159,029         126,147   
  

 

 

    

 

 

 
     160,962         133,256   
  

 

 

    

 

 

 

 

22 Share capital

 

     Non-circulating
shares
RMB’000
    Circulating
Shares with
restriction
RMB’000
     RMB ordinary
A shares listed
in PRC
RMB’000
     Foreign investment
H shared listed
overseas
RMB’000
     Total
RMB’000
 

As at 1 January and 31 December 2012

     4,150,000        —           720,000         2,330,000         7,200,000   

Distribution to circulating A share shareholders (Note 1)

     (360,000     —           360,000         —           —     

Conversion of share premium and surplus reserve to share capital

     1,895,000        —           540,000         1,165,000         3,600,000   

Transfer from non-circulating shares to circulating shares with restriction

     (5,685,000     5,685,000         —           —           —     
  

 

 

   

 

 

    

 

 

    

 

 

    

 

 

 

As at 31 December 2013

     —          5,685,000         1,620,000         3,495,000         10,800,000   
  

 

 

   

 

 

    

 

 

    

 

 

    

 

 

 

 

F - 58


Table of Contents

Sinopec Shanghai Petrochemical Company Limited

Notes to the Consolidated Financial Statement (Continued)

For the year ended 31 December 2013

 

23 Reserves

 

     Share
premium
RMB’000
    Legal
surplus
RMB’000
     Capital
surplus
RMB’000
     Surplus
reserve
RMB’000
    Safety
production
fund
RMB’000
    Undistributed
profits
RMB’000
    Total
RMB’000
 

Balance at 1 January 2012

     2,420,841        3,871,256         4,180         1,280,514        21,777        3,126,995        10,725,563   

Net loss of attributable to shareholders of the Company

     —          —           —           —          —          (1,528,397     (1,528,397

Dividends approved in respect of previous year

     —          —           —           —          —          (360,000     (360,000

Utilisation of safety production fund

     —          —           —           —          (13,598     13,598        —     
  

 

 

   

 

 

    

 

 

    

 

 

   

 

 

   

 

 

   

 

 

 

Balance at 31 December 2012

     2,420,841        3,871,256         4,180         1,280,514        8,179        1,252,196        8,837,166   

Net profit attributable to shareholders of the Company

     —          —           —           —          —          2,055,328        2,055,328   

Dividends for the first half of 2013

     —          —           —           —          —          (360,000     (360,000

Appropriation to statutory reserve

     —          201,220         —           —          —          (201,220     —     

Conversion of share premium and surplus reserve to share capital

     (2,420,841     —           —           (1,179,159     —          —          (3,600,000

Utilisation of safety production fund

     —          —           —           —          (2,347     2,347        —     
  

 

 

   

 

 

    

 

 

    

 

 

   

 

 

   

 

 

   

 

 

 

Balance at 31 December 2013

     —          4,072,476         4,180         101,355        5,832        2,748,651        6,932,494   
  

 

 

   

 

 

    

 

 

    

 

 

   

 

 

   

 

 

   

 

 

 

See Note 1 for details of the conversion of share premium and surplus reserve to share capital.

 

F - 59


Table of Contents

Sinopec Shanghai Petrochemical Company Limited

Notes to the Consolidated Financial Statement (Continued)

For the year ended 31 December 2013

 

24 Borrowings

 

     2012
RMB’000
     2013
RMB’000
 

Long term bank loans (Note a )

     

-Between two and five years

     860,780         627,800   

-Between one and two years

     370,560         —     
  

 

 

    

 

 

 
     1,231,340         627,800   
  

 

 

    

 

 

 

Loans due within one year

     

-Current portion of long term bank loans (Note a)

     —           609,690   

-Short term bank loans

     10,803,877         6,414,336   

-Short term loans from related parties

     220,000         70,000   
  

 

 

    

 

 

 
     11,023,877         7,094,026   
  

 

 

    

 

 

 
     12,255,217         7,721,826   
  

 

 

    

 

 

 

 

F - 60


Table of Contents

Sinopec Shanghai Petrochemical Company Limited

Notes to the Consolidated Financial Statement (Continued)

For the year ended 31 December 2013

 

24 Borrowings (continued)

 

Note (a): The long term borrowings of the Group are as follows:

 

     Interest rate at
31 December 2013
    Type of interest rate      2012
RMB’000
     2013
RMB’000
 

Repayment terms and last payment date

          

Arranged by the Company:

          

Due in 2014

     1.44     Floating         360,000         609,690   

Due in 2015

     5.76%-6.21     Floating         240,000         —     

Due in 2016

     5.76     Floating         300,000         300,000   

Due in 2017-2018

     5.76     Floating         300,000         300,000   

Arranged by subsidiaries:

          

Due in 2014

     6.40%-6.90     Floating         10,560         —     

Due in 2015-2016

     6.40%-6.90     Floating         20,780         27,800   
       

 

 

    

 

 

 

Total long term loans

          1,231,340         1,237,490   
       

 

 

    

 

 

 

Less: Amounts due within one year

          —           609,690   
       

 

 

    

 

 

 

Amounts due after one year

          1,231,340         627,800   
       

 

 

    

 

 

 

The weighted average interest rate for the Group’s short term borrowings was 2.87% at 31 December 2013 (2012: 3.62%).

At 31 December 2013, no borrowings were secured by property, plant and equipment (2012: nil).

Included in borrowings are the following amounts denominated in currencies other than the functional currency of the entity to which they relate:

 

     2012      2013  

USD (in thousands)

     USD 1,247,296       USD  809,760   
  

 

 

    

 

 

 

 

F - 61


Table of Contents

Sinopec Shanghai Petrochemical Company Limited

Notes to the Consolidated Financial Statement (Continued)

For the year ended 31 December 2013

 

25 Trade and other payables

 

     As at 31 December  
     2012
RMB’000
     2013
RMB’000
 

Trade payables

     2,886,616         2,739,953   

Bills payable

     —           8,680   

Amounts due to related parties

     3,411,279         6,663,559   
  

 

 

    

 

 

 

Subtotal

     6,297,895         9,412,192   
  

 

 

    

 

 

 

Staff salaries and welfares payable

     48,008         41,418   

Taxes payable(exclude Income tax payable)

     668,768         836,909   

Interest payable

     20,987         10,740   

Dividends payable

     21,548         20,918   

Construction payable

     463,052         342,754   

Other liabilities

     380,659         254,724   
  

 

 

    

 

 

 

Subtotal of other payables

     1,603,022         1,507,463   
  

 

 

    

 

 

 
     7,900,917         10,919,655   
  

 

 

    

 

 

 

As at 31 December 2013 and 2012, all trade and other payables of the Group were non-interest bearing, and their fair value, except for the advance from customers which are not financial liabilities approximated their carrying amounts due to their short maturities.

The ageing analysis of the trade payables (including amounts due to related parties of trading in nature) was as follows:

 

     As at 31 December  
     2012
RMB’000
     2013
RMB’000
 

0-30 days or on demand

     6,088,323         8,566,670   

31-90 days

     209,572         556,300   

Over 90 days

     —           289,222   
  

 

 

    

 

 

 
     6,297,895         9,412,192   
  

 

 

    

 

 

 

 

F - 62


Table of Contents

Sinopec Shanghai Petrochemical Company Limited

Notes to the Consolidated Financial Statement (Continued)

For the year ended 31 December 2013

 

26 Related party transactions

The following is a list of the Group’s major related parties:

 

Names of related parties

  

Relationship with the Company

China Petrochemical Corporation(“Sinopec Group Company”)

   Ultimate parent company

BOC-SPC Gases Company Limited

   Joint venture of the Group

Shanghai Jinpu Plastic Packing Materials Company Limited

   Joint venture of the Group

Shanghai Petrochemical Yangu Gas Development Company Limited

   Joint venture of the Group

Shanghai Secco Petrochemical Company Limited

   Associates of the Group

Shanghai Chemical Industry Park Development Company Limited

   Associates of the Group

Shanghai Jinsen Hydrocarbon Resins Company Limited

   Associates of the Group

Shanghai Azbil Automation Company Limited

   Associates of the Group

Shanghai Petrochemical Asphalt Company Limited

   Associates of the Group

Shanghai Nam Kwong Petro-Chemical Company Limited

   Associates of the Group

Shanghai Jinhuan Petroleum Naphthalene Development Company Limited

   Associates of the Group

Shanghai Chemical Industry Park Logistics Company Limited

   Associates of the Group

Sinopec Chemical Commercial Holding Company Limited

   Subsidiary of the immediate parent company

Sinopec Huadong Sales Company Limited

   Subsidiary of the immediate parent company

Sinopec Huanan Sales Company Limited

   Subsidiary of the immediate parent company

Sinopec Huabei Sales Company Limited

   Subsidiary of the immediate parent company

Sinopec Yizheng Chemical Fibre Company Limited

   Subsidiary of the immediate parent company

China International United Petroleum and Chemical Company Limited

   Subsidiary of the immediate parent company

China Petrochemical International Company Limited

   Subsidiary of the immediate parent company

Sinopec Refinery Product Sales Company Limited

   Subsidiary of the immediate parent company

Sinopec Yangzi Petrochemical Company Limited

   Subsidiary of the immediate parent company

China Petrochemical International Beijing Company Limited

   Subsidiary of the immediate parent company

China Petrochemical International Ningbo Company Limited

   Subsidiary of the immediate parent company

China Petrochemical International Tianjin Company Limited

   Subsidiary of the immediate parent company

Sinopec Huadong Supplies and Equipment Company Limited

   Subsidiary of the immediate parent company

Petro-CyberWorks Information Technology Company Limited

   Subsidiary of the immediate parent company

Sinopec Qingdao Refining and Chemical Company Limited

   Subsidiary of the immediate parent company

Sinopec Fuel Oil Sales Corporation Limited

   Subsidiary of the immediate parent company

BASF-YPC Company Limited

   Joint venture of the immediate parent company

Zhejiang Baling Hengyi Caprolactam Limited Company

   Joint venture of the immediate parent company

Sinopec Petroleum Storage and Reserve Limited

   Subsidiary of the ultimate parent company

Sinopec Assets Management Corporation

   Subsidiary of the ultimate parent company

Shanghai Petrochemical Machine Manufacturing Company Limited

   Subsidiary of the ultimate parent company

Sinopec International Petroleum Exploration and Production Limited

   Subsidiary of the ultimate parent company

 

F - 63


Table of Contents

Sinopec Shanghai Petrochemical Company Limited

Notes to the Consolidated Financial Statement (Continued)

For the year ended 31 December 2013

 

26 Related party transactions (continued)

 

Names of related parties

  

Relationship with the Company

Sinopec Shanghai Engineering Company Limited

   Subsidiary of the ultimate parent company

The Fourth Construction Company of Sinopec

   Subsidiary of the ultimate parent company

The Fifth Construction Company of Sinopec

   Subsidiary of the ultimate parent company

The Tenth Construction Company of Sinopec

   Subsidiary of the ultimate parent company

Sinopec Engineering Incorporation

   Subsidiary of the ultimate parent company

Sinopec Ningbo Engineering Company Limited

   Subsidiary of the ultimate parent company

Sinopec Tending Company Limited

   Subsidiary of the ultimate parent company

Sinopec Finance Company Limited(“Sinopec Finance”)

   Subsidiary of the ultimate parent company

 

(a) Most of the transactions undertaken by the Group during the year ended 31 December 2013 have been affected on such terms as determined by Sinopec Corp. and relevant PRC authorities.

Sinopec Corp. negotiates and agrees the terms of crude oil supply with suppliers on a group basis, which is then allocated among its subsidiaries, including the Group, on a discretionary basis. Sinopec Corp. also owns a widespread petroleum products sales network and possesses a fairly high market share in domestic petroleum products market, which is subject to extensive regulation by the PRC government.

The Group has entered into a mutual product supply and sales services framework agreement with Sinopec Corp. Pursuant to the agreement, Sinopec Corp. provides the Group with crude oil, other petrochemical raw materials and agent services. On the other hand, the Group provides Sinopec Corp. with petroleum products, petrochemical products and property leasing services.

The pricing policy for these services and products provided under the agreement is as follows:

If there are applicable State (central and local government) tariffs, the pricing shall follow the State tariffs;

If there are no State tariffs, but there are applicable State’s guidance prices, the pricing shall follow the State’s guidance prices; or

If there are no State tariffs or State’s guidance prices, the pricing shall be determined in accordance with the prevailing market prices (including any bidding prices).

Transactions between the Group and Sinopec Corp., its subsidiaries and joint ventures were as follows:

 

     Year ended 31 December  
     2011
RMB’000
     2012
RMB’000
     2013
RMB’000
 

Sales of petroleum products

     36,585,798         37,618,198         61,901,684   

Sales other than petroleum products

     14,117,834         11,975,071         8,768,325   

Purchases of crude oil

     35,795,694         41,173,864         52,898,298   

Purchases other than crude oil

     7,816,204         8,261,218         5,847,600   

Sales commissions

     195,606         160,903         152,331   

Rental income

     23,246         23,976         25,602   
  

 

 

    

 

 

    

 

 

 
     94,534,382         99,213,230         129,593,840   
  

 

 

    

 

 

    

 

 

 

 

F - 64


Table of Contents

Sinopec Shanghai Petrochemical Company Limited

Notes to the Consolidated Financial Statement (Continued)

For the year ended 31 December 2013

 

26 Related party transactions (continued)

 

(b) Other transactions between the Group and Sinopec Group Company and its subsidiaries, associates and joint venture of the Group were as follows:

 

     Year ended 31 December  
     2011
RMB’000
     2012
RMB’000
     2013
RMB’000
 

Sales of goods and service fee income

        

- Sinopec Group Company and its subsidiaries

     279,289         430,089         347,176   

- Associates and joint ventures of the Group

     2,299,800         2,548,068         2,711,864   
  

 

 

    

 

 

    

 

 

 
     2,579,089         2,978,157         3,059,040   
  

 

 

    

 

 

    

 

 

 

Purchase

        

- Sinopec Group Company and its subsidiaries

     42,858         24,445         12,280   

- Associates and joint ventures of the Group

     4,154,093         3,519,612         3,923,220   
  

 

 

    

 

 

    

 

 

 
     4,196,951         3,544,057         3,935,500   
  

 

 

    

 

 

    

 

 

 

Insurance premiums expenses

        

- Sinopec Group Company and its subsidiaries

     115,910         115,918         146,176   
  

 

 

    

 

 

    

 

 

 

Interest income (Note i)

        

- Sinopec Finance

     859         555         943   
  

 

 

    

 

 

    

 

 

 

Loans borrowed

        

- Sinopec Finance

     4,790,000         3,361,740         3,374,845   
  

 

 

    

 

 

    

 

 

 

Loans repayment

        

- Sinopec Finance

     4,540,000         3,801,740         3,524,845   
  

 

 

    

 

 

    

 

 

 

Interest expense

        

- Sinopec Finance

     22,148         29,716         20,762   
  

 

 

    

 

 

    

 

 

 

Construction and installation cost

        

- Sinopec Group Company and its subsidiaries

     286,023         436,082         287,988   
  

 

 

    

 

 

    

 

 

 

Note i: For the borrowings from Sinopec Finance, the weighted average interest rate of borrowings in RMB for the Group was 5.40%, borrowings in USD was 1.47% for the year ended 31 December 2013 (2012: In RMB : 5.49%, in USD: 3.50%).

The directors of the Company are of the opinion that the transactions with Sinopec Corp., its subsidiaries and joint ventures, Sinopec Group Company and its subsidiaries, associates and joint ventures of the Group as disclosed in Note 26(a) and 26(b) were conducted in the ordinary course of business, on normal commercial terms and in accordance with the agreements governing such transactions.

 

F - 65


Table of Contents

Sinopec Shanghai Petrochemical Company Limited

Notes to the Consolidated Financial Statement (Continued)

For the year ended 31 December 2013

 

26 Related party transactions (continued)

 

(c) Assets transfer

 

Related Party    Contents of Transactions   

Type of

Transactions

  

Pricing

principle

   2013  
                    Amount      Proportion of similar
transaction
 

Sinopec Chemical Commercial Holding Company Limited

   Selling of oil depot    Sell of assets    Third-party valuation      594,147         99.49

 

(d) The relevant amounts due from/to Sinopec Corp., its subsidiaries and joint venture, Sinopec Group Company and its subsidiaries, associates and joint ventures of the Group, arising from purchases, sales and other transactions as disclosed in Note 26(a) and 26(b), are summarised as follows:

 

     As at 31 December  
     2012
RMB’000
     2013
RMB’000
 

Amounts due from related parties

     

- Sinopec Corp., its subsidiaries and joint ventures

     867,960         1,912,600   

- Sinopec Group and its subsidiaries

     3,884         2,074   

- Associates and joint ventures of the Group

     180,998         216,459   
  

 

 

    

 

 

 
     1,052,842         2,131,133   
  

 

 

    

 

 

 

Amounts due to related parties

     

- Sinopec Corp., its subsidiaries and joint ventures

     3,211,906         6,242,839   

- Sinopec Group and its subsidiaries

     5,894         28,687   

- Associates and joint ventures of the Group

     193,479         392,033   
  

 

 

    

 

 

 
     3,411,279         6,663,559   
  

 

 

    

 

 

 

Cash deposits, maturing within 3 months

     

- Sinopec Finance

     1,933         7,109   
  

 

 

    

 

 

 

Short-term loans

     

- Sinopec Finance

     220,000         70,000   
  

 

 

    

 

 

 

 

(e) Key management personnel compensation and post-employment benefit plans

Key management personnel are those persons having authority and responsibility for planning, directing and controlling the activities of the Group, directly or indirectly, including directors and supervisors of the Group. The key personnel compensations are as follows:

 

     Year ended 31 December  
     2011
RMB’000
     2012
RMB’000
     2013
RMB’000
 

Short-term employee benefits

     6,973         7,428         6,603   

Post-employment benefits

     147         170         181   
  

 

 

    

 

 

    

 

 

 
     7,120         7,598         6,784   
  

 

 

    

 

 

    

 

 

 

 

F - 66


Table of Contents

Sinopec Shanghai Petrochemical Company Limited

Notes to the Consolidated Financial Statement (Continued)

For the year ended 31 December 2013

 

26 Related party transactions (continued)

 

(f) Contributions to defined contribution retirement plans

The Group participates in defined contribution retirement plans organized by municipal governments for its staff. The contributions to defined contribution retirement plans are as follows:

 

     Year ended 31 December  
     2011
RMB’000
     2012
RMB’000
     2013
RMB’000
 

Municipal retirement scheme costs

     235,013         264,160         277,253   

Supplementary retirement scheme costs

     59,922         68,763         69,735   
  

 

 

    

 

 

    

 

 

 

At 31 December 2013, 2012 and 2011, there was no material outstanding contribution to the above defined contribution retirement plans.

 

(g) Transactions with other state-owned entities in the PRC

The Group is a state-controlled enterprise and operates in an economic regime currently dominated by entities directly or indirectly controlled by the PRC government (collectively referred to as “state-controlled entities”) through its government authorities, agencies, affiliations and other organisations.

Apart from transactions with related parties, the Group has transactions with other state-controlled entities which include, but are not limited to, the following:

 

    sales and purchases of goods and ancillary materials;

 

    rendering and receiving services;

 

    lease of assets, purchase of property, plant and equipment;

 

    placing deposits and obtaining finance; and

 

    use of public utilities

These transactions are conducted in the ordinary course of the Group’s business on terms comparable to those with other entities that are not state controlled. The Group has established its procurement policies, pricing strategy and approval process for purchases and sales of products and services which do not depend on whether the counterparties are state-controlled entities or not.

Having considered the transactions potentially affected by related party relationships, the entity’s pricing strategy, procurement policies and approval processes, and the information that would be necessary for an understanding of the potential effect of the related party relationship on the financial statements, the directors are of the opinion that the following transactions require disclosure of the related amounts.

 

F - 67


Table of Contents

Sinopec Shanghai Petrochemical Company Limited

Notes to the Consolidated Financial Statement (Continued)

For the year ended 31 December 2013

 

26 Related party transactions (continued)

 

(g) Transactions with other state-owned entities in the PRC (continued)

 

(i) Transactions with other state-controlled energy and chemical companies

The Group’s major domestic suppliers of crude oil are China National Offshore Oil Corporation and its subsidiaries, Sinochem International Group and its subsidiaries, China Arts Huahai Import & Export Corp. Ltd., and Zhuhai Zhenrong Company which are state-controlled entities.

The aggregate amount of crude oil purchased by the Group from the above state-controlled energy and chemical companies are as follows:

 

     Year ended 31 December  
     2011
RMB’000
     2012
RMB’000
     2013
RMB’000
 

Purchases of crude oil

     16,987,956         13,243,442         15,134,075   
  

 

 

    

 

 

    

 

 

 

Prepayments for purchases of crude oil made to the above state-controlled energy and chemical companies were RMB 0 as at 31 December 2013 (31 December 2012: RMB 1,638 thousands).

 

(ii) Transactions with state-controlled banks

The Group deposits its cash with several state-controlled banks in the PRC. The Group also obtains short-term and long-term loans from these banks in the ordinary course of business. The interest rates of the bank deposits and loans are regulated by the People’s Bank of China. The Group’s interest income from and interest expense to these state-controlled banks in the PRC are as follows:

 

     Year ended 31 December  
     2011      2012      2013  
     RMB’000      RMB’000      RMB’000  

Interest income

     18,885         17,192         15,443   

Interest expense

     224,178         436,693         355,935   
  

 

 

    

 

 

    

 

 

 

The amounts of cash deposited at and loans from state-controlled banks in the PRC are summarised as follows:

 

     As at 31 December  
     2012      2013  
     RMB’000      RMB’000  

Cash and cash equivalents at state-controlled banks in PRC

     159,029         126,147   

Short-term loans

     10,803,877         6,414,336   

Long-term loans

     1,231,340         627,800   

Current portion of non-current liabilities

     —           609,690   
  

 

 

    

 

 

 

Total loans from state-controlled banks in the PRC

     12,035,217         7,651,826   
  

 

 

    

 

 

 

 

F - 68


Table of Contents

Sinopec Shanghai Petrochemical Company Limited

Notes to the Consolidated Financial Statement (Continued)

For the year ended 31 December 2013

 

26 Related party transactions (continued)

 

(h) Commitments with related parties

 

     As at 31 December  
     2012      2013  
     RMB’000      RMB’000  

Construction and installation cost:

     

- Sinopec Group Company and its subsidiaries

     53,690         48,661   
  

 

 

    

 

 

 

 

(i) Investment commitments with related parties

 

     As at 31 December  
     2012      2013  
     RMB’000      RMB’000  

Capital contribution to Shanghai Secco

     —           122,804   
  

 

 

    

 

 

 

Pursuant to the resolution of the 18th meeting of the 7th term of Board of Directors on 5 December 2013, it was approved to make capital contribution of USD 30,017 thousands (RMB 182,804 thousands equivalent) to Shanghai Secco, an associate of the Group. The capital to Shanghai Secco will be contributed in RMB by instalments. The capital contribution is mainly to meet the funding needs of the implementation of the “260,000 tons of AN-2 project” (“AN-2 project “), and “90,000 tons of BEU-2 project”(“BEU-2 project”).

As at 10 December 2013, the Company contributed the first instalment of RMB 60,000 thousands for AN-2 project. As at 5 March 2014, the Company contributed the first instalment of RMB 11,541 thousands for BEU-2 project.

Except for the above, the Group and the Company had no other material commitments with related parties at 31 December 2013, which are contracted, but not included in the financial statements.

 

F - 69


Table of Contents

Sinopec Shanghai Petrochemical Company Limited

Notes to the Consolidated Financial Statement (Continued)

For the year ended 31 December 2013

 

27 Dividend

 

(a) Annual Dividend

 

     2011      2012      2013  
     RMB’000      RMB’000      RMB’000  

Annual dividend of RMB 0.05 (2012: nil; 2011: RMB 0.05) per ordinary share proposed after year end

     360,000         —           540,000   
  

 

 

    

 

 

    

 

 

 

An annual dividend of RMB 0.05 per share, amounting to a total dividend of RMB 540,000 thousands, has been proposed by the Board of Directors on 27 March 2014.

 

(b) Dividends approved within the year

 

     2011      2012      2013  
     RMB’000      RMB’000      RMB’000  

Dividends approved within the year: RMB 0.05(2012: RMB 0.05; 2011: RMB 0.10) per ordinary share

     720,000         360,000         360,000   
  

 

 

    

 

 

    

 

 

 

In accordance with Hong Kong Companies Ordinance, dividends paid and proposed in 2011, 2012 and 2013 have been disclosed in the consolidated income statement.

 

28 Consolidated Cash Flow Statement

Reconciliation of profit /(losses) before taxation to cash used in operation:

 

     Year ended 31 December  
     2011     2012     2013  
     RMB’000     RMB’000     RMB’000  

Profit/(loss) before tax

     1,296,706        (2,016,473     2,444,653   
  

 

 

   

 

 

   

 

 

 

Adjustment items

      

Interest income

     (99,345     (86,545     (90,484

Share of profit of investments accounted for using the equity method

     (152,655     (32,784     (130,667

Gain on disposal of investments in subsidiaries

     —          (6,446     —     

Gain on sale of available-for-sale financial assets

     (685     —          —     

Interest expense

     215,494        356,103        376,696   

Impairment losses on property, plant and equipment

     10,552        —          —     

Unrealized exchange loss

     (50,480     (16,887     (417,610

Depreciation of property, plant and equipment

     1,610,450        1,669,778        2,096,621   

Depreciation of investment property

     13,250        13,250        13,245   

Amortisation of lease prepayments and other assets

     147,679        189,518        442,071   

Loss /(profit) on disposal of property, plant and equipment and other long term assets-net

     18,006        20,765        (440,715
  

 

 

   

 

 

   

 

 

 

Profits on operation before change of working capital

     3,008,972        90,279        4,293,810   

Increase in inventories

     (230,124     (3,366,017     (101,162

(Increase) /decrease in operation receivables

     (1,144,727     821,053        (691,575

Increase / (decrease) in operation payables

     297,014        131,269        (185,636

Increase in balances to related parties-net

     573,783        754,855        2,173,989   
  

 

 

   

 

 

   

 

 

 

Cash generated from/(used in) operating activities

     2,504,918        (1,568,561     5,489,426   
  

 

 

   

 

 

   

 

 

 

 

F - 70


Table of Contents

Sinopec Shanghai Petrochemical Company Limited

Notes to the Consolidated Financial Statement (Continued)

For the year ended 31 December 2013

 

29 Capital commitments

 

     As at 31 December  
     2012      2013  
     RMB’000      RMB’000  

Property, plant and equipment

     

Contracted but not provided for

     123,310         182,350   

Authorised but not contracted for

     1,362,263         784,400   
  

 

 

    

 

 

 
     1,485,573         966,750   
  

 

 

    

 

 

 

 

F - 71


Table of Contents

Sinopec Shanghai Petrochemical Company Limited

Notes to the Consolidated Financial Statement (Continued)

For the year ended 31 December 2013

 

30 Contingent liabilities

In June 2007, the State Administrative of Taxation issued a tax circular (Circular No.664) to the local tax authorities requesting the relevant local tax authorities to rectify the applicable enterprise income tax (“EIT”) for nine listed companies, which included the Company. After the notice was issued, the Company was required by the relevant tax authority to settle the EIT for 2007 at a rate of 33 percent. To date, the Company has not been requested by the tax authorities to pay additional EIT in respect of any years prior to 2007. There is no further development of this matter during the year ended 31 December 2013. At 31 December 2013, no provision has been made in the financial report for this uncertainty because management believes it is not probable that the Group will be required to pay additional EIT for tax years prior to 2007(at 31 December 2012: nil).

 

31 Subsequent event

Other than the distribution of dividends for 2013 mentioned in Note 27, the Group has no other significant subsequent events.

 

F - 72


Table of Contents

Exhibit Index

 

No.

  

Exhibit

1.1    Translation of the amended and restated Articles of Association of Sinopec Shanghai Petrochemical Company Limited as approved in the Second Extraordinary General Meeting of Sinopec Shanghai Petrochemical Company Limited for 2013 on December 11, 2013
2    Amended and Restated Deposit Agreement between Sinopec Shanghai Petrochemical Company Limited and The Bank of New York Mellon dated May 11, 2011(incorporated by reference to Exhibit 2 of our annual report on Form 20-F (File No. 001-12158) filed with the Commission on April 30, 2012).
4.1    Translation of the renewed Product Supply and Sales Services Framework Agreement between Sinopec Shanghai Petrochemical Company Limited and China Petroleum & Chemical Corporation as approved in the Second Extraordinary General Meeting of Sinopec Shanghai Petrochemical Company Limited for 2013 on December 11, 2013.
4.2    Translation of the renewed Comprehensive Services Framework Agreement between Sinopec Shanghai Petrochemical Company Limited and China Petrochemical Corporation as approved in the Second Extraordinary General Meeting of Sinopec Shanghai Petrochemical Company Limited for 2013 on December 11, 2013.
4.3    Translation of the Property Right Transaction Agreement with Sinopec Sales Company Limited as approved in the eighteenth meeting of the seventh session of the board of directors of Sinopec Shanghai Petrochemical Company Limited on December 5, 2013.
8    A list of subsidiaries of Sinopec Shanghai Petrochemical Company Limited.
12.1    Certification of President Required by Rule 13a-14(a).
12.2    Certification of Chief Financial Officer Required by Rule 13a-14(a).
13.1    Certification of President Required by Rule 13a-14(b) and Section 1350 of Chapter 63 of Title 18 of the United States Code.
13.2    Certification of Chief Financial Officer Required by Rule 13a-14(b) and Section 1350 of Chapter 63 of Title 18 of the United States Code.
15.1    Letter from KPMG regarding Item 16F of this annual report (incorporated by reference to Exhibit 15.1 of our annual report on Form 20-F (File No. 001-12158) filed with the Commission on April 30, 2013).