Sign In
Form 20-F
Table of Contents

 

 

UNITED STATES

SECURITIES AND EXCHANGE COMMISSION

Washington, D.C. 20549

 

 

FORM 20-F

 

 

 

¨  

REGISTRATION STATEMENT PURSUANT TO SECTION 12(b) OR (g) OF THE SECURITIES EXCHANGE ACT OF 1934

OR

 

x  

ANNUAL REPORT PURSUANT TO SECTION 13 OR 15(d) OF THE SECURITIES EXCHANGE ACT OF 1934

For the fiscal year ended December 31, 2010

OR

 

¨  

TRANSITION REPORT PURSUANT TO SECTION 13 or 15(d) OF THE SECURITIES EXCHANGE ACT OF 1934

Date of event requiring this shell company report

OR

 

¨  

SHELL COMPANY REPORT PURSUANT TO SECTION 13 OR 15 (d) OF THE SECURITIES EXCHANGE ACT OF 1934

Commission file number 1-12158

 

 

LOGO

(Exact name of Registrant as specified in its charter)

Sinopec Shanghai Petrochemical Company Limited

(Translation of Registrant’s name into English)

The People’s Republic of China

(Jurisdiction of incorporation or organization)

No. 48 Jinyi Road, Jinshan District, Shanghai, PRC 200540

(Address of principal executive offices)

 

 

Mr. Zhang Jingming

No. 48 Jinyi Road, Jinshan District, Shanghai, 200540

The People’s Republic of China

Tel: +86 (21) 57943143

Fax: +86 (21) 57940050

(Name, Telephone, Email and/or Facsimile number and Address of Company Contact Person)

 

 

Securities registered or to be registered pursuant to Section 12(b) of the Act.

 

Title of each class

  

Name of each exchange on which registered

American Depositary Shares, each representing 100 Class H Ordinary Shares, par value RMB1.00 per Share

Class H Ordinary Shares, par value RMB1.00 per Share

  

New York Stock Exchange

The Stock Exchange of Hong Kong Limited

Securities registered or to be registered pursuant to Section 12(g) of the Act.

None

(Title of Class)

Securities for which there is a reporting obligation pursuant to Section 15(d) of the Act.

None

(Title of Class)

Indicate the number of outstanding shares of each of the issuer’s classes of capital or common stock as of the close of the period covered by the annual report.

2,330,000,000 H Shares, par value RMB1.00 per Share

4,870,000,000 Domestic Shares, par value RMB1.00 per Share

 

 

Indicate by check mark if the registrant is a well-known seasoned issuer, as defined in Rule 405 of the Securities Act.     Yes  x    No  ¨

If this report is an annual or transition report, indicate by check mark if the registrant is not required to file reports pursuant to Section 13 or (15) (d) of the Securities Exchange Act of 1934.    Yes  ¨    No  x

Indicate by check mark whether the registrant (1) has filed all reports required to be filed by Section 13 or 15(d) of the Securities Exchange Act of 1934 during the preceding 12 months (or for such shorter period that the registrant was required to file such reports), and (2) has been subject to such filing requirements for the past 90 days.    Yes  x    No  ¨

Indicate by check mark whether the registrant has submitted electronically and posted on its corporate Web site, if any, every Interactive Data File required to be submitted and posted pursuant to Rule 405 of Regulation S-T (§232,405 of this chapter) during the preceding 12 months (or for such shorter period that the registrant was required to submit and post such files).    Yes  ¨    No  ¨

Indicate by check mark whether the registrant is a large accelerated filer, an accelerated filer, or a non-accelerated filer. See definition of “accelerated filer and large accelerated filer” in Rule 12b-2 of the Exchange Act. (Check one):

Large Accelerated Filer  x                 Accelerated Filer  ¨                 Non-Accelerated Filer  ¨

Indicate by check mark which basis of accounting the registrant has used to prepare the financial statements included in this filing:

 

U.S. GAAP  ¨    International Financial Reporting Standards as issued by the International Accounting Standards Board   x Other  ¨

If “Other” has been checked in response to the previous question, indicate by check mark which financial statement item the registrant has elected to follow.        Item 17  ¨        Item 18  ¨

If this is an annual report, indicate by check mark whether the registrant is a shell company (as defined in Rule 12b-2 of the Exchange Act).    Yes  ¨    No  x

 

 

 

 


Table of Contents

Table of Contents

 

CAUTIONARY STATEMENT REGARDING FORWARD-LOOKING STATEMENTS      ii   
EXCHANGE RATES      ii   
CERTAIN TERMS AND CONVENTIONS      ii   

PART I

        1   

ITEM 1.

   IDENTITY OF DIRECTORS, SENIOR MANAGEMENT AND ADVISORS.      1   

ITEM 2.

   OFFER STATISTICS AND EXPECTED TIMETABLE.      1   

ITEM 3.

   KEY INFORMATION.      1   

ITEM 4.

   INFORMATION ON THE COMPANY.      9   

ITEM 4A.

   UNRESOLVED STAFF COMMENTS.      29   

ITEM 5.

   OPERATING AND FINANCIAL REVIEW AND PROSPECTS.      29   

ITEM 6.

   DIRECTORS, SENIOR MANAGEMENT AND EMPLOYEES.      45   

ITEM 7.

   MAJOR SHAREHOLDERS AND RELATED PARTY TRANSACTIONS.      54   

ITEM 8.

   FINANCIAL INFORMATION.      56   

ITEM 9.

   THE OFFER AND LISTING.      57   

ITEM 10.

   ADDITIONAL INFORMATION.      58   

ITEM 11.

   QUANTITATIVE AND QUALITATIVE DISCLOSURES ABOUT MARKET RISK.      74   

ITEM 12.

   DESCRIPTION OF SECURITIES OTHER THAN EQUITY SECURITIES.      76   

PART II

        77   

ITEM 13.

   DEFAULTS, DIVIDEND ARREARAGES AND DELINQUENCIES.      77   

ITEM 14.

   MATERIAL MODIFICATIONS TO THE RIGHTS OF SECURITY HOLDERS AND USE OF PROCEEDS.      77   

ITEM 15.

   CONTROLS AND PROCEDURES.      77   

ITEM 16A.

   AUDIT COMMITTEE FINANCIAL EXPERT.      79   

ITEM 16B.

   CODE OF ETHICS.      79   

ITEM 16C.

   PRINCIPAL ACCOUNTANT FEES AND SERVICES.      79   

ITEM 16D.

   EXEMPTIONS FROM THE LISTING STANDARDS FOR AUDIT COMMITTEES.      79   

ITEM 16E.

   PURCHASES OF EQUITY SECURITIES BY THE ISSUER AND AFFILIATED PURCHASERS.      79   

ITEM 16F.

   CHANGE IN REGISTRANT’S CERTIFYING ACCOUNTANT.      80   

ITEM 16G.

   CORPORATE GOVERNANCE.      80   

PART III

        83   

ITEM 17.

   FINANCIAL STATEMENTS.      83   

ITEM 18.

   FINANCIAL STATEMENTS.      83   

ITEM 19.

   EXHIBITS.      83   

 

i


Table of Contents

CAUTIONARY STATEMENT REGARDING FORWARD-LOOKING STATEMENTS

Information in this Annual Report which does not relate to historical financial information may be deemed to constitute forward- looking statements. The words or phrases “may”, “will”, “expect”, “anticipate”, “plan”, “will likely result”, “estimate”, “project”, “believe”, “intends to” or similar expressions identify “forward-looking statements” within the meaning of the Private Securities Litigation Reform Act of 1995. These statements are subject to risks and uncertainties that could cause actual results to differ materially from historical results and those presently anticipated or projected in the forward-looking statements. We caution readers not to place undue reliance on any forward looking statements, which speak only as of the date made. We undertake no obligations to update any forward-looking statements to reflect events and circumstances after the date on which the statements are made or reflect the occurrence of unanticipated events. Among the factors that could cause our actual results in the future to differ materially from the forward-looking statements are the availability of crude oil supply channels and relevant prices, effects of the macroeconomic policy of The People’s Republic of China, government control of currency conversion and the prices of refined oil products, and other factors discussed in Item 3.D “Key Information - Risk Factors”.

EXCHANGE RATES

Unless otherwise specified, references in this Annual Report to “US dollars” or “US$” are to United States dollars, references to “HK dollars” or “HK$” are to Hong Kong dollars and references to “Renminbi” or “RMB” are to Renminbi yuan, the legal tender currency of the PRC.

We publish our financial statements in Renminbi. Unless otherwise indicated, all translations from Renminbi to US dollars have been made at a rate of RMB6.6000 to US$1.00, the noon buying rate on December 30, 2010 as set forth in the H.10 statistical release of the U.S. Federal Reserve Board. We do not represent that Renminbi or US dollar amounts could be converted into US dollars or Renminbi, as the case may be, at any particular rate.

CERTAIN TERMS AND CONVENTIONS

References to “we” or “us” are references to Sinopec Shanghai Petrochemical Company Limited and our subsidiaries, unless the context requires otherwise. Before our formation, these references relate to the petrochemical businesses carried on by Shanghai Petrochemical Complex.

References to “China” or the “PRC” are references to The People’s Republic of China which, for the purpose of this Annual Report and for geographical reference only, excludes Hong Kong, Macau and Taiwan.

References to our “A Shares” are references to 720,000,000 of our domestic shares, par value RMB1.00 per share, which are ordinary shares subscribed for and traded exclusively on the Shanghai Stock Exchange by and between Chinese investors.

References to “ADSs” are references to our American Depositary Shares, which are listed and traded on the New York Stock Exchange. Each ADS represents 100 H Shares.

References to our “domestic shares” are references to all of our domestic shares, par value RMB1.00 per share, which are ordinary shares held by Chinese investors.

References to our “H Shares” are references to our overseas-listed foreign ordinary shares, par value RMB1.00 per share, which are listed and traded on the Stock Exchange of Hong Kong Limited (“HKSE”) under the number “338”.

“Rated Capacity” is the output capacity of a given production plant or, where appropriate, the throughput capacity, calculated by estimating the number of days in a year that the production plant is expected to operate, including downtime for regular maintenance, and multiplying that number by an amount equal to the plant optimal daily output or throughput, as the case may be.

All references to “tons” are to metric tons.

Unless otherwise noted, references to sales volume are to sales to entities other than us or our divisions and subsidiaries.

 

ii


Table of Contents

PART I

 

ITEM 1. IDENTITY OF DIRECTORS, SENIOR MANAGEMENT AND ADVISORS.

Not applicable.

 

ITEM 2. OFFER STATISTICS AND EXPECTED TIMETABLE.

Not applicable.

 

ITEM 3. KEY INFORMATION.

A. Selected Financial Data.

Our selected consolidated statements of income (except for ADS data) and cash flow data for each of the years ended December 31, 2008, 2009 and 2010 and our selected consolidated balance sheet data as of December 31, 2009 and 2010 are derived from our consolidated financial statements included in Item 17. Financial Statements. Our selected consolidated statements of income and cash flow data for the years ended December 31, 2006 and 2007 and our consolidated balance sheet data as of December 31, 2006, 2007 and 2008 are derived from our consolidated financial statements not included in this Annual Report. Our selected consolidated financial data should be read in conjunction with our consolidated financial statements, and the notes thereto, and Item 5. Operating and Financial Review and Prospects. Our consolidated financial statements have been prepared in accordance with International Financial Reporting Standards (“IFRS”), as issued by the International Accounting Standards Board.

Selected Consolidated Financial Data

(in thousands, except per share and per ADS data)

 

     Years Ended December 31,  
     2006
(RMB)
     2007
(RMB)
     2008
(RMB)
    2009
(RMB)
     2010
(RMB)
 

STATEMENTS OF INCOME DATA

             

Net sales:

             

Synthetic fibers

     4,711,667         4,328,742         3,662,023        2,823,663         3,906,636   

Resins and plastics

     15,753,304         15,878,803         14,850,284        12,263,540         14,900,012   

Intermediate petrochemicals

     6,775,721         9,372,658         10,271,840        8,421,035         17,206,440   

Petroleum products

     19,387,666         21,036,581         27,552,859        18,917,890         28,733,890   

All others

     3,289,765         3,637,905         2,992,765        4,919,136         7,348,904   

Income/(loss) from operations

     552,907         892,656         (7,817,264     2,023,476         2,967,092   

Earnings/(loss) before income tax

     964,200         2,151,352         (8,014,438     2,166,509         3,533,376   

Net income/(loss) attributable to equity shareholders of the Company

     844,407         1,634,080         (6,238,444     1,590,988         2,771,646   

Net income attributable to non-controlling interests

     66,555         49,056         36,717        64,471         25,358   

Basic earnings/(loss) per share(a)

     0.12         0.23         (0.87     0.22         0.38   

Basic earnings/(loss) per ADS(a)

     11.73         22.70         (86.65     22.10         38.50   

 

 

(a) The calculation of earnings per share is based on the weighted average number of shares outstanding during the year of 7,200,000,000 in each of 2010, 2009, 2008, 2007 and 2006, respectively. Earnings per ADS are calculated on the basis that one ADS is equivalent to 100 shares.

 

1


Table of Contents
     Years Ended December 31,  
     2006
(RMB)
     2007
(RMB)
     2008
(RMB)
    2009
(RMB)
     2010
(RMB)
 

CASH FLOW DATA

             

Net cash generated from/ (used in) operating activities

     1,696,615         1,441,998         (3,986,490     3,346,890         3,973,719   

Capital expenditures

     2,008,779         2,134,123         1,511,072        2,120,292         1,356,845   

Net proceeds from issuance of corporate bonds

     2,977,800         —           —          1,000,000         —     

Proceeds from loans and borrowings

     13,939,126         17,605,887         32,528,75        29,211,434         39,355,780   

Repayment of loans and borrowings

     15,910,127         16,166,938         27,377,61        31,849,620         42,631,344   

BALANCE SHEET DATA

             

Current assets

     7,563,106         8,936,764         6,511,351        9,061,425         8,531,841   

Property, plant and equipment

     13,359,862         14,977,237         13,272,899        14,977,205         13,570,559   

Total assets

     27,406,060         29,853,050         27,533,027        29,908,486         28,568,742   

Short-term debt(a)

     4,270,337         4,091,969         9,372,725        7,774,673         4,395,438   

Current liabilities

     7,030,050         8,261,732         13,342,720        14,304,925         10,573,225   

Long-term debt (excluding current portion)

     1,063,654         639,289         429,021        304,258         175,000   

Total equity attributable to equity shareholders of the Company

     18,976,343         20,648,038         13,496,933        15,005,018         17,560,664   

 

(a) Including corporate bonds and current portion of long-term debt.

Dividends

The following table sets forth certain information concerning the dividends since January 1, 1994:

 

Dividend Period

  

Dividend per Share

January 1, 1994-June 30, 1994

   RMB0.04(US$0.0059)

July 1, 1994-December 31, 1994

   RMB0.085(US$0.0125)

January 1, 1995-June 30, 1995

   RMB0.04 (US$0.0059)

July 1, 1995-December 31, 1995

   RMB0.09 (US$0.0132)

January 1, 1996-June 30, 1996

   RMB0.04 (US$0.0059)

July 1, 1996-December 31, 1996

   RMB0.08 (US$0.0117)

January 1, 1997-December 31, 1997

   RMB0.06 (US$0.0088)

January 1, 1998-December 31, 1998

   RMB0.03 (US$0.0044)

January 1, 1999-December 31, 1999

   RMB0.05 (US$0.0073)

January 1, 2000-December 31, 2000

   RMB0.06 (US$0.0088)

January 1, 2001-December 31, 2001

   No dividend

January 1, 2002-December 31, 2002

   RMB0.05 (US$0.0073)

January 1, 2003-December 31, 2003

   RMB0.08 (US$0.0117)

January 1, 2004-December 31, 2004

   RMB0.20 (US$0.0293)

January 1, 2005-December 31, 2005

   RMB0.10 (US$0.0147)

January 1, 2006-December 31, 2006

   RMB0.04 (US$0.0059)

January 1, 2007-December 31, 2007

   RMB0.09 (US$0.0132)

January 1, 2008-December 31, 2008

   No dividend

January 1, 2009-December 31, 2009

   RMB0.03 (US$0.0044)

January 1, 2010-December 31, 2010

   RMB0.10 (US$0.0152)

See also Item 8.A. Financial Information – Consolidated Statements and Other Financial Information – Dividend Policy.

Exchange Rates

The Chinese government controls its foreign currency reserves in part through direct regulation of the conversion of Renminbi into foreign exchange and through restrictions on foreign trade. See Item 10.D. Additional Information – Exchange Controls.

 

2


Table of Contents

The following table sets forth information concerning exchange rates between Renminbi and US dollars for the periods indicated:

 

     Noon Buying Rates (RMB/US$)  

Period

   Period End      Average(1)      High      Low  

2006

     7.8041         7.9579         8.0702         7.8041   

2007

     7.2946         7.5806         7.8127         7.2946   

2008

     6.8225         6.9477         7.2946         6.7899   

2009

     6.8259         6.8307         6.8470         6.8176   

2010

     6.6000         6.7696         6.8330         6.6000   

November 2010

     6.6670         6.6537         6.6906         6.6233   

December 2010

     6.6000         6.6497         6.6745         6.6000   

January 2011

     6.6017         6.5964         6.6364         6.5809   

February 2011

     6.5713         6.5761         6.5965         6.5520   

March 2011

     6.5483         6.5645         6.5743         6.5483   

April 2011

     6.4900         6.5267         6.5477         6.4900   

 

Source: The sources of the exchange rates are: (i) with respect to any period ending on or prior to December 31, 2008, the Federal Reserve Bank of New York, and (ii) with respect to any period ending on or after January 1, 2009, the H.10 statistical release of the Federal Reserve Board.

Note:(1) Determined by averaging the rates on the last business day of each month during the respective period.

B. Capitalization and Indebtedness.

Not applicable.

C. Reasons for the Offer and Use of Proceeds.

Not applicable.

D. Risk Factors.

An investment in our ADSs involves significant risks. The risks and uncertainties described below are not the only ones we face. You should consider carefully all of the information in this annual report, including the risks and uncertainties described below and our consolidated financial statements and related notes, before making an investment in our ADSs. Any of the following risks could have a material adverse effect on our business, financial condition and results of operations. In any such case, the market price of our ADSs could decline, and you may lose all or part of your investment.

Our operations may be adversely affected by the cyclical nature of the petroleum and petrochemical market and by the volatility of prices of crude oil and petrochemical products.

Most of our revenues are attributable to petrochemical products, which have historically been cyclical and sensitive to the availability and price of raw materials and general economic conditions. Markets for many of our products are sensitive to changes in industry capacity and output levels, cyclical changes in regional and global economic conditions, the price and availability of substitute products and changes in consumer demand, which from time to time have had a significant impact on product prices in the regional and global markets. Many of our products have become increasingly subject to the cyclical nature of regional and global petroleum and petrochemical markets, which may adversely affect our operation.

As crude oil costs accounted for RMB39.695 billion or 58.11% of the Group’s annual cost of sales in 2010, changes in crude oil prices can affect the Group’s profitability. In recent years, due to various reasons, the price of crude oil has fluctuated significantly. Furthermore, we cannot rule out the possibility of the occurrence of certain global emergencies which might disrupt our crude oil supply. We expect that the volatility and uncertainty of the prices of crude oil and petrochemical products will continue, and that increasing crude oil prices and declines in prices of petrochemical products may adversely affect our business and results of operations and financial condition.

 

3


Table of Contents

Some of our major products are subject to government price controls, and we are not able to pass on all cost increases from rising crude oil prices through higher product prices.

We consume large amounts of crude oil to manufacture our products of which more than 90% is imported. We attempt to mitigate the effect of increased costs due to rising crude oil prices. However, our ability to pass on these increased costs to our customers is dependent on market conditions and government regulations. Given that the increase of the sales prices of our products may lag behind the increase of crude oil costs, we may fail to completely cover the increased costs by increasing our sales prices, particularly where government regulations restrict the prices of certain of our fuel products. In particular, gasoline, diesel and jet fuel, and liquefied petroleum gas are subject to government price controls at present. In 2008, 2009 and 2010, approximately 43.52%, 47.70% and 34.41% of our net sales were from such products subject to price control. Although we sometimes receive subsidies from the Chinese government to, among other things, cover part of our losses resulting from such price controls, the amount of such subsidies vary substantially from year to year or even quarter to quarter and is difficult to predict. In some years, we receive no subsidy at all. Although the Chinese government has adopted a new pricing mechanism for domestic refined oil products that indirectly links the prices of these products to international crude oil prices (see “—Item 4. Information on the Company – B. Business Overview – Product Pricing”), such pricing mechanism is still not transparent enough and is faced with the risk of inadequate or untimely adjustment. Moreover, the Chinese government controls the distribution of many petroleum products in China. For instance, some of our petroleum products are required to be sold to designated distributors (such as the subsidiaries of China Petroleum & Chemical Corporation). Because we cannot freely sell our fuel products to take advantage of opportunities for higher prices we may not be able to fully cover increases in crude oil prices by increases in the sale prices of our products, which has had and will possibly continue to have a material adverse effect on our financial condition, results of operations and cash flows.

Our development and operation plans have significant capital expenditure and financing requirements, which are subject to a number of risks and uncertainties.

The petrochemical business is a capital intensive business. Our ability to maintain and increase our revenues, net income and cash flows depends upon continued capital spending. Our current business strategy contemplates capital expenditures for 2011 of approximately RMB3.000 billion (US$0.455 billion), which will be provided through financing activities and use of our own capital. Our actual capital expenditures may vary significantly from these planned amounts due to our ability to generate sufficient cash flows from operations, investments and other factors that may be beyond our control. In addition, there can be no assurance as to whether, or at what cost, our capital projects will be completed or the success of these projects if completed.

As of March 31, 2011, we had aggregate outstanding indebtedness of approximately RMB6.018 billion (US$0.912 billion). Most of our loans are with state-controlled banks in China and structured as short-term debt obligations with payment due in one year or less. These banks have generally been willing to provide new short-term loans while we pay off existing loans, as our overall debt level has been reduced slightly since 2009. China Petroleum & Chemical Corporation (“Sinopec Corp”), our controlling shareholder, did not provide any guarantee or credit support for our debt for the year ended December 31, 2010 and for the three-month period ended March 31, 2011.

Our ability to obtain external financing in the future and our ability to make timely repayments of our debt obligations are subject to a variety of uncertainties, including: our future results of operations, financial condition and cash flows; the condition of the economy in China and the markets for our products; the cost of financing and the condition of financial markets; the issuance of relevant government approvals and other project risks associated with the development of infrastructure in China; and the continuing willingness of banks to provide new loans as we pay down existing debt.

While we anticipate that we will rely less on debt to finance capital expenditures and operations as the global economic outlook continues to improve, if we fail to obtain sufficient funding for our operations or development plans or are unable to obtain new short-term debt to pay off existing debt, our business, results of operations and financial condition could be adversely affected.

We could face increased competition.

Our principal market, Eastern China, which is comprised of Shanghai, Jiangsu, Zhejiang, Anhui and Jiangxi, has enjoyed stronger economic growth and a higher demand for petrochemical products than other regions of China. As a result, we believe that competitors will try to expand their sales and build up their distribution networks in our principal market. We believe this will have an adverse impact on the production and sale of our major products. Moreover, Chinese private enterprises have gradually overcome technological and funding barriers to extend their business from the downstream processing sector to the upstream petrochemical field. These enterprises have advantages in many areas such as flexibility in operation costs, preferential policy treatment and regional presence, and may use these advantages to compete with us in markets for our products.

 

4


Table of Contents

Related party transactions; non-competition; conflicts of interests.

We have engaged from time to time and will continue to engage in a variety of transactions with Sinopec Corp and China Petrochemical Corporation (“Sinopec Group”), the controlling company of Sinopec Corp, and their various subsidiaries or affiliates who provide a number of services to us, including the supply of raw materials, product distribution and sales agency, project design and installment service, petrochemical industry related insurance and financial services. We also sell oil and petrochemical products to Sinopec Corp and its affiliates. Our transactions with these companies are governed by a Mutual Product Supply and Sales Services Framework Agreement with Sinopec Corp and a Comprehensive Services Framework Agreement with Sinopec Group, the terms of which were negotiated on an arm’s length basis, see Item 7. B. Related Party Transactions – Intercompany Service Agreement and Business-related Dealings. Our business and results of operations could be adversely affected if Sinopec Corp refuses to engage in such transactions or if it seeks to amend the contracts between the parties in a way adverse to us. In addition, Sinopec Corp has interests in businesses which compete or are likely to compete, either directly or indirectly, with our businesses. Because Sinopec Corp is our controlling shareholder and its interests may conflict with our own interests, Sinopec Corp may take actions that favor itself over our interests.

We are controlled by Sinopec Corp, whose interests may not be aligned with yours.

As of April 1, 2011, Sinopec Corp owned 55.56% of our shares. Accordingly, it has voting and management control over us, and its interests may be different from your interests and the interests of our other shareholders. Subject to our Articles of Association and applicable laws and regulations, Sinopec Corp will be in a position to cause us to declare dividends, determine the outcome of corporate actions requiring shareholder approval or effect corporate transactions without the approval of the holders of the H shares and ADSs. Any such increase in our dividend payout would reduce funds available for reinvestment in our business and any such actions or transactions could adversely affect us or our minority shareholders. Additionally, Sinopec Corp may experience changes in its own business strategy and policies. Although we are not currently aware of any specific changes, they could, in turn, lead Sinopec Corp to change its policies or practices toward us in ways that we cannot predict, with corresponding unpredictable consequences for our business.

Our business operations may be adversely affected by present or future environmental regulations.

We are subject to extensive environmental protection laws and regulations in China. These laws and regulations permit:

 

   

the imposition of fees and penalties for the discharge of waste substances;

 

   

the levy of payments and fines for damages for environmental offenses; and

 

   

the government to close or suspend any facility which fails to comply with orders and require it to correct or stop operations causing environmental damage.

Our production operations produce substantial amounts of waste materials. In addition, our production and operations require permits that are subject to renewal, modification and revocation. At present, we believe that our operations substantially comply with all applicable Chinese environmental laws and regulations as they have been previously interpreted and enforced. The Chinese government, however, has moved, and may move further, toward more rigorous enforcement of applicable laws, and toward the adoption of more stringent environmental standards. Chinese national or local authorities may also impose additional regulations or apply more rigorous enforcement of such regulations which would require additional expenditures on environmental matters.

Our business may be limited or adversely affected by government regulations.

The central and local Chinese governments continue to exercise a certain degree of control over the petrochemical industry in China by, among other things:

 

   

mandating distribution channels for our fuel products;

 

   

setting the allocations and pricing of certain resources, products and services;

 

   

assessing taxes and fees payable;

 

   

setting import and export quotas and procedures; and

 

   

setting safety, environmental and quality standards.

 

5


Table of Contents

As a result, we may face significant constraints on our flexibility and ability to expand our business operations or to maximize our profitability. In the past, we have benefited from favorable regulatory policies that have, for example, reduced the competition we face from illegal imports of petroleum products. Existing policies that favor our industry may change in the future and our business could be adversely affected by any such changes.

Our development plans may require regulatory approval.

We are currently engaged in a number of construction and expansion projects. Most of our projects are subject to governmental review and approval. The timing and cost of completion of these projects will depend on numerous factors, including approvals from relevant government authorities and general economic conditions in China.

While in general we attempt to obtain governmental approval as far in advance as practicable, we may not be able to control the timing and outcome of these governmental reviews and approvals. If any of our important projects required for our future growth are not approved, or not approved on a timely basis, our results of operations and financial condition could be adversely affected.

China’s entry into the World Trade Organization, or WTO, may significantly increase foreign competition in our lines of business.

China joined the WTO on December 11, 2001. As part of its membership, China has committed to eliminate some tariff and non-tariff barriers to foreign competition in the domestic petrochemical industry that benefited us in the past. In particular, China:

 

   

has reduced tariffs on imported petrochemicals products that compete with ours;

 

   

increased levels of permitted foreign investment in the domestic petrochemicals industry, allowing foreign investors to own 100% of a domestic petrochemicals company from December 11, 2004;

 

   

has gradually relaxed restrictions on the import of crude oil by non-state owned companies;

 

   

has granted foreign-owned companies the right to import petrochemical products; and

 

   

has permitted foreign-owned companies to distribute and market fuel products in both retail and wholesale markets in China.

As a result of these measures, we face increased competition from foreign companies and imports. In 2011, the impact of the financial crisis will continue, the global market for petrochemical products may be slow to recover, and many overseas petrochemical companies, in particular those from neighboring areas, such as Japan, South Korea and the Middle East, have switched their focus to sales in China, which we believe, will further intensify competition in the Chinese domestic petrochemical market. In addition, tariff reductions could reduce our profit margins or otherwise negatively impact our revenue from certain products, including a small number of significant products. The PRC government may also reduce the tariffs imposed on production equipment that we may import in the future.

Political and economic policies in China could affect our business in unpredictable ways.

The economy of China differs from the economies of most countries belonging to the Organization for Economic Co-operation and Development in a number of respects, including:

 

   

structure;

 

   

level of government involvement;

 

   

level of development;

 

   

level of capital reinvestment;

 

   

control of foreign exchange; and

 

   

allocation of resources.

Before its adoption of reform and open-door policies beginning in 1978, China was primarily a planned economy. Since that time, the Chinese government has been reforming the Chinese economic system, and has also begun reforming the government structure. These reforms have resulted in significant economic growth and social progress. Although the Chinese government still owns a significant portion of the productive assets in China, economic reform policies since the late 1980s have emphasized autonomous enterprises and the utilization of market mechanisms. We currently expect that the Chinese government will continue these reforms, further reduce government intervention and rely more heavily on market mechanisms to allocate resources. Although we believe these reforms will have a positive effect on our overall long-term development, we cannot predict whether changes to China’s political, economic and social conditions, laws, regulations and policies will have any adverse effect on our current or future business or results of operations.

 

6


Table of Contents

If the Chinese government changes current regulations that allow us to make payments in foreign currencies, we may be unable to obtain the foreign currency which is necessary for our business.

The Renminbi currently is not a freely convertible currency. We receive most of our revenue in Renminbi. A portion of our Renminbi revenue must be converted into other currencies to meet our foreign currency obligations. We have substantial requirements for foreign currency, including:

 

   

debt service costs on foreign currency-denominated debt;

 

   

purchases of imported equipment;

 

   

payment of any cash dividends declared in respect of the H shares; and

 

   

import of crude oil and other materials.

Under existing foreign exchange regulations in China, we may undertake current account foreign exchange transactions, including the payment of dividends, without prior approval from the State Administration of Foreign Exchange by producing commercial documents evidencing the foreign exchange transactions, provided that they are processed through Chinese banks licensed to engage in foreign exchange transactions. The Chinese government has stated publicly that it intends to eventually make the Renminbi freely convertible in the future. However, uncertainty exists as to whether the Chinese government may restrict access to foreign currency for current account transactions if foreign currency becomes scarce in China.

Foreign exchange transactions under the capital account (international revenues and expenditures that increase or decrease debt or equity, including principal payments in respect of foreign currency-denominated obligations) continue to be subject to limitations and require the prior approval of the State Administration of Foreign Exchange. These limitations could affect our ability to obtain foreign exchange through debt financing, or to make capital expenditures in foreign currency.

If the Chinese government restricts our ability to make payments in foreign currency, we may be unable to obtain the foreign currency which is necessary for our business. In that case, our business may be materially adversely affected, and we may default on our obligations.

The change of currency policy and the fluctuation of Renminbi might adversely affect our business and operation results.

The exchange rate between the Renminbi and the U.S. Dollar or other foreign currencies might fluctuate and be affected by the change of Chinese political and economic conditions. In July, 2005, the Chinese government changed its policy of pegging the Renminbi to the U.S. Dollar. Under the new policy, the Renminbi is permitted to fluctuate within a narrow and managed band against a basket of certain foreign currencies. Since the adoption of this new policy, the value of the Renminbi has fluctuated daily within a narrow band, but overall has appreciated against the US Dollar. Nevertheless, the PRC government continues to receive significant international pressure to further liberalize its currency policy which could result in a further and more significant appreciation in the value of the Renminbi against the US Dollar.

A small portion of our cash and its equivalents is denominated in foreign currencies (including the U.S. Dollar). The appreciation in the value of Renminbi against foreign currencies (including the U.S. Dollar) may cause a decrease in the value of our cash and its equivalents that are denominated in foreign currencies. In addition, the appreciation of Renminbi may harm the exports of our downstream manufacturers, thus adversely affecting the market demand for our products. Most our revenue is denominated in Renminbi, however, most of our purchase of crude oil and some equipment and certain loan repayments are made in foreign currencies. As such, any depreciation of the Renminbi would increase our cost and adversely affect our capacity of making profits. In addition, any depreciation of the Renminbi could adversely affect the value of the dividends of our H shares and ADSs, which we pay in foreign currencies.

The rejection of the proposed share reforms required of companies listed on the Shanghai Stock Exchange may adversely affect our market image and our ability to effectuate future transactions such as public offerings on the Shanghai Stock Exchange.

 

7


Table of Contents

Pursuant to regulations issued by the China Securities Regulatory Commission (the “CSRC”), we were required to gain shareholder approval for and implement certain share reforms in 2006. Under the share reform plans proposed by holders of our non-circulating A Shares in 2006 and 2007, respectively, all non-circulating A Shares would be converted into circulating A Shares and may be sold publicly on the Shanghai Stock Exchange subject to any applicable lock-up period under the condition that holders of our non-circulating A Shares transfer a portion of their A Shares to holders of our circulating A Shares. However, holders of our circulating A Shares rejected both share reform plans for various reasons. No specific new proposals have yet been presented to implement the required share reforms. We are uncertain as to when such share reforms will be completed. On January 8, 2007, the Shanghai Stock Exchange began to impose stricter regulations on its listed companies that are required but unable to complete the share reforms, including imposing a cap and a basket on the price fluctuation rate set at 5% daily, stricter trading information disclosure requirements and more restrictions on future financing abilities. Since March 26, 2007, the Shanghai Stock Exchange has required us to make public announcements periodically regarding the status of our share reforms. In addition, the CSRC is expected to more strictly scrutinize any securities-related applications by publicly listed PRC companies that are required to but have failed to complete such share reforms, their major shareholders and ultimate beneficial owners. The failure to complete the proposed share reforms may adversely affect our market image and our ability to effectuate future transactions such as public offerings on the Shanghai Stock Exchange. The possibility that the CSRC and the Shanghai Stock Exchange will impose more restrictions cannot be eliminated.

Interpretation and enforcement of Chinese laws and regulations is uncertain.

The Chinese legal system is based on statutory law. Under this system, prior court decisions may be cited as persuasive authority, but do not have the binding effect of precedents. Since 1979, the Chinese government has been developing a comprehensive system of commercial laws and considerable progress has been made in the promulgation of laws and regulations dealing with economic matters, such as corporate organization and governance, foreign investment, commerce, taxation and trade. Because these laws, regulations and legal requirements are relatively new and not all accessible to the public and because prior court decisions have little precedential value, the interpretation and enforcement of these laws, regulations and legal requirements involve greater uncertainty than in other jurisdictions.

You may not enjoy shareholders’ protections that you would be entitled to in other jurisdictions.

As most of our business is conducted in China, our operations are governed principally by the laws of China. Despite the ceaseless improvement of the PRC Company Law and Securities Law, Chinese legal provisions for the protection of shareholders’ rights and access to information are different from those applicable to companies formed in the United States, Hong Kong, the United Kingdom and other developed countries or regions. You may not enjoy shareholders’ protections under Chinese law that you would be entitled to in other jurisdictions.

Our Articles of Association require you to submit your disputes with us and other persons to arbitration. You will have no legal right to a court proceeding.

Our Articles of Association require holders of our H shares or ADSs having a claim against, or a dispute with, us, our directors, supervisors, executive officers or a holder of our domestic shares relating to any rights or obligations conferred or imposed by our Articles of Association, the Chinese Company Law or any other Chinese laws or regulations relating to our affairs, to submit such claim or dispute to arbitration with the China International Economic and Trade Arbitration Commission or to the Hong Kong International Arbitration Center. Our Articles of Association further provide that any arbitration decisions with respect to such disputes or claims shall be final and binding on all parties.

We may be or become a passive foreign investment company, which could result in adverse U.S. federal income tax consequences to U.S. investors.

We may be classified as a passive foreign investment company (“PFIC”) by the U.S. Internal Revenue Service for U.S. federal income tax purposes. Such characterization could result in adverse U.S. federal income tax consequences to you if you are a U.S. investor. For example, U.S. investors who owned our ADSs during any taxable year in which we were a PFIC generally are subject to increased U.S. tax liabilities and reporting requirements for that taxable year and all succeeding years, regardless of whether we actually continue to be a PFIC, although a shareholder election to terminate such deemed PFIC status may be available in certain circumstances. We do not intend to provide information to permit you to make a qualified electing fund election to avoid the adverse U.S. tax consequences described above. The same adverse U.S. federal income tax consequences will apply to U.S. investors who acquire our ADSs during the current taxable year or any subsequent taxable year if we are treated as a PFIC for that taxable year.

 

8


Table of Contents

The determination of whether or not we are a PFIC is made on an annual basis and depends on the composition of our income and assets, from time to time. Specifically, we will be classified as a PFIC for U.S. tax purposes for a taxable year if either (a) 75% or more of our gross income for such taxable year is passive income, or (b) 50% or more of the average percentage of our assets during such taxable year either produce passive income or are held for the production of passive income. For such purposes, if we directly or indirectly own 25% or more of the shares of another corporation, we generally will be treated as if we (a) held directly a proportionate share of the other corporation’s assets, and (b) received directly a proportionate share of the other corporation’s income.

We do not believe that we are currently a PFIC. However, because the PFIC determination is highly fact intensive and made at the end of each taxable year, there can be no assurance that we will not be a PFIC for the current or any future taxable year or that the IRS will not challenge our determination concerning our PFIC status. For further discussion of the adverse U.S. federal income tax consequences of our possible classification as a PFIC, see “Taxation” below.

Negative publicity regarding, and divestments by investors in response to, our affiliation with Sinopec Corp. and Sinopec Group, and their respective business activities in certain countries identified by the U.S. government as state sponsors of terror, may adversely impact our stock price.

We are affiliated with Sinopec Corp. and Sinopec Group, both of which have been identified in the news media as engaging in operations in or purchasing substantial volumes of crude oil sourced from countries identified by the U.S. government as state sponsors of terrorism such as Iran, Syria, Cuba and Sudan. We do not conduct any material operations in, nor do we purchase any material volume of crude oil from these countries. Further, we have no control over the activities of Sinopec Group or Sinopec Corp. in connection with any activities they may have related to Iran, Syria, Sudan or Cuba. Nevertheless, certain articles in the press have identified institutional investors, many of whom have substantial investment portfolios and purchasing power, that may have divested, or intend to divest or otherwise not invest in, our stock because of the alleged operations of our affiliates in such countries. Decisions by such large investors may have the effect of reducing demand for our stock in the market, perhaps significantly, which could cause substantial downward pressure on our stock price. Any such downward pressure likely would result in a reduction of our market capitalization and could impact not only the value of our existing stockholders’ investment in our company, but also potentially our ability to raise equity or debt financing in the future.

 

ITEM 4. INFORMATION ON THE COMPANY.

A. History and Development of the Company

General Information

We were established in the People’s Republic of China as a joint stock limited company under the Chinese Company Law on June 29, 1993 as Shanghai Petrochemical Company Limited. On October 12, 2000, we changed our name to Sinopec Shanghai Petrochemical Company Limited. Our registered office is at No. 48 Jinyi Road, Jinshan District, Shanghai, China 200540. Our telephone number there is (86-21) 5794-1941.

Our Predecessor

Our predecessor, Shanghai Petrochemical Complex (the “Complex”), was founded in 1972 as one of the first large scale Chinese petrochemical enterprises using advanced imported technology and equipment. Prior to June 29, 1993, the Complex was wholly-owned by China Petrochemical Corporation, at the time a ministerial level enterprise (before its restructuring in 1998, “Sinopec”). The Complex’s location was chosen because of accessibility by water and land transportation to Shanghai, a major industrial city of China, and the availability of reclaimable land. The Complex was initially under the administration of the Ministry of Textile Industry and in 1983 was placed under the administration of Sinopec.

The Complex and we, as its successor, have undergone five major stages of construction. The first stage of construction (1972 -1976) included reclamation of land and the installation of 18 production units. The second stage of construction (1980-1986) increased the Complex’s capacity for processing crude oil and doubled its capacity for synthetic fiber production. The third stage of construction (1987- 1992) primarily consisted of the installation of a 300,000 ton Rated Capacity ethylene unit, an additional crude oil refining unit and other units for the production of petrochemical products. The third stage of construction completed our transition from a synthetic fiber producer to a highly integrated producer of a wide variety of petrochemical products. The fourth stage of construction (2000-2002) mainly included the 700,000 ton Ethylene Expansion Project and Coal-Fired Power Plant Expansion Project. The fifth stage of construction (2003-2009) was mainly designed to optimize our structure and realize sustainable development, and mainly included 3,300,000t/a diesel hydrogenation unit, 1,200,000t/a delayed coking unit and other projects implemented for removing “bottlenecks” in refinery, the building of new 600,000t/a PX hydrocarbon complex unit, 150,000t/a C5 segregation unit, 380,000t/a ethane unit, etc. By implementing the fifth stage of construction, we have further optimized our structure of resources and products, maintained our comprehensive edges based on our integrated refinery and petrochemical production and enhanced our strengths in scale, cost, technology content, product quality and other aspects. See Item 4. Information on the Company – Property, Plant and Equipment – Capital Expansion Program for a description of the fifth stage of construction.

 

9


Table of Contents

Over the past thirty-seven years, the Company built up an infrastructure system to support its production needs. The Company has its own facilities to supply water, electricity, steam and other utilities and to treat waste water, as well as ocean and inland waterway wharfs and railroad and road transportation facilities.

Our Initial Public Offering and Listing

We were established as a subsidiary of Sinopec on June 29, 1993. In preparation for our initial public offering of ordinary shares, all assets and liabilities of the Complex were transferred either to us or to Sinopec Shanghai Jinshan Industrial Company (“JI”), a separate subsidiary of Sinopec. The Complex’s non-core businesses and assets, such as housing, stores, schools, transportation and medical services were transferred to JI. The Complex’s core business and assets was transferred to us. The Complex then ceased to exist as a legal entity. In 1998, Sinopec was restructured into a limited liability company under the name of China Petrochemical Corporation (“Sinopec Group”). On February 25, 2000, Sinopec Group transferred its interest in us to its subsidiary, Sinopec Corp. In 1997, JI was restructured and its subsidiaries were either transferred to Sinopec or Shanghai Jinshan District. Sinopec Group now provides community services to us that were formerly provided by JI.

Our H Shares were listed on the HKSE on July 26, 1993. Our ADSs, each representing 100 H Shares, are listed on the New York Stock Exchange (“NYSE”). Our A Shares are listed on the Shanghai Securities Exchange. We were the first Chinese joint stock limited company to have securities concurrently traded in Hong Kong, the United States and China. On November 8, 1993, our A Shares were included in the Shanghai Securities Exchange Stock Index.

Description of Principal Capital Expenditures and Divestitures

In the fourth quarter of 2001, we established a Sino-foreign equity joint venture, Shanghai Secco Petrochemical Company Limited (“Secco”), together with BP Chemicals East China Investments Limited (“BP”) and Sinopec Corp. We own 20%, while BP and Sinopec Corp own 50% and 30% of the equity interest of Secco, respectively. Secco was established to build and operate a 900,000 ton Rated Capacity ethylene petrochemical manufacturing facility in order to manufacture and market ethylene, polyethylene, styrene, polystyrene, propylene, acrylonitrile, polypropylene, butadiene, aromatics and by-products; provide related after-sales services and technical advice with respect to such petrochemical products and by products; and engage in polymers application development. Secco completed construction in 2005. Secco’s registered capital is US$901,440,964 of which we were obligated to contribute an amount in Renminbi equivalent to US$180,287,952 prior to the end of 2005. As of December 31, 2005, we had contributed such amount in full. For a description of capital expansion projects related to our facilities, see Item 4. Information on the Company – Property, Plant and Equipment – Capital Expansion Program.

B. Business Overview

We are one of the largest petrochemical companies in China based on 2010 net sales and ethylene production. Our highly integrated petrochemical complex processes crude oil into a broad range of products in four major product areas:

 

   

synthetic fibers,

 

   

resins and plastics,

 

   

intermediate petrochemicals, and

 

   

petroleum products.

Based on 2010 sales volumes, we are a leading Chinese producer of synthetic fibers and resins and plastic products. We believe that we are also a leading competitor in sales of petroleum products and intermediate petrochemicals in our regional markets.

 

10


Table of Contents

Our net sales by product category, as a percentage of total net sales in each of 2010, 2009 and 2008 are summarized as follows:

Net Sales of RMB72,095.9 million in 2010

 

Synthetic fibers

     5.42

Resins and plastics

     20.67

Intermediate petrochemicals

     23.87

Petroleum products

     39.86

All others

     10.18

Total

     100.00

Net Sales of RMB47,345.3 million in 2009

 

Synthetic fibers

     5.96

Resins and plastics

     25.90

Intermediate petrochemicals

     17.79

Petroleum products

     39.96

All others

     10.39

Total

     100.00

Net Sales of RMB59,330 million in 2008

 

Synthetic fibers

     6.17

Resins and plastics

     25.03

Intermediate petrochemicals

     17.31

Petroleum products

     46.44

All others

     5.05

Total

     100.00

We derive a substantial portion of our revenues from customers in Eastern China (principally Shanghai and its six neighboring provinces), an area that has experienced economic growth above the national average in recent years. We believe that we are well- positioned to take advantage of opportunities which may arise through the growth of economy of China generally and in this area in particular. Shown by geographic region and exports, our net sales by product category as a percentage of total net sales for each of 2010, 2009 and 2008 are as follows:

 

2010 Net Sales by Region (%)  
     Eastern China      Other parts of China      Exports  

Synthetic fibers

     85.05         14.08         0.87   

Resins and plastics

     87.20         12.80         0   

Intermediate petrochemicals

     83.07         14.08         2.85   

Petroleum products

     99.55         0.45         0   

Total net sales

     92.32         7.01         0.67   
2009 Net Sales by Region (%)   
     Eastern China      Other parts of China      Exports  

Synthetic fibers

     83.00         16.04         0.96   

Resins and plastics

     86.66         13.34         0   

Intermediate petrochemicals

     83.78         14.49         1.73   

Petroleum products

     99.84         0.16         0   

Total net sales

     92.74         6.92         0.34   
2008 Net Sales by Region (%)   
     Eastern China      Other parts of China      Exports  

Synthetic fibers

     80.84         17.12         2.04   

Resins and plastics

     86.06         13.94         0   

Intermediate petrochemicals

     84.88         13.79         1.33   

Petroleum products

     99.55         0.45         0   

Total net sales

     92.32         7.30         0.38   

 

11


Table of Contents

Business Strategy

2011 marks the commencement of the “Twelfth Five-year Plan”. We will actively capitalize on a relatively favorable market environment and other opportunities; focus on safety, environmental protection, energy conservation and emissions reduction; promote a green and healthy environment; continue to maintain safe and stable production and operations; improve sophisticated management standards on an ongoing basis; steadily push forward various internal reform programs; fully proceed with the construction of the Phase 6 Project; further strengthen staff team building; continue to maintain the harmony and stability of the enterprise; and endeavor to achieve stable growth in profitability.

To achieve our business objectives in 2011, we will conscientiously carry out the tasks in the following areas:

(a) Consistently devoting efforts to HSE (health, safety and environment), energy conservation and emissions reduction work.

We will devote efforts to production safety, environmental protection, occupational health, energy conservation and emissions reduction as we have done in the past. We will put safety and environmental protection work as our priority by fully implementing the all-staff HSE accountability system to strictly prevent safety and environment-related accidents and control the discharge of pollutants; continue to step up troubleshooting, prevention and control by increasing efforts to strengthen safety and environmental monitoring in key areas, key plants and vital parts; and improve the archives of occupational health of employees and implement prevention and control measures for occupational hazards. In accordance with the control objectives for energy conservation and emissions reduction set in the “Twelfth Five-year Plan”, we will further proceed with various tasks and fully enforce the responsibilities and measures for energy conservation and emissions reduction.

(b) Continuously optimizing production and operations for profitability.

We will continue to leverage our overall strength in the oil refining-petrochemical integrated industry chain, endeavor to maintain high-load and stable operation of our oil refining and petrochemical plants, and further increase the total physical production volume of our products. We will continue to improve the management and optimization of production and operations, establishing and strengthening the PIMS system to improve the overall efficiency of production and operations. We will further push forward the optimization and adjustment of raw and auxiliary materials, product mix, fuel, power and other aspects, further enhancing the standards for major technical and economic indicators. We will endeavor to reduce the procurement costs of crude oil, bulk raw materials of petrochemicals and fuels, as well as the operating costs of plants and various production and operation expenses; make efforts on product sales and after-sales service; and increase market shares, with a view to improving profitability.

(c) Pushing forward in full scale the construction of the Phase 6 Project and the progress on corporate technology.

In accordance with our requirements for “sound and fast development”, we will push forward the construction of the Phase 6 Project which comprises the refinery renovation project as the principal component. We will strengthen the all-process management of the project construction and put emphasis on controls over safety, progress, quality and costs, endeavoring to build the Phase 6 Project as a “safe, quality, profitable and sunshine project”. We will continue to focus on “bottle necks” in production operations and “short board” in market competition; accomplish practical technology development, new technology applications as well as research and development of high value-added products; and seek to explore a new direction and a new way for industry and product mix adjustments. We will continue to further the application of the computerization project and strive to rank at the top in Sinopec Corp’s evaluation on corporate information system development and application standards.

(d) Pushing forward sophisticated management on an ongoing basis

With reference to international and domestic advanced levels of management, we will deepen our work that to improve corporate sophisticated management standards on an ongoing basis. We will formulate plans for implementing recommendations to improve our operations, and integrate such recommendations into every segment of production, operations and management. We will establish a system governing cost objective indicators, and a plan to push forward the management of cost objectives for all staff on an ongoing basis. We will further improve budget management; and strengthen the formulation, control, analysis and evaluation of budget. It will lay down standardized operations that regulate internal control processes and push forward a full-scale implementation of the internal control system for all staff and in all processes within the Company.

(e) Further enhancing management systems and mechanisms

We will modify and improve the management system and mechanism to further enhance organizational performance. We will integrate various elements and resources of management; regulate our organizational structure, job responsibilities, staffing and operation flow; and build a three-tier management model at the “company-management-workshop” levels. We will commence the establishment of an integrated management system in full scale; systematically streamline and comprehensively modify the existing system; and complete the standardization reform for the system within the year. We will improve on our all-staff performance appraisal system to further strengthen the appraisal of organizational performance. We will reinforce the management of foreign investment businesses to enable them to become leading, specialized and superior enterprises that support the principal operations. We will continue to accomplish good tracking management of reformed enterprises to facilitate the continuous improvement of their capabilities and standards for self-management, self-operation and self-development.

 

12


Table of Contents

(f) Proactively maintaining a cohesive, harmonious and stable corporate atmosphere.

We will conscientiously implement our development outline for building a corporate culture. We will vigorously carry out practical education activities for corporate culture, and proactively nurture an institutional culture and behavioral style being consistent with corporate values and philosophy, thereby creating a positive, harmonious, stable, striving and dedicated atmosphere. We will continue to reinforce the building of the operation management team, the professional technical team and the skills operation team; further improve and optimize the restructuring of human resources; streamline the path for the development of technical and skilled staff; improve the remuneration and benefits systems for staff; and improve the working environment and living conditions for staff, with a view to fully mobilizing the enthusiasm and creativity of different staff members and continuously enhancing the cohesiveness and sense of belonging among staff so as to ensure the safety, stability and harmony of the enterprise.

 

13


Table of Contents

Principal Products

We produce four principal types of products with different specifications, including synthetic fibers, resins and plastics, intermediate petrochemicals and petroleum products. We use many of the important petroleum products and intermediate petrochemicals we produce in producing our own downstream products. The following table shows our 2010 net sales by major products as a percentage of total net sales together with the typical uses of these products.

 

Product    % of net sales           Typical Use
SYNTHETIC FIBERS         
Polyester staple fiber      0.93          Textiles and apparel
Acrylic staple fiber      4.21          Woven into fabrics or blended with other material fabrics to make fabric or acrylic top
Others      0.28         
              

Sub-total

     5.42         
RESINS AND PLASTICS         
Polyester chips      5.85          Polyester fibers, films and containers
PE pellets      7.88          Films, ground sheeting, wire and cable compound and other injection molding products such as housewares and toys
PP pellets      5.95          Extruded films or sheets, injection molded products such as housewares, toys and household electric appliance and automobile parts
PVA      0.59          PVA fibers, building coating materials and textile starch
Others      0.40         
              

Sub-total

     20.67         
INTERMEDIATE PETROCHEMICALS         
Ethylene      2.42          Feedstock for Polyethylene, EG, PVC and other intermediate petrochemicals which can be further processed into resins and plastics and synthetic fiber.
Ethylene oxide      2.02          Intermediate for chemical and pharmaceutical industry, dyes, detergents and auxiliary agents
Benzene      3.55          Intermediate petrochemical products, styrene, plastics, explosives, dyes, detergents, epoxies and nylon
Paraxylene      5.64         
Butadiene      2.45          Synthetic rubber and plastics
Ethylene glycol      1.83          Fine chemicals
Others      5.96         
              

Sub-total

     23.87         
PETROLEUM PRODUCTS         
Gasoline      7.06          Transportation fuels
Diesel      22.43          Transportation fuels and agricultural fuels
Jet Fuel      3.87          Transportation fuels
Others      6.50         
              

Sub-total

     39.86         
ALL OTHERS      10.18         
              

Total

     100.00         
              

Production Processes

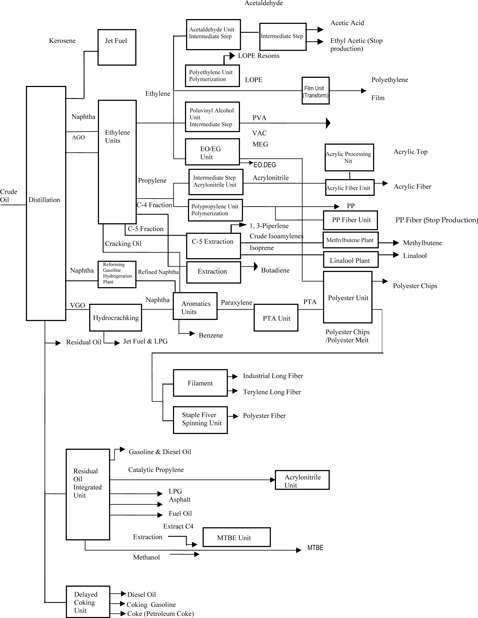
The key sectors in our vertically integrated production plants are the ethylene units which produce ethylene and propylene, and our aromatics plants which principally produce paraxylene (“PX”) and benzene. Ethylene is the major raw material in the production of polyethylene (“PE”) and monoethylene glycol (“MEG”) which, together with pure terephthalic acid (“PTA”), is used to manufacture polyester. Propylene is the major raw material in the production of acrylonitrile and polypropylene (“PP”). These products are produced through the processing of a series of petrochemical units from crude oil. Our production processes are shown in the flow chart below.

 

14


Table of Contents

LOGO

 

15


Table of Contents

Our refinery units refine crude oil into five basic components: (1) naphtha, (2) kerosene, (3) atmospheric gas oil (“AGO”), (4) VGO, and (5) residual oil. Part of the Naphtha and part of the AGO is fed to the ethylene units primarily to produce ethylene and propylene. Part of the Naphtha is fed to the reforming prehydrogenation units to produce refined Naphtha which shall be used for the production of Aromatics. The other part of the AGO is processed into diesel oil, and kerosene is fed to the jet fuel sweetening unit to produce jet fuel. Part of the VGO is further processed in a hydrocracking unit producing mainly light and heavy naphtha, liquefied petroleum gas (“LPG”), diesel oil, various aromatic hydrocarbon products and jet fuel. The other part of the VGO and residual oil can be further processed into gasoline, diesel oil, LPG, propylene and other products.

Intermediate Petrochemicals

Ethylene – Ethylene is either directly processed into PE resins or processed into other intermediate petrochemicals. The most important of these is MEG. MEG is a key ingredient in polyester. It is produced by oxidizing ethylene in the ethylene oxide (“EO”)/ethylene glycol (“EG”) unit. Ethylene is also used to produce vinyl acetate which is processed into PVA.

Propylene – Propylene is either processed directly into PP resins or is further processed into other intermediate petrochemicals such as acrylonitrile, acetonitrile, hydroxyl acetonitrile and sodium cyanide. Acrylonitrile is used in producing acrylics.

Vacuum gas oil – VGO is passed through the hydrocracker, and the resulting heavy naphtha is fed into the aromatics plants to produce PX and benzene. PX is processed into PTA, one of the principal raw materials in producing polyester.

Resins and Plastics and Synthetic Fibers

We process our intermediate petrochemical products into five kinds of synthetic fiber raw materials: (1) polyester, (2) acrylonitrile, (3) PP, (4) PE and (5) PVA. Each of these five products has its own production line or lines. We further process polyester and acrylonitrile into various types of synthetic fibers.

Polyester – MEG and PTA are fed into a polymerization unit which produces polyester chips and polyester melt. Both chips and melt are used as raw materials in the production of polyester staple and filaments. Some chips are also sold to third parties.

Polyester staple fiber is a multi-strand fiber cut into short lengths which can be spun into fabric on its own or blended with cotton, wool or flax to produce textiles. Polyester filaments are a class of more highly processed polyester materials which have been drawn and oriented to produce a long thread-like fiber.

Acrylonitrile – We produce polyacrylonitrile by feeding acrylonitrile into a polymerization unit. By passing the polyacrylonitrile through the fiber unit, acrylic fiber and acrylic staple fiber are produced, including cotton and wool type staple fibers. Wool acrylic staple fiber can be processed into acrylic wool strips.

Polypropylene – We produce PP resins by feeding propylene into a polymerization unit. Our fiber grade PP resin is the main ingredient for PP fiber production.

Polyethylene – We have three sets of units producing PE, two of which produce LDPE using the kettle type process, and the other unit produces all density PE products using the Borstar bimodal process.

Polyvinyl acetate – PVA granules are produced from vinyl acetate (“VAC”), derived from ethylene.

Raw Materials

Crude Oil

Crude oil is our primary raw material and the most significant raw material we purchase from outside sources. In 2010, crude oil accounted for approximately 58.11 % of our total cost of sales. Accordingly, the supply and price of crude oil are key factors in determining our profitability.

Allocation and Transportation – All crude oil required by us, whether from domestic or foreign sources, is purchased through the channels of Sinopec Corp. as an agent. During 2010, we did not experience any significant problems in obtaining sufficient crude oil to meet our production needs.

Sinopec Group is responsible for preparing an annual plan on demand and supply for crude oil and petroleum products that forms the basis of the Chinese government’s annual “balancing plan” which effectively dictates our planned volume of crude oil processing in each year. Likewise, under the “balancing plan”, some of our petroleum products are designated for sale to the subsidiaries of Sinopec Group or other designated customers at market prices and we must consult Sinopec Group to sell elsewhere.

 

16


Table of Contents

We have received confirmation from Sinopec Corp that we will receive an allocation of 0.8 million tons of domestic offshore crude oil and 10.4 million tons of foreign crude oil in 2011. Sinopec Corp has further confirmed that, subject to China’s national crude oil policy and our actual production needs, it will continue to allocate sufficient quantities and appropriate kinds of crude oil to us, including domestic offshore and foreign crude oil, to satisfy our anticipated annual needs. We anticipate fully utilizing our 2011 allocation of crude oil. We believe that the mix of crude oil feedstocks currently available is satisfactory for our 2011 production capacity and targets. Additionally, as part of China’s commitment at its accession into WTO, certain non-state-owned enterprises have been granted an increasing quota to import crude oil. Although we do not expect to obtain crude oil through this channel in the foreseeable future due to the current crude oil allocation system, this may provide us with an alternative source of crude oil supply.

Crude Oil Mix – Our refining equipment is designed to process certain grades of crude oil. Therefore, the origin and quality of the crude oil available can be important to our business. We believe, as we are significantly increasing usage of foreign crude oil, we will continue to be able to obtain from the market such foreign crude oil that is compatible with our refining equipment. The overall mix of foreign versus domestic crude oil we process in 2011 will depend on a variety of factors, including the amount of future allocations of domestic offshore crude oil and the availability, price, quality, processing profitability and compatibility with our refining capabilities of foreign crude oil. Provided there are no significant modifications to the existing channels of crude oil acquisition, we believe that sufficient supplies of crude oil will be available on the domestic or international markets for our 2011 production capacity and goals.

In 2010, our crude oil was sourced as follows:

 

Domestic offshore crude oil      9.87
Foreign crude oil      90.13
        

Total:

     100.00

In 2010, a minimal amount of our foreign crude oil was sourced from Iran, which is a country identified by the U.S. State Department as a state sponsor of terrorism and subject to U.S. economic sanctions and export controls. Details of the purchase volume and purchase expenses are provided below:

 

     Volume
(thousand  tons)
     % of total      Amount
(RMB  billion)
     % of total  

Iran

     139.2         1.5         0.480         1.4   

Others

     8,843.0         98.5         34.580         98.6   
                                   

Total

     8,982.2         100.0         35.060         100.0   
                                   

As a result of a consistent decrease in the supply of domestic crude oil, we expect that we will continue to rely principally on foreign sources for our crude oil supply. However, we believe that we will be able to maintain our processing efficiency through technological adjustments of our equipment and quality control and that increased use of imported oil will not materially adversely impact our business and results of operations.

Foreign and domestic offshore crude oil is supplied by tanker and pipeline to our oil terminal wharf and oil storage tank. See Item 4.D. Property, Plants and Equipment -Wharfs.

In the past, we have not experienced disruption in our crude oil supply. We have on-site crude oil storage tanks at Chenshan wharf capable of storing approximately 300,000 cubic meters of crude oil, primarily to provide crude oil to our No. 2 atmosphere vacuum distillation facility. This crude oil storage can provide us with approximately a 2-week supply of crude oil. The crude oil for our No. 3 atmosphere vacuum distillation facility is mainly supplied from the Ningbo-Shanghai-Nanjing oil pipeline. Due to our ability to obtain crude oil from multiple sources, we are able to meet our normal requirements for crude oil.

Pricing – The price of domestic offshore crude oil is controlled by China National Offshore Oil Corporation (“CNOOC”) and Sinopec Group based on government pricing policies and by reference to the price of the crude oil of the same quality in the international market, while imported crude oil is generally sold to us at prevailing international market prices. The average cost of foreign and domestic offshore crude oil in 2010 was RMB3,921 (US$594) per ton and RMB3,966 (US$601) per ton, respectively. In 2010, we processed 9.56 million tons of foreign crude oil and 960 thousand tons of domestic offshore crude oil.

 

17


Table of Contents

Until March 2001 the Chinese government implemented a unified pricing system for crude oil. Each month, the National Development and Reform Commission (“NDRC”) would establish an indicative price for each grade of domestic onshore crude oil based on comparable international market prices, inclusive of any duties that would have been imposed had the oil been imported. The actual price for domestic onshore oil would be such indicative price plus a surcharge. This surcharge was determined by CNPC and Sinopec Group to reflect any transportation and other miscellaneous costs that would have been incurred in having the oil delivered to various refineries. Beginning March 2001, the NDRC ceased publishing an indicative price. Instead, the indicative price for domestic onshore oil is calculated and determined directly by CNPC and Sinopec Group based on the principles and methods formerly applied by the NDRC.

Sinopec Corp will allocate crude oil to us in sources selected and quantities confirmed by the Company at market prices. On this basis, we believe that changes in crude oil prices should not have a material effect on our competitiveness with other domestic producers. Nevertheless, any increase in the price of crude oil could have an adverse impact on our profitability to the extent that we are unable to pass cost increases on to our customers.

Coal

Most of the coal used for electricity generation is purchased through a unified system of procurement by Sinopec Corp, and the rest is purchased directly by us from mines. Coal is transported by rail from the mines to Qinhuangdao port and shipped by barge to Jinshanwei where it is delivered to the plant via a wharf and conveyer system. Our cost of coal is primarily dependent on coal price and transportation charges. Although coal may be purchased from alternative sources, railroad transportation must be obtained by allocation from the Chinese government on a monthly basis.

We expect that our total requirement for coal to generate electricity in 2011 will be approximately 2.1 million tons. In 2010, we consumed approximately 2.03 million tons of coal, an increase from 2009 of 0.24 million tons.

Other Raw Materials

We produce most of the raw materials used as feedstock for our operations. If any of these raw materials, other than ethylene, becomes unavailable from internal production, we believe that there are sufficient alternative sources at reasonable prices and the unavailability of raw materials from internal sources will not have a significant effect on our operations and profitability.

We purchase some ancillary raw materials from outside sources. These raw materials include natural gas, MX, methanol, ammonia, sodium hydroxide, sulfur, acetone, acrylonitrile, PTA, propylene and a variety of catalytic agents. In 2010, the total cost of these materials accounted for approximately 21.52% of our total cost of sales. We do not expect any difficulties in obtaining a supply of any of these ancillary raw materials in amounts sufficient to meet our needs in the foreseeable future.

Sales and Marketing

Distribution

The distribution of our fuel products is subject to government regulations. We are required to sell certain refined products to the subsidiaries of Sinopec Group or customers designated by Sinopec Group. Since the second half of 2005, Sinopec Group has executed reforms to its system of selling petrochemical products and implemented what it refers to as a “Five Consolidations” strategy featuring “consolidated marketing strategy, consolidated promotion, consolidated logistics optimization, consolidated sales and consolidated branding”. As a result, the sales of our major petrochemical products are now conducted in a consolidated manner by sales agents designated by Sinopec Group. However, we have the autonomy to decide on the distribution method of our other products in accordance with market conditions. The products we sold in 2010 that were subject to planned distribution by Sinopec Group, sales by agents and sales based on our own discretion accounted for 49.93%, 42.06% and 8.01%, respectively, of the total products we sold.

We generally sell our products to larger trading companies and industrial users with whom we have long-standing relationships, including Sinopec Group or customers designated by Sinopec Group. We believe that the transition to sales of major petrochemical products by agents designated by Sinopec Group will increase our distribution efficiency, reduce horizontal competition and enhance our overall bargaining power, by allowing us to benefit from Sinopec Group’s extensive and highly specialized sales network. It will also allow us to focus more of our resources on reducing production costs and enhancing our technical support.

We use long-term contracts to sell most of our products. We did not experience significant write-offs or defaults on our accounts receivable or other trade accounts in 2010. In general we managed to keep a stable link between production and sales in 2010.

Product breakdown

Synthetic Fibers – In 2010, 11.22% of our synthetic fiber products were purchased by provincial and municipal government trading companies that act as intermediaries between us and end-users. No single customer accounted for more than 16.68% of our sales of synthetic fibers in 2010.

 

18


Table of Contents

Resins and Plastics – In 2010, approximately 5.57% of our resins and plastics sales were to provincial and municipal government trading companies and approximately 60.38% were sold to industrial users. No single customer accounted for more than 2.87% of our sales of resins and plastics in 2010.

Intermediate Petrochemicals – We sell a variety of intermediate petrochemical products, none of which were sold in substantial quantities.

Shanghai Chlor-Alkali Chemical Co. Ltd. (“Chlor-Alkali”) is the principal outside consumer of our ethylene. In 2010, we sold 80.6 thousand tons of ethylene, representing 8.28% of our total 2010 production of such product, to Chlor-Alkali at prices mutually agreed upon by both parties.

Petroleum Products – In 2010, our primary gasoline and diesel customer was Sinopec Huadong Sales Company Limited. We sold residual oil directly to industrial end-users for use as industrial fuel and as feedstock to produce light petroleum products.

Product Pricing

Most of our products are permitted to be sold at market prices. However, four types of petroleum products (gasoline, diesel and jet fuel, and liquefied petroleum gas) that we sell are subject to varying degrees of government pricing control and are, accordingly, sold at prices set by the Chinese government, which may sometimes be below our costs. In 2008, 2009 and 2010, approximately 43.52%, 47.70 % and 34.41%, of our net sales were from products subject to price controls. Price controls may apply to these products in various ways. Such pricing controls are sometimes applied exclusively to our products, exclusively to our competitors’ products or sometimes applied to neither our products nor our competitors’ products. The Chinese government has adopted changes to the pricing mechanism for domestic refined oil to be indirectly aligned with international crude oil prices in a controlled manner through use of certain formula(s).

For products that are not subject to price controls, we set our prices with reference to prices in the major Chinese chemical commodities markets in Shanghai and other parts of China. We also monitor pricing developments in major international commodities markets, particularly in Southeast Asia. In most cases, we revise product prices each month, or more frequently during periods of price volatility. Due to our economies of scale, brand recognition and high quality of products, we believe that we can continue to price our products competitively.

Competition

We compete principally in the Chinese domestic market where 99.63% of our products in volume were sold in 2010. In addition, the limited transportation infrastructure in China and the difficulties involved in transporting petrochemical products force companies to compete primarily on a regional basis. In 2010, 92.32 % of our net sales were made to customers in Eastern China.

Our Competitive Advantages

We believe our primary competitive advantages are quality of product, pricing, brand recognition, geographic location and vertical integration. We have received many prizes and awards from both central and local government authorities for high product quality. Furthermore, our location on the outskirts of the densely populated and highly industrialized Shanghai area places us in close proximity to many of our customers. This location also gives us convenient access to ocean transport and inland waterways, which results in a competitive advantage in terms of transportation cost and reliability and punctuality of product delivery.

We believe that our vertical integration represents a significant competitive advantage over non-integrated competitors in China, both in terms of reliability in delivery and price. For most downstream products, our vertical integration results in significant savings on transportation and storage costs which would be incurred by less vertically integrated facilities.

The Domestic Competitive Environment

Prior to 1993, because distribution and pricing of our products were determined in accordance with the State Plan, we did not operate in a competitive environment. With the liberalization of control over pricing and product allocation by the Chinese government, competition in the domestic market has been gradually increasing. At the same time, Chinese private enterprises have gradually overcome technological and funding barriers to extend their business from the downstream processing sector to the upstream petrochemical field. These enterprises have advantages in many areas such as flexibility in operation costs, preferential policy treatment and regional presence, and may use these advantages to compete with us in markets for our products.

 

19


Table of Contents

Foreign Competition and the World Trade Organization

China joined the WTO on December 11, 2001. As part of its membership commitments, China agreed to eliminate certain tariff and non-tariff barriers to foreign competition in the domestic petrochemical industry that benefited us in the past. In accordance with its WTO commitments, China has made the following changes:

 

   

foreign investors are now permitted to wholly-own domestic petrochemical companies;

 

   

restrictions on the import of crude oil by non-state owned companies are gradually relaxed;

 

   

foreign-owned companies are granted the right to import petrochemical products; and

 

   

foreign-owned companies are permitted to distribute and market petroleum products in both retail and wholesale markets in China.

As a result of these measures, we are facing increased competition from foreign companies and importation. Changes in crude oil importation and distribution have affected our existing supply arrangements with Sinopec Corp.

Prior to its entry into the WTO, the Chinese government took early steps to reduce protection from import barriers. Tariffs have been gradually reduced beginning in 1997. Foreign imports result in the increased competition of domestic petrochemical products. Nevertheless, we believe that our products have been, and will continue generally to be, competitive with imports. These early steps, including tariff reductions, have exposed us to international competition and should help us meet increased competition.

In addition to tariff reductions, China is liberalizing the import of crude oil and the distribution of processed oil and other petrochemical products. Import and export of crude oil has historically been limited to designated state-owned companies. China has allocated 7.2 million tons of crude oil to non-state owned traders in 2002 and will increase this amount by 15% each year for 10 years, at which time the growth rate will be reviewed by interested WTO member countries. Similarly, several categories of processed oil are also subject to limitation requiring trade through state owned traders. China will allocate 4.0 million tons of processed oils to non-state owned traders and increase this amount by 15% annually for 10 years.

In concurrent commitments, China has agreed that minority foreign-owned enterprises would receive trading rights by December 11, 2002, majority foreign-owned enterprises would receive trading rights by December 11, 2003 and wholly foreign- owned enterprises would receive trading rights by December 11, 2004. These changes have enabled the Company to obtain more alternative sources of crude oil. We also expect that they will create additional foreign investment in China’s petrochemical industry and additional competition for us.

Overall, we think that China’s WTO entry will create substantial amounts of new investment and business in China, with a corresponding increase in sales opportunities for us.

Our Competitive Position

In the following discussion, internal consumption of resins and intermediate petrochemicals produced by integrated manufacturers in the production of downstream products are treated as sales.

Synthetic Fibers

In 2010, we had an approximate 1.02% share and imports had an approximate 1.96% share of total domestic polyester and acrylic consumption.

The following table summarizes the competitive position of our principal synthetic fibers according to domestic sales in 2010.

 

Product

   Our share  of
domestic
consumption
    Our
competitive
ranking
     Location of
principal
domestic
competitor
   Principal
domestic
competitor’s
share of
consumption
    Imports’
share  of
consumption
 
     (%)                 (%)     (%)  

Acrylic

     19.57     1       Jilin
Province
     18     23.11

Sources: Statistics provided to us by the Sinopec Group and the China National Council of Textiles.

 

20


Table of Contents

Resins and Plastics

In 2010, we had an approximate 3.94% share and imports had an approximate 27.78% share of total domestic resins and plastics consumption. The following table summarizes the competitive position of our principal resins and plastics products according to domestic sales in 2010.

 

Product

   Our share  of
domestic
consumption
    Our
competitive
ranking
     Location of
principal
domestic
competitor
   Principal
Domestic
competitor’s
Share of
consumption
    Imports’
share of
consumption
 
     (%)                 (%)     (%)  

Polyester chips

     4.74     25       Jiangsu
Province
     6     2.4

PE

     3.56     3       Guangdong
Province
     8.55     43.14

PP

     3.72     5       Guangdong
Province
     5.5     29.87

Sources: Statistics provided to us by Sinopec Group.

Intermediate Petrochemicals

In 2010, we were one of the largest sellers of intermediate petrochemicals in China and held an approximate 5.41% share of the total domestic consumption. Imports had an approximate 28.02% share of domestic consumption. Ethylene, benzene and butadiene are our major intermediate petrochemical products. In 2010, we were a major ethylene producer in China. The following table summarizes the competitive position of our principal intermediate petrochemicals according to domestic sales in 2010.

 

Product

   Our share  of
domestic
consumption
    Our
competitive
ranking
     Location of
principal
domestic
competitor
   Principal
Domestic
competitor’s
Share of
consumption
    Imports’
share of
consumption
 
     (%)                 (%)     (%)  

Ethylene glycol

     4.59     1       Jiangsu
Province
     3     74

Petroleum Products

In 2010, we had an approximate 2.15% share of the total domestic petroleum products market while imports had an approximate 4.28% share. Although we have one of the largest refining capabilities in China, we use most of our refining capacity to produce feedstock for our own downstream processing of petrochemical products.

The domestic markets for each of our major petroleum products are geographically concentrated because these markets tend to be highly localized with individual producers controlling a large share of the markets in their locality. In 2010, we sold approximately 99.55% of our petroleum products in Eastern China.

Investments

We established Secco, a Sino-foreign equity joint venture, in late 2001 together with BP and Sinopec Corp, primarily to build and operate a 900,000 ton Rated Capacity ethylene petrochemical manufacturing facility. Secco completed construction and commenced its manufacturing operations in 2005. In 2009, Secco has expanded the capacity of certain facilities up to 1,090,000 tons of ethylene per annum. We own 20% of the equity interest of Secco.

In 2010, Secco achieved a total sales revenue of RMB29.169 billion, representing an increase of 77.45% from its sales revenue of RMB16.438 billion in 2009. The increase of sales revenue was attributable to an expansion and upgrade of production capacity in 2010. Secco produced 1,294,300 tons of ethylene in 2010, representing an increase of 419,000 tons over the previous year, up 47.87%. Secco achieved a net profit of RMB2,722 million in 2010, as compared to a net profit of RMB695 million in 2009. The increase in net profit was primarily due to the effect of a significant increase in sales volume.

 

21


Table of Contents

Environmental Protection

We are subject to national and local environmental protection regulations, which currently impose a graduated schedule of fees for the discharge of waste substances, require the payment of fines for pollution and provide for the forced closure of any facility that fails to comply with orders requiring it to cease or cure certain environmentally damaging practices. We have established environmental protection systems which consist of pollution control facilities to treat certain of our waste materials and to safeguard against accidents. Because of the nature of our business, however, we store a significant amount of waste substances in the plants and discharge them into the environment after making such waste substances meet the discharge standards. During 2010, we were assessed a total of RMB34.087 million (US$5.165 million) in fees for discharges of waste substances. As of April 1, 2011, we had not been assessed any fines for environmental violations and there were no actions pending or, to our knowledge, threatened which would result in the assessment of such a fine.

We believe our environmental protection facilities and systems are adequate for the existing national and local environmental protection regulations. However, there can be no assurance that Chinese national or local authorities will not impose additional regulations that would require additional expenditures in respect of environmental matters in the future.

Insurance

We currently participate in a package of insurance coverage plan through Sinopec Group as its controlled subsidiary, which, as of December 31, 2010, was approximately RMB28.326 billion (US$4.292 billion) on our property and facilities and approximately RMB1.967 billion (US$0.298 billion) on our inventory. In addition, we maintain insurance policies for such assets as the engineering construction projects and products in transit with third-party’s commercial insurance company. The Sinopec Group insurance coverage is compulsory and applies to all enterprises controlled by Sinopec Group, pursuant to guidelines of Sinopec Group which may not be legally enforceable against Sinopec Group. Thus, there are uncertainties under Chinese law as to what percentage insurance claims we may demand against Sinopec Group.

We do not carry any third party liability insurance to cover claims in respect of personal injury, property or environmental damage arising from accidents on our property or relating to our operations other than on our transportation vehicles. We have not had a third party liability claim filed against us during the last five years. Since business interruption insurance is not customary in China, we do not carry such insurance.

Government Regulations

Following the development of several major oil fields and a growth in demand for petroleum and petrochemical products in China in the early 1970’s, the Chinese government organized petroleum refining and petrochemical production and processing plants into large complexes that would permit integrated production of petroleum products, intermediate petrochemicals, resins and plastics, and synthetic fibers.

Although the Chinese government is liberalizing its control over the petroleum and petrochemical industries in China, significant government regulations that limit the business strategies available to us remain. Central government agencies and their local or provincial level counterparts do not own or directly control our production plants. However, they exercise significant control over the petrochemical industry in areas such as pricing, production quotas, quality standards, allocation of raw materials and finished products, allocation of foreign exchange and Renminbi loans for capital construction projects. The Chinese government’s intentions with respect to the development objectives and policies for the petrochemical industry are stated as part of the Five Year Plans for National Economic and Social Development formulated every five years. These plans at both the national and Shanghai municipality level have identified the petrochemical industry as a “development industry” which may qualify companies in the petrochemical industry for preferential treatment by governmental agencies.

Historically, we were supervised by Sinopec, a ministry-level enterprise under the direct supervision of the State Council, China’s highest administrative body. As a result of a governmental restructuring in 1998, we became subject to the administration of the State Bureau of Petroleum and Chemical Industry. After its functions were terminated in March 2001, we became subject to the administration of the State Economic and Trade Commission. The State Economic and Trade Commission was dissolved in March 2003 and its function in directing the reform and management of state-owned enterprises were assumed by the State Assets Regulatory and Management Commission, its function in industry planning and policy making were assumed by NDRC, and its functions in administering domestic trade, coordinating and implementing import and export plans of critical industrial products and raw materials were assumed by the Ministry of Commerce. Since then, we have been subject to the industrial oversight of these three new governmental agencies at the national level.

 

22


Table of Contents

As part of this restructuring, Sinopec was also restructured in July 1998. The succeeding entity, Sinopec Group, was authorized to conduct a petrochemical business and to control the exploration of crude oil and natural gas and crude oil refining, mainly in the southern and eastern regions of China. China Petroleum and Natural Gas Corporation, another major state-owned petrochemical company, was also restructured, renamed China National Petroleum Corporation and authorized to conduct the same type of business, mainly in the northern and western regions of China. On December 31, 1999, Sinopec Group completed a reorganization pursuant to which certain of its core oil and gas and chemical operations and businesses and related assets and liabilities were transferred to its subsidiary, Sinopec Corp, currently our controlling shareholder.

C. Organizational Structure.

Our Subsidiaries

Our significant subsidiaries are listed below. All of the subsidiaries named below are incorporated in China.

 

Subsidiary Name

   Our ownership interest
and voting power
 
     (%)  

Shanghai Petrochemical Investment Development Company Limited

     100.00   

China Jinshan Associated Trading Corporation

     67.33   

Shanghai Jinchang Engineering Plastics Company Limited

     50.38   

Shanghai Golden Phillips Petrochemical Company Limited

     60.00   

Zhejiang Jin Yong Acrylic Fiber Company Limited

     75.00   

Shanghai Golden Conti Petrochemical Company Limited

     100.00   

Sinopec Corp

We are a member of a group (defined as a parent and all its subsidiaries) for purposes of the disclosure rules of the Securities and Exchange Commission. The parent company of this group is Sinopec Corp, our controlling shareholder. Sinopec Corp is operated by separate management and from time to time uses its interest as a shareholder to direct our policies and management. We have extracted the following information regarding Sinopec Corp from its public filings:

Overview

Sinopec Corp is an integrated petroleum and petrochemical company with upstream, midstream and downstream operations. Based on trading volume in 2010, Sinopec Corp is one of the largest publicly listed companies in China and one of the largest petroleum and petrochemical companies in both China and Asia. Sinopec Corp is one of the largest refiners, distributors and marketers of gasoline, diesel, jet fuel and most other major refined products in China and Asia with principal markets in the eastern and southern regions of China. Sinopec Corp is also a producer and distributor of petrochemicals in China and additionally explores, develops and produces crude oil and natural gas principally to supply its refining and chemical operations.

Subsidiaries

Details of Sinopec Corp’s principal subsidiaries are given in the table below. Except for Sinopec Kantons Holdings Limited and Sinopec (Hong Kong) Limited, which are incorporated in Bermuda and Hong Kong respectively, all of the below principal subsidiaries are incorporated in China.

 

23


Table of Contents
                 Percentage of equity       

Name of company

   Particulars
of issued
capital
     Type of
legal
entity
   held by
Sinopec
Corp.
     held by
Sinopec
Corp.’s
Subsidiary
    

Principal activities

     (millions)           (%)      (%)       

China Petrochemical International Company Limited

     RMB1,400       Limited
Company
     100.00         —         Trading of petrochemical products and equipments

Sinopec Sales Company Limited

     RMB1,700       Limited
Company
     100.00         —         Distribution of refined oil products

Sinopec Yangzi Petrochemical Company Limited

     RMB16,337       Limited
Company
     100.00         —         Manufacturing of intermediate petrochemical products and petroleum products

Sinopec Zhongyuan Petroleum Company Limited

     RMB2,400       Limited
Company
     93.51         —         Exploration and production of crude oil and natural gas

Fujian Petrochemical Company Limited

     RMB4,769       Limited
Company
     50.00         —         Manufacturing of plastics, intermediate petrochemical products and petroleum products

 

24


Table of Contents

 

                 Percentage of equity       

Name of company

   Particulars
of issued
capital
     Type of
legal

entity
   held by
Sinopec
Corp.
     held by
Sinopec
Corp.’s
Subsidiary
    

Principal activities

     (millions)           (%)      (%)       

Sinopec Shanghai Petrochemical Company Limited

     RMB7,200       Limited
company
     55.56         —        

Manufacturing of synthetic fibers,

resin and plastics, intermediate petrochemical products and petroleum products

Sinopec Kantons Holdings Limited

     HK$104       Limited
company
     72.34         72.34       Trading of crude oil and petroleum products

Sinopec Yizheng Chemical Fiber Company Limited

     RMB4,000       Limited
company
     42.00         —         Production and sale of polyester chips and polyester fibers

Sinopec International Petroleum Exploration and Development Company Limited

     RMB8,000       Limited
company
     100.00         —         Investment on exploration, trade and manufacturing of petroleum and nature gas

Sinopec Shell (Jiangsu) Petroleum Sales Company Limited

     RMB830       Limited
company
     60.00         —         Distribution of refined oil products

BP Sinopec (Zhejiang) Petroleum Company Limited

     RMB800       Limited

Company

     60.00         —         Distribution of refined oil products

Sinopec Qingdao Refining and Chemical Company Limited

     RMB5,000       Limited
company
     85.00         —         Manufacturing of intermediate petrochemical products and petroleum products

China International United Petroleum and Chemical Company Limited

     RMB3,040       Limited
company
     100.00          Trading of crude oil and petrochemical products

Sinopec Hainan Refining and Chemical Company Limited

     RMB3,986       Limited
company
     75.00          Manufacturing of intermediate petrochemical products and petroleum products

Sinopec (Hong Kong) Limited

     HK$5,477       Limited
company
     100.00         —         Trading of crude oil and petrochemical products

Sinopec Senmei (Fujian) Petroleum Ltd.

     RMB1,840       Limited

company

     —           55.00       Marketing and distribution of refined petroleum products

Sinopec Fuel Oil Sales Corporation Limited

     RMB2,200       Limited

company

     100.00         —         Distribution of fuel oil products

 

25


Table of Contents

D. Property, Plant and Equipment.

Real Property

Our corporate headquarters and production facilities, occupying an area of approximately 7.03 square kilometers, are located in Jinshanwei, approximately 75 kilometers from downtown Shanghai. The total gross floor area of all our production and other facilities is approximately 2 million square meters. We own all of the buildings and facilities located at the site. We have the right to use the land upon which our buildings and facilities are located for a term of 50 years beginning in 1993 without the payment of any rent or usage fees other than land use taxes. We also have the right to transfer our land use rights to third parties without any payment to the Chinese government, so long as the use of the land remains the same as when the land use right was granted to us and the terms of the land use right we received will be applicable to any transferee.

Plants and Facilities

The following charts set forth the Rated Capacities of our principal production units. The actual production capacity of a production unit can exceed Rated Capacity and may be further increased without increasing the Rated Capacity through technical improvements or expansion of such unit. The utilization rate of a production unit is based upon Rated Capacity rather than actual production capacity and may vary with technical enhancements, changes in production management and scheduling of maintenance.

The following table sets forth the Rated Capacities and weighted average utilization rates of our principal production units for petroleum products and intermediate petrochemicals in 2010:

 

Production Unit (number of units)

   Rated Capacity (tons)      Utilization Rate (%)  

Crude oil distillation units (2)

     14,000,000         70.54   

Hydrocracker (2)

     3,000,000         85.39   

Ethylene units (2)

     850,000         105.14   

Aromatics unit

     835,000         99.64   

PTA unit

     400,000         97.90   

EO/EG unit (2)

     525,000         90.36   

Acrylonitrile unit

     130,000         107.16   

Acetaldehyde unit

     42,000         79.56   

Acetic acid unit

     45,000         45.44   

Cracking and catalyzing

     1,000,000         101.51   

Delayed Coking (2)

     2,200,000         108.14   

Reforming prehydrogenation unit

     750,000         104.63   

C5 segregation unit (2)

     205,000         101.81   

Our two crude oil distillation units were designed and built in China. In 2010, the actual amount of crude oil we processed was approximately 10.52 million tons. Our hydrocracker uses technology from United Oil Products Corporation of the United States. Our first ethylene unit uses technology from Mitsubishi Petrochemical Corporation of Japan. The second ethylene unit uses technology from ABB Lummus Global Inc. of the United States. The aromatics unit uses technology from Universal Oil Products Corporation of the United States. The PTA unit uses technology from Mitsui Petrochemical Corporation of Japan. The EO/EG unit was constructed using technology from Scientific Design Corporation of the United States.

The following table sets forth the Rated Capacities and weighted average utilization rates of our principal production units for resins and plastics and synthetic fibers in 2010:

 

Production Unit (number of units)

   Rated Capacity (tons)      Utilization Rate (%)  

Polyester units (3)

     550,000         102.18   

Polyester staple units (2)

     154,000         69.39   

Polyester filament units

     21,000         84.70   

Acrylic staple fiber units (4)

     191,000         80.66   

PE units (3)

     408,000         101.27   

PP units (3)

     400,000         105.46   

Vinyl acetate unit (2)

     102,000         111.97   

 

26


Table of Contents

Our polyester units use technology from Kanebo Corporation of Japan and E.I. Dupont DeNemours & Co. Inc. (“Dupont”) of the United States. The polyester staple units use technology from Teijin of Japan and Jima of Germany as well as Chinese technology. The polyester filament units use technology from Murata Manufacturing Company Limited and Teijin Corporation of Japan, Barmag AG of Germany and Dupont. We produce polyethylene in three units, two LDPE units which use technology from Mitsubishi Petrochemical Corporation of Japan and BASF LDPE of Germany and one HDPE unit uses the Borstar bimodal polyethylene technology from Northern European Chemical Engineering Company.

The acrylic fiber units were built domestically, based on a design of equipment which had been imported into China in the 1960s and that we substantially improved. In 1996, we acquired two additional acrylic fiber units which use technology from the Kawasaki Corporation of Japan. We produce PP in three identical units using technology from Himont Corporation of Italy. The PVA unit uses technology acquired from Kuraray Corporation of Japan.

Power Facilities

Our electricity requirements are currently supplied by our own 425 megawatt coal-fired power plant and petroleum coke power plant. These power plants are designed to supply power needed by our facilities. We are connected to the East China electricity grid, which provides a back-up source of power in case of a shortfall in our power supply.

Other Facilities

We also have facilities to produce industrial water, steam, hydrogen, oxygen and nitrogen which we use in our production facilities.

Maintenance

We engage in production stoppages for facility maintenance and repairs and implement our routine monthly maintenance and repair plans according to the needs of our production facilities, our requirements for product quality, and our commitment to security and environmental protection, The technicians in our facility management department have responsibility for the daily management of maintenance and repair work. We also outsource facility maintenance and repair projects to qualified contractors.

Transportation-Related Fixtures

Crude oil, our principal raw material, is transported by pipeline and oil tanker to a crude oil terminal wharf and storage tanks. Our products leave the factory by water, rail, road and pipeline. In 2010, approximately 49.18% of our products by sales volume were collected by customers from our premises, and we delivered the balance. Our major ethylene customer is supplied via a pipeline. Some of the products collected by customers were also transported using our facilities.

Wharfs

We own two chemical wharfs at Jinshan with four berths of 3,000, 5,000, 10,000 and 25,000 tons. We also own a connecting pipeline capable of loading up to approximately 1.4 million tons of chemical products annually onto ocean-going barges and ships. In 2010, products representing 23.37% of total sales volume were shipped from the wharf. We also have a facility to load ships and barges which use the region’s inland waterways. In 2010, products representing 5.37% of total sales volume were shipped from these facilities. We believe that we have a competitive advantage because a greater proportion of our products are shipped by water as opposed to rail and truck, which is subject to capacity constraints on China’s rail and highway networks. Additionally, we own facilities for receiving crude oil and coal at docks that we own and transporting such materials by pipeline or conveyor to our production facilities.

We own an oil terminal wharf at Chenshan in Zhejiang Province, which is comprised of two berths, each of which is capable of handling 45,000 ton vessels. Two 25 kilometer pipelines connect this oil terminal wharf with our facilities.

Rail

We own a railroad loading depot with an annual capacity of 50,000 tons. The depot provides access via a spur line to the national Chinese railway system. In 2010, products representing 1.39% of total sales volume were transported from the factory by rail. Our ability to transport products by rail is limited because of China’s overburdened railway system, the allocation of use of which remains strictly controlled by the Chinese government.

Capital Expansion Program

Our principal capital expansion projects for the near term are summarized in the table and further described below. In aggregate, we expect that total investment in the projects described will be approximately RMB3 billion in 2011. This amount will be funded by our own capital and by bank loans.

 

27


Table of Contents
        

Name of Project

   Rated
Capacity
(tons/year)
Date
     Start      Expected
Completion
Date
     Status  

Refining Capacity Expansion

           

Refinery Reconstruction Project

     N/A         2010         2012        
 
Basic design
submitted
  
  

Expansion of New and Existing Downstream Production Facilities

           

PAN Carbon Fiber Project with annual output of 1.5 thousand tons

     1,500         2010        
 
Phase I
2013
  
  
     Under construction   

Jin Chang Company M-PP Project with annual output of 30 thousand tons

     30,000         2010         2011         Under construction   

Ethanolamine Project with annual output of 50 thousand tons

     50,000         2011         2012        
 
Basic design being
prepared
  
  

10,000t/a isopentene unit

     10,000         2011         2011         Under construction   

100,000t/a EVA project

     100,000         2012         2014        
 
Feasibility study
report submitted
  
  

Other Projects

           

Secondary desulphurization for No. 5 and No. 6 furnaces

     N/A         2011         2011        
 
 
Pending approval of
feasibility study
report
  
  
  

Project of No. 2 Oxidation Unit Transformation for System Optimization, Energy Saving and Consumption Reduction

     N/A         2009         2011         Under construction   

No. 2 and No. 3 aromatic hydrocarbon unit transformation for improving energy efficiency

     N/A         2011         2012        
 
Feasibility study
report submitted
  
  

Oxidized waste water processing facilities reconstruction

     N/A         2010         2011         Under construction   

 

N/A – not applicable.

In 2008, 2009 and 2010, we invested RMB1.511 billion, RMB2.120 billion, and RMB1.357 billion, respectively, in capital expansion projects.

Refining Capacity Expansion Plans

With a view to accommodating the adjustment in our product mixes, we process the heavy and low-quality crude oil we purchase in order to control our cost, improve the overall processing procedures, enhance our reprocessing capacity, and continuously increase the operating adaptability and overall efficiency of our refining facilities. We are promoting the construction of the “Phase VI” project, which focuses on the reconstruction of refining facilities, fine chemicals, structure adjustment and system perfection.

Through implementing a refining facilities reconstruction project, we plan to further enhance the reprocessing capacity and overall capacity of refining facilities. In March 2010, Sinopec Corp. approved the feasibility study report for this reconstruction project; at present, the basic design for this project is pending approval by Sinopec Corp.; pile foundation construction was commenced in December 2010; and we plan to commence civil engineering in May 2011 and complete the construction in 2012.

Expansion of New and Existing Downstream Petrochemical Products

As a fully integrated petrochemical complex, we produce a wide range of intermediate and downstream petrochemical products. We plan to utilize the currently available resources and develop higher-margin downstream products and fine chemicals, with raw materials including cracking carbon 5, carbon 4, epoxy ethane, vinyl acetate and acrylonitrile. With a view towards enhancing our competitive power and the ability to keep sustainable development, we plan to further increase the overall resource utility rate and adjust and improve our company’s industrial structure through the measures discussed below.

To take advantage of our specialty in production of acrylics fiber and to improve our industrial structure and upgrade certain products, we plan to construct a PAN carbon fiber manufacturing facility with an annual output of 1.5 thousand tons. Sinopec Corp. approved the basic design for this project in December 2010; pile foundation construction was commenced in December 2010; civil engineering was commenced in February 2011; and one series of facility under phase I is planned to be put into production in February 2012.

 

28


Table of Contents

We plan to utilize our own technology to construct an M-PP project with an annual output of 30 thousand tons at the site of the Jing Chang Company. Sinopec Corp. approved the basic design for this project in May 2010; the project is implemented in two phases; the civil engineering of phase I was commenced in December 2010, and this phase is scheduled to be commissioned in October 2011; and it’s planned that phase II will be completed by March 2012.

To take advantage of our possession of epoxyethane and the current manufacturing conditions, we plan to utilize foreign technologies to construct an ethanolamine facility with an annual output of 50 thousand tons. Sinopec Corp. approved the feasibility study report for this project in October 2010; and the construction is scheduled to commence in 2011 and be completed in 2012.

We plan to construct a set of new 10,000t/a isopentene units relying on the light C5 materials produced by the C5 units and using our own technology. Sinopec Corp. approved the basic design for this project in September 2010; pile foundation construction was commenced in February 2011; and it is planned that the conditions required for commissioning will be satisfied within this year.

We plan to construct a new 100,000t/a EVA production unit with imported technology. The feasibility study report for this project was submitted to Sinopec Corp. in May 2010. The construction of this project is scheduled to be commenced in 2012 and completed in 2014.

Other Projects

The basic design for the No. 2 oxidation unit transformation project for the purpose of further energy saving, consumption reduction, cost cutting and efficiency improvement, was approved by Sinopec Corp in May 2010. The Company started civil engineering in 2010 and plans to complete this project in 2011. The feasibility study report for No. 2 and No. 3 aromatic hydrocarbon unit transformation for improving energy efficiency was submitted to Sinopec Corp. in July 2010; and this project is scheduled to be commenced in December 2011 and completed in December 2013.

To address the disposal of waste water produced in the manufacturing process of polyester fiber, the basic design for the relevant project was approved by Sinopec Corp. in June 2010; the construction of the project was completed in September 2010; and it is planned that intermediate handover was completed in April 2011.

Sinopec Corp. approved the feasibility study report for project of flue gas desulfurization unit construction for No. 5 and No. 6 furnaces in December 2010. The Company plans to commence the construction of pile foundation in May 2011 and complete this project in December 2011.

 

ITEM 4A. UNRESOLVED STAFF COMMENTS.

None.

 

ITEM 5. OPERATING AND FINANCIAL REVIEW AND PROSPECTS.

General

Our financial performance has been affected by factors arising from operating in a planned economy which are beyond our control. However, with China’s WTO accession, the impact of these factors has gradually been decreasing.

You should read the following discussion and analysis in conjunction with our audited financial statements and our selected financial data, in each case, together with the accompanying notes included elsewhere in this annual report. Our audited financial statements have been prepared in accordance with IFRS, as issued by the International Accounting Standards Board.

 

29


Table of Contents

Critical Accounting Policies

The following discussion and analysis of our financial condition and results of operations are based on our consolidated financial statements. The preparation of financial statements in conformity with IFRS requires management to make estimates and assumptions that affect the reported amounts of assets and liabilities and disclosure of contingent assets and liabilities at the date of the financial statements and the reported amounts of revenues and expenses during 2010. Our financial condition and results of operations are sensitive to accounting methods, assumptions and estimates that underlie the preparation of our financial statements. We based our assumptions and estimates on historical experience and on various other assumptions that we believe to be reasonable and which form the basis for making judgements about matters that are not readily apparent from other sources. On an on-going basis, our management evaluates its estimates. Actual results may differ from those estimates as facts, circumstances and conditions change.

Our principal accounting policies are set forth in Note 2 to our consolidated financial statements. The selection of critical accounting policies, the judgements and other uncertainties affecting application of those policies and the sensitivity of reported results to changes in conditions and assumptions are factors to be considered when reviewing our financial statements. To enhance our readers’ understanding of our business activities, we have identified critical accounting policies. We believe the following critical accounting policies involve the most significant judgements and estimates used in the preparation of our financial statements.

Impairments for long-lived assets

If circumstances indicate that the net book value of a long-lived asset may not be recoverable, the asset may be considered “impaired”, and an impairment loss may be recognized in accordance with International Accounting Standard No.36 “Impairment of Assets”. Long-lived assets are reviewed for impairment at the end of each reporting period or whenever events or changes in circumstance have indicated that their carrying amounts may not be recoverable. When such a decline has occurred, the carrying amount is reduced to recoverable amount. For goodwill, the recoverable amount is estimated annually. The recoverable amount is the greater of the net selling price and the value in use. It is difficult to precisely estimate selling prices because quoted market prices for our assets or cash-generating units are not readily available. In determining the value in use, expected cash flows generated by the asset or the cash-generating unit are discounted to their present value, which requires significant judgement relating to level of sale volume, selling price and amount of operating costs. We use all readily available information in determining an amount that is a reasonable approximation of recoverable amount, including estimates based on reasonable and supportable assumptions and projections of sale volume, selling price and amount of operating costs. During the years ended December 31, 2008, 2009 and 2010, we recognized impairment charges on property, plant and equipment of RMB441 million, RMB98 million and RMB238 million, respectively.

Depreciation

Property, plant and equipment are depreciated on a straight-line basis over the estimated useful lives of the assets, after taking into account the estimated residual values. We review the estimated useful lives of the assets annually in order to determine the amount of depreciation expense to be recorded during any reporting period. The useful lives are based on our historical experience with similar assets and taking into account anticipated technological changes. The depreciation expense for future periods is adjusted if there are significant changes from previous estimates. There were no significant changes in these estimates during the years ended December 31, 2008, 2009 and 2010.

Impairment for bad and doubtful debts

We estimate impairment losses for bad and doubtful debts resulting from the inability of the customers to make the required payments. We base the estimates on the aging of the accounts receivable balance, customer credit-worthiness and historical write-off experience. If the financial condition of the customers were to deteriorate, actual impairment losses would be higher than estimated. Impairment provisions for bad and doubtful debts were nil, nil and a reversal of RMB3 million, during the years ended December 31, 2008, 2009 and 2010, respectively.

Allowance for diminution in value of inventories

If the costs of inventories fall below their net realizable values, an allowance for diminution in value of inventories is recognized. Net realizable value represents the estimated selling price in the ordinary course of business, less the estimated costs of completion and the estimated costs necessary to make the sale. We base the estimates on all available information, including the current market prices of the finished goods and raw materials and historical operating costs. If the actual selling prices were to be lower or the costs of completion were to be higher than the estimates, the actual allowance for diminution in value of inventories could be higher than estimated. Provisions for diminution in the value of inventories were RMB745 million, RMB58 million and RMB12 million during the years ended December 31, 2008, 2009 and 2010, respectively.

 

30


Table of Contents

Income tax

In June 2007, the State Administrative of Taxation issued a tax circular (Circular No.664) to the local tax authorities requesting the relevant local tax authorities to rectify the applicable enterprise income tax (“EIT”) for nine listed companies, which included us. After the notice was issued, we were required by the relevant tax authority to settle the EIT for 2007 at a rate of 33 percent. To date, we have not been requested by the tax authorities to pay additional EIT in respect of any years prior to 2007. There is no further development of this matter during the year ended December 31, 2010. No provision has been made in the financial statements at December 31, 2010 for this uncertainty because we believe it is not probable that the Group will be required to pay additional EIT for tax years prior to 2007.

Recognition of deferred tax assets

Deferred tax assets are recognized in respect of temporary deductible differences and the carryforward of unused tax losses. We recognize deferred tax assets only to the extent that it is probable that future taxable profit will be available against the assets which can be realized or utilized. At the end of each reporting period, we assess whether previously unrecognized deferred tax assets should be recognized. The Group recognizes a previously unrecognized deferred tax asset to the extent that it is probable that future taxable profit will allow the deferred tax asset to be utilized. In addition, we assess the carrying amount of deferred tax assets that are recognized at the end of each reporting period. The Group reduces the carrying amount of a deferred tax asset to the extent that it is no longer probable that sufficient taxable profit will be available for the deferred tax asset to be utilized.

In making the assessment of whether it is probable the Group will realize or utilize the deferred tax assets, we primarily rely on the generation of future taxable income to support the recognition of deferred tax assets. In order to fully utilize the deferred tax assets recognized at December 31, 2010, the Group would need to generate future taxable income of at least RMB3,310 million, of which RMB2,606 million is required to be generated by 2013 prior to the expiration of the unused tax losses. Based on estimated forecast and historical experience, management believes that it is probable that the Group will generate sufficient taxable income before the unused tax losses expire.

Government Policies

The impact of government economic, fiscal, and monetary policies can materially affect our financial condition, results of operations, and cash flows (see “Item 3. Key Information – D. Risk Factors”).

In particular, we consume large amounts of crude oil to manufacture our products of which more than 90% is imported. We attempt to mitigate the effect of increased costs due to rising crude oil prices. However, our ability to pass on these increased costs to our customers is dependent on government regulations, among other factors. Given that the increase of the sales prices of our products can lag behind the increase of crude oil costs, we sometimes fail to completely cover the increased costs by increasing our sales prices, particularly where government regulations restrict the prices of certain of our fuel products such as gasoline, diesel and jet fuel, and liquefied petroleum gas. In 2008, 2009 and 2010, approximately 43.52%, 47.70% and 34.41% of our net sales were from such products subject to price controls. Although we do receive subsidies from the Chinese government to, among other things, cover part of our losses resulting from such price controls, the amount of such subsidies vary substantially from year to year or even quarter to quarter and is difficult to predict. Although the Chinese government has adopted a new pricing mechanism for domestic refined oil products that indirectly links the prices of these products to international crude oil prices (see “—Item 4. Information on the Company – B. Business Overview – Product Pricing”), such pricing mechanism is still not transparent. Moreover, the Chinese government controls the distribution of many petroleum products in China. For instance, some of our petroleum products are required to be sold to designated distributors (such as the subsidiaries of China Petroleum & Chemical Corporation). Because we cannot freely sell our fuel products to take advantage of opportunities for higher prices we sometimes are not be able to fully cover increases in crude oil prices by increases in the sale prices of our products, which has had and will continue to have a material adverse effect on our financial condition, results of operations and cash flows.

In addition, the exchange rates between the Renminbi and the U.S. Dollar or other foreign currencies are affected by Chinese government policies. In particular, the value of the Renminbi is only permitted to fluctuate within a narrow and managed band against a basket of certain foreign currencies. In recent years, the trend has been for the Renminbi to appreciate in value relative to other currencies, and the PRC government continues to receive significant international pressure to liberalize its currency policy. Most of our revenue is denominated in Renminbi, however, most of our purchase of crude oil and some equipment and certain loan repayments are made in foreign currencies. In general, the trend for appreciation of the Renminbi has been helpful to us since our foreign crude oil purchases constitute such a large portion of our total costs. By contrast, any depreciation of the Renminbi would increase our costs and adversely affect our capacity of making profits. In addition, any depreciation of the Renminbi could adversely affect the value of the dividends of our H shares and ADSs, which we pay in foreign currencies. Further appreciation in the value of Renminbi against foreign currencies (including the U.S. Dollar) may cause a decrease in the value of our cash and its equivalents that are denominated in foreign currencies.

 

31


Table of Contents

Summary

The following table sets forth our sales volumes and net sales for the years indicated:

 

     For the years ended December 31  
     2008      2009      2010  
     Sales
Volume
(‘000 tons)
     Net Sales
(Millions of
RMB)
     % of
Total
Net Sales
     Sales
Volume
(‘000  tons)
     Net Sales
(Millions of
RMB)
     % of
Total
Net Sales
     Sales
Volume
(‘000 tons)
     Net Sales
(Millions
of RMB)
     % of
Total
Net Sales
 

Synthetic Fibers

     278.4         3,662.0         6.2         245.8         2,823.7         6.0         255.9         3,906.6         5.4   

Resins and Plastics

     1,462.6         14,850.3         25.0         1,543.3         12,263.6         25.9         1,620.2         14,900.0         20.7   

Intermediate Petrochemicals

     1,347.1         10,271.8         17.3         1,519.4         8,421.0         17.8         2,386.5         17,206.4         23.9   

Petroleum Products

     5,747.0         27,552.9         46.4         5,271.4         18,917.9         39.9         6,342.8         28,733.9         39.9   

All others

     —           2,992.8         5.1         —           4,919.1         10.4         —           7,349.0         10.1   
                                                                                

Total

     8,835.1         59,329.8         100.0         8,579.9         47,345.3         100.0         10,605.4         72,095.9         100.0   
                                                                                

 

32


Table of Contents

The following table sets forth a summary statement of the Group’s consolidated statements of income for the years indicated:

 

     For the years ended December 31  
     2008     2009     2010  
     Millions of
RMB
    % of
Net sales
    Millions of
RMB
    % of
Net sales
    Millions of
RMB
    % of
Net sales
 

Synthetic fibers

            

Net sales

     3,662.0        6.2        2,823.7        6.0        3906.6        5.4   

Operating expenses

     (5,313.5     (9.0     (2,812.3     (5.9     (3,471.0     (4.8

Segment (loss)/profit

     (1,651.5     (2.8     11.4        0.1        435.6        0.6   

Resins and plastics

            

Net sales

     14,850.3        25.0        12,263.6        25.9        14,900.0        20.7   

Operating expenses

     (17,027.0     (28.7     (11,419.3     (24.1     (13,908.9     (19.3

Segment (loss)/profit

     (2,176.7     (3.7     844.3        1.8        991.1        1.4   

Intermediate petrochemicals

            

Net sales

     10,271.8        17.3        8,421.0        17.8        17,206.4        23.9   

Operating expenses

     (10,314.5     (17.4     (8,230.2     (17.4     (16,841.3     (23.4

Segment (loss)/profit

     (42.7     (0.1     190.8        0.4        365.1        0.5   

Petroleum Products

            

Net sales

     27,552.9        46.4        18,917.9        39.9        28,733.9        39.9   

Other income

     2,312.2        3.9        —          —          —          —     

Operating expenses

     (33,811.0     (57.0     (18,113.0     (38.3     (27,593.6     (38.3

Segment (loss)/profit

     (3,945.9     (6.7     804.9        1.6        1,140.3        1.6   

Others

            

Net sales

     2,992.8        5.1        4,919.1        10.4        7,349.0        10.1   

Operating expenses

     (2,993.3     (5.1     (4,747.0     (10.0     (7,314.0     (10.1

Segment (loss)/profit

     (0.5     0.0        172.1        0.4        35.0        (0.0

Total

            

Net sales

     59,329.8        100.0        47,345.3        100.0        72,095.9        100.0   

Other income

     2,312.2        3.9        —          —          —          —     

Operating expenses

     (69,459.3     (117.1     (45,321.8     (95.7     (69,128.8     (95.9

(Loss)/ income from operations

     (7,817.3     (13.2     2,023.5        4.3        2,967.1        4.1   

Net financing costs

     (330.4     (0.6     (321.1     (0.7     (95.2     (0.1

Investment income

     131.8        0.2        222.8        0.5        0.2        0.0   

Share of profits of associates and jointly controlled entities

     1.5        0.0        241.3        0.5        661.3        0.9   

(Loss)/earnings before income tax

     (8,014.4     (13.5     2,166.5        4.6        3,533.4        4.9   

Income tax

     1,812.7        3.1        (511.0     (1.1     (736.4     (1.0

Net (loss)/ income

     (6,201.7     (10.4     1,655.5        3.5        2,797.0        3.9   

Attributable to:

            

Equity shareholders of the Company

     (6,238.4     (10.5     1,591.0        3.4        2,771.6        3.8   

Non-controlling interests

     36.7        0.1        64.5        0.1        25.4        0.1   

Net (loss)/ income

     (6,201.7     (10.4     1,655.5        3.5        2,797.0        3.9   

 

(1) Net sales represent sales revenue of the respective segments after sales taxes and surcharges. Operating expenses represent cost of sales, selling and administrative expenses and other operating expenses /income, as allocated to respective segments.

 

33


Table of Contents

Results of Operations

Year ended December 31, 2010 compared with year ended December 31, 2009.

Net sales

In 2010, our net sales amounted to RMB72,095.9 million, representing an increase of 52.28% from RMB47,345.3 million of the previous year. In 2010, the global economy experienced a slow recovery under the impact of large-scale economic stimulus policies launched by various nations amid a complex environment. The world’s petroleum and petrochemical industry gradually emerged from the shadow of the global financial crisis, showing signs of recovery and slowly regaining strength. The policy package introduced by China to cope with the impact of the global financial crisis came into full effect. Thereby, there was a significant increase in the supply and demand of petrochemical products, with the overall market supply and demand remaining stable and production and sales being carried out smoothly. Prices tended to stay on a steady rise and the overall price level in petroleum and chemical industry increased for the year. For the year ended December 31, 2010, the weighted average prices (excluding tax) of our synthetic fibers, resins and plastics, intermediate petrochemical products and petroleum products increased by 32.89%, 15.73%, 30.09% and 26.23% respectively over the previous year.

(i) Synthetic fibers

In 2010, the net sales of synthetic fiber products amounted to RMB3,906.6 million, representing a 38.35% increase compared to RMB2,823.7 million in the previous year. The weighted average price of synthetic fibers increased by 32.89% as compared to the previous year. In particular, the price of acrylic fiber, the principal product of synthetic fiber of the Group, increased by 36.57% over the previous year driven by the price increase in cotton. In addition, the total sales volume of synthetic fibers increased by 4.09% as compared to the previous year due to the fact that sales volumes of major synthetic fiber products rose to various degrees resulting from an increase of domestic market demand.

Net sales of synthetic fiber products accounted for 5.40% of our total net sales in 2010, representing a decrease of 0.60 percentage point as compared to the previous year.

(ii) Resins and plastics

The net sales of resins and plastics amounted to RMB14,900.0 million in 2010, representing an increase of 21.50% as compared to RMB12,263.6 million in 2009. The weighted average price of resins and plastics in 2010 increased by 15.73% and sales volume in 2010 increased by 4.99%. Among resins and plastics products, the average sales price of polyester pellet for 2010 increased by 21.13% and sales volume increased by 8.25%; the average sales price of polypropylene increased by 17.96% and sales volume increased by 2.10%. The sales of polyester pellet and polypropylene accounted for 28.35% and 28.85% of the total sales of resins and plastics respectively.

Net sales of resins and plastics accounted for 20.70% of our total net sales in 2010, representing a decrease of 5.20 percentage points as compared to the previous year.

(iii) Intermediate petrochemicals

The net sales of intermediate petrochemical products amounted to RMB17,206.4 million in 2010, representing an increase of 104.33% as compared to RMB8,421.0 million in 2009, with the weighted average price of intermediate petrochemical products increasing by 30.09% as compared to the previous year. Following the commencement of operation of the 600,000-ton/year PX aromatics complex in the second half of 2009, the production volume and sales volume of intermediate petrochemical products increased significantly with a year-on-year increase of 57.07% in sales volume. Among the intermediate petrochemical products, weighted average prices of purified petroleum benzene and butadiene increased by 32.98% and 80.50%, respectively. The sales of purified petroleum benzene and butadiene accounted for 14.89% and 10.27% of the total sales of intermediate petrochemical products, respectively.

 

34


Table of Contents

Net sales of intermediate petrochemical accounted for 23.90% of our total net sales in 2010, representing an increase of 6.10 percentage points as compared to the previous year.

(iv) Petroleum products

The net sales of petroleum products amounted to RMB28,733.9 million in 2010, representing an increase of 51.89% as compared to RMB18,917.9 million in the previous year, with weighted average product prices increasing by 26.23% as compared to 2009 while sales volume increased by 20.32%. Due to the impact of a significant increase in demand from the domestic market, the market demand for diesel and gasoline increased as compared to the previous year which led to increases of 25.32% and 18.04% in the Group’s sales volume of diesel and gasoline respectively. The sales of diesel and gasoline accounted for 58.36% and 19.19% of the total sales of petroleum products respectively.

Net sales of petroleum products accounted for 39.90% of our total net sales in 2010, basically at par with the previous year.

(v) Other activities

The net sales of other activities amounted to RMB7,349.0 million in 2010, representing an increase of 49.40% as compared to RMB4,919.1 million in the previous year. Such increase in the net sales was mainly attributed to a significant increase in the trading volume of petrochemical products as compared to the previous year.

Net sales of other activities accounted for 10.10% of our total net sales in 2010, basically at par with the previous year.

Operating Expenses

Our operating expenses are comprised of cost of sales, selling and administrative expenses, other operating expenses and other operating income.

Our operating expenses increased substantially by 52.53% to RMB69,128.8 million in 2010 as compared to RMB45,321.8 million in 2009. The operating expenses of synthetic fibers, resins and plastics, intermediate petrochemicals, petroleum products and other activities amounted to RMB3,471.0 million, RMB13,908.9 million, RMB16,841.3 million, RMB27,593.6 million and RMB7,314.0 million, respectively, representing increases of 23.42%, 21.80%, 104.63%, 52.34% and 54.08%, respectively, as compared to 2009.

(i) Synthetic fibers

The operating expenses of synthetic fibers in 2010 increased by RMB658.7 million as compared to the previous year, primarily due to increased unit prices for raw materials (e.g. acrylonitrile) for producing synthetic fibers and an increase in production volume.

(ii) Resins and plastics

Our operating expenses of resins and plastics in 2010 increased by RMB2,489.6 million as compared to the previous year, which was primarily due to increased unit costs for raw materials such as ethylene and propylene.

(iii) Intermediate petrochemicals

The operating expenses of intermediate petrochemicals in 2010 increased by RMB8,611.1 million as compared to the previous year, which was mainly attributable to a significant increase in sales volume of intermediate petrochemical products, and the corresponding increases in costs and expenses of intermediate petrochemical products resulting from the increase in unit cost of intermediate petrochemical products following the increase in average unit cost of crude oil during 2010.

(iv) Petroleum products

The operating expenses of petroleum products in 2010 increased by RMB9,480.6 million as compared to the previous year, primarily due to the increase in crude oil prices (which was our major production raw material) and an increased processing volume, which directly led to an increase in the operating expenses of petroleum products.

 

35


Table of Contents

(v) Other activities

The Group’s operating expenses of other activities in 2010 increased by RMB2,567.0 million as compared to the previous year, which was primarily attributable to increased costs and expenses of petrochemical products resulting from a significant increase in external sales volume of petrochemical products.

 

Cost of sales

The cost of sales amounted to RMB68,313.9 million in 2010, representing a significant increase of 51.77% compared to RMB45,010.2 million in 2009, primarily due to an increase in crude oil prices in 2010 which was our major raw material and a significant increase in product sales volume. Cost of sales accounted for 94.75% of the net sales for 2010.

(i) Crude Oil

In 2010, we processed 10,520,700 tons of crude oil (including 408,900 tons of crude oil processed on a sub-contracting basis), representing an increase of 1,762,900 tons as compared to 8,757,800 tons in the previous year. The volumes of imported crude oil and domestic offshore crude oil processed by us were 9,560,300 tons and 960,400 tons, respectively.

The total cost of crude oil processed by us in 2010 amounted to RMB39,694.6 million, representing a significant increase of 50.07% as compared to RMB26,450.0 million in the previous year and accounting for 58.11% of the total cost of sales. The weighted average cost of our crude oil was RMB3,925.56 per ton, representing an increase of 29.98% as compared to the previous year. The average costs of imported crude oil and domestic offshore crude oil were RMB3,921.28 per ton and RMB3,966.34 per ton, respectively.

(ii) Other expenses

The expenses for other auxiliary raw materials were RMB14,699.0 million in 2010, representing a significant increase of 90.28% as compared to RMB7,724.9 million in the previous year, which was primarily attributable to an increase in the cost of auxiliary raw materials as a result of the increase in the crude oil price, and an increase in the consumption of ancillary materials as a result of the increase in the crude oil processing volume.

 

Selling and administrative expenses

Selling and administrative expenses amounted to RMB628.8 million in 2010, representing an increase of 39.61% as compared to RMB450.4 million in the previous year, mainly due to an increase in the sales transportation expenses as a result of an increase in our sales volume during 2010, and an increase in agency fees with respect to product sales in routine (continuing) connected transactions resulted from the increase in production volume.

 

Other operating income

Other operating income amounted to RMB109.8 million in 2010, a decrease of 60.39% compared to RMB277.2 million in the previous year, which was primarily due to an income of RMB91.8 million generated from the disposal of lease prepayments on land and an income of RMB72.2 million generated from the disposal of other investment in 2009, which did not occur during 2010.

 

Other operating expenses

Other operating expenses increased from RMB138.3 million in the previous year to RMB296.0 million in 2010, representing an increase of 114.03%, which was primarily due to an increase of RMB139.7 million in our impairment losses of fixed assets during 2010 period as compared to the previous year. In addition, our loss on disposal of fixed assets during 2010 increased by RMB28.6 million as compared to the previous year.

Income from operations

Income from operations amounted to RMB2,967.1 million in 2010, representing a significant increase of RMB943.6 million as compared to RMB2,023.5 million in the previous year, which was primarily due to a significant increase in our operating efficiency during 2010.

Net financing costs

Our net financing costs were RMB95.2 million in 2010, representing a significant decrease of 70.35% as compared to RMB321.1 million in previous year, which was primarily attributable to an increase of RMB157.2 million in net foreign exchange gain during 2010 period, and a decrease of RMB84.0 million in interest expense as compared to the previous year.

Investment income

Our investment income was RMB0.2 million in 2010. In 2009 our investment income was RMB222.8 million, which was mainly comprised of gain on disposal of available-for-sale financial assets.

 

36


Table of Contents

Earnings before income tax

Our earnings before income tax was RMB3,533.4 million in 2010, representing a substantial increase of RMB1,366.9 million as compared to RMB2,166.5 million in the previous year.

Income tax

Our income tax expense was RMB736.4 million in 2010, representing an increase of RMB225.4 million as compared to RMB511.0 million in the previous year. The change was in line with the increase on our taxable income.

In accordance with the PRC Income Tax Law (as amended) which took effect from January 1, 2008, the income tax rate of the Group in 2010 was 25% (2009: 25%).

Net Income

Our net income was RMB2,797.0 million in 2010, representing a substantial increase of RMB1,141.5 million as compared to RMB1,655.5 million in the previous year.

Year ended December 31, 2009 compared with year ended December 31, 2008.

Net sales

Our total net sales decreased by 20.20% to RMB47,345.3 million in 2009 compared to RMB59,329.8 million in 2008. In early 2009, the impact of the global financial crisis on the real economy became more apparent. With decreasing demand and plummeting prices, the domestic petrochemical market continued with the downward trend of late 2008. A package of stimulus policies aimed at “expanding domestic demand and maintaining growth” implemented by the Chinese government helped cause demand in the market to bounce back from the bottom in March. Since then, the overall market trends have been better. The demand for some staple products gradually increased and consumption of products continued to recover. The prices of petrochemical products in the market also began to increase. However, in general, the average price of various petrochemical products in 2009 decreased slightly as compared to 2008. For the year ended December 31, 2009, the weighted average prices (excluding tax) of our synthetic fibers as well as resins and plastics, intermediate petrochemicals and petroleum products decreased by 12.66%, 21.74%, 27.32% and 25.14%, respectively as compared to 2008.

(i) Synthetic fibers

The net sales of synthetic fiber products decreased to RMB2,823.7 million in 2009, representing a 22.89% decrease compared to RMB3,662.0 million in 2008. The weighted average price of synthetic fibers decreased by 12.66% as compared to 2008. As a result of the global economic crisis, the sales volume of our synthetic fibers in 2009 further decreased, which led to a decrease of 11.71% in the total sales of synthetic fibers as compared to 2008. With the recovery of the textile market in the second half of 2009, the demand in the market for the synthetic fiber products increased slightly. In the fourth quarter of 2009, the market price for acrylic fiber, the main product of synthetic fiber, was close to reaching its highest price in history.

Net sales of synthetic fiber products accounted for 6.00% of our total net sales in 2009, representing a decrease of 0.20 percentage points as compared to 2008.

(ii) Resins and plastics

The net sales of resins and plastics decreased to RMB12,263.6 million in 2009, representing a decrease of 17.42% compared to RMB14,850.3 million in 2008. Weighted average sales price of resins and plastics in 2009 decreased by 21.74% compared to 2008 and sales volume in 2009 increased by 5.52% compared to 2008. Among our resins and plastics products, the average sales price of polyester chips for 2009 decreased by 16.60% compared to 2008 and the sales volume increased by 4.76% compared to 2008. The average sales price of polyethylene for 2009 decreased by 21.89% as compared to 2008 and the sales volume increased by 4.66% as compared to 2008. The sales volume of polyester chips and polyethylene accounted for 26.25% and 29.09% of our total sales of resins and plastics in 2009 respectively. With the implementation of a national government investment plan in an amount of RMB4,000 billion, the demand for resins and plastics in the market should increase steadily as compared to 2008.

Net sales of resins and plastics accounted for 25.90% of our total net sales in 2009, representing an increase of 0.90 percentage points as compared to 2008.

 

37


Table of Contents

(iii) Intermediate petrochemicals

The net sales of intermediate petrochemicals decreased to RMB8,421.0 million in 2009, representing a decrease of 18.02% compared to RMB10,271.8 million in 2008, with the weighted average price of intermediate petrochemicals decreasing by 27.32% compared to 2008 and sales volume increasing by 12.79% as compared to 2008. Among our intermediate petrochemicals, the weighted average sales prices of pure benzene and ethylene oxide decreased by 34.28% and 37.71% respectively as compared to 2008. The sales volume of pure benzene and ethylene oxide accounted for 14.65% and 12.87% of our total sales of intermediate petrochemicals in 2009 respectively.

The net sales of intermediate petrochemicals accounted for 17.80% of our total net sales in 2009, representing an increase of 0.50 percentage points as compared to 2008.

(iv) Petroleum products

The net sales of petroleum products decreased to RMB18,917.9 million in 2009, representing a decrease of 31.34% compared to RMB27,552.9 million in 2008, with a decrease of 25.14% in the weighted average price as compared to 2008, and with a decrease of 8.28% in the sales volume. As a result of the global economic crisis, the demand for diesel oil in the market decreased as compared to 2008, which led to a decrease of 19.06% in our sales volume of diesel oil. Diesel oil is mainly used for the transportation industry. According to relevant statistics, the business volume for the Chinese transportation industry in 2009 decreased by 20% as compared to 2008.

The net sales of petroleum products accounted for 39.90% of our total net sales in 2009, representing a decrease of 6.50 percentage points as compared to 2008.

(v) Other activities

The net sales from other activities increased to RMB4,919.1 million in 2009, representing an increase of 64.36% compared to RMB2,992.8 million in 2008 primarily due to a significant increase in our trading volume of petrochemical products at one subsidiary as compared to 2008.

Operating Expenses

Our operating expenses are comprised of cost of sales, selling and administrative expenses, other operating expenses and other operating income.

Our operating expenses significantly decreased by 34.75% to RMB45,321.8 million in 2009 compared to RMB69,459.3 million in 2008. The cost of sales and expenses of synthetic fibers, resins and plastics, intermediate petrochemicals, and petroleum products amounted to RMB2,812.3 million, RMB11,419.3 million, RMB8,230.2 million and RMB18,113.0 million, respectively, representing decreases of 47.07%, 32.93%, 20.21% and 46.43%, respectively, as compared to 2008. The operating expenses of other activities amounted to RMB4,747.0 million, representing an increase of 58.59% as compared to 2008.

(i) Synthetic fibers

The operating expenses of synthetic fibers decreased by RMB2,501.2 million compared to 2008, primarily due to a decrease in the unit price of raw materials for producing synthetic fibers.

(ii) Resins and plastics

The operating expenses of resins and plastics decreased by RMB5,607.7 million as compared to 2008, primarily due to decreased unit costs for raw materials such as ethylene and propylene.

(iii) Intermediate petrochemicals

The operating expenses of intermediate petrochemicals decreased by RMB2,084.3 million compared to 2008, which was mainly attributable to a decrease in unit cost of intermediate petrochemicals resulting from the decrease in the annual average unit cost of crude oil, which directly led to a decrease in the operating expenses of intermediate petrochemicals.

 

38


Table of Contents

(iv) Petroleum products

The operating expenses of petroleum products decreased by RMB15,698.0 million compared to 2008, primarily due to the decrease in crude oil prices (which is our major production raw material) which directly led to a significant decrease in the operating expenses of petroleum products.

(v) Other activities

The operating expenses of other activities increased by RMB1,753.7 million compared to 2008, which was primarily attributable to the significant increase of trading volume of petrochemical products at one subsidiary.

 

Cost of sales

Cost of sales significantly decreased to RMB45,010.2 million in 2009, representing a decrease of 34.35% compared to RMB68,556.4 million in 2008, and the cost of sales accounted for 95.07% of the net sales for 2009, primarily due to the significant decrease in crude oil prices in 2009, which was our major raw material.

(i) Crude Oil

In 2009, we processed 8,757,800 tons of crude oil (no imported crude oil was processed on a sub-contracting basis during the year), representing a decrease of 480,500 tons compared to 9,238,300 tons in 2008. The volumes of imported crude oil and offshore crude oil processed by us were 8,076,900 tons and 680,900 tons, respectively.

The total cost of crude oil processed by us in 2009 amounted to RMB26,450.0 million, representing a significant decrease of 46.02% compared to RMB48,997.0 million in 2008 and accounting for 58.76% of the total cost of sales. The weighted average cost of crude oil for us was RMB3,020.15 per ton, representing a significant decrease of 43.06% as compared to 2008. The average cost of imported crude oil and offshore crude oil processed by us were RMB3,053.40 per ton and RMB2,625.79 per ton, respectively. Because our offshore crude oil is mainly purchased in the first half year, the average cost of the offshore crude oil processed by us was relatively lower.

(ii) Other expenses

The expenses for other ancillary materials were RMB7,724.9 million in 2009, representing a decrease of 22.59% compared to RMB9,978.8 million in 2008, which was primarily attributable to the decrease of the cost of ancillary materials resulting from the decreased crude oil price.

 

Selling and administrative expenses

Selling and administrative expenses amounted to RMB450.4 million, representing a decrease of 3.76% compared to RMB468.0 million in 2008 primarily due to a decrease in the sales operation fees resulting from the decrease of sales volume and a decrease in our sales agency fees for daily (continuous) related party transactions during 2009.

 

Other operating income

Other operating income amounted to RMB277.2 million in 2009, representing an increase of 90.91% compared to RMB145.2 million in 2008, which was primarily due to income of RMB92.0 million from the disposal of land use right and an increase in income from other investments during 2009.

 

Other operating expenses

Other operating expenses decreased from RMB580.0 million in 2008 to RMB138.3 million in 2009, representing a decrease of 76.16%, primarily due to a decrease of RMB342.5 million in our provision made for impairments of fixed assets during 2009 as compared to 2008. On the other hand, our employee reduction expenses during 2009 decreased by RMB77.3 million as compared to 2008.

 

39


Table of Contents

Income/ (loss) from operation

We earned an operating profit of RMB2,023.5 million in 2009, representing a significant increase of RMB 9,840.8 million compared to an operating loss of RMB7,817.3 million in 2008, which was primarily due to a significant decrease in cost of sales and other expenses during 2009.

Net financing costs

Our net financing costs were RMB321.1 million in 2009, representing a decrease of 2.81% compared to RMB330.4 million in 2008.

Investment income

Our investment income was RMB222.8 million in 2009, mainly due to income from the disposal of financial assets.

Earnings/(loss) before income tax

We obtained a profit before tax of RMB2,166.5 million in 2009, representing a significant increase of RMB10,180.9 million compared to a pre-tax loss of RMB8,014.4 million in 2008.

Income tax

We had an income tax of RMB511.0 million in 2009. Our income tax credit from 2008 was RMB1,812.7 million, which was primarily due to the fact that we recognized deferred income tax asset for tax losses generated in 2008. We earned a profit in 2009 and realized part of the deferred income tax assets in respect of tax losses carried forward and provision for inventories.

In accordance with the revised “Enterprise Income Tax Law of the People’s Republic of China” with effect from January 1, 2008, the income tax rate of the Company for 2009 was 25% (2008: 25%).

Net income/(loss)

We earned a net income after tax of RMB1,655.5 million in 2009, an increase of RMB7,857.2 million compared to an after-tax loss of RMB6,201.7 million in 2008.

B. Liquidity and Capital Resources.

We strive to always have sufficient liquidity to meet our liabilities when due, preparing for both normal and stressed conditions, without incurring unacceptable losses or risking damage to our reputation.

Our primary sources of funding have been cash provided by our operating activities, short-term and long-term loans. Our primary uses of cash have been for working capital, capital expenditures and repayment of short-term and long-term loans. We prepare monthly cash flow budgets to ensure that we will always have sufficient liquidity to meet our financial obligations as they become due. We arrange and negotiate financing with financial institutions and maintain a certain level of standby credit facilities to reduce liquidity risk. We believe that our current cash on hand, expected cash flows from operations and available standby credit facilities from financial institutions will be sufficient to meet our working capital requirements and repay our short term debts and obligations when they become due. In addition, we will continue to optimize our fund raising strategy from short and long-term perspectives to take advantage of low interest rates by issuing corporate bonds or debts with low financing costs.

The following table sets forth a condensed summary of our consolidated statement of cash flows for the year ended December 31, 2009 and 2010.

 

     Year Ended December 31,  
Cash flow data    2009     2010  
     (Millions of RMB)  

Net cash generated from operating activities

     3,346.9        3,973.7   

Net cash used in investing activities

     (2,175.4     (463

Net cash used in financing activities

     (1,673.3     (3,535.9

Net decrease in cash and cash equivalents

     (501.8     (25.5

 

40


Table of Contents

Net cash generated from operating activities

The net cash generated from operating activities amounted to RMB3,973.7 million in 2010, representing an increase in cash inflows of RMB626.8 million as compared to the net cash inflows of RMB3,346.9 million in the previous year. Due to the significant improvement in our operating activities during 2010, net cash inflows from profit before tax (net of depreciation and impairment losses of fixed assets) amounted to RMB5,426.8 million in 2010, representing an increase of RMB1,513.0 million of cash inflows compared to net cash inflows of RMB3,913.8 million in the previous year. Our decreased inventory balance led to an increase in operating cash inflow of RMB1,512.8 million in 2010 (as compared to a decrease in operating cash inflow of RMB2,391.6 million due to increased inventories at the end of the previous year). Increases in the year-end balances of debtors, bills receivable and prepayments led to a decrease in operating cash inflow of RMB1,571.1 million in 2010 (as compared to an increase in operating cash inflow of RMB202.9 million during the previous year as a result of a decrease in such year-end balances). Decreases in the year-end net balances of amounts due to related parties led to an increase in operating cash outflow of RMB1,881.4 million (as compared to a decrease in operating cash outflow of RMB1,362.4 million during the previous year as a result of an increase in such year-end balances).

Net cash used in investing activities

Net cash outflow from investing activities decreased from RMB2,175.4 million in 2009 to RMB463.3 million in 2010, mainly representing: (i) a decrease in capital expenditure of RMB 763.4 million, (ii) an increase in cash inflow of RMB193.9 million due to the proceeds from disposal of investments and (iii) a decrease in cash outflow of RMB837.0 million as there was no purchase of investments and associates during 2010.

Net cash used in financing activities

Net cash outflow from financing activities increased from RMB1,673.3 million in 2009 to RMB3,535.9 million in 2010, mainly representing an increase in repayment of loans and borrowings.

Borrowings and banking facilities

As a result of the global economic downturn after the financial crisis, we had to take on an increased amount of borrowings in 2008 and 2009. In 2010, as the global and domestic general economic conditions recovered, we expanded and upgraded our production capacity, enhanced capital management, controlled the size of monetary funds and interest-paid debts and facilitated cash turnover. During 2010, our total borrowings decreased and our cash flow maintained sustainable growth, and our overall economic efficiency increased.

Our total borrowing at the end of 2010 amounted to RMB4,570.4 million, representing a decrease of RMB3,508.5 million as compared to the end of the previous year, of which short-term debts decreased by RMB3,379.2 million, and long-term debts decreased by RMB129.2 million. The primary use of the proceeds of our short-term debt instruments is to finance working capital and capital expenditure needs. We have generally been able to arrange short-term loans with several PRC financial institutions as necessary. The short-term debt obligations, as of December 31, 2010 and 2009 were as follows.

 

     Year Ended December 31,  
Short-term debt instruments    2009      2010  
     (Millions of RMB)  

Short-term bank loans (1)

     6,460.4         2,885.4   

Short-term loans from a related party (2)

     240.0         410.0   

Short-term corporate bonds (3)

     1,000.0         1,000.0   

Current portion of long-term bank loans

     74.3         100.0   
                 
     7,774.7         4,395.4   
                 

 

(1) All the short-term bank loans were credit loans, which were due in 2011. We obtained a credit rating of AA- for financing loans, assessed by Centrus Business Credit Consulting Co., Ltd, a credit rating agency authorized by the People’s Bank of China. As of December 31, 2010, we had standby credit facilities of RMB9,300.0 million (2009: RM9,100.0 million), which are effective until the end of 2011. Out of the total banking facilities granted, amounts totaling RMB2,363.3 million had been utilized as of December 31, 2010 (2009: RMB4,458.0 million). We believe that we will be able to renew these facilities when they expire based on our well-established relationships with various lenders.

 

41


Table of Contents
(2) We borrowed short-term loans from a subsidiary of Sinopec Group, Sinopec Finance Company Limited, on terms no less favorable than terms available from the other commercial banks in China. We have entered into the Comprehensive Services Framework Agreement with Sinopec Group so as to obtain financial services from Sinopec Finance Company Limited for the three years ending December 31, 2011, 2012 and 2013.
(3) We issued RMB1,000.0 million 365-day unsecured corporate bonds to corporate investors in the PRC interbank debenture market on June 23, 2010. The bonds were issued at 100% of face value, with an effective yield of 3.27% per annum, and mature on June 23, 2011. In February 2006, December 2006 and April 2009, we issued unsecured corporate bonds of RMB1,000.0 million, RMB2,000.0 million and RMB1,000.0 million respectively and with maturity of 270 days, 365 days, and 330 days respectively. The above-mentioned corporate bonds were repaid on a timely basis. We obtained a credit rating of AA+ for corporate bonds, assessed by Shanghai Brilliance Credit Rating & Investors Service Co., Ltd., a credit rating agency recognized by the People’s Bank of China to provide the credit rating service in China market.

Our ability to renew our short-term loans and obtain additional external financing in the future and the cost of such financing are subject to a variety of uncertainties, including:

 

   

the cost of financing and the condition of financial markets;

 

   

our future operating performance, financial condition and cash flows; and

 

   

potential changes in monetary policy of the PRC government with respect to bank interest rates and lending practices.

If we fail to rollover, extend or refinance our short-term debts as necessary in a timely manner, we may be unable to meet our obligations in connection with debt servicing, trade and bills payable and/or other liabilities when they become due. See also Item 3.D. Key Information - Risk Factors - Our development and operation plans have significant capital expenditure and financing requirements, which are subject to a number of risks and uncertainties.

In light of our good credit standing and various financing channels, we believe that we will not experience any difficulty in financing.

We managed to maintain our asset-liability ratio at a safe level by enhancing controls over both liabilities (including borrowings) and financing risks. We generally does not experience any seasonality in borrowings. However, due to the nature of the capital expenditures plan, long-term bank loans can be arranged in advance of expenditures while short-term borrowings and corporate bonds are used to meet operational needs. The terms of our existing borrowings do not restrict its ability to pay dividends on its shares.

Liability-to-asset ratio

As at December 31, 2010, our liability-to-asset ratio was 37.62% (2009: 48.85%). The ratio is calculated using this formula: total liabilities/total assets.

Inventory management

At the beginning of every year, the management determines the appropriate levels of inventories to maintain on the basis of annual production and operating plans, financial budgets and market conditions. Every six months, the management conducts an inventory status analysis in conjunction with its supply, production, marketing, financial and other departments. Together, the team develops a plan for keeping inventories at a regular level.

Management assesses the realizability of our inventories based on the estimates of the net realizable value of the inventories at the end of each reporting period. Net realizable value represents the estimated selling price in the ordinary course of business, less the estimated costs of completion and the estimated costs necessary to make the sale. We base the estimates on all available information, including the current market prices of the finished goods and raw materials and historical operating costs. Any excess of the cost over the net realizable value of each item of inventories is recognized as a provision for diminution in the value of inventories. If the actual selling prices were to be lower or the costs of completion were to be higher than the estimates, the actual allowance for diminution in value of inventories could be higher than estimated. In addition, management periodically reviews inventory aging information to assess if any obsolete inventories are required to be written down at the period end. Based on our assessments, we recorded write-down of inventories of RMB745 million, RMB58 million, and RMB12 million respectively for the years ended December 31, 2008, 2009 and 2010. The large amount of write-downs recognized in 2008 was mainly driven by the significant decrease in crude oil prices from the last quarter of 2008 to early 2009 as a result of the global economic slowdown. Barring unforeseeable changes that may occur to the current economic environment in either China or worldwide, our management does not anticipate encountering major difficulties with our attempt to realize by the end of 2011 the bulk of our inventories as of December 31, 2010 after deducting for diminution in values.

 

42


Table of Contents

Capital expenditure

In 2010, our capital expenditures amounted to RMB1,356.8 million, representing a decrease of 36.01% as compared RMB2,120.3 million in capital expenditures in 2009. Major projects include the following:

 

Project

   Total project
investment RMB
million
     Project progress as at
December 31, 2010
 

Natural Gas Integrated Utilization Project

     195.0         Completed   

The Refinery Upgrade Project

     6,628.0         Preliminary work   

The Carbon Fiber-Project with a Capacity of 1,500 tons/year

     848.0         Preliminary work   

Upgrade Project for Optimization of Energy Saving and Consumption Reduction for No. 2 Oxidation Device system

     186.0         Under construction   
           

Total

     7,857.0      
           

Our capital expenditure for 2011 is estimated at approximately RMB3,000.0 million.

C. Research and Development, Patents and Licenses, etc.

We maintain a number of technology development units, including the Petrochemical Research Institute, the Plastics Research Institute, the Polyester Fiber Research Institute, the Acrylic Fiber Research Institute and the Environmental Protection Research Institute. These units are charged with various research and development tasks with respect to new technology, new products, new production processes and equipment and environmental protection. Our research and development expenditures in 2008, 2009 and 2010 were RMB47.3 million, RMB40.3 million and RMB58.2 million, respectively, representing approximately 0.1% of the total sales for those years.

We are not, in any material aspect, dependant on any patents, licenses, industrial, commercial or financial contracts, or new production processes.

D. Trend Information

In 2010, the global economy is expected to continue to resume growth, but the deep-rooted impact of the global financial crisis has not completely passed away. The economy will be characterized by increasing instabilities and uncertainties, a slow, complex and uneven recovery process and a slowed growth rate. In a very complex international environment, the economy of China, however, has maintained favorable conditions for steady and relatively fast development. It is expected that the improving macroeconomic situation will be further consolidated and the implementation of the Twelfth Five-year Plan should inject new vitality and impetus into the economy. Macro economic planning for strategic emerging industries, accelerated development on urbanization and industrialization, and increased consumption of residents will boost domestic demand further. The application of a proactive fiscal policy and a prudent monetary policy will make macro controls more specific, flexible and effective. The overall competitiveness of enterprises has been enhanced in the aftermath of the global financial crisis. However, the economy of China is facing a number of conflicts and problems as well, such as the fact that the endogenous growth momentum for the economy has not been fully restored, that inflation persists, that the marginal effect of the stimulus policy is gradually decreasing, that potential financial risks remain, and that certain structural problems are still present. The economic growth rate of China in 2011 is anticipated to decline from 2010.

 

43


Table of Contents

The overall trend of international crude oil prices could rally upward in 2011 due to a number of factors such as a gradual recovery of the global economy, continuous growth in oil demand with a relatively tight supply, coupled with rising inflationary pressures, increased geopolitical risks, intensified climate change, continuous weakness of the U.S. dollar and speculation by speculative funds. The global petroleum and petrochemical industry will continue to maintain the recovery momentum, with a growth rate higher than that of global economic growth. The stable and relatively fast growth momentum of China’s petroleum and petrochemical industry will be sustained as the focus of the macro-control policy is changed from expansion to steady development, but the development environment remains very challenging. With respect to favorable factors, the macroeconomic situation will improve further and planning for the development of strategic emerging industries such as energy conservation, environmental protection, new generation of information technology, biotechnology, high-end equipment manufacturing, new energy, new materials and new energy vehicles will give rise to the commencement of a large number of investment projects for industrial upgrade, and a number of new industrial growth drivers will drive increasing demand from the domestic market for petroleum and petrochemical products. As to unfavorable aspects, international crude oil prices will continue to stay high; the growth in the petrochemical industry will slow as cost pressures in the oil refining industry have not been fully relieved from high oil prices; and the increase in demand from the domestic market should slow in general although such demand should still continue to rise. Market competition will become more intense due to structural overcapacity, a surge in petrochemical imports from the Middle East and neighboring countries and regions, and an accelerated development pace for alternative energy such as coal-to-oil and non-petroleum chemicals such as coal-to-alkene. Inflationary pressures should tend to increase; international trade conflicts should intensify due to limited room for growth in external demand; with pressure is mounting on energy conservation and emissions reduction.

E. Off-balance Sheet Arrangements

As of December 31, 2010, we had no contingent liabilities in respect of guarantees issued to banks in favor of our associated companies and other unlisted investments (December 31, 2009: nil). Other than our contingencies disclosed in Note 26(b) in our consolidated financial statements included in Item 17. Financial Statements, we do not have any other off-balance sheet arrangements.

F. Contractual Obligations and Commercial Commitments

The following table sets forth our obligations to make future payments under contracts effective as of December 31, 2010.

 

            As of December 31, 2010 Payment Due by period  
     Total      Less than 1
year
     1-3
years
     4-5
years
     More than
5 years
 
     (RMB’000)      (RMB’000)      (RMB’000)      (RMB’000)      (RMB’000)  

Contractual obligations

              

Short-term loans

     3,295,438         3,295,438         —           —           —     

Short-term corporate bonds

     1,000,000         1,000,000         —           —           —     

Long-term loans (including current portion)

     275,000         100,000         175,000         —           —     
                                            

Total contractual obligations

     4,570,438         4,395,438         175,000         —           —     
                                            

Estimated future interest payments

              

Fixed rate

     69,526         69,526         —           —           —     

Variable rate

     81,797         63,023         18,774         —           —     
                                            

Total estimated future interest payments

     151,323         132,549         18,774         —           —     
                                            

Other commercial commitments

              

Capital commitments (note)

     6,998,314         3,000,000         3,998,314         —           —     
                                            

Total commercial commitments

     6,998,314         3,000,000         3,998,314         —           —     
                                            

 

Note: Capital commitments refer to commitments for purchase of property, plant and equipment and investment.

G. Other Information

Employees

Our staff costs for 2010 were RMB1,441.3 million.

As at December 31, 2010, we had 16,369 employees in total, among whom there were 9,023 production staff, 6,014 sales representatives, financial personnel and other personnel and 1,332 administrative staff. 37.16% of our employees had tertiary qualifications or above. The company has 13,710 retired employees who are under retirement insurance plans, details of which are provided under Item 6. D.

 

44


Table of Contents

Purchase, Sale and Investment

Except as disclosed in this report, during the year 2010, we engaged in no material purchase or sale of our subsidiaries or associated companies or any other material investments.

Pledge of Assets

As of December 31, 2010, we have not pledged any of our property or equipment.

 

ITEM 6. DIRECTORS, SENIOR MANAGEMENT AND EMPLOYEES.

A. Directors and Senior Management.

The following table sets forth certain information concerning our directors, executive officers and members of our supervisory committee (“Supervisory Committee”). The current term for our directors, executive officers and members of our Supervisory Committee is three years, which term will end in June 2011.

 

Name

  

Age

  

Position

Directors      
Rong Guangdao    55    Chairman of the Board of Directors
Wang Zhiqing    48    Vice Chairman of the Board of Directors and President
Wu Haijun    48    Vice Chairman of the Board of Directors
Li Honggen    54    Director and Vice President
Shi Wei    51    Director and Vice President
Dai Jinbao    54    Director
Lei Dianwu    48    External Director
Xiang Hanyin    56    External Director
Chen Xinyuan    46    Independent Director and Director of the Audit Committee
Sun Chiping    52    Independent Director
Jiang Zhiquan    60    Independent Director
Zhou Yunnong    68    Independent Director and Director of the Remuneration and Appraisal Committee
Other Executive Officers      
Zhang Zhiliang    57    Vice President
Zhang Jianping    48    Vice President
Tang Chengjian    55    Vice President
Ye Guohua    42    Chief Financial Officer
Zhang Jingming    53    Secretary of the Company and General Legal Counsel
Supervisory Committee      
Gao Jinping    44    Chairman of the Supervisory Committee
Zhang Chenghua    55    Supervisor
Wang Yanjun    50    Supervisor
Zhai Yalin    46    External Supervisor
Wu Xiaoqi    54    External Supervisor
Liu Xiangdong    59    Independent Supervisor
Yin Yongli    71    Independent Supervisor

Directors

Rong Guangdao, 55, is Chairman, Secretary of the Communist Party Committee of the Company. Mr. Rong joined the Shanghai Petrochemical Complex (the “Complex”) in 1973 and has held various positions, including Deputy Director of the No.1 Chemical Plant and Deputy Director and Director of the Ethylene Plant. In April 1994 he was appointed Vice President of the Company, and in June 1995 he was elected Director of the Company. In October 2003, Mr. Rong was appointed President of the Company. In May 2004, Mr. Rong was elected Chairman of the China Jinshan Associated Trading Corporation. From June 2004 to June 2005, Mr. Rong served as Vice Chairman of the Company. From April 2005 to July 2010, Mr. Rong served as Deputy Secretary of the Communist Party Committee. In June 2005, Mr. Rong was elected as Chairman of the Company. In November 2006, Mr. Rong was appointed Director and Vice Chairman of Shanghai Secco Petrochemical Company Limited (“Shanghai Secco”). In August 2008, he was appointed Director and Chairman of Shanghai Chemical Industrial Park Development Company Limited. In July 2010, Mr. Rong was appointed Secretary of the Communist Party Committee. Mr. Rong has rich experience in management of large-scale petrochemical enterprise operations. In 1985 Mr. Rong graduated from the Automated Instrument Department of the Shanghai Petrochemical College for Workers and Staff Members. In 1997 he obtained an MBA from China Europe International Business School. He is a senior engineer by professional title.

 

45


Table of Contents

Wang Zhiqing, 48, currently Vice Chairman, President and Deputy Secretary of the Communist Party Committee of the Company. Mr. Wang commenced work in 1983 and held various positions including Deputy Leader of preparatory team for the chemical fiber plant of Luoyang Petrochemical Complex, Deputy Chief Engineer of Luoyang Petrochemical Complex cum Officer-in-Charge of the preparatory team for the complex’s chemical fiber plant, and then Deputy Chief Engineer of the complex cum Director of the chemical fiber plant. From June 1999 to December 2001, Mr. Wang was Chief Engineer of Luoyang Petrochemical Complex. From February 2000 to December 2001, Mr. Wang was Vice President cum Chief Engineer of Sinopec Luoyang Company. From December 2001 to October 2006, Mr. Wang was President of Sinopec Luoyang Company. From July 2005 to May 2007, Mr. Wang was the Leader of the preparatory team for a Sinopec refinery project in Guangxi. From October 2006 to December 2008, Mr. Wang was President of Sinopec Jiujiang Company. From October 2006 to July 2010, Mr. Wang was President of Jiujiang Petrochemical Complex. From December 2008 to July 2010, Mr. Wang was General Manager of Sinopec Jiujiang Company. Mr. Wang was appointed President and Deputy Secretary of the Communist Party Committee of the Company in July 2010. Mr. Wang was appointed

Director and Vice Chairman of the Company in December 2010. Mr. Wang graduated from the East China Petroleum Institute with a Bachelor of Engineering in 1983, majoring in refinery engineering, and graduated from China University of Petroleum (East China) with a Doctorate in Engineering in 2006, majoring in chemical engineering and technology. He is a senior engineer by professional title.

Wu Haijun, 48, currently Vice Chairman of the Company, Director and President of Shanghai Secco Petrochemical Company Limited. Mr. Wu joined the Complex in 1984 and held various positions including Deputy Director and Director of the Company’s No.2 Chemical Plant as well as manager of the Chemical Division. He was Vice President of the Company from May 1999 to March 2006 and Director of the Company from June 2004 to June 2006. He was manager and Secretary of the Communist Party Committee of the Chemical Sales Branch Office of Sinopec Corp. from December 2005 to March 2008. From December 2005 to April 2010, he was Director of the Chemical Business Department of Sinopec Corp. In April 2010, he was appointed as Director and President of Shanghai Secco Petrochemical Company Limited. In June 2010, he was appointed Director and Vice Chairman of the Company. Mr. Wu graduated from the East China Institute of Chemical Technology in 1984, majoring in chemical engineering, and obtained a Bachelor of Engineering degree. In 1997, he obtained an MBA from the China Europe International Business School. He is a senior engineer by professional title.

Li Honggen, 54, is Executive Director and Vice President of the Company. Mr. Li joined the Complex in 1973 and has held various positions including Deputy Director of No. 1 Chemical Plant of the Complex, Deputy Director and Director of the Ethylene Plant of the Company and Deputy Manager and Manager of the Refining and Chemical Division of the Company. From August 2000 to December 2003, he served as Vice President of Shanghai Chemical Industrial Park Development Company Limited. From August 2002 to January 2006, he served as Vice President of Shanghai Secco. In March 2006, he was appointed Vice President of the Company. In June 2006, he was appointed Director of the Company. In August 2008, he was concurrently appointed Director of Shanghai Chemical Industrial Park Development Company Limited. Mr. Li graduated from East China Institute of Chemical Technology majoring in engineering management and completed a post-graduate course majoring in engineering management at East China University of Science and Technology in 1998. He is an engineer by professional title.

Shi Wei, 51, is Executive Director and Vice President of the Company. Mr. Shi joined the Complex in 1982 and has held various positions including Assistant to the Manager, Deputy Manager of the Refining and Chemical Division of the Company, Manager of the Environmental Department, Secretary of the Communist Party Committee of the Refining and Chemical Division of the Company and then Manager of the division. In October 2003, Mr. Shi was appointed Vice President of the Company. In June 2005, he was appointed Director of the Company. In 1982, Mr. Shi graduated from East China University of Science and Technology majoring in oil refining engineering and obtained a bachelor’s degree in engineering. Mr. Shi completed post-graduate studies in Business Management at East China University of Science and Technology in 1998. Mr. Shi is a senior engineer by professional title.

Dai Jinbao, 52, is Executive Director of the Company, Secretary of the Communist Party Committee and Deputy Manager, of the Company’s Refining and Chemical Division and Chairman of the Labor Union. Mr. Dai joined the Complex in November 1973 and has held various positions including Deputy Director of No. 1 Chemical Plant of the Company, Director of No.1 Ethylene Complex of the Refining and Chemical Division of the Company, Chairman of the Labor Union of the Company’s Refining and Chemical Division, Deputy Secretary of the Communist Party Committee and Chairman of the Labor Union of the Company’s Refining and Chemical Division. In June 2006, he was appointed Director of the Company. In June 2008, he was appointed Secretary of the Communist Party Committee of the Company’s Olefin Division and Deputy Manager of the division. Mr. Dai graduated from the Shanghai Second Polytechnic University majoring in business management. He is an intermediate technician by professional title.

 

46


Table of Contents

External Directors

Lei Dianwu, 48, is Assistant to the General Manager of Sinopec Group, Vice President and Director of Development and Planning Division of Sinopec Corp. In June 2005, Mr. Lei was elected External Director of the Company. Mr. Lei has held various positions including Deputy Director of Planning Division of Yangzi Petrochemical Company, Director of the Preparation Office of the Joint Venture of Yangzi Petrochemical Company, Vice President and Manager of production division of Yangzi BASF Stylene Company Limited. He acted as Deputy Manager and Deputy Director of the Joint Venture Office at Yangzi Petrochemical Company, Director of Project Development Department in China Dong Lian Petrochemical Limited Liabilities Company (中國東聯石化有限責任公司), Deputy General Manager of Yangzi Petrochemical Limited Liabilities Company and Deputy Director of Development and Planning Division of Sinopec Corp. From March 2001, he assumed the current position of Director of Development and Planning Division of Sinopec Corp. From March 2009, he assumed the current position of Assistant to General Manager of Sinopec Corp. From May 2009, he assumed the position of Vice President of Sinopec Corp. Mr. Lei has rich experience in enterprise planning and investment development management. Mr. Lei graduated from the East China Petroleum Institute with a major in basic organic chemicals and obtained a bachelor’s degree in engineering. He is a senior engineer by professional title.

Xiang Hanyin, 56, is Deputy Director of Chemical Division of Sinopec Corp. In June 2005, Mr. Xiang was elected External Director of the Company. Mr. Xiang commenced work in February 1982 and was Deputy Director of the Chemical Plant of Yizheng Chemical Fiber Company and Director of Chemical Plant of Yizheng Chemical Fiber Co., Ltd. In February 2000, he assumed the current position of Deputy Director of the Chemical Division of Sinopec Corp. Mr. Xiang has rich experience in the management of production and operation of chemical enterprises. Mr. Xiang graduated from Nanjing Chemical College with a major in basic organic chemicals and a bachelor’s degree in engineering in 1982. In 2000, he completed post-graduate studies in enterprise management at Nanjing University. He is a senior engineer by professional title.

Independent Directors

Chen Xinyuan, 46, is currently Dean, Professor and Tutor to doctoral students of the College of Accounting, Shanghai University of Finance and Economics, and was elected as an Independent Director of the Company in June 2003. Between June 2000 and June 2003 he was an Independent Supervisor of the Company. After graduation from the Accounting Faculty, Hangzhou College of Commerce in July 1985, Mr. Chen undertook post-graduate studies at the Accounting Faculty of Shanghai University of Finance and Economics and continued as a lecturer. He commenced his doctoral studies in accounting while teaching and received his doctorate in June 1994. He has been a tutor to doctoral students since December 1998. Mr. Chen has also studied in West Germany for one year. He is an expert in financial reporting and accounting, given his experience in the academic aspects of accounting and notable achievements in accounting research. He is also experienced in business management.

Sun Chiping, 52, is President and Secretary of the Communist Party Committee of the Industrial and Commercial Bank of China (“ICBC”), Jiangsu Branch. In June 2005, Mr. Sun was elected Independent Director of the Company. Mr. Sun started to be involved in the finance industry in March 1979 and has held various positions including accountant, team leader and Deputy Director of the People’s Bank of China, Shanghai Branch, sub-branch in both Huang Pu and Jing’an Districts. He joined the ICBC, Shanghai Branch, operating division and was Deputy Secretary of the Communist Party Committee and Secretary of the Communist Party Discipline Supervisory Committee. He also acted as Deputy Director, President and Deputy Secretary of the Communist Party Committee of ICBC, Shanghai Branch, Rep. Office (Sub-branch) in Xu Hui District, General Manager of the International Business Division of ICBC, Shanghai Branch, Assistant to the President of the ICBC, Shanghai Branch and concurrently General Manager of International Business Division of ICBC, Shanghai Branch and Deputy President of ICBC, Shanghai Branch, Deputy President, President and Secretary of the Communist Party Committee of ICBC, Guangdong Branch, President and Secretary of the Communist Party Committee of ICBC, Shanghai Branch. From June 2009, he assumed the current position as President and Secretary of the Communist Party Committee of ICBC, Jiangsu Branch. Mr. Sun graduated from Shanghai University of Finance and Economics with a major in Finance. He studied for a master’s degree at Shanghai University of Finance and Economics and the Shanghai-Hong Kong Management School jointly organized by University of Hong Kong and Fudan University and obtained a Master in Economics and an MBA. Mr. Sun has been engaged in the management of banking business for many years and has extensive experience in finance practice. He is a senior economist by professional title.

Jiang Zhiquan, 60, is Secretary of the Communist Party Committee and Chairman of Shanghai Construction (Group) General Company. In June 2005, Mr. Jiang was elected Independent Director of the Company. Mr. Jiang started work in December 1968, and has held various positions including a cadre and Deputy Director of Shanghai Construction and Industry Bureau, Manager of the Fourth Construction Company of Shanghai, Deputy Secretary of the Communist Party Committee of the Shanghai Construction Engineering Administration Bureau (being in charge of the overall work of the unit), Deputy Secretary of the Communist Party Committee (being in charge of the overall work of the unit), Vice Chairman and General Manager of the Shanghai Construction Group. In March 2001, he assumed the current positions as Secretary of the Communist Party Committee and Chairman of Shanghai Construction (Group) General Company. Mr. Jiang is experienced in operational decision making and large-scale enterprise management. Mr. Jiang graduated from the Shanghai-Hong Kong Management School jointly run by the University of Hong Kong and Fudan University in July 2000 and obtained an MBA. He is a senior economist by professional title.

 

47


Table of Contents

Zhou Yunnong, 68, has been an Independent Director of the Company since June 2005. He joined the Complex in October 1972 and has held various positions including Deputy President of the Complex, Deputy Director of the Human Resource Department of China Petrochemical Corporation, Deputy Secretary of Communist Party Committee of the Complex, Vice President of the Company, Secretary of the Communist Party Committee of Sinopec Jinshan Industrial Company and the Governor of Jinshan District of Shanghai. From November 1999 to April 2002 he was a Senior Advisor to Shanghai Jinshan District. From June 2003 to June 2005, Mr. Zhou was an Independent Supervisor of the Company. Mr. Zhou has extensive experience in business management and public administration management. Mr. Zhou graduated from East China Normal University in August 1964, majoring in radio. He is a senior engineer by professional title.

Supervisory Committee

The Company has a Supervisory Committee whose primary duty is to supervise senior management of the Company that includes the Board of Directors, managers and senior officers. The function of the Supervisory Committee is to ensure that senior management of the Company act in the interests of the Company, its shareholders and employees and in compliance with PRC law. The Supervisory Committee reports to the shareholders in the general meeting. The Articles of Association provide the Supervisory Committee with the right to investigate the business and the financial affairs of the Company and to convene shareholder’s meetings from time to time. The Supervisory Committee currently comprises of seven members, two of whom are employee representatives and five of whom are external supervisors, including two independent supervisors.

Gao Jinping, 44, is Chairman of the Supervisory Committee, Deputy Secretary of the Communist Party Committee, Secretary of the Communist Party Discipline Supervisory Committee of the Company and Chairman of the Labor Union of the Company. Mr. Gao joined the Complex in 1990 and has held various positions including Deputy Secretary of the Communist Youth League of the Company, Deputy Secretary of the Communist Party Committee of the Experimental Plant and Chemical Division of the Company and Director of the Propaganda Division of the Company. In May 2003, Mr. Gao was appointed Deputy Secretary of the Communist Party Committee of the Company and Chairman of the Labor Union of the Company. From June 2004 to June 2006, Mr. Gao served as Director of the Company. In April 2006, Mr. Gao was appointed Secretary of the Communist Party Discipline Supervisory Committee of the Company. In June 2006, Mr. Gao was appointed Supervisor and Chairman of the Supervisory Committee of the Company. Mr. Gao graduated from the Food Processing Faculty of Shanghai Aquatic Products University with a major in cooling and cold storage technology and obtained a bachelor’s degree in engineering in July 1990. In 2001, he completed his post-graduate studies in business administration in the aspect of industrial economics at Shanghai Academy of Social Sciences. He has senior professional title.

Zhang Chenghua, 55, is a Supervisor, Deputy General Political Official and Director of the Communist Party Committee Office of the Company. Mr. Zhang joined the Complex in 1974 and worked in the Thermal Power Plant of the Complex as Deputy Secretary of the Communist Party Committee, Deputy Secretary of the Communist Party Committee cum Chairman of Labor Union of the Thermal Power Plant of the Complex, Deputy Secretary of the Communist Party Discipline Supervisory Committee and Director of Supervisory Committee Office of Sinopec Shanghai Petrochemical Company Limited. In April 2002, Mr. Zhang was appointed Director of Supervisory Committee Office of the Company. In June 2002, Mr. Zhang was appointed Supervisor of the Company. In April 2004, Mr. Zhang was appointed Director of the Communist Party Committee Office. In July 2009, Mr. Zhang assumed the position of Deputy General Political Official of the Company. Mr. Zhang graduated, majoring in party administrative management, from Shanghai Party Institute in January 1999. In 2001, he completed his post-graduate studies in business administration in the aspect of industrial economics at Shanghai Academy of Social Sciences. He has senior professional title.

Wang Yanjun, 50, is a Supervisor and Vice Chairwoman of the Labor Union of the Company. Ms. Wang joined the Complex in July 1982 and has held various positions including Chairwoman of the Labor Union of the Plastics Plant of the Company, Chairwoman of the Labor Union of Plastics Division of the Company, Chairwoman of the Labor Union of Chemical Division of the Company, Deputy Secretary of the Communist Party Committee, Secretary of Communist Party Discipline Supervisory Committee of the Communist Party Committee and Chairwoman of the Labor Union of Chemical Division of the Company. In January 2005, Ms. Wang was appointed Vice Chairwoman of the Labor Union of the Company. In June 2005, Ms. Wang was appointed Supervisor of the Company. Ms. Wang graduated from East China University of Science and Technology majoring in basic organic chemistry in July 1982. In 2001, she completed her post-graduate studies in business administration in the aspect of industrial economics at Shanghai Academy of Social Sciences. She has senior professional technical qualifications.

 

48


Table of Contents

External Supervisors

Zhai Yalin, 46, is Deputy Director of the Auditing Bureau of Sinopec Group and Deputy Director of Auditing Department of Sinopec Corp and has served as External Supervisors of the Company since June 2008. Mr. Zhai began his career in 1986 and had been successively Deputy Head of the Head Office and Director of the Auditing Department of Qianguo Refinery, Deputy Director of the General Office of Sinopec Huaxia Auditing Company and Deputy Manager of the Sinopec Huaxia Auditing Company, Deputy Director of the General Administrative Office of the Auditing Bureau of China Petrochemical Corporation, Director of the General Administrative Office of the Auditing Bureau of Sinopec Group, and Director of the General Administrative Office of the Auditing Bureau of Sinopec Group (Auditing Department of Sinopec Corp.). Since December 2001, Mr. Zhai has been holding concurrently the posts of Deputy Director of the Auditing Bureau of Sinopec Group and Deputy Director of Auditing Department of Sinopec Corp. Mr. Zhai graduated from Jilin Siping Normal College in 1986 and is a senior economist.

Wu Xiaoqi, 54, is Secretary of the Communist Party Committee of Sinopec Yunnan Oil Products Company, Deputy General Manager of said company. Mr. Wu has been an External Supervisor of the Company since June 2008. Mr. Wu began his career in 1971 and had been successively Deputy Director Class Disciplinary Supervisory Inspector of the Supervisory Bureau of China Petrochemical Corporation’s Disciplinary Division, Deputy Head (Deputy Director) and Head (Director) of the Office of the Supervisory Bureau of China Petrochemical Corporation’s Disciplinary Division, and Director of Section 1 of Supervisory Bureau of Sinopec Group’s Disciplinary Division. From June 2004 to April 2005, he served as a Deputy Bureau Director Class Disciplinary Inspector of Supervisory Bureau of Sinopec Group and a Deputy Bureau Director Class Supervisory Inspector of Supervisory Department of Sinopec Corp. From April 2005 to December 2008, Mr. Wu was Deputy Director of Supervisory Bureau of China Petrochemical Corporation and Deputy Director of Supervisory Department of Sinopec Corp. Since December 2008, he has served as Secretary of the Communist Party Committee, and Deputy General Manager of Sinopec Yunnan Oil Products Company. Mr. Wu graduated from Shijiazhuang Army Command Academy and has a senior professional title.

Independent Supervisors

Liu Xiangdong, 59, is an Executive Director and President of Zhengxin Bank Company Limited, and an Independent Director of Shanghai Bright Dairy & Food Co., Ltd. He was elected as an Independent Supervisor of the Company in June 2000. Mr. Liu has held various positions including Vice President of the Industrial and Commercial Bank of China, Shanghai Branch cum Principal of the Notes Business Department of the Industrial and Commercial Bank of China, General Manager of Investment Division of the Industrial and Commercial Bank of China, Executive Director and President of Zhengda International Finance Corporation, Independent Director of Shanghai No.1 Pharmacy Co., Ltd and Shanghai Shenbei Office Machine Co. From January 2010, Mr. Liu assumed the positions of Executive Director and President of Zhenxin Bank Company Limited. Mr. Liu has been working in the banking sector for many years and has abundant experience in business management practices. He obtained a master’s degree in economics from Shanghai University of Finance and Economics and an EMBA degree after completing the EMBA program jointly sponsored by Arizona State University and Shanghai National Accounting Institute and is a senior economist.

Yin Yongli, 71, has served as Independent Supervisor of the Company from June 2005. Mr. Yin has held various positions including Deputy Chief and Chief of Finance section of Shandong Shengli Refinery, Deputy Chief Accountant of Qliu Petrochemical Company, Chief Accountant of Planning and Financing Department of China Petrochemical Corporation and Chief Accountant and Deputy Director of Financing Department of China Petrochemical Corporation and Director of Shihua Auditing Firm. In September 2001, he was Chairman of China Rights on Certified Public Accountants. Since June 2004, Mr. Yin has been appointed Chairman of Huazheng Certified Public Accountants. From June 2005 to June 2008, Mr. Yin has been Chairman of the Management Committee of Tianhua Certified Public Accountants. Mr. Yin has engaged in financing and auditing for many years and has rich experience in financing management and enterprise auditing. Mr. Yin graduated from Shandong Institute of Finance and Economics in 1964. Mr. Yin is a professional accountant and is a certified accountant.

Senior Management

Zhang Zhiliang, 57, is a Vice President of the Company. Mr Zhang joined the Complex in 1977 and held various positions including Deputy Director and Director of the No.1 Chemical Plant of the Complex, as well as assistant manager and manager of the Company’s Refining and Chemical Division. He was Vice President of the Company from April 1997 to March 2006. He was Director of the Company from June 1997 to June 2003. He was Director of Shanghai Secco from November 2002 to April 2010, and Vice President of Shanghai Secco from January 2006 to November 2006. He was President of Shanghai Secco from November 2006 to April 2010. In April 2010, he was appointed as a Vice President of the Company. Mr. Zhang graduated from Fudan University in 1977, majoring in high molecular chemistry. He graduated from Shanghai No.2 Industrial University in 1999, majoring in Applied Computer Management. He is a senior cadre of professorate rank.

 

49


Table of Contents

Zhang Jianping, 48, is a Vice President of the Company. He joined the Complex in 1987, and successively held the positions of Deputy Chief Engineer of the Aromatics Plant of the Refining and Chemical Division, Deputy Director of the Plastic Plant, Deputy Manager of Plastics Division of the Company, Director of the Petrochemical Research Institute, Director of the Production Division of the Company, Assistant to President of the Company and Director of the Production Division. In July 2004, he was appointed Vice President of our Company. Mr. Zhang graduated in 1984 from East China Institute of Chemical Technology specializing in Petroleum Refinery and received a Master’s Degree in Petroleum Processing from the same institute in 1987. He is a qualified senior engineer.

Tang Chengjian, 55, is a Vice President of our Company. He joined the Complex in 1974, and successively held the positions of Deputy Secretary of Communist Party Committee, Trade Union Director, Deputy Director of the Thermal Power Plant of the Complex, Director of Thermal Power Plant of the General Thermal Power Unit of the Company, Deputy Director and Director of the Company’s General Thermal Power Unit. He was appointed the Vice President of our Company in July 2004. Mr. Tang graduated in 1974 from Shanghai Power Technology School with a specialization in power plant steam turbines and graduated from Shanghai Power College in power plant and power systems in 1986. In 1991, he graduated from Shanghai No. 2 Industry University majoring in project management; he earned an MBA from the China Europe International Business School in 2001. He is a senior economist in terms by professional title.

Ye Guohua, 42, is the Chief Financial Officer of the Company. Mr. Ye joined Sinopec Shanghai Gaoqiao Petrochemical Corporation in 1991 and had held various positions including Deputy Section Chief and Section Chief of the Cost Accounting Section of the Financial Division of Sinopec Shanghai Gaoqiao Petrochemical Corporation, Director of the Financial Division of the Oil Refinery Factory of Sinopec Shanghai Gaoqiao Petrochemical Corporation, Deputy Chief Accountant and Director of the Financial Department of Sinopec Shanghai Gaoqiao Petrochemical Corporation. In October 2009, Mr. Ye was appointed Chief Financial Officer of the Company. Mr. Ye graduated from Shanghai University of Finance and Economics majoring in accounting in July 1991 and is a senior economist by professional title.

Zhang Jingming, 53, is the Secretary of the Board of Directors, General Legal Counsel, Director of the Secretarial Office of the Board of Directors and Director of the Strategy Office of the Company. Mr. Zhang joined the Complex in 1978 and has held various positions including Project Manager and Deputy Director of the International Department, Securities Affairs Representative in Hong Kong and Deputy Director of the Board Secretariat. In June 1999, Mr. Zhang was concurrently appointed as Secretary to the Board of Directors and Director of the Board Secretariat. In June 2001, Mr. Zhang was appointed Director of Strategy Research Department of the Company. In January 2005, Mr. Zhang was appointed General Counsel of the Company. In 1987, Mr. Zhang graduated from the Shanghai International Studies University majoring in English. During the period from 1992 to 1993, he was enrolled in graduate courses for the fourth Sino-British joint MBA program at Northwestern Polytechnic University and later on, Mr. Zhang went to the University of Hull in the United Kingdom for further study to earn an MBA degree and was granted the degree by the University of Hull in the United Kingdom in July 1995. In 2002, Mr. Zhang completed his graduate courses in international economic law at East China University of Political Science and Law. He is a senior economist by professional title.

B. Compensation.

The aggregate amount of cash compensation we paid to our directors, supervisors and executive officers during the year ended December 31, 2010 was approximately RMB6.508 million. In addition, directors and supervisors who are also officers or employees receive certain other benefits-in-kind, such as subsidized or free health care services, housing and transportation, which large Chinese enterprises customarily provide to their employees. No benefits are payable to members of the board or the Supervisory Committee or the executive officers upon termination of their relationship with us.

The following table sets forth the compensation on an individual basis for our directors, supervisors and executive officers who received compensation from us in 2010.

 

50


Table of Contents

Name

  

Position with the Company

   Remuneration  in
2010
 
         

(RMB’000)

(before tax)

 

Rong Guangdao

   Chairman of the Board of Directors      616   

Wang Zhiqing

   Vice Chairman of the Board of Directors and President      155   

Wu Haijun

   Vice Chairman of the Board of Directors      —     

Li Honggen

   Director and Vice President      530   

Shi Wei

   Director and Vice President      536   

Dai Jinbao

   Director      354   

Lei Dianwu

   External Director      —     

Xiang Hanyin

   External Director      —     

Chen Xinyuan

   Independent Director      150   

Sun Chiping

   Independent Director      150   

Jiang Zhiquan

   Independent Director      150   

Zhou Yunnong

   Independent Director      150   

Gao Jinping

   Chairman of the Supervisory Committee      519   

Zhang Chenghua

   Supervisor      337   

Wang Yanjun

   Supervisor      305   

Zhai Yalin

   External Supervisor      —     

Wu Xiaoqi

   External Supervisor      —     

Liu Xiangdong

   Independent Supervisor      —     

Yin Yongli

   Independent Supervisor      —     

Zhang Zhiliang

   Vice President      226   

Zhang Jianping

   Vice President      519   

Tang Chengjian

   Vice President      519   

Ye Guohua

   Chief Financial Officer      362   

Zhang Jingming

   Company Secretary and General Legal Counsel      379   

Du Chongjun (1)

   Former Vice Chairman of the Board of Directors and Vice President      462   

Han Zhihao (2)

   Former Director      89   

Note (1): Du Chongjun received compensation as vice chairman of the board of directors and vice president of the Company in 2010 but is no longer with the Company as the date of this annual report.

Note (2): Han Zhihao received compensation as director of the Company in 2010 but is no longer with the Company as the date of this annual report.

C. Board Practices.

Board of Directors

Our board of directors consists of twelve members. Our directors are elected at meetings of our shareholders, and, unless they resign at an earlier date, are deceased or removed, will serve three-year terms. The directors shall be eligible for reelection upon expiry of their terms of office, however, the combined tenure of an independent director may not exceed a total of six years. The term of our current board of directors will expire in 2011. None of our directors have entered into any service contracts with us or any of our subsidiaries providing for benefits upon termination of appointment or employment (with the exception of compensation required by Chinese labor law).

Supervisory Committee

The Supervisory Committee is responsible for ensuring that our directors and senior officers act in the interests of our company or those of our shareholders or employees and that they do not abuse their positions and powers. The Supervisory Committee has no power to overturn the decisions or actions of our directors or officers and may only recommend that they correct any acts that are harmful to our interests or the interests of our shareholders or employees. The Supervisory Committee is currently composed of seven members appointed for a three year term. The term of the current members will expire in June 2011. Supervisory Committee members have the right to attend meetings of our board of directors, inspect our financial affairs and perform other supervisory functions.

 

51


Table of Contents

Audit Committee

Pursuant to Paragraph 14 of the Code of Best Practices set out in Appendix 14 of the Rules Governing the Listing of Securities on The Stock Exchange of Hong Kong Ltd, we formed an audit committee on June 15, 1999 which consists of three directors. The current members are Chen Xinyuan, Zhou Yunnong and Sun Chiping according to the Resolutions of the First Meeting of the Sixth Session of the Board of Directors. The principal duty of the audit committee is to review and supervise our financial reporting process and internal controls. The members of the audit committee will hold office for the same term as their directorships which will expire in 2011.

Remuneration Committee

We formed a remuneration committee on December 25, 2001 which consists of three directors. The current members are Dai Jinbao, Jiang Zhiquan and Zhou Yunnong. The key responsibility of the Remuneration Committee is to formulate and review the remuneration policy and plan for the directors and executive officers, formulate the standards for evaluation of the directors and executive officers and conduct such evaluations.

Summary Corporate Governance Differences

There are significant differences between our corporate governance practices and those of U.S. issuers listed on the New York Stock Exchange. Pursuant to Section 303A.11 of the NYSE listing Manual, we have disclosed certain of these differences on our website at www.spc.com.cn/enspc/spc/newsroomlook.php?Did=1650&cid=69dD1ev=5.

D. Employees.

As of December 31, 2010, we had 16,369 employees.

The following table shows the approximate number of employees we had at the end of our last three years by the principal business function they performed:

 

     December 31,  
     2008      2009      2010  

Management

     1,355         1,354         1,332   

Engineers, technicians and factory personnel

     9,795         9,396         9,023   

Accounting, marketing and other

     6,447         6,381         6,014   
                          

Total

     17,597         17,131         16,369   
                          

Approximately 37.16 % of our work force are graduates with an associate degree or higher. In addition, we offer our employees opportunities for education and training based upon our development and the individual performance of each employee.

A system of labor contracts has been adopted in our company. The contract system imposes discipline, provides incentives to adopt better work habits and gives us greater management control over our work force. We believe that by linking remuneration to productivity, the contract system has also improved employee morale. As of December 31, 2010, almost all of the work force was employed pursuant to labor contracts which specify the employee’s position, responsibilities, remuneration and grounds for termination. The contracts generally have short terms of one to five years and may be renewed with the agreement of both parties. The remaining personnel are employed for an indefinite term.

We have a trade union that protects employees’ rights, aims to assist in the fulfillment of our economic objectives, encourages employee participation in management decisions and assists in mediating disputes between us and union members. We have not been subject to any strikes or other labor disturbances which have interfered with our operations, and we believe that our relations with our employees are good. We are recommended by the Shanghai municipal government to participate in the national competition for “Enterprises Maintaining a Harmonious Relationship with Employees”.

Total remuneration of our employees includes salary and bonuses. Employees also receive certain benefits in terms of housing, education and health services that we subsidize, and other miscellaneous subsidies. In 2010, we incurred RMB1,441.3 million in employment costs.

 

52


Table of Contents

In compliance with Shanghai regulations, we and our employees participate in a defined contribution government pension scheme under which all employees upon retirement are entitled to receive pensions. In order to protect and properly enhance the living level of retired employees and improve the middle and long term incentive system, the company established an enterprise annuity plan. According to the plan, to the extent that the employees volunteer for the related payments, such employees are entitled to participate in the enterprise annuity plan. We will make payments to match the payments made by the employees after giving considerations to our profitability, the employee’s work responsibilities, contributions, and treatments post retirement based on the principle of universal benefits. The company has 13,710 retired employees under the above retirement insurance plans.

In addition to the pension benefits, pursuant to the relevant laws and regulations of the PRC, we and our employees participate in defined social security contributions for employees, such as a housing fund, basic medical insurance, supplementary medical insurance, unemployment insurance, injury insurance and maternity insurance.

E. Share Ownership.

The following table shows the ownership interests of our Directors, Supervisors and senior officers in our shares as of May 1, 2011. All shares indicated are A shares and are directly owned by the relevant persons. In each case, they represent less than 1% of the outstanding A shares. No change in shareholdings occurred. Except as disclosed below, none of the Directors, Supervisors or senior officers or their affiliates had any other beneficial interest in our issued share capital as of May 1, 2011.

 

Name

  

Position

   Shares held at
May 1, 2011
 

Rong Guangdao

   Chairman      3,600   

Wang Zhiqing

   Vice Chairman and President      0   

Wu Haijun

   Vice Chairman      0   

Li Honggen

   Director and Vice President      0   

Shi Wei

   Director and Vice President      0   

Dai Jinbao

   Director      0   

Lei Dianwu

   External Director      0   

Xiang Hanyin

   External Director      0   

Sun Chiping

   Independent Director      0   

Jiang Zhiquan

   Independent Director      0   

Zhou Yunnong

   Independent Director      0   

Chen Xinyuan

   Independent Director      0   

Gao Jinping

   Chairman of Supervisory Committee      0   

Zhang Chenghua

   Supervisor      0   

Wang Yanjun

   Supervisor      0   

Zhai Yalin

   External Supervisor      0   

Wu Xiaoqi

   External Supervisor      0   

Liu Xiangdong

   Independent Supervisor      0   

Yin Yongli

   Independent Supervisor      0   

Zhang Zhiliang

   Vice President      0   

Zhang Jianping

   Vice President      0   

Tang Chengjian

   Vice President      0   

Ye Guohua

   Chief Financial Officer      0   

Zhang Jingming

   Company Secretary and General Legal Counsel      0   

Du Chongjun

   Former Vice Chairman and Vice President      1,000   

Han Zhihao

   Former director      0   

 

53


Table of Contents

We have no employee share purchase plan, share option plan or other arrangement to involve employees in our share capital.

 

ITEM 7. MAJOR SHAREHOLDERS AND RELATED PARTY TRANSACTIONS.

A. Major Shareholders.

Sinopec Corp owns 55.56% of our share capital and is able to exercise all the rights of a controlling shareholder, including the election of directors and voting on amendments to our Articles of Association.

The table below sets forth information regarding ownership of our capital stock as of March 31, 2011 by (i) all persons who we know own more than five percent of our capital stock and (ii) our officers and directors as a group. We are not aware that any such shareholder had voting rights different from those of our other shareholders.

 

Title of Class

  

Identity of Person or Group

   Number of
Shares
Held
     Percent of
Total  Share
Capita
 

Domestic Shares

   China Petroleum & Chemical Corporation (1)      4,000,000,000         55.56

H Shares

   HKSCC nominees Ltd.      2,294,492,101         31.87

A Shares

   Directors and Officers      4,600         less than 1

 

(1). This company is controlled by China Petrochemical Corporation which is itself controlled by the Chinese government.

As of May 1, 2011, a total of 2,330,000,000 H Shares were outstanding. As of April 1, 2011, a total of 2,273,387 ADSs, representing the equivalent of 22,733,870 H Shares, were outstanding. As of April 21, 2011, they were held by 104 holders of record. A total of 720,000,000 circulating A Shares were outstanding on April 1, 2011.

To the best of our knowledge, except as disclosed above, we are not directly or indirectly controlled by another corporation, any foreign government, or any other natural or legal person, severally or jointly.

We are not aware of any arrangement that may at a subsequent date result in a change of control of our company.

B. Related Party Transactions.

Intercompany service agreements and business-related dealings

During 2010, pursuant to the Mutual Product Supply and Sales Service Framework Agreement entered into by the Company and Sinopec Corp, we purchased raw materials from, and sell petroleum products and petrochemicals as well as lease properties to, Sinopec Corp and its associates, and Sinopec Corp and its associates act as sales agents for our petrochemical products. Under the Comprehensive Services Framework Agreement entered into by the Company and Sinopec Group, we accept construction and installation, engineering design, insurance agency and financial services relating to the petrochemical industry provided by Sinopec Corp and its associates. The relevant connected transactions were conducted in accordance with the terms of the Mutual Product Supply and Sales Services Framework Agreement and the Comprehensive Services Framework Agreement. The transaction amounts of the relevant connected transactions did not exceed the caps in relation to the continuing connected transactions approved at the 2007 Extraordinary General Meeting. As the Mutual Product Supply and Sales Service Framework Agreement and the Comprehensive Services Framework Agreement were set to expire on December 31, 2010, we renewed these agreements with Sinopec Corp and Sinopec Group respectively upon approval and authorization at the 2010 Extraordinary General Meeting held on December 28, 2010. At the 2010 Extraordinary General Meeting, our shareholders also approved certain caps on the annual transaction values of certain ongoing continuing connected transactions for the years ending December 31, 2011, December 31, 2012 and December 31, 2013.

The purchases by us of crude oil and related materials from, and sales of petroleum products by us to, Sinopec Corp and its associates were conducted in accordance with the State’s relevant policy and applicable State tariffs or State guidance prices. As long as the State does not lift its control over purchases of crude oil, sales of petroleum products and pricing thereof, such connected transactions will continue to occur. We sell petrochemicals to Sinopec Corp and its associates and Sinopec Corp and its associates act as agents for the sale of petrochemicals in order to reduce our inventories, expand their trading, distribution and sales networks and improve our bargaining power with our customers. We lease part of the properties to Sinopec Corp and its associates in consideration of their good financial background and credit standing. We accept construction and installation, engineering design, insurance agency and financial services relating to the petrochemical industry from Sinopec Group and its associates in order to secure steady and reliable services at reasonable prices.

The prices of the continuing connected transactions conducted between the Company and Sinopec Group, Sinopec Corp and its associates are determined by the parties involved after consultation pursuant to (1) the fixed price of the state; or (2) the guiding price of the state; or (3) market prices, and the conclusion of agreements for the connected transactions are in compliance with the needs of the Company’s production and operation. Therefore the above continuing connected transactions do not cause a material impact on the Company’s independence.

 

54


Table of Contents

Unit: RMB in millions

Type of major transactions

  

Major related parties

   Amount      Percentage of
total amount
of the type of

transaction
 
                 (%)  
Income from sale of products and services(1)    Sinopec Huadong Sales Company Limited      29,019.1         37.43   
   Other related parties      11,902.9         15.35   

Purchases

   China International United Petroleum & Chemical Co., Ltd.      23,066.5         39.09   
   Other related parties      14,534.2         24.63   
Construction and installation fees    China Petrochemical Corporation and its subsidiaries      88.6         65.14   

 

(1) This includes an amount of RMB39,324.4 million for the connected transactions in respect of the sale of products or the provision of labor services to the controlling shareholder and its subsidiaries by the listed company during 2010.

Other related party transactions

We transferred to Sinopec Corp. a 81.97% equity interest owned by our wholly owned subsidiary Shanghai Petrochemical Investment Development Company Limited in Shanghai Jin Hua Industrial Company Limited for a consideration of RMB61,600,400. The relevant transfer agreement was entered into on February 8, 2006. The transaction generated a gain of RMB24,307,946 in 2006. The pricing principle was determined on the basis of a valuation report prepared by a qualified asset valuation company independent of the Company and Sinopec Corp. and upon arm’s length negotiations between the parties. On the asset disposal date, the book value of the assets was RMB37,292,454, while the appraised value of the assets was RMB53,600,422 as at March 31, 2005.

We entered into equity transfer agreements with Sinopec Finance Co., Ltd to transfer our respective equity interests in China Everbright Bank and Bank of Shanghai to Sinopec Finance Co., Ltd. The considerations for the China Everbright Bank transfer and Bank of Shanghai transfer were RMB66,993,800 and RMB14,729,600, respectively. The relevant transfer agreements were entered into on December 7, 2006. As at the asset appraisal date, the book value of the equity interests held by the respective parties in China Everbright Bank and Bank of Shanghai totaled RMB55,449,641. The increase in the fair value of those equity interests of RMB26,228,500 as a result of the above transaction was recognized in the reserve, net of deferred tax, in 2006. The transaction prices were determined by way of a bidding process on the China Beijing Equity Exchange. The transfer of equity interest in China Everbright Bank was completed in April 2007. The transfer of equity interest in Bank of Shanghai was completed in July 2007.

We signed an agreement on December 30, 2005 to transfer our 2% equity interest in Sinopec Finance Co., Ltd. to Sinopec Corp for a purchase price of RMB82,000,000. In accordance with the payment terms of the agreement, we were paid the consideration on February 28, 2006.

We paid an amount of RMB164,763,000 to Sinopec Corp and its subsidiary which consisted of equipment pre-payments and progress payments for the 380,000 tons per year glycol project and the long-cycle facility of the 3,300,000 tons per year diesel hydrogenization project. Both facilities were delivered in the first half of the year in 2006.

He Fei, a non-executive Director prior to June 18, 2002, is a partner of Haiwen & Partners, our legal advisor on Chinese laws, which has received and will continue to receive legal fees in connection with their representation of us.

Equity joint venture

Late in 2001, we established Secco, a Sino-foreign equity joint venture, together with BP and Sinopec Corp. We own a 20% interest in Secco, while BP and Sinopec Corp own 50% and 30% interests in Secco, respectively. Secco was established to build and operate a 900,000 ton Rated Capacity ethylene petrochemical manufacturing facility to manufacture and market ethylene, polyethylene, styrene, polystyrene, propylene, acrylonitrile, polypropylene, butadiene, aromatics and by-products; provide related after-sales services and technical advice with respect to such petrochemical products and by products; and engage in polymers application development. Secco completed construction in 2005. Secco’s total registered capital is US$901,440,964, of which we provided the Renminbi equivalent of US$180,287,952.

HKSE connected transactions rules

We are required by HKSE listing rules to obtain advance shareholder approval for certain transactions with related parties such as Sinopec Group, Sinopec Corp, or its associates. We comply with such HKSE listing rules by obtaining advance shareholder approval at least every three years for the renewal of our framework agreements (e.g. the Mutual Product Supply and Sales Services Framework Agreement and the Comprehensive Services Framework Agreement) with Sinopec Group and Sinopec Corp for setting maximum aggregated annual values spent on the supply of products and services under these agreements. The independent non-executive directors will need to confirm each year, upon reviewing our continuing connected transaction, that these transactions are conducted in the ordinary and usual course of our business, on normal commercial terms and in accordance with the terms of these agreements.

 

55


Table of Contents

C. Interests of Experts and Counsel.

Not applicable.

 

ITEM 8. FINANCIAL INFORMATION.

A. Consolidated Statements and Other Financial Information.

Please see Item 17. Financial Statements for our audited consolidated financial statements filed as part of this annual report.

Export Sales

In 2010, export sales accounted for RMB480.354 million (US$72.78 million) or 0.67% of our total net sales.

Litigation

Neither we nor any of our subsidiaries is a party to, nor is any of our or their property the subject of any legal or arbitration proceedings which may have significant effects on our financial position or profitability. We are not aware of any litigation or arbitration proceedings in which any of our directors, any member of our senior management or any of our affiliates is an adverse party or has a material adverse interest.

Dividend Policy

Our board of directors may propose dividend distributions subject to the approval of the shareholders. The Articles of Association also provide that, unless the shareholders otherwise resolve, our board of directors is authorized in advance to distribute interim dividends each year of up to 50% of our distributable profits. Shareholders receive dividends in proportion to their shareholdings.

The Articles of Association require that cash dividends and other distributions in respect of H shares be declared in Renminbi and paid by us in Hong Kong dollars while cash dividends and other distributions in respect of our domestic shares be paid in Renminbi. If we record no profit for the year, we may not distribute dividends in such year.

We expect to continue to pay dividends, although there can be no assurance as to the particular amounts that might be paid from year to year. Payment of future dividends will depend upon our revenue, financial condition, future earnings and other factors. See Item 5. Operating and Financial Review and Prospects and Item 3. Key Information – Selected Financial Data – Dividends.

B. Significant Changes.

No significant change has occurred since the date of the financial statements included in this Annual Report.

 

56


Table of Contents
ITEM 9. THE OFFER AND LISTING.

A. Offer and Listing Details

Set forth below is certain market information relating to our H Shares, ADSs and A Shares for the periods indicated.

 

          The Stock
Exchange

of Hong Kong
     The New
York Stock
Exchange
     The Shanghai
Stock

Exchange
 
          High      Low      High      Low      High      Low  

2006

        5.00         2.97         64.60         38.60         7.18         4.03   

2007

        7.38         3.26         102.77         31.37         22.49         6.05   

2008

        4.88         1.10         61.88         14.50         13.64         3.58   

2009

        4.13         1.61         52.09         20.75         12.48         5.06   

2010

        4.11         2.58         52.27         33.13         11.11         7.16   

2009

                    
   First Quarter      2.22         1.61         28.72         20.75         6.66         5.06   
   Second Quarter      3.10         1.94         39.47         27.26         8.87         6.27   
   Third Quarter      4.13         2.57         52.09         32.83         12.48         8.09   
   Fourth Quarter      3.21         2.90         44.38         38.12         12.37         10.16   

2010

                    
   First Quarter      3.35         2.58         43.14         33.17         11.11         9.46   
   Second Quarter      3.18         2.61         40.71         33.13         10.14         7.16   
   Third Quarter      3.35         2.83         42.93         36.28         9.68         7.34   
   Fourth Quarter      4.11         3.20         52.27         41.21         9.48         8.03   

2011

                    
   First Quarter      4.98         3.62         63.05         47.01         9.58         7.74   

Most Recent Six Months

                 
   November 2010      3.97         3.47         50.80         45.25         9.42         8.03   
   December 2010      4.11         3.79         52.27         49.11         9.38         8.19   
   January 2011      4.98         4.01         62.85         51.69         8.94         7.74   
   February 2011      4.95         3.88         63.05         50.10         9.08         7.99   
   March 2011      4.25         3.62         54.07         47.01         9.58         8.45   
   April 2011      4.14         3.42         51.80         44.88         10.89         8.71   

B. Plan of Distribution

Not applicable.

C. Markets

The principal trading market for our H Shares is the HKSE. The ADSs, each representing 100 H Shares, have been issued by The Bank of New York Mellon as a depositary under a Deposit Agreement with us and are listed on the NYSE under the symbol “SHI.” We have also listed our A Shares on the Shanghai Securities Exchange. Prior to our initial public offering on July 26, 1993 and subsequent listings on the HKSE and NYSE, there was no market for our H Shares or the ADSs. Public trading in our A Shares commenced on November 8, 1993.

D. Selling Shareholders

Not applicable.

E. Dilution

Not applicable.

F. Expenses of the issue

Not applicable.

 

57


Table of Contents
ITEM 10. ADDITIONAL INFORMATION.

A. Share Capital

Not applicable.

B. Memorandum and Articles of Association.

The following is a summary based upon provisions of our Articles of Association as currently in effect, the Company Law of the People’s Republic of China (1993) (as amended) and other selected laws and regulations applicable to us. You should refer to the text of the Articles of Association and to the texts of applicable laws and regulations for further information.

We are a joint stock limited company established in accordance with the Company Law and certain other laws and regulations of the PRC. We are registered with the Shanghai Administration of Industry and Commerce with business license number 310000000021453. Our Articles of Association provide, at article 11, that our purpose is:

 

   

to build and operate a diversified industrial company which will be one of the world’s leading petrochemical companies;

 

   

to promote the development of the petrochemical industry in China through the production of a broad variety of outstanding products; and

 

   

to practice advanced, scientific management and apply flexible business principles, and to develop overseas markets for our products so that we and our shareholders receive reasonable economic benefits.

Our scope of business is limited to matters approved by Chinese authorities. Article 12 provides that our primary business scope includes:

Refining crude oil, petroleum products, petrochemical products, synthetic fibers and monomers, plastic products, raw materials for knitting and textile products, preparation of catalysts and recover waste catalysts, power, heat, water and gas supply,, water treatment, railway cargo loading and unloading, inland water transport, wharf operation, warehousing, design, research and development, technology development, transfer, consultancy and other services, property management, lease of self-owned premises, internal staff training, design and fabrication of various advertisements, and release of advertisements on self-owned media (administrative license should be obtained when required). We may adjust these subject to approval by governmental authorities.

The following discussion primarily concerns our shares and the rights of our shareholders. Holders of our ADSs will not be treated as our shareholders and will be required to surrender their ADSs for cancellation and withdrawal from the depositary facility in which the H shares are held in order to exercise shareholder rights in respect of H shares.

Domestic shares and overseas-listed foreign invested H shares are both ordinary shares in our share capital. Domestic shares are shares we issue to domestic Chinese investors for subscription in Renminbi, while H shares are shares we issue for subscription in other currencies to investors from Hong Kong, Macau, Taiwan and outside of China.

Sources of Shareholders’ Rights

China’s legal system is based on written statutes and is a system in which decided legal cases have little precedent value. China’s legal system is similar to civil law systems in this regard. In 1979, China began the process of developing its legal system by undertaking to promulgate a comprehensive system of laws. In December 1993, the Standing Committee of the 8th National People’s Congress adopted the Chinese Company Law. Although the Chinese Company Law is expected to serve as the core of a body of regulatory measures, which will impose a uniform standard of corporate behavior on companies and their directors and shareholders, only a limited portion of this body of regulatory measures has so far been promulgated.

Currently, the primary sources of shareholder rights are the Articles of Association, the Chinese Company Law and the HKSE listing rules, which, among other things, impose standards of conduct, fairness and disclosure on us, our directors and our controlling shareholder. To facilitate the offering and listing of shares of Chinese companies overseas, and to regulate the behavior of companies whose shares are listed overseas, the former State Council Securities Committee and the former State Commission for Restructuring the Economic System issued the Mandatory Provisions for articles of association of Companies Listing Overseas on August 27, 1994. These provisions have been incorporated into our Articles of Association and any amendment to those provisions will only become effective after approval by the companies approval department authorized by the State.

In addition, upon the listing of and for so long as the H shares are listed on the HKSE, we will be subject to those relevant ordinances, rules and regulations applicable to companies listed on the HKSE, the Securities and Futures Ordinance and the Codes on Takeovers and Mergers and Share Repurchases.

 

58


Table of Contents

Unless otherwise specified, all rights, obligations and protections discussed below derive from our Articles of Association and/or the Chinese Company Law.

Enforceability of Shareholders’ Rights

There has not been any public disclosure in relation to the enforcement by holders of H shares of their rights under the charter documents of joint stock limited companies or the Chinese Company Law or in the application or interpretation of the Chinese or Hong Kong regulatory provisions applicable to Chinese joint stock limited companies.

In most states of the United States, shareholders may sue a corporation “derivatively”. A derivative suit involves the commencement by a shareholder of a corporate cause of action against persons who have allegedly wronged the corporation, where the corporation itself has failed to enforce the claims directly. This would include suits against corporate officers, directors, or controlling shareholders. This type of action is brought based upon a primary right of the corporation, but is asserted by a shareholder on behalf of the corporation. In accordance with the Company Law of the People’s Republic of China, if a company incurs losses due to the violation of any provision of laws, administrative regulations or the company’s articles of association by any of its directors, supervisors and officers during his/her discharge of duties entrusted by the company, or due to any other person’s infringement of the company’s legal rights or interests, the shareholders of the company may take legal action before a court under the Company Law of the People’s Republic of China.

Our Articles of Association provide that all differences or claims

 

   

between a holder of H shares and us;

 

   

between a holder of H shares and any of our directors, supervisors, manager or other senior officers; or

 

   

between a holder of H shares and a holder of domestic shares,

involving any right or obligation provided in the Articles of Association, the Chinese Company Law or any other relevant law or administrative regulation which concerns our affairs must, with certain exceptions, be referred to arbitration at either the China International Economic and Trade Arbitration Commission in China or the Hong Kong International Arbitration Center. Our Articles of Association also provide that the arbitration will be final and conclusive. On June 21, 1999, an arrangement was made between Hong Kong and China for the summary mutual enforcement of each other’s arbitration awards in a manner consistent with the United Nations Convention on the Recognition and Enforcement of Foreign Arbitral Awards and practices that occurred before the handover of Hong Kong to China. This arrangement was approved by the Supreme Court of China and the Hong Kong Legislative Council, and became effective on February 1, 2000.

All of our directors and officers reside outside the United States (principally in China) and substantially all of our assets and of those persons are located outside the United States. Therefore, you may not be able to effect service of process within the United States against any of those persons. In addition, China does not have treaties providing for the reciprocal recognition and enforcement of judgements of courts within the United States or most other countries that are members of the Organization for Economic Cooperation and Development. This means that administrative actions brought by regulatory authorities such as the Securities and Exchange Commission, and other actions which result in foreign court judgements could only be enforced in China if the judgements or rulings do not violate the basic principles of the law of China or the sovereignty, security and social public interest of the society of China, as determined by a People’s Court of China which has jurisdiction for recognition and enforcement of judgements. We have been advised by our Chinese counsel, Haiwen & Partners, that there is doubt as to the enforceability in China of any actions to enforce judgements of United States courts arising out of or based on the ownership of our H shares or ADSs, including judgements arising out of or based on the civil liability provisions of United States federal or state securities laws.

Restrictions on Transferability and the Share Register

All fully paid up H shares will be freely transferable in accordance with the Articles of Association unless otherwise prescribed by law and/or administrative regulations. Under current laws and regulations, H shares may be traded only among investors who are not Chinese persons, and may not be sold to Chinese investors. Consequences under Chinese law of a purported transfer of H shares to Chinese investors are unclear.

 

59


Table of Contents

As provided in our Articles of Association, we may refuse to register a transfer of H shares without providing any reason unless:

 

   

all relevant transfer fees and stamp duties are paid;

 

   

the instrument of transfer is accompanied by the share certificates to which it relates and any other evidence reasonably required by our board to prove the transferor’s right to make the transfer;

 

   

there are no more than four joint holders as transferees; and

 

   

the H shares are free from any lien of ours.

Additionally, no transfers of shares may be registered within the 30 days prior to a shareholders’ general meeting or within five days before we decide on the distribution of dividends.

We are required to keep a register of our shareholders which shall be comprised of various parts, including one part which is to be maintained in Hong Kong in relation to H shares listed on the HKSE. Shareholders have the right to inspect the share register. For a reasonable fee, shareholders may copy any part of the share register, obtain background information regarding our directors, supervisors, manager and other senior officers, minutes of shareholder general meetings and reports regarding our share capital and any share repurchases in the prior year.

Dividends

Upon approval by ordinary resolution at a shareholders’ meeting, our Board of Directors may propose dividend distribution at any time.

Dividends may only be distributed, however, after allowance has been made for:

 

   

recovery of losses, if any;

 

   

allocations to the statutory common reserve fund; and

 

   

allocations to a discretionary common reserve fund.

The Articles of Association require us to appoint on behalf of the holders of H shares a receiving agent which is registered as a trust corporation under the Trustee Ordinance of Hong Kong to receive dividends we declare in respect of the H shares on behalf of the H shareholders. The Articles of Association require that cash dividends and other distributions in respect of H shares be declared in Renminbi and paid by us in Hong Kong dollars while cash dividends and other distributions of the domestic shares shall be paid in Renminbi.

If we record no profit for the year, we may not normally distribute dividends for the year.

Dividend payments may be subject to Chinese withholding tax. See Item 10. Additional Information – Taxation.

Voting Rights and Shareholders’ Meetings

Our board of directors must convene a shareholders’ annual general meeting once every year within six months from the end of the preceding financial year. Our board must convene an extraordinary general meeting within two months of the occurrence of any one of the following events:

 

   

where the number of directors is less than five as required by the Chinese Company Law or two-thirds of the number specified in our Articles of Association;

 

   

where our unrecovered losses reach one-third of the total amount of our share capital;

 

   

where shareholder(s) holding 10% or more of our issued and outstanding voting shares request(s) in writing; or

 

   

whenever our board deems necessary or our Supervisory Committee so requests.

 

60


Table of Contents

Meetings of a special class of shareholders must be called in specified situations when the rights of the holders of that class of shares may be varied or abrogated, as discussed below. The Board of Directors, the Supervisory Committee, and shareholders individually or collectively holding 3% or more of our total voting shares are entitled to make written proposals to a shareholders’ meeting. Shareholders individually or collectively holding more than 3% of our total shares may submit written interim proposals to the convener of a shareholders’ meeting ten days before the meeting.

All shareholders’ meetings must be convened by our board by notice given to shareholders by personal service, mail or announcement in the newspaper not less than 45 days before the meeting. Based on the written replies we receive 20 days before a shareholders’ meeting, we will calculate the number of voting shares represented by shareholders who have indicated that they intend to attend the meeting. We can convene the shareholders’ general meeting if the number of voting shares represented by those shareholders is more than one-half of our total voting shares. Otherwise, we shall, within five days, inform the shareholders again of the motions to be considered and the date and venue of the meeting by way of public announcement. After the announcement is made, the shareholders’ meeting may be convened. Our accidental omission to give notice of a meeting to, or the non-receipt of notice of a meeting by, a shareholder will not invalidate the proceedings at that shareholders’ meeting. However, an extraordinary shareholders meeting cannot conduct any business not contained in the notice of meeting.

Shareholders at meetings have the power, among other things, to decide on our operational policies and investment plans, to approve or reject our proposed annual budget, approve our profit distribution plans, an increase or decrease in share capital, the issuance of debentures, our merger or liquidation and any amendment to our Articles of Association. Shareholders also have the right to review any proposals by a shareholder owning 5% or more of our shares. In general, holders of H shares and domestic shares vote together as a single class at all meetings and on all matters. However, the rights of a class of shareholders may not be varied or abrogated, unless approved by both a special resolution of all shareholders at a general shareholders’ meeting and by a special resolution of shareholders of that class of shares at a separate meeting. Our Articles of Association specify, without limitation, that the following amendments would be deemed to be a variation or abrogation of the rights of a class of shareholders:

 

   

increasing or decreasing the number of shares of a class or of a class having voting or distribution rights or privileges equal or superior to that class;

 

   

removing or reducing rights to receive dividends in a particular currency;

 

   

creating shares with voting or distribution rights superior to shares of that class;

 

   

restricting or adding restrictions to the transfer of ownership of shares of that class;

 

   

allotting and issuing rights to subscribe for, or to convert into, shares of that class or another class;

 

   

increasing the rights or privileges of any other class; or

 

   

modifying the provision of our Articles of Association that specifies which amendments would be deemed a variation or abrogation of the rights of a class of shareholder.

For votes on any of these matters, or any other matter that would vary or abrogate the rights of the domestic shares or H shares, the holders of domestic shares and H shares are deemed to be separate classes and vote separately. However, “Interested Shareholders” are not entitled to vote at class meetings. The meaning of “Interested Shareholder” depends on the proposal to be voted on at the class meeting:

 

   

If the proposal is for us to repurchase our shares either from all shareholders proportionately or by purchasing share on a stock exchange, an “Interested Shareholder” is our controlling shareholder;

 

   

If the proposal is for us to repurchase our shares from a shareholder by a private contract, an “Interested Shareholder” is the shareholder whose shares would be repurchased;

 

   

If the proposal is for our restructuring, an “Interested Shareholder” is any shareholder that has an interest in the restructuring different from the other shareholders of the class or who bears a burden under the proposed restructuring that is less than proportionate to his shareholdings of the class.

Our Articles of Association specifically provide that an issue of up to 20% of domestic and H shares would not be a variation or abrogation of the rights of domestic shareholders or H shareholders, therefore, separate approval of the domestic shareholders or H Shareholders would not be required.

Each share is entitled to one vote on all matters submitted to a vote of our shareholders at all shareholders’ meetings, except for meetings of a special class of shareholders where only holders of shares of the affected class are entitled to vote on the basis of one vote per share of the affected class.

 

61


Table of Contents

Shareholders are entitled to attend and vote at meetings either in person or by proxy. Proxy authorization forms must be in writing and deposited at our company’s principal offices, or at such other place specified in the notice of shareholders meeting not less than 24 hours before the time that such meeting will be held or the time appointed for passing upon the relevant resolutions. If a proxy authorization form is signed by a third party on behalf of the relevant shareholder, then such proxy authorization form must be accompanied by the signature authorization letter or other such document authorizing such third party to sign on behalf of the shareholder.

Except for those actions discussed below, which require supermajority votes, or special resolutions, resolutions of the shareholders are passed by a simple majority of the voting shares held by shareholders who are present in person or by proxy. Special resolutions must be passed by more than two-thirds of the voting rights represented by shareholders who are present in person or by proxy.

The following decisions must be adopted by special resolution:

 

   

an increase or reduction of our share capital or the issue of shares of any class, warrants and other similar securities;

 

   

the issue of our debentures;

 

   

our division, merger, dissolution and liquidation;

 

   

amendments to our Articles of Association;

 

   

significant acquisition or disposal of material assets or provision of guarantees conducted within the period of one year with a value exceeding 30% of our latest audited total assets;

 

   

share incentive schemes; and

 

   

any other matters considered by the shareholders in a general meeting and which they have resolved by way of an ordinary resolution to be material and should be adopted by special resolution.

All other actions taken by the shareholders, including the appointment and removal of our directors and independent auditors and the declaration of normal dividend payments, will be decided by an ordinary resolution of the shareholders.

Our listing agreement with the HKSE provides that we may not permit amendments to certain sections of our Articles of Association that are subject to the Mandatory Provisions. These sections include provisions relating to (i) varying the rights of existing classes of shares, (ii) voting rights, (iii) our ability to purchase our own shares, (iv) rights of minority shareholders and (v) procedures on liquidation. In addition, certain amendments to the Articles of Association require the approval and assent of Chinese authorities.

Board of Directors

Our Articles of Association authorize up to 12 directors. Directors are elected by shareholders at a general meeting for a three year term from among candidates nominated by the board of directors or by shareholders holding 3% or more of our shares (independent directors may be nominated by shareholders each holding 1% or more of our shares). Because our directors do not serve staggered terms, the entire board of directors will stand for election, and could be replaced, every three years. Our directors are not required to hold any shares in us, and there is no age limit requirement for the retirement or non- retirement of our directors.

In addition to obligations imposed by laws, administrative regulations or the listing rules of the stock exchanges on which our shares are listed, the Articles of Association place on each of our directors, supervisors, manager and any other senior officers a duty to each shareholder, in the exercise of our functions and powers entrusted to them:

 

   

not to cause us to exceed the scope of business stipulated in our business license;

 

   

to act honestly in what he considers our best interests;

 

   

not to expropriate our assets in any way, including (without limitation) usurpation of opportunities which may benefit us; and

 

   

not to expropriate the individual rights of shareholders, including (without limitation) rights to distributions and voting rights, except according to a restructuring which has been submitted to the shareholders for their approval in accordance with the Articles of Association.

 

62


Table of Contents

Our Articles of Association further place on each of our directors, supervisors, manager and other senior officers:

 

   

a duty, in the exercise of their powers and discharge of their duties, to exercise the care, diligence and skill that a reasonably prudent person would exercise in comparable circumstances;

 

   

a fiduciary obligation, in the discharge of his duties, not to place himself or herself in a position where his or her interests may conflict with his or her duty to us; and

 

   

a duty not to cause a person or an organization related or connected to him or her in specified relationships to do what they are prohibited from doing.

We pay all expenses that our directors incur for their services as directors. Directors also receive compensation for their services under service contracts that are negotiated by the board of directors and approved by the shareholders.

Subject to the stipulations of relevant laws and regulations, the shareholders in a general meeting may by ordinary resolution remove any director before the expiration of his term of office. Except for the restrictions placed on controlling shareholders, discussed below, our shareholders in general meeting have the power to relieve a director or supervisor from liability for specific breaches of duty.

Cumulative voting is required for a meeting of shareholders held for the election of two or more of our directors or supervisors as long as more than 30% of our outstanding shares are held by a single shareholder. Cumulative voting allows shareholders to cast a number of votes for a candidate equal to the number of shares held multiplied by the number of directors being elected at the shareholders’ meeting. If a shareholder attempts to cast more votes than he is entitled to under this system, all of the shareholder’s votes will be invalid and will be deemed an abstention.

More than one third of our directors of board must be independent from our shareholders and not hold any office with us (each, “Independent Director”). At least one Independent Director must be an accounting professional and all Independent Directors must possess a basic knowledge of the operations of a listed company and be familiar with relevant laws and rules and have at least five years working experience in law, economics or other area required for the fulfillment of responsibilities as an Independent Director. Independent Directors may not serve for terms exceeding six years. In addition, there are specific persons who are disqualified from acting as Independent Director. These include:

 

   

immediate family members of persons who work for us or our associated entities;

 

   

persons or their immediate family who hold one percent or more of our shares or are among our ten largest shareholders;

 

   

any persons that satisfied the foregoing conditions within the past one year;

 

   

persons providing financial, legal, consultation or other services to us or our associated entities;

 

   

persons who already serve as Independent Director for five other listed companies; and

 

   

anyone identified by the China Securities Regulatory Commission as unsuitable for serving as an Independent Director.

If the resignation of an Independent Director would cause our Board of Directors to have less than one third Independent Directors, the resignation will only become effective after a new Independent Director has been appointed.

Our Board will be required to meet at least four times each year. Directors who miss two consecutive Board meetings without appointing an alternate director to attend on their behalf will be proposed for removal at the next shareholders’ meeting, provided that Independent Directors may miss three consecutive meetings in person before being proposed for removal.

Directors may not vote on any matter in which he has a material interest, nor will he be counted for purposes of forming a quorum on such a matter.

Board resolutions are passed by a simple majority of the Directors except for the following matters which require the consent of more than two thirds of the Directors:

 

   

proposals for our financial policies;

 

   

the increase or reduction of our registered capital;

 

   

the issue of securities of any kind and their listing;

 

   

any repurchase of our shares;

 

63


Table of Contents
   

significant acquisitions or disposals;

 

   

our merger, division or dissolution; and

 

   

any amendment to our Articles of Association.

Our Board of Directors or Supervisory Committee may nominate candidates for our Board of Directors and Supervisory Committee. In addition, shareholders holding one percent or more of our shares have the right to nominate candidates for Independent Director or Independent Supervisor and shareholders holding three percent or more of our shares have the right to nominate other candidates for Director or Supervisor. For Director candidates, the nominator and candidate will be responsible for providing truthful and complete information about the candidate for disclosure. Candidates for Independent Director must publicly declare that there does not exist any relationship between himself and us that may influence his independent, objective judgement. The China Securities Regulatory Commission may veto any candidate for Independent Director.

Any material connected transaction are subject to prior approval by our Independent Directors. Connected transactions are those defined by the HKSE and by Chinese rules and regulations, but would generally include transactions with any of the following:

 

   

any company that, directly or indirectly, controls us or is under common control with us;

 

   

any shareholders owning 5% or more of our shares;

 

   

our directors, supervisors and other senior management;

 

   

any of our key technical personnel or key technology suppliers; and

 

   

any close relative or associate of any of the above.

Our independent directors can also propose to the Board of Directors the appointment or removal of our auditors, the convening of a Board meeting, independently appoint external auditors, solicit votes from shareholders and report circumstances directly to shareholders, Chinese securities regulatory authorities or other government departments. Two or more may request that the Board convene an extraordinary meeting of shareholders.

Our Independent Directors will have to express their opinion on specified matters to the Board or to the shareholders at a shareholders’ meeting, either by a single unanimous statement or individually. These matters are:

 

   

the nomination, removal and remuneration of directors or senior management;

 

   

any major loans or financial transactions with our shareholders or related enterprises and whether we have taken adequate steps to ensure repayment;

 

   

matters that the Independent Director believes may harm the rights and interests of minority shareholders; and

 

   

any other matter that they are required to opine on by applicable law or rules.

These opinions must be expressed as either, agree, qualified agreement, opposition or unable to form an opinion. All but agreement must also be accompanied by a supporting explanation. If public disclosure of the matter is required, we must also disclose the opinions of our Independent Directors.

Any Independent Director may engage independent institutions to provide independent opinions as the basis of their decision. We must arrange the engagement and bear any costs.

Supervisory Committee

The Supervisory Committee is responsible for supervising our directors and senior officers and preventing them from abusing their positions and powers or infringing upon the rights and interests of our company or those of our shareholders and employees. The Supervisory Committee has no power over the decisions or actions of our directors or officers except for requesting the directors or officers to correct any acts that are harmful to our interests. The Supervisory Committee is currently composed of seven members appointed for a three year term. It has the right to:

 

   

attend the meetings of our board of directors;

 

   

inspect our financial affairs;

 

   

supervise and evaluate the conduct of our directors, general manager and other senior officers in order to determine whether they violate any laws, regulations or the Articles of Association in performing their duties;

 

64


Table of Contents
   

require our directors, general manager or other senior officers to correct any act harmful to our interests and those of our shareholders and employees;

 

   

verify financial reports, accounting reports, business reports, profit distribution plans and other financial information proposed to be tabled at the shareholders’ general meeting;

 

   

require the board of directors to convene an extraordinary general meeting of shareholders;

 

   

represent us in negotiations with directors or in initiating legal proceedings against a director on our company’s behalf;

 

   

conduct investigation into any identified irregularities in our operations, and where necessary, to engage accountants, legal advisers or other professionals to assist in the investigation; and

 

   

any other matters authorized by the Articles of Association.

Our Supervisory Committee must include three employee representatives appointed by our employees. The remaining members are appointed by the shareholders in a general meeting, provided that our directors, general manager and senior officers are not eligible to serve as supervisors. The Supervisory Committee must meet at least once a year. Decisions of the Supervisory Committee must be made by a one-half vote. We will pay all reasonable expenses incurred by the Supervisory Committee in appointing professional advisors, such as lawyers, accountants or auditors.

Liquidation Rights

In the event of our liquidation, payment of debts out of our remaining assets will be made in the order of priority prescribed by applicable laws and regulations. After payment of debts, we will distribute the remaining property to shareholders according to the class and proportion of their shareholdings. For this purpose, the H shares will rank equally with the domestic shares.

Obligation of Shareholders

Shareholders are not obligated to make any further contributions to our share capital other than as agreed by the subscriber of the relevant shares on subscription. This provision means that holders of ADSs will also not be obligated to make further contributions to our share capital.

Duration

We are organized as a joint stock limited company of indefinite duration.

Increase in Share Capital

The Articles of Association require that approval by a resolution of the shareholders be obtained prior to issuing new shares. New issues of shares must also be approved by the relevant Chinese authorities.

Reduction of Share Capital and Purchase by Us of Our Shares

We may reduce our registered share capital only upon obtaining the approval of the shareholders and, when applicable, relevant Chinese authorities. Repurchases may be made either by way of a general offer to all shareholders in proportion to their shareholdings, by purchasing our shares on a stock exchange or by an off-market contract with individual shareholders.

Restrictions on Large or Controlling Shareholders

Our Articles of Association provide that, in addition to any obligation imposed by laws and administrative regulations or required by the listing rules of the stock exchanges on which our shares are listed, a controlling shareholder cannot exercise voting rights in a manner prejudicial to the interests of the shareholders generally or of some part of the shareholders:

 

   

to relieve a director or supervisor from his or her duty to act honestly in our best interest;

 

   

to approve the expropriation by a director or supervisor (for his or her own benefit or for the benefit of another person) of our assets in any way, including, without limitation, opportunities which may benefit us; or

 

   

to approve the expropriation by a director or supervisor (for his or her own benefit or for the benefit of another person) of the individual rights of other shareholders, including, without limitation, rights to distributions and voting rights (but not according to a restructuring of our company which has been submitted for approval by the shareholders in a general meeting in accordance with our Articles of Association).

 

65


Table of Contents

A controlling shareholder, however, will not be precluded by our Articles of Association or any laws and administrative regulations or the listing rules of the stock exchanges on which our shares are listed from voting on these matters.

A controlling shareholder is defined by our Articles of Association as any person who, acting alone or together with others:

 

   

has the power to elect more than one-half of the board of directors;

 

   

has the power to exercise, or to control the exercise of, 30% or more of our voting rights;

 

   

holds 30% or more of our issued and outstanding shares; or

 

   

has de facto control of us in any other way.

Minutes, Accounts and Annual Report

Our shareholders may inspect copies of the minutes of the shareholders’ general meetings during our business hours free of charge. Shareholders are also entitled to receive copies of these minutes within seven days of receipt of the reasonable charges we may require.

Our fiscal year is the calendar year ending December 31. Each fiscal year, we must mail our financial report to shareholders not less than 21 days before the date of the shareholders’ annual general meeting. These and any interim financial statements must be prepared in accordance with Chinese accounting standards and, for so long as H shares are listed on the HKSE, must also be prepared in accordance with or reconciled to either Hong Kong accounting standards or international accounting standards. The financial statements must be approved by an ordinary resolution of the shareholders at the annual general meeting.

Independent auditors are appointed each year by the shareholders at the annual meeting.

C. Material Contracts.

We have not entered into any material contracts other than in the ordinary course of business and other than those described in Item 4. “Information on the Company” or elsewhere in this annual report on Form 20-F.

D. Exchange Controls.

Our Articles of Association require that cash dividends on our H Shares be declared in Renminbi and paid in HK dollars. The Articles of Association further stipulate that such dividends must be converted to HK dollars at a rate equal to the average of the closing exchange rates for HK dollars as announced by the Chinese Foreign Exchange Trading Center for the calendar week preceding the date on which the dividends are declared.

The Renminbi currently is not a freely convertible currency. The State Administration of Foreign Exchange (“SAFE”), under supervision of the People’s Bank of China (“PBOC”) controls the conversion of Renminbi into foreign currency. Although PRC governmental policies were introduced in 1996 to reduce restrictions on the convertibility of Renminbi into foreign currency for current account items, conversion of Renminbi into foreign exchange for capital items, such as foreign direct investment, loans or securities, requires the approval of SAFE and other relevant authorities. These limitations could affect our ability to obtain foreign exchange through debt or equity financing, or to obtain foreign exchange for capital expenditures.

On July 21, 2005, the Chinese government changed its policy of pegging the Renminbi to the U.S. dollar. Under the new policy, the Renminbi is permitted to fluctuate within a narrow and managed band against a basket of certain foreign currencies. Since the adoption of this new policy, the value of the Renminbi has fluctuated daily within a narrow band, but overall has appreciated against the US dollar. Nevertheless, the PRC government continues to receive significant international pressure to further liberalize its currency policy which could result in a further and more significant appreciation in the value of the Renminbi against the US dollar.

While the impact of the foregoing developments is not entirely clear, it appears that the trend in the Chinese government’s foreign exchange policy is toward easier convertibility of the Renminbi.

The holders of the ADSs will receive the HK dollar dividend payments in US dollars at conversion rates related to market rates and subject to fees as set forth in our Deposit Agreement with The Bank of New York Mellon, as Depositary. The HK dollar is currently linked to and trades within a narrow band against the US dollar at a rate that does not deviate significantly from HK$7.80 = US$1.00. The Hong Kong government has stated its intention to maintain such link, although there can be no guarantee that such link will be maintained.

 

66


Table of Contents

E. Taxation

PRC Taxation

The following is a summary of those taxes, including withholding provisions, to which United States security holders are subject under existing Chinese laws and regulations. The summary is subject to changes in Chinese law, including changes that could have retroactive effect. The summary does not take into account or discuss the tax laws of any country other than China, nor does it take into account the individual circumstances of a security holder. This summary does not purport to be a complete technical analysis or an examination of all potential tax effects under such laws and regulations.

Tax on Dividends

For an Individual Investor

According to the Individual Income Tax Law of the People’s Republic of China, as amended on December 29, 2007 (the “Individual Income Tax Law”) dividends paid by Chinese companies to individual investors are subject to Chinese withholding tax at a flat rate of 20%. As for a foreign individual investor that neither has a domicile nor resides in China, or that has no domicile and has resided in China for no more than one year, the dividends received by such an investor in China are generally subject to a withholding tax at a flat rate of 20% under the individual income tax law, subject to exemption or reduction by an applicable income tax treaty.

For a Corporation

According to the Enterprise Income Tax Law of the People’s Republic of China (“Enterprise Income Tax Law “) and its implementation rules, effective January 1, 2008, dividends by Chinese resident enterprises to non-resident enterprises are ordinarily subject to a Chinese withholding tax levied at a flat rate of 10%. For purposes of the Enterprise Income Tax Law, a “Chinese resident enterprise” is an enterprise which is either (i) set up in China in accordance with PRC laws or (ii) set up in accordance with the laws of a foreign country (region) but whose actual administrative headquarters is in China. For purposes of the Enterprise Income Tax Law, a “non-resident enterprise” is an enterprise which is set up in accordance with the laws of a foreign country (region) and whose actual administrative headquarters is located outside China but which has either (i) set up a legal presence in China or (ii) has income originating from China despite not having formally set up a legal presence in China. The State Administration of Taxation issued a Circular on Issues Relating to the Withholding of Enterprise Income Tax for Dividends Distributed by Resident Enterprises in China to Non-resident Enterprises Holding H-shares of the Enterprises (Guo Shui Han [2008] No. 897)(“Circular No. 897”) on November 6, 2008, which further clarifies that Chinese resident enterprises should, in distributing dividends for 2008 or any year hereafter to non-resident enterprises holding H-shares of the Chinese resident enterprise, withhold enterprise income tax for such dividends at a tax rate of 10%. After receiving dividends, non-resident enterprises holding H-shares of any Chinese resident enterprise can, on their own or through an agent, file an application to the relevant taxation authorities for such dividends to be covered by any applicable tax treaty (or other arrangement). The relevant taxation authorities should, upon reviewing and verifying the application and supporting materials to be correct, refund the difference between the tax levied and the tax payable calculated at a tax rate specified by the applicable tax treaty (or other arrangement).

Capital Gains Tax

In accordance with the new Enterprise Income Tax Law and its implementation rules, capital gains realized by foreign enterprises which are non-resident enterprises in China upon the sale of overseas-listed shares are generally subject to a PRC withholding tax levied at a rate of 10% unless exempted or reduced pursuant to an applicable double-taxation treaty or other exemptions. The capital gains realized by resident enterprises, including enterprises established under the laws of non-PRC jurisdictions but whose “de facto management body” is located in the PRC upon the sales of overseas-listed shares are subject to the PRC enterprise income tax.

Tax Treaties

China has an income tax treaty with the United States that currently limits the rate of Chinese withholding tax to 10% for dividends paid to individuals and corporations that qualify for treaty benefits. However, this treaty does not offer reduced tax rates for capital gains.

Stamp Tax

While no express exemption exists for the imposition of Chinese stamp tax on transfers of Overseas Shares pursuant to the Provisional Regulations of the People’s Republic of China Concerning Stamp Tax effective on July 1, 1989, we are not aware of any circumstance under which Chinese stamp tax has actually been imposed on the transfer of Overseas Shares.

Estate or Gift Tax

China does not currently impose any estate or gift tax.

 

67


Table of Contents

U.S. Taxation

The following is a summary of the material U.S. federal income tax consequences of the ownership and disposition of H Shares or ADSs. The following discussion is not exhaustive of all possible tax considerations. This summary is based upon the Internal Revenue Code of 1986, as amended (the “Code”), regulations promulgated under the Code by the U.S. Treasury Department (including proposed and temporary regulations), rulings, current administrative interpretations and official pronouncements of the Internal Revenue Service (the “IRS”), and judicial decisions, all as currently in effect and all of which are subject to differing interpretations or to change, possibly with retroactive effect. Such change could materially and adversely affect the tax consequences described below. No assurance can be given that the IRS will not assert, or that a court will not sustain, a position contrary to any of the tax consequences described below.

This discussion does not address state, local, or foreign tax consequences of the ownership and disposition of H Shares or ADSs. (See “PRC Taxation” above).

This summary is for general information only and does not address all aspects of U.S. federal income taxation that may be important to a particular holder in light of its investment or tax circumstances or to holders subject to special tax rules, such as: banks; financial institutions; insurance companies; dealers in stocks, securities, or currencies; traders in securities that elect to use a mark-to- market method of accounting for their securities holdings; tax-exempt organizations; real estate investment trusts; regulated investment companies; qualified retirement plans, individual retirement accounts, and other tax-deferred accounts; expatriates of the United States; persons subject to the alternative minimum tax; persons holding H Shares or ADSs as part of a straddle, hedge, conversion transaction, or other integrated transaction; persons who acquired H Shares or ADSs pursuant to the exercise of any employee stock option or otherwise as compensation for services; persons actually or constructively holding 10% or more of our voting stock; and U.S. Holders (as defined below) whose functional currency is other than the U.S. dollar.

This discussion is not a comprehensive description of all of the U.S. federal tax consequences that may be relevant with respect to the ownership and disposition of H Shares or ADSs. We urge you to consult your own tax advisor regarding your particular circumstances and the U.S. federal income and estate tax consequences to you of owning and disposing of H Shares or ADSs, as well as any tax consequences arising under the laws of any state, local, or foreign or other tax jurisdiction and the possible effects of changes in U.S. federal or other tax laws.

This summary is directed solely to persons who hold their H Shares or ADSs as capital assets within the meaning of Section 1221 of the Code, which generally means as property held for investment. For purposes of this discussion, the term “U.S. Holder” means a beneficial owner of H Shares or ADSs that is any of the following:

 

   

a citizen or resident of the United States or someone treated as a U.S. citizen or resident for U.S. federal income tax purposes;

 

   

a corporation (or other entity taxable as a corporation for U.S. federal income tax purposes) created or organized in or under the laws of the United States, any state thereof, or the District of Columbia;

 

   

an estate, the income of which is subject to U.S. federal income taxation regardless of its source;

 

   

a trust if a U.S. court can exercise primary supervision over the trust’s administration and one or more U.S. persons have the authority to control all substantial decisions of the trust; or

 

   

a trust in existence on August 20, 1996 that has a valid election in effect under applicable Treasury Regulations to be treated as a U.S. person.

The term “Non-U.S. Holder” means a beneficial owner of H Shares or ADSs that is not a U.S. Holder. As described in “Taxation of Non-U.S. Holders” below, the tax consequences to a Non-U.S. Holder may differ substantially from the tax consequences to a U.S. Holder.

If a partnership (including for this purpose any entity treated as a partnership for U.S. federal income tax purposes) is a beneficial owner of H Shares or ADSs, the U.S. federal income tax consequences to a partner in the partnership will generally depend on the status of the partner and the activities of the partnership. A holder of H Shares or ADSs that is a partnership and the partners in such partnership should consult their own tax advisors regarding the U.S. federal income tax consequences of the ownership and disposition of H Shares or ADSs.

ADSs

As it relates to the ADSs, this discussion is based in part upon the representations of the depositary and the assumption that each obligation in the deposit agreement and any related agreement will be performed in accordance with its terms.

 

68


Table of Contents

Generally, a holder of ADSs will be treated as the owner of the underlying H Shares represented by those ADSs for U.S. federal income tax purposes. Accordingly, no gain or loss will be recognized if the holder exchanges ADSs for the underlying H Shares represented by those ADSs. The holder’s adjusted tax basis in the H Shares will be the same as the adjusted tax basis of the ADSs surrendered in exchange therefor, and the holding period for the H Shares will include the holding period for the surrendered ADSs.

TAXATION OF U.S. HOLDERS

The discussion in “Distributions on H Shares or ADSs” and “Dispositions of H Shares or ADSs” below assumes that we will not be treated as a passive foreign investment company (“PFIC”) for U.S. federal income tax purposes. For a discussion of the rules that apply if we are treated as a PFIC, see the discussion in “Passive Foreign Investment Company” below.

Distributions on H Shares or ADSs

General. Subject to the discussion in “Passive Foreign Investment Company” below, if you actually or constructively receive a distribution on H Shares or ADSs, you must include the distribution in gross income as a taxable dividend on the date of your (or in the case of ADSs, the depositary’s) receipt of the distribution, but only to the extent of our current or accumulated earnings and profits, as calculated under U.S. federal income tax principles. Such amount must be included without reduction for any foreign taxes withheld. Dividends paid by us will not be eligible for the dividends received deduction allowed to corporations with respect to dividends received from certain domestic corporations. Dividends paid by us may or may not be eligible for preferential rates applicable to qualified dividend income, as described below.

To the extent a distribution exceeds our current and accumulated earnings and profits, it will be treated first as a non-taxable return of capital to the extent of your adjusted tax basis in the H Shares or ADSs, and thereafter as capital gain. Preferential tax rates for long-term capital gain may be applicable to non-corporate U.S. Holders.

We do not intend to calculate our earnings and profits under U.S. federal income tax principles. Therefore, you should expect that a distribution will generally be reported as a dividend even if that distribution would otherwise be treated as a non-taxable return of capital or as capital gain under the rules described above.

Qualified Dividend Income. With respect to non-corporate U.S. Holders (i.e., individuals, trusts, and estates), for taxable years beginning before January 1, 2013, dividends that are treated as qualified dividend income (“QDI”) are taxable at a maximum tax rate of 15%. Among other requirements, dividends generally will be treated as QDI if either (i) our H Shares or ADSs are readily tradable on an established securities market in the United States, or (ii) we are eligible for the benefits of a comprehensive income tax treaty with the United States which includes an information exchange program and which is determined to be satisfactory by the U.S. Treasury. It is expected that our ADSs will be “readily tradable” as a result of being listed on the New York Stock Exchange.

In addition, for dividends to be treated as QDI, we must not be a PFIC (as discussed below) for either the taxable year in which the dividend was paid or the preceding taxable year. We do not believe that we were a PFIC for the preceding taxable year or will be a PFIC for the current taxable year. However, please see the discussion under “Passive Foreign Investment Company” below. Additionally, in order to qualify for QDI treatment, you generally must have held the H Shares or ADSs for more than 60 days during the 121-day period beginning 60 days prior to the ex-dividend date. However, your holding period will be reduced for any period during which the risk of loss is diminished.

Moreover, a dividend will not be treated as QDI to the extent you are under an obligation (whether pursuant to a short sale or otherwise) to make related payments with respect to positions in substantially similar or related property. Since the QDI rules are complex, you should consult your own tax advisor regarding the availability of the preferential tax rates for dividends paid on H Shares or ADSs.

Foreign Currency Distributions. A dividend paid in foreign currency (e.g., Hong Kong dollars or Chinese Renminbi) must be included in your income as a U.S. dollar amount based on the exchange rate in effect on the date such dividend is received, regardless of whether the payment is in fact converted to U.S. dollars. If the dividend is converted to U.S. dollars on the date of receipt, you generally will not recognize a foreign currency gain or loss. However, if you convert the foreign currency to U.S. dollars on a later date, you must include in income any gain or loss resulting from any exchange rate fluctuations. The gain or loss will be equal to the difference between (i) the U.S. dollar value of the amount you included in income when the dividend was received and (ii) the amount that you receive on the conversion of the foreign currency to U.S. dollars. Such gain or loss will generally be ordinary income or loss and U.S. source for U.S. foreign tax credit purposes.

 

69


Table of Contents

In-Kind Distributions. Distributions to you of new H Shares or ADSs or rights to subscribe for new H Shares or ADSs that are received as part of a pro rata distribution to all of our shareholders will not be subject to U.S. federal income tax. The adjusted tax basis of the new H Shares or ADSs or rights so received will be determined by allocating your adjusted tax basis in the old H Shares or ADSs between the old H Shares or ADSs and the new H Shares or ADSs or rights received, based on their relative fair market values on the date of distribution. However, in the case of a distribution of rights to subscribe for H Shares or ADSs, the adjusted tax basis of the new rights will be zero if the fair market value of the new rights is less than 15% of the fair market value of the old H Shares or ADSs on the date of distribution and you do not make an election to determine the adjusted tax basis of the rights by allocation as described above. Your holding period for the new H Shares or ADSs or rights will generally include the holding period for the old H Shares or ADSs on which the distribution was made.

Foreign Tax Credits. Subject to certain conditions and limitations, any foreign taxes paid on or withheld from distributions from us and not refundable to you may be credited against your U.S. federal income tax liability or, alternatively, may be deducted from your taxable income. This election is made on a year-by-year basis and applies to all foreign taxes paid by you or withheld from you that year. As discussed above, no Chinese withholding tax currently is imposed on dividends to foreign individual holders of H Shares and ADSs, however non-resident enterprises holding H-shares or ADSs of a Chinese resident enterprise are generally subject to a withholding tax on dividends at a tax rate of 10%.

Distributions will constitute foreign source income for foreign tax credit limitation purposes. The foreign tax credit limitation is calculated separately with respect to specific classes of income. For this purpose, distributions characterized as dividends distributed by us will generally constitute “passive category income” or, in the case of certain U.S. Holders, “general category income.” Special limitations may apply if a dividend is treated as QDI (as defined above).

Since the rules governing foreign tax credits are complex, you should consult your own tax advisor regarding the availability of foreign tax credits in your particular circumstances.

The U.S. Treasury has expressed concerns that parties to whom ADSs are pre-released may be taking actions that are inconsistent with the claiming of foreign tax credits by U.S. Holders of ADSs. Such actions would also be inconsistent with the claiming of the preferential tax rates applicable to QDI, as defined above. Accordingly, the creditability of any foreign taxes and the availability of such preferential tax rates could be affected by future actions that may be taken by the U.S. Treasury or parties to whom ADSs are pre-released.

Dispositions of H Shares or ADSs

Subject to the discussion in “Passive Foreign Investment Company” below, you generally will recognize taxable gain or loss realized on the sale or other taxable disposition of H Shares or ADSs equal to the difference between the U.S. dollar value of (i) the amount realized on the disposition (i.e., the amount of cash plus the fair market value of any property received), and (ii) your adjusted tax basis in the H Shares or ADSs. Such gain or loss will be a capital gain or loss.

If you have held the H Shares or ADSs for more than one year at the time of disposition, such capital gain or loss will be long- term capital gain or loss. Preferential tax rates for long-term capital gain (currently, with a maximum rate of 15% for taxable years beginning before January 1, 2011) will apply to non-corporate U.S. Holders. If you have held the H Shares or ADSs for one year or less, such capital gain or loss will be short-term capital gain or loss taxable as ordinary income at your marginal income tax rate. The deductibility of capital losses is subject to limitations.

Generally, any gain or loss recognized will not give rise to foreign source income for U.S. foreign tax credit purposes.

You should consult your own tax advisor regarding the U.S. federal income tax consequences if you receive currency other than U.S. dollars upon the disposition of H Shares or ADSs.

Passive Foreign Investment Company

We generally will be a PFIC under Section 1297 of the Code if, for a taxable year, either (a) 75% or more of our gross income for such taxable year is passive income (the “income test”) or (b) 50% or more of the average percentage, generally determined by fair market value, of our assets during such taxable year either produce passive income or are held for the production of passive income (the “asset test”). “Passive income” includes, for example, dividends, interest, certain rents and royalties, certain gains from the sale of stock and securities, and certain gains from commodities transactions.

 

70


Table of Contents

Certain “look through” rules apply for purposes of the income and asset tests described above. If we own, directly or indirectly, 25% or more of the total value of the outstanding shares of another corporation, we generally will be treated as if we (a) held directly a proportionate share of the other corporation’s assets, and (b) received directly a proportionate share of the other corporation’s income. In addition, passive income does not include any interest, dividends, rents, or royalties that are received or accrued by us from a “related person” (as defined in Section 954(d)(3) of the Code), to the extent such items are properly allocable to income of such related person that is not passive income.

Under the income and asset tests, whether or not we are a PFIC will be determined annually based upon the composition of our income and the composition and valuation of our assets, all of which are subject to change. In determining that we are not a PFIC, we are relying on our projected revenues and projected capital expenditures. If our actual revenues and capital expenditures do not match our projections, we may become a PFIC. For example, if we do not spend enough of the cash (a passive asset) we raise from any financing transactions we may undertake, the relative percentage of our passive assets will increase. In addition, our determination is based on a current valuation of our assets. We believe our valuation approach is reasonable. However, it is possible that the IRS will challenge the valuation of our assets, which may result in our being a PFIC.

We do not believe that we are currently a PFIC. However, because the PFIC determination is highly fact intensive and made at the end of each taxable year, there can be no assurance that we will not be a PFIC for the current or any future taxable year or that the IRS will not challenge our determination concerning our PFIC status.

Default PFIC Rules under Section 1291 of the Code. If we are treated as a PFIC with respect to a U.S. Holder, the U.S. federal income tax consequences to the U.S. Holder of the ownership and disposition of H Shares or ADSs will depend on whether such U.S. Holder makes an election to treat us as a qualified electing fund (“QEF”) under Section 1295 of the Code (a “QEF Election”) or a mark-to-market election under Section 1296 of the Code (a “Mark-to-Market Election”). A U.S. Holder owning H Shares or ADSs while we were or are a PFIC that has not made either a QEF Election or a Mark-to-Market Election will be referred to in this summary as a “Non-Electing U.S. Holder.”

If you are a Non-Electing U.S. Holder, you will be subject to the default tax rules of Section 1291 of the Code with respect to:

 

   

any “excess distribution” paid on H Shares or ADSs, which means the excess (if any) of the total distributions received by you during the current taxable year over 125% of the average distributions received by you during the three preceding taxable years (or during the portion of your holding period for the H Shares or ADSs prior to the current taxable year, if shorter); and

 

   

any gain recognized on the sale or other taxable disposition (including a pledge) of H Shares or ADSs.

Under these default tax rules:

 

   

any excess distribution or gain will be allocated ratably over your holding period for the H Shares or ADSs;

 

   

the amount allocated to the current taxable year and any period prior to the first day of the first taxable year in which we were a PFIC will be treated as ordinary income in the current taxable year;

 

   

the amount allocated to each of the other years will be treated as ordinary income and taxed at the highest applicable tax rate in effect for that year; and

 

   

the resulting tax liability from any such prior years will be subject to the interest charge applicable to underpayments of tax.

In addition, notwithstanding any election you may make, dividends that you receive from us will not be eligible for the preferential tax rates applicable to QDI (as discussed above in “Distributions on H Shares or ADSs”) if we are a PFIC either in the taxable year of the distribution or the preceding taxable year, but will instead be taxable at rates applicable to ordinary income.

Special rules for Non-Electing U.S. Holders will apply to determine U.S. foreign tax credits with respect to foreign taxes imposed on distributions on H Shares or ADSs.

If we are a PFIC for any taxable year during which you hold H Shares or ADSs, we will continue to be treated as a PFIC with respect to you for all succeeding years during which you hold H Shares or ADSs, regardless of whether we actually continue to be a PFIC. If we are treated as a PFIC in any year with respect to you, you will be required to file an annual return on IRS Form 8621 regarding distributions received on H Shares or ADSs and any gain realized on the disposition of H Shares or ADSs.

QEF Election. We currently do not intend to furnish you annually with certain tax information that would permit you to make a QEF Election to avoid the adverse U.S. tax consequences associated with owning PFIC stock.

 

71


Table of Contents

Mark-to-Market Election. U.S. Holders may make a Mark-to-Market Election, but only if the H Shares or ADSs are marketable stock. The H Shares or ADSs will be “marketable stock” as long as they are regularly traded on a qualified exchange. Stock is considered “regularly traded” for any calendar year during which it is traded (other than in de minimis quantities) on at least 15 days during each calendar quarter. Qualified exchanges include (a) a national securities exchange that is registered with the Securities and Exchange Commission, (b) the national market system established pursuant to section 11A of the Securities and Exchange Act of 1934, and (c) a foreign securities exchange that is regulated or supervised by a governmental authority of the country in which the market is located, provided that (i) such foreign exchange has trading volume, listing, financial disclosure, surveillance, and other requirements and the laws of the country in which such foreign exchange is located, together with the rules of such foreign exchange, ensure that such requirements are actually enforced, and (ii) the rules of such foreign exchange effectively promote active trading of listed stocks.

Since the H Shares are listed on a foreign exchange (i.e., the Stock Exchange of Hong Kong Limited) and the IRS has yet to identify specific foreign exchanges that are qualified for this purpose, there can be no assurances that the H Shares will be marketable stock and will be regularly traded. As for the ADSs, they will be “marketable stock” as long as they remain listed on the New York Stock Exchange and are regularly traded. There can be no assurances, however, that the ADSs will be treated, or continue to be treated, as regularly traded.

If you own (or owned) H Shares or ADSs while we are (or were) a PFIC and you make a Mark-to-Market Election, you generally will not be subject to the default rules of Section 1291 of the Code discussed above. Rather, you generally will be required to recognize ordinary income for any increase in the fair market value of the ADSs for each taxable year that we are a PFIC. You will also be allowed to deduct as an ordinary loss any decrease in the fair market value to the extent of net marked-to-market gain previously included in prior years. Your adjusted tax basis in the ADSs will be adjusted to reflect the amount included or deducted.

The Mark-to-Market Election will be effective for the taxable year for which the election is made and all subsequent taxable years, unless the ADSs cease to be marketable stock or the IRS consents to the revocation of the election. You should consult your own tax advisor regarding the availability of, and procedure for making, a Mark-to-Market Election.

Since the PFIC rules are complex, you should consult your own tax advisor regarding them and how they may affect the U.S. federal income tax consequences of the ownership and disposition of H Shares or ADSs.

Legislative Developments

Signed into law March 30, 2010, the Health Care and Education Reconciliation Act provides, among other things, with respect to taxable years beginning after December 31, 2012, certain U.S. persons, including individuals, estates and trusts, will be subject to an additional 3.8% Medicare tax on unearned income. For individuals, the additional Medicare tax applies to the lesser of (i) “net investment income” or (ii) the excess of “modified adjusted gross income” over $200,000 ($250,000 if married and filing jointly or $125,000 if married and filing separately). “Net investment income” generally equals the taxpayer’s gross investment income reduced by the deductions that are allocable to such income.

You should consult your tax advisors regarding the implications of the additional Medicare tax resulting from your ownership and disposition of H Shares or ADSs.

Information Reporting and Backup Withholding

Generally, information reporting requirements will apply to distributions on H Shares or ADSs or proceeds from the disposition of H Shares or ADSs paid within the United States (and, in certain cases, outside the United States) to a U.S. Holder unless such U.S. Holder is an exempt recipient, such as a corporation. Furthermore, backup withholding (currently at 28%) may apply to such amounts unless such U.S. Holder (i) is an exempt recipient that, if required, establishes its right to an exemption, or (ii) provides its taxpayer identification number, certifies that it is not currently subject to backup withholding, and complies with other applicable requirements.

A U.S. Holder may generally avoid backup withholding by furnishing a properly completed IRS Form W-9.

Backup withholding is not an additional tax. Rather, amounts withheld under the backup withholding rules may be credited against your U.S. federal income tax liability. Furthermore, you may obtain a refund of any excess amounts withheld by filing an appropriate claim for refund with the IRS and furnishing any required information in a timely manner.

 

72


Table of Contents

TAXATION OF NON-U.S. HOLDERS

Distributions on H Shares or ADSs

Subject to the discussion in “Information Reporting and Backup Withholding” below, as a Non-U.S. Holder, you generally will not be subject to U.S. federal income tax, including withholding tax, on distributions received on H Shares or ADSs, unless the distributions are effectively connected with a trade or business that you conduct in the United States (and, if an applicable income tax treaty so requires, attributable to a permanent establishment that you maintain in the United States).

If distributions are effectively connected with a U.S. trade or business (and, if applicable, attributable to a U.S. permanent establishment), you generally will be subject to tax on such distributions in the same manner as a U.S. Holder, as described in “Taxation of U.S. Holders – Distributions on H Shares or ADSs” above. In addition, any such distributions received by a corporate Non-U.S. Holder may also, under certain circumstances, be subject to an additional “branch profits tax” at a 30% rate or such lower rate as may be specified by an applicable income tax treaty.

Dispositions of H Shares or ADSs

Subject to the discussion in “Information Reporting and Backup Withholding” below, as a Non-U.S. Holder, you generally will not be subject to U.S. federal income tax, including withholding tax, on any gain recognized on a sale or other taxable disposition of H Shares or ADSs, unless (i) the gain is effectively connected with a trade or business that you conduct in the United States (and, if an applicable income tax treaty so requires, attributable to a permanent establishment that you maintain in the United States), or (ii) you are an individual and are present in the United States for at least 183 days in the taxable year of the disposition, and certain other conditions are met.

If you meet the test in clause (i) above, you generally will be subject to tax on any gain that is effectively connected with your conduct of a trade or business in the United States in the same manner as a U.S. Holder, as described in “Taxation of U.S. Holders – Dispositions of H Shares or ADSs” above. Effectively connected gain realized by a corporate Non-U.S. Holder may also, under certain circumstances, be subject to an additional “branch profits tax” at a 30% rate or such lower rate as may be specified by an applicable income tax treaty.

If you meet the test in clause (ii) above, you generally will be subject to tax at a 30% rate on the amount by which your U.S. source capital gain exceeds your U.S. source capital loss.

Information Reporting and Backup Withholding

Payments to Non-U.S. Holders of distributions on, or proceeds from the disposition of, H Shares or ADSs are generally exempt from information reporting and backup withholding. However, a Non-U.S. Holder may be required to establish that exemption by providing certification of non-U.S. status on an appropriate IRS Form W-8.

Backup withholding is not an additional tax. Rather, amounts withheld under the backup withholding rules may be credited against your U.S. federal income tax liability. Furthermore, you may obtain a refund of any excess amounts withheld by filing an appropriate claim for refund with the IRS and furnishing any required information in a timely manner.

F. Dividends and Paying Agents.

Not applicable.

G. Statement by Experts.

Not applicable.

H. Documents on Display.

We are subject to the periodic reporting and other informational requirements of the Securities Exchange Act of 1934, as amended, or the Exchange Act. Under the Exchange Act, we are required to file reports and other information with the Securities and Exchange Commission. Specifically, we are required to file annually a Form 20-F no later than six months after the close of each fiscal year, which is December 31 of each year. Copies of reports and other information, when so filed, may be inspected without charge and may be obtained at prescribed rates at the public reference facilities maintained by the Securities and Exchange Commission at 100 F Street, N.E., Washington, D.C. 20549. You can request copies of these documents upon payment of a duplicating fee, by writing to the SEC. Please call the SEC at 1-800-SEC-0330 for further information on the operation of the public reference rooms. The SEC also maintains a Web site at www.sec.gov that contains reports, proxy and information statements, and other information regarding registrants that make electronic filings with the SEC using its EDGAR system. As a foreign private issuer, we are exempt from the rules under the Exchange Act prescribing the furnishing and content of quarterly reports and proxy statements, and officers, directors and principal shareholders are exempt from the reporting and short- swing profit recovery provisions contained in Section 16 of the Exchange Act.

 

73


Table of Contents

I. Subsidiary Information.

Not applicable.

 

ITEM 11. QUANTITATIVE AND QUALITATIVE DISCLOSURES ABOUT MARKET RISK.

Interest Rate Sensitivity

We are subject to risk resulting from fluctuations in interest rates. Our debts are fixed and variable rate bank and other loans, with original maturities ranging from 1 to 13 years. Accordingly, fluctuations in interest rates can lead to significant fluctuations in the fair value of such debt instruments. We have no program of interest rate hedging activities and did not engage in any such activities in 2010 or 2009.

The following table provides information, by maturity date, regarding our interest rate sensitive financial instruments, which consist of fixed and variable rate short-term and long-term debt obligations, as of December 31, 2010 and 2009.

 

     As of December 31, 2010  
     2011     2012      2013     2014      2015      Total
Recorded
Amount
    Fair Value  
     (RMB equivalent in thousands, except interest rates)  

Fixed rate bank and other loans

                 

In U.S. Dollars

     —          —           —          —           —           —          —     

Average interest rate

     —          —           —          —           —           —          —     

In RMB

     1,866,000        —           175,000        —           —           2,041,000        2,039,777   

Average interest rate(1)

     4.00     —           5.36     —           —           4.12     —     

Variable rate bank and other loans

                 

In U.S. Dollars

     2,529,438        —           —          —           —           2,529,438        2,529,438   

Average interest rate (1)

     1.92     —           —          —           —           1.92     —     

 

(1) The average interest rates for variable rate bank and other loans are calculated based on the year end indices.

 

     As of December 31, 2009  
     2010     2011     2012      2013     2014      Total
Recorded
Amount
    Fair Value  
     (RMB equivalent in thousands, except interest rates)  

Fixed rate bank and other loans

                

In U.S. Dollars

     —          —          —           —          —           —          —     

Average interest rate

     —          —          —           —          —           —          —     

In RMB

     1,660,400        100,000        —           200,000        —           1,960,400        1,960,853   

Average interest rate(1)

     3.10     5.10     —           5.18     —           3.15     —     

Variable rate bank and other loans

                

In U.S. Dollars

     6,039,998        —          —           —          —           6,039,998        6,039,998   

Average interest rate(1)

     0.96     —          —           —          —           0.96     —     

 

(1) The average interest rates for variable rate bank and other loans are calculated based on the year end indices.

 

74


Table of Contents

Exchange Rate Sensitivity

We are also exposed to foreign currency exchange rate risk as a result of our foreign currency denominated short-term debt, long-term debt and, to a limited extent, cash and cash equivalents denominated in foreign currencies. The following table provides information, by maturity date, regarding our foreign currency exchange rate sensitive financial instruments, which consist of cash and cash equivalents, short-term and long-term debt obligations as of December 31, 2010 and 2009.

 

     As of December 31, 2010  
     2011     2012      2013      2014      2015      Thereafter      Total
Recorded
Amount
    Fair Value  
     (RMB equivalent in thousands, except interest rates)  

On-balance sheet financial instruments

                     

Cash and cash equivalents:

                     

In Hong Kong Dollars

     11,719        —           —           —           —           —           11,719        11,719   

In U.S. Dollars

     449        —           —           —           —           —           449        449   

In Euro

     —          —           —           —           —           —           —          —     

In Japanese Yen

     —          —           —           —           —           —           —          —     

In Swiss Frank

     830        —           —           —           —           —           830        830   

Debt:

                     

Fixed rate bank and other loans in U.S. Dollars

     —          —           —           —           —              —          —     

Average interest rate

     —          —           —           —           —              —          —     

Variable rate bank and other loans in U.S. Dollars

     2,529,438        —           —           —           —              2,529,438        2,529,438   

Average interest rate (1)

     1.92     —           —           —           —              1.92     —     

 

(1) The average interest rates for variable rate bank and other loans are calculated based on the year end indices

 

     As of December 31, 2009  
     2010     2011      2012      2013      2014      Thereafter      Total
Recorded
Amount
    Fair Value  
     (RMB equivalent in thousands, except interest rates)  

On-balance sheet financial instruments

                     

Cash and cash equivalents:

                     

In Hong Kong Dollars

     12,040        —           —           —           —           —           12,040        12,040   

In U.S. Dollars

     250        —           —           —           —           —           250        250   

In Euro

     —          —           —           —           —           —           —          —     

In Japanese Yen

     —          —           —           —           —           —           —          —     

In Swiss Frank

     840        —           —           —           —           —           840        840   

Other debtors

                     

Forward contracts receivable

     —          —           —           —           —           —           —          —     

Debt:

       —           —           —           —           —             —     

Fixed rate bank and other loans in U.S. Dollars

     6,039,998        —           —           —           —              6,039,998        6,039,998   

Average interest rate (1)

     0.96     —           —           —           —              0.96     —     

Variable rate bank and other loans in U.S. Dollars

     7,375        2,458         —           —           —              9,833        9,298   

 

(1) The average interest rates for variable rate bank and other loans are calculated based on the year end indices.

 

75


Table of Contents
ITEM 12. DESCRIPTION OF SECURITIES OTHER THAN EQUITY SECURITIES.

In connection with our ADS program, a holder of our ADSs may have to pay, either directly or indirectly, certain fees and charges, as described in Item 12.D.3. In addition, we receive fees and other direct and indirect payments from The Bank of New York Mellon that are related to our ADS as described in Item 12.D.4.

12D.3 Fees and Charges that a holder of our ADSs May Have to Pay

The Bank of New York Mellon collects its fees for delivery and surrender of ADSs directly from investors depositing shares or surrendering ADSs for the purpose of withdrawal or from intermediaries acting for them. The Bank of New York Mellon also collects fees for making distributions to investors by deducting those fees from the amounts distributed or by selling a portion of distributable property to pay the fees. The Bank of New York Mellon may collect its annual fee for depositary services by deductions from cash distributions.

 

Persons depositing or withdrawing shares must pay:

 

For:

$5.00 (or less) per 100 ADSs (or portion of 100 ADSs)   Issuance of ADSs, including issuances resulting from a distribution of shares or rights or other property
A fee equivalent to the fee that would be payable if securities distributed to you had been shares and the shares had been deposited for issuance of ADSs   Distribution of securities distributed to holders of deposited securities which are distributed by The Bank of New York Mellon to ADS registered holders
A fee of $.05 (or less) per ADS (or portion thereof)   Any cash distribution made pursuant to the Deposit Agreement
Registration or transfer fees   Transfer and registration of shares on our share register to or from the name of the depositary or its agent when you deposit or withdraw shares
Expenses of The Bank of New York Mellon  

Cable, telex and facsimile transmissions (when expressly provided in the Deposit Agreement);

Converting foreign currency to U.S. dollars

Taxes and other governmental charges The Bank of New York Mellon or the custodian have to pay on any ADS or share underlying an ADS, for example, stock transfer taxes, stamp duty or withholding taxes   As necessary
Any charges incurred by The Bank of New York Mellon or its agents for servicing the deposited securities   As necessary

12D.4 Fees and Other Payments Made by The Bank of New York Mellon

From January 1, 2010 through March 31, 2011, a total of US$ 33,252 was paid by The Bank of New York Mellon on our behalf for our ADSs program. Specifically, the following fees were paid on our behalf: US$8,041 for standard out-of-pocket maintenance costs for the ADSs program (primarily consisting of expenses related to our Annual General Meeting), and US$25,211 for investor relations services from third party vendors.

 

76


Table of Contents

PART II

 

ITEM 13. DEFAULTS, DIVIDEND ARREARAGES AND DELINQUENCIES.

None.

 

ITEM 14. MATERIAL MODIFICATIONS TO THE RIGHTS OF SECURITY HOLDERS AND USE OF PROCEEDS.

None.

 

ITEM 15. CONTROLS AND PROCEDURES

A. Evaluation of disclosure controls and procedures.

The term “disclosure controls and procedures” is defined in Rules 13a-15(e) and 15d-15(e) of the Exchange Act. These rules refer to the controls and other procedures of a company that are designed to ensure that information required to be disclosed by a company in the reports that it files under the Exchange Act is recorded, processed, summarized and reported within required time periods. This includes controls and procedures designed to ensure that information required to be disclosed is accumulated and communicated to our management, including our principal executive officer or officers and principal financial officer or officers, to allow timely decisions regarding required disclosure.

We maintain a written policy adopted by our board of directors that governs the collection, coordination and disclosure of information to our shareholders, the public and to governmental and other regulatory bodies. All such disclosures are coordinated by the Secretary and subject to execution by either the Chairman of the Board or, for disclosures by our Supervisory Board, the Chairman of the Supervisory Board. Under the policy, all material issues must be disclosed and our disclosures must be true, accurate, complete and timely without any false or misleading statements. Each of our departments and subsidiaries has their own supplemental policies which may be both written and unwritten.

Our management, with the participation of our Chief Executive Officer and Chief Financial Officer, has evaluated the effectiveness of our disclosure controls and procedures (as defined in Rules 13a-15(e) of the Securities Exchange Act of 1934) as of the end of the fiscal year covered by this annual report. Based on this evaluation, our Chief Executive Officer and Chief Financial Officer have concluded that, as of the end of the fiscal year covered by this annual report, our disclosure controls and procedures were adequate and effective to ensure that information required to be disclosed in the reports we file under the Exchange Act is accumulated and communicated to the management to allow timely decisions to be made regarding required disclosures, and is recorded, processed, summarized and reported as and when required.

B. Management’s report on internal control over financial reporting.

Our management is responsible for establishing and maintaining adequate internal control over financial reporting (as defined in Rules 13a-15(f) of the Securities Exchange Act of 1934). The Company’s internal control over financial reporting is designed to provide reasonable assurance regarding the reliability of financial reporting and the preparation of financial statements for external purposes in accordance with International Financial Reporting Standards.

Internal control over financial reporting cannot provide absolute assurance of achieving financial reporting objectives because of its inherent limitations. Because of its inherent limitations, internal control over financial reporting may not prevent or detect misstatements. Also, projections of any evaluation of effectiveness to future periods are subject to the risk that controls may become inadequate because of changes in conditions, or that the degree of compliance with the policies or procedures may deteriorate.

Our management assessed the effectiveness of our internal control over financial reporting based upon the criteria established in Internal Control-Integrated Framework issued by the Committee of Sponsoring Organizations of the Treadway Commission as of December 31, 2010. Based on that evaluation, our management has concluded that our internal control over financial reporting was effective as of December 31, 2010 based on these criteria.

KPMG, an independent registered public accounting firm, has audited the consolidated financial statements included in this annual report on Form 20-F and, as part of the audit, has issued a report, included herein, on the effectiveness of our internal control over financial reporting.

 

77


Table of Contents

C. Report of Independent Registered Public Accounting Firm.

The Board of Directors and Shareholders of

Sinopec Shanghai Petrochemical Company Limited:

We have audited Sinopec Shanghai Petrochemical Company Limited’s internal control over financial reporting as of December 31, 2010, based on criteria established in Internal Control-Integrated Framework issued by the Committee of Sponsoring Organizations of the Treadway Commission (COSO). Sinopec Shanghai Petrochemical Company Limited’s management is responsible for maintaining effective internal control over financial reporting and for its assessment of the effectiveness of internal control over financial reporting included in the accompanying Management’s Report on Internal Control over Financial Reporting. Our responsibility is to express an opinion on the Company’s internal control over financial reporting based on our audit.

We conducted our audit in accordance with the standards of the Public Company Accounting Oversight Board (United States). Those standards require that we plan and perform the audit to obtain reasonable assurance about whether effective internal control over financial reporting was maintained in all material respects. Our audit included obtaining an understanding of internal control over financial reporting, assessing the risk that a material weakness exists, and testing and evaluating the design and operating effectiveness of internal control based on the assessed risk. Our audit also included performing such other procedures as we considered necessary in the circumstances. We believe that our audit provides a reasonable basis for our opinion.

A company’s internal control over financial reporting is a process designed to provide reasonable assurance regarding the reliability of financial reporting and the preparation of financial statements for external purposes in accordance with generally accepted accounting principles. A company’s internal control over financial reporting includes those policies and procedures that (1) pertain to the maintenance of records that, in reasonable detail, accurately and fairly reflect the transactions and dispositions of the assets of the company; (2) provide reasonable assurance that transactions are recorded as necessary to permit preparation of financial statements in accordance with generally accepted accounting principles, and that receipts and expenditures of the company are being made only in accordance with authorizations of management and directors of the company; and (3) provide reasonable assurance regarding prevention or timely detection of unauthorized acquisition, use, or disposition of the company’s assets that could have a material effect on the financial statements.

Because of its inherent limitations, internal control over financial reporting may not prevent or detect misstatements. Also, projections of any evaluation of effectiveness to future periods are subject to the risk that controls may become inadequate because of changes in conditions, or that the degree of compliance with the policies or procedures may deteriorate.

In our opinion, Sinopec Shanghai Petrochemical Company Limited maintained, in all material respects, effective internal control over financial reporting as of December 31, 2010, based on criteria established in Internal Control-Integrated Framework issued by the Committee of Sponsoring Organizations of the Treadway Commission (COSO).

We also have audited, in accordance with the standards of the Public Company Accounting Oversight Board (United States), the consolidated balance sheets of Sinopec Shanghai Petrochemical Company Limited and subsidiaries as of December 31, 2009 and 2010, and the related consolidated statements of income, comprehensive income, equity and cash flows for each of the years in the three-year period ended December 31, 2010, and our report dated March 25, 2011 expressed an unqualified opinion on those consolidated financial statements.

KPMG

Hong Kong, China

March 25, 2011

 

78


Table of Contents

D. Changes in internal control over financial reporting.

For the year ended December 31, 2010, there have been no significant changes to our internal controls over financial reporting that have materially affected, or are reasonably likely to materially affect our internal control over financial reporting.

 

ITEM 16A. AUDIT COMMITTEE FINANCIAL EXPERT

We currently have an audit committee financial expert, Chen Xinyuan, serving on our audit committee and he is an independent director as defined in 17 CFR 240.10A-3.

 

ITEM 16B. CODE OF ETHICS

We have not adopted a code of ethics as defined by the applicable U.S. securities regulations that applies to our principal executive officer, principal financial officer, principal accounting officer or controller, or persons performing similar functions since it is not a customary practice for a PRC company to adopt such code of ethics.

 

ITEM 16C. PRINCIPAL ACCOUNTANT FEES AND SERVICES

The following table summarizes the fees charged by KPMG, our principal accountant, for certain services rendered to us during 2009 and 2010.

 

     For the year  ended
December 31,
 
     (in thousands of RMB)  
     2009      2010  

Audit fees (1)

     8,787         8,300   

Audit-related fees (2)

     —           —     

Tax fees (3)

     —           —     

All other fees (4)

     —           —     
                 

Total

     8,787         8,300   
                 

 

(1) “Audit fees” means the aggregate fees billed in each of the fiscal years listed for professional services rendered by our principal auditors for the audit of our annual financial statements.
(2) “Audit-related fees” means the aggregate fees billed in each of the fiscal years listed for assurance and related services rendered by our principal auditors for the audit of our financial information.
(3) “Tax fees” means the aggregate fees billed in each of the fiscal years listed for professional services rendered by our principal auditors for tax compliance, tax advice and tax planning.
(4) “All other fees” means the aggregate fees billed in each of the fiscal years listed for products and services provided by the our principal accountant, other than the services reported under audit fees, audit-related fees and tax fees.

Audit Committee Pre-approval Policies and Procedures

Our audit committee has adopted procedures which set forth the manner in which the committee will review and approve all audit and non-audit services to be provided by KPMG. The pre-approval procedures are as follows:

 

   

Any audit or non-audit service to be provided to us by the independent accountant must be (i) pre-approved by the audit committee; or (ii) pre-approved by one or several committee members designated by the committee and rectified by the audit committee.

 

ITEM 16D. EXEMPTIONS FROM THE LISTING STANDARDS FOR AUDIT COMMITTEES.

We have not been granted an exemption from the applicable listing standards for the audit committee of our board of directors.

 

ITEM 16E. PURCHASES OF EQUITY SECURITIES BY THE ISSUER AND AFFILIATED PURCHASERS.

None.

 

79


Table of Contents
ITEM 16F. CHANGE IN REGISTRANT’S CERTIFYING ACCOUNTANT

Not applicable.

 

ITEM 16G. CORPORATE GOVERNANCE

Set forth below is a summary of the significant differences between the corporate governance rules of the New York Stock Exchange and those of the People’s Republic of China for listed companies:

 

   NYSE Corporate Governance Rules   

The Company’s Corporate Governance Practices

 

(which conform with the corporate governance rules for companies organized and listed in the People’s Republic of China)

Director Independence    A listed company must have a majority of independent directors on its board of directors. The board of directors needs to affirmatively determine that the director has no material relationship with the listed company (either directly or as a partner, shareholder or officer of an organization that has a relationship with the company). In addition, a director must meet certain standards to be deemed independent.   

It is required in China that any listed company must have independent directors and set forth specific requirements for the qualification and election of independent directors in compliance with PRC laws. For example, an independent director shall not hold any other position in the listed company other than being a director and shall not be influenced by the main shareholders or the controlling persons of the listed company, or by any other entities or persons with whom the listed company has a significant relationship.

 

The Company has complied with the relevant Chinese corporate governance rules and has implemented internal rules governing the independence and responsibilities of independent directors. The Company determines the independence of independent directors every year.

   The non-management directors of each listed company must meet at regularly scheduled executive sessions without management.    No similar requirements.
Nominating/Corporate Governance Committee    Listed companies must have a nominating/corporate governance committee composed entirely of independent directors.    The board of directors can establish a nominating committee if the shareholders pass resolutions to establish such a committee. A majority of the directors on the committee shall be independent directors, who shall act as the convener. As of now, the Company has not set up a nominating committee.
   The nominating/corporate governance committee must have a written charter that addresses the committee’s purposes and responsibilities which, at minimum, must be to: search for eligible people for the board of directors, select and nominate directors for the next session of the shareholders’ annual meeting, study and propose corporate governance guidelines, supervise the evaluation of the board of directors and management, and evaluate the performance of the committee every year.    Relevant responsibilities of the nominating/corporate governance committee are similar to those stipulated by the NYSE rules, but the main responsibilities do not include the research and recommendation of corporate governance guidelines, the supervision of the evaluation of the board of directors and management, or the annual evaluation of the committee.

 

80


Table of Contents
Compensation Committee    Listed companies must have a compensation committee composed entirely of independent directors.    The board of directors can establish a compensation and assessment committee if the shareholders pass resolutions to establish such a committee. A majority of the directors on the committee shall be independent directors, who shall act as the convener.
  

The purposes and responsibilities of the compensation committee stated in its charter must include the following:

 

(1) review and approve the corporate goals associated with CEO’s compensation, evaluate the performance of the CEO in fulfilling these goals, and based on such evaluation determine and approve the CEO’s compensation level;

 

(2) make recommendations to the board with respect to non-CEO executive officer compensation, and incentive-compensation and equity-based plans that are subject to board approval;

 

(3) produce a committee report on executive compensation as required by the SEC to be included in the annual proxy statement or annual report filed with the SEC.

 

The charter must also include the requirement for an annual performance evaluation of the compensation committee.

  

The responsibilities of the compensation and assessment committee include:

 

(1) review the standards for the evaluation of directors and management, evaluate directors and management and report the results of such evaluation to the board of directors;

 

(2) review compensation policies and benefit plans for directors and executive officers.

 

Unlike the NYSE rules, the PRC rules do not require the committee to produce a report on the executive compensation or make an annual performance evaluation of the committee. In addition, the compensation committee evaluates and reviews the compensation of directors as well as executive officers.

 

The board of directors of the Company has established a compensation and performance evaluation committee composed mainly of independent directors who act as the convener, and the committee has established a written charter complying with the domestic corporate governance rules.

Audit Committee   

Listed companies must have an audit committee that satisfies the requirements of Rule 10A-3 of Securities Exchange Act of 1934 (the “Exchange Act”). It must have a minimum of three members, and all audit committee members must satisfy the requirements for independence set forth in Section 303A.02 of NYSE Corporate Governance Rules as well as the requirements of Rule 10A-3b(1) of the Exchange Act.

 

The written charter of the audit committee must specify that the purpose of the audit committee is to assist the board oversight of the integrity of financial statements, the company’s compliance with legal and regulatory requirements, qualifications and independence of independent auditors, the performance of the listed company’s internal audit function and the appointment and retention of independent auditors.

 

The written charter must also require the audit committee to prepare an audit committee report as required by the SEC to be included in the listed company’s annual proxy statement as well as an annual performance evaluation of the audit committee.

  

The board of directors of a listed company can, through the resolution of the shareholders’ meeting, establish an audit committee composed entirely of directors, of which the independent directors are the majority and act as the convener, and, at minimum, one independent director is an accounting professional.

 

The purpose, authority and responsibilities of the audit committee are similar to those stipulated by the NYSE rules, but according to customary practices in China, the Company is not required to make an annual performance evaluation of the audit committee, and the audit committee is not required to prepare an audit report to be included in the Company’s annual proxy statement. The board of directors of the Company has established an audit committee that satisfies Rule 10A-3 under the Securities Exchange Act of 1934, as amended, and relevant domestic requirements. The audit committee has a written charter.

 

81


Table of Contents
   Each listed company must have an internal audit department.    China has a similar regulatory provision, and the Company has an internal audit department.
Equity Compensation    Shareholders must be given the opportunity to vote on equity compensation plans and material revisions thereto, except for employment incentive plans, certain awards and plans in the context of mergers and acquisitions.    The relevant regulations of China require the board of directors propose plans on the amount and types of director compensation for the shareholders’ meeting to approve. The compensation plan of executive officers shall be approved by the board and announced at the shareholders’ meeting and disclosed to the public upon the approval of the board of directors.
Corporate Governance Guidelines    Listed companies must adopt and disclose corporate governance guidelines involving director qualification standards, director compensation, director continuing education and annual performance evaluation of the board of directors.   

The China Securities Regulatory Commission (the “CSRC”) has issued the Corporate Governance Rules, prescribing detailed guidelines on directors of the listed companies, including director selection, the structure of the board of directors and director performance evaluation.

 

The Company has complied with the above mentioned rules.

Code of Ethics for Directors, Officers and Employees    Listed companies must adopt and disclose a code of business conduct and ethics for directors, officers and employees, and promptly disclose any waivers of the code for directors or executive officers.    There is no such requirement for a code for ethics in China. As the directors and officers of the Company have all signed a Director Service Agreement, however, they are bound by their fiduciary duties to the Company. In addition, the directors and officers must perform their legal duties in accordance with the Company Law of the PRC, relevant requirements of CSRC and Mandatory Provisions to the Charter of Companies Listed Overseas.
   Each listed company CEO must certify to the NYSE each year that he or she is not aware of any violation by the company of NYSE corporate governance listing standards and he or she must promptly notify the NYSE on writing of any material non-compliance with any applicable provisions of Section 303A.    No similar requirements.

 

82


Table of Contents

PART III

 

ITEM 17. FINANCIAL STATEMENTS.

See pages F-1 to F-72.

 

ITEM 18. FINANCIAL STATEMENTS.

We have elected to provide the financial statements and related information specified in Item 17 in lieu of the information called for by this Item 18.

 

ITEM 19. EXHIBITS

 

No.

  

Exhibit

  1.1    Translation of the amended and restated Articles of Association of Sinopec Shanghai Petrochemical Company Limited as approved in the 2009 annual general meeting of Sinopec Shanghai Petrochemical Company Limited on June 23, 2010.
  4.1    Translation of the Product Supply and Sales Services Framework Agreement between Sinopec Shanghai Petrochemical Company Limited and China Petroleum & Chemical Corporation as approved in the 2010 extraordinary general meeting of Sinopec Shanghai Petrochemical Company Limited on December 28, 2010.
  4.2    Translation of the Comprehensive Services Framework Agreement between Sinopec Shanghai Petrochemical Company Limited and China Petrochemical Corporation as approved in the 2010 extraordinary general meeting of Sinopec Shanghai Petrochemical Company Limited on December 28, 2010.
  8    A list of subsidiaries of Sinopec Shanghai Petrochemical Company Limited.
12.1    Certification of President Required by Rule 13a-14(a).
12.2    Certification of Chief Financial Officer Required by Rule 13a-14(a).
13.1    Certification of President Required by Rule 13a-14(b) and Section 1350 of Chapter 63 of Title 18 of the United States Code.
13.2    Certification of Chief Financial Officer Required by Rule 13a-14(b) and Section 1350 of Chapter 63 of Title 18 of the United States Code.

 

83


Table of Contents

SIGNATURES

The registrant hereby certifies that it meets all of the requirements for filing on Form 20-F and that it has duly caused and authorized the undersigned to sign this annual report on its behalf.

 

    

SINOPEC SHANGHAI PETROCHEMICAL

COMPANY LIMITED

Date: June 27, 2011     

/S/    RONG GUANGDAO        

     Rong Guangdao, Chairman


Table of Contents

Sinopec Shanghai Petrochemical Company Limited

Index

Years Ended December 31, 2008, 2009 and 2010

Consolidated Financial Statements of Sinopec Shanghai Petrochemical Company Limited

 

      Page  

Report of Independent Registered Public Accounting Firm

     F-2   

Consolidated Balance Sheets December 31, 2009 and 2010

     F-3   

Consolidated Statements of Income Years Ended December 31, 2008, 2009 and 2010

     F-5   

Consolidated Statements of Comprehensive Income Years Ended December 31, 2008, 2009 and 2010

     F-6   

Consolidated Statements of Equity Years Ended December 31, 2008, 2009 and 2010

     F-7   

Consolidated Statements of Cash Flows Years Ended December 31, 2008, 2009 and 2010

     F-9   

Notes to Consolidated Financial Statements

     F-11   

 

F-1


Table of Contents

Report of Independent Registered Public Accounting Firm

The Board of Directors and Shareholders of

Sinopec Shanghai Petrochemical Company Limited:

We have audited the accompanying consolidated balance sheets of Sinopec Shanghai Petrochemical Company Limited and subsidiaries (the “Group”) as of December 31, 2009 and 2010, and the related consolidated statements of income, comprehensive income, equity, and cash flows for each of the years in the three-year period ended December 31, 2010. These consolidated financial statements are the responsibility of the Group’s management. Our responsibility is to express an opinion on these consolidated financial statements based on our audits.

We conducted our audits in accordance with the standards of the Public Company Accounting Oversight Board (United States). Those standards require that we plan and perform the audit to obtain reasonable assurance about whether the financial statements are free of material misstatement. An audit includes examining, on a test basis, evidence supporting the amounts and disclosures in the financial statements, assessing the accounting principles used and significant estimates made by management, as well as evaluating the overall financial statement presentation. We believe that our audits provide a reasonable basis for our opinion.

In our opinion, the consolidated financial statements referred to above present fairly, in all material respects, the financial position of Sinopec Shanghai Petrochemical Company Limited and subsidiaries as of December 31, 2009 and 2010, and the results of their operations and their cash flows for each of the years in the three-year period ended December 31, 2010, in conformity with International Financial Reporting Standards as issued by the International Accounting Standards Board.

We have also audited, in accordance with the standards of the Public Company Accounting Oversight Board (United States), the effectiveness of Sinopec Shanghai Petrochemical Company Limited’s internal control over financial reporting as of December 31, 2010, based on criteria established in Internal Control-Integrated Framework issued by the Committee of Sponsoring Organizations of the Treadway Commission (COSO), and our report dated March 25, 2011 expressed an unqualified opinion on the effectiveness of Sinopec Shanghai Petrochemical Company Limited’s internal control over financial reporting.

 

KPMG

Hong Kong, China

March 25, 2011

 

F-2


Table of Contents

SINOPEC SHANGHAI PETROCHEMICAL COMPANY LIMITED

AND SUBSIDIARIES

Consolidated Balance Sheets

As of December 31, 2009 and 2010

(Amounts in thousands)

 

           December 31,  
           2009      2010  
     Note     Renminbi      Renminbi  

Assets

       

Current assets:

       

Cash and cash equivalents

       125,917         100,110   

Inventories

     14        6,883,834         5,352,301   

Other investments

     15        700,000         —     

Amounts due from related parties

    
 
16,
23
  
  
    576,399         776,234   

Trade debtors

     16        120,145         74,193   

Bills receivable

     16        573,283         1,993,273   

Other debtors and prepayments

     17        81,847         235,730   
                   

Total current assets

       9,061,425         8,531,841   
                   

Non-current assets:

       

Property, plant and equipment

     18 (a)      14,977,205         13,570,559   

Investment property

     19        479,247         465,805   

Construction in progress

     20        348,865         1,139,239   

Lease prepayments and other assets

       754,126         717,432   

Interest in associates and jointly controlled entities

     21        2,749,646         3,316,290   

Deferred tax assets

     10 (b)      1,537,972         827,576   
                   

Total non-current assets

       20,847,061         20,036,901   
                   

Total assets

       29,908,486         28,568,742   
                   

See accompanying notes to consolidated financial statements.

 

F-3


Table of Contents

SINOPEC SHANGHAI PETROCHEMICAL COMPANY LIMITED

AND SUBSIDIARIES

Consolidated Balance Sheets

As of December 31, 2009 and 2010

(Amounts in thousands)

 

            December 31,  
            2009      2010  
     Note      Renminbi      Renminbi  

Liabilities and Shareholders’ Equity

        

Current liabilities:

        

Loans and borrowings

     22         7,774,673         4,395,438   

Amounts due to related parties

    
 
23,
28
  
  
     3,487,645         1,800,991   

Trade creditors

        1,521,319         2,376,452   

Bills payable

        112,271         41,034   

Other creditors

        1,399,719         1,943,327   

Income tax payable

        9,298         15,983   
                    

Total current liabilities

        14,304,925         10,573,225   
                    

Non-current liabilities:

        

Loans and borrowings

     22         304,258         175,000   
                    

Total non-current liabilities

        304,258         175,000   
                    

Total liabilities

        14,609,183         10,748,225   
                    

Shareholders’ equity:

        

Share capital

     24         7,200,000         7,200,000   

Reserves

     25         7,805,018         10,360,664   
                    

Total equity attributable to equity shareholders of the Company

        15,005,018         17,560,664   

Non-controlling interests

        294,285         259,853   
                    

Total equity

        15,299,303         17,820,517   
                    

Total liabilities and shareholders’ equity

  

     29,908,486         28,568,742   
                    

Approved and authorized for issue by the Board of Directors on March 25, 2011.

See accompanying notes to consolidated financial statements.

 

F-4


Table of Contents

SINOPEC SHANGHAI PETROCHEMICAL COMPANY LIMITED

AND SUBSIDIARIES

Consolidated Statements of Income

For the years ended December 31, 2008, 2009 and 2010

(Amounts in thousands, except per share data)

 

           Years ended December 31,  
           2008     2009     2010  
     Note     Renminbi     Renminbi     Renminbi  

Sales

       60,226,859        51,657,929        77,520,699   

Less: Sales taxes and surcharges

       (897,088     (4,312,665     (5,424,817
                          

Net sales

       59,329,771        47,345,264        72,095,882   

Other income

     4        2,312,227        —          —     

Cost of sales

     5        (68,556,447     (45,010,196     (68,313,915
                          

Gross (loss)/profit

       (6,914,449     2,335,068        3,781,967   

Selling and administrative expenses

       (467,987     (450,432     (628,761
                          
       (7,382,436     1,884,636        3,153,206   

Other operating income

     6        145,191        277,169        109,842   

Other operating expenses

     7        (580,019     (138,329     (295,956
                          

(Loss)/profit from operations

       (7,817,264     2,023,476        2,967,092   
                          

Financial income

       227,533        19,405        178,462   

Financial expenses

       (557,971     (340,554     (273,681
                          

Net financing costs

     8        (330,438     (321,149     (95,219
                          

Investment income

     9        131,772        222,810        215   
                          

Share of profits of associates and jointly controlled entities

       1,492        241,372        661,288   
                          

(Loss)/earnings before income tax

       (8,014,438     2,166,509        3,533,376   

Income tax

     10(a     1,812,711        (511,050     (736,372
                          

Net (loss)/income

       (6,201,727     1,655,459        2,797,004   
                          

Attributable to:

        

Equity shareholders of the Company

       (6,238,444     1,590,988        2,771,646   

Non-controlling interests

       36,717        64,471        25,358   
                          

Net (loss)/income

       (6,201,727     1,655,459        2,797,004   
                          

(Loss)/earnings per share

     11         

Basic

     RMB (0.87   RMB 0.22      RMB 0.38   
                          

Diluted

     RMB (0.87   RMB 0.22      RMB 0.38   
                          

See accompanying notes to consolidated financial statements.

 

F-5


Table of Contents

SINOPEC SHANGHAI PETROCHEMICAL COMPANY LIMITED

AND SUBSIDIARIES

Consolidated Statements of Comprehensive Income

For the years ended December 31, 2008, 2009 and 2010

(Amounts in thousands, except per share data)

 

            Years ended December 31,  
            2008     2009     2010  
     Note      Renminbi     Renminbi     Renminbi  

Net (loss)/income

        (6,201,727     1,655,459        2,797,004   

Other comprehensive income for the year (after tax and reclassification adjustments)

         

Available-for-sale financial assets: net movement in the fair value reserve

     13         (264,661     (82,903     —     
                           

Total comprehensive income for the year

        (6,466,388     1,572,556        2,797,004   
                           

Attributable to

         

Equity shareholders of the Company

        (6,503,105     1,508,085        2,771,646   

Non-controlling interests

        36,717        64,471        25,358   
                           

Total comprehensive income for the year

        (6,466,388     1,572,556        2,797,004   
                           

See accompanying notes to consolidated financial statements.

 

F-6


Table of Contents

SINOPEC SHANGHAI PETROCHEMICAL COMPANY LIMITED

AND SUBSIDIARIES

Consolidated Statements of Equity

For the years ended December 31, 2008, 2009 and 2010

(Amounts in thousands)

 

     Attributable to equity shareholders of the Company              
     Note     Share
capital
RMB’000
     Share
premium
RMB’000
     Reserves
RMB’000
    Retained
earnings
RMB’000
    Total
RMB’000
    Non-controlling
interests
RMB’000
    Total Equity
RMB’000
 

Balance at January 1, 2008

       7,200,000         2,420,841         4,969,548        6,057,649        20,648,038        303,991        20,952,029   

Changes in equity for 2008:

                  

Net (loss) / income for the year

       —           —           —          (6,238,444     (6,238,444     36,717        (6,201,727

Other comprehensive income

       —           —           (264,661     —          (264,661     —          (264,661
                                                            

Total comprehensive income for the year

       —           —           (264,661     (6,238,444     (6,503,105     36,717        (6,466,388

Dividends approved in respect of previous year

     12 (b)      —           —           —          (648,000     (648,000     —          (648,000

Dividends paid by subsidiaries to
non-controlling shareholders

       —           —           —          —          —          (76,355     (76,355
                                                            

Balance at December 31, 2008

       7,200,000         2,420,841         4,704,887        (828,795     13,496,933        264,353        13,761,286   
                                                            

Balance at January 1, 2009

       7,200,000         2,420,841         4,704,887        (828,795     13,496,933        264,353        13,761,286   

Changes in equity for 2009:

                  

Net income for the year

       —           —           —          1,590,988        1,590,988        64,471        1,655,459   

Other comprehensive income

       —           —           (82,903     —          (82,903     —          (82,903
                                                            

Total comprehensive income for the year

       —           —           (82,903     1,590,988        1,508,085        64,471        1,572,556   

Appropriation

     25        —           —           35,358        (35,358     —          —          —     

Dividends paid by subsidiaries to
non-controlling shareholders

       —           —           —          —          —          (34,539     (34,539
                                                            

Balance at December 31, 2009

       7,200,000         2,420,841         4,657,342        726,835        15,005,018        294,285        15,299,303   
                                                            

See accompanying notes to consolidated financial statements.

 

F-7


Table of Contents

SINOPEC SHANGHAI PETROCHEMICAL COMPANY LIMITED

AND SUBSIDIARIES

Consolidated Statements of Equity

For the years ended December 31, 2008, 2009 and 2010

(Amounts in thousands)

 

    Attributable to equity shareholders of the Company              
    Note     Share
capital
RMB’000
     Share
premium
RMB’000
     Reserves
RMB’000
     Retained
earnings
RMB’000
    Total
RMB’000
    Non-controlling
interests
RMB’000
    Total Equity
RMB’000
 

Balance at January 1, 2010

      7,200,000         2,420,841         4,657,342         726,835        15,005,018        294,285        15,299,303   

Changes in equity for 2010:

                  

Net income for the year

      —           —           —           2,771,646        2,771,646        25,358        2,797,004   

Other comprehensive income

      —           —           —           —          —          —          —     
                                                            

Total comprehensive income for the year

      —           —           —           2,771,646        2,771,646        25,358        2,797,004   

Dividends approved in respect of the previous year

    12 (b)      —           —           —           (216,000     (216,000     —          (216,000

Appropriation

    25        —           —           279,548         (279,548     —          —          —     

Dividends paid by subsidiaries to non-controlling shareholders

      —           —           —           —          —          (59,790     (59,790
                                                            

Balance at December 31, 2010

      7,200,000         2,420,841         4,936,890         3,002,933        17,560,664        259,853        17,820,517   
                                                            

See accompanying notes to consolidated financial statements.

 

F-8


Table of Contents

SINOPEC SHANGHAI PETROCHEMICAL COMPANY LIMITED

AND SUBSIDIARIES

Consolidated Statements of Cash Flows

For the years ended December 31, 2008, 2009 and 2010

(Amounts in thousands)

 

           Years ended December 31,  
           2008     2009     2010  
           Renminbi     Renminbi     Renminbi  

Net cash (used in)/ generated from operating activities

     (a     (3,986,490     3,346,890        3,973,719   
                          

Cash flows from investing activities:

        

Interest income received

       59,472        19,405        37,375   

Dividend income received

       546,333        116,713        89,817   

Proceeds from disposal of property, plant and equipment and other long-term assets

       51,829        139,666        66,347   

Proceeds from disposal of investments

       153,997        506,144        700,000   

Capital expenditure

       (1,511,072     (2,120,292     (1,356,845

Purchase of investments and interests in associates

       (8,039     (837,008     —     
                          

Net cash used in investing activities

       (707,480     (2,175,372     (463,306
                          

Cash flows from financing activities:

        

Proceeds from loans and borrowings

       32,528,758        29,211,434        39,355,780   

Proceeds from issuance of corporate bonds

       —          1,000,000        1,000,000   

Repayment of loans and borrowings

       (27,377,610     (31,849,620     (42,631,344

Redemption of corporate bonds

       —          —          (1,000,000

Dividends paid to equity shareholders of the Company

       (645,551     (559     (200,510

Dividends paid by subsidiaries to non-controlling shareholders

       (76,355     (34,539     (59,790
                          

Net cash generated from/ (used in) financing activities

       4,429,242        (1,673,284     (3,535,864
                          

Net decrease in cash and cash equivalents

       (264,728     (501,766     (25,451

Cash and cash equivalents at the beginning of year

       893,165        627,685        125,917   

Effect of exchange rate fluctuations on cash held

       (752     (2     (356
                          

Cash and cash equivalents at the end of year

       627,685        125,917        100,110   
                          

See accompanying notes to consolidated financial statements.

 

F-9


Table of Contents

SINOPEC SHANGHAI PETROCHEMICAL COMPANY LIMITED

AND SUBSIDIARIES

Notes to the Consolidated Statements of Cash Flows

For the years ended December 31, 2008, 2009 and 2010

(Amounts in thousands)

 

(a) Reconciliation of (loss)/earnings before income tax to net cash (used in)/generated from operating activities

 

     Years ended December 31,  
     2008     2009     2010  
     Renminbi     Renminbi     Renminbi  

(Loss)/earnings before income tax

     (8,014,438     2,166,509        3,533,376   

Interest income

     (59,472     (19,405     (37,375

Income from unlisted investments

     (9,721     (72,215     —     

Share of profits of associates and jointly controlled entities

     (1,492     (241,372     (661,288

Gain on disposal of available-for-sale financial assets

     (131,772     (222,810     (215

Interest expense

     557,971        313,989        273,681   

Depreciation of property, plant and equipment

     1,618,478        1,635,518        1,641,961   

Depreciation of investment property

     13,440        13,261        13,256   

Impairment losses on property, plant and equipment

     440,946        98,486        238,200   

Amortization of lease prepayments

     16,759        16,111        16,075   

Impairment loss on goodwill

     22,415        —          —     

Write-down of inventories

     744,578        58,040        11,921   

Unrealized exchange gain

     (70,993     (47     (29,845

(Gain)/loss on disposal of property, plant and equipment and other long-term assets, net

     (13,166     (107,988     34,635   

Decrease/ (increase) in gross inventories

     (38,944     (2,449,659     1,519,612   

Decrease/ (increase) in debtors, bills receivable and prepayments

     1,122,004        202,876        (1,571,121

(Decrease)/increase in trade creditors, other creditors and bills payable

     (786,918     993,976        1,161,697   

Increase / (decrease) in balances with related parties

     1,159,222        1,362,376        (1,881,447
                        

Cash (used in)/generated from operations

     (3,431,103     3,747,646        4,263,123   

Interest paid

     (578,605     (356,652     (270,113

Income tax paid

     (60,699     (52,539     (19,291

Income tax refunded

     83,917        8,435        —     
                        

Net cash (used in)/generated from operations

     (3,986,490     3,346,890        3,973,719   
                        

See accompanying notes to consolidated financial statements.

 

F-10


Table of Contents

SINOPEC SHANGHAI PETROCHEMICAL COMPANY LIMITED

AND SUBSIDIARIES

Notes to Consolidated Financial Statements

(All Renminbi amounts in thousands, except per share data and except otherwise stated)

1. ORGANIZATION, PRINCIPAL ACTIVITIES AND BASIS OF PREPARATION

Sinopec Shanghai Petrochemical Company Limited (“the Company”), formerly Shanghai Petrochemical Company Limited, was established in the People’s Republic of China (“the PRC” or “the State”) on June 29, 1993 as a joint stock limited company to hold the assets and liabilities of the production divisions and certain other units of the Shanghai Petrochemical Complex (“SPC”). SPC was established in 1972 and owned and managed the production divisions as well as the related housing, stores, schools, hotels, transportation, hospitals and other municipal services in the community of Jinshanwei.

The Company’s former controlling shareholder, China Petrochemical Corporation (“CPC”) completed its reorganization on February 25, 2000 in which its interests in the Company were transferred to its subsidiary, China Petroleum & Chemical Corporation (“Sinopec Corp”). In connection with the reorganization, CPC transferred the ownership of its 4,000,000,000 of the Company’s state owned legal shares, which represented 55.56 per cent of the issued share capital of the Company, to Sinopec Corp. On October 12, 2000, the Company changed its name to Sinopec Shanghai Petrochemical Company Limited.

The principal activity of the Company and its subsidiaries (the “Group”) is the processing of crude oil into petrochemical products for sale. The Group is one of the largest petrochemical enterprises in the PRC, with a highly integrated petrochemical complex which processes crude oil into a broad range of synthetic fibers, resins and plastics, intermediate petrochemicals and petroleum products. Substantially all of its products are sold in the PRC domestic market.

These financial statements have been approved by the Board of Directors on March 25, 2011.

 

F-11


Table of Contents

SINOPEC SHANGHAI PETROCHEMICAL COMPANY LIMITED

AND SUBSIDIARIES

Notes to Consolidated Financial Statements—(Continued)

(All Renminbi amounts in thousands, except per share data and except otherwise stated)

 

1. ORGANIZATION, PRINCIPAL ACTIVITIES AND BASIS OF PREPARATION (continued)

 

At December 31, 2010, the following list contains the particulars of subsidiaries, all of which are limited companies established and operating in the PRC, which principally affected the results and assets of the Group.

 

Company

   Registered
Capital
     Percentage
of equity
held by the
Company
     Percentage
of equity
held by
subsidiaries
     Principal
activities
 
            %      %         

Shanghai Petrochemical Investment Development Company Limited

     RMB800,000         100         —          
 
Investment
management
  
  

China Jinshan Associated Trading Corporation

     RMB25,000         67.33         —          
 
 
 
 
Import and
export of
petrochemical
products and
equipment
  
  
  
  
  

Shanghai Jinchang Engineering Plastics Company Limited

     US$4,750         —           50.38        
 
 
 
Production of
polypropylene
compound
products
  
  
  
  

Shanghai Golden Phillips Petrochemical Company Limited

     US$50,000         —           60        
 
 
Production of
polypropylene
products
  
  
  

Zhejiang Jin Yong Acrylic Fiber Company Limited

     RMB250,000         75         —          
 
 
Production of
acrylic fiber
products
  
  
  

Shanghai Golden Conti Petrochemical Company Limited

     RMB545,776         —           100        
 
 
Production of
petrochemical
products
  
  
  

None of the subsidiaries have issued any debt securities.

 

F-12


Table of Contents

SINOPEC SHANGHAI PETROCHEMICAL COMPANY LIMITED

AND SUBSIDIARIES

Notes to Consolidated Financial Statements—(Continued)

(All Renminbi amounts in thousands, except per share data and except otherwise stated)

 

1. ORGANIZATION, PRINCIPAL ACTIVITIES AND BASIS OF PREPARATION (continued)

 

The consolidated financial statements have been prepared in accordance with International Financial Reporting Standards (“IFRS”) as issued by the International Accounting Standards Board (“IASB”).

The consolidated financial statements are prepared on the historical cost basis except for available-for-sale financial assets and derivative financial instruments which are stated at fair value.

The preparation of financial statements in conformity with IFRS requires management to make judgments, estimates and assumptions that affect the application of policies and reported amounts of assets and liabilities, income and expenses. The estimates and associated assumptions are based on historical experience and various other factors that are believed to be reasonable under the circumstances, the results of which form the basis of making the judgments about the carrying values of assets and liabilities that are not readily apparent from other sources. Actual results may differ from these estimates.

The estimates and underlying assumptions are reviewed on an ongoing basis. Revisions to accounting estimates are recognized in the period in which the estimate is revised if the revision affects only that period, or in the period of the revision and future periods if the revision affects both current and future periods.

Judgments made by management in the application of IFRS that have significant effect on the financial statements and major sources of estimation uncertainty are disclosed in note 30.

2. PRINCIPAL ACCOUNTING POLICIES

 

  (a) Basis of consolidation

 

  (i) Subsidiaries and non-controlling interests

The consolidated financial statements of the Group include the financial statements of the Company and all of its principal subsidiaries. Subsidiaries are entities controlled by the Group. Control exists when the Group has the power to govern the financial and operating policies of an entity so as to obtain benefits from its activities. In assessing control, potential voting rights that presently are exercisable are taken into account.

 

F-13


Table of Contents

SINOPEC SHANGHAI PETROCHEMICAL COMPANY LIMITED

AND SUBSIDIARIES

Notes to Consolidated Financial Statements—(Continued)

(All Renminbi amounts in thousands, except per share data and except otherwise stated)

 

2. PRINCIPAL ACCOUNTING POLICIES (continued)

 

  (a) Basis of consolidation (continued)

 

  (i) Subsidiaries and non-controlling interests (continued)

An investment in a subsidiary is consolidated into the consolidated financial statements from the date that control commences until the date that control ceases. Intra-group balances and transactions and any unrealized profits arising from intra-group transactions are eliminated in full in preparing the consolidated financial statements. Unrealized losses resulting from intra-group transactions are eliminated in the same way as unrealized gains but only to the extent that there is no evidence of impairment.

Non-controlling interests (previously known as “minority interests”) represent the equity in a subsidiary not attributable directly or indirectly to the Company, and in respect of which the Group has not agreed any additional terms with the holders of those interests which would result in the Group as a whole having a contractual obligation in respect of those interests that meets the definition of a financial liability. For each business combination, the Group can elect to measure any non-controlling interests either at fair value or at their proportionate share of the subsidiary’s net identifiable assets.

Non-controlling interests are presented in the consolidated balance sheet within equity, separately from equity attributable to the equity shareholders of the Company. Non-controlling interests in the results of the Group are presented on the face of the consolidated statements of income and the consolidated statements of comprehensive income as an allocation of the total profit or loss and total comprehensive income for the year between non-controlling interests and the equity shareholders of the Company. Loans from holders of non-controlling interests and other contractual obligations towards these holders are presented as financial liabilities in accordance with notes 2(k) or 2(l) depending on the nature of the liability.

Changes in the Group’s interests in a subsidiary that do not result in a loss of control are accounted for as equity transactions, whereby adjustments are made to the amounts of controlling and non-controlling interests within consolidated equity to reflect the change in relative interests, but no adjustments are made to goodwill and no gain or loss is recognized.

When the Group loses control of a subsidiary, it is accounted for as a disposal of the entire interest in that subsidiary, with a resulting gain or loss being recognized in profit or loss. Any interest retained in that former subsidiary at the date when control is lost is recognized at fair value and this amount is regarded as the fair value on initial recognition of a financial asset (see note 2(c)) or, when appropriate, the cost on initial recognition of an investment in an associate or jointly controlled entity (see note 2(a) (ii)).

 

F-14


Table of Contents

SINOPEC SHANGHAI PETROCHEMICAL COMPANY LIMITED

AND SUBSIDIARIES

Notes to Consolidated Financial Statements—(Continued)

(All Renminbi amounts in thousands, except per share data and except otherwise stated)

 

2. PRINCIPAL ACCOUNTING POLICIES (continued)

 

  (a) Basis of consolidation (continued)

 

  (ii) Associates and jointly controlled entities

An associate is an entity in which the Group has significant influence, but not control or joint control, over its management, including participation in the financial and operating policy decisions.

A jointly controlled entity is an entity which operates under a contractual arrangement between the Group and other parties, where the contractual arrangement establishes that the Group and one or more of the other parties share joint control over the economic activity of the entity.

An investment in an associate or a jointly controlled entity is accounted for in the consolidated financial statements under the equity method. Under the equity method, the investment is initially recorded at cost, adjusted for any excess of the Group’s share of the acquisition-date fair values of the investee’s identifiable net assets over the cost of the investment (if any). Thereafter, the investment is adjusted for the post acquisition change in the Group’s share of the investee’s net assets and any impairment loss relating to the investment (see note 2(u)). Any acquisition-date excess over cost, the Group’s share of the post-acquisition, post-tax results of the investees and any impairment losses for the year are recognized in the consolidated statements of income, whereas the Group’s share of the post-acquisition post-tax items of the investees’ other comprehensive income is recognized in the consolidated statements of comprehensive income. For the periods presented, no adjustments have been made (or are necessary) to conform the associate’s or jointly controlled entity’s accounting policies to those of the Company as there are no material differences between the accounting policies adopted by the associate and the jointly controlled entity and the Group.

When the Group’s share of losses exceeds its interest in the associate or the jointly controlled entity, the Group’s interest is reduced to nil and recognition of further losses is discontinued except to the extent that the Group has incurred legal or constructive obligations or made payments on behalf of the investee. For this purpose, the Group’s interest is the carrying amount of the investment under the equity method together with the Group’s long-term interests that in substance form part of the Group’s net investment in the associate or the jointly controlled entity.

Unrealized profits and losses resulting from transactions between the Group and its associates and jointly controlled entities are eliminated to the extent of the Group’s interest in the investee, except where unrealized losses provide evidence of an impairment of the asset transferred, in which case they are recognized immediately in profit or loss.

 

F-15


Table of Contents

SINOPEC SHANGHAI PETROCHEMICAL COMPANY LIMITED

AND SUBSIDIARIES

Notes to Consolidated Financial Statements—(Continued)

(All Renminbi amounts in thousands, except per share data and except otherwise stated)

 

2. PRINCIPAL ACCOUNTING POLICIES (continued)

 

  (a) Basis of consolidation (continued)

 

  (ii) Associates and jointly controlled entities (continued)

When the Group ceases to have significant influence over an associate or joint control over a jointly controlled entity, it is accounted for as a disposal of the entire interest in that investee, with a resulting gain or loss being recognized in profit or loss. Any interest retained in that former investee at the date when significant influence or joint control is lost is recognized at fair value and this amount is regarded as the fair value on initial recognition of a financial asset (see note 2(c)) or, when appropriate, the cost on initial recognition of an investment in an associate (see note 2(a) (ii)).

 

  (b) Goodwill

Goodwill represents the excess of

 

  (i) the aggregate of the fair value of the consideration transferred, the amount of any non-controlling interest in the acquiree and the fair value of the Group’s previously held equity interest in the acquiree; over

 

  (ii) the net fair value of the acquiree’s identifiable assets and liabilities measured as at the acquisition date.

When (ii) is greater than (i), then this excess is recognized immediately in profit or loss as a gain on a bargain purchase.

Goodwill is stated at cost less accumulated impairment losses. Goodwill arising on a business combination is allocated to each cash-generating unit, or groups of cash generating units, that is expected to benefit from the synergies of the combination and is tested annually for impairment (see note 2(u)).

On disposal of a cash generating unit during the year, any attributable amount of purchased goodwill is included in the calculation of the profit or loss on disposal.

 

F-16


Table of Contents

SINOPEC SHANGHAI PETROCHEMICAL COMPANY LIMITED

AND SUBSIDIARIES

Notes to Consolidated Financial Statements—(Continued)

(All Renminbi amounts in thousands, except per share data and except otherwise stated)

 

X Xxx (continued)

 

  (c) Other investments

The Group’s policies for other investments, other than investments in associates and jointly controlled entities, are as follows:

Investments in available-for-sale financial assets are carried at fair value with any change in fair value recognized in other comprehensive income and accumulated separately in equity in the fair value reserve. When these investments are derecognized or impaired, the cumulative gain or loss is reclassified from equity to profit or loss. Investments in equity securities that do not have a quoted market price in an active market and whose fair value cannot be reliably measured are recognized in the balance sheet at cost less impairment losses (see note 2(u)).

 

  (d) Property, plant and equipment

Property, plant and equipment are stated at cost less accumulated depreciation and impairment losses (see note 2(u)).

The cost of self-constructed assets includes the cost of materials, direct labor, the initial estimate, where relevant, of the costs of dismantling and removing the items and restoring the site on which they are located, and an appropriate proportion of production overheads and borrowing costs.

Gains or losses arising from the retirement or disposal of items of property, plant and equipment are determined as the difference between the net disposal proceeds and the carrying amount of the items and are recognized in profit or loss on the date of retirement or disposal.

Depreciation is calculated to write off the costs of property, plant and equipment over their estimated useful lives on a straight-line basis, after taking into account their estimated residual values, as follows:

 

Buildings

   15 to 40 years

Plant and machinery

   10 to 20 years

Vehicles and other equipment

   5 to 26 years

 

F-17


Table of Contents

SINOPEC SHANGHAI PETROCHEMICAL COMPANY LIMITED

AND SUBSIDIARIES

Notes to Consolidated Financial Statements—(Continued)

(All Renminbi amounts in thousands, except per share data and except otherwise stated)

 

2. PRINCIPAL ACCOUNTING POLICIES (continued)

 

  (d) Property, plant and equipment (continued)

Where parts of an item of property, plant and equipment have different useful lives, the cost of the item is allocated on a reasonable basis between the parts and each part is depreciated separately. The depreciation method, useful life and the residual value of an asset are reviewed annually.

 

  (e) Investment property

Investment properties are properties which are owned or held under a leasehold interest either to earn rental income and / or for capital appreciation.

Investment properties are stated in the balance sheet at cost less accumulated depreciation and impairment losses (see note 2(u)). Depreciation is provided over their estimated useful lives on a straight-line basis, after taking into account their estimated residual values. Estimated useful life of the investment property is 40 years.

 

  (f) Lease prepayments and other assets

Lease prepayments and other assets mainly represent prepayments for land use rights and catalysts used in production. The assets are carried at cost less accumulated amortization and impairment losses (see note 2(u)). Lease prepayments and other assets are written off on a straight-line basis over the respective periods of the rights and the estimated useful lives of the catalysts.

 

  (g) Construction in progress

Construction in progress represents buildings, various plant and equipment under construction and pending installation, and is stated at cost less government grants that compensate the Company for the cost of construction, and impairment losses (see note 2(u)). Cost comprises direct costs of construction as well as interest charges, and foreign exchange differences on related borrowed funds to the extent that they are regarded as an adjustment to interest charges, during the period of construction.

Construction in progress is transferred to property, plant and equipment when the asset is substantially ready for its intended use.

No depreciation is provided in respect of construction in progress.

 

F-18


Table of Contents

SINOPEC SHANGHAI PETROCHEMICAL COMPANY LIMITED

AND SUBSIDIARIES

Notes to Consolidated Financial Statements—(Continued)

(All Renminbi amounts in thousands, except per share data and except otherwise stated)

 

2. PRINCIPAL ACCOUNTING POLICIES (continued)

 

  (h) Inventories

Inventories, other than spare parts and consumables, are carried at the lower of cost and net realizable value. Cost is calculated using the weighted average cost formula and comprises all costs of purchase, costs of conversion and other costs incurred in bringing the inventories to their present location and condition. Costs of conversion of inventories include cost directly related to the units of production as well as allocation of production overheads. The allocation of fixed production overhead to the costs of conversion is based on normal operating capacity of the production facilities, whereas variable production overheads are allocated to each unit of production on the basis of the actual use of the production facilities. Net realizable value is the estimated selling price in the ordinary course of business less the estimated costs of completion and the estimated costs necessary to make the sale.

When inventories are sold, the carrying amount of the inventories is recognized as an expense in the period in which the related revenue is recognized. The amount of any write-down of inventories to net realizable value and all losses of inventories are recognized as an expense in the period the write-down or loss occurs. The amount of any reversal of any write-down of inventories is recognized as a reduction in the amount of inventories recognized as an expense in the period in which the reversal occurs.

Spare parts and consumables are stated at cost less any provision for obsolescence.

 

  (i) Trade receivables, bills and other receivables

Trade receivables, bills and other receivables are initially recognized at fair value and thereafter stated at amortized cost less allowance for impairment of doubtful debts (see note 2(u)), except where the receivables are interest-free loans made to related parties without any fixed repayment terms or the effect of discounting would be immaterial. In such cases, the receivables are stated at cost less allowance for impairment of doubtful debts.

Trade receivables, bills and other receivables are derecognized if the Group’s contractual rights to the cash flows from these financial assets expire or if the Group transfers these financial assets to another party without retaining control or substantially all risks and rewards of the assets.

 

  (j) Derivative financial instruments

Derivative financial instruments are recognized initially at fair value. At each balance sheet date the fair value is remeasured. The gain or loss on remeasurement of derivative financial instruments to fair value is recognized in profit or loss.

 

F-19


Table of Contents

SINOPEC SHANGHAI PETROCHEMICAL COMPANY LIMITED

AND SUBSIDIARIES

Notes to Consolidated Financial Statements—(Continued)

(All Renminbi amounts in thousands, except per share data and except otherwise stated)

 

2. PRINCIPAL ACCOUNTING POLICIES (continued)

 

  (k) Interest-bearing borrowings

Interest-bearing borrowings are recognized initially at fair value less attributable transaction costs. Subsequent to initial recognition, interest-bearing borrowings are stated at amortized cost with any difference between the amount initially recognized and redemption value being recognized in profit or loss over the period of the borrowings, together with any interest and fees payable, using the effective interest method.

 

  (l) Trade and other payables

Trade and other payables are initially recognized at fair value and thereafter stated at amortized cost unless the effect of discounting would be immaterial, in which case they are stated at cost.

 

  (m) Cash and cash equivalents

Cash and cash equivalents comprise cash at bank and on hand and time deposits with banks and other financial institutions with an initial term of less than three months at acquisition. Cash equivalents are stated at cost, which approximates fair value.

 

  (n) Translation of foreign currencies

Foreign currency transactions during the year are translated into Renminbi at the applicable exchange rates ruling at the transaction dates.

Monetary assets and liabilities denominated in foreign currencies are translated into Renminbi at rates quoted by the People’s Bank of China at the balance sheet date. Non-monetary assets and liabilities denominated in foreign currencies, which are stated at historical cost, are translated into Renminbi at the closing foreign exchange rate ruling at the date of the transaction.

Foreign currency translation differences relating to funds borrowed to finance the construction of property, plant and equipment to the extent that they are regarded as an adjustment to interest costs are capitalized during the construction period. All other exchange gains and losses are dealt with in profit or loss.

 

F-20


Table of Contents

SINOPEC SHANGHAI PETROCHEMICAL COMPANY LIMITED

AND SUBSIDIARIES

Notes to Consolidated Financial Statements—(Continued)

(All Renminbi amounts in thousands, except per share data and except otherwise stated)

 

2. PRINCIPAL ACCOUNTING POLICIES (continued)

 

  (o) Revenue recognition

Revenues associated with the sale of petroleum and chemical products are recognized in profit or loss when the significant risks and rewards of ownership have been transferred to the buyer. Revenue excludes value added tax and is after deduction of any trade discounts and returns. No revenue is recognized if there are significant uncertainties regarding recovery of the consideration due to the possible return of goods, or when the amount of revenue and the costs incurred or to be incurred in respect of the transaction cannot be measured reliably.

The Group provides pipeline transportation services to customers. Revenues associated with transportation services are recognized by reference to the stage of completion (that is, when the services are rendered) of the transaction at the end of the reporting period and when the outcome of the transaction can be estimated reliably. The outcome of the transaction can be estimated reliably when the amount of revenue, the costs incurred and the stage of completion can be measured reliably and it is probable that the economic benefits associated with the transaction will flow to the Group.

Dividend income is recognized in profit or loss on the date the shareholder’s right to receive payment is established.

Gains or losses arising from the disposal of unlisted investments are determined as the difference between the net disposal proceeds and the carrying amount of the investment and are recognized in profit or loss on the date of disposal.

Rental income from investment property is recognized in profit or loss on a straight-line basis over the term of the lease.

 

  (p) Government grants

Government grants are recognized in the balance sheet initially when there is reasonable assurance that they will be received and that the Group will comply with the conditions attaching to them. Grants that compensate the Group for expenses incurred are recognized as revenue in profit or loss on a systematic basis in the same periods in which the expenses are incurred. Grants that compensate the Group for the cost of an asset are deducted from the carrying amount of the asset and consequently are effectively recognized in profit or loss over the useful life of the asset by way of reduced depreciation expense.

 

  (q) Net financing costs

Net financing costs comprise interest payable on borrowings calculated using the effective interest rate method, interest income on bank deposits, gains and losses in fair value change of derivative financial instruments, foreign exchange gains and losses and bank charges.

Interest income from bank deposits is recognized in profit or loss as it accrues using the effective interest method.

 

F-21


Table of Contents

SINOPEC SHANGHAI PETROCHEMICAL COMPANY LIMITED

AND SUBSIDIARIES

Notes to Consolidated Financial Statements—(Continued)

(All Renminbi amounts in thousands, except per share data and except otherwise stated)

 

2. PRINCIPAL ACCOUNTING POLICIES (continued)

 

  (q) Net financing costs (continued)

All interest and other costs incurred in connection with borrowings are expensed as incurred as part of net financing costs, except to the extent that they are capitalized as being directly attributable to the acquisition or construction of an asset which necessarily takes a substantial period of time to get ready for its intended use or sale.

 

  (r) Repairs and maintenance expenses

Repairs and maintenance expenses are charged to profit or loss as and when they are incurred.

 

  (s) Research and development costs

Research and development costs comprise all costs that are directly attributable to research and development activities or that can be allocated on a reasonable basis to such activities. Because of the nature of the Group’s research and development activities, no development costs satisfy the criteria for the recognition of such costs as an asset. Both research and development costs are therefore recognized as expenses in the period in which they are incurred.

 

  (t) Employee benefits

The contributions payable under the Group’s retirement plans are charged to the profit or loss on an accrual basis according to the contribution determined by the plans. Further information is set out in note 27.

Termination benefits, recorded as employee reduction expenses in the profit or loss, are recognized when, and only when, the Group demonstrably commits itself to terminate employment or to provide benefits as a result of voluntary redundancy by having a detailed formal plan which is without realistic possibility of withdrawal.

 

F-22


Table of Contents

SINOPEC SHANGHAI PETROCHEMICAL COMPANY LIMITED

AND SUBSIDIARIES

Notes to Consolidated Financial Statements—(Continued)

(All Renminbi amounts in thousands, except per share data and except otherwise stated)

 

2. PRINCIPAL ACCOUNTING POLICIES (continued)

 

  (u) Impairment loss

 

  (i) Trade accounts receivable, bills and other receivables and investments in equity securities other than investments in associates and jointly controlled entities, that do not have a quoted market price in an active market are reviewed at each balance sheet date to determine whether there is objective evidence of impairment. If any such evidence exists, an impairment loss is determined and recognized.

The impairment loss is measured as the difference between the asset’s carrying amount and the estimated future cash flows, discounted at the current market rate of return for a similar financial asset where the effect of discounting is material, and is recognized as an expense in the profit or loss. Impairment losses for trade accounts receivable, bills and other receivables are reversed through the profit or loss if in a subsequent period the amount of the impairment loss decreases. Impairment losses for investments in equity securities carried at cost are not reversed.

For investments in associates and jointly controlled entities recognized using the equity method (note 2(a)(ii)), the impairment loss is measured by comparing the recoverable amount of the investment as a whole with its carrying amount in accordance with note 2(u)(ii). The impairment loss is reversed if there has been a favorable change in the estimates used to determine the recoverable amount in accordance with note 2(u)(ii).

 

F-23


Table of Contents

SINOPEC SHANGHAI PETROCHEMICAL COMPANY LIMITED

AND SUBSIDIARIES

Notes to Consolidated Financial Statements—(Continued)

(All Renminbi amounts in thousands, except per share data and except otherwise stated)

 

2. PRINCIPAL ACCOUNTING POLICIES (continued)

 

  (u) Impairment loss (continued)

 

  (ii) Impairment of other long-lived assets is accounted for as follows:

The carrying amounts of other long-lived assets, including property, plant and equipment, construction in progress, lease prepayment, other assets and investments in associates and jointly controlled entities, are reviewed at each balance sheet date to identify indications that the asset may be impaired. These assets are tested for impairment whenever events or changes in circumstances indicate that their recorded carrying amounts may not be recoverable. When such a decline has occurred, the carrying amount is reduced to the recoverable amount. For goodwill, the recoverable amount is estimated at each balance sheet date.

The recoverable amount is the greater of the fair value less costs to sell and the value in use. In determining the value in use, expected future cash flows generated by the asset are discounted to their present value using a pre-tax discount rate that reflects current market assessments of the time value of money and the risks specific to the asset. Where an asset does not generate cash inflows largely independent of those from other assets, the recoverable amount is determined for the smallest group of assets that generates cash inflows independently (i.e. a cash-generating unit).

The amount of the reduction is recognized as an expense in the profit or loss. Impairment losses recognized in respect of cash-generating units are allocated first to reduce the carrying amount of any goodwill allocated to the cash-generating unit and then, to reduce the carrying amount of the other assets in the unit on a pro rata basis, except that the carrying value of an asset will not be reduced below its individual fair value less costs to sell, or value in use, if determinable.

Management assesses at each balance sheet date whether there is any indication that an impairment loss recognized for an asset, except in the case of goodwill, in prior years may no longer exist. An impairment loss is reversed if there has been a favorable change in the estimates used to determine the recoverable amount. A subsequent increase in the recoverable amount of an asset, when the circumstances and events that led to the write-down or write-off cease to exist, is recognized in profit or loss. The reversal is reduced by the amount that would have been recognized as depreciation had the write-down or write-off not occurred. An impairment loss in respect of goodwill is not reversed.

 

F-24


Table of Contents

SINOPEC SHANGHAI PETROCHEMICAL COMPANY LIMITED

AND SUBSIDIARIES

Notes to Consolidated Financial Statements—(Continued)

(All Renminbi amounts in thousands, except per share data and except otherwise stated)

 

2. PRINCIPAL ACCOUNTING POLICIES (continued)

 

  (v) Dividends payable

Dividends are recognized as a liability in the period in which they are declared.

 

  (w) Income tax

Income tax expense comprises current and deferred tax. Income tax expense is recognized in profit or loss except to the extent that it relates to items recognized in other comprehensive income or directly in equity, in which case the relevant amounts of tax are recognized in other comprehensive income or directly in equity, respectively.

Current tax is the expected tax payable on the taxable income for the year, using tax rates enacted or substantially enacted at the balance sheet date, and any adjustment to tax payable in respect of previous years.

Deferred tax is provided using the balance sheet liability method, providing for temporary differences between the carrying amounts of assets and liabilities for financial reporting purposes and the amounts used for taxation purposes, except differences relating to goodwill not deductible for tax purposes and the initial recognition of assets or liabilities which affect neither accounting nor taxable income. The amount of deferred tax provided is based on the expected manner of realization or settlement of the carrying amount of assets and liabilities, using tax rates enacted or substantially enacted at the balance sheet date. The effect on deferred tax of any changes in tax rates is charged or credited to the profit or loss, except for the effect of a change in tax rate on the carrying amount of deferred tax assets and liabilities which were previously charged or credited directly to equity upon initial recognition, in such case the effect of a change in tax rate is also charged or credited to equity.

A deferred tax asset is recognized only to the extent that it is probable that future taxable income will be available against the assets which can be realized or utilized. Deferred tax assets are reduced to the extent that it is no longer probable that the related tax benefit will be realized.

 

F-25


Table of Contents

SINOPEC SHANGHAI PETROCHEMICAL COMPANY LIMITED

AND SUBSIDIARIES

Notes to Consolidated Financial Statements—(Continued)

(All Renminbi amounts in thousands, except per share data and except otherwise stated)

 

2. PRINCIPAL ACCOUNTING POLICIES (continued)

 

  (x) Provisions and contingent liabilities

Provisions are recognized for liabilities of uncertain timing or amount when the Group has a legal or constructive obligation arising as a result of a past event, it is probable that an outflow of economic benefits will be required to settle the obligation and a reliable estimate can be made. Where the time value of money is material, provisions are stated at the present value of the expenditure expected to settle the obligation.

Where it is not probable that an outflow of economic benefits will be required, or the amount cannot be estimated reliably, the obligation is disclosed as a contingent liability, unless the probability of outflow of economic benefits is remote. Possible obligations, whose existence will only be confirmed by the occurrence or non-occurrence of one or more future events are also disclosed as contingent liabilities unless the probability of outflow of economic benefits is remote.

 

  (y) Related parties

Parties are considered to be related to the Group if the Group has the ability, directly or indirectly, to control or jointly control the party or exercise significant influence over the party in making financial and operating decisions, or vice versa, or where the Group and the party are subject to common control or common significant influence. Related parties may be individuals (being members of key management personnel, significant shareholders and / or their close family members) or other entities and include entities which are under the significant influence of related parties of the Group where those parties are individuals, and post-employment benefit plans which are for the benefit of employees of the Group or of any entity that is a related party of the Group.

 

  (z) Segment reporting

Operating segments, and the amounts of each segment item reported in the financial statements, are identified from the financial information provided regularly to the Group’s chief operating decision maker for the purposes of allocating resources to, and assessing the performance of the Group’s various lines of business.

 

F-26


Table of Contents

SINOPEC SHANGHAI PETROCHEMICAL COMPANY LIMITED

AND SUBSIDIARIES

Notes to Consolidated Financial Statements—(Continued)

(All Renminbi amounts in thousands, except per share data and except otherwise stated)

 

3 CHANGES IN ACCOUNTING POLICIES

The IASB has issued certain new and revised IFRS that are first effective for the current accounting period of the Group. There have been no significant changes to the accounting policy applied in these financial statements for the years presented as a result of these developments.

The Group has not applied any new standard or interpretation that is not yet effective for the current accounting period.

4. OTHER INCOME

The Group recognized grant income of RMB 2,312,227 during the year ended December 31, 2008. These grants were mainly for compensation of losses incurred due to the distortion of the correlation of domestic refined petroleum product prices and the crude oil prices, and the measures taken by the Group to stabilize the supply in the PRC refined petroleum product market during the year ended December 31, 2008. There were no unfilled conditions and other contingencies attached to the receipts of these grants. During the year ended December 31, 2009 and December 31, 2010, the Group did not receive such government grants.

5. COST OF SALES

Cost of sales represents:

 

     Years ended December 31,  
     2008      2009      2010  

Costs of raw materials

        

-crude oil

     48,996,902         26,450,043         39,694,617   

-other ancillary materials

     9,978,791         7,724,881         14,699,011   

Depreciation

     1,616,596         1,632,086         1,640,877   

Repairs and maintenance

     988,393         1,044,863         1,016,530   

Research and development

     47,303         40,293         58,242   

Employees’ pension costs

        

-municipal retirement scheme costs

     199,135         185,445         209,133   

-supplementary retirement scheme costs

     54,862         46,974         52,974   

Staff costs

     1,160,658         1,204,098         1,404,129   

Amortization of lease prepayments

     16,759         16,111         16,075   

Fuel and power

     1,979,089         1,608,493         2,197,707   

Others

     3,517,959         5,056,909         7,324,620   
                          
     68,556,447         45,010,196         68,313,915   
                          

 

F-27


Table of Contents

SINOPEC SHANGHAI PETROCHEMICAL COMPANY LIMITED

AND SUBSIDIARIES

Notes to Consolidated Financial Statements—(Continued)

(All Renminbi amounts in thousands, except per share data and except otherwise stated)

 

6. OTHER OPERATING INCOME

Other operating income represents:

 

     Years ended December 31,  
     2008      2009      2010  

Income from rendering of services

     34,842         33,565         30,826   

Gain on disposal of property, plant and equipment

     17,618         24,674         2,425   

Gain on disposal of lease prepayments

     —           91,802         —     

Rental income from investment property

     48,869         31,233         39,662   

Gain on disposal of unlisted investments

     9,721         72,215         —     

Government grants

     31,037         15,310         27,211   

Others

     3,104         8,370         9,718   
                          
     145,191         277,169         109,842   
                          

7. OTHER OPERATING EXPENSES

Other operating expenses represent:

 

     Years ended December 31,  
     2008      2009      2010  

Loss on disposal of property, plant and equipment

     4,452         8,488         37,060   

Employee reduction expenses (note a)

     89,844         12,518         3,646   

Impairment losses on property, plant and equipment (note 18(c))

     440,946         98,486         238,200   

Impairment loss on goodwill (note b)

     22,415         —           —     

Donations

     2,000         —           —     

Others

     20,362         18,837         17,050   
                          
     580,019         138,329         295,956   
                          

Note (a):

In accordance with the Group’s voluntary employee reduction plan, the Group recognized employee reduction expenses of RMB 3,646 in respect of the voluntary resignation of approximately 83 employees (238 employees in 2009 and 947 employees in 2008) during the year ended December 31, 2010 (2009: RMB 12,518 2008: RMB 89,844).

 

F-28


Table of Contents

SINOPEC SHANGHAI PETROCHEMICAL COMPANY LIMITED

AND SUBSIDIARIES

Notes to Consolidated Financial Statements—(Continued)

(All Renminbi amounts in thousands, except per share data and except otherwise stated)

 

7. OTHER OPERATING EXPENSES(continued)

 

Note (b):

During the year ended December 31, 2008, the carrying amount of the cash-generating unit, Jinyang facility, was determined to be higher than its recoverable amount. The reduction in recoverable amount was a result of the expected reduction in production volume caused by the adverse changes in the business environment. Impairment loss recognized on goodwill was RMB 22,415 for the year ended December 31, 2008.

8. NET FINANCING COSTS

Net financing costs represent:

 

     Years ended December 31,  
     2008     2009     2010  

Interest income

     (59,472     (19,405     (37,375

Net foreign exchange gain

     (70,417     —          (141,087

Net gain in fair value change of derivative financial instruments

     (97,644     —          —     
                        

Financial income

     (227,533     (19,405     (178,462
                        

Net foreign exchange loss

     —          16,142        —     

Net loss in fair value change of derivative financial instruments

     —          10,423        —     

Interest on loans and borrowings

     585,142        358,474        274,511   

Less: borrowing costs capitalized as construction in progress*

     (27,171     (44,485     (830
                        

Financial expenses

     557,971        340,554        273,681   
                        

Net financing costs

     330,438        321,149        95,219   
                        

 

* The borrowing costs during 2010 have been capitalized at a rate of 2.00%-3.25% per annum (2009: 2.12%-5.04%; 2008: 5.10%-7.47%) for construction in progress.

9. INVESTMENT INCOME

Investment income represents the gain on disposal of available-for-sale financial assets of RMB 215 during the year ended December 31, 2010 (2009: RMB 222,810; 2008: RMB 131,772).

 

F-29


Table of Contents

SINOPEC SHANGHAI PETROCHEMICAL COMPANY LIMITED

AND SUBSIDIARIES

Notes to Consolidated Financial Statements—(Continued)

(All Renminbi amounts in thousands, except per share data and except otherwise stated)

 

10.   INCOME TAX

 

  (a) Taxation in the consolidated statements of income represents:

 

     Years ended December 31,  
     2008     2009      2010  

Current tax

       

-Provision for PRC income tax for the year

     34,919        58,410         22,523   

- Under-provision in respect of prior years

     16,655        843         3,453   

Deferred taxation

     (1,864,285     451,797         710,396   
                         

Total income tax (benefit)/ expense

     (1,812,711     511,050         736,372   
                         

A reconciliation of the expected income tax (benefit)/ expense calculated at the applicable tax rate with the actual income tax (benefit)/ expense is as follows:

 

     Years ended December 31,  
     2008     2009     2010  

(Loss)/earnings before income tax

     (8,014,438     2,166,509        3,533,376   
                        

Expected PRC income tax (benefit)/ expense at the statutory tax rate of 25%

      

(2009: 25%; 2008: 25%)

     (2,003,610     541,627        883,344   

Tax effect of non-deductible expenses

     29,348        5,932        6,240   

Tax effect of non-taxable income

     (1,276     (472     (225

Under-provision in prior years

     16,655        843        3,453   

Tax effect of share of profits recognized under the equity method

     (373     (60,343     (165,322

Tax effect of unused tax losses not recognized

     49,488        26,823        12,324   

Tax effect of unrecognized deferred tax assets

     97,057        18,755        —     

Utilization of unrecognized deferred tax assets

     —          (17,176     —     

Others

     —          (4,939     (3,442
                        

Actual income tax (benefit)/ expense

     (1,812,711     511,050        736,372   
                        

The Group did not carry out business overseas and therefore does not incur overseas income taxes.

 

F-30


Table of Contents

SINOPEC SHANGHAI PETROCHEMICAL COMPANY LIMITED

AND SUBSIDIARIES

Notes to Consolidated Financial Statements—(Continued)

(All Renminbi amounts in thousands, except per share data and except otherwise stated)

 

10. INCOME TAX (continued)

 

  (b) Deferred taxation:

 

  (i) Deferred tax assets and deferred tax liabilities are attributable to items detailed in the tables below:

 

     Assets      Liabilities     Net balance  
     December 31,      December 31,     December 31,  
     2009      2010      2009     2010     2009     2010  

Current

              

Provisions

     36,778         21,539         —          —          36,778        21,539   

Non-current

              

Provisions for impairment losses

     85,112         139,379         —          —          85,112        139,379   

Land use rights

     28,842         27,967         —          —          28,842        27,967   

Capitalization of borrowing costs

     —           —           (26,322     (23,448     (26,322     (23,448

Tax losses carry forward

     1,401,978         651,529         —          —          1,401,978        651,529   

Others

     11,584         10,610         —          —          11,584        10,610   
                                                  

Deferred tax assets / (liabilities)

     1,564,294         851,024         (26,322     (23,448     1,537,972        827,576   
                                                  

 

F-31


Table of Contents

SINOPEC SHANGHAI PETROCHEMICAL COMPANY LIMITED

AND SUBSIDIARIES

Notes to Consolidated Financial Statements—(Continued)

(All Renminbi amounts in thousands, except per share data and except otherwise stated)

 

10. INCOME TAX (continued)

 

  (b) Deferred taxation (continued):

 

  (ii) Movements in deferred tax assets and liabilities are as follows:

 

     Balance at
January 1,
2008
    Recognized
in consolidated
statements of
income
    Recognized
in reserve
     Balance at
December 31,
2008
 

Current

         

Provisions

     40,075        163,899        —           203,974   

Forward exchange contracts

     —          (24,411     —           (24,411

Non-current

         

Provision for impairment losses

     77,310        20,846        —           98,156   

Land use rights

     30,592        (875     —           29,717   

Capitalization of borrowing costs

     (32,070     2,874        —           (29,196

Available-for-sale financial assets

     (115,855     —          88,221         (27,634

Tax losses carry forward

     —          1,701,453        —           1,701,453   

Others

     9,577        499        —           10,076   
                                 

Net deferred tax assets

     9,629        1,864,285        88,221         1,962,135   
                                 
     Balance at
January 1,
2009
    Recognized
in  consolidated
statements of
income
    Recognized
in reserve
     Balance at
December 31,
2009
 

Current

         

Provisions

     203,974        (167,196     —           36,778   

Forward exchange contracts

     (24,411     24,411        —           —     

Non-current

         

Provision for impairment losses

     98,156        (13,044     —           85,112   

Land use rights

     29,717        (875     —           28,842   

Capitalization of borrowing costs

     (29,196     2,874        —           (26,322

Available-for-sale financial assets

     (27,634     —          27,634         —     

Tax losses carry forward

     1,701,453        (299,475     —           1,401,978   

Others

     10,076        1,508        —           11,584   
                                 

Net deferred tax assets

     1,962,135        (451,797     27,634         1,537,972   
                                 
     Balance at
January 1,
2010
    Recognized
in consolidated
statements of
income
    Recognized
in reserve
     Balance at
December 31,
2010
 

Current

         

Provisions

     36,778        (15,239     —           21,539   

Non-current

         

Provision for impairment losses

     85,112        54,267        —           139,379   

Land use rights

     28,842        (875     —           27,967   

Capitalization of borrowing costs

     (26,322     2,874        —           (23,448

Tax losses carry forward

     1,401,978        (750,449     —           651,529   

Others

     11,584        (974     —           10,610   
                                 

Net deferred tax assets

     1,537,972        (710,396     —           827,576   
                                 

 

F-32


Table of Contents

SINOPEC SHANGHAI PETROCHEMICAL COMPANY LIMITED

AND SUBSIDIARIES

Notes to Consolidated Financial Statements—(Continued)

(All Renminbi amounts in thousands, except per share data and except otherwise stated)

 

10. INCOME TAX (continued)

 

  (b) Deferred taxation (continued):

 

  (ii) Movements in deferred tax assets and liabilities are as follows (continued):

 

The Group recognizes deferred tax assets only to the extent that it is probable that future taxable income will be available against which the assets can be utilized. Based on the level of historical taxable income and projections for future taxable income over the periods which the deferred tax assets will be utilized, management believes that it is probable the Group will realize the benefits of these temporary differences.

 

  (iii) Deferred tax assets not recognized:

As at December 31, 2010, a subsidiary of the Company did not recognize the deferred tax assets in respect of the impairment losses on property, plant and equipment amounting to RMB 432,579 (2009: RMB 432,579, 2008: RMB 357,560) and the unused tax losses carried forward for PRC income tax purpose amounting to RMB 452,443 (2009: RMB 417,688, 2008: RMB 310,396), because it was not probable that the related tax benefit will be realized. The unused tax losses carried forward of RMB 29,357, RMB 68,548, RMB 197,952, RMB 107,292 and RMB 49,294 will expire in 2011, 2012, 2013, 2014 and 2015 respectively.

11. EARNINGS/(LOSS) PER SHARE

The calculation of basic earnings/(loss) per share is based on the income attributable to equity shareholders of the Company of RMB 2,771,646 (2009: RMB 1,590,988; 2008: loss of RMB 6,238,444) and 7,200,000,000 (2009: 7,200,000,000; 2008: 7,200,000,000) shares in issue during the year.

 

F-33


Table of Contents

SINOPEC SHANGHAI PETROCHEMICAL COMPANY LIMITED

AND SUBSIDIARIES

Notes to Consolidated Financial Statements—(Continued)

(All Renminbi amounts in thousands, except per share data and except otherwise stated)

 

12. DIVIDENDS

 

  (a) Dividends attributable to the year:

 

     Years ended December 31,  
     2008      2009      2010  

Final dividend proposed after the balance sheet date of RMB 0.10 per share

        

(2009: RMB 0.03 per share; 2008: RMB nil per share)

     —           216,000         720,000   
                          

Pursuant to a resolution passed at the directors’ meeting on March 25, 2011, a final dividend of RMB 0.10 per share totalling RMB 720,000 (2009: RMB 216,000, 2008: RMB nil) was proposed for shareholders’ approval at the Annual General Meeting. The final dividend proposed after the balance sheet date has not been recognized as a liability at the balance sheet date.

 

  (b) Dividends attributable to the previous financial year, approved during the year:

 

     Years ended December 31,  
     2008      2009      2010  

Final dividend in respect of the previous financial year, approved during the year, of RMB 0.03 per share

        

(2009: RMB nil per share; 2008: RMB 0.09 per share)

     648,000         —           216,000   
                          

 

F-34


Table of Contents

SINOPEC SHANGHAI PETROCHEMICAL COMPANY LIMITED

AND SUBSIDIARIES

Notes to Consolidated Financial Statements—(Continued)

(All Renminbi amounts in thousands, except per share data and except otherwise stated)

 

13 OTHER COMPREHENSIVE INCOME

 

  (a) Tax effects relating to each component of other comprehensive income

 

     2008  
     Before-tax
amount
    Tax
expense
     Net-of tax
amount
 

Available-for-sale financial assets:

       

Net movement in fair value reserve

     (352,882     88,221         (264,661
                         
     2009  
     Before-tax
amount
    Tax
benefit
     Net-of tax
amount
 

Available-for-sale financial assets:

       

Net movement in fair value reserve

     (110,537     27,634         (82,903
                         
     2010  
     Before-tax
amount
    Tax
benefit
     Net-of tax
amount
 

Available-for-sale financial assets:

       

Net movement in fair value reserve

     —          —           —     
                         

 

  (b) Reclassification adjustments relating to components of other comprehensive income

 

     Years ended December 31,  
     2008     2009         2010    

Available-for-sale financial assets:

      

Changes in fair value recognized during the year

     (221,110     112,273        215   

Reclassification adjustments for amounts transferred to profit or loss

      

- gains on disposal

     (131,772     (222,810     (215

Income tax on other comprehensive income

     88,221        27,634        —     
                        

Net movement in fair value reserve during the year recognized in other comprehensive income

     (264,661     (82,903     —     
                        

 

F-35


Table of Contents

SINOPEC SHANGHAI PETROCHEMICAL COMPANY LIMITED

AND SUBSIDIARIES

Notes to Consolidated Financial Statements—(Continued)

(All Renminbi amounts in thousands, except per share data and except otherwise stated)

 

14. INVENTORIES

 

  (a) Inventories in the balance sheet comprise:

 

     December 31,  
     2009      2010  

Raw materials

     4,188,941         2,602,299   

Work in progress

     1,352,767         1,417,789   

Finished goods

     717,337         841,250   

Spare parts and consumables

     624,789         490,963   
                 
     6,883,834         5,352,301   
                 

At December 31, 2010, the Group had inventories that were carried at net realizable value of RMB 881,191 (2009: RMB 1,603,140).

 

  (b) The analysis of the amount of inventories recognized as an expense is as follows:

The cost of inventories recognized as an expense in the consolidated statements of comprehensive income amounted to RMB 68,313,915 for the year ended December 31, 2010 (2009: RMB 45,010,196; 2008: RMB 68,556,447), which includes the write-down of inventories of RMB 11,921 (2009: RMB 58,040; 2008: RMB 744,578).

 

  (c) Allowance for diminution in value of inventories is analyzed as follows:

 

At January 1, 2008

     73,792   

Provision for the year

     744,578   

Write-off

     —     
        

At December 31, 2008

     818,370   

Provision for the year

     58,040   

Write-off

     (716,602
        

At December 31, 2009

     159,808   

Provision for the year

     11,921   

Write-off

     (69,767
        

At December 31, 2010

     101,962   
        

 

F-36


Table of Contents

SINOPEC SHANGHAI PETROCHEMICAL COMPANY LIMITED

AND SUBSIDIARIES

Notes to Consolidated Financial Statements—(Continued)

(All Renminbi amounts in thousands, except per share data and except otherwise stated)

 

15. OTHER INVESTMENTS

Other investments comprise:

 

     December 31,  
     2009      2010  

Current investments

     

Available-for-sale financial assets

     700,000         —     
                 

Available-for-sale financial assets, with a carrying amount of RMB 700,000 at December 31, 2009, represent an investment fund purchased from a PRC state-owned bank. The fund mainly invests in debt and equity securities in the PRC. The Company redeemed this fund in January 2010.

The Group’s exposure to credit and interest rate risks related to other investments is disclosed in note 31.

16. TRADE DEBTORS, BILLS RECEIVABLE AND AMOUNTS DUE FROM RELATED PARTIES

 

     December 31,  
     2009     2010  

Trade debtors

     132,779        82,030   

Less: Impairment losses for bad and doubtful debts

     (12,634     (7,837
                
     120,145        74,193   

Bills receivable

     573,283        1,993,273   

Amounts due from related parties

     576,399        776,234   
                
     1,269,827        2,843,700   
                

 

F-37


Table of Contents

SINOPEC SHANGHAI PETROCHEMICAL COMPANY LIMITED

AND SUBSIDIARIES

Notes to Consolidated Financial Statements—(Continued)

(All Renminbi amounts in thousands, except per share data and except otherwise stated)

 

16. TRADE DEBTORS, BILLS RECEIVABLE AND AMOUNTS DUE FROM RELATED PARTIES (continued)

 

The aging analysis of trade debtors, bills receivable and amounts due from related parties (net of impairment losses for bad and doubtful debts) is as follows:

 

     December 31,  
     2009      2010  

Invoice date:

     

Within one year

     1,269,793         2,842,788   

Between one and two years

     34         912   
                 
     1,269,827         2,843,700   
                 

Impairment losses for bad and doubtful debts are analyzed as follows:

 

At January 1, 2008

     24,591   

Provision for the year

     —     

Write-off

     (5,980
        

At December 31, 2008

     18,611   

Provision for the year

     —     

Write-off

     (5,977
        

At December 31, 2009

     12,634   

Reversal during the year

     (2,916

Write-off

     (1,881
        

At December 31, 2010

     7,837   
        

Bills receivable represents short-term banker acceptance receivable that entitle the Group to receive the full face amount of the receivables from the banks at maturity, which generally ranges from one to six months from the date of issuance. Historically, the Group had experienced no credit losses on bills receivable.

Sales are generally on a cash basis. Subject to negotiation, credit is generally only available for major customers with well-established trading records.

17. OTHER DEBTORS AND PREPAYMENTS

Other debtors and prepayments comprise:

 

     December 31,  
     2009      2010  

Purchase deposits

     2,996         115,275   

Sundry debtors

     78,851         120,455   
                 
     81,847         235,730   
                 

 

F-38


Table of Contents

SINOPEC SHANGHAI PETROCHEMICAL COMPANY LIMITED

AND SUBSIDIARIES

Notes to Consolidated Financial Statements—(Continued)

(All Renminbi amounts in thousands, except per share data and except otherwise stated)

 

18. PROPERTY, PLANT AND EQUIPMENT

(a) Property, plant and equipment comprise:

 

     Buildings     Plant and
Machinery
    Vehicles and
other equipment
    Total  

Cost:

        

At January 1, 2009

     5,665,757        23,125,018        6,708,164        35,498,939   

Additions

     69,270        61,973        74,446        205,689   

Transferred from construction in progress (note 20)

     55,347        3,003,956        204,116        3,263,419   

Disposals

     (34,518     (479,524     (76,359     (590,401
                                

At December 31, 2009

     5,755,856        25,711,423        6,910,367        38,377,646   
                                

At January 1, 2010

     5,755,856        25,711,423        6,910,367        38,377,646   

Additions

     220        61,883        34,401        96,504   

Transferred from construction in progress (note 20)

     12,226        332,073        63,508        407,807   

Disposals

     (35,408     (298,580     (111,844     (445,832
                                

At December 31, 2010

     5,732,894        25,806,799        6,896,432        38,436,125   
                                

Accumulated depreciation and impairment losses:

        

At January 1, 2009

     3,439,818        14,317,665        4,468,557        22,226,040   

Charge for the year

     175,598        1,154,494        305,426        1,635,518   

Impairment loss

     51,480        25,269        21,737        98,486   

Written back on disposals

     (26,751     (461,994     (70,858     (559,603
                                

At December 31, 2009

     3,640,145        15,035,434        4,724,862        23,400,441   
                                

At January 1, 2010

     3,640,145        15,035,434        4,724,862        23,400,441   

Charge for the year

     139,591        1,234,816        267,554        1,641,961   

Impairment loss

     8,578        206,929        22,693        238,200   

Written back on disposals

     (26,396     (283,655     (104,985     (415,036
                                

At December 31, 2010

     3,761,918        16,193,524        4,910,124        24,865,566   
                                

Net book value:

        

At December 31, 2010

     1,970,976        9,613,275        1,986,308        13,570,559   
                                

At December 31, 2009

     2,115,711        10,675,989        2,185,505        14,977,205   
                                

 

F-39


Table of Contents

SINOPEC SHANGHAI PETROCHEMICAL COMPANY LIMITED

AND SUBSIDIARIES

Notes to Consolidated Financial Statements—(Continued)

(All Renminbi amounts in thousands, except per share data and except otherwise stated)

 

18. PROPERTY, PLANT AND EQUIPMENT (continued)

 

  (b) All of the Group’s buildings are located in the PRC (including Hong Kong).

Buildings in Hong Kong with a net book value of RMB 29,388 (2009: RMB 30,573) were held under medium-term leases.

 

  (c) Impairment losses

2009

A synthetic fiber plant of a subsidiary was shut down and abandoned and a power generator unit of the Company was damaged and placed out of service. These assets were tested for impairment in accordance with the Company’s accounting policy described in note 2(u)(ii) to the consolidated financial statements. The Group determined that the carrying values of the synthetic fiber plant and the power generator unit were higher than their recoverable amounts and accordingly, impairment losses of RMB 98.5 million were recognized during the year ended December 31, 2009. The estimated recoverable amounts were based on the assets’ fair values less costs to sell, which were determined by reference to the recent observable market prices for similar assets within the same industry.

2010

Impairment losses recognized on property, plant and equipment of the synthetic fibers segment were RMB 92 million for the year ended December 31, 2010, which represented impairment losses in respect of certain filament production facilities. The primary factor resulting in the impairment losses on the filament production facilities is the high operating and production costs caused by the increase in the raw material price that are not expected to be covered through an increase in selling price of those products in the foreseeable future. These assets were tested for impairment in accordance with the Company’s accounting policy described in note 2(u)(ii) to the consolidated financial statements. The recoverable amounts of these production facilities were estimated based on their value in use. The estimate of value in use was determined using a pre-tax discount rate of 10%.

Impairment losses recognized on certain idle facilities of the resins and plastics segment were RMB 26.3 million for the year ended December 31, 2010. These facilities were abandoned and tested for impairment in accordance with the Company’s accounting policy described in note 2(u)(ii) to the consolidated financial statements. The estimated recoverable amounts were based on the assets’ fair value less costs to sell, which were determined by reference to the recent observable market prices for similar assets within the same industry.

 

F-40


Table of Contents

SINOPEC SHANGHAI PETROCHEMICAL COMPANY LIMITED

AND SUBSIDIARIES

Notes to Consolidated Financial Statements—(Continued)

(All Renminbi amounts in thousands, except per share data and except otherwise stated)

 

18. PROPERTY, PLANT AND EQUIPMENT (continued)

 

(c) Impairment losses (continued)

Impairment losses recognized on property, plant and equipment of the intermediate petrochemicals segment were RMB 119.9 million for the year ended December 31, 2010, which mainly represented impairment losses of RMB 89.9 million in respect of a newly constructed facility that has not started production as it cannot meet the local environmental requirement. The asset was tested for impairment in accordance with the Company’s accounting policy described in note 2(u)(ii) to the consolidated financial statements. The estimated recoverable amounts was based on the asset’s fair value less costs to sell, which was determined by reference to the recent observable market prices for similar assets within the same industry.

 

(d) The carrying value of above assets prior to the impairment losses and the carrying value of the assets subsequent to the impairment losses by asset category for the years ended December 31, 2009 and 2010 are presented as follows:

 

Asset Category    2009  
     Original cost      Net book value
before impairment
     Impairment loss
recognized
    Net book value
after impairment
 

Buildings

     423,530         63,179         (51,480     11,699   

Plant and machinery

     704,402         46,483         (25,269     21,214   

Vehicles and other equipment

     154,306         26,254         (21,737     4,517   
                                  

Total

     1,282,238         135,916         (98,486     37,430   
                                  
Asset Category    2010  
     Original cost      Net book value
before impairment
     Impairment loss
recognized
    Net book value
after impairment
 

Buildings

     59,504         38,149         (8,578     29,571   

Plant and machinery

     805,340         246,605         (206,929     39,676   

Vehicles and other equipment

     136,058         46,176         (22,693     23,483   
                                  

Total

     1,000,902         330,930         (238,200     92,730   
                                  

 

F-41


Table of Contents

SINOPEC SHANGHAI PETROCHEMICAL COMPANY LIMITED

AND SUBSIDIARIES

Notes to Consolidated Financial Statements—(Continued)

(All Renminbi amounts in thousands, except per share data and except otherwise stated)

 

19. INVESTMENT PROPERTY

 

     2009     2010  

Cost:

    

At January 1

     546,838        546,630   

Disposals

     (208     (218
                

At December 31

     546,630        546,412   
                

Accumulated depreciation:

    

At January 1

     54,148        67,383   

Charge for the year

     13,261        13,256   

Written back on disposals

     (26     (32
                

At December 31

     67,383        80,607   
                

Net book value:

    

At December 31

     479,247        465,805   
                

Investment property represents certain floors of an office building leased under operating leases.

The fair value of the investment property of the Group as at December 31, 2010 was estimated by the directors to be approximately RMB 994,053 by reference to market values of like properties in the relevant region (2009: RMB 808,751). The investment property has not been valued by an external independent valuer.

Rental income of RMB 39,662 was received by the Group during the year ended December 31, 2010 (2009: RMB 31,233).

 

F-42


Table of Contents

SINOPEC SHANGHAI PETROCHEMICAL COMPANY LIMITED

AND SUBSIDIARIES

Notes to Consolidated Financial Statements—(Continued)

(All Renminbi amounts in thousands, except per share data and except otherwise stated)

 

20. CONSTRUCTION IN PROGRESS

 

     2009     2010  

At January 1

     1,854,154        348,865   

Additions

     1,758,130        1,198,181   

Transferred to property, plant and equipment (note 18)

     (3,263,419     (407,807
                

At December 31

     348,865        1,139,239   
                

21. INTEREST IN ASSOCIATES AND JOINTLY CONTROLLED ENTITIES

 

     December 31,  
     2009      2010  

Interest in associates

     2,640,631         3,198,114   

Interest in jointly controlled entities

     109,015         118,176   
                 
     2,749,646         3,316,290   
                 

The above amount represents the share of net assets of the Group’s interest in its associates and jointly controlled entities.

 

F-43


Table of Contents

SINOPEC SHANGHAI PETROCHEMICAL COMPANY LIMITED

AND SUBSIDIARIES

Notes to Consolidated Financial Statements—(Continued)

(All Renminbi amounts in thousands, except per share data and except otherwise stated)

 

21. INTEREST IN ASSOCIATES AND JOINTLY CONTROLLED ENTITIES (continued)

 

The particulars of these significant associates and jointly controlled entities, which are limited companies established and operating in the PRC, which principally affected the results or assets of the Group at December 31, 2010 are as follows:

 

Company

   Registered
Capital
     Percentage
of equity
held by the
Company
     Percentage
of equity
held by
subsidiaries
     Principal
activities
 
            %      %         

Shanghai Chemical Industry Park Development Company Limited

     RMB2,372,439         38.26         —          
 

 
 
 
 

Planning,
development

and operation
of the Chemical
Industry Park in
Shanghai, PRC

  
  

  
  
  
  

Shanghai Secco Petrochemical Company Limited

   US$ 901,441         20         —          
 
 
Manufacturing and
distribution of
chemical products
  
  
  

Shanghai Jinpu Plastics Packaging Material Company Limited

   US$ 20,204         —           50        
 
Production of
polypropylene film
  
  

Shanghai Jinsen Hydrocarbon Resins Company Limited

   US$ 23,395         —           40        
 
Production of
resins products
  
  

Shanghai Azbil Automation Company Limited (formerly known as “Shanghai Yamatake Automation Company Limited”)

   US$ 3,000         —           40        
 
 
 
 
Service and
maintenance of
building auto-
mation systems
and products
  
  
  
  
  

BOC-SPC Gases Company Limited

   US$ 32,000         50         —          

 
 

Production

and sales of
industrial gases

  

  
  

Summary financial information of the associates is as follows:

 

     Assets      Liabilities     Equity      Revenues      Net income  

2010

             

100 per cent

     26,273,106         (11,710,361     14,562,745         30,772,706         2,947,033   

Group’s effective interest

     6,797,152         (3,599,038     3,198,114         6,463,076         632,127   

2009

             

100 per cent

     25,558,995         (13,671,420     11,887,575         17,881,950         922,218   

Group’s effective interest

     6,162,828         (3,522,197     2,640,631         3,850,409         218,862   

For the periods presented, no adjustments have been made (or are necessary) to conform the associates’ accounting policies to those of the Group as there are no material differences between the accounting policies adopted by the associates and the Group.

 

F-44


Table of Contents

SINOPEC SHANGHAI PETROCHEMICAL COMPANY LIMITED

AND SUBSIDIARIES

Notes to Consolidated Financial Statements—(Continued)

(All Renminbi amounts in thousands, except per share data and except otherwise stated)

 

22. LOANS AND BORROWINGS

Short-term debts consist of:

 

     December 31,  
     2009      2010  

Current portion of long-term bank loans

     74,275         100,000   

Corporate bonds (note a)

     1,000,000         1,000,000   

Short-term bank loans

     6,460,398         2,885,438   

Loans from a related party

     240,000         410,000   
                 
     7,774,673         4,395,438   
                 

The Group’s short-term debts are used primarily to finance working capital needs. At December 31, 2010, no loans and borrowings were secured by the way of pledge of property, plant and equipment (2009: nil). The Group’s weighted average short-term interest rates were 3.32% and 2.34% at December 31, 2009 and 2010, respectively.

Note (a):

The Company issued RMB 1 billion 365-day unsecured corporate bonds to corporate investors in the PRC inter-bank debenture market on June 23, 2010. The bonds were issued at 100% of face value, with an effective yield of 3.27% per annum, and mature on June 23, 2011.

 

F-45


Table of Contents

SINOPEC SHANGHAI PETROCHEMICAL COMPANY LIMITED

AND SUBSIDIARIES

Notes to Consolidated Financial Statements—(Continued)

(All Renminbi amounts in thousands, except per share data and except otherwise stated)

 

22. LOANS AND BORROWINGS (continued)

 

The Group’s long-term debts, which are for the addition of plant and equipment and working capital purposes, consist of:

 

     Interest rate  at
December 31, 2010
    Interest
type
     December 31,  
          2009     2010  

Arranged by the Company:

         

Renminbi denominated:

         

Due in 2011

     5.10     Floating         100,000        100,000   

Due in 2013

     5.36     Floating         200,000        175,000   

Arranged by subsidiaries:

         

U.S. Dollar denominated:

         

Payable annually through 2011

     Interest free        —           9,833        —     

Renminbi denominated:

         

Payable annually through 2010

     Interest free        —           61,500        —     

Payable annually through 2011

     Interest free        —           7,200        —     
                     

Total long-term debt outstanding

          378,533        275,000   

Less: Amounts due within one year

          (74,275     (100,000
                     

Amounts due after one year

          304,258        175,000   
                     

Included in short-term and long-term debts are the following amounts denominated in currencies other than the functional currency of the entity to which they relate:

 

     December 31,  
     2009      2010  

United States Dollars

     USD 886,007         USD 381,935   
                 

 

F-46


Table of Contents

SINOPEC SHANGHAI PETROCHEMICAL COMPANY LIMITED

AND SUBSIDIARIES

Notes to Consolidated Financial Statements—(Continued)

(All Renminbi amounts in thousands, except per share data and except otherwise stated)

 

23 AMOUNTS DUE FROM / TO RELATED PARTIES

Amounts due from / to related parties are unsecured and interest free (see note 28(c)).

24. SHARE CAPITAL

Share capital represents:

 

     December 31,  
     2009      2010  

Registered, issued and paid up capital:

     

4,870,000,000 A shares of RMB 1.00 each

     4,870,000         4,870,000   

2,330,000,000 H shares of RMB 1.00 each

     2,330,000         2,330,000   
                 
     7,200,000         7,200,000   
                 

All the A and H shares rank pari passu in all respects.

Capital management

Management optimises the structure of its capital, comprising equity and loans. In order to maintain or adjust the capital structure, management may cause the Group to issue new shares, adjust the capital expenditure plan, sell assets to reduce debt, or adjust the proportion of short-term and long-term loans. Management monitors capital on the basis of debt-to-equity ratio, which is calculated by dividing loans and borrowings by the total equity attributable to equity shareholders of the Company, and liability-to-asset ratio, which is calculated by dividing total liabilities by total assets. Management’s strategy is to make appropriate adjustments according to the operating and investment needs and changes in market conditions, and to maintain the debt-to-equity ratio and the liability-to-asset ratio at a range considered reasonable by management. As at December 31, 2010, the debt-to-equity ratio and the liability-to-asset ratio of the Group were 26.03% (2009: 53.84%) and 37.62% (2009: 48.85%), respectively.

The schedule of the contractual maturities of loans and commitments are disclosed in notes 22 and 26, respectively.

There were no changes in the management approach to capital management of the Group during the year. Neither the Company nor any of its subsidiaries are subject to externally imposed capital requirements.

 

F-47


Table of Contents

SINOPEC SHANGHAI PETROCHEMICAL COMPANY LIMITED

AND SUBSIDIARIES

Notes to Consolidated Financial Statements—(Continued)

(All Renminbi amounts in thousands, except per share data and except otherwise stated)

 

25. RESERVES

Movements on reserves comprise:

 

     2009     2010  

Share premium (note a)

    

Balance at January 1 and December 31

     2,420,841        2,420,841   
                

Statutory surplus reserve (note b)

    

Balance at January 1

     3,485,894        3,521,252   

Appropriation (note b)

     35,358        279,548   
                

Balance at December 31 (note b)

     3,521,252        3,800,800   
                

Capital reserve (note c)

    

Balance at January 1 and December 31

     4,180        4,180   
                

Discretionary surplus reserve (note d)

    

Balance at January 1 and December 31

     1,280,514        1,280,514   
                

Excess over share capital (note e)

    

Balance at January 1 and December 31

     (148,604     (148,604
                

Fair value reserve (note f)

    

Balance at January 1

     82,903        —     

Other comprehensive income for the year(note 13(b))

     (82,903     —     
                

Balance at December 31

     —          —     
                

Retained earnings/ (accumulated losses) (note g)

    

Balance at January 1

     (828,795     726,835   

Net income for the year attributable to the equity shareholders of the Company

     1,590,988        2,771,646   

Dividend approved in respect of previous year

     —          (216,000

Appropriation

     (35,358     (279,548
                

Balance at December 31

     726,835        3,002,933   
                
     7,805,018        10,360,664   
                

Note (a):

The application of the share premium account is governed by Sections 178 and 179 of the PRC Company Law.

 

F-48


Table of Contents

SINOPEC SHANGHAI PETROCHEMICAL COMPANY LIMITED

AND SUBSIDIARIES

Notes to Consolidated Financial Statements—(Continued)

(All Renminbi amounts in thousands, except per share data and except otherwise stated)

 

25. RESERVES (continued)

 

Note (b):

According to the Company’s Articles of Association, the Company is required to transfer 10% of the Company’s profit after taxation, as determined under China Accounting Standards for Business Enterprises, to a statutory surplus reserve. The transfer to this reserve is made before distribution of a dividend to shareholders.

The statutory surplus reserve can be used to make good of previous years’ losses, if any, and may be converted into share capital by the issue of new shares to shareholders in proportion to their existing shareholdings or by increasing the par value of the shares currently held by them, provided that the balance after such issue is not less than 25% of the registered capital.

Note (c):

This reserve represents gifts or grants received from China Petrochemical Corporation, the ultimate parent company and which are required to be included in this reserve fund by PRC regulations.

Note (d):

The transfer to this reserve from the retained profits is subject to the approval by shareholders at general meetings. Its usage is similar to that of statutory surplus reserve.

Note (e):

Effective from January 1, 2002, land use rights which are included in lease prepayments are carried at historical cost. Accordingly, the surplus on the revaluation of land use rights is reversed to shareholders’ equity. Under China Accounting Standards for Business Enterprises, land use rights are carried at revalued amounts.

Note (f):

The fair value reserve comprises the unrealized gain or loss of available-for-sale financial assets, net of deferred tax, held at the balance sheet date.

Note (g):

According to the Company’s Articles of Association, the reserve available for distribution is the lower of the amount determined under China Accounting Standards for Business Enterprises and the amount determined under IFRS. Final dividend of RMB 720,000 (2009: RMB 216,000) in respect of the financial year 2010 was declared after the balance sheet date.

 

F-49


Table of Contents

SINOPEC SHANGHAI PETROCHEMICAL COMPANY LIMITED

AND SUBSIDIARIES

Notes to Consolidated Financial Statements—(Continued)

(All Renminbi amounts in thousands, except per share data and except otherwise stated)

 

26. COMMITMENTS AND CONTINGENCIES

 

  (a) Capital commitments

The Group had capital commitments outstanding at December 31 not provided for in the financial statements as follows:

 

     December 31,  
     2009      2010  

Property, plant and equipment

     

Contracted but not provided for

     35,745         887,928   

Authorized by the Board but not contracted for

     7,754,320         6,110,386   
                 
     7,790,065         6,998,314   
                 

 

  (b) Contingent liabilities

 

  (i) Income tax differences

In June 2007, the State Administrative of Taxation issued a tax circular (Circular No.664) to the local tax authorities requesting the relevant local tax authorities to rectify the applicable enterprise income tax (“EIT”) for nine listed companies, which included the Company. After the notice was issued, the Company was required by the relevant tax authority to settle the EIT for 2007 at a rate of 33 percent. To date, the Company has not been requested by the tax authorities to pay additional EIT in respect of any years prior to 2007. There is no further development of this matter during the year ended December 31, 2010. No provision has been made in the financial statements at December 31, 2010 for this uncertainty because management believes it is not probable that the Group will be required to pay additional EIT for tax years prior to 2007.

 

  (ii) Except for the above, there are no contingent liabilities for which the possibility of any outflow of resources is other than remote and the Group is not a party to any business operation contingencies.

 

F-50


Table of Contents

SINOPEC SHANGHAI PETROCHEMICAL COMPANY LIMITED

AND SUBSIDIARIES

Notes to Consolidated Financial Statements—(Continued)

(All Renminbi amounts in thousands, except per share data and except otherwise stated)

 

27. RETIREMENT SCHEMES

As stipulated by the regulations of the PRC, the Group participates in a defined contribution retirement plan organized by the Shanghai Municipal Government for its staff. The Group is required to make contributions to the retirement plan at a rate of 22% of the salaries, bonuses and certain allowances of its staff in 2010 (2009: 22%).

In addition, pursuant to a document “Lao Bu Fa (1995) No.464” dated December 29, 1995 issued by the Ministry of Labor of the PRC, the Group has set up a supplementary defined contribution retirement plan for the benefit of employees. Employees who have served the Group for five years or more may participate in this plan. The Group and participating employees make defined contributions to their pension saving accounts according to the plan. The assets of this plan are held separately from those of the Group in an independent fund administered by a committee consisting of representatives from the employees and the Group.

A member of the above plans is entitled to a pension amount equal to a fixed proportion of the salary prevailing at his or her retirement date. Both the Group and participating employees make defined contributions to the above two retirement plans. The Group has no other material obligation for the payment of pension benefits associated with these plans beyond the annual contributions described above. For the year ended December 31, 2010, the Group’s contribution to the above two plans amounted to RMB 209,752 and RMB 57,867 respectively (2009: RMB 192,791 and RMB 49,513 respectively; 2008: RMB 199,135 and RMB 54,862 respectively).

28. RELATED PARTY TRANSACTIONS

The following is a list of the Group’s major related parties:

 

Names of related parties

  

Relationship with the Company

    
China Petrochemical Corporation (“Sinopec Group Company”)    Ultimate parent company   
China Petroleum & Chemical Corporation (“Sinopec Corp”)    Immediate parent company   
Sinopec Huadong Sales Company Limited    Subsidiary of the immediate parent company   
China International United Petroleum and Chemical Company Limited    Subsidiary of the immediate parent company   
China Petrochemical International Company Limited    Subsidiary of the immediate parent company   
Sinopec Yizheng Chemical Fiber Company Limited    Subsidiary of the immediate parent company   
Sinopec Finance Company Limited (“Sinopec Finance”)    Subsidiary of the ultimate parent company   
Sinopec Storage and Transportations Company Limited    Subsidiary of the ultimate parent company   
Shanghai Secco Petrochemical Co., Ltd.    Associate   
BOC-SPC Gases Co., Ltd.    Jointly controlled entity   

 

F-51


Table of Contents

SINOPEC SHANGHAI PETROCHEMICAL COMPANY LIMITED

AND SUBSIDIARIES

Notes to Consolidated Financial Statements—(Continued)

(All Renminbi amounts in thousands, except per share data and except otherwise stated)

 

28. RELATED PARTY TRANSACTIONS (continued)

 

 

  (a) Most of the transactions undertaken by the Group during the year ended December 31, 2010 have been affected on such terms as determined by Sinopec Corp and relevant PRC authorities.

Sinopec Corp negotiates and agrees the terms of crude oil supply with suppliers on a group basis, which is then allocated among its subsidiaries, including the Group, on a discretionary basis. Sinopec Corp also owns a widespread petroleum products sales network and possesses a fairly high market share in domestic petroleum products market, which is subject to extensive regulation by the PRC government.

The Group has entered into a mutual product supply and sales services framework agreement with Sinopec Corp. Pursuant to the agreement, Sinopec Corp provides the Company with crude oil, other petrochemical raw materials and agent services. On the other hand, the Company provides Sinopec Corp with petroleum products, petrochemical products and property leasing services.

The pricing policy for these services and products provided under the agreement is as follows:

 

   

if there are applicable State (central and local government) tariffs, the pricing shall follow the State tariffs;

 

   

if there are no State tariffs, but there are applicable State’s guidance prices, the pricing shall follow the State’s guidance prices; or

 

   

if there are no State tariffs or State’s guidance prices, the pricing shall be determined in accordance with the prevailing market prices (including any bidding prices).

Transactions between the Group and Sinopec Corp, its subsidiaries and jointly controlled entities were as follows:

 

     Years ended December 31,  
     2008      2009      2010  

Sales of petroleum products

     24,698,143         20,299,415         30,352,483   

Sales other than petroleum products

     3,168,697         5,383,416         8,982,711   

Purchases of crude oil

     37,790,324         20,332,851         24,555,912   

Purchases other than crude oil

     3,180,084         2,510,323         7,296,474   

Sales commissions

     146,137         116,441         168,896   

Rental income

     19,009         20,213         26,942   
                          

 

F-52


Table of Contents

SINOPEC SHANGHAI PETROCHEMICAL COMPANY LIMITED

AND SUBSIDIARIES

Notes to Consolidated Financial Statements—(Continued)

(All Renminbi amounts in thousands, except per share data and except otherwise stated)

 

28. RELATED PARTY TRANSACTIONS (continued)

 

  (b) Other transactions between the Group and Sinopec Group Company and its subsidiaries, associates and jointly controlled entities of the Group were as follows:

 

     Years ended December 31,  
     2008      2009      2010  

Sales of goods and service income

        

- Sinopec Group Company and its subsidiaries

     508,308         131,117         307,658   

- Associates and jointly controlled entities of the Group

     1,533,138         1,351,675         1,279,154   
                          
     2,041,446         1,482,792         1,586,812   
                          

Purchases

        

- Sinopec Group Company and its subsidiaries

     31,005         —           45,773   

- Associates and jointly controlled entities of the Group

     2,641,990         1,952,846         5,702,541   
                          
     2,672,995         1,952,846         5,748,314   
                          

Insurance premiums

        

- Sinopec Group Company and its subsidiaries

     93,587         88,408         96,712   
                          

Interest income

        

- Sinopec Finance

     649         532         570   
                          

Loans borrowed

        

- Sinopec Finance

     543,000         2,353,000         5,160,000   
                          

Loans repayment

        

- Sinopec Finance

     1,488,300         2,643,000         4,990,000   
                          

Interest expense

        

- Sinopec Finance

     26,682         26,423         29,029   
                          

Construction and installation fees

        

- Sinopec Group Company and its subsidiaries

     114,878         165,204         88,586   
                          

Financial guarantees issued

     25,747         —           —     
                          

The directors of the Company are of the opinion that the transactions with Sinopec Corp, its subsidiaries and jointly controlled entities, Sinopec Group Company and its subsidiaries, associates and jointly controlled entities of the Group as disclosed in notes 28(a) and 28(b) were conducted in the ordinary course of business, on normal commercial terms and in accordance with the agreements governing such transactions.

 

F-53


Table of Contents

SINOPEC SHANGHAI PETROCHEMICAL COMPANY LIMITED

AND SUBSIDIARIES

Notes to Consolidated Financial Statements—(Continued)

(All Renminbi amounts in thousands, except per share data and except otherwise stated)

 

28. RELATED PARTY TRANSACTIONS (continued)

 

  (c) The relevant amounts due from/to Sinopec Corp, its subsidiaries and jointly controlled entities, Sinopec Group Company and its subsidiaries, associates and jointly controlled entities of the Group, arising from purchases, sales and other transactions as disclosed in notes 28(a) and 28(b), are summarized as follows:

 

     December 31,  
     2009      2010  

Amounts due from related parties

     

- Sinopec Corp, its subsidiaries and jointly controlled entities

     523,236         686,097   

- Sinopec Group Company and its subsidiaries

     2,174         12,823   

- Associates and jointly controlled entities of the Group

     50,989         77,314   
                 

Total

     576,399         776,234   
                 

Amounts due to related parties

     

- Sinopec Corp, its subsidiaries and jointly controlled entities

     3,246,147         1,588,791   

- Sinopec Group Company and its subsidiaries

     41,209         41,688   

- Associates and jointly controlled entities of the Group

     200,289         170,512   
                 

Total

     3,487,645         1,800,991   
                 

Cash deposits, maturing within 3 months

     

- Sinopec Finance

     957         6,870   
                 

Short-term loans

     

- Sinopec Finance

     240,000         410,000   
                 

 

F-54


Table of Contents

SINOPEC SHANGHAI PETROCHEMICAL COMPANY LIMITED

AND SUBSIDIARIES

Notes to Consolidated Financial Statements—(Continued)

(All Renminbi amounts in thousands, except per share data and except otherwise stated)

 

28. RELATED PARTY TRANSACTIONS (continued)

 

  (d) Key management personnel compensation and post-employment benefit plans

Key management personnel are those persons having authority and responsibility for planning, directing and controlling the activities of the Group, directly or indirectly, including directors and supervisors of the Group. The key personnel compensations are as follows:

 

     Years ended December 31,  
     2008      2009      2010  

Short-term employee benefits

     5,008         6,019         6,318   

Post-employment benefits

     95         102         190   
                          
     5,103         6,121         6,508   
                          

Post-employment benefits are included in “contributions to defined contribution retirement plans” as disclosed in note 28(e).

 

  (e) Contributions to defined contribution retirement plans

The Group participates in defined contribution retirement plans organized by municipal governments for its staff. The contributions to defined contribution retirement plans are as follows:

 

     Years ended December 31,  
     2008      2009      2010  

Municipal retirement scheme costs (note 27)

     199,135         192,791         209,752   

Supplementary retirement scheme costs (note 27)

     54,862         49,513         57,867   
                          

At December 31, 2008, 2009 and 2010, there was no material outstanding contribution to the above defined contribution retirement plans.

 

F-55


Table of Contents

SINOPEC SHANGHAI PETROCHEMICAL COMPANY LIMITED

AND SUBSIDIARIES

Notes to Consolidated Financial Statements—(Continued)

(All Renminbi amounts in thousands, except per share data and except otherwise stated)

 

28. RELATED PARTY TRANSACTIONS (continued)

 

 

  (f) Transactions with other state-owned entities in the PRC

The Group is a state-controlled enterprise and operates in an economic regime currently dominated by entities directly or indirectly controlled by the PRC government (collectively referred as “state-controlled entities”) through its government authorities, agencies, affiliations and other organizations.

Apart from transactions with related parties, the Group has transactions with other state-controlled entities include but are not limited to the following:

 

   

sales and purchase of goods and ancillary materials;

 

   

rendering and receiving services;

 

   

lease of assets, purchase of property, plant and equipment;

 

   

placing deposits and obtaining finance; and

 

   

use of public utilities.

These transactions are conducted in the ordinary course of the Group’s business on terms comparable to those with other entities that are not state controlled. The Group has established its procurement policies, pricing strategy and approval process for purchases and sales of products and services which do not depend on whether the counterparties are state-controlled entities or not.

Having considered the transactions potentially affected by related party relationships, the entity’s pricing strategy, procurement policies and approval processes, and the information that would be necessary for an understanding of the potential effect of the related party relationship on the financial statements, the directors are of the opinion that the following transactions require disclosure of the related amounts.

 

  (i) Transactions with other state-controlled energy and chemical companies

The Group’s major domestic suppliers of crude oil are China National Offshore Oil Corporation and its subsidiaries and Sinochem Group and its subsidiaries, which are state-controlled entities.

During the years ended December 31, 2008, 2009 and 2010, the aggregate amount of crude oil purchased by the Group from the above state-controlled energy and chemical companies are as follows:

 

     Years ended December 31,  
     2008      2009      2010  

Purchases of crude oil

     11,460,909         7,643,780         13,474,022   
                          

Prepayments due to the above state-controlled energy and chemical companies are RMB 48,891 as at December 31, 2010 (2009: nil).

 

 

F-56


Table of Contents

SINOPEC SHANGHAI PETROCHEMICAL COMPANY LIMITED

AND SUBSIDIARIES

Notes to Consolidated Financial Statements—(Continued)

(All Renminbi amounts in thousands, except per share data and except otherwise stated)

 

28. RELATED PARTY TRANSACTIONS (continued)

 

  (g) Transactions with other state-owned entities in the PRC (continued)

 

  (ii) Transactions with state-controlled banks

The Group deposits its cash with several state-controlled banks in the PRC. The Group also obtains short-term and long-term loans from these banks in the ordinary course of business. The interest rates of the bank deposits and loans are regulated by the People’s Bank of China. The Group’s interest income from and interest expense to these state-controlled banks in the PRC are as follows:

 

     Years ended December 31,  
     2008      2009      2010  

Interest income

     59,249         18,873         36,805   

Interest expense

     531,289         272,248         191,460   
                          

The amounts of cash deposited at and loans from state-controlled banks in the PRC are summarized as follows:

 

     December 31,  
     2009      2010  

Cash and cash equivalents at state-controlled banks in the PRC

     124,960         93,240   
                 

Short-term loans and current portion of long-term loans

     6,460,398         2,985,438   

Long-term loans excluding current portion of long-term loans

     300,000         175,000   
                 

Total loans from state-controlled banks in the PRC

     6,760,398         3,160,438   
                 

 

F-57


Table of Contents

SINOPEC SHANGHAI PETROCHEMICAL COMPANY LIMITED

AND SUBSIDIARIES

Notes to Consolidated Financial Statements—(Continued)

(All Renminbi amounts in thousands, except per share data and except otherwise stated)

 

29. SEGMENT REPORTING

The Group manages its business by divisions, which are organized by business lines. In view of the fact that the Company and its subsidiaries operate mainly in the PRC, no geographical segment information is presented.

In a manner consistent with the way in which information is reported internally to the Group’s chief operating decision maker for the purposes of resource allocation and performance assessment, the Group has identified the following four reportable segments. No operating segments have been aggregated to form the following reportable segments.

The Group principally operates in four operating segments: synthetic fibers, resins and plastics, intermediate petrochemicals and petroleum products. All of the Group’s products are produced through intermediate steps from the principal raw material of crude oil. The specific products of each segment are as follows:

 

  (a) The synthetic fibers segment produces primarily polyester and acrylic fibers mainly used in the textile and apparel industries.

 

  (b) The resins and plastics segment produces primarily polyester chips, low density polyethylene resins and films, polypropylene resins and PVA granules. The polyester chips are used in the processing of polyester fibers and construction coating materials and containers. Low density polyethylene resins and plastics are used in cable jacketing, sheeting, the manufacture of moulded products, such as housewares and toys and for agricultural and packaging uses. Polypropylene resins are used in the manufacturing of extruded films or sheets and injection moulded products such as housewares, toys and household electric appliance and automobile parts.

 

  (c) The intermediate petrochemicals segment primarily produces ethylene and benzene. Most of the intermediate petrochemicals produced by the Group are used by the Group as raw materials in the production of other petrochemicals, resins, plastics and synthetic fibers. A portion of the intermediate petrochemicals as well as certain by-products of the production process are sold to outside customers.

 

  (d) The Group’s petroleum products segment has crude oil distillation facilities used to produce vacuum and atmospheric gas oils used as feedstocks of the Group’s downstream processing facilities. Residual oil and low octane gasoline fuels are produced primarily as a co-product of the crude oil distillation process. A proportion of the residual oil is further processed into qualified refined gasoline and diesel oil. In addition, the Group produces a variety of other transportation, industrial and household heating fuels, such as diesel oils, jet fuels, heavy oils and liquefied petroleum gases.

 

F-58


Table of Contents

SINOPEC SHANGHAI PETROCHEMICAL COMPANY LIMITED

AND SUBSIDIARIES

Notes to Consolidated Financial Statements—(Continued)

(All Renminbi amounts in thousands, except per share data and except otherwise stated)

 

29. SEGMENT REPORTING (continued)

 

  (e) All other operating segments represent the operating segments which do not meet the quantitative threshold for determining reportable segments. These include sales of consumer products and services and a variety of other commercial activities, which are not allocated to the above four operating segments.

 

(a) Segment results, assets and liabilities

In accordance with IFRS 8, segment information disclosed in the annual financial statements has been prepared in a manner consistent with the information used by the Group’s chief operating decision maker for the purposes of assessing segment performance and allocating resources of the segments. In this regard, the Group’s chief operating decision maker monitors the results, assets and liabilities attributable to each reportable segment on the following bases:

Segment results, assets and liabilities include items directly attributable to a segment as well as those that can be allocated on a reasonable basis. Unallocated items mainly comprise interest in associates or jointly controlled entities, deferred tax assets, cash and cash equivalents, investment property and related revenues (such as share of profit of associates and jointly controlled entities, interest income and investment income), interest-bearing loans, borrowings and interest expense, and corporate assets and expenses.

Segment capital expenditure is the total cost incurred during the year to acquire segment assets that are expected to be used for more than one year.

 

F-59


Table of Contents

SINOPEC SHANGHAI PETROCHEMICAL COMPANY LIMITED

AND SUBSIDIARIES

Notes to Consolidated Financial Statements—(Continued)

(All Renminbi amounts in thousands, except per share data and except otherwise stated)

 

29. SEGMENT REPORTING (continued)

 

(b) Reportable information on the Group’s operating segments is as follows:

Sales and other income

 

     Years ended December 31,  
     2008     2009     2010  

Manufactured Products

      

Synthetic Fibers

      

External sales

     3,670,362        2,860,851        3,955,396   

Intersegment sales

     73        57        82   
                        

Total

     3,670,435        2,860,908        3,955,478   
                        

Resins and Plastics

      

External sales

     14,880,659        12,407,738        15,065,276   

Intersegment sales

     53,065        44,245        118,699   
                        

Total

     14,933,724        12,451,983        15,183,975   
                        

Intermediate Petrochemicals

      

External sales (note a)

     10,296,256        8,511,347        17,399,592   

Intersegment sales (note b)

     17,801,810        12,165,836        18,583,283   
                        

Total

     28,098,066        20,677,183        35,982,875   
                        

Petroleum Products

      

External sales (note a)

     28,372,037        22,936,392        33,734,607   

Intersegment sales

     2,153,355        1,762,391        2,678,172   

Other income

     2,312,227        —          —     
                        

Total

     32,837,619        24,698,783        36,412,779   
                        

All others

      

External sales (note a)

     3,007,545        4,941,601        7,365,828   

Intersegment sales

     2,720,112        2,589,206        2,567,305   
                        

Total

     5,727,657        7,530,807        9,933,133   
                        

Elimination of intersegment sales

     (22,728,415     (16,561,735     (23,947,541
                        

Consolidated sales and other income

     62,539,086        51,657,929        77,520,699   
                        

 

F-60


Table of Contents

SINOPEC SHANGHAI PETROCHEMICAL COMPANY LIMITED

AND SUBSIDIARIES

Notes to Consolidated Financial Statements—(Continued)

(All Renminbi amounts in thousands, except per share data and except otherwise stated)

 

29. SEGMENT REPORTING (continued)

 

Sales and other income (continued)

 

     Years ended December 31,  
     2008     2009     2010  

Segment (loss)/profit

      

Synthetic Fibers

     (1,651,458     11,423        435,594   

Resins and Plastics

     (2,176,731     844,325        991,091   

Intermediate Petrochemicals

     (42,654     190,761        365,124   

Petroleum Products

     (3,945,873     804,871        1,140,268   

All others

     (548     172,096        35,015   
                        
     (7,817,264     2,023,476        2,967,092   

Net financing costs

     (330,438     (321,149     (95,219

Investment income

     131,772        222,810        215   

Share of profits of associates and jointly controlled entities

     1,492        241,372        661,288   
                        

(Loss)/earnings before income tax

     (8,014,438     2,166,509        3,533,376   
                        

Note (a): External sales include sales to Sinopec Corp, its subsidiaries and jointly controlled entities as follows:

 

     Years ended December 31,  
     2008      2009      2010  

Sales to Sinopec Corp, its subsidiaries and jointly controlled entities

        

Intermediate Petrochemicals

     3,168,697         2,149,576         3,838,121   

Petroleum Products

     24,698,143         20,299,415         30,352,483   

All others

     —           3,233,840         5,144,590   
                          

Total

     27,866,840         25,682,831         39,335,194   
                          

Note (b): Intermediate Petrochemicals’ intersegment sales for each of the other reportable segments are as follows:

 

     Years ended December 31,  
     2008      2009      2010  

Synthetic fibers

     3,302,959         2,721,968         3,366,715   

Resins and plastics

     14,196,799         9,200,552         14,938,149   

Petroleum products

     302,052         243,316         278,419   
                          

Total

     17,801,810         12,165,836         18,583,283   
                          

 

F-61


Table of Contents

SINOPEC SHANGHAI PETROCHEMICAL COMPANY LIMITED

AND SUBSIDIARIES

Notes to Consolidated Financial Statements—(Continued)

(All Renminbi amounts in thousands, except per share data and except otherwise stated)

 

29. SEGMENT REPORTING (continued)

 

     December 31,  
     2009      2010  

Assets

     

Segment assets

     

Synthetic Fibers

     1,497,295         1,279,077   

Resins and Plastics

     1,628,238         1,365,165   

Intermediate Petrochemicals

     6,973,974         6,876,401   

Petroleum Products

     12,034,731         11,671,875   

All others

     2,081,466         2,562,533   
                 

Total segment assets

     24,215,704         23,755,051   

Interest in associates and jointly controlled entities

     2,749,646         3,316,290   

Unallocated:

     

(including cash and cash equivalents, other investments, deferred tax assets, investment property and lease prepayments and other assets)

     2,943,136         1,497,401   
                 

Consolidated assets

     29,908,486         28,568,742   
                 
     December 31,  
     2009      2010  

Liabilities

     

Segment liabilities

     

Synthetic Fibers

     238,911         261,801   

Resins and Plastics

     1,035,855         997,145   

Intermediate Petrochemicals

     710,695         1,151,650   

Petroleum Products

     4,123,220         3,263,676   

All others

     412,273         487,532   
                 

Total segment liabilities

     6,520,954         6,161,804   

Loans and borrowings

     

-current

     7,774,673         4,395,438   

Loans and borrowings

     

-non-current

     304,258         175,000   

Income tax payable

     9,298         15,983   
                 

Consolidated liabilities

     14,609,183         10,748,225   
                 

 

F-62


Table of Contents

SINOPEC SHANGHAI PETROCHEMICAL COMPANY LIMITED

AND SUBSIDIARIES

Notes to Consolidated Financial Statements—(Continued)

(All Renminbi amounts in thousands, except per share data and except otherwise stated)

 

29. SEGMENT REPORTING (continued)

 

     Years ended December 31,  
     2008      2009      2010  

Depreciation and amortization

        

Synthetic Fibers

     223,146         223,924         224,390   

Resins and Plastics

     350,563         350,669         350,728   

Intermediate Petrochemicals

     560,086         571,369         574,173   

Petroleum Products

     339,068         341,126         343,379   

All others

     162,374         164,541         165,366   
                          

Segment depreciation and amortization

     1,635,237         1,651,629         1,658,036   

Unallocated

     13,440         13,261         13,256   
                          

Consolidated depreciation and amortization

     1,648,677         1,664,890         1,671,292   
                          
     Years ended December 31,  
     2008      2009      2010  

Impairment losses on long-lived assets

        

Synthetic Fibers

     440,351         75,140         92,000   

Resins and plastics

     23,010         —           26,300   

Intermediate petrochemicals

     —           —           119,900   

All others

     —           23,346         —     
                          

Consolidated impairment losses on long-lived assets

     463,361         98,486         238,200   
                          
     Years ended December 31,  
     2008      2009      2010  

Total capital expenditures for segment long-lived assets

        

Synthetic Fibers

     73,653         98,668         154,149   

Resins and Plastics

     6,484         16,913         15,179   

Intermediate Petrochemicals

     1,175,451         1,324,081         197,774   

Petroleum Products

     58,374         397,482         825,494   

All others

     197,110         283,148         164,250   
                          

Capital expenditures for segment long-lived assets

     1,511,072         2,120,292         1,356,846   
                          

 

F-63


Table of Contents

SINOPEC SHANGHAI PETROCHEMICAL COMPANY LIMITED

AND SUBSIDIARIES

Notes to Consolidated Financial Statements—(Continued)

(All Renminbi amounts in thousands, except per share data and except otherwise stated)

 

30. ACCOUNTING JUDGEMENTS AND ESTIMATES

The Group’s financial condition and results of operations are sensitive to accounting methods, assumptions and estimates that underlie the preparation of the financial statements. Management bases the assumptions and estimates on historical experience and on various other assumptions that management believes to be reasonable and which form the basis for making judgements about matters that are not readily apparent from other sources. On an on-going basis, management evaluates its estimates. Actual results may differ from those estimates as facts, circumstances and conditions change.

The selection of critical accounting policies, the judgements and other uncertainties affecting application of those policies and the sensitivity of reported results to changes in conditions and assumptions are factors to be considered when reviewing the financial statements. The principal accounting policies are set forth in note 2. Management believes the following critical accounting policies involve the most significant judgements and estimates used in the preparation of the financial statements.

Impairments for long lived assets

If circumstances indicate that the net book value of a long-lived asset may not be recoverable, the asset may be considered “impaired”, and an impairment loss may be recognized in accordance with IAS 36 “Impairment of Assets”. Long-lived assets are reviewed for impairment at the end of each reporting period or whenever events or changes in circumstance have indicated that their carrying amounts may not be recoverable. When such a decline has occurred, the carrying amount is reduced to recoverable amount. For goodwill, the recoverable amount is estimated annually. The recoverable amount is the greater of the net selling price and the value in use. It is difficult to precisely estimate selling price because quoted market prices for the Group’s assets or cash-generating units are not readily available. In determining the value in use, expected cash flows generated by the asset or the cash-generating unit are discounted to their present value, which requires significant judgement relating to level of sale volume, selling price and amount of operating costs. The Group uses all readily available information in determining an amount that is a reasonable approximation of recoverable amount, including estimates based on reasonable and supportable assumptions and projections of sale volume, selling price and amount of operating costs.

Depreciation

Property, plant and equipment, are depreciated on a straight-line basis over the estimated useful lives of the assets, after taking into account the estimated residual value. The Group reviews the estimated useful lives of the assets annually in order to determine the amount of depreciation expense to be recorded during any reporting period. The useful lives are based on the Group’s historical experience with similar assets, taking into account anticipated technological changes. The depreciation expense for future periods is adjusted if there are significant changes from previous estimates.

 

F-64


Table of Contents

SINOPEC SHANGHAI PETROCHEMICAL COMPANY LIMITED

AND SUBSIDIARIES

Notes to Consolidated Financial Statements—(Continued)

(All Renminbi amounts in thousands, except per share data and except otherwise stated)

 

30. ACCOUNTING JUDGEMENTS AND ESTIMATES (continued)

 

Impairment for bad and doubtful debts

Management estimates impairment losses for bad and doubtful debts resulting from the inability of the customers to make the required payments. Management bases the estimates on the ageing of the accounts receivable balance, customer credit-worthiness, and historical write-off experience. If the financial condition of the customers were to deteriorate, actual impairment losses would be higher than estimated.

Allowance for diminution in value of inventories

If the costs of inventories fall below their net realisable values, an allowance for diminution in value of inventories is recognized. Net realisable value represents the estimated selling price in the ordinary course of business, less the estimated costs of completion and the estimated costs necessary to make the sale. Management bases the estimates on all available information, including the current market prices of the finished goods and raw materials, and historical operating costs. If the actual selling prices were to be lower or the costs of completion were to be higher than estimated, the actual allowance for diminution in value of inventories could be higher than estimated.

Recognition of deferred tax assets

Deferred tax assets are recognized in respect of temporary deductible differences and the carryforward of unused tax losses. Management recognizes deferred tax assets only to the extent that it is probable that future taxable profit will be available against the assets which can be realized or utilized. At the end of each reporting period, management assesses whether previously unrecognized deferred tax assets should be recognized. The Group recognizes a previously unrecognized deferred tax asset to the extent that it is probable that future taxable profit will allow the deferred tax asset to be utilized. In addition, management assesses the carrying amount of deferred tax assets that are recognized at the end of each reporting period. The Group reduces the carrying amount of a deferred tax asset to the extent that it is no longer probable that sufficient taxable profit will be available for the deferred tax asset to be utilized.

In making the assessment of whether it is probable the Group will realize or utilize the deferred tax assets, management primarily relies on the generation of future taxable income to support the recognition of deferred tax assets. In order to fully utilize the deferred tax assets recognized at December 31, 2010, the Group would need to generate future taxable income of at least RMB 3,310 million, of which RMB 2,606 million is required to be generated by 2013 prior to the expiration of the unused tax losses. Based on estimated forecast and historical experience, management believes that it is probable that the Group will generate sufficient taxable income before the unused tax losses expire.

 

F-65


Table of Contents

SINOPEC SHANGHAI PETROCHEMICAL COMPANY LIMITED

AND SUBSIDIARIES

Notes to Consolidated Financial Statements—(Continued)

(All Renminbi amounts in thousands, except per share data and except otherwise stated)

 

31. FINANCIAL INSTRUMENTS

Overview

Financial assets of the Group include cash and cash equivalents, other investments, trade debtors, bills receivable, derivative financial instruments, other debtors and amounts due from related parties. Financial liabilities of the Group include loans and borrowings, trade creditors, bills payable, other creditors and amounts due to related parties.

The Group has exposure to the following risks from its use of financial instruments:

 

   

credit risk;

 

   

liquidity risk; and

 

   

market risk

The Board of Directors has overall responsibility for the establishment, oversight of the Group’s risk management framework, and developing and monitoring the Group’s risk management policies.

The Group’s risk management policies are established to identify and analyze the risks faced by the Group, to set appropriate risk limits and controls, and to monitor risks and adherence to limits. Risk management policies and systems are reviewed regularly to reflect changes in market conditions and the Group’s activities. The Group, through its training and management standards and procedures, aims to develop a disciplined and constructive control environment in which all employees understand their roles and obligations. Internal audit department undertakes both regular and ad hoc reviews of risk management controls and procedures, the results of which are reported to the Group’s audit committee.

Credit risk

Credit risk is the risk of financial loss to the Group if a customer or counterparty to a financial instrument fails to meet its contractual obligations, and arises principally from the Group’s deposits placed with financial institutions and receivables from customers. The majority of the Group’s trade debtors and amounts due from related parties relate to sales of petroleum and chemical products to third parties and related parties operating in the petroleum and chemical industries. Management performs ongoing credit evaluations of its customers’ financial condition and generally does not require collateral on trade debtors and related parties. The Group maintains an impairment loss for doubtful accounts and actual losses have been within management’s expectations. The details of the Group’s credit policy and quantitative disclosures in respect of the Group’s exposure on credit risk for trade debtors are set out in note 16.

The carrying amounts of other investments, trade debtors, bills receivable, other debtors, and amounts due from related parties, represent the Group’s maximum exposure to credit risk in relation to financial assets.

 

F-66


Table of Contents

SINOPEC SHANGHAI PETROCHEMICAL COMPANY LIMITED

AND SUBSIDIARIES

Notes to Consolidated Financial Statements—(Continued)

(All Renminbi amounts in thousands, except per share data and except otherwise stated)

 

31. FINANCIAL INSTRUMENTS (continued)

 

Liquidity risk

Liquidity risk is the risk that the Group will not be able to meet its financial obligations as they fall due. Management’s approach in managing liquidity is to ensure, as far as possible, that it will always have sufficient liquidity to meet its liabilities when due, under both normal and stressed conditions, without incurring unacceptable losses or risking damage to the Group’s reputation. Management prepares monthly cash flow budget to ensure that they will always have sufficient liquidity to meet its financial obligation as they fall due. Management arranges and negotiates financing with financial institutions and maintains a certain level of standby credit facilities to reduce the liquidity risk.

At December 31, 2010, the Group’s current liabilities exceeded its current assets by RMB 2,041,384 (2009: RMB 5,243,500). In 2010, the liquidity of the Group is primarily dependent on its ability to maintain adequate cash inflow from operations, the renewal of its short-term bank loans and on its ability to obtain adequate external financing, including the issuance of short-term corporate bonds, to support its working capital and meet its debt obligation when they become due. At December 31, 2010, the Group has standby credit facilities with several PRC financial institutions which provide the Group to borrow up to RMB 9,300,000 (2009: RMB 9,100,000) on an unsecured basis. At December 31, 2010, the Group’s outstanding borrowings under these facilities were RMB 2,363,336 (2009: RMB 4,458,044) and were included in short-term bank loans.

Management has carried out a detailed review of the cash flow forecast of the Group for the twelve months ending December 31, 2010. Based on such forecast, management believes that adequate sources of liquidity exist to fund the Group’s working capital and capital expenditure requirements, and meet its short term debt obligations as they become due. In preparing the cash flow forecast, management has considered historical cash requirements of the Group as well as other key factors, including the availability of the above-mentioned banking facilities which may impact the operations of the Group during the next twelve-month period. Management is of the opinion that the assumptions used in the cash flow forecast are reasonable.

The following table sets out the remaining contractual maturities at the balance sheet date of the Group’s financial liabilities, which are based on contractual undiscounted cash flows (including interest payments computed using contractual rates or, if floating, based on prevailing rates current at the balance sheet date) and the earliest date the Group would be required to repay:

 

F-67


Table of Contents

SINOPEC SHANGHAI PETROCHEMICAL COMPANY LIMITED

AND SUBSIDIARIES

Notes to Consolidated Financial Statements—(Continued)

(All Renminbi amounts in thousands, except per share data and except otherwise stated)

 

31. FINANCIAL INSTRUMENTS (continued)

 

Liquidity risk (continued)

 

     2009  
     Carrying
amount
     Total
contractual
undiscounted
cash flow
    Within 1
year or on
demand
    More than 1
year but less
than 2 years
    More than 2
years but less
than 5 years
 

Loans and borrowings (current)

     7,774,673         (7,884,195     (7,884,195     —          —     

Loans and borrowings (non-current)

     304,258         (355,936     (15,471     (119,729     (220,736

Trade creditors

     1,521,319         (1,521,319     (1,521,319     —          —     

Bills payable

     112,271         (112,271     (112,271     —          —     

Other creditors

     1,399,719         (1,399,719     (1,399,719     —          —     

Amounts due to related parties

     3,487,645         (3,487,645     (3,487,645     —          —     
                                         
     14,599,885         (14,761,085     (14,420,620     (119,729     (220,736
                                         
     2010  
     Carrying
amount
     Total
contractual
undiscounted
cash flow
    Within 1
year or on
demand
    More than 1
year but less
than 2 years
    More than 2
years but less
than 5 years
 

Loans and borrowings (current)

     4,395,438         (4,518,600     (4,518,600     —          —     

Loans and borrowings (non-current)

     175,000         (203,161     (9,387     (9,387     (184,387

Trade creditors

     2,376,452         (2,376,452     (2,376,452     —          —     

Bills payable

     41,034         (41,034     (41,034     —          —     

Other creditors

     1,943,327         (1,943,327     (1,943,327     —          —     

Amounts due to related parties

     1,800,991         (1,800,991     (1,800,991     —          —     
                                         
     10,732,242         (10,883,565     (10,689,791     (9,387     (184,387
                                         

 

F-68


Table of Contents

SINOPEC SHANGHAI PETROCHEMICAL COMPANY LIMITED

AND SUBSIDIARIES

Notes to Consolidated Financial Statements—(Continued)

(All Renminbi amounts in thousands, except per share data and except otherwise stated)

 

31. FINANCIAL INSTRUMENTS (continued)

 

Market risk

Market risk is the risk that changes in market prices, such as foreign exchange rates and interest rates. The objective of market risk management is to manage and control market risk exposures within acceptable parameters, while optimising the return on risk.

 

  (a) Currency risk

Currency risk arises on financial instruments that are denominated in a currency other than the functional currency in which they are measured. The Group’s currency risk exposure primarily relates to short-term and long-term debts denominated in US dollars.

The following table details the Group’s exposure at the balance sheet date to currency risk mainly arising from loans and borrowings denominated in a currency other than the functional currency of the entity to which they relate.

 

     December 31,  
     2009     2010  

Gross exposure arising from loans and borrowings

     USD (886,007     USD (381,935
                

A 5 percent strengthening of Renminbi against the USD at December 31, 2010 would have increased net income for the year and retained earnings of the Group by approximately RMB 94,854 (2009: RMB 226,869; 2008: RMB 35,905). This analysis has been determined assuming that the change in foreign exchange rates had occurred at the balance sheet date and had been applied to the foreign currency balances to which the Group has significant exposure as stated above, and that all other variables, in particular interest rates, remain constant. The analysis is performed on the same basis for 2009 and 2008.

Other than the amounts as disclosed above, the amounts of other financial assets and liabilities of the Group are substantially denominated in the functional currency of respective entity of the Group.

 

F-69


Table of Contents

SINOPEC SHANGHAI PETROCHEMICAL COMPANY LIMITED

AND SUBSIDIARIES

Notes to Consolidated Financial Statements—(Continued)

(All Renminbi amounts in thousands, except per share data and except otherwise stated)

 

31. FINANCIAL INSTRUMENTS (continued)

 

Market risk (continued)

 

  (b) Interest rate risk

The Group’s interest rate risk exposure arises primarily from its short-term and long-term loans. Loans carrying interest at variable rates and at fixed rates expose the Group to cash flow interest rate risk and fair value interest rate risk respectively. The interest rates of loans and borrowings of the Group are disclosed in note 22.

As at December 31, 2010, it is estimated that a general increase / decrease of 100 basis points in variable interest rates, with all other variables held constant, would decrease / increase the Group’s net income for the year and retained earnings by approximately RMB 19,808 (2009: RMB 43,444; 2008: RMB 42,341). This sensitivity analysis has been determined assuming that the change in interest rates had occurred at the balance sheet date and the change was applied to the Group’s debts outstanding at that date with exposure to cash flow interest rate risk. The analysis is performed on the same basis for 2009 and 2008.

Fair value

The disclosures of the fair value estimates, methods and assumptions, set forth below for the Group’s financial instruments, are made to comply with the requirements of IFRS 7 and IAS 39 and should be read in conjunction with the Group’s consolidated financial statements and related notes. The estimated fair value amounts have been determined by management using market information and valuation methodologies considered appropriate. However, considerable judgment is required to interpret market data to develop the estimates of fair value. Accordingly, the estimates presented herein are not necessarily indicative of the amounts the Group could realize in a current market exchange. The use of different market assumptions and/ or estimation methodologies may have a material effect on the estimated fair value amounts.

 

F-70


Table of Contents

SINOPEC SHANGHAI PETROCHEMICAL COMPANY LIMITED

AND SUBSIDIARIES

Notes to Consolidated Financial Statements—(Continued)

(All Renminbi amounts in thousands, except per share data and except otherwise stated)

 

31. FINANCIAL INSTRUMENTS (continued)

 

Fair value (continued)

 

The fair value of long term loans is estimated by discounting future cash flows thereon using current market interest rates offered to the Group for loans with substantially the same characteristics and maturities ranging from 5.23% to 5.60% (2009: 5.31% to 5.94%). The following table presents the carrying amounts and fair values of the Group’s long term loans at December 31, 2009 and 2010.

 

     2009      2010  
      Carrying
amount
     Fair
value
     Carrying
amount
     Fair
value
 

Liabilities

           

Long-term loans

     378,533         375,233         275,000         273,777   
                                   

Unquoted equity investments are individually and in the aggregate not material to the Group’s financial condition or results of operations. There are no listed market prices for such interests in the PRC and, accordingly, a reasonable estimate of fair value could not be made without incurring excessive costs.

The fair values of all other financial instruments approximate their carrying amounts due to the short-term maturity of these instruments.

 

F-71


Table of Contents

SINOPEC SHANGHAI PETROCHEMICAL COMPANY LIMITED

AND SUBSIDIARIES

Notes to Consolidated Financial Statements—(Continued)

(All Renminbi amounts in thousands, except per share data and except otherwise stated)

 

32. POSSIBLE IMPACT OF AMENDMENTS, NEW STANDARDS AND INTERPRETATIONS ISSUED BUT NOT YET EFFECTIVE FOR THE ANNUAL ACCOUNTING PERIOD ENDED DECEMBER 31, 2010

Up to the date of issue of these financial statements, the IASB has issued a number of amendments, Interpretations and one new standard which are not yet effective for the year ended December 31, 2010 and which have not been adopted in these financial statements. These include the following which may be relevant to the Group:

Effective for accounting periods beginning on or after

 

Revised IAS 24, Related party disclosure

     January 1, 2011   

IFRS 9, Financial Instruments

     January 1, 2013   

Improvements to IFRS 2010

     July 1, 2010 or January 1, 2011   

The Group is in the process of making an assessment of what the impact of these amendments is expected to be in the period of initial application. So far it has concluded that the adoption of them is unlikely to have a significant impact on the Group’s results of operations and financial position.

 

33. PARENT COMPANIES

The Directors consider the immediate parent company and the ultimate parent company at December 31, 2010 to be China Petroleum & Chemical Corporation and China Petrochemical Corporation, respectively, which are incorporated in the PRC. China Petroleum & Chemical Corporation produces financial statements available for public use.

 

F-72


Table of Contents

Exhibit Index

 

No.

  

Exhibit

1.1    Translation of the amended and restated Articles of Association of Sinopec Shanghai Petrochemical Company Limited as approved in the 2009 annual general meeting of Sinopec Shanghai Petrochemical Company Limited on June 23, 2010.
4.1    Translation of the Product Supply and Sales Services Framework Agreement between Sinopec Shanghai Petrochemical Company Limited and China Petroleum & Chemical Corporation as approved in the 2010 extraordinary general meeting of Sinopec Shanghai Petrochemical Company Limited on December 28, 2010.
4.2    Translation of the Comprehensive Services Framework Agreement between Sinopec Shanghai Petrochemical Company Limited and China Petrochemical Corporation as approved in the 2010 extraordinary general meeting of Sinopec Shanghai Petrochemical Company Limited on December 28, 2010.
8    A list of subsidiaries of Sinopec Shanghai Petrochemical Company Limited
12.1    Certification of President Required by Rule 13a-14(a).
12.2    Certification of Chief Financial Officer Required by Rule 13a-14(a).
13.1    Certification of President Required by Rule 13a-14(b) and Section 1350 of Chapter 63 of Title 18 of the United States Code.
13.2    Certification of Chief Financial Officer Required by Rule 13a-14(b) and Section 1350 of Chapter 63 of Title 18 of the United States Code.