S-4
Table of Contents

As filed with the Securities and Exchange Commission on May 20, 2009
Registration No. 333-[ • ]
UNITED STATES SECURITIES AND EXCHANGE COMMISSION
Washington, D.C. 20549
 
 
Form S-4
REGISTRATION STATEMENT
UNDER
THE SECURITIES ACT OF 1933
 
 
SCHERING-PLOUGH CORPORATION
(Exact name of registrant as specified in its charter)
 
         
New Jersey
(State of Incorporation)
  2834
(Primary Standard Industrial
Classification Code Number)
  22-1918501
(I.R.S. Employer
Identification No.)
 
 
2000 Galloping Hill Road
Kenilworth, NJ 07033
(908) 298-4000
(Address, including zip code, and telephone number, including area code, of registrant’s principal executive offices)
Susan Ellen Wolf
Corporate Secretary, Vice President — Governance, and Associate General Counsel
Schering-Plough Corporation
2000 Galloping Hill Road
Mailstop K-1-4525
Kenilworth, NJ 07033
(908) 298-4000
(Name, address, including zip code, and telephone number, including area code, of agent for service)
 
With copies to:
 
         
David N. Shine
Philip Richter 
Fried, Frank, Harris, Shriver & Jacobson LLP
One New York Plaza
New York, NY 10004
(212) 859-8000
  Celia A. Colbert
Senior Vice President,
Secretary and Assistant General Counsel
Merck & Co., Inc.
One Merck Drive
Whitehouse Station, NJ 08889
(908) 423-1000
  Andrew R. Brownstein
Gavin D. Solotar
Wachtell, Lipton, Rosen & Katz
51 West 52nd Street
New York, NY 10019
(212) 403-1000
 
Approximate date of commencement of proposed sale of securities to the public:  As soon as practicable after this Registration Statement is declared effective and all other conditions to the merger (including receipt of certain regulatory approvals) contemplated by the Agreement and Plan of Merger, dated as of March 8, 2009, described in the enclosed joint proxy statement/prospectus, have been satisfied or waived and the merger has been completed as described in the enclosed joint proxy statement/prospectus.
 
If the securities being registered on this Form are being offered in connection with the formation of a holding company and there is compliance with General Instruction G, check the following box.  o
 
If this Form is filed to register additional securities for an offering pursuant to Rule 462(b) under the Securities Act, check the following box and list the Securities Act registration statement number of the earlier effective registration statement for the same offering.  o
 
If this Form is a post-effective amendment filed pursuant to Rule 462(d) under the Securities Act, check the following box and list the Securities Act registration statement number of the earlier effective registration statement for the same offering.  o
 
Indicate by check mark whether the registrant is a large accelerated filer, an accelerated filer, a non-accelerated filer, or a smaller reporting company. See the definitions of “large accelerated filer,” “accelerated filer” and “smaller reporting company” in Rule 12b-2 of the Exchange Act. (Check one):
 
Large accelerated filer þ Accelerated filer o Non-accelerated filer o Smaller reporting company o
(Do not check if a smaller reporting company)
 
If applicable, place an X in the box to designate the appropriate rule provision relied upon in conducting this transaction:
 
Exchange Act Rule 13e-4(i) (Cross-Border Issuer Tender Offer) o
 
Exchange Act Rule 14d-1(d) (Cross-Border Third-Party Tender Offer) o
 
                         
            Proposed Maximum
    Proposed Maximum
    Amount of
Title of Each Class of
    Amount
    Offering
    Aggregate
    Registration
Securities to be Registered     to be Registered     Price per Share     Offering Price     Fee
Common Shares, par value $.50
    3,099,067,269(1)     Not Applicable     76,709,145,485(2)     4,280,370(3)
                         
 
 
(1) The number of common shares, par value $0.50 per share, of the registrant (New Merck Common Stock) being registered represents the estimated maximum number of the registrant’s common shares to be issued in connection with the merger described herein. The number of common shares is based upon the sum of (i) the product obtained by multiplying (a) 2,108,365,015 shares of common stock, par value $0.01 per share, of Merck & Co., Inc. (Merck Common Stock) estimated to be outstanding immediately prior to the Merck merger described herein, by (b) the exchange ratio in the Merck merger of 1.0 and (ii) the product obtained by multiplying (x) 1,717,881,487 Schering-Plough common shares, par value $0.50 per share, estimated to be outstanding immediately prior to the Schering-Plough merger described herein (including Schering-Plough common shares estimated to be outstanding as a result of conversions of shares of Schering-Plough’s 6% Mandatory Convertible Preferred Stock prior to the closing of the merger) by (y) the exchange ratio in the Schering-Plough merger of 0.5767.
 
(2) Pursuant to Rules 457(f)(1), 457(f)(3) and 457(c) under the Securities Act and solely for the purpose of calculating the registration fee, the proposed maximum aggregate offering price is the sum of (i) the product obtained by multiplying (x) $25.795 (the average of the high and low prices of Merck Common Stock on May 15, 2009), by (y) 2,108,365,015 shares of Merck Common Stock (the number of shares of Merck Common Stock estimated to be outstanding immediately prior to the Merck merger described herein), plus (ii) the product obtained by multiplying (a) $23.495 (the average of the high and low prices of Schering-Plough common shares on May 15, 2009), by (b) 1,717,881,487 Schering-Plough common shares (the number of Schering-Plough common shares estimated to be outstanding immediately prior to the Schering-Plough merger described herein), minus (iii) $18,037,755,614 (the estimated amount of cash to be paid to Schering-Plough’s shareholders in the Schering-Plough merger described herein).
 
(3) Calculated by multiplying the estimated aggregate offering price of securities to be registered by .0000558.
 
The Registrant hereby amends this Registration Statement on such date or dates as may be necessary to delay its effective date until the Registrant shall file a further Amendment which specifically states that this Registration Statement shall thereafter become effective in accordance with Section 8(a) of the Securities Act or until this Registration Statement shall become effective on such date as the Securities and Exchange Commission, acting pursuant to said Section 8(a), may determine.
 


Table of Contents

The information in the attached joint proxy statement/prospectus is not complete and may be changed. The registrant may not sell the securities described herein until the registration statement filed with the Securities and Exchange Commission is declared effective. The attached joint proxy statement/prospectus is not an offer to sell these securities and it is not soliciting an offer to buy these securities in any jurisdiction where the offer or sale is not permitted.
 
 
PRELIMINARY — SUBJECT TO COMPLETION, DATED MAY 20, 2009
 
     
(MERCK LOGO)   (SCHERING-PLOUGH LOGO)
 
 
Dear Shareholders:
 
The boards of directors of Merck & Co., Inc. and Schering-Plough Corporation have approved a merger agreement providing for the combination of our two companies.
 
We expect that this combination will create a strong, global healthcare leader uniquely positioned for sustainable long-term growth through:
 
  •  scientific innovation, with a combined team of top scientists focused on discovering, developing and delivering innovative treatments for patients around the world;
 
  •  a stronger, more diversified product portfolio with an expanded geographic footprint and an industry-leading team of marketing and sales professionals; and
 
  •  a strong financial base, to be further strengthened by synergies expected to be recognized from the combination, to support further investments in research and strategic opportunities to build for the future.
 
In addition, the combined company expects to continue Merck’s current practice of paying quarterly dividends of $0.38 per share.
 
Merck and Schering-Plough will each hold a special meeting of shareholders to consider and vote on a proposal to approve the merger agreement. You will find the notice of meeting, logistics of the proposed combination and details in the attached documents. We encourage you to participate in the governance of your company by voting. Your vote is critical, because we cannot complete the merger unless the shareholders of both Merck and Schering-Plough approve the respective proposals related to the merger.
 
We enthusiastically support this combination of our companies and join with our boards in recommending that you vote FOR the approval of the merger agreement.
 
     
Sincerely,
  Sincerely,
-s- Richard T. Clark   -s- Fred Hassan
Richard T. Clark
  Fred Hassan
Chairman, President and Chief Executive Officer Merck & Co., Inc.   Chairman and Chief Executive Officer
Schering-Plough Corporation
 
For a discussion of risk factors which you should consider in evaluating the transaction, see “Risk Factors” beginning on page 17.
 
Neither the Securities and Exchange Commission nor any state securities commission has approved or disapproved the merger and other transactions described in the attached joint proxy statement/prospectus or the securities to be issued pursuant to the merger under the attached joint proxy statement/prospectus nor have they determined if the attached joint proxy statement/prospectus is accurate or adequate. Any representation to the contrary is a criminal offense.
 
The attached joint proxy statement/prospectus is dated [ • ], 2009, and
is first being mailed to shareholders on or about [ • ], 2009.


Table of Contents

 
(SCHERING-PLOUGH LOGO)
 
NOTICE OF SPECIAL MEETING OF SHAREHOLDERS
[ • ], 2009
 
The Special Meeting of Shareholders of Schering-Plough Corporation will be held at [ • ], on [ • ], at [ • ]a.m. local time. Directions to the [ • ] are available at [ • ]. The purposes of the meeting are to vote on the following matters and to transact such other business that may properly come before the meeting:
 
 
  •  Consider and act on a proposal to approve the Agreement and Plan of Merger, dated as of March 8, 2009, by and among Merck & Co., Inc., Schering-Plough Corporation, SP Merger Subsidiary One, Inc. (formerly Blue, Inc.), and SP Merger Subsidiary Two, Inc. (formerly Purple, Inc.), as it may be amended (the “merger agreement”) and the issuance of shares of common stock in the merger contemplated by the merger agreement. The Board recommends a vote FOR this proposal.
 
  •  Approve any adjournment of the Schering-Plough Special Meeting (including, if necessary, to solicit additional proxies if there are not sufficient votes to approve the merger agreement and the issuance of shares of common stock in the merger). The Board recommends a vote FOR this proposal.
 
Only holders of record of common shares at the close of business on [ • ] will be entitled to vote at the meeting or any adjournments or postponements thereof.
 
For the security of everyone attending the meeting, a shareholder must present both an admission ticket and photo identification to be admitted to the Special Meeting of Shareholders. The process for shareholders to obtain an admission ticket from Schering-Plough’s transfer agent, BNY Mellon, is described in the attached joint proxy statement/prospectus on page 44.
 
Your vote is important. Whether or not you plan to attend the meeting, please vote in advance by proxy in whichever way is most convenient — in writing, by telephone or by the Internet.
 
We appreciate your investment in Schering-Plough. We encourage you to participate in Schering-Plough’s governance by voting.
 
Susan Ellen Wolf
Corporate Secretary and
Vice President — Governance
 
Kenilworth, New Jersey
 ], 2009


Table of Contents

(MERCK LOGO)
 
NOTICE OF SPECIAL MEETING OF SHAREHOLDERS
[ • ], 2009
 
To the Shareholders:
 
The shareholders of Merck & Co., Inc. will hold a special meeting on [ • ], 2009 at [ • ] a.m., local time, [at/in] [          ] located at [          ]. The purposes of the meeting are to:
 
1. Consider and act on a proposal to approve the Agreement and Plan of Merger, dated as of March 8, 2009, by and among Merck & Co., Inc., Schering-Plough Corporation, SP Merger Subsidiary One, Inc. (formerly Blue, Inc.), and SP Merger Subsidiary Two, Inc. (formerly Purple, Inc.), as it may be amended (the “merger agreement”); and
 
2. Transact any other business that may properly come before the meeting.
 
Only shareholders listed on the company’s records at the close of business on [ • ], 2009 are entitled to vote at the special meeting or at any adjournments or postponements of the special meeting.
 
We cannot complete the transactions contemplated by the merger agreement unless a quorum (comprised of holders of a majority of the outstanding shares of Merck common stock) is present at the special meeting in person or by proxy, and a majority of the votes cast are cast in favor for approval of the merger agreement.
 
For more information about the transactions contemplated by the merger agreement, please review carefully the accompanying joint proxy statement/prospectus and the merger agreement attached to it as Annex A.
 
Your vote is important. Whether or not you plan to attend the special meeting, please vote in advance by proxy in whichever way is most convenient — by Internet, telephone or mail.
 
By Order of the Board of Directors,
 
Celia A. Colbert
Senior Vice President, Secretary and
Assistant General Counsel
 
Whitehouse Station, New Jersey
[ • ], 2009


Table of Contents

The information in this joint proxy statement/prospectus is not complete and may be changed. The registrant may not sell the securities described herein until the registration statement filed with the Securities and Exchange Commission is declared effective. This joint proxy statement/prospectus is not an offer to sell these securities and it is not soliciting an offer to buy these securities in any jurisdiction where the offer or sale is not permitted.
 
PRELIMINARY — SUBJECT TO COMPLETION, DATED MAY 20, 2009
 
     
(MERCK LOGO)   (SCHERING-PLOUGH LOGO)
 
The board of directors of Schering-Plough Corporation (“Schering-Plough”) and Merck & Co., Inc. (“Merck”) have approved a merger agreement providing for the combination of the two companies in a stock and cash transaction in which Schering-Plough, renamed Merck & Co., Inc., will continue as the surviving company (referred to in this joint proxy statement/prospectus as “New Merck”) and Merck will become a wholly owned subsidiary of New Merck.
 
In the merger, Schering-Plough shareholders will receive $10.50 in cash and 0.5767 of a share of the common stock of the combined company for each share of Schering-Plough common stock they hold and Merck shareholders will receive one share of common stock of the combined company for each share of Merck common stock they hold. The combined company expects to continue Merck’s current practice of paying quarterly dividends of $0.38 per share.
 
A total of [          ] shares of the combined company will be issued to the Merck and Schering-Plough shareholders in the merger. Immediately after the merger, the former shareholders of Merck and Schering-Plough will own approximately 68% and 32%, respectively, of the shares of the combined company, which we expect will be listed on the New York Stock Exchange and traded under the symbol “MRK.”
 
For a discussion of risk factors which you should consider in evaluating the transaction, see “Risk Factors” beginning on page 17.
 
Neither the Securities and Exchange Commission nor any state securities commission has approved or disapproved the merger and other transactions described in this joint proxy statement/prospectus or the securities to be issued pursuant to the merger under this joint proxy statement/prospectus nor have they determined if this joint proxy statement/prospectus is accurate or adequate. Any representation to the contrary is a criminal offense.
 
 
This joint proxy statement/prospectus is dated [    l    ], 2009, and is first being mailed to shareholders on or about [    l    ], 2009.


Table of Contents

REFERENCES TO ADDITIONAL INFORMATION
 
This joint proxy statement/prospectus incorporates important business and financial information about Merck and Schering-Plough from other documents that are not included in or delivered with this joint proxy statement/prospectus. This information is available for you to review at the Securities and Exchange Commission’s (SEC) public reference room located at 100 F Street, N.E., Room 1580, Washington, DC 20549, and through the SEC’s website, www.sec.gov. You can also obtain those documents incorporated by reference in this joint proxy statement/prospectus by requesting them in writing or by telephone from the appropriate company at the following addresses and telephone numbers:
 
     
Merck & Co., Inc.
One Merck Drive
P.O. Box 100
Whitehouse Station, NJ 08889
1-800-522-9114
Attention: Stockholder Services Dept, WS3AB-40
www.merck.com/finance
  Schering-Plough Corporation
2000 Galloping Hill RoadKenilworth, NJ 07033
1-908-298-7436
Attention: Investor Relations
www.schering-plough.com/investor-relations/index.aspx
 
If you would like to request documents, please do so no later than [ • ], 2009 in order to receive them before the special meetings.
 
See “Where You Can Find More Information” beginning on page 155 for more information about the documents referenced in this joint proxy statement/prospectus.
 
In addition, if you have any questions about the merger, this joint proxy statement/prospectus, voting your shares, would like additional copies of this joint proxy statement/prospectus or need to obtain proxy cards or other information related to the proxy solicitation, you may contact:
 
     
IF YOU ARE A MERCK SHAREHOLDER:
Laurel Hill Advisory Group, LLC
100 Wall Street, 22nd Floor
New York, NY 10005
1-888-742-1305
 
IF YOU ARE A SCHERING-PLOUGH
SHAREHOLDER:
Georgeson Shareholder Communications, Inc.
199 Water Street, 26th Floor
New York, NY 10038
1-866-288-2190

For strategic and financial issues:
Alex Kelly
Group Vice President —
Global Communications
and Investor Relations
Schering-Plough Corporation
2000 Galloping Hill Road
Mail Stop: K-1-4-4275
Kenilworth, NJ 07033
Phone: (908) 298-7436
Fax: (908) 298-7082

For governance and social issues:
Susan Ellen Wolf
Corporate Secretary and Vice President —
Corporate Governance
Schering-Plough Corporation
2000 Galloping Hill Road
Mail Stop: K-1-4-4275
Kenilworth, NJ 07033
Phone: (908) 298-3636
Fax: (908) 298-7303


Table of Contents

 
TABLE OF CONTENTS
 
         
    Page
 
    v  
    1  
    1  
    2  
    4  
    4  
    4  
    4  
    5  
    7  
    8  
    9  
    9  
    9  
    10  
    10  
    10  
    10  
    10  
    10  
    12  
    12  
    14  
    15  
    15  
    16  
    17  
    17  
    22  
    37  
    38  
    38  
    38  
    38  
    38  
    38  
    39  
    39  
    39  
    39  
    40  
    40  


Table of Contents

         
    Page
 
    40  
    40  
    41  
    41  
    41  
    41  
    42  
    42  
    42  
    42  
    42  
    43  
    43  
    44  
    44  
    44  
    44  
    45  
    45  
    45  
    45  
    46  
    46  
    47  
    48  
    48  
    59  
    64  
    70  
    73  
    89  
    90  
    93  
    93  
    93  
    94  
    94  
    94  
    95  
    97  
    99  
    99  
    99  


ii


Table of Contents

         
    Page
 
    100  
    100  
    100  
    101  
    102  
    104  
    107  
    109  
    110  
    111  
    113  
    113  
    115  
    118  
    118  
    118  
    119  
    120  
    121  
    124  
    124  
    125  
    126  
    127  
    127  
    127  
    128  
    128  
    141  
    141  
    142  
    143  
    145  
    146  
    146  
    147  
    148  
    148  
    148  
    149  
    149  
    149  
    150  
    150  


iii


Table of Contents

         
    Page
 
    151  
    151  
    151  
    152  
    152  
    152  
    152  
    153  
    153  
    153  
    153  
    154  
    154  
    155  
    155  
    158  
       
       
       
       
    II-1  
 EX-3.1.B: FORM OF RESTATED CERTIFICATE OF INCORPORATION OF NEW MERCK
 EX-3.2.B: FORM OF BY-LAWS OF NEW MERCK
 EX-5.1: OPINION OF MCCARTER & ENGLISH, LLP
 EX-15.1: AWARENESS LETTER OF DELOITTE & TOUCHE LLP
 EX-23.1: CONSENT OF PRICEWATERHOUSECOOPERS LLP
 EX-23.2: CONSENT OF DELOITTE & TOUCHE LLP
 EX-23.3: CONSENT OF DELOITTE & TOUCHE LLP
 EX-99.1: FORM OF PROXY CARD OF MERCK & CO., INC.
 EX-99.2: FORM OF PROXY CARD OF SCHERING-PLOUGH CORP.
 EX-99.6: CONSENT OF J.P. MORGAN SECURITIES INC.
 EX-99.7: CONSENT OF GOLDMAN, SACHS & CO.
 EX-99.8: CONSENT OF MORGAN STANLEY & CO., INCORPORATED


iv


Table of Contents

 
QUESTIONS AND ANSWERS ABOUT THE VOTING PROCEDURES FOR THE SPECIAL MEETINGS
 
Q: What is the proposed transaction for which I am being asked to vote?
 
A: You are being asked to approve a merger agreement providing for the combination of Merck and Schering-Plough. In the transactions contemplated by the merger agreement, each outstanding Schering-Plough common share (referred to in this joint proxy statement/prospectus as Schering-Plough common stock) will be converted into the right to receive $10.50 in cash and 0.5767 of a share of the common stock of the combined company, which we refer to as “New Merck,” and each outstanding share of Merck common stock will automatically be converted into one share of the common stock of New Merck.
 
In order to complete the merger, Merck shareholders must vote to approve the merger agreement and Schering-Plough shareholders must vote to approve the merger agreement and the issuance of shares of common stock of New Merck in the merger. Merck and Schering-Plough will hold separate special shareholders’ meetings to obtain these approvals. This joint proxy statement/prospectus contains important information about the merger, including the special meetings of the respective shareholders of Merck and Schering-Plough. You should read it carefully and in its entirety. The enclosed proxy card or voting instruction card allows you to vote your shares without attending your company’s special meeting.
 
Your vote is important. We encourage you to vote as soon as possible.
 
Q: When and where will the special meetings be held?
 
A: The Merck special meeting is scheduled to be held at [ • ] a.m., local time, on [ • ], 2009, at [ • ]. The Schering-Plough special meeting is scheduled to be held at [ • ] a.m., local time, on [ • ], 2009, at [ • ].
 
Q: Who is entitled to vote at the Merck and Schering-Plough special meetings?
 
A: The boards of directors of each of Merck and Schering-Plough has fixed [ • ], 2009 as the record date for its respective special meeting. If you were a Merck or Schering-Plough shareholder at the close of business on the record date you are entitled to vote your Merck or Schering-Plough shares at your company’s special meeting.
 
Q: How many votes do I have?
 
A: You are entitled to one vote at the Merck special meeting for each share of Merck common stock that you owned as of the record date. As of the close of business on the record date, there were approximately [ • ] outstanding shares of Merck common stock. As of that date, less than [ • ]% of the outstanding shares of Merck common stock were held by the directors and executive officers of Merck.
 
You are entitled to one vote at the Schering-Plough special meeting for each share of Schering-Plough common stock that you owned as of the record date. As of the close of business on the record date, there were approximately [ • ] outstanding shares of Schering-Plough common stock. As of that date, less than [ • ]% of the outstanding shares of Schering-Plough common stock were held by the directors and executive officers of Schering-Plough.
 
Q: What constitutes a quorum?
 
A: Shareholders who hold at least a majority of the outstanding shares of Merck common stock as of the close of business on the record date and who are entitled to vote must be present, either in person or represented by proxy, in order to constitute a quorum to conduct business at the Merck special meeting.
 
Shareholders who hold at least a majority of the outstanding shares of Schering-Plough common stock as of the close of business on the record date and who are entitled to vote must be present, either in person or represented by proxy, in order to constitute a quorum to conduct business at the Schering-Plough special meeting.


v


Table of Contents

 
Q: What vote is required to approve the merger agreement?
 
A: As long as a quorum is present at the companies’ respective special meetings, the affirmative vote of a majority of the votes cast at the special meeting is required for each of Merck and Schering-Plough to approve the merger agreement. Moreover, in the case of Schering-Plough, the rules of the New York Stock Exchange require that holders of at least a majority of the outstanding shares of Schering-Plough common stock actually cast votes on the proposal to approve the merger agreement (whether for or against the proposal).
 
Q: What is the difference between holding shares as a shareholder of record or in “street name”?
 
A: If your shares are registered directly in your name with Merck’s transfer agent, Wells Fargo Bank, N.A., or with Schering-Plough’s transfer agent, BNY Mellon, as the case may be, you are considered, with respect to those shares, the “shareholder of record.” If you are a shareholder of record, this joint proxy statement/prospectus and the enclosed proxy card have been sent directly to you by Merck or Schering-Plough.
 
If your shares are held in a stock brokerage account or by a bank or other nominee, you are considered the beneficial owner of shares held in “street name.” This joint proxy statement/prospectus has been forwarded to you by your broker, bank or nominee who is considered, with respect to those shares, the shareholder of record. As the beneficial owner of shares held in street name, you have the right to direct your broker, bank or nominee how to vote your shares by using the voting instruction card included with this joint proxy statement/prospectus or by following their instructions for voting by telephone or the Internet.
 
Q: How do I vote?
 
A: In order to ensure that your vote is recorded, please submit your proxy or voting instructions as instructed below as soon as possible even if you plan to attend your company’s special meeting in person.
 
Mail.  You can vote by mail by completing, signing, dating and mailing your proxy card or voting instruction card in the postage-paid envelope included with this joint proxy statement/prospectus.
 
Vote by Telephone or Internet.   If you are a shareholder of record (that is, if you hold your shares in your own name), you may vote by telephone (toll-free) or the Internet by following the instructions on your proxy and voting instruction card. If your shares are held in the name of a bank, broker or other holder of record (that is, in “street name”), and if the bank or broker offers telephone and Internet voting, you will receive instructions from them that you must follow in order for your shares to be voted. If you vote by telephone or the Internet, you do not need to return your proxy and voting instruction card.
 
In addition, all shareholders may vote in person at their company’s special meeting. You may also be represented by another person at the meeting by executing a proper proxy designating that person. If you are a beneficial owner of shares held in street name, you must obtain a legal proxy from your broker, bank or nominee and present it to the inspectors of election with your ballot when you vote at the meeting.
 
Q: How will my proxy be voted?
 
A: If you vote by Internet, by telephone or by completing, signing, dating and mailing your proxy card or voting instruction card, your shares will be voted in accordance with your instructions. If you are a shareholder of record and you sign, date, and return your proxy card but do not indicate how you want to vote or do not indicate that you wish to abstain, your shares will be voted in favor of the approval of the merger agreement.
 
Q: Who can attend the Merck and Schering-Plough special meetings?
 
A: All Merck shareholders as of the record date may attend the Merck special meeting but must have an admission ticket. If you are a shareholder of record, the ticket attached to the proxy card will admit you


vi


Table of Contents

and one guest. If you are a beneficial owner of Merck shares held in street name, you may request a ticket by writing to the following address:
 
     Office of the Secretary
     WS 3AB-05, Merck & Co., Inc.
     P.O. Box 100
     Whitehouse Station, NJ 08889-0100
 
or by faxing your request to 908-735-1224. You must provide evidence of your ownership of shares with your ticket request, which you can obtain from your broker, bank or nominee. We encourage you or your broker, bank or nominee to fax your ticket request and proof of ownership in order to avoid any mail delays.
 
All Schering-Plough shareholders as of the record date may attend the Schering-Plough special meeting with an admission ticket and a photo identification. To get an admission ticket, Schering-Plough shareholders must write to Schering-Plough’s transfer agent, BNY Mellon, using the following address:
 
     BNY Mellon Shareowner Services
     480 Washington Boulevard
     29th Floor
     Jersey City, NJ 07310
     Attn: Ann-Marie Webb
 
If you are a record shareholder (your shares are held in your name), you must list your name exactly as it appears on your stock ownership records from BNY Mellon. If you hold shares through a bank, broker or trustee, you must also include a copy of your latest bank or broker statement showing your ownership.
 
Q: Can I change my vote after I have submitted a proxy or voting instruction card?
 
A: Yes. If you are a shareholder of record you can change your vote at any time before your proxy is voted at your special meeting. You can do this in one of three ways:
 
• you can send a signed notice of revocation to the Secretary of Merck or the Corporate Secretary of Schering-Plough, as appropriate;
 
• you can submit a revised proxy bearing a later date by Internet, telephone or mail as described above; or
 
• you can attend your company’s special meeting and vote in person, which will automatically cancel any proxy previously given, or you may revoke your proxy in person, but your attendance alone will not revoke any proxy that you have previously given.
 
If you choose either of the first two methods, you must submit your notice of revocation or your new proxy no later than the beginning of the applicable special meeting. If you are a beneficial owner of shares held in street name, you may submit new voting instructions by contacting your broker, bank or nominee. You may also vote in person at the special meeting if you obtain a legal proxy from your broker, bank or nominee and present it to the inspectors of election with your ballot when you vote at the meeting.
 
Additional information on changing your vote is located on page 40 for Merck and on page 45 for Schering-Plough.
 
Q: As a participant in Merck’s 401(k) or similar employee retirement plan(s), how do I vote shares held in my plan account?
 
A: If you are a participant in the Merck & Co., Inc. Employee Savings and Security Plan, Merck & Co., Inc. Employee Stock Purchase and Savings Plan, Hubbard LLC Employee Savings Plan, Merck Puerto Rico Employee Savings and Security Plan, Merck Frosst Canada Inc. Stock Purchase Plan (Merck Frosst Plan) or Merial 401(k) Savings Plan (Merial Plan), you should have received separate proxy voting instruction cards from the plan trustees and you have the right to provide voting directions to the plan trustee by submitting your voting instruction card for those shares of Merck common stock that are held by your plan and allocated to your plan account on the approval of the merger agreement.


vii


Table of Contents

 
Q: If I am a participant in one of the Merck retirement plans mentioned above, what happens if the plan trustee does not receive voting instructions from me?
 
A: If voting instructions are not received from participants in the Merck Frosst Plan, the plan trustee will vote the shares in accordance with the recommendation of the Merck board of directors.
 
If voting instructions are not received from participants in the Merial Plan, the plan trustee will vote the shares in the same proportion as it votes shares for which voting instructions are received from plan participants.
 
If voting instructions are not received from participants in the plans other than the Merck Frosst Plan and the Merial Plan mentioned above, trustees for the other plans will not vote shares for which no voting instructions are received from plan participants.
 
Q: As a participant in Schering-Plough’s employees’ savings plans, how do I vote shares held in my plan account?
 
A: If you are a current or former Schering-Plough employee with shares credited to an account under the Schering-Plough employees’ savings plan or the Schering-Plough Puerto Rico employees’ retirement savings plan, you will receive a proxy and voting instruction card.
 
If you do not give voting instructions to the plan trustee by mailing your proxy and voting instruction card or voting by telephone or the Internet, the trustee will vote shares you hold in the employees’ savings plan or in the Puerto Rico employees’ retirement savings plan in the same proportion as shares held in that plan for which voting instructions were timely received. To allow sufficient time for the trustee to vote your shares under either plan, your voting instructions must be received by 5:00 p.m. (Eastern Time) on [ • ], 2009.
 
Q: When do you expect the merger to be completed?
 
A: Schering-Plough and Merck are working to complete the merger in the fourth quarter of 2009. However, the merger is subject to various regulatory approvals and other conditions, and it is possible that factors outside the control of both companies could result in the merger being completed at a later time, or not at all. There may be a substantial amount of time between the respective Schering-Plough and Merck special meetings and the completion of the merger. Schering-Plough and Merck hope to complete the merger as soon as reasonably practicable.
 
Q: Should I send in my share certificates now?
 
A: No. If you hold Schering-Plough share certificates, after we have completed the transaction, we will send you written instructions informing you how to exchange your share certificates. If you hold Merck share certificates, your share certificates will automatically represent an equal number of shares in New Merck after completion of the transaction.
 
Q: Who can answer any questions I may have about the special meeting or the transaction?
 
A: Merck shareholders may call Laurel Hill Advisory Group, LLC toll-free at 1-888-742-1305 and banks and brokers may call collect at 1-917-338-3181 with any questions they may have.
 
For logistical questions, such as how to exchange shares, Schering-Plough shareholders may call Georgeson Shareholder Communications, Inc. toll-free at 1-866-288-2190 and banks and brokers may call 1-212-440-9800 with any questions they may have.


viii


Table of Contents

 
For other questions that Schering-Plough shareholders may have, the officers leading the Schering-Plough Shareholder Engagement Program remain your contacts:
 
     
For Strategic and Financial Issues:   For Governance and Social Issues:
 
Alex Kelly
Group Vice President —
Global Communications and
Investor Relations
Schering-Plough Corporation
2000 Galloping Hill Road
Mail Stop: K-1-4-4275
Kenilworth, NJ 07033
Phone: (908) 298-7436
Fax: (908) 298-7082
  Susan Ellen Wolf
Corporate Secretary and Vice President — Corporate Governance
Schering-Plough Corporation
2000 Galloping Hill Road
Mail Stop: K-1-4-4525
Kenilworth, NJ 07033
Phone: (908) 298-3636
Fax: (908) 298-7303


ix


Table of Contents

 
SUMMARY
 
This summary highlights selected material information from this joint proxy statement/prospectus and may not contain all of the information that is important to you. To understand the merger agreement fully and for a more complete description of the legal terms of the merger agreement, you should carefully read this entire joint proxy statement/prospectus and the other documents to which we have referred you, including the complete merger agreement included with this joint proxy statement/prospectus as Annex A. See “Where You Can Find More Information” beginning on page 155.
 
References to “we” or “our” and other first person references in this joint proxy statement/prospectus refer to both Schering-Plough and Merck, before completion of the merger. We refer to the combined company in this joint proxy statement/prospectus as “New Merck,” or the “combined company.”
 
Parties to the Merger Agreement
 
Merck & Co., Inc.
 
Merck is a global research-driven pharmaceutical company that discovers, develops, manufactures and markets a broad range of innovative products to improve human and animal health. Merck’s operations are principally managed on a products basis and are comprised of two reportable segments: the pharmaceutical segment and the vaccines and infectious diseases segment. The pharmaceutical segment includes products consisting of therapeutic and preventive agents, sold by prescription, for the treatment of human disorders and sold by Merck primarily to drug wholesalers and retailers, hospitals, government agencies and managed health care providers such as health maintenance organizations, pharmacy benefit managers and other institutions. The vaccines and infectious diseases segment includes human health vaccine products consisting of preventative pediatric, adolescent and adult vaccines, primarily administered at physician offices, and infectious disease products consisting of therapeutic agents for the treatment of infection sold primarily to drug wholesalers and retailers, hospitals and government agencies.
 
Merck common stock (NYSE: MRK) is listed on the NYSE. The principal executive offices of Merck are located at One Merck Drive, Whitehouse Station, NJ 08889, and its telephone number is (908) 423-1000.
 
Additional information about Merck and its subsidiaries is included in the documents incorporated by reference into this joint proxy statement/prospectus. See “Where You Can Find More Information” on page 155.
 
Schering-Plough Corporation
 
Schering-Plough is a global innovation-driven, science-based health care company with leading prescription pharmaceutical, animal health and consumer health care products. Schering-Plough has business operations in more than 140 countries. Through its own biopharmaceutical research and collaborations with partners, Schering-Plough creates therapies that help save and improve lives around the world. Schering-Plough applies its research and development platform to prescription pharmaceuticals, animal health and consumer health care products. The prescription pharmaceuticals segment discovers, develops, manufactures and markets human pharmaceutical products. Within the prescription pharmaceuticals segment, Schering-Plough has a broad range of research projects and marketed products in six therapeutic areas: cardiovascular, central nervous system, immunology and infectious disease, oncology, respiratory and women’s health. The animal health segment discovers, develops, manufactures and markets animal health products, including vaccines. The consumer health care segment develops, manufactures and markets over-the-counter (OTC), footcare and sun care products.
 
Schering-Plough common stock (NYSE: SGP) is listed on the NYSE. The principal executive offices of Schering-Plough are located at 2000 Galloping Hill Road, Kenilworth, NJ 07033, and its telephone number is (908) 298-4000.
 
Additional information about Schering-Plough and its subsidiaries is included in the documents incorporated by reference into this joint proxy statement/prospectus. See “Where You Can Find More Information” on page 155.


1


Table of Contents

SP Merger Subsidiary One, Inc.
 
SP Merger Subsidiary One, Inc., formerly known as Blue, Inc. and which is sometimes referred to in this joint proxy statement/prospectus as Merger Sub 1, is a wholly owned subsidiary of Schering-Plough formed solely for the purpose of implementing the Schering-Plough merger. It has not carried on any activities or operations to date, except for those activities incidental to its formation and undertaken in connection with the transactions contemplated by the merger agreement.
 
The principal executive offices of SP Merger Subsidiary One, Inc. are located at 2000 Galloping Hill Road, Kenilworth, NJ 07033, and its telephone number is (908) 298-4000.
 
SP Merger Subsidiary Two, Inc.
 
SP Merger Subsidiary Two, Inc., formerly known as Purple, Inc. and which is sometimes referred to in this joint proxy statement/prospectus as Merger Sub 2, is a wholly owned subsidiary of Schering-Plough formed solely for the purpose of implementing the Merck merger. It has not carried on any activities or operations to date, except for those activities incidental to its formation and undertaken in connection with the transactions contemplated by the merger agreement.
 
The principal executive offices of SP Merger Subsidiary Two, Inc. are located 2000 Galloping Hill Road, Kenilworth, NJ 07033, and its telephone number is (908) 298-4000.
 
The Transaction
 
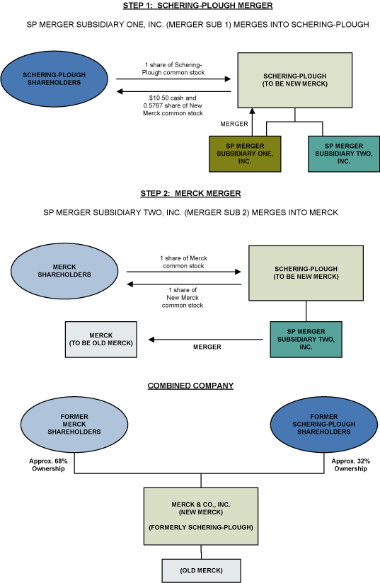
The combination of Merck and Schering-Plough will be implemented by means of a two-step merger process.
 
In the first merger, which we refer to as the Schering-Plough merger, a wholly owned subsidiary of Schering-Plough will merge into Schering-Plough. Schering-Plough will continue as the surviving company in this merger, but will change its name to “Merck & Co., Inc.” We refer to the surviving company in this merger as “New Merck.” In the Schering-Plough merger, each outstanding share of Schering-Plough common stock will be converted into the right to receive $10.50 in cash and 0.5767 of a share of the common stock of New Merck. After the Schering-Plough merger, each share of Schering-Plough’s 6% Mandatory Convertible Preferred Stock (Schering-Plough 6% preferred stock) will remain outstanding as one share of 6% Mandatory Convertible Preferred Stock of New Merck (New Merck 6% preferred stock).
 
In the second merger, which we refer to as the Merck merger, a second wholly owned subsidiary of Schering-Plough will merge with Merck. Merck will continue as the surviving company in this merger, but as a wholly owned subsidiary of New Merck. In this merger, each outstanding share of Merck common stock will automatically be converted into one share of the common stock of New Merck.
 
We expect that the former shareholders of Merck and Schering-Plough will own approximately 68% and 32%, respectively, of the outstanding common stock of New Merck. For additional information on the structure of the transaction, see “The Merger Agreement” beginning on page 99. The structure of the transaction is depicted below:


2


Table of Contents

(FLOW CHART)


3


Table of Contents

 
Merck Board Recommendation
 
After careful consideration, the members of Merck’s board of directors unanimously approved the merger agreement. For factors considered by the Merck board of directors in reaching its decision to approve the merger agreement, see “The Transaction — Merck’s Reasons for the Transaction and Recommendation of Merck’s Board of Directors” beginning on page 59. The board of directors of Merck unanimously recommends that Merck shareholders vote FOR the approval of the merger agreement.
 
Schering-Plough Board Recommendation
 
After careful consideration, the members of Schering-Plough’s board of directors unanimously approved the merger agreement and the issuance of shares of common stock in the merger. For factors considered by the Schering-Plough board of directors in reaching its decision to approve the merger agreement and the issuance of shares, see “The Transaction — Schering-Plough’s Reasons for the Transaction and Recommendation of Schering-Plough’s Board of Directors” beginning on page 70. The board of directors of Schering-Plough unanimously recommends that Schering-Plough shareholders vote FOR the approval of the merger agreement and the issuance of shares of common stock in the merger.
 
Merck Financial Advisor’s Opinion
 
At a meeting of the Merck board of directors on March 8, 2009, J.P. Morgan Securities Inc., which is referred to in this joint proxy statement/prospectus as J.P. Morgan, rendered its oral opinion, subsequently confirmed in writing, to the Merck board of directors that, as of such date and based upon and subject to the factors, limitations and assumptions set forth in its opinion, the consideration to be received by holders of shares of Merck common stock in the Merck merger, was fair from a financial point of view to such holders.
 
The full text of the written opinion of J.P. Morgan, dated March 8, 2009, which sets forth, among other things, the assumptions made, procedures followed, matters considered and limits on the opinion and review undertaken in connection with rendering its opinion, is included as Annex B to this joint proxy statement/prospectus and is incorporated herein by reference. J.P. Morgan’s opinion is addressed to the Merck board of directors, is directed only to the consideration in the proposed Merck merger and does not constitute a recommendation to any shareholder of Merck as to how such shareholder should vote with respect to the proposed Merck merger or any other matter. The summary of the opinion of J.P. Morgan set forth in this joint proxy statement/prospectus is qualified in its entirety by reference to the full text of such opinion. For additional information relating to the opinion of J.P. Morgan, see “The Transaction — Opinion of Merck’s Financial Advisor” beginning on page 64.
 
Schering-Plough Financial Advisors’ Opinions
 
Opinion of Goldman, Sachs & Co.
 
Goldman, Sachs & Co., which is referred to in this joint proxy statement/prospectus as Goldman Sachs, rendered its opinion to the Schering-Plough board of directors that, as of March 8, 2009 and based upon and subject to the factors and assumptions set forth therein, the $10.50 in cash and 0.5767 shares of New Merck common stock paid as consideration for each share of common stock of Schering-Plough to the holders (other than Merck and any of its affiliates) of such Schering-Plough common stock pursuant to the merger agreement was fair from a financial point of view to such holders.
 
The full text of the written opinion of Goldman Sachs, dated March 8, 2009, which sets forth assumptions made, procedures followed, matters considered and limitations on the review undertaken in connection with the opinion, is attached as Annex C to this joint proxy statement/prospectus and is incorporated herein by reference. Goldman Sachs provided its opinion for the information and assistance of the Schering-Plough board of directors in connection with its consideration of the transaction. The Goldman Sachs opinion is not a recommendation as to how any holder of Schering-Plough common stock should vote with respect to the transaction or any other matter. For additional information relating to the opinion of Goldman Sachs, see “The


4


Table of Contents

Transaction — Opinions of Schering-Plough’s Financial Advisors — Opinion of Goldman, Sachs & Co.” beginning on page 73.
 
Opinion of Morgan Stanley & Co. Incorporated
 
As financial advisor to Schering-Plough, on March 8, 2009, Morgan Stanley & Co. Incorporated, which is referred to in this joint proxy statement/prospectus as Morgan Stanley, rendered to the Schering-Plough board of directors its opinion that, as of such date and based upon and subject to the various assumptions, qualifications and limitations set forth in its opinion, the merger consideration to be received by the holders of shares of Schering-Plough’s common stock pursuant to the merger agreement was fair from a financial point of view to such holders.
 
The full text of the written fairness opinion of Morgan Stanley, dated March 8, 2009, is attached hereto as Annex D to this joint proxy statement/prospectus and is incorporated herein by reference. The opinion sets forth, among other things, the assumptions made, procedures followed, matters considered and qualifications and limitations of the reviews undertaken by Morgan Stanley in rendering its opinion. You should read the entire opinion carefully and in its entirety. Morgan Stanley’s opinion is directed to the Schering-Plough board of directors and addresses only the fairness from a financial point of view of the merger consideration to be received by the holders of shares of Schering-Plough’s common stock pursuant to the merger agreement as of the date of the opinion. It does not address any other aspect of the transaction and does not constitute a recommendation to the shareholders of Schering-Plough or Merck as to how to vote or act on any matter with respect to the transaction. For additional information relating to the opinion of Morgan Stanley, see “The Transaction — Opinions of Schering-Plough’s Financial Advisors — Opinion of Morgan Stanley & Co. Incorporated” beginning on page 80.
 
Key Terms of Merger Agreement
 
Conditions to the Completion of the Transaction
 
As more fully described in this joint proxy statement/prospectus and in the merger agreement, the completion of the transaction depends on a number of conditions being satisfied or waived. These conditions include the receipt of the required approvals of Schering-Plough shareholders and Merck shareholders, the absence of an injunction or law issued by a governmental entity in the United States, the European Union or certain other jurisdictions enjoining or prohibiting the merger, the termination or expiration of the waiting period under the Hart-Scott-Rodino Antitrust Improvements Act of 1976, as amended, or HSR Act, the approval of the merger by the European Commission, and the termination or expiration of certain other antitrust waiting periods or receipt of certain approvals from specified jurisdictions outside the United States, the approval for listing of the shares of New Merck common stock issuable in the merger on the New York Stock Exchange, the accuracy of representations and warranties made by the parties in the merger agreement (subject to certain materiality and other exceptions), the performance by the parties of their material obligations under the merger agreement in all material respects, and the non-occurrence of a material adverse effect on either Schering-Plough or Merck since March 8, 2009. In addition, the obligation of Merck to complete the merger is subject to additional conditions, including no imposition, in connection with obtaining regulatory approval of the merger, of restrictions, required divestitures or other conditions reasonably likely to result in the one-year loss of net sales revenues to the combined company in excess of $1 billion based upon 2008 net sales revenues (excluding any loss of net sales revenues related to the license, sale, divestiture or other disposition or holding separate of Schering-Plough’s animal health segment and Merck’s direct or indirect interest in Merial Ltd.).
 
Notwithstanding the satisfaction or waiver of all of the conditions set forth in the merger agreement, if the proceeds of the financing are not available in full on the date that would otherwise be the closing date, Merck will not be required to effect the closing of the merger and, as such, the closing date will be delayed until the date on which the proceeds of the financing are available in full. However, either Merck or Schering-Plough can terminate the merger agreement if the merger has not been consummated by a “drop-dead date” of December 8, 2009, provided that the drop-dead date on which the merger agreement may be


5


Table of Contents

terminated will be extended to March 8, 2010 if, on December 8, 2009, the closing conditions dealing with antitrust approvals, laws or injunctions prohibiting the merger and regulatory divestitures have not been satisfied but all other conditions to the merger have been satisfied; or the proceeds of the financing are not available to Merck in full but all other conditions to the merger have been satisfied or are then capable of being satisfied.
 
For additional information relating to the conditions to the completion of the transaction, see “The Merger Agreement — Conditions to the Transaction” beginning on page 113.
 
Management of New Merck
 
Upon completion of the merger, the board of directors of New Merck will be comprised of the directors of Merck immediately prior to the merger and three persons who were directors of Schering-Plough immediately prior to completion of the merger, as well as those other individuals designated by Merck prior to the closing. Except as indicated by Merck prior to the closing, the officers of Merck immediately before the merger will, after the merger, be officers of New Merck holding the same offices at New Merck as they hold with Merck immediately before the merger.
 
For additional information on the management of New Merck, see “The Merger Agreement — Directors and Officers of New Merck” beginning on page 100.
 
No Solicitation; Withdrawal of Board Recommendation
 
Merck, Schering-Plough and their respective subsidiaries and representatives may not, among other things:
 
  •  solicit any inquiries or the making of any acquisition proposal;
 
  •  engage in discussions or negotiations regarding an acquisition proposal or furnish to any third party any information in connection with an acquisition proposal;
 
  •  allow its board of directors to change its recommendation in favor of the merger agreement; or
 
  •  enter into any agreement relating to an acquisition proposal.
 
Notwithstanding these prohibitions, at any time prior to obtaining the approval of their respective shareholders for the merger agreement, the boards of directors of Merck and Schering-Plough may generally:
 
  •  engage in discussions or negotiations with a third party that has made a superior proposal or an acquisition proposal that the board determines in good faith could reasonably lead to a superior proposal and that the board determines in good faith is credible and reasonably capable of consummating a superior proposal;
 
  •  thereafter, furnish to the third party nonpublic information pursuant to a confidentiality agreement with terms no less materially favorable to Merck or Schering-Plough, as the case may be, than those contained in the confidentiality agreement between Merck and Schering-Plough, and including a standstill agreement no more materially favorable to such third party than any standstill or similar agreement applicable to Merck or Schering-Plough, as the case may be (provided that any such standstill or similar provision may allow such third party to make acquisition proposals to Merck or Schering-Plough, as the case may be, in connection with the negotiations or discussions permitted by the merger agreement); and
 
  •  in response to a superior proposal or an intervening event, change its recommendation in favor of the merger agreement. Moreover, each must present the merger agreement to its shareholders for their approval or disapproval, even if it is no longer recommending the transaction. However, the board of directors of Schering-Plough may, in response to an acquisition proposal which the board determines in good faith is a superior proposal, terminate the merger agreement to enter into a definitive agreement with respect to the superior proposal and, therefore, need not hold its shareholder meeting to vote on the merger with Merck.


6


Table of Contents

 
For additional information on limitations on solicitation and withdrawal of board recommendations, see “The Merger Agreement — Restrictions on Solicitation of Third-Party Acquisition Proposals” beginning on page 107.
 
Termination of the Merger Agreement
 
The merger agreement specifies limited circumstances under which the merger agreement may be terminated by the parties as well as termination fees to be paid in such event. Either Merck or Schering-Plough may terminate the merger agreement if the merger has not been consummated by a “drop-dead date” of December 8, 2009, provided that the drop-dead date will be extended to March 8, 2010, if, on December 8, 2009: the closing conditions dealing with antitrust approvals, laws or injunctions prohibiting the merger and regulatory divestitures have not been satisfied but all other conditions to the merger have been satisfied; or the proceeds of the financing are not available to Merck in full but all conditions to the merger have been satisfied or are then capable of being satisfied.
 
Either company may also terminate the merger agreement under other circumstances described in this joint proxy statement/prospectus and in the merger agreement. For additional information on Merck’s and Schering-Plough’s rights to terminate the merger agreement, see “The Merger Agreement — Termination” beginning on page 113.
 
Termination Fees; Reimbursement of Expenses
 
In certain circumstances as described in this joint proxy statement/prospectus and in the merger agreement, Schering-Plough or Merck, as the case may be, may be required to pay to the other company a termination fee of $1.25 billion and/or reimburse the other company’s out of pocket expenses, up to a maximum of $250 million (in the case of Merck’s expenses) and $150 million (in the case of Schering-Plough’s expenses).
 
In addition, Merck will pay Schering-Plough a termination fee of $2.5 billion and reimburse Schering-Plough’s expenses up to a maximum of $150 million if either Merck or Schering-Plough terminates the merger agreement because the drop-dead date, as it may be extended, has occurred and the merger has not been consummated because the proceeds of the financing are not available in full to Merck and all of Merck’s other closing conditions have been fulfilled (other than those conditions that are to be satisfied at the closing).
 
For additional information on termination fees and reimbursement of expenses, see “The Merger Agreement — Termination Fees and Expenses” beginning on page 115.
 
Financing
 
Merck estimates that the total amount of funds necessary to complete the proposed merger is approximately $18.4 billion. Merck expects to use available cash and the proceeds of the credit facilities described below, or, if available, proceeds from alternative financing sources, to complete the merger.
 
On April 20, 2009, Merck obtained the requisite consents for the amendment of its existing $1.5 billion five-year revolving credit facility to allow it to remain in place after consummation of the merger. In addition, Merck anticipates that Schering-Plough’s existing $2.0 billion revolving credit facility will remain in place following the consummation of the merger.
 
On May 6, 2009, Merck entered into:
 
  •  a $3 billion 364-day bridge loan agreement with respect to the bridge loan facility;
 
  •  a $3 billion 364-day asset sale facility agreement with respect to the asset sale facility; and
 
  •  a $1 billion 364-day incremental loan agreement with respect to the incremental facility.
 
In lieu of drawing on one or more of these facilities at the consummation of the merger, we may, depending on market conditions, issue unsecured notes or bonds or commercial paper of Merck or Schering-Plough.


7


Table of Contents

Under each of the new credit facilities, JPMorgan Chase Bank, N.A. is the administrative agent, J.P. Morgan is the sole bookrunner and the sole lead arranger and Banco Santander, S.A. New York Branch, Bank of America Securities LLC, BNP Paribas Securities Corp., Citigroup Global Markets Inc., Credit Suisse (USA) LLC, HSBC Bank USA, National Association, The Royal Bank of Scotland plc, and UBS Securities LLC are the co-arrangers. In addition to J.P. Morgan and the eight co-arrangers, twenty other lenders are party to the bridge loan facility and the asset sale facility and fourteen other lenders are party to the incremental facility. The maximum aggregate exposure for any single lender under the new credit facilities is $875.0 million.
 
The funding of the new credit facilities and the effectiveness of the amendment to Merck’s existing revolving credit facility are subject to various conditions precedent, including: (i) the consummation of the merger; (ii) the absence, since December 31, 2008, of any material adverse change (as defined in the new credit facilities) with respect to Merck and Schering-Plough taken as a whole; (iii) the execution of definitive documentation with respect to the new credit facilities and, if applicable, the amendment to Merck’s existing revolving credit facility (which condition has been satisfied); (iv) certification by the chief financial officer of Merck that the ratio of total debt to capitalization of the combined company on a pro forma basis as of the last fiscal quarter ended at least 45 days before closing does not exceed 60%; and (v) other customary closing conditions, each as more fully described in the new credit facilities.
 
Merck has agreed to use its reasonable best efforts to take, or to cause to be taken, all actions and to do, or cause to be done, all things necessary, proper or advisable to consummate and obtain the financing on the terms described in the commitment letter with J.P. Morgan. If all conditions to the commitment letter or the definitive agreements with respect to the new credit facilities have been satisfied, Merck will use its reasonable best efforts to cause the lenders to fund on the closing date the financing required to consummate the merger (including by taking enforcement action and seeking specific performance). Merck has agreed to give Schering-Plough prompt notice of any material breach by any party to the commitment letter or the definitive agreements with respect to the new credit facilities and any condition that is not likely to be satisfied or termination of the commitment letter or the definitive agreements with respect to the new credit facilities (in no event will such notice be given later than one business day after the occurrence of such event). Merck has also agreed to keep Schering-Plough informed on a reasonably current basis of the status of its efforts to arrange the financing. Schering-Plough has agreed to cooperate with Merck in connection with obtaining the financing.
 
For additional information relating to the financing of the transaction, see “The Transaction — Financing of the Transaction” beginning on page 95.
 
Regulatory Approvals
 
Merck and Schering-Plough have committed to use their reasonable best efforts to take whatever actions, subject to certain limitations, are required to obtain all necessary regulatory approvals for completion of the merger. These approvals include approval under, or notices pursuant to, the HSR Act, the Council Regulation No. 139/2004 of the European Community, which is referred to in this joint proxy statement/prospectus as the EC Merger Regulation, and the applicable antitrust regulatory laws in Canada, China, Mexico and Switzerland. In using reasonable best efforts to obtain the required regulatory approvals, Merck may be obligated to sell, divest or dispose of certain of its assets or businesses (which may include the sale, divestiture or disposition of assets or businesses of New Merck at or following the effective time of the merger) or take other action to avoid the commencement of any action to prohibit any of the transactions contemplated by the merger agreement, or if already commenced, to avoid the entry of, or to effect the dissolution of, any injunction, temporary restraining order or other order in any action so as to enable the closing of the merger to occur. However, Merck will not be required to propose, negotiate, commit to or effect any sale, divestiture or disposition of assets or business of Merck or its subsidiaries or Schering-Plough or its subsidiaries or offer to take any action where the sale, divestiture or disposition, individually or in the aggregate, would be of assets or a business of Merck or its subsidiaries or Schering-Plough or its subsidiaries that would result in the one year loss of net sales revenues (measured by net 2008 sales revenue) in excess of $1 billion (excluding any loss of net sales revenues related to the license, sale, divestiture or other disposition


8


Table of Contents

or holding separate of Schering-Plough’s animal health segment and Merck’s direct or indirect interest in Merial Ltd.).
 
For additional information relating to regulatory approvals, see “The Transaction — Regulatory Approvals” beginning on page 97.
 
Tax Consequences to Merck Shareholders
 
The Merck merger is intended to qualify as a reorganization within the meaning of Section 368(a) of the Internal Revenue Code of 1986, as amended, which we refer to as the Code, for U.S. federal income tax purposes, and it is a condition to Merck’s obligation to complete the merger that Merck receive a written opinion from its counsel to that effect. As a result of the Merck merger qualifying as a reorganization within the meaning of Section 368(a) of the Code, a U.S. holder (as defined in the section titled “Certain Material U.S. Federal Income Tax Consequences”) of shares of Merck common stock generally will not recognize gain or loss for U.S. federal income tax purposes upon receipt of shares of New Merck common stock solely in exchange for shares of Merck common stock in the Merck merger.
 
All holders of shares of Merck common stock should read “Certain Material U.S. Federal Income Tax Consequences — The Merck Merger” beginning on page 120 for a more complete discussion of the U.S. federal income tax consequences of the Merck merger. In addition, all holders of shares of Merck common stock are urged to consult with their tax advisors regarding the tax consequences of the Merck merger to them, including the effects of U.S. federal, state and local, non-U.S. and other tax laws.
 
Tax Consequences to Schering-Plough Shareholders
 
For U.S. federal income tax purposes, while not free from doubt, it is expected that the exchange of shares of Schering-Plough common stock for shares of New Merck common stock and cash in the Schering-Plough merger will be treated as a redemption in which the exchanging holder retained a fraction of each share of Schering-Plough common stock exchanged (i.e., that the receipt of a fraction of a share of New Merck common stock in the Schering-Plough merger is the equivalent of retaining a fraction of each share of Schering-Plough common stock exchanged in the Schering-Plough merger) and exchanged the remaining fraction of such share of Schering-Plough common stock for cash, and will be subject to Section 302 of the Code. As a result, the cash that a U.S. holder receives generally will be treated for U.S. federal income tax purposes either as consideration received in respect of a partial sale or exchange of such U.S. holder’s shares of Schering-Plough common stock or as a distribution in respect of such U.S. holder’s shares of Schering-Plough common stock. The cash that a non-U.S. holder (as defined in the section titled “Certain Material U.S. Federal Income Tax Consequences”) of shares of Schering-Plough common stock receives generally will be subject to withholding of U.S. federal income tax at a rate of 30%, subject to reduction or exemption if specific requirements are met.
 
All holders of shares of Schering-Plough common stock should read “Certain Material U.S. Federal Income Tax Consequences — The Schering-Plough Merger” beginning on page 121 for a more complete discussion of the U.S. federal income tax consequences of the Schering-Plough merger. In addition, all holders of shares of Schering-Plough common stock are urged to consult with their tax advisors regarding the tax consequences of the Schering-Plough merger to them, including the effects of U.S. federal, state and local, non-U.S. and other tax laws.
 
Listing of New Merck Common Stock
 
In connection with the completion of the merger, it is anticipated that the shares of New Merck will be listed on the New York Stock Exchange and traded under the symbol “MRK.”
 
For additional information relating to the listing of New Merck common stock, see “The Transaction — Listing of New Merck Common Stock” beginning on page 93.


9


Table of Contents

 
Dividends after the Merger
 
Following completion of the merger, it is anticipated that New Merck will continue the dividend policies of Merck, currently a quarterly cash dividend of $0.38 per share. The payment of dividends of New Merck will be subject to declaration by its board of directors and will depend upon on a variety of factors, including business and financial considerations.
 
For additional information on dividends after the merger, see “The Transaction — Combined Company Dividend” beginning on page 94.
 
Interests of Merck Directors and Management in the Transaction
 
Under the terms of the merger agreement, all of the directors of Merck immediately before the merger will be directors of New Merck after the merger, and, unless otherwise indicated by Merck to Schering-Plough prior to the merger, the officers of Merck immediately before the merger will, after the merger, be officers of New Merck holding the same offices at New Merck as they held with Merck immediately before the merger.
 
For additional information on interests of Merck directors and management in the transaction, see “The Transaction — Interests of Merck Directors and Management in the Transaction” beginning on page 89.
 
Interests of Schering-Plough Directors and Management in the Transaction
 
Aside from their interests as Schering-Plough shareholders, Schering-Plough’s executive officers and directors have financial interests in the merger. The members of Schering-Plough’s board of directors were aware of and considered these interests, among other matters, in evaluating and negotiating the merger agreement and the merger, and in recommending to the shareholders that the merger agreement be approved.
 
Please see “The Transaction — Interests of Schering-Plough’s Directors and Management in the Transaction” beginning on page 90 for additional information about these financial interests.
 
No Dissenters’ Rights
 
Under New Jersey law, neither the holders of Merck common stock nor the holders of Schering-Plough common stock are entitled to any dissenters’ rights or rights of appraisal in connection with the merger or, in the case of Schering-Plough shareholders, the share issuance.
 
For additional information on dissenters’ rights, see “The Transaction — No Dissenters’ Rights of Appraisal” beginning on page 93.
 
Accounting Treatment
 
The transactions contemplated by the merger agreement will be accounted for under the acquisition method of accounting in conformity with FASB Statement No. 141(R) “Business Combinations” of accounting principles generally accepted in the U.S. New Merck will account for the transaction by using Merck historical information and accounting policies and applying fair value estimates to Schering-Plough as of the date of the transaction.
 
For additional information on accounting treatment of the transaction, see “The Transaction — Accounting Treatment” beginning on page 94.
 
ShareGift USA’s Charitable Donation Program
 
Schering-Plough has made arrangements to enable Schering-Plough shareholders to donate some or all of the merger consideration to be received by them upon consummation of the merger to ShareGift USA.
 
ShareGift USA is a nonprofit charity recognized as exempt from tax by IRS under Section 501(c)(3) of the Code that will distribute the merger consideration donated by Schering-Plough shareholders (or the proceeds from the sale of any donated merger consideration) to a variety of recognized U.S. charities.


10


Table of Contents

ShareGift USA will aggregate all donations from Schering-Plough shareholders and distribute them to charitable institutions.
 
If you are a Schering-Plough shareholder and a U.S. taxable investor, you may be eligible for a tax deduction should you choose to participate in ShareGift USA’s program. Please consult your tax advisor accordingly.
 
For additional information on the ShareGift USA charitable donation program, see “ShareGift USA’s Charitable Donation Program” beginning on page 118.


11


Table of Contents

 
Selected Historical Financial Data
 
Merck and Schering-Plough are providing the following financial information to aid you in your analysis of the financial aspects of the transaction. The selected historical consolidated financial data of Merck and Schering-Plough for the years ending December 31, 2008, 2007, 2006, 2005 and 2004 have been derived from Merck’s and Schering-Plough’s respective historical consolidated financial statements. Each company’s historical audited consolidated financial data for the years ending December 31, 2008, 2007 and 2006 are incorporated by reference into this joint proxy statement/prospectus. The following selected historical consolidated financial data for Merck and Schering-Plough as of and for the three months ending March 31, 2009 and 2008 has been derived from Merck’s and Schering-Plough’s unaudited interim consolidated financial statements contained in their respective Quarterly Reports on Form 10-Q for the quarter ending March 31, 2009, which are incorporated by reference into this joint proxy statement/prospectus. In the opinion of Merck’s and Schering-Plough’s management, respectively, the unaudited interim consolidated financial statements of Merck and Schering-Plough, respectively, have been prepared on the same basis as their respective audited consolidated financial statements and include all adjustments, consisting of normal recurring adjustments, necessary for a fair presentation of the financial position and results of operations at these dates and for these periods. Results of interim periods are not necessarily indicative of the results expected for a full year or for future periods. This information is only a summary, and you should read it in conjunction with the historical consolidated financial statements of Merck and Schering-Plough and the related notes contained in the annual reports and the other information that each of Merck and Schering-Plough has previously filed with the Securities and Exchange Commission and which is incorporated in this joint proxy statement/prospectus by reference. See “Where You Can Find More Information” beginning on page 155.
 
Selected Historical Consolidated Financial Data of Merck(1)
 
                                                         
    As of and for the
                               
    Three Months Ending March 31,     As of and for the Years Ending December 31,  
    2009     2008     2008(2)     2007(3)     2006(4)     2005(5)     2004(6)  
    (Unaudited)                                
    (In millions, except per share figures)  
 
Results for Year:
                                                       
Sales
  $ 5,385.2     $ 5,822.1     $ 23,850.3     $ 24,197.7     $ 22,636.0     $ 22,011.9     $ 22,972.8  
Equity (income) from affiliates
    (585.8 )     (652.1 )     (2,560.6 )     (2,976.5 )     (2,294.4 )     (1,717.1 )     (1,008.2 )
Net income attributable to Merck & Co., Inc. 
    1,425.0       3,302.6       7,808.4       3,275.4       4,433.8       4,631.3       5,830.1  
Basic earnings per common share attributable to Merck & Co., Inc. common shareholders
  $ 0.67     $ 1.52     $ 3.65     $ 1.51     $ 2.03     $ 2.10     $ 2.63  
Diluted earnings per common share attributable to Merck & Co., Inc. common shareholders
  $ 0.67     $ 1.52     $ 3.63     $ 1.49     $ 2.02     $ 2.10     $ 2.62  
Cash dividends paid per common share
  $ 0.38     $ 0.38     $ 1.52     $ 1.52     $ 1.52     $ 1.52     $ 1.49  
Year-End Position:
                                                       
Total assets
    46,543.1       47,041.1       47,195.7       48,350.7       44,569.8       44,845.8       42,572.8  
Long-term debt
    3,939.1       3,965.0       3,943.3       3,915.8       5,551.0       5,125.6       4,691.5  
 
 
(1) Merck’s financial statements have been restated to reflect the retrospective application of Financial Accounting Standards Board (“FASB”) Statement No. 160, Noncontrolling Interests in Consolidated Financial Statements — an amendment of ARB No. 51 and FASB Staff Position EITF 03-6-1, Determining Whether Instruments Granted in Share-Based Payment Transactions Are Participating Securities, which Merck adopted on January 1, 2009.
 
(2) Amounts for 2008 include a gain on distribution from AstraZeneca LP, a gain related to the sale of Merck’s remaining worldwide rights to Aggrastat, the favorable impact of certain tax items, the impact of


12


Table of Contents

restructuring actions, additional legal defense costs and an expense for a contribution to the Merck Company Foundation.
 
(3) Amounts for 2007 include the impact of Merck’s U.S. Vioxx Settlement Agreement charge, restructuring actions, a civil governmental investigations charge, an insurance arbitration settlement gain, acquired research expense resulting from an acquisition, additional Vioxx legal defense costs, gains on sales of assets and product divestitures, as well as a net gain on the settlements of certain patent disputes.
 
(4) Amounts for 2006 include the impact of restructuring actions, acquired research expenses resulting from acquisitions, additional Vioxx legal defense costs and the adoption of a new accounting standard requiring the expensing of stock options.
 
(5) Amounts for 2005 include the impact of the net tax charge primarily associated with the American Jobs Creation Act repatriation, restructuring actions and additional Vioxx legal defense costs.
 
(6) Amounts for 2004 include the impact of the withdrawal of Vioxx, Vioxx legal defense costs and restructuring actions.


13


Table of Contents

 
Selected Historical Consolidated Financial Data of Schering-Plough
 
                                                         
    As of and for the
                               
    Three Months Ending March 31,     As of and for the Years Ending December 31,  
    2009     2008     2008(1)     2007(1)     2006     2005     2004  
    (In millions, except per share figures)  
 
Operating Results
                                                       
Net sales
  $ 4,393     $ 4,657     $ 18,502     $ 12,690     $ 10,594     $ 9,508     $ 8,272  
Equity (income)
    (400 )     (517 )     (1,870 )     (2,049 )     (1,459 )     (873 )     (347 )
Net income/(loss)(2)
    805       314       1,903       (1,473 )     1,143       269       (947 )
Basic earnings/(loss) per common share(2)
    0.47       0.17       1.08       (1.04 )     0.71       0.12       (0.67 )
Diluted earnings/(loss) per common share(2)
    0.46       0.17       1.07       (1.04 )     0.71       0.12       (0.67 )
Financial Position
                                                       
Total assets(3)
    27,718       30,120       28,117       29,156       16,071       15,469       15,911  
Long-term debt(3)
    7,685       9,349       7,931       9,019       2,414       2,399       2,392  
Other Data
                                                       
Cash dividends per common share
    0.065       0.065       0.26       0.25       0.22       0.22       0.22  
Cash dividends paid on preferred shares
    38       38       150       99       86       86       30  
 
 
(1) Operating results and other financial information reflect the operations of the Organon BioSciences’ (OBS) business subsequent to Schering-Plough’s acquisition of OBS on November 19, 2007, including the impacts of purchase accounting in accordance with SFAS No. 141, “Business Combinations.”
 
(2) 2008, 2007, 2006, 2005, and 2004 include special and acquisition-related charges and manufacturing streamlining costs of $329 million, $84 million, $248 million, $294 million, and $153 million, respectively. See Note 3, “Special and Acquisition-Related Charges and Manufacturing Streamlining” in the audited financial statements of Schering-Plough included in its Annual Report on Form 10-K for the year ended December 31, 2008 for additional information on these charges that were incurred in 2008, 2007 and 2006. The special charges incurred in 2005 of $294 million included litigation charges of $250 million, employee termination costs of $28 million and asset impairment and other charges of $16 million. The special charges incurred in 2004 included $119 million of employee termination costs and $34 million for asset impairment and related charges.
 
(3) The increase in total assets and long-term debt in 2007, as compared to 2006, primarily reflects the purchase of OBS (total assets) and the financing of the OBS acquisition (long-term debt).


14


Table of Contents

 
Comparative Per Share Market Price and Dividend Information
 
Shares of Merck common stock and Schering-Plough common stock are listed on the NYSE. The following table presents the last reported closing sale price per share of Merck common stock and Schering-Plough common stock, as reported on the NYSE Composite Transaction reporting system on March 6, 2009, the last full trading day prior to the public announcement of the merger agreement, and on May 14, 2009, the last trading day for which this information could be calculated prior to the filing of this joint proxy statement/prospectus.
 
                         
                Implied Value of
 
                Merger Consideration
 
                per Share of
 
    Merck
    Schering-Plough
    Schering-Plough
 
    Common Stock     Common Stock     Common Stock(1)  
 
March 6, 2009
  $ 22.74     $ 17.63     $ 23.61  
May 14, 2009
    26.05       23.63       25.52  
 
 
(1) The equivalent implied per share data for Schering-Plough common stock has been determined by multiplying the closing market price of a share of Merck common stock on each of the dates by the exchange ratio of 0.5767 per share and adding the per share cash consideration of $10.50 being paid to Schering-Plough shareholders. Schering-Plough shareholders will not receive the merger consideration until the merger is completed, which may be a substantial period of time after the Schering-Plough shareholder meeting. There can be no assurance as to the trading prices of the Merck common stock at the time of the closing of the merger. Moreover, because of the need to obtain regulatory approvals, the closing of the merger may not occur, if at all, until months after the vote of shareholders on the transaction.
 
Merck currently pays quarterly dividends of $0.38 per share of Merck common stock. Schering-Plough currently pays quarterly dividends of $0.065 per share of Schering-Plough common stock. New Merck expects to continue Merck’s dividend practice according to which it would pay quarterly dividends of $0.38 per share of New Merck common stock out of funds legally available for the payment of dividends. As is the case with Merck, the payment of dividends by New Merck following completion of the merger will be subject to approval and declaration by its board of directors.
 
Selected Unaudited Pro Forma Condensed Combined Financial Information
 
The following selected unaudited pro forma condensed combined financial information has been derived from the unaudited pro forma condensed combined financial information presented in this joint proxy statement/prospectus beginning on page 128.
 
                 
    As of and for the
       
    Three Months Ending
    For the Year Ending
 
    March 31, 2009     December 31, 2008  
    (In millions, except per share figures)  
 
Pro Forma Statement of Income Data
               
Sales
  $ 10,709.0     $ 46,851.0  
Equity income from affiliates
  $ (294.9 )   $ (1,024.3 )
Net income available to common shareholders
  $ 1,506.0     $ 6,565.1  
Basic earnings per common share
  $ 0.48     $ 2.09  
Earnings per common share assuming dilution
  $ 0.48     $ 2.09  
Cash dividends per common share
  $ 0.38     $ 1.52  
Pro Forma Balance Sheet Data
               
Total assets
  $ 116,707.0          
Long-term debt
  $ 16,878.1          


15


Table of Contents

 
Comparative Per Share Data
 
The following table presents, for the three months ended March 31, 2009 and the year ended December 31, 2008, selected historical per share data of Merck and Schering-Plough as well as similar information, reflecting the combination of Merck and Schering-Plough into New Merck, as if the transaction had been effective for the period presented, which we refer to as “pro forma combined” information. The hypothetical Schering-Plough equivalent per share data presented below is calculated by multiplying the pro forma combined amounts for New Merck by the exchange ratio of 0.5767 of a share of New Merck for each share of Schering-Plough.
 
Each share of Schering-Plough common stock will also be entitled to receive $10.50 in cash consideration. The hypothetical Schering-Plough equivalent per share data does not take into account the cash portion of the merger consideration.
 
The pro forma combined information is provided for informational purposes only and is not necessarily an indication of the results that would have been achieved had the transaction been completed as of the dates indicated or that may be achieved in the future. The December 31, 2008 selected comparative per share information of Merck and Schering-Plough set forth below was derived from audited financial statements. The March 31, 2009 selected comparative share information of Merck and Schering-Plough set forth below was derived from unaudited interim financial statements. In the opinion of Merck’s and Schering-Plough’s management, respectively, the unaudited interim financial statements have been prepared on the same basis as their respective audited financial statements. You should read the information in this section along with Merck’s and Schering-Plough’s historical consolidated financial statements and accompanying notes for the period referred to above included in the documents described under “Where You Can Find More Information” beginning on page 155. You should also read the unaudited pro forma condensed combined financial information and accompanying discussion and notes included in this joint proxy statement/prospectus beginning on page 128.
 
                 
    For the
    For the
 
    Three Months Ended
    Year Ended
 
    March 31, 2009     December 31, 2008  
 
Basic Earnings Per Share
               
Merck historical
  $ 0.67     $ 3.65  
Schering-Plough historical
  $ 0.47     $ 1.08  
Pro forma combined
  $ 0.48     $ 2.09  
Schering-Plough equivalent
  $ 0.28     $ 1.21  
Diluted Earnings Per Share
               
Merck historical
  $ 0.67     $ 3.63  
Schering-Plough historical
  $ 0.46     $ 1.07  
Pro forma combined
  $ 0.48     $ 2.09  
Schering-Plough equivalent
  $ 0.28     $ 1.21  
Dividends Per Share
               
Merck historical
  $ 0.38     $ 1.52  
Schering-Plough historical
  $ 0.065     $ 0.26  
Pro forma combined
  $ 0.38     $ 1.52  
Schering-Plough equivalent
  $ 0.22     $ 0.88  
Book Value Per Share at Period End
               
Merck historical
  $ 10.43          
Schering-Plough historical
  $ 6.30          
Pro forma combined
  $ 17.92          
Schering-Plough equivalent
  $ 10.33          


16


Table of Contents

 
RISK FACTORS
 
Risks Relating to the Transaction
 
In addition to the other information included and incorporated by reference in this joint proxy statement/prospectus, Merck and Schering-Plough shareholders should carefully consider the matters described below to determine whether to approve the merger agreement.
 
Because the market price of Merck common shares will fluctuate, Schering-Plough shareholders cannot be certain of the value of the merger consideration that they will receive in the transaction.
 
In the Schering-Plough merger, each outstanding share of Schering-Plough common stock will be converted into the right to receive 0.5767 of a share of New Merck common stock and $10.50 in cash. The 0.5767 exchange ratio is fixed and will not be adjusted for changes in the market price of either Merck common stock or Schering-Plough common stock. The market value of the New Merck common stock that Schering-Plough shareholders will be entitled to receive in the Schering-Plough merger will depend on the market value of Merck common stock immediately before that merger is completed and could vary significantly from the market value on the date of the announcement of the merger agreement, the date that this joint proxy statement/prospectus was mailed to shareholders of Merck and Schering-Plough or the date of Merck’s and Schering-Plough’s special meetings of their shareholders. The merger agreement does not provide for any price-based termination right. For example, Merck’s closing common stock price on March 6, 2009, the last trading day prior to the execution of the merger agreement, was $22.74 and, therefore, if the transaction had closed on that date, the value of the merger consideration that Schering-Plough shareholders would have received for each share of common stock, including the $10.50 in cash consideration, would have been $23.61. On May 14, 2009, Merck’s closing common stock price was $26.05, and, therefore, if the transactions had closed on that date, the value of the merger consideration that Schering-Plough shareholders would have received for each share of common stock, including the $10.50 in cash consideration, would have been $25.52. Moreover, the market value of the New Merck common stock will likely fluctuate after the completion of the merger. See “Comparative Per Share Market Price and Dividend Information” beginning on page 15.
 
Fluctuations in the share price of Merck, or New Merck following the merger, could result from changes in the business, operations or prospects of Merck or Schering-Plough prior to the merger or New Merck following the merger, regulatory considerations, general market and economic conditions and other factors both within and beyond the control of Merck or Schering-Plough. The merger may be completed a considerable period after the date of the Merck and Schering-Plough special meetings of their shareholders. As such, at the time of the special meetings, Merck and Schering-Plough shareholders will not know the value of the merger consideration that Schering-Plough shareholders will receive in the Schering-Plough merger for each share of Schering-Plough common stock.
 
Merck’s inability to obtain the financing necessary to complete the transaction could delay or prevent the completion of the merger.
 
Under the terms of the merger agreement, even if the conditions to closing are satisfied, if the proceeds of the financing necessary to complete the transaction are not available in full, the closing may be delayed until the date, if any, on which the proceeds of the financing are available in full. Moreover, the merger agreement may be terminated if the required financing is not available to Merck by the drop-dead date under the merger agreement, which may be extended to as late as March 8, 2010. In addition, Merck is required to pay Schering-Plough a termination fee of $2.5 billion and reimburse Schering-Plough’s expenses up to a maximum of $150 million if the merger agreement is terminated because the merger has not occurred by the drop-dead date by reason of the fact that the proceeds of the financing are not available to Merck and all of Merck’s other closing conditions have been fulfilled.
 
On May 6, 2009, Merck entered into (i) a $3.0 billion 364-day bridge loan agreement with respect to the bridge loan facility, (ii) a $3.0 billion 364-day asset sale facility agreement with respect to the asset sale


17


Table of Contents

facility and (iii) a $1.0 billion 364-day incremental loan agreement with respect to the incremental facility. Under each of the new credit facilities, JPMorgan Chase Bank, N.A. is the administrative agent, J.P. Morgan is the sole bookrunner and the sole lead arranger and Banco Santander, S.A. New York Branch, Bank of America Securities LLC, BNP Paribas Securities Corp., Citigroup Global Markets Inc., Credit Suisse (USA) LLC, HSBC Bank USA, National Association, The Royal Bank of Scotland plc, and UBS Securities LLC are the co-arrangers. In addition to J.P. Morgan and the eight co-arrangers, twenty other lenders are party to the bridge loan facility and the asset sale facility and fourteen other lenders are party to the incremental facility. The maximum aggregate exposure for any single lender under the new credit facilities is $875.0 million. On April 20, 2009, Merck amended its existing $1.5 billion five-year revolving credit facility to allow it to remain in place after the merger. In addition, Schering-Plough’s existing $2.0 billion revolving credit facility will remain in place following consummation of the merger. Although Merck entered into credit agreements with respect to the new credit facilities and amended its existing $1.5 billion five-year revolving credit facility, the funding under the new credit facilities and the effectiveness of the amendment to the existing $1.5 billion five-year revolving credit facility are subject to various customary conditions, including the absence of any material adverse change with respect to New Merck, satisfaction of a pro forma maximum debt to capitalization ratio, and other closing conditions. Under the terms of the credit agreements for the new credit facilities, neither J.P. Morgan nor the co-arrangers is responsible for the failure of any other member of the syndicate to provide its committed portion of the financing. Although Merck expects to obtain in a timely manner the financing necessary to complete the pending merger, if Merck is unable to timely obtain the financing because one of the conditions to the financing fails to be satisfied or one or more of the members of the syndicate defaults on its obligations to provide its committed portion of the financing (and the commitments of any defaulting syndicate member cannot be replaced on a timely basis), the closing of the merger could be significantly delayed or may not occur at all.
 
Legal proceedings in connection with the merger, the outcomes of which are uncertain, could delay or prevent the completion of the merger.
 
Since the announcement of the transaction, several putative class action lawsuits have been filed on behalf of the public shareholders of Schering-Plough (alleging, among other things, that the merger consideration is too low) and Merck (alleging, among other things, that the consideration is too high). The complaints seek, among other things, class action status, an order preliminarily and permanently enjoining the proposed transaction, rescission of the transaction if it is consummated, damages, and attorneys’ fees and expenses. Such legal proceedings could delay or prevent the transaction from becoming effective within the agreed upon timeframe.
 
The transaction is subject to the receipt of certain required clearances or approvals from governmental entities that could delay the completion of the merger or impose conditions that could have a material adverse effect on the combined company.
 
Completion of the merger is conditioned upon the receipt of certain governmental clearances or approvals, including, without limitation, the expiration or termination of the applicable waiting period under the HSR Act, the issuance by the European Commission of a decision under the EC Merger Regulation declaring the merger compatible with the common market, and the clearance or approval of the merger by the antitrust regulators in Canada, China, Mexico and Switzerland. Although Merck and Schering-Plough have agreed in the merger agreement to use reasonable best efforts to obtain the requisite governmental approvals, there can be no assurance that these clearances and approvals will be obtained. In addition, the governmental entities from which these clearances and approvals are required may impose conditions on the completion of the merger or require changes to the terms of the merger. Under the terms of the merger agreement, in using reasonable best efforts to obtain required regulatory approvals, we may be obligated to make divestitures of assets of Merck or Schering-Plough so long as such divestitures, individually or in the aggregate, would not result in the one-year loss of net sales revenues (measured by net 2008 sales revenue) in excess of $1 billion (excluding any loss of net sales revenues related to the license, sale, divestiture or other disposition or holding separate of Schering-Plough’s animal health segment and Merck’s direct or indirect interest in Merial Ltd.). If Merck or Schering-Plough become subject to any material conditions in order to obtain any clearances or


18


Table of Contents

approvals required to complete the merger, the business and results of operations of the combined company may be adversely affected.
 
Any delay in completing the merger beyond the fourth quarter of 2009 may reduce or eliminate the benefits expected.
 
In addition to receipt of financing and required antitrust clearances and approvals, the merger is subject to a number of other conditions beyond the parties’ control that may prevent, delay or otherwise materially adversely affect the completion of the transaction. Merck and Schering-Plough cannot predict with certainty whether and when these other conditions will be satisfied. Any delay in completing the merger beyond the fourth quarter of 2009 could cause the combined company not to realize, or delay the realization of, some or all of the cost savings and other benefits we expect to achieve from the transaction.
 
The combined company may fail to realize the anticipated cost savings, revenue enhancements and other benefits expected from the merger, which could adversely affect the value of New Merck common stock after the merger.
 
The success of the merger will depend, in part, on New Merck’s ability to successfully combine the businesses of Merck and Schering-Plough and realize the anticipated benefits and cost savings from the combination of the two companies. If the combined company is not able to achieve these objectives within the anticipated time frame, or at all, the anticipated benefits and cost savings of the merger may not be realized fully or at all or may take longer to realize than expected and the value of New Merck’s common stock may be adversely affected.
 
Merck and Schering-Plough have operated and, until the completion of the merger, will continue to operate, independently. It is possible that the integration process could result in the loss of key employees, result in the disruption of each company’s ongoing businesses or identify inconsistencies in standards, controls, procedures and policies that adversely affect our ability to maintain relationships with customers, suppliers, distributors, creditors, lessors, clinical trial investigators or managers or to achieve the anticipated benefits of the merger.
 
Specifically, issues that must be addressed in integrating the operations of Merck and Schering-Plough in order to realize the anticipated benefits of the merger include, among other things:
 
  •  integrating the research and development, manufacturing, distribution, marketing and promotion activities and information technology systems of Merck and Schering-Plough;
 
  •  conforming standards, controls, procedures and accounting and other policies, business cultures and compensation structures between the companies;
 
  •  consolidating corporate and administrative infrastructures;
 
  •  consolidating sales and marketing operations;
 
  •  retaining existing customers and attracting new customers;
 
  •  identifying and eliminating redundant and underperforming operations and assets;
 
  •  coordinating geographically dispersed organizations;
 
  •  managing tax costs or inefficiencies associated with integrating the operations of the combined company; and
 
  •  making any necessary modifications to operating control standards to comply with the Sarbanes-Oxley Act of 2002 and the rules and regulations promulgated thereunder.
 
Integration efforts between the two companies will also divert management attention and resources. An inability to realize the full extent of, or any of, the anticipated benefits of the merger, as well as any delays encountered in the integration process, could have an adverse effect on New Merck’s business and results of operations, which may affect the value of the shares of the New Merck common stock.


19


Table of Contents

In addition, the actual integration may result in additional and unforeseen expenses, and the anticipated benefits of the integration plan may not be realized. Actual cost and sales synergies, if achieved at all, may be lower than we expect and may take longer to achieve than anticipated. If the combined company is not able to adequately address these challenges, it may be unable to successfully integrate the operations of Merck and Schering-Plough, or to realize the anticipated benefits of the integration of the two companies.
 
Delays encountered in the integration process could have a material adverse effect on the revenues, expenses, operating results and financial condition of New Merck. Although Merck and Schering-Plough expect significant benefits, such as increased cost savings, to result from the merger, there can be no assurance that New Merck will realize any of these anticipated benefits.
 
Merck, Schering-Plough and the combined company will incur significant transaction and merger-related transition costs in connection with the merger.
 
Merck and Schering-Plough expect that they and the combined company will incur significant costs in connection with consummating the merger and integrating the operations of the two companies, with a significant portion of such costs being incurred through the first year after completion of the merger. Merck continues to assess the magnitude of these costs, and additional unanticipated costs may be incurred in the integration of the businesses of Merck and Schering-Plough. Although Merck and Schering-Plough believe that the elimination of duplicative costs, as well as the realization of other efficiencies related to the integration of the businesses, will offset incremental transaction and merger-related costs over time, no assurance can be given that this net benefit will be achieved in the near term, or at all.
 
The combined company may be subject to a dispute with respect to Schering-Plough’s distribution agreement with Centocor, a wholly owned subsidiary of Johnson & Johnson, for Remicade and golimumab.
 
A subsidiary of Schering-Plough is a party to a distribution agreement with Centocor, a wholly owned subsidiary of Johnson & Johnson, pursuant to which the Schering-Plough subsidiary has rights to distribute and commercialize the rheumatoid arthritis treatment Remicade and golimumab, a next-generation treatment, in certain territories. By its terms, the distribution agreement may be terminated by Centocor upon the occurrence of a “change of control” as defined in the distribution agreement with respect to the Schering-Plough subsidiary. Merck and Schering-Plough believe that the merger does not constitute a change of control as defined in the distribution agreement; therefore, Merck and Schering-Plough believe that completion of the merger will not entitle Centocor to terminate the distribution agreement. On May 5, 2009, Centocor notified Schering-Plough of its intention to arbitrate whether Centocor has the right to terminate the distribution agreement as a result of the merger agreement and the proposed merger.
 
Merck and Schering-Plough and the combined company would vigorously contest any attempt by Centocor to terminate the distribution agreement as a result of the transaction. However, if the arbitrator required to hear a dispute under the distribution agreement were to conclude that Centocor is permitted to terminate the distribution agreement as a result of the transaction and Centocor in fact terminates the distribution agreement following the merger, the combined company would not be able to distribute and commercialize Remicade, which generated sales for Schering-Plough of approximately $2.1 billion in 2008, and would not have the right to commercialize and distribute golimumab in the future. In addition, due to the uncertainty surrounding the outcome of any threatened or actual proceeding, the parties may choose to settle a dispute under mutually agreeable terms but any agreement reached with Centocor to resolve a dispute under the distribution agreement may result in the terms of the distribution agreement being modified in a manner that may reduce the benefits of the distribution agreement to the combined company.
 
Any change or termination of the distribution agreement with Centocor is excluded by the merger agreement from the definition of “material adverse effect” both with respect to Merck and Schering-Plough and is excluded from the definition of “material adverse effect” in the credit agreements for the credit facilities entered into in connection with financing the merger.


20


Table of Contents

Merck and Schering-Plough will be subject to business uncertainties and contractual restrictions while the merger is pending, which could adversely affect Merck’s and Schering-Plough’s respective businesses.
 
Uncertainty about the effect of the merger on customers, suppliers and others that do business with Merck and Schering-Plough may have an adverse effect on Merck and Schering-Plough and, consequently, on the combined company. Although Merck and Schering-Plough intend to take steps to reduce any adverse effects, these uncertainties could cause customers, suppliers and others that do business with Merck or Schering-Plough to terminate or change existing business relationships with Merck, Schering-Plough and, after the completion of the merger, the combined company. In addition, the merger agreement restricts Schering-Plough and, to a lesser extent, Merck, without the other party’s consent, from making certain acquisitions and taking other specified actions until completion of the merger or the merger agreement is terminated. These restrictions may prevent Merck or Schering-Plough from pursuing otherwise attractive business opportunities and making other changes to their businesses that may arise before the merger is completed or the merger agreement is terminated.
 
Merck, Schering-Plough and, subsequently, the combined company must continue to retain, motivate and recruit executives and other key employees, which may be difficult in light of uncertainty regarding the merger, and failure to do so could negatively affect the combined company.
 
For the merger to be successful, during the period before the merger is completed, both Merck and Schering-Plough must continue to retain, motivate and recruit executives and other key employees. Moreover, the combined company must be successful at retaining and motivating key employees following the completion of the merger. Experienced employees in the pharmaceutical industry are in high demand and competition for their talents can be intense. Employees of both Merck and Schering-Plough may experience uncertainty about their future role with the combined company until, or even after, strategies with regard to the combined company are announced or executed. These potential distractions of the merger may adversely affect the ability of Merck, Schering-Plough or, following completion of the merger, the combined company, to retain, motivate and recruit executives and other key employees and keep them focused on applicable strategies and goals. A failure by Merck, Schering-Plough or, following the completion of the merger, the combined company, to attract, retain and motivate executives and other key employees during the period prior to or after the completion of the merger could have a negative impact on the business of Merck, Schering-Plough or the combined company.
 
Because directors and executive officers of Schering-Plough have interests in seeing the merger completed that are different than those of Schering-Plough’s other shareholders, directors of Schering-Plough have potential conflicts of interest in recommending that Schering-Plough shareholders vote to approve the merger agreement.
 
Schering-Plough’s directors have arrangements or other interests that provide them with interests in the merger that are different than those of Schering-Plough’s other shareholders. For example, the merger agreement provides that three directors of Schering-Plough will become directors of New Merck after the merger. While other Schering-Plough directors will not become directors of New Merck after the merger, New Merck will indemnify and maintain liability insurance for each of the Schering-Plough directors’ services as directors of Schering-Plough before the merger. In addition, the executive officers of Schering-Plough have employment, indemnification, equity award, incentive and bonus, pension and severance arrangements. These and other material interests of the directors and executive officers of Schering-Plough in the merger that are different than those of the other Schering-Plough shareholders are described under “The Transaction — Interests of Schering-Plough’s Directors and Management in the Transaction” beginning on page 90.


21


Table of Contents

Failure to complete the merger could negatively impact the stock price and the future business and financial results of Merck and Schering-Plough.
 
If the merger is not completed, the ongoing businesses of Merck and Schering-Plough may be adversely affected and, without realizing any of the benefits of having completed the merger, Merck and Schering-Plough will be subject to a number of risks, including the following:
 
  •  Schering-Plough may be required to pay Merck a termination fee of up to $1.25 billion if the merger agreement is terminated under certain circumstances (plus, in certain circumstances, Schering-Plough also would be obligated to reimburse Merck up to $250 million of Merck’s actual expenses incurred in connection with the merger), or Merck may be required to pay Schering-Plough a termination fee of $1.25 billion if the merger agreement is terminated under certain other circumstances (and, in certain circumstances, Merck also would be obligated to reimburse Schering-Plough up to $150 million of Schering-Plough’s actual expenses incurred in connection with the merger), all as described in the merger agreement and summarized in this joint proxy statement/prospectus;
 
  •  Merck will be required to pay Schering-Plough a termination fee of $2.5 billion and reimburse Schering-Plough’s expenses up to a maximum of $150 million if either Merck or Schering-Plough terminates the merger agreement because the drop-dead date, as it may be extended, has occurred and the merger has not been consummated because the proceeds of the financing are not available in full;
 
  •  Merck and Schering-Plough will be required to pay certain costs relating to the merger, whether or not the merger is completed; and
 
  •  matters relating to the merger (including integration planning) may require substantial commitments of time and resources by Merck and Schering-Plough management, which could otherwise have been devoted to other opportunities that may have been beneficial to Merck and Schering-Plough as independent companies, as the case may be.
 
Merck and Schering-Plough also could be subject to litigation related to any failure to complete the merger or related to any enforcement proceeding commenced against Merck or Schering-Plough to perform their respective obligations under the merger agreement. If the merger is not completed, these risks may materialize and may adversely affect Merck’s and Schering-Plough’s business, financial results and stock price.
 
Risks Related to New Merck After Completion of the Transaction
 
The indebtedness of New Merck following the completion of the merger will be substantially greater than Merck’s indebtedness on a stand-alone basis and greater than the combined indebtedness of Merck and Schering-Plough existing prior to the transaction. This increased level of indebtedness could adversely affect New Merck, including by reducing funds available for other business purposes.
 
The indebtedness of Merck and Schering-Plough as of March 31, 2009 was approximately $6.7 billion and $7.9 billion, respectively. New Merck’s pro forma indebtedness as of March 31, 2009, after giving effect to the merger, would be approximately $23.4 billion. As a result of the substantial increase in debt and the cost of that debt, the amount of cash required to service New Merck’s increased indebtedness levels and thus the demands on New Merck’s cash resources may be significantly greater than the percentages of cash flows required to service the indebtedness of Merck or Schering-Plough individually prior to the transaction. The increased levels of indebtedness could reduce funds available for New Merck’s investment in research and development as well as capital expenditures and other activities, and may create competitive disadvantages for New Merck relative to other companies with lower debt levels.
 
New Merck will face intense competition from lower-cost generic products.
 
In general, both Merck and Schering-Plough face increasing competition from lower-cost generic products and New Merck will face the same challenge after the merger. The patent rights that protect Merck’s and Schering-Plough’s products are of varying strengths and durations. In addition, in some countries, patent


22


Table of Contents

protection is significantly weaker than in the United States or the European Union. In the United States, political pressure to reduce spending on prescription drugs has led to legislation that encourages the use of generic products. Generic challenges to our products could arise at any time, and we may not be able to prevent the emergence of generic competition for our products.
 
Loss of patent protection for a product typically is followed promptly by generic substitutes, reducing sales of that product. Availability of generic substitutes for the combined company’s drugs may adversely affect its results of operations and cash flow. In addition, proposals emerge from time to time in the United States and other countries for legislation to further encourage the early and rapid approval of generic drugs. Any such proposal that is enacted into law could increase the substantial negative impact on Merck’s, Schering-Plough’s, and, after the completion of the merger, New Merck’s sales, business, cash flow, results of operations, financial position and prospects resulting from the availability of generic substitutes for products.
 
New Merck will face intense competition from new products.
 
New Merck’s products will face intense competition from competitors’ products. This competition may increase as new products enter the market. Competitors’ products may be safer or more effective or more effectively marketed and sold than New Merck’s products. Alternatively, in the case of generic competition, they may be equally safe and effective products that are sold at a substantially lower price than New Merck’s products. As a result, if New Merck fails to maintain its competitive position, this could have a material adverse effect on New Merck’s business, cash flows, results of operations, financial position and prospects.
 
Key Merck and Schering-Plough products generate a significant amount of Merck’s and Schering-Plough’s profits and cash flows, and subsequent to the merger, will generate a significant amount of New Merck’s profits and cash flows, and any events that adversely affect the markets for these products could have a material and negative impact on results of operations and cash flows.
 
Merck’s and Schering-Plough’s ability to generate profits and operating cash flow depends largely upon the continued profitability of Merck’s key products including, without limitation, Singulair, Cozaar/Hyzaar, Januvia and Gardasil and Schering-Plough’s and Merck’s cholesterol franchise, consisting of Vytorin and Zetia, and other Schering-Plough key products including, without limitation, Remicade, Temodar, Nasonex, and PegIntron. As a result of Merck’s and Schering-Plough’s dependence on key products, any event that adversely affects any of these products or the markets for any of these products could have a significant impact on results of operations and cash flows of both companies and of the combined company after the merger. These events could include loss of patent protection, increased costs associated with manufacturing, generic or OTC availability of Merck’s and Schering-Plough’s product or a competitive product, the discovery of previously unknown side effects, increased competition from the introduction of new, more effective treatments and discontinuation or removal from the market of the product for any reason.
 
Merck and Schering-Plough are involved in arrangements with third parties that may restrict Merck’s and Schering-Plough’s, and subsequently New Merck’s, ability to sell, market, promote and develop products in certain markets.
 
Merck and Schering-Plough are each party to numerous co-promotion, development, licensing and other agreements and arrangements with third parties, some of which may contain provisions limiting Merck’s or Schering-Plough’s ability to sell, market, promote and/or develop products in specified markets. Following the completion of the transaction, products previously marketed by either Merck or Schering-Plough may fall under the parameters of these restrictions by virtue of the combination of the two companies. If it is determined that any of New Merck’s products are subject to these restrictions, New Merck may be required to divest, license or otherwise cease marketing these products in various geographic territories, potentially worldwide, and may or may not be entitled to retain passive revenue in connection with actions taken to comply with any such restriction. In the event any product captured by these restrictions as a result of the transaction contributes significantly to sales, the divesture of rights to market the product could have an adverse effect on New Merck’s business, cash flows, results of operations, financial position and prospects.


23


Table of Contents

Merck faces significant litigation related to Vioxx and, if the merger is consummated, New Merck will face that litigation.
 
On September 30, 2004, Merck voluntarily withdrew Vioxx, its arthritis and acute pain medication, from the market worldwide. As of March 31, 2009, approximately 10,625 product liability lawsuits, involving approximately 25,675 plaintiff groups, alleging personal injuries resulting from the use of Vioxx, have been filed against Merck in state and federal courts in the United States. Merck is also a defendant in approximately 242 putative class actions related to the use of Vioxx. (All of these suits are referred to as the Vioxx Product Liability Lawsuits.) On November 9, 2007, Merck announced that it had entered into an agreement (the Settlement Agreement) with the law firms that comprise the executive committee of the Plaintiffs’ Steering Committee of the federal multidistrict Vioxx litigation as well as representatives of plaintiffs’ counsel in the Texas, New Jersey and California state coordinated proceedings, to resolve state and federal myocardial infarction (MI) and ischemic stroke (IS) claims filed as of that date in the United States. The Settlement Agreement, which also applies to tolled claims, was signed by the parties after several meetings with three of the four judges overseeing the coordination of more than 95% of the current claims in the Vioxx product liability litigation. The Settlement Agreement applies only to U.S. legal residents and those who allege that their MI or IS occurred in the United States.
 
As of October 30, 2008, the deadline for enrollment in the Settlement Program, more than 48,100 of the approximately 48,325 individuals who were eligible for the Settlement Program and whose claims were not (1) dismissed, (2) expected to be dismissed in the near future, or (3) tolled claims that appear to have been abandoned had submitted some or all of the materials required for enrollment in the Settlement Program. This represents approximately 99.8% of the eligible MI and IS claims previously registered with the Settlement Program. Under the terms of the Settlement Agreement, Merck could exercise a right to walk away from the Settlement Agreement if the thresholds and other requirements were not met. Merck waived that right as of August 4, 2008. The waiver of that right triggered Merck’s obligation to pay a fixed total of $4.85 billion. Payments will be made in installments into the settlement funds. The first payment of $500 million was made in August 2008 and an additional payment of $250 million was made in October 2008. Payments of $12 million and $3 million were made in February and March 2009, respectively, into the IS Settlement Fund. In addition, in April 2009, payments of $110 million and $12 million were made into the MI and IS Settlement Funds, respectively. Interim payments to IS claimants began on February 27, 2009. Additional payments will be made on a periodic basis going forward, when and as needed to fund payments of claims and administrative expenses. During 2009, Merck anticipates that it will make total payments of $3.4 billion into the Vioxx settlement funds pursuant to the Settlement Agreement. However, if the pending merger with Schering-Plough is completed in 2009, as expected, Merck expects it will also pay the remaining approximately $700 million into the IS Settlement Fund.
 
Of the plaintiff groups described above, most are currently in the Vioxx Settlement Program. As of March 31, 2009, approximately 70 plaintiff groups who were otherwise eligible for the Settlement Program have not participated and their claims remained pending against Merck. In addition, the claims of 400 plaintiff groups who are not eligible for the program remained pending against Merck. A number of these 400 plaintiff groups are subject to motions to dismiss for failure to comply with court-ordered deadlines.
 
Claims of certain individual third-party payors remain pending in the New Jersey court, and counsel purporting to represent a large number of third-party payors has threatened to file numerous additional such actions. Discovery is currently ongoing in these cases, and a status conference with the court took place in January 2009 to discuss scheduling issues, including the selection of early trial pool cases.
 
There are also pending in various U.S. courts putative class actions purportedly brought on behalf of individual purchasers or users of Vioxx and claiming either reimbursement of alleged economic loss or an entitlement to medical monitoring. The majority of these cases are at early procedural stages. On June 12, 2008, a Missouri state court certified a class of Missouri plaintiffs seeking reimbursement for out-of-pocket costs relating to Vioxx. The plaintiffs do not allege any personal injuries from taking Vioxx. The Missouri Court of Appeals affirmed the trial court’s certification of a class on May 12, 2009. Merck is preparing a combined motion for rehearing and application to transfer the case to the Missouri Supreme Court. In New


24


Table of Contents

Jersey, the trial court dismissed the complaint in the case of Sinclair, a purported statewide medical monitoring class. The Appellate Division reversed the dismissal, and the issue was appealed to the New Jersey Supreme Court. That court heard argument on October 22, 2007. On June 4, 2008, the New Jersey Supreme Court reversed the Appellate Division and dismissed this action. Plaintiffs also have filed a class action in California state court seeking certification of a class of California third-party payors and end-users. The court denied the motion for class certification on April 30, 2009.
 
In addition to the Vioxx Product Liability Lawsuits, various putative class actions and individual lawsuits have been brought against Merck and several current and former officers and directors of Merck alleging that Merck made false and misleading statements regarding Vioxx in violation of the federal and state securities laws (all of these suits are referred to as the Vioxx Securities Lawsuits). On April 12, 2007, Judge Chesler granted defendants’ motion to dismiss the complaint with prejudice. Plaintiffs appealed Judge Chesler’s decision to the United States Court of Appeals for the Third Circuit. On September 9, 2008, the Third Circuit issued an opinion reversing Judge Chesler’s order and remanding the case to the District Court. On September 23, 2008, Merck filed a petition seeking rehearing en banc, which was denied. The case was remanded to the District Court in October 2008, and plaintiffs have filed their Consolidated and Fifth Amended Class Action Complaint. Merck filed a petition for a writ of certiorari with the United States Supreme Court on January 15, 2009. On March 23, 2009, plaintiffs filed a response to Merck’s petition and, on April 7, 2009, Merck filed a reply brief. Merck expects to file a motion to dismiss the Fifth Amended Class Action Complaint. In addition, various putative class actions have been brought against Merck and several current and former employees, officers, and directors of Merck alleging violations of ERISA. (All of these suits are referred to as the Vioxx ERISA Lawsuits.) In addition, shareholder derivative suits that were previously filed and dismissed are now on appeal and several shareholders have filed demands with Merck asserting claims against Merck Board members and Merck officers. (All of these suits and demands are referred to as the Vioxx Derivative Lawsuits and, together with the Vioxx Securities Lawsuits and the Vioxx ERISA Lawsuits, the Vioxx Shareholder Lawsuits.) Merck has also been named as a defendant in actions in various countries outside the United States. (All of these suits are referred to as the Vioxx Foreign Lawsuits.) Merck has also been sued by ten states, five counties and New York City with respect to the marketing of Vioxx. Merck anticipates that additional lawsuits relating to Vioxx may be filed against it and/or certain of its current and former officers and directors in the future.
 
The SEC is conducting a formal investigation of Merck concerning Vioxx. Merck has received subpoenas from the U.S. Department of Justice requesting information related to Merck’s research, marketing and selling activities with respect to Vioxx in a federal health care investigation under criminal statutes. This investigation includes subpoenas for witnesses to appear before a grand jury. In March 2009, Merck received a letter from the U.S. Attorney’s Office for the District of Massachusetts identifying it as a target of the grand jury investigation regarding Vioxx. There are also ongoing investigations by local authorities in certain cities in Europe in order to determine whether any criminal charges should be brought concerning Vioxx. Merck is cooperating with authorities in all of these investigations. (All of these investigations are referred to as the Vioxx Investigations.) Merck cannot predict the outcome of any of these investigations; however, they could result in potential civil and/or criminal liability.
 
Juries have now decided in favor of Merck twelve times and in plaintiffs’ favor five times. One Merck verdict was set aside by the court and has not been retried. Another Merck verdict was set aside and retried, leading to one of the five plaintiffs’ verdicts. There have been two unresolved mistrials. With respect to the five plaintiffs’ verdicts, Merck filed an appeal or sought judicial review in each of those cases. In one of those five, an intermediate appellate court overturned the trial verdict and directed that judgment be entered for Merck, and in another, an intermediate appellate court overturned the trial verdict, entering judgment for Merck on one claim and ordering a new trial on the remaining claims.
 
The outcomes of these Vioxx Product Liability trials should not be interpreted to indicate any trend or what outcome may be likely in future Vioxx trials.
 
A trial in a representative action in Australia commenced on March 30, 2009, in the Federal Court of Australia. The named plaintiff, who alleges he suffered a MI, seeks to represent others in Australia who


25


Table of Contents

ingested Vioxx and suffered a MI, thrombotic stroke, unstable angina, transient ischemic attack or peripheral vascular disease. On November 24, 2008, Merck filed a motion for an order that the proceeding no longer continue as a representative proceeding. During a hearing on December 5, 2008, the court dismissed that motion and, on January 9, 2009, issued its reasons for that decision. On February 17, 2009, Merck’s motion for leave to appeal that decision was denied and the parties were directed to prepare proposed lists of issues to be tried. On March 11, 2009, the full Federal Court allowed Merck’s appeal of that part of the trial judge’s order that had declined to specify the matters to be tried and directed further proceedings on remand on that issue. On March 30, 2009, the trial judge entered an order directing that, in advance of all other issues in the proceeding, the issues to be determined during the trial are those issues of fact and law in the named plaintiff’s individual case, and those issues of fact and law that the trial judge finds, after hearing the evidence, are common to the claims of the group members that the named plaintiff has alleged that he represents.
 
Merck currently anticipates that one U.S. Vioxx Product Liability Lawsuit will be tried in 2009. Except with respect to the product liability trial being held in Australia, Merck cannot predict the timing of any other trials related to the Vioxx Litigation. Merck believes that it has meritorious defenses to the Vioxx Product Liability Lawsuits, Vioxx Shareholder Lawsuits and Vioxx Foreign Lawsuits (collectively, the Vioxx Lawsuits) and will vigorously defend against them. Merck’s insurance coverage with respect to the Vioxx Lawsuits will not be adequate to cover its defense costs and any losses.
 
During the first quarter of 2009, Merck spent approximately $54 million in the aggregate in legal defense costs worldwide related to (1) the Vioxx Product Liability Lawsuits, (2) the Vioxx Shareholder Lawsuits, (3) the Vioxx Foreign Lawsuits, and (4) the Vioxx Investigations (collectively, the Vioxx Litigation). In addition, in the first quarter of 2009, Merck paid an additional $15 million into the settlement funds in connection with the Settlement Program. Consequently, as of March 31, 2009, the aggregate amount of Merck’s total reserve for the Vioxx Litigation (the Vioxx Reserve) was approximately $4.310 billion. The amount of the Vioxx Reserve allocated to defense costs is based on certain assumptions, and is the best estimate of the minimum amount that Merck believes will be incurred in connection with the remaining aspects of the Vioxx Litigation; however, events such as additional trials in the Vioxx Litigation and other events that could arise in the course of the Vioxx Litigation could affect the ultimate amount of defense costs to be incurred by Merck and, if the merger is consummated, New Merck.
 
Merck is not currently able to estimate any additional amount of damages that it may be required to pay in connection with the Vioxx Lawsuits or Vioxx Investigations. These proceedings are still expected to continue for years and Merck has very little information as to the course the proceedings will take. In view of the inherent difficulty of predicting the outcome of litigation, particularly where there are many claimants and the claimants seek unspecified damages, Merck is unable to predict the outcome of these matters, and at this time cannot reasonably estimate the possible loss or range of loss with respect to the Vioxx Lawsuits not included in the Settlement Program. Merck has not established any reserves for any potential liability relating to the Vioxx Lawsuits not included in the Settlement Program or the Vioxx Investigations.
 
A series of unfavorable outcomes in the Vioxx Lawsuits or the Vioxx Investigations, resulting in the payment of substantial damages or fines or resulting in criminal penalties, in excess of the Vioxx Reserve, could have a material adverse effect on Merck’s and, if the merger is completed, New Merck’s business, cash flows, results of operations, financial position and prospects.
 
Merck faces and, if the merger is completed prior to resolution of the litigation, New Merck will face, patent litigation related to Singulair.
 
In February 2007, Merck received a notice from Teva Pharmaceuticals, Inc. (Teva), a generic company, indicating that it had filed an Abbreviated New Drug Application (ANDA) for montelukast and that it is challenging the U.S. patent that is listed for Singulair. On April 2, 2007, Merck filed a patent infringement action against Teva. The lawsuit automatically stays United States Food and Drug Administration (FDA) approval of Teva’s ANDA until August 2009 or until an adverse court decision, if any, whichever may occur earlier. A trial in this matter was held in February 2009. Merck is awaiting the court’s decision which Merck expects to receive before the stay expires in August 2009. Patent litigation and other challenges to Merck’s


26


Table of Contents

Singulair patents are costly and unpredictable and may deprive Merck and, if the merger is completed, New Merck, of market exclusivity. If Singulair loses patent protection, sales of Singulair are likely to decline significantly as a result of generic versions of it becoming available. An unfavorable outcome in the Singulair litigation, could have a material adverse effect on Merck’s and, if the merger is completed, New Merck’s business, cash flows, results of operations, financial position and prospects.
 
Government investigations involving Merck or Schering-Plough, or New Merck after completion of the merger, could lead to the commencement of civil and/or criminal proceedings involving the imposition of substantial fines, penalties and injunctive or administrative remedies, including exclusion from government reimbursement programs, which could give rise to other investigations or litigation by government entities or private parties.
 
We cannot predict whether future or pending investigations to which Merck or Schering-Plough, or New Merck after completion of the merger, may become subject would lead to a judgment or settlement involving a significant monetary award or restrictions on its operations.
 
The pricing, sales and marketing programs and arrangements and related business practices of Merck, Schering-Plough and other participants in the health care industry are under increasing scrutiny from federal and state regulatory, investigative, prosecutorial and administrative entities. These entities include the Department of Justice and its U.S. Attorneys’ Offices, the Office of Inspector General of the Department of Health and Human Services, the FDA, the Federal Trade Commission and various state Attorneys General offices. Many of the health care laws under which certain of these governmental entities operate, including the federal and state anti-kickback statutes and statutory and common law false claims laws, have been construed broadly by the courts and permit the government entities to exercise significant discretion. In the event that any of those governmental entities believes that wrongdoing has occurred, one or more of them could institute civil or criminal proceedings which, if resolved unfavorably, could subject Merck or Schering-Plough, or New Merck after completion of the merger, to substantial fines, penalties and injunctive or administrative remedies, including exclusion from government reimbursement programs. In addition, an adverse outcome to a government investigation could prompt other government entities to commence investigations of Merck or Schering-Plough, or New Merck after completion of the merger, or cause those entities or private parties to bring civil claims against it. We also cannot predict whether any investigations will affect marketing practices or sales. Any such result could have a material adverse impact on Merck’s or Schering-Plough’s, or New Merck’s after completion of the merger, results of operations, cash flows, financial condition or business.
 
Regardless of the merits or outcomes of any investigation, government investigations are costly, divert management’s attention from our business and may result in substantial damage to our reputation. For additional information about these investigations, see the respective reports of Schering-Plough and Merck described under “Where You Can Find More Information” beginning on page 155.
 
There are other legal matters in which adverse outcomes could negatively affect New Merck’s results of operations, cash flows, financial condition or business.
 
Unfavorable outcomes in other pending litigation matters, or in future litigation, including litigation concerning product pricing, securities law violations, product liability claims, ERISA matters, patent and intellectual property disputes, and antitrust matters could preclude the commercialization of products, negatively affect the profitability of existing products and subject New Merck to substantial fines, penalties and injunctive or administrative remedies, including exclusion from government reimbursement programs. Any such result could materially and adversely affect New Merck’s results of operations, cash flows, financial condition or business.
 
Further, aggressive plaintiffs counsel often file litigation on a wide variety of allegations whenever there is media attention or negative discussion about the efficacy or safety of a product and whenever the stock price is volatile; even when the allegations are groundless, we may need to expend considerable funds and other resources to respond to such litigation. For further information on material legal matters facing


27


Table of Contents

Schering-Plough and Merck, see the reports described under “Where You Can Find More Information” beginning on page 155.
 
New Merck and third parties acting on New Merck’s behalf will be subject to governmental regulations, and the failure to comply with, as well as the costs of compliance with, these regulations may adversely affect New Merck’s results of operations, cash flow and financial position.
 
New Merck’s manufacturing and research practices and those of third parties acting on New Merck’s behalf must meet stringent regulatory standards and are subject to regular inspections. The cost of regulatory compliance, including that associated with compliance failures, could materially affect New Merck’s results of operations, cash flow and financial position. Failure to comply with regulations, which include pharmacovigilance reporting requirements and standards relating to clinical, laboratory and manufacturing practices, could result in suspension or termination of clinical studies, delays or failure in obtaining the approval of drugs, seizure or recalls of drugs, suspension or revocation of the authority necessary for the production and sale of drugs, withdrawal of approval, fines and other civil or criminal sanctions.
 
New Merck will also be subject to other regulations, including environmental, health and safety, and labor regulations.
 
Certain of Schering-Plough’s and Merck’s major products are going to lose patent protection in the near future and, when that occurs, we expect a significant decline in sales of those products.
 
Each of Schering-Plough and Merck depends upon patents to provide it with exclusive marketing rights for its products for some period of time. As patents for several of its products have recently expired, or are about to expire, in the United States and in other countries, Schering-Plough and Merck and, if the merger is consummated, New Merck will each face strong competition from lower-priced generic drugs. Loss of patent protection for a product typically leads to a rapid loss of sales for that product, as lower-priced generic versions of that drug become available. In the case of products that contribute significantly to sales, the loss of patent protection could have a material adverse effect on each of Schering-Plough’s and Merck’s and, if the merger is consummated, New Merck’s business, cash flows, results of operations, financial position and prospects.
 
Both Merck and Schering-Plough are dependent on our patent rights, and if our patent rights are invalidated or circumvented, our business, and the business of New Merck if the merger is completed, would be adversely affected.
 
Patent protection will be of material importance in our marketing of human health products in the United States and in most major foreign markets. Patents covering products that have been or will be introduced normally provide a period of market exclusivity, which is important for the successful marketing and sale of our products. We seek patents covering each of our products in each of the markets where we intend to sell the products and where meaningful patent protection is available.
 
Even if we succeed in obtaining patents covering our products, third parties or government authorities may challenge or seek to invalidate or circumvent our patents and patent applications. It will be important for our business to defend successfully the patent rights that provide market exclusivity for our products. We are often involved in patent disputes relating to challenges to our patents or infringement and similar claims against us. We aggressively defend our important patents both within and outside the United States, including by filing claims of infringement against other parties, however, there can be no guarantee that our efforts will be successful. In particular, manufacturers of generic pharmaceutical products from time to time file ANDAs with the FDA seeking to market generic forms of our products prior to the expiration of relevant patents owned by us. We normally respond by vigorously defending our patent, including by filing lawsuits alleging patent infringement. Patent litigation and other potential challenges to our patent portfolio will be costly and unpredictable. An adverse determination by a court may deprive us of market exclusivity for our patented products or, in some cases, third-party patents may prevent us from marketing and selling products in a particular geographic area and may lead to significant financial damages for past and ongoing infringement.


28


Table of Contents

Due to the uncertainty surrounding patent litigation, parties may settle patent disputes by obtaining a license under mutually agreeable terms in order to decrease risk of an interruption in manufacturing and/or marketing of their products.
 
Additionally, certain foreign governments have indicated that compulsory licenses to patents may be granted in the case of national emergencies, which could diminish or eliminate sales and profits from those regions and negatively affect our results of operations. Further, recent court decisions relating to other companies’ U.S. patents, potential U.S. legislation relating to patent reform, as well as regulatory initiatives may result in further erosion of intellectual property protection.
 
If one or more important products lose patent protection in profitable markets, sales of our products will likely decline significantly as a result of generic versions of those products becoming available. Our results of operations may be adversely affected by the lost sales unless and until we successfully launch commercially successful proprietary replacement products.
 
New Merck’s research and development efforts may not succeed in developing commercially successful products and New Merck may not be able to acquire commercially successful products in other ways, and consequently, New Merck may not be able to replace sales of successful products that have lost patent protection.
 
Like other major pharmaceutical companies, in order to remain competitive, New Merck must be able to launch new products each year. Declines in sales of products after the loss of marketing exclusivity mean that New Merck’s future success is dependent on New Merck’s pipeline of new products, including new products that New Merck develops through joint ventures and products that it is able to obtain through license or acquisition. To accomplish this, New Merck will commit substantial effort, funds and other resources to research and development, both through New Merck’s own dedicated resources, and through various collaborations with third parties. To support its research and development efforts New Merck must make ongoing, substantial expenditures, without any assurance that the efforts it is funding will result in a commercially successful product. New Merck must also commit substantial efforts, funds and other resources to recruiting and retaining high-quality scientists and other personnel with pharmaceutical research and development expertise.
 
There is a high rate of failure inherent in the research to develop new drugs to treat diseases. As a result, there is a high risk that funds invested by Merck or Schering-Plough or New Merck following the merger in research programs will not generate financial returns. This risk profile is compounded by the fact that this research has a long investment cycle. To bring a pharmaceutical compound from the discovery phase to market may take a decade or more and failure can occur at any point in the process, including later in the process after significant funds have been invested.
 
Each phase of testing is highly regulated, and during each phase there is a substantial risk that New Merck will encounter serious obstacles or will not achieve its goals, and accordingly New Merck may abandon a product in which it has invested substantial amounts of time and money. Some of the risks encountered in the research and development process include the following: pre-clinical testing of a new compound may yield disappointing results; clinical trials of a new drug may not be successful; a new drug may not be effective or may have harmful side effects; a new drug may not be approved by the FDA for its intended use; it may not be possible to obtain a patent for a new drug; manufacturing costs or other factors may make marketing a new product economically unfeasible; proprietary rights of others may preclude our commercialization of a new product; or sales of a new product may be disappointing.
 
Merck and Schering-Plough cannot state with certainty when or whether any of Schering-Plough’s or Merck’s products now under development will be approved or launched; whether New Merck will develop, license or otherwise acquire compounds, product candidates or products; or whether any products, once launched, will be commercially successful. New Merck must be able to maintain a continuous flow of successful new products and successful new indications or brand extensions for existing products sufficient both to cover substantial research and development costs and to replace sales that are lost as profitable products lose patent protection or are displaced by competing products or therapies. Failure to do so in the


29


Table of Contents

short term or long term could have a material adverse effect on New Merck’s business, cash flows, results of operations, financial position and prospects.
 
Issues concerning Vytorin and the ENHANCE and SEAS clinical trials could have a material adverse effect on sales of Vytorin and Zetia in the U.S., which in turn could have a material adverse effect on New Merck’s financial condition.
 
Schering-Plough and Merck sell Vytorin and Zetia through our joint venture company, referred to in this joint proxy statement/prospectus as the Merck/Schering-Plough cholesterol partnership. Upon consummation of the merger, the Merck/Schering-Plough cholesterol partnership would be wholly owned by New Merck. On January 14, 2008, the Merck/Schering-Plough cholesterol partnership announced the primary endpoint and other results of the ENHANCE trial. ENHANCE was a surrogate endpoint trial conducted in 720 patients with Heterozygous Familial Hypercholesterolemia, a rare condition that affects approximately 0.2% of the population. The primary endpoint was the mean change in the intima-media thickness measured at three sites in the carotid arteries (the right and left common carotid, internal carotid and carotid bulb) between patients treated with ezetimibe/simvastatin 10/80 mg versus patients treated with simvastatin 80 mg alone over a two year period. There was no statistically significant difference between treatment groups on the primary endpoint. There was also no statistically significant difference between the treatment groups for each of the components of the primary endpoint, including the common carotid artery.
 
As previously disclosed, we have received several letters addressed to both Merck and Schering-Plough from the House Committee on Energy and Commerce, its Subcommittee on Oversight and Investigations (O&I), and the Ranking Minority Member of the Senate Finance Committee, collectively seeking a combination of witness interviews, documents and information on a variety of issues related to the ENHANCE clinical trial, the sale and promotion of Vytorin, as well as sales of stock by corporate officers. In addition, since August 2008, we have received three additional letters from O&I, including one dated February 19, 2009, seeking certain information and documents related to the SEAS clinical trial, which is described in more detail below. Merck and Schering-Plough have each received subpoenas from the New York and New Jersey State Attorneys General Offices and a letter from the Connecticut Attorney General seeking similar information and documents. In addition, Merck has received six Civil Investigative Demands (CIDs) from a multistate group of 34 State Attorneys General who are jointly investigating whether the companies violated state consumer protection laws when marketing Vytorin. Finally, in September 2008, Merck received a letter from the Civil Division of the DOJ informing it that the DOJ is investigating whether the companies’ conduct relating to the promotion of Vytorin caused false claims to be submitted to federal health care programs. We are cooperating with these investigations and working together to respond to the inquiries. In addition, Merck has become aware of, or been served with, approximately 145 civil class action lawsuits alleging common law and state consumer fraud claims in connection with the Merck/Schering-Plough cholesterol partnership’s sale and promotion of Vytorin and Zetia. Certain of those lawsuits allege personal injuries and/or seek medical monitoring.
 
Also, as previously disclosed, on April 3, 2008, a Merck shareholder filed a putative class action lawsuit in federal court in the Eastern District of Pennsylvania alleging that Merck and its Chairman, President and Chief Executive Officer, Richard T. Clark, violated the federal securities laws. This suit has since been withdrawn and re-filed in the District of New Jersey and has been consolidated with another federal securities lawsuit under the caption In re Merck & Co., Inc. Vytorin Securities Litigation. An amended consolidated complaint was filed on October 6, 2008 and names as defendants Merck; Merck/Schering-Plough Pharmaceuticals, LLC; and certain of Merck’s officers and directors. Specifically, the complaint alleges that Merck delayed releasing unfavorable results of a clinical study regarding the efficacy of Vytorin and that Merck made false and misleading statements about expected earnings, knowing that once the results of the Vytorin study were released, sales of Vytorin would decline and Merck’s earnings would suffer. On April 22, 2008, a member of a Merck ERISA plan filed a putative class action lawsuit against Merck and certain of its officers and directors alleging they breached their fiduciary duties under ERISA. Since that time, there have been other similar ERISA lawsuits filed against Merck in the District of New Jersey, and all of those lawsuits have been consolidated under the caption In re Merck & Co., Inc. Vytorin ERISA Litigation. An amended consolidated


30


Table of Contents

complaint was filed on February 5, 2009, and names as defendants Merck and various members of Merck’s board of directors and members of committees of Merck’s board of directors.
 
In addition, Schering-Plough continues to respond to existing and new litigation, including several putative shareholder securities class action lawsuits (where several officers are also named defendants) alleging false and misleading statements and omissions by Schering-Plough and its representatives related to the timing of disclosures concerning the ENHANCE results; a putative shareholder securities class action lawsuit (where several officers and directors are also named), alleging material misstatements and omissions related to the ENHANCE results in the offering documents in connection with Schering-Plough’s 2007 securities offerings; several putative class action suits alleging that Schering-Plough and certain officers and directors breached their fiduciary duties under ERISA; a shareholder derivative action alleging that the board of directors breached its fiduciary obligations relating to the timing of the release of the ENHANCE results; and a letter on behalf of a single shareholder requesting that the board of directors investigate the allegations in the litigation described above and, if warranted, bring any appropriate legal action on behalf of Schering-Plough.
 
In January 2009, the FDA announced that it had completed its review of the final clinical study report of ENHANCE. The FDA stated that the results from ENHANCE did not change its position that an elevated LDL cholesterol is a risk factor for cardiovascular disease and that lowering LDL cholesterol reduces the risk for cardiovascular disease. The FDA also stated that, based on current available data, patients should not stop taking Vytorin or other cholesterol lowering medications and should talk to their doctor if they have any questions about Vytorin, Zetia, or the ENHANCE trial.
 
In July 2008, efficacy and safety results from the SEAS study were announced. SEAS was designed to evaluate whether intensive lipid lowering with Vytorin would reduce the need for aortic valve replacement and the risk of cardiovascular morbidity and mortality versus placebo in patients with asymptomatic mild to moderate aortic stenosis who had no indication for statin therapy. Vytorin failed to meet its primary endpoint for the reduction of major cardiovascular events. There also was no significant difference in the key secondary endpoint of aortic valve events; however, there was a reduction in the group of patients taking Vytorin compared to placebo in the key secondary endpoint of ischemic cardiovascular events. In the study, patients in the group who took Vytorin had a higher incidence of cancer than the group who took placebo. There was also a statistically nonsignificant increase in deaths from cancer in patients in the group who took Vytorin versus those who took placebo. Cancer and cancer deaths were distributed across all major organ systems.
 
In August 2008, the FDA announced that it was investigating the results from the SEAS trial. In this announcement, the FDA also cited interim data from two large ongoing cardiovascular trials of Vytorin — the Study of Heart and Renal Protection (referred to as SHARP) and the IMPROVE-IT clinical trials — in which there was no increased risk of cancer with the combination of simvastatin plus ezetimibe. The SHARP trial is expected to be completed in 2010. The IMPROVE-IT trial is scheduled for completion around 2012. The FDA determined that, as of that time, these findings in the SEAS trial plus the interim data from ongoing trials should not prompt patients to stop taking Vytorin or any other cholesterol lowering drug.
 
In 2008, following the announcements of the ENHANCE and SEAS clinical trial results, sales of Vytorin and Zetia declined in the U.S. These issues concerning the ENHANCE and SEAS clinical trials have had an adverse effect on the Merck/Schering-Plough cholesterol partnership’s sales of Vytorin and Zetia and could continue to have an adverse effect on the sales of the combined company. If sales of such products are materially adversely affected, Merck’s, Schering-Plough’s and, consequently, the combined company’s businesses, cash flows, results of operations, financial positions and prospects could also be materially adversely affected. In addition, unfavorable outcomes resulting from the government investigations or the litigation concerning the sale and promotion of these products could have a material adverse effect on Merck’s, Schering-Plough’s and, consequently, the combined company’s businesses, cash flows, results of operations, financial positions and prospects.


31


Table of Contents

Schering-Plough’s, Merck’s and, if the merger is completed, New Merck’s products, including products in development, cannot be marketed unless regulatory approval is obtained and maintained.
 
Our business activities, including research, preclinical testing, clinical trials and manufacturing and marketing of products, are and will continue to be subject to extensive regulation by numerous federal, state and local governmental authorities in the United States, including the FDA, and by foreign regulatory authorities. In the United States, the FDA is of particular importance, as it administers requirements covering the testing, approval, safety, effectiveness, manufacturing, labeling and marketing of prescription pharmaceuticals. In many cases, FDA requirements have increased the amount of time and money necessary to develop new products and bring them to market in the United States. Regulation outside the United States also is primarily focused on drug safety and effectiveness and, in many cases, cost reduction. The FDA and foreign regulatory authorities have substantial discretion to require additional testing, to delay or withhold registration and marketing approval and to mandate product withdrawals.
 
Even if Merck, Schering-Plough and, if the merger is completed, New Merck, are successful in developing new products, they will not be able to market any of those new products unless and until they have obtained all required regulatory approvals in each jurisdiction where they propose to market the new products. Once obtained, Merck, Schering-Plough and, if the merger is completed, New Merck must maintain approval as long as they plan to market their new products in each jurisdiction where approval is required. Merck’s, Schering-Plough’s and, if the merger is completed, New Merck’s failure to obtain approval, significant delays in the approval process, or their failure to maintain approval in any jurisdiction will prevent Merck, Schering-Plough and, if the merger is completed, New Merck from selling the new products in that jurisdiction until approval is obtained, if ever. Merck, Schering-Plough and, if the merger is completed, New Merck will not be able to realize revenues for those new products in any jurisdiction where they have not obtained such required approvals.
 
Developments following regulatory approval may adversely affect sales of Merck’s, Schering-Plough’s and, if the merger is completed, New Merck’s products.
 
Even after a product reaches market, certain developments following regulatory approval, including results in post-marketing Phase IV trials, may decrease demand for our products, including the following: re-review of products that are already marketed; new scientific information and evolution of scientific theories; recall or loss of marketing approval of products that are already marketed; changing government standards or public expectations regarding safety, efficacy or labeling changes; and greater scrutiny in advertising and promotion.
 
In the past several years, clinical trials and post-marketing surveillance of certain marketed drugs of competitors within the industry have raised safety concerns that have led to recalls, withdrawals or adverse labeling of marketed products. Clinical trials and post-marketing surveillance of certain marketed drugs also have raised concerns among some prescribers and patients relating to the safety or efficacy of pharmaceutical products in general that have negatively affected the sales of such products. In addition, increased scrutiny of the outcomes of clinical trials have led to increased volatility in market reaction. Further, these matters often attract litigation and, even where the basis for the litigation is groundless, considerable resources may be needed to respond.
 
In addition, following the wake of product withdrawals of other companies and other significant safety issues, health authorities such as the FDA, the European Medicines Agency (EMEA) and the Pharmaceuticals and Medical Device Agency (PMDA) have increased their focus on safety when assessing the benefit/risk balance of drugs. Some health authorities appear to have become more cautious when making decisions about approvability of new products or indications and are re-reviewing select products that are already marketed, adding further to the uncertainties in the regulatory processes. There is also greater regulatory scrutiny, especially in the U.S., on advertising and promotion and, in particular, direct-to-consumer advertising.
 
If previously unknown side effects are discovered or if there is an increase in negative publicity regarding known side effects of any of our products, it could significantly reduce demand for the product or require Merck, Schering-Plough or New Merck following the merger to take actions that could negatively affect sales,


32


Table of Contents

including removing the product from the market, restricting its distribution or applying for labeling changes. Further, in the current environment in which all pharmaceutical companies operate, Merck, Schering-Plough and New Merck following the merger are at risk for product liability claims for their products.
 
We face pricing pressure with respect to our products.
 
Our products will be subject to increasing price pressures and other restrictions worldwide, including in the United States. In the United States, these include (1) practices of managed care groups and institutional and governmental purchasers and (2) U.S. federal laws and regulations related to Medicare and Medicaid, including the Medicare Prescription Drug Improvement and Modernization Act of 2003 (2003 Act). The 2003 Act included a prescription drug benefit for individuals, which first went into effect on January 1, 2006, and has resulted in an increased use of generic products. In addition, the increased purchasing power of entities that negotiate on behalf of Medicare beneficiaries could result in further pricing pressures on our, and consequently New Merck’s, products.
 
Outside the United States, numerous major markets have pervasive government involvement in funding healthcare, and in that regard, fix the pricing and reimbursement of pharmaceutical and vaccine products. Consequently, in those markets, we, and consequently New Merck, will be subject to government decision-making and budgetary actions with respect to our products.
 
In addition, a number of intermediaries are involved between drug manufacturers, such as Merck and Schering-Plough, and patients who use the drugs. These intermediaries impact the patient’s ability, and their prescribers’ ability, to choose and pay for a particular drug, which may adversely affect sales of a particular drug. These intermediaries include health care providers, such as hospitals and clinics; payors and their representatives, such as employers, insurers, managed care organizations and governments; and others in the supply chain, such as pharmacists and wholesalers. Examples include: payors that require a patient to first fail on one or more generic, or less expensive branded drugs, before reimbursing for a more effective, branded product that is more expensive; payors that are increasing patient co-payment amounts; hospitals that stock and administer only a generic product to in-patients; managed care organizations that may penalize doctors who prescribe outside approved formularies, which may not include branded products when a generic is available; and pharmacists who receive larger revenues when they dispense a generic drug over a branded drug. Further, the intermediaries are not required to routinely provide transparent data to patients comparing the effectiveness of generic and branded products or to disclose their own economic benefits that are tied to steering patients toward, or requiring patients to use, generic products rather than branded products.
 
We expect pricing pressures to increase in the future.
 
Merck is experiencing difficulties and delays in the manufacturing of certain of its products.
 
As previously disclosed, Merck has experienced difficulties in manufacturing certain of its vaccines and other products. Merck is working on these issues, but there can be no assurance of when or if these issues will be resolved.
 
Merck, and consequently New Merck, may experience difficulties and delays inherent in manufacturing its products, such as (1) its failure, or the failure of vendors or suppliers to comply with Current Good Manufacturing Practices and other applicable regulations and quality assurance guidelines that could lead to manufacturing shutdowns, product shortages and delays in product manufacturing; (2) construction delays related to the construction of new facilities or the expansion of existing facilities, including those intended to support future demand for its products; and (3) other manufacturing or distribution problems including changes in manufacturing production sites and limits to manufacturing capacity due to regulatory requirements, changes in types of products produced, or physical limitations that could impact continuous supply. Manufacturing difficulties can result in product shortages, leading to lost sales.


33


Table of Contents

Pharmaceutical products can develop unexpected safety or efficacy concerns.
 
Unexpected safety or efficacy concerns can arise with respect to marketed products, whether or not scientifically justified, leading to product recalls, withdrawals, or declining sales, as well as product liability, consumer fraud and/or other claims.
 
Biologics carry unique risks and uncertainties, which could have a negative impact on future results of operations.
 
Schering-Plough has significant biologics operations, including animal health vaccines, and the biologics business will represent a significant part of the operations of New Merck after the merger. The successful development, testing, manufacturing and commercialization of biologics, particularly human and animal health vaccines, is a long, expensive and uncertain process. There are unique risks and uncertainties with biologics, including:
 
  •  There may be limited access to and supply of normal and diseased tissue samples, cell lines, pathogens, bacteria, viral strains and other biological materials. In addition, government regulations in multiple jurisdictions such as the U.S. and European states within the EU, could result in restricted access to, or transport or use of, such materials. If Schering-Plough, or New Merck after the merger, loses access to sufficient sources of such materials, or if tighter restrictions are imposed on the use of such materials, we may not be able to conduct research activities as planned and may incur additional development costs.
 
  •  The development, manufacturing and marketing of biologics are subject to regulation by the FDA, the EMEA and other regulatory bodies. These regulations are often more complex and extensive than the regulations applicable to other pharmaceutical products. For example, in the U.S., a Biologics License Application, including both preclinical and clinical trial data and extensive data regarding manufacturing procedures, is required for human vaccine candidates and FDA approval for the release of each manufactured lot.
 
  •  Manufacturing biologics, especially in large quantities, is often complex and may require the use of innovative technologies to handle living micro-organisms. Each lot of an approved biologic must undergo thorough testing for identity, strength, quality, purity and potency. Manufacturing biologics requires facilities specifically designed for and validated for this purpose, and sophisticated quality assurance and quality control procedures are necessary. Slight deviations anywhere in the manufacturing process, including filling, labeling, packaging, storage and shipping and quality control and testing, may result in lot failures, product recalls or spoilage. When changes are made to the manufacturing process, we may be required to provide pre-clinical and clinical data showing the comparable identity, strength, quality, purity or potency of the products before and after such changes.
 
  •  Biologics are frequently costly to manufacture because production ingredients are derived from living animal or plant material, and most biologics cannot be made synthetically. In particular, keeping up with the demand for vaccines may be difficult due to the complexity of producing vaccines.
 
The use of biologically derived ingredients can lead to allegations of harm, including infections or allergic reactions, or closure of product facilities due to possible contamination. Any of these events could result in substantial costs.
 
Product liability insurance for products may be limited, cost prohibitive or unavailable.
 
As a result of a number of factors, product liability insurance has become less available while the cost has increased significantly. Merck has evaluated its risks and has determined that the cost of obtaining product liability insurance outweighs the likely benefits of the coverage that is available and, as such, has no insurance for certain product liabilities effective August 1, 2004, including liability for products first sold after that date. Schering-Plough maintains insurance coverage with such deductibles and self-insurance to reflect market conditions (including cost and availability) existing at the time it is written, and the relationship of insurance coverage to self-insurance varies accordingly. With respect to product liability insurance, Schering-Plough self-insures substantially all of its risk, as the availability of commercial insurance has become more restrictive.


34


Table of Contents

Merck, Schering-Plough, and if the merger is completed, New Merck, will continually assess the most efficient means to address their insurance needs; however, there can be no guarantee that insurance coverage will be obtained or if obtained, will be sufficient to fully cover product liabilities that may arise.
 
Changes in laws and regulations could adversely affect our business and the business of New Merck.
 
All aspects of our respective businesses, and consequently the business of New Merck, including research and development, manufacturing, marketing, pricing, sales, litigation and intellectual property rights are, or in the case of New Merck, will be, subject to extensive legislation and regulation. Changes in applicable federal and state laws and agency regulations, as well as the laws and regulations of foreign jurisdictions, could have a material adverse effect on our respective businesses, and consequently the business of New Merck.
 
The recent financial crisis and current uncertainty in global economic conditions could negatively affect our operating results and consequently the operating results of New Merck.
 
Merck, Schering-Plough and New Merck following the merger have exposure to many different industries and counterparties, including commercial banks, investment banks, suppliers and customers (which include wholesalers, managed care organizations and governments) that may be unstable or may become unstable in the current economic environment. Any such instability may impact these parties’ ability to fulfill contractual obligations to Merck, Schering-Plough or New Merck, following the merger, or they might limit or place burdensome conditions upon future transactions with New Merck. Customers may also reduce spending during times of economic uncertainty. Also, it is possible that suppliers may be negatively impacted. In such events, there could be a resulting material and adverse impact on operations and results of operations.
 
Further, the current conditions have resulted in severe downward pressure on the stock and credit markets, which could further reduce the return available on invested corporate cash, reduce the return on investments held by the pension plans and thereby potentially increase funding obligations, all of which if severe and sustained could have material and adverse impacts on New Merck’s results of operations, financial position and cash flows.
 
The current financial crisis and uncertainty in global economic conditions have resulted in substantial volatility in the credit markets and a low level of liquidity in many financial markets. These conditions may result in a further slowdown to the global economy that could affect our business and consequently the business of New Merck by reducing the prices that drug wholesalers and retailers, hospitals, government agencies and managed health care providers may be able or willing to pay for our or New Merck’s products or by reducing the demand for our products, which could in turn negatively impact our or New Merck’s sales and revenue generation and could result in a material adverse effect on our or New Merck’s business, cash flows, results of operations, financial position and prospects.
 
Although none of Schering-Plough, Merck or New Merck after the merger currently has plans to access the equity or debt markets to meet capital or liquidity needs, constriction and volatility in these markets may restrict future flexibility to do so if unforeseen capital or liquidity needs were to arise.
 
Merck, Schering-Plough and, subsequently, the combined company may be subject to changes in tax laws, including those outlined by President Obama in his Fiscal Year 2010 Revenue Proposal.
 
In May 2009, President Obama’s administration proposed significant changes to the U.S. international tax laws, including changes that would limit U.S. tax deductions for expenses related to un-repatriated foreign-source income and modify the U.S. foreign tax credit and “check-the-box” rules. We cannot determine whether these proposals will be enacted into law or what, if any, changes may be made to such proposals prior to their being enacted into law. If these or other changes to the U.S. international tax laws are enacted they could have a significant impact on the financial results of Merck, Schering-Plough and, subsequently, the combined company.


35


Table of Contents

As a result of the merger, New Merck will have significant global operations, which expose it to additional risks, and any adverse event could have a material negative impact on New Merck’s results of operations.
 
The extent of New Merck’s operations outside the U.S. will be significant due to the fact that the majority of Schering-Plough’s operations are outside the U.S. Risks inherent in conducting a global business include:
 
  •  changes in medical reimbursement policies and programs and pricing restrictions in key markets;
 
  •  multiple regulatory requirements that could restrict New Merck’s ability to manufacture and sell its products in key markets;
 
  •  trade protection measures and import or export licensing requirements;
 
  •  diminished protection of intellectual property in some countries; and
 
  •  possible nationalization and expropriation.
 
In addition, there may be changes to New Merck’s business and political position if there is instability, disruption or destruction in a significant geographic region, regardless of cause, including war, terrorism, riot, civil insurrection or social unrest; and natural or man-made disasters, including famine, flood, fire, earthquake, storm or disease.
 
Reliance on third party relationships and outsourcing arrangements could adversely affect our, and consequently New Merck’s, business.
 
We depend on third parties, including suppliers, alliances with other pharmaceutical and biotechnology companies and third party service providers, for key aspects of our businesses including development, manufacture and commercialization of our products and support for our information technology systems. Failure of these third parties to meet their contractual, regulatory and other obligations to us or the development of factors that materially disrupt our relationships with these third parties, could have a material adverse effect on our, and consequently New Merck’s, business.
 
We are and, after the merger is completed, New Merck will be, increasingly dependent on sophisticated information technology and infrastructure.
 
We are, and New Merck will be, increasingly dependent on sophisticated information technology and infrastructure. Any significant breakdown, intrusion, interruption or corruption of these systems or data breaches could have a material adverse effect on our, and consequently New Merck’s, business. As previously disclosed, Merck has been proceeding with a multi-year implementation of an enterprise-wide resource planning system, which includes modification to the design, operation and documentation of Merck’s internal controls over financial reporting. The planned completion and implementation of the enterprise-wide resource planning systems may be complicated and/or delayed by the integration of Schering-Plough’s operations under these systems. Any material problems in the implementation could have a material adverse effect on our, and consequently New Merck’s, business.
 
Risks Relating to Merck and Schering-Plough and the combined company after the merger.
 
Merck and Schering-Plough are, and will continue to be, and the combined company after consummation of the merger will be, subject to the risks described in (i) Part I, Item 1A in Merck’s Annual Report on Form 10-K for the year ended December 31, 2008 filed with the SEC on February 27, 2009, (ii) Part II, Item IA in Merck’s Quarterly Report on Form 10-Q for the three months ended March 31, 2009 filed with the SEC on May 4, 2009, (iii) Part I, Item 1A in Schering-Plough’s Annual Report on Form 10-K for the year ended December 31, 2008 filed with the SEC on February 27, 2009 and (iv) Part II, Item IA in Schering-Plough’s Quarterly Report for the three months ended March 31, 2009 filed with the SEC on May 1, 2009, in each case as filed with the SEC and incorporated by reference into this joint proxy statement/prospectus. See “Where You Can Find More Information” beginning on page 155 for the location of information incorporated by reference into this joint proxy statement/prospectus.


36


Table of Contents

 
CAUTIONARY STATEMENT REGARDING FORWARD-LOOKING STATEMENTS
 
This joint proxy statement/prospectus and the documents that are incorporated into this joint proxy statement/prospectus by reference may contain or incorporate by reference statements that do not directly or exclusively relate to historical facts. Such statements are “forward-looking statements” within the meaning of the Private Securities Litigation Reform Act of 1995. You can typically identify forward-looking statements by the use of forward-looking words, such as “may,” “will,” “could,” “project,” “believe,” “anticipate,” “expect,” “estimate,” “continue,” “potential,” “plan,” “forecast” and other similar words. These include, but are not limited to, statements relating to the synergies and the benefits that we expect to achieve in the transaction discussed herein, including future financial and operating results, the combined company’s plans, objectives, expectations and intentions and other statements that are not historical facts. Those statements represent our intentions, plans, expectations, assumptions and beliefs about future events and are subject to risks, uncertainties and other factors. Many of those factors are outside the control of Merck and Schering-Plough and could cause actual results to differ materially from the results expressed or implied by those forward-looking statements. In addition to the risk factors described under “Risk Factors,” those factors include:
 
  •  those identified and disclosed in public filings with the SEC made by Merck and Schering-Plough;
 
  •  obtaining shareholder approvals required for the Merck merger, the Schering-Plough merger and the issuance of shares of New Merck common stock in connection with the merger;
 
  •  satisfying the conditions to the closing of the merger;
 
  •  successfully integrating the Merck and Schering-Plough businesses, avoiding problems which may result in the combined company not operating as effectively and efficiently as expected;
 
  •  the possibility that the estimated synergies are not realized, or will not be realized within the expected timeframe;
 
  •  unexpected costs or unexpected liabilities, or the effects of purchase accounting varying from the companies’ expectations;
 
  •  the risk that funds invested in research will not generate financial returns because the development of novel drugs requires significant expenditure with a low probability of success;
 
  •  the actual resulting credit ratings of the companies or their respective subsidiaries;
 
  •  the effects on the businesses of the companies resulting from uncertainty surrounding the merger;
 
  •  adverse outcomes of pending or threatened litigation or government investigations;
 
  •  the effects on the companies of future regulatory or legislative actions;
 
  •  conduct and changing circumstances related to third-party relationships on which Merck and Schering-Plough rely for their key products;
 
  •  the extremely volatile and unpredictable current stock market and credit market conditions;
 
  •  market risks from fluctuations in currency exchange rates and interest rates;
 
  •  variations between the stated assumptions on which forward-looking statements are based and Merck’s and Schering-Plough’s actual experience; and
 
  •  other economic, business, and/or competitive factors.
 
The areas of risk and uncertainty described above should be considered in connection with any written or oral forward-looking statements that may be made after the date of this joint proxy statement/prospectus by Merck or Schering-Plough or anyone acting for any or all of them. Except for their ongoing obligations to disclose material information under the U.S. federal securities laws, neither Merck nor Schering-Plough undertakes any obligation to release publicly any revisions to any forward-looking statements, to report events or circumstances after the date of this joint proxy statement/prospectus or to report the occurrence of unanticipated events.


37


Table of Contents

 
THE MERCK SPECIAL MEETING
 
This section contains information about the special meeting of Merck shareholders (the “Merck special meeting”) that has been called to consider and approve the merger agreement.
 
This joint proxy statement/prospectus is being furnished to the shareholders of Merck in connection with the solicitation of proxies by Merck’s board of directors for use at the Merck special meeting. Merck is first mailing this joint proxy statement/prospectus and accompanying proxy card to its shareholders on or about [ • ], 2009.
 
Date, Time and Place of the Special Meeting
 
The shareholders of Merck will hold a special meeting on [ • ], 2009 at [ • ] a.m., local time, [at/in] [          ] located at [          ], unless the special meeting is adjourned or postponed.
 
Purpose of the Special Meeting
 
At the special meeting, Merck shareholders will be asked to:
 
  •  consider and act on a proposal to approve the merger agreement; and
 
  •  transact any other business that may properly come before the special meeting or any reconvened meeting following an adjournment or postponement of the special meeting.
 
Record Date; Outstanding Shares Entitled to Vote
 
Only shareholders listed on Merck’s records at the close of business on [ • ], 2009, the record date for the Merck special meeting, are entitled to vote at the special meeting or any adjournments or postponements of the Merck special meeting.
 
As of the record date, there were [ • ] shares of Merck common stock, par value $0.01 per share, outstanding and entitled to vote at the Merck special meeting.
 
Ownership of Shares
 
If your shares are registered directly in your name with Merck’s transfer agent, Wells Fargo Bank, N.A., you are considered, with respect to those shares, the “shareholder of record.” This joint proxy statement/prospectus and the enclosed proxy card have been sent directly to you by Merck.
 
If your shares are held in a stock brokerage account or by a bank or other nominee, you are considered the beneficial owner of shares held in “street name.” This joint proxy statement/prospectus has been forwarded to you by your broker, bank or nominee who is considered, with respect to those shares, the shareholder of record. As the beneficial owner of shares held in street name, you have the right to direct your broker, bank or nominee how to vote your shares by using the voting instruction card included in the mailing or by following their instructions for voting by telephone or the Internet.
 
Quorum
 
In order to transact business at the Merck special meeting, a quorum of Merck shareholders must be present. A quorum will exist if holders of a majority of the outstanding shares of Merck common stock are present in person, or represented by proxy, at the special meeting. Accordingly, the presence at the Merck special meeting, either in person or by proxy, of holders of at least [ • ] shares of Merck common stock will be required to establish a quorum. If a quorum is not present, the Merck special meeting may be adjourned to a later date.
 
Holders of shares of Merck common stock present in person at the Merck special meeting but not voting, and shares of Merck common stock for which Merck has received proxies indicating that their holders have abstained, will be counted as present at the Merck special meeting for purposes of determining whether a quorum is established.


38


Table of Contents

A New York Stock Exchange member broker who holds shares in street name for a customer has the authority to vote on certain items if the broker does not receive instructions from the customer. Under the rules that govern brokers who have record ownership of shares that are held in street name for their clients, the beneficial owners of the shares, brokers have discretion to vote these shares on routine matters but not on non-routine matters. The approval of the merger agreement is not considered a routine matter. Accordingly, brokers will not have discretionary voting authority to vote shares of Merck common stock at the Merck special meeting. A “broker non-vote” occurs when brokers do not have discretionary voting authority and have not received instructions from the beneficial owners of the shares. A broker will not be permitted to vote on the approval of the merger agreement without instruction from the beneficial owner of the shares of Merck common stock held by that broker. Accordingly, shares of Merck common stock beneficially owned that have been designated on proxy cards by the broker, bank or nominee as not voted (broker non-vote) will not be counted as votes cast for or against the proposal to approve the merger agreement. These broker non-votes will, however, be counted for purposes of determining whether a quorum exists at the Merck special meeting.
 
Vote Required
 
Provided a quorum of shareholders is present in person or by proxy at the Merck special meeting, in order to approve the merger agreement, a majority of the votes cast at the special meeting must be cast in favor of the proposal to approve the merger agreement. Abstentions and broker non-votes will have no impact on the outcome of the voting.
 
Recommendation of Merck’s Board of Directors
 
Merck’s board of directors unanimously determined that the merger agreement is advisable, fair and in the best interests of Merck and its shareholders and unanimously approved the merger agreement. The Merck board of directors unanimously recommends that Merck shareholders vote FOR the proposal to approve the merger agreement. See “The Transaction — Merck’s Reasons for the Transaction and Recommendation of Merck’s Board of Directors” beginning at page 59.
 
Merck shareholders should carefully read this joint proxy statement/prospectus in its entirety for more detailed information concerning the merger agreement and the proposed transaction. In addition, Merck shareholders are directed to the merger agreement, which is attached as Annex A to this joint proxy statement/prospectus.
 
Voting by Merck’s Directors and Executive Officers
 
As of the record date for the Merck special meeting, Merck’s directors and executive officers and certain of their affiliates beneficially owned [ • ] shares of Merck common stock entitled to vote at the Merck special meeting. This represents approximately [ • ]% of the total votes entitled to be cast at the Merck special meeting. Each Merck director and executive officer and certain of their affiliates has indicated his or her present intention to vote, or cause to be voted, the shares of Merck common stock owned by him or her for the approval of the merger agreement. As of the record date, Schering-Plough beneficially owned [ • ] shares of Merck common stock entitled to vote at the Merck special meeting. This represents approximately [ • ]% of the total votes entitled to be cast at the Merck special meeting.
 
How to Vote
 
There are several ways for Merck shareholders to vote:
 
Mail.  You can vote by mail by completing, signing, dating and mailing your proxy card or voting instruction card in the postage-paid envelope included with this joint proxy statement/prospectus.
 
Telephone.  If you are a shareholder of record of Merck, you can vote by telephone by calling the toll-free number [800-690-6903] on a touch-tone phone. You will then be prompted to enter the control number printed on your proxy card and to follow subsequent instructions. Telephone voting is available 24 hours a day. If you vote by telephone, do not return your proxy card. The availability of telephone voting for beneficial


39


Table of Contents

owners will depend on the voting process of your broker, bank or nominee. Therefore, Merck recommends that you follow the voting instructions in the materials you receive.
 
Internet.  If you are a shareholder of record of Merck, you can vote over the Internet by accessing the website at [www.proxyvote.com] and following the instructions on your proxy card and the website. Internet voting is available 24 hours a day. If you vote over the Internet, do not return your proxy card. The availability of Internet voting for beneficial owners will depend on the voting process of your broker, bank or nominee. Therefore, Merck recommends that you follow the voting instructions in the materials you receive.
 
In Person.  In addition, all Merck shareholders as of the record date may attend the Merck special meeting and vote in person. You may also be represented by another person at the meeting by executing a proper proxy designating that person. If you are a beneficial owner of shares held in street name, you must obtain a legal proxy from your broker, bank or nominee and present it to the inspectors of election with your ballot when you vote at the meeting.
 
Attending the Special Meeting
 
All Merck shareholders as of the close of business on the record date may attend the Merck special meeting but must have an admission ticket. If you are a shareholder of record, the ticket attached to the proxy card will admit you and one guest. If you are a beneficial owner of Merck shares, you may request a ticket by writing to the Office of the Secretary, WS 3AB-05, Merck & Co., Inc., P.O. Box 100, Whitehouse Station, New Jersey 08889-0100 or by faxing your request to 908-735-1224. You must provide evidence of your ownership of shares with your ticket request, which you can obtain from your broker, bank or nominee. Merck encourages you or your broker to fax your ticket request and proof of ownership in order to avoid any mail delays.
 
Voting of Proxies
 
If you vote by Internet, by telephone or by completing, signing, dating and mailing your proxy card or voting instruction card, your shares will be voted in accordance with your instructions. If you are a shareholder of record and you sign, date and return your proxy card but do not indicate how you want to vote or do not indicate that you wish to abstain, your shares will be voted FOR the approval of the merger agreement.
 
Revoking Your Proxy
 
If you are a shareholder of record, you may revoke your proxy at any time before it is voted at the special meeting by:
 
  •  sending a signed notice of revocation to the Secretary of Merck;
 
  •  submitting a revised proxy bearing a later date by mail, Internet or telephone; or
 
  •  attending the special meeting and voting in person, which will automatically cancel any proxy previously given, or revoking your proxy in person. Your attendance alone will not revoke any proxy that you have previously given.
 
If you choose either of the first two methods, you must submit your notice of revocation or your new proxy no later than the beginning of the special meeting. If you are a beneficial owner of shares of Merck common stock, you may submit new voting instructions by contacting your broker, bank or nominee. You may also vote in person at the special meeting if you obtain a legal proxy from your broker, bank or nominee and present it to the inspectors of election with your ballot when you vote at the special meeting.
 
Merck 401(k) Plan Participants
 
If you are a participant in the Merck & Co., Inc. Employee Savings and Security Plan, Merck & Co., Inc. Employee Stock Purchase and Savings Plan, Hubbard LLC Employee Savings Plan, Merck Puerto Rico Employee Savings and Security Plan, Merck Frosst Canada Inc. Stock Purchase Plan (Merck Frosst Plan) or Merial 401(k) Savings Plan (Merial Plan), you will receive separate proxy voting instruction cards from the


40


Table of Contents

plan trustees and you have the right to provide voting directions to the plan trustee by submitting your voting instruction card for those shares of Merck common stock that are held by your plan and allocated to your plan account.
 
If voting instructions are not received from participants in the Merck Frosst Plan, the plan trustee will vote the shares in accordance with the recommendations of the Merck board of directors.
 
If voting instructions are not received from participants in the Merial Plan, the plan trustee will vote the shares in the same proportion as it votes shares for which voting instructions are received from plan participants.
 
If voting instructions are not received from participants in the plans other than the Merck Frosst Plan and the Merial Plan mentioned above, trustees for the other plans will not vote shares for which voting instructions have not been received from plan participants.
 
Shareholders Sharing an Address
 
Consistent with notices sent to record shareholders sharing a single address, Merck is sending only one copy of this joint proxy statement/prospectus to that address unless Merck received contrary instructions from any shareholder at that address. This “householding” practice reduces Merck’s printing and postage costs. Shareholders may request to discontinue householding, or may request a separate copy of this joint proxy statement/prospectus by one of the following methods:
 
  •  record shareholders wishing to discontinue or begin householding, or any record shareholder residing at a household address wanting to request delivery of a copy of this joint proxy statement/prospectus should contact Merck Stockholder Services, WS3AB-40, P.O. Box 100, Whitehouse Station, NJ 08889-0100 or by calling our toll-free number 1-877-602-7615; and
 
  •  shareholders owning their shares through a bank, broker or other holder of record who wish to either discontinue or begin householding should contact their record holder.
 
Proxy Solicitations
 
Merck is soliciting proxies for the special meeting from Merck shareholders. Merck will bear the entire cost of soliciting proxies from Merck shareholders, except that Merck and Schering-Plough will share equally the expenses incurred in connection with the printing and mailing of this joint proxy statement/prospectus. In addition to this mailing, Merck’s directors, officers and employees (who will not receive any additional compensation for such services) may solicit proxies by telephone or in-person meeting.
 
Merck has also engaged the services of Laurel Hill Advisory Group, LLC to assist in the distribution of this joint proxy statement/prospectus and the solicitation of proxies, for a fee of $[ • ] plus reasonable out-of-pocket expenses.
 
Merck will reimburse brokerage houses and other custodians, nominees and fiduciaries for their reasonable out-of-pocket expenses for forwarding proxy and solicitation materials to the beneficial owners of Merck common stock.
 
Other Business
 
Merck’s board of directors is not aware of any other business to be acted upon at the special meeting.
 
THE SCHERING-PLOUGH SPECIAL MEETING
 
This section contains information about the special meeting of Schering-Plough shareholders (the “Schering-Plough special meeting”) that has been called to consider and approve the merger agreement and the issuance of shares of common stock in the merger.


41


Table of Contents

This joint proxy statement/prospectus is being furnished to the shareholders of Schering-Plough in connection with the solicitation of proxies by Schering-Plough’s board of directors for use at the special meeting. Schering-Plough is first mailing this joint proxy statement/prospectus and accompanying proxy card to its shareholders on or about [ • ], 2009.
 
Date, Time and Place of the Special Meeting
 
A special meeting of the shareholders of Schering-Plough will be held at [          ] on [     ] day, [ • ], 2009 at [ • ] a.m., local time, unless the special meeting is adjourned or postponed. Directions to [          ] are available at http://[          ].
 
Purpose of the Special Meeting
 
At the special meeting, Schering-Plough shareholders will be asked to:
 
  •  consider and act on a proposal to approve the merger agreement and the issuance of shares of common stock in the merger contemplated by the merger agreement;
 
  •  approve the adjournment of the Schering-Plough Special Meeting (including, if necessary, to solicit additional proxies if there are not sufficient votes to approve the merger agreement and the issuance of shares of common stock in the merger); and
 
  •  transact any other business that may properly come before the special meeting or any reconvened meeting following an adjournment or postponement of the special meeting.
 
Record Date; Outstanding Shares Entitled to Vote
 
Only holders of record of shares of Schering-Plough common stock at the close of business on [ • ], 2009, the record date for the special meeting, will be entitled to vote shares held at that date at the Schering-Plough special meeting or any adjournments or postponements thereof. Each outstanding share of Schering-Plough common stock entitles its holder to cast one vote.
 
As of the record date, there were [ • ] shares of Schering-Plough common stock par value $.50 per share, outstanding and entitled to vote at the Schering-Plough special meeting.
 
Ownership of Shares
 
If your shares are registered directly in your name with Schering-Plough’s transfer agent, BNY Mellon, you are considered, with respect to those shares, the “shareholder of record.” This joint proxy statement/prospectus and the enclosed proxy card have been sent directly to you by Schering-Plough.
 
If your shares are held in a stock brokerage account or by a bank or other nominee, you are considered the beneficial owner of shares held in “street name.” This joint proxy statement/prospectus has been forwarded to you by your broker, bank or nominee who is considered, with respect to those shares, the shareholder of record. As the beneficial owner of shares held in street name, you have the right to direct your broker, bank or nominee how to vote your shares by using the voting instruction card included in the mailing or by following their instructions for voting by telephone or the Internet.
 
Quorum
 
In order to transact business at the special meeting, a quorum of Schering-Plough shareholders must be present. A quorum will exist if holders of a majority of shares of Schering-Plough common stock outstanding on the record date are present in person, or represented by proxy, at the meeting. Accordingly, the presence at the meeting, either in person or by proxy, of holders of at least [ • ] shares of Schering-Plough common stock will be required to establish a quorum.
 
Holders of shares of Schering-Plough common stock present in person at the meeting but not voting, and shares of Schering-Plough common stock for which Schering-Plough has received proxies indicating that their


42


Table of Contents

holders have abstained, will be counted as present at the meeting for purposes of determining whether a quorum is established.
 
A New York Stock Exchange member broker who holds shares in street name for a customer has the authority to vote on certain items if the broker does not receive instructions from the customer. Under the rules that govern brokers who have record ownership of shares that are held in street name for their clients, the beneficial owners of the shares, brokers have discretion to vote these shares on routine matters but not on non-routine matters. The approval of the merger agreement and the issuance of shares of common stock in the merger, are not considered routine matters. Accordingly, brokers will not have discretionary voting authority to vote your shares at the Schering-Plough special meeting. A “broker non-vote” occurs when brokers do not have discretionary voting authority and have not received instructions from the beneficial owners of the shares. A broker will not be permitted to vote on the approval of the merger agreement without instruction from the beneficial owner of the shares of Schering-Plough common stock held by that broker. Accordingly, shares of Schering-Plough common stock beneficially owned that have been designated on proxy cards by the broker, bank or nominee as not voted (broker non-vote) will not be counted as votes cast for or against the proposal to approve the merger agreement and the issuance of shares of common stock in the merger. These broker non-votes will, however, be counted for purposes of determining whether a quorum exists at the special meeting.
 
Vote Required
 
Provided a quorum of shareholders is present in person or by proxy at the special meeting, in order to approve the merger agreement and the issuance of shares of common stock in the merger contemplated by the merger agreement, (1) holders of a majority of the outstanding shares of Schering-Plough common stock must vote at the special meeting with respect to the proposal to approve the merger agreement and the issuance of shares of common stock in the merger contemplated by the merger agreement and (2) a majority of the votes cast at the special meeting must be cast in favor of the proposal to approve the merger agreement and the issuance of shares of common stock in the merger contemplated by the merger agreement.
 
Abstentions and broker non-votes may impact whether the issuance of the shares of common stock necessary to complete the merger is properly approved for purposes of NYSE rules applicable to Schering-Plough which require that at least a majority of the Schering-Plough shares entitled to vote on the proposal to approve the merger agreement are actually cast for or against the proposal. However, any shares not voted as a result of an abstention or a broker non-vote will not be counted as voting for or against a particular matter. Accordingly, except as relates to the approval of shares for issuance, abstentions and broker non-votes will have no effect on the outcome of a vote.
 
Regardless of whether or not a quorum of shareholders is present in person or by proxy at the special meeting, in order to approve any proposal to adjourn the meeting to solicit additional proxies, holders of a majority of the shares of Schering-Plough common stock who are present at the special meeting must vote in favor of the proposal to adjourn the meeting.
 
Recommendation of Schering-Plough’s Board of Directors
 
Schering-Plough’s board of directors unanimously determined that the merger agreement and the issuance of shares of common stock in the merger are fair to and in the best interests of Schering-Plough and its shareholders and unanimously approved the merger agreement and the transactions contemplated thereby. The Schering-Plough board of directors unanimously recommends that Schering-Plough shareholders vote FOR the proposal to approve the merger agreement and the issuance of shares of common stock in the merger contemplated by the merger agreement. See “The Transaction — Schering-Plough’s Reasons for the Transaction and Recommendation of Schering-Plough’s Board of Directors” beginning at page 70.
 
Schering-Plough shareholders should carefully read this joint proxy statement/prospectus in its entirety for more detailed information concerning the merger agreement and the proposed transactions. In addition, Schering-Plough shareholders are directed to the merger agreement, which is attached as Annex A to this joint proxy statement/prospectus.


43


Table of Contents

 
Voting by Schering-Plough’s Directors and Executive Officers
 
As of the record date for the special meeting, Schering-Plough’s directors and executive officers and certain of their affiliates beneficially owned [ • ] shares of Schering-Plough common stock entitled to vote at the Schering-Plough special meeting. This represents approximately [ • ]% of the total votes entitled to be cast at the Schering-Plough special meeting. Each Schering-Plough director and executive officer and certain of their affiliates has indicated his or her present intention to vote, or cause to be voted, the shares of Schering-Plough common stock owned by him or her for the approval of the merger agreement and the issuance of shares of common stock in the merger contemplated by the merger agreement. As of the record date, Merck beneficially owned [ • ] shares of Schering-Plough common stock entitled to vote at the Schering-Plough special meeting. This represents approximately [ • ]% of the total votes entitled to be cast at the Schering-Plough special meeting.
 
How to Vote
 
There are several ways for Schering-Plough shareholders to vote:
 
Mail.  You can vote by mail by completing, signing, dating and mailing your proxy card or voting instruction card in the postage-paid envelope included with this joint proxy statement/prospectus.
 
Vote by Telephone or Internet.  If you are a shareholder of record (that is, if you hold your shares in your own name), you may vote by telephone (toll free) or the Internet by following the instructions on your proxy and voting instruction card. If your shares are held in the name of a bank, broker or other holder of record (that is, in “street name”), and if the bank or broker offers telephone and Internet voting, you will receive instructions from them that you must follow in order for your shares to be voted. If you vote by telephone or the Internet, you do not need to return your proxy and voting instruction card.
 
In Person.  You may vote in person at the Schering-Plough special meeting. You may also be represented by another person at the meeting by executing a proper proxy designating that person. If you are a beneficial owner of shares held in street name, you must obtain a legal proxy from your broker, bank or nominee and present it to the inspectors of election with your ballot when you vote at the meeting. Even if you plan to attend the meeting, Schering-Plough recommends that you vote in advance of the meeting. You may vote in advance of the meeting by any of the methods above.
 
Attending the Special Meeting
 
All Schering-Plough shareholders as of the record date may attend the Schering-Plough special meeting with an admission ticket and a photo identification. To get an admission ticket, Schering-Plough shareholders must write to Schering-Plough’s transfer agent, BNY Mellon, using the following address:
 
BNY Mellon Shareowner Services
480 Washington Boulevard
29th Floor
Jersey City, NJ 07310
Attn: Ann-Marie Webb
 
If you are a record shareholder (your shares are held in your name), you must list your name exactly as it appears on your stock ownership records from BNY Mellon. If you hold shares through a bank, broker or trustee, you must also include a copy of your latest bank or broker statement showing your ownership.
 
Voting of Proxies
 
If you vote by Internet, by telephone or by completing, signing, dating and mailing your proxy card or voting instruction card, your shares will be voted in accordance with your instructions. If you are a shareholder of record and you sign, date and return your proxy card but do not indicate how you want to vote or do not indicate that you wish to abstain, your shares will be voted FOR the approval of the merger agreement and the issuance of shares of common stock in the merger contemplated by the merger agreement.


44


Table of Contents

 
Revoking Your Proxy
 
If you are a shareholder of record, you may revoke your proxy at any time before it is voted at the special meeting by:
 
  •  sending a signed notice of revocation to the Corporate Secretary of Schering-Plough;
 
  •  submitting a revised proxy bearing a later date by mail, Internet or telephone; or
 
  •  attending the special meeting and voting in person, which will automatically cancel any proxy previously given, or giving written notice of revocation to the Corporate Secretary before the proxy is voted at the special meeting. Your attendance alone will not revoke any proxy that you have previously given.
 
If you choose either of the first two methods, you must submit your notice of revocation or your new proxy no later than the beginning of the special meeting. If you are a beneficial owner of shares of Schering-Plough common stock, you may submit new voting instructions by contacting your broker, bank or nominee. You may also vote in person at the special meeting if you obtain a legal proxy from your broker, bank or nominee and present it to the inspectors of election with your ballot when you vote at the special meeting.
 
Schering-Plough Employee Savings Plan Participants
 
If you are a current or former Schering-Plough employee with shares of Schering-Plough common stock credited to an account under the Schering-Plough Employees’ Savings Plan or the Schering-Plough Puerto Rico Employees’ Retirement Savings Plan, you will receive a proxy and voting instruction card.
 
If you do not give voting instructions to the plan trustee by mailing your proxy and voting instruction card or voting by Internet or telephone, the plan trustee will vote shares you hold in the Employees’ Savings Plan or in the Puerto Rico Employees’ Savings Plan in the same proportion as shares held in that plan for which voting instructions were timely received. To allow sufficient time for the plan trustee to vote your shares under either plan, your voting instructions must be received by 5:00 p.m. (Eastern Time) on [ • ], 2009.
 
Shareholders Sharing an Address
 
Consistent with notices sent to record shareholders sharing a single address, Schering-Plough is sending only one copy of this joint proxy statement/prospectus to that address unless Schering-Plough received contrary instructions from any shareholder at that address. This “householding” practice reduces Schering-Plough’s printing and postage costs. Shareholders may request to discontinue householding, or may request a separate copy of this joint proxy statement/prospectus by one of the following methods:
 
  •  record shareholders wishing to discontinue or begin householding, or any record shareholder residing at a household address wanting to request delivery of a copy of this joint proxy statement/prospectus should contact Schering-Plough’s transfer agent, BNY Mellon, at 877-429-1240 (U.S.), 201-680-6685 (outside of the U.S.) or www.bnymellon.com/shareowner/isd or may write to them at Schering-Plough Corporation, c/o BNY Mellon Shareowner Services, P.O. Box 358015, Pittsburgh, Pennsylvania 15252-8015; and
 
  •  shareholders owning their shares through a bank, broker or other holder of record who wish to either discontinue or begin householding should contact their record holder. Any shareholder in the household may request prompt delivery of a copy of this joint proxy statement/prospectus by contacting Schering-Plough at 908-298-3636 or may write to Schering-Plough at Office of the Corporate Secretary, Schering-Plough Corporation, 2000 Galloping Hill Road, Mail Stop: K-1-4-4525, Kenilworth, New Jersey 07033.
 
Proxy Solicitations
 
Schering-Plough has retained [Georgeson Shareholder Communications, Inc.] to solicit proxies for the special meeting from Schering-Plough shareholders for a fee of $[ • ] plus reasonable out-of-pocket expenses. Schering-Plough will bear the entire cost of soliciting proxies from Schering-Plough shareholders, except that


45


Table of Contents

Merck and Schering-Plough will share equally the expenses incurred in connection with the printing and mailing of this joint proxy statement/prospectus. In addition to this mailing, Schering-Plough’s directors, officers and employees (who will not receive any additional compensation for such services) may solicit proxies. Solicitation of proxies will be undertaken through the mail, in person, by telephone, the Internet, and videoconference.
 
Schering-Plough will reimburse brokerage houses and other custodians, nominees and fiduciaries for their reasonable out-of-pocket expenses for forwarding proxy and solicitation materials to the beneficial owners of Schering-Plough common stock.
 
Other Business
 
Schering-Plough’s board of directors is not aware of any other business to be acted upon at the special meeting.
 
THE PARTIES TO THE MERGER AGREEMENT
 
Merck & Co., Inc.
 
One Merck Drive
Whitehouse Station, NJ 08889
Telephone: (908) 423-1000
 
Merck, a New Jersey corporation, is a global research-driven pharmaceutical company that discovers, develops, manufactures and markets a broad range of innovative products to improve human and animal health. Merck products are sold in over 140 countries, in the Americas, Europe, Asia-Pacific, Middle East and Africa. Merck operates manufacturing facilities at sites in 25 countries. Merck has production facilities for human health products at seven locations in the United States and Puerto Rico and, through subsidiaries, owns or has an interest in manufacturing plants or other properties in Australia, Canada, Japan, Singapore, South Africa, and other countries in Western Europe, Central and South America and Asia.
 
Merck’s operations are principally managed on a products basis and are comprised of two reportable segments: the pharmaceutical segment and the vaccines and infectious diseases segment. The pharmaceutical segment includes products consisting of therapeutic and preventive agents, sold by prescription, for the treatment of human disorders and sold by Merck primarily to drug wholesalers and retailers, hospitals, government agencies and managed healthcare providers such as health maintenance organizations, pharmacy benefit managers and other institutions. In 2008, Merck recorded $19.4 billion of revenues in its pharmaceutical segment. The vaccines and infectious diseases segment includes human health vaccine products consisting of preventative pediatric, adolescent and adult vaccines, primarily administered at physician offices, and infectious disease products consisting of therapeutic agents for the treatment of infection sold primarily to drug wholesalers and retailers, hospitals and government agencies. In 2008, Merck recorded $4.2 billion of revenues in its vaccines and infectious diseases segment.
 
Merck common stock (NYSE: MRK) is listed on the NYSE.
 
Additional information about Merck and its subsidiaries is included in the documents incorporated by reference into this joint proxy statement/prospectus. See “Where You Can Find More Information” on page 155.
 
Schering-Plough Corporation
 
2000 Galloping Hill Road
Mailstop K-1-4525
Kenilworth, NJ 07033
Telephone: (908) 298-4000


46


Table of Contents

 
Schering-Plough, a New Jersey corporation, is an innovation-driven, science-centered global health care company. Currently, Schering-Plough has business operations in more than 140 countries. Through its own biopharmaceutical research and collaborations with partners, Schering-Plough creates therapies that help save and improve lives around the world. Schering-Plough applies its research and development platform to prescription pharmaceuticals, animal health, and consumer health care products. The prescription pharmaceuticals segment discovers, develops, manufactures and markets human pharmaceutical products. Within the prescription pharmaceuticals segment, Schering-Plough has a broad range of research projects and marketed products in six therapeutic areas: cardiovascular, central nervous system, immunology and infectious disease, oncology, respiratory and women’s health. The animal health segment discovers, develops, manufactures and markets animal health products, including vaccines. The consumer health care segment develops, manufactures and markets over-the-counter (OTC), footcare and sun care products.
 
Schering-Plough common stock (NYSE: SGP) is listed on the NYSE.
 
Additional information about Schering-Plough and its subsidiaries is included in the documents incorporated by reference into this joint proxy statement/prospectus. See “Where You Can Find More Information” on page 155.
 
SP Merger Subsidiary One, Inc.
 
2000 Galloping Hill Road
Mailstop K-1-4525
Kenilworth, NJ 07033
Telephone: (908) 298-4000
 
SP Merger Subsidiary One, Inc., formerly known as Blue, Inc. and which is sometimes referred to in this joint proxy statement/prospectus as Merger Sub 1, is a wholly owned subsidiary of Schering-Plough formed solely for the purpose of executing the Schering-Plough merger. Merger Sub 1 has not carried on any activities or operations to date, except for those activities incidental to its formation and undertaken in connection with the transactions contemplated by the merger agreement. By operation of the Schering-Plough merger, Merger Sub 1 will be merged into Schering-Plough, Merger Sub 1’s separate existence will cease, and Schering-Plough will be the surviving corporation upon completion of the Schering-Plough merger.
 
SP Merger Subsidiary Two, Inc.
 
2000 Galloping Hill Road
Mailstop K-1-4525
Kenilworth, NJ 07033
Telephone: (908) 298-4000
 
SP Merger Subsidiary Two, Inc., formerly known as Purple, Inc. and which is sometimes referred to in this joint proxy statement/prospectus as Merger Sub 2, is a wholly owned subsidiary of Schering-Plough formed solely for the purpose of executing the Merck merger. Merger Sub 2 has not carried on any activities or operations to date, except for those activities incidental to its formation and undertaken in connection with the transactions contemplated by the merger agreement. By operation of the Merck merger, Merger Sub 2 will be merged into Merck, Merger Sub 2’s separate existence will cease and Merck will continue as a direct wholly owned subsidiary of the corporation that survives the Schering-Plough merger.
 
THE TRANSACTION
 
The following is a description of certain material aspects of the transaction. While we believe that the following description covers the material terms of the transaction, the description may not contain all of the information that may be important to you. The discussion of the transaction in this joint proxy statement/prospectus is qualified in its entirety by reference to the merger agreement. The merger agreement is attached to this joint proxy statement/prospectus as Annex A for purposes of providing you with information regarding its terms, and is incorporated by reference into this document. It is not intended to provide any other factual information about


47


Table of Contents

either Merck or Schering-Plough. We encourage you to read carefully this entire joint proxy statement/prospectus, including the merger agreement, for a more complete understanding of the transaction.
 
General Description of the Transaction
 
On March 8, 2009, the boards of directors of Merck and Schering-Plough approved the merger agreement, which provides for the combination of Merck and Schering-Plough through two successive mergers. In the Schering-Plough merger, SP Merger Subsidiary One, Inc., a newly formed and wholly owned subsidiary of Schering-Plough will be merged with and into Schering-Plough, after which SP Merger Subsidiary One, Inc. will cease to exist and Schering-Plough will be the surviving corporation, be renamed Merck & Co., Inc., referred to as “New Merck” in this joint proxy statement/prospectus, and remain the publicly listed ultimate parent of the combined company. In the Merck merger, SP Merger Subsidiary Two, Inc., a newly formed and wholly owned subsidiary of Schering-Plough will be merged with and into Merck, after which SP Merger Subsidiary Two, Inc. will cease to exist and Merck will continue as the surviving corporation in that merger and will become a wholly owned subsidiary of New Merck.
 
Upon completion of the Schering-Plough merger, each share of Schering-Plough common stock will be converted into the right to receive $10.50 in cash, without interest, and 0.5767 of a share of New Merck common stock (other than shares of Schering-Plough common stock held by a wholly owned subsidiary of Schering-Plough that will be converted solely into common stock of New Merck as contemplated by the merger agreement). Upon completion of the Merck merger, each share of Merck common stock will automatically be converted into one share of New Merck common stock. Schering-Plough shareholders will not receive any fractional shares of New Merck common stock in the Schering-Plough merger. Instead, a cash payment will be made to such shareholders as described more fully in the section of this joint proxy statement/prospectus entitled “The Merger Agreement — Merger Consideration” beginning on page 100.
 
Based upon the closing price of Merck common stock on the NYSE on March 6, 2009, the last trading day before the announcement of the signing of the merger agreement, the aggregate consideration payable to the Schering-Plough shareholders in the Schering-Plough merger had a value of approximately $41.1 billion. We expect that, immediately after the merger, the former shareholders of Merck and Schering-Plough will own approximately 68% and 32%, respectively, of New Merck’s outstanding common stock.
 
At the Merck special meeting of shareholders, the holders of Merck common stock will be asked to vote upon a proposal to approve the merger agreement and thereby approve the Merck merger.
 
At the Schering-Plough special meeting of shareholders, holders of Schering-Plough common stock will be asked to vote upon a proposal to approve the merger agreement and thereby approve the Schering-Plough merger and the issuance of shares of common stock required to complete the Merck merger.
 
Background of the Transaction
 
Over several months beginning in June 2008, in light of the economic and regulatory landscape and trends in the pharmaceutical industry, Merck senior management engaged in an extensive review of strategic alternatives for its business, including mergers and strategic combinations with numerous companies of different sizes and having a variety of business models. These strategic alternatives were reviewed by Merck’s board of directors at regularly scheduled board meetings held in July, September, October and November of 2008.
 
In early December 2008, Mr. Bruce Kuhlik, Executive Vice President and General Counsel of Merck, contacted Mr. Thomas J. Sabatino, Jr., Executive Vice President and General Counsel of Schering-Plough, and stated that Mr. Richard Clark, Chairman, President and Chief Executive Officer of Merck, wished to meet with Mr. Fred Hassan, Chairman and Chief Executive Officer of Schering-Plough, to discuss strategic options relating to the two companies. After Mr. Kuhlik and Mr. Sabatino agreed upon a limited waiver of a pre-existing standstill to allow the discussion, on December 5, Mr. Clark and Mr. Kuhlik met with Mr. Hassan and Mr. Sabatino. In that meeting, Mr. Clark and Mr. Hassan discussed the changing economic and regulatory environment and Mr. Clark generally outlined Merck’s views of strategies and opportunities to address the


48


Table of Contents

evolving environment and industry trends. Mr. Clark indicated that Merck’s management and board believed that a business combination merited serious consideration for Merck, that Schering-Plough appeared to be an excellent fit and that a compelling combination between the two companies could be constructed. Mr. Hassan thanked Mr. Clark and noted that Schering-Plough was not for sale, and that, based on recent thorough consideration of strategic direction, both senior management and the board were confident in the prospects of Schering-Plough as a standalone company. Mr. Hassan agreed, however, to discuss Mr. Clark’s statements with the Schering-Plough board.
 
Following that meeting, Schering-Plough retained the law firm of Wachtell, Lipton, Rosen & Katz to provide legal counsel in connection with the discussion. In anticipation of a proposal from Merck, Schering-Plough requested that Wachtell Lipton review the applicable charter, bylaws, and other material documents that might be implicated by a transaction. Schering-Plough also retained Goldman, Sachs & Co. as its financial advisor and requested that it analyze the financial prospects of the company, and the broader industry dynamics, in preparation for a potential proposal from Merck for a business combination of the two companies.
 
On December 10, 2008, the Schering-Plough board held a special meeting, with representatives of Goldman Sachs and Wachtell Lipton in attendance. At the meeting, the board discussed the company’s financial position and operational strategy and discussed the current economic and regulatory environment, as well as the overall industry landscape and trends in the industry. The Schering-Plough board discussed the prospects for Schering-Plough in light of these overall trends, and considered the circumstances under which a business combination with Merck, or other third parties, might be in the best interests of Schering-Plough’s shareholders. The board reiterated its conclusion from its annual comprehensive consideration of strategic direction: the prospects of Schering-Plough on a standalone basis were promising, even in light of the current environment, and Schering-Plough had the strength to build long-term shareholder value without a major strategic combination. The Schering-Plough board also discussed whether other companies in addition to Merck might contemplate a proposal for a business combination with Schering-Plough. Wachtell Lipton reviewed with the Schering-Plough board the fiduciary duties of directors in the context of considering a potential proposal for a business combination with Merck. In the December 10, 2008 meeting, the Schering-Plough board also discussed with its legal advisors their views as to the potential impacts of a business combination with Merck on the company’s key collaborations. The board indicated that it was comfortable with Mr. Hassan continuing to learn what Merck might propose in terms of a strategic combination.
 
On December 11, 2008, Mr. Kuhlik and Mr. Sabatino spoke by telephone about the reaction of the Schering-Plough board to a possible combination of the companies. Following that discussion, Merck retained J.P. Morgan as its financial advisor to assist it in its preparation of a potential proposal for a combination with Schering-Plough. Merck also consulted the law firm Fried, Frank, Harris, Shriver & Jacobson LLP, its legal counsel retained in connection with Merck’s consideration of a potential combination with Schering-Plough.
 
On December 15, 2008, Mr. Hassan and Mr. Clark spoke by telephone. Mr. Hassan emphasized again that Schering-Plough was not seeking a strategic transaction, and that Schering-Plough was confident in its prospects on a standalone basis. The two chief executive officers discussed general industry trends as well as the possibility of further industry consolidation, in addition to each of the companies’ prospects and the possibility of and potential benefits from a business combination between the two companies, but did not discuss the specific terms of any potential combination.
 
Later that evening at a regularly scheduled board-only dinner, Mr. Clark updated the members of the Merck board regarding his earlier call with Mr. Hassan and the board generally discussed, among other things, the potential combination with Schering-Plough.
 
On December 16, 2008 at a regularly scheduled meeting of the Merck board, Mr. Clark and members of Merck’s senior management discussed with the board possible next steps in connection with the potential combination with Schering-Plough. After the meeting, Mr. Kuhlik contacted Mr. Sabatino to express a desire for Merck’s outside legal counsel to meet with Schering-Plough’s outside legal counsel to discuss a potential transaction. Mr. Sabatino responded that, prior to taking any steps toward a potential transaction, Schering-Plough would need to be comfortable that Merck could present a compelling proposal for a business combination, emphasizing again that Schering-Plough was confident in its prospects on a standalone basis and


49


Table of Contents

that the company was not seeking a combination transaction. Mr. Kuhlik said that Mr. Clark would be in contact with Mr. Hassan.
 
On December 19, 2008, Mr. Clark contacted Mr. Hassan. Mr. Clark reiterated that Merck’s board supported exploring a potential transaction with Schering-Plough and discussed with Mr. Hassan the possibility of a meeting between the financial advisors for the two companies to attempt to assess the appropriate valuation of Schering-Plough and the potential benefits of a business combination and to discuss other financial aspects of a potential transaction. Mr. Hassan reiterated that any such step would occur only after, and if, it was clear that Merck could present a compelling proposal for a combination with Schering-Plough that would be in the best interests of Schering-Plough’s shareholders. Mr. Clark responded that, although he believed that a meeting between financial advisors would be helpful, Merck was in the process of evaluating a combination with Schering-Plough and could soon be in a position to present a preliminary proposal based on publicly available information, if necessary. Mr. Clark and Mr. Hassan discussed an appropriate time for their next meeting, and determined to meet the following week. Mr. Hassan contacted Mr. Clark soon after to propose that the two meet instead on January 5, 2009, to enable Merck’s financial advisors ample time to complete their financial analysis. Mr. Clark agreed.
 
On December 23, 2008, the Merck board held a special meeting via teleconference at which Mr. Clark updated the board on his conversation with Mr. Hassan. At the meeting, members of Merck’s senior management, representatives of J.P. Morgan and representatives of Fried Frank discussed with the board various considerations in connection with a potential combination with Schering-Plough. In addition, representatives of Fried Frank reviewed the fiduciary duties of the board in the context of a potential business combination with Schering-Plough. At this meeting, the board authorized Mr. Clark to make a preliminary non-binding proposal for a business combination with Schering-Plough.
 
On January 5, 2009, Mr. Clark and Mr. Hassan met. Mr. Clark indicated that, based only on publicly available information, Merck would be prepared to propose a combination transaction in which Schering-Plough’s shareholders would receive cash and stock having a total value in the range of $21.50 to $22.50 per share of Schering-Plough stock, which he noted was an approximate 30 percent premium to a recent trading range and compared well with the premiums associated with other similar transactions. Mr. Clark indicated that, in Merck’s contemplated transaction, Schering-Plough’s shareholders would receive merger consideration comprised of approximately 40-50 percent cash, with the remainder in common stock of the combined company. Mr. Clark stated that he believed that Merck’s due diligence on Schering-Plough would require approximately two weeks and that Schering-Plough would have the opportunity to conduct due diligence on Merck during that time. Mr. Hassan responded that the range was below the value that Schering-Plough ascribed to the company, based on preliminary analysis by Goldman Sachs. In response, Mr. Clark suggested that the companies’ financial advisors meet to understand more fully the details and the underlying assumptions of Merck’s proposal and Schering-Plough’s own views of valuation and potential benefits in a combination of the companies.
 
On January 7, 2009, representatives of Goldman Sachs and J.P. Morgan met to discuss Merck’s valuation of Schering-Plough. J.P. Morgan clarified details of the proposal and described the methodology and assumptions underlying the $21.50-$22.50 valuation, including, among other things, the estimates of the potential synergies and other benefits that might be available in a combination of Merck and Schering-Plough based on synergy levels achieved in precedent mergers in the pharmaceutical industry. Goldman Sachs noted that Merck’s estimate of potential synergies was low based on publicly available information. In the meeting, J.P. Morgan noted that Merck might have a basis to increase its views of valuation and potential synergies if Merck were provided with additional information relating to Schering-Plough’s early stage pipeline and key collaborations.
 
On January 9, 2009, the Schering-Plough board held a telephonic update, with representatives of Goldman Sachs and Wachtell Lipton participating. The board discussed the initial value indication from Merck with its senior management and financial advisors, and concluded that the indication was insufficient and not a basis to proceed with the diligence process that Mr. Clark had proposed. After consultation with senior management


50


Table of Contents

and Schering-Plough’s financial and legal advisors, the board directed Mr. Hassan to inform Merck that the board was not prepared to proceed with full due diligence based on the indicated valuation, but that Mr. Hassan could authorize a further meeting between key officers regarding valuation and potential synergies, including the chief financial officer of Schering-Plough, Mr. Robert Bertolini, and the chief financial officer of Merck, Mr. Peter Kellogg, along with the companies’ financial advisors, as had been suggested by Mr. Clark. The board also authorized a meeting, if Mr. Hassan deemed it appropriate, to provide Merck with additional information, including information about the early stage pipeline, as had been requested by Mr. Clark. After the Schering-Plough board meeting, Mr. Sabatino contacted Mr. Kuhlik to inform him that the board had determined that it would not proceed with full due diligence at the indicated valuation. He informed Mr. Kuhlik that the board had authorized Mr. Bertolini to meet with Mr. Kellogg, along with the companies’ financial advisors, to assist Merck in better understanding the potential synergies between the two companies, at the same time making clear that such a meeting would be a discussion aimed at testing the assumptions underlying the initial value indication, and was not for the purpose of providing due diligence to Merck.
 
Also during the January 9, 2009 Schering-Plough board update, Schering-Plough’s financial advisors noted that another company (“Company X”) potentially had the financial and operational capacity to complete a strategic transaction with Schering-Plough and that, other than Merck, Company X was, in their view, the entity most likely to be interested in and capable of completing a strategic transaction with Schering-Plough. The board determined that it would be appropriate to better understand Company X’s interest before making a determination as to Schering-Plough’s response to the approach by Merck. Accordingly, the board asked Mr. Hassan to contact Company X to understand the interest of Company X and to assess any such interest in light of the approach by Merck.
 
After the January 9, 2009 Schering-Plough board update, Mr. Hassan contacted the chief executive officer of Company X, informing him that Schering-Plough had been approached by an unnamed company about a potential business combination with Schering-Plough. The two chief executive officers agreed to meet.
 
On January 12, 2009, Mr. Hassan and the chief executive officer of Company X met. Mr. Hassan noted to the chief executive officer of Company X that he had been approached by another company regarding a possible business combination. The chief executive officer of Company X expressed potential interest in the possibility of a business combination and the chief executive officers agreed to authorize a meeting between senior members of Schering-Plough and Company X management to discuss the potential benefits of such a transaction. In preparation for such a meeting, they agreed on the need for a confidentiality agreement.
 
The following day, January 13, 2009, Mr. Sabatino sent a proposed confidentiality agreement to the general counsel of Company X.
 
On January 15, 2009, Merck and Schering-Plough entered into a confidentiality agreement. That same day, Mr. Kellogg met with Mr. Bertolini, and other financial executives from both companies, along with each of the companies’ financial advisors. The Schering-Plough representatives discussed their view of potential synergies to be realized in a combination of Merck and Schering-Plough.
 
On January 16, 2009, during a special meeting of Merck’s board via teleconference at which members of senior management and representatives of J.P. Morgan were present, Mr. Clark updated the board on the status of discussions and activities involving the potential combination with Schering-Plough. At that meeting, after consultation with senior management and Merck’s financial advisors, the board authorized Mr. Clark to deliver a revised proposal for a business combination. Also that day, Merck’s financial advisors informed Schering-Plough’s financial advisors that they would consider the information obtained in the meeting the prior day and return with feedback.
 
Also on January 16, 2009, Mr. Sabatino continued negotiating the confidentiality agreement with the general counsel of Company X.
 
On January 19, 2009, representatives of J.P. Morgan contacted Goldman Sachs and requested a meeting for January 21, 2009, to learn more information about Schering-Plough’s early pipeline. J.P. Morgan proposed that the meeting be followed by a meeting between Mr. Clark and Mr. Hassan the following day. After


51


Table of Contents

discussion amongst Schering-Plough senior management and the company’s financial and legal advisors, Mr. Sabatino contacted Mr. Kuhlik and agreed to arrange the meeting.
 
On January 21, 2009, Company X and Schering-Plough finalized and executed the confidentiality agreement to enable Company X to obtain information about Schering-Plough and discuss a possible business combination.
 
Also on January 21, 2009, members of senior management of Schering-Plough met with members of senior management of Company X, including Mr. Hassan and the chief executive officer of Company X. At the meeting, Schering-Plough discussed information from publicly available sources regarding various aspects of its business, including information about Schering-Plough’s early stage pipeline. The information included a synthesis of information previously provided to industry analysts at various company events. At the conclusion of the meeting, the chief executive officer of Company X inquired as to the required timing for any proposal that Company X might present. Mr. Hassan responded that, in light of the motivated overture from the other company, Company X should act expeditiously.
 
Later in the day on January 21, 2009, members of Schering-Plough’s research and development team met with their counterparts at Merck, along with representatives of Goldman Sachs and J.P. Morgan, to discuss the early stage pipeline of Schering-Plough. Following the meeting, Mr. Kuhlik contacted Mr. Sabatino to notify him that Mr. Clark would be contacting Mr. Hassan the following day to provide Mr. Hassan a clearer picture of Merck’s views of a potential business combination in light of the information obtained during the previous week’s meetings of the companies’ representatives.
 
On January 23, 2009, Mr. Clark and Mr. Hassan met. Mr. Clark informed Mr. Hassan that the meetings over the prior week had been very helpful, both in terms of developing a better understanding of Schering-Plough and also to assist in Merck refining its views of valuation of the company and its assessment of the potential benefits of a business combination. Noting that there appeared to be a good fit between the two companies, Mr. Clark informed Mr. Hassan that Merck’s revised value indication was $24 per share of Schering-Plough common stock, an indication that was based on the additional information obtained during the meeting between J.P. Morgan and Goldman Sachs regarding valuation and underlying assumptions, but that did not necessarily fully reflect evaluation and analysis of the information obtained during the meeting regarding Schering-Plough’s early pipeline held on January 21. Mr. Clark noted that 50-60 percent of the proposed merger consideration would be comprised of common stock of the combined company, resulting in ownership by Schering-Plough shareholders of approximately 25-30 percent of the combined company. Mr. Clark also noted that if Schering-Plough provided the due diligence that Merck had requested, Merck might have a basis for increasing its view of the value of Schering-Plough.
 
Mr. Hassan responded that the revised value indication remained below the zone that would be of interest, but said that he would discuss the revised proposal with the Schering-Plough board. Mr. Clark indicated that Merck had a regularly scheduled board meeting on February 23, 2009, and said that he would be interested in having a clear understanding with Mr. Hassan as to the potential value of Schering-Plough in a combination with Merck before that time. Mr. Clark also requested a meeting between the two companies’ legal advisors to discuss the implications of a transaction for Schering-Plough’s key collaborations.
 
Also that day, the assigned research and development lead at Company X contacted Dr. Thomas Koestler, head of research and development at Schering-Plough, and the two individuals agreed to hold a follow-up meeting on the afternoon of Sunday, January 25, 2009. The chief executive officer of Company X indicated to Mr. Hassan that after that meeting had occurred, Company X would be able to provide a response to Schering-Plough.
 
On January 25, 2009, Dr. Koestler along with Ms. Carrie Cox, Executive Vice President and President, Global Pharmaceutical Business at Schering-Plough, met with senior members of Company X’s research and commercial teams for a technical discussion focusing on Schering-Plough’s early stage pipeline and the companies’ commercial prospects.
 
On January 27, 2009, Schering-Plough engaged Morgan Stanley & Co. Incorporated as an additional financial advisor to assist in evaluating a potential transaction.


52


Table of Contents

On January 28, 2009, the Schering-Plough board held a telephonic update on recent developments with respect to discussions with Merck and with Company X. Representatives of both Goldman Sachs and Morgan Stanley, along with representatives of Wachtell Lipton, were present. Schering-Plough management expressed the view that Merck’s proposal did not fully value Schering-Plough and the benefits that would be derived from a business combination with Schering-Plough. The Schering-Plough board considered Merck’s request for full due diligence and its suggestion that such diligence could result in a higher value indication. After further discussion, however, the board determined not to approve full due diligence until Merck returned with a value indication that more appropriately reflected Schering-Plough’s view of the value of the company and of the benefits to be derived from a business combination.
 
Mr. Hassan conveyed this information to Mr. Clark in a January 29, 2009 telephone call.
 
On January 30, 2009, during a special meeting of the Merck board via teleconference at which members of Merck’s senior management and representatives of J.P. Morgan participated, Mr. Clark and senior management updated the board on the progress made since January 16, 2009 in connection with the potential business combination with Schering-Plough.
 
After further internal discussions, and in an effort to assist Merck in understanding the basis for Schering-Plough’s belief that Merck’s valuation of Schering-Plough should be increased, Schering-Plough determined to provide Merck with limited due diligence information based on publicly available information. The companies scheduled a meeting for February 3, 2009. Two days prior to the meeting, representatives of J.P. Morgan contacted Goldman Sachs to understand what information was expected to be presented during the meeting and inquired as to whether outside counsel could have a meeting soon afterwards.
 
On February 3, 2009, members of senior management of Schering-Plough met with members of senior management of Merck to discuss various aspects of Schering-Plough’s and Merck’s businesses, including discussions regarding the basis for Schering-Plough’s view that Merck’s valuation of Schering-Plough needed to be increased and Merck’s belief that its common stock was currently undervalued.
 
On February 4, 2009, attorneys from Wachtell Lipton and Schering-Plough met with representatives of Merck to discuss Schering-Plough’s collaboration agreements.
 
On February 5, 2009, Mr. Hassan received a call from the chief executive officer at Company X. The chief executive officer of Company X noted that his team had been working diligently on assessing the possibility for a business combination but had determined not to proceed with a proposal at that time.
 
Also that day, Mr. Clark called Mr. Hassan and indicated that he understood the early stage pipeline and legal meetings had been very productive and that Merck was likely willing to increase its proposed merger consideration for Schering-Plough, but would first like an indication from Schering-Plough as to what valuation they would believe to be appropriate. Mr. Hassan declined to respond with specificity. Instead, after a lengthy discussion, Mr. Hassan and Mr. Clark agreed that the chief financial officers from the companies meet again to attempt to bridge the differences in their respective views of the value of Schering-Plough, and also to gain a better understanding of Merck’s business and financial prospects.
 
On February 7, 2009, representatives of J.P. Morgan contacted Goldman Sachs. The two financial advisors discussed next steps, and confirmed the planned meeting between the two chief financial officers. J.P. Morgan requested that Mr. Bertolini describe Schering-Plough’s financial and business prospects at the meeting.
 
On the afternoon of February 9, 2009, the Schering-Plough board held a telephonic update, which included participation by senior management of Schering-Plough. At the meeting, Mr. Hassan updated the board on recent developments, including his discussion with the chief executive officer of Company X and Company X’s determination that it was not in a position at that time to make a proposal for a business combination. Mr. Hassan also updated the board on recent discussions with Merck, and noted that Schering-Plough’s chief financial officer was scheduled to meet with his counterpart from Merck that week to obtain a better understanding of Merck’s business and financial prospects and also to discuss Schering-Plough’s business and financial prospects. After an interactive discussion with management, the board met in a board-only discussion. The board concluded that


53


Table of Contents

they were comfortable with the proposed meeting between chief financial officers, as well as additional due diligence as deemed appropriate by Mr. Hassan.
 
Also on February 9, 2009, during a special meeting via teleconference at which representatives of Fried Frank were present, Mr. Clark, together with members of senior management, updated the Merck board on the progress made since January 30, 2009 in connection with the potential business combination with Schering-Plough.
 
On February 11, 2009, Mr. Kellogg and other Merck executives met with Mr. Bertolini, Ms. Cox and other members of Schering-Plough management, along with J.P. Morgan, Goldman Sachs and Morgan Stanley. The discussion included each of the companies describing its commercial, business, and financial prospects to the other company. The representatives of Merck indicated that the mix of cash and stock consideration to be received by the Schering-Plough shareholders in the proposed business combination was designed to enable the combined company to maintain the flexibility required to complete additional licensing arrangements and that Schering-Plough shareholders would benefit as shareholders of the combined entity. The Merck representatives noted that Mr. Clark and Mr. Hassan would both be in attendance at an industry meeting in Washington, D.C. the following Thursday, February 19, 2009, and Merck proposed a meeting at that time.
 
On February 13, 2009, attorneys from Wachtell Lipton and Schering-Plough met with attorneys from Fried Frank at the offices of Wachtell Lipton to discuss legal issues relating to the potential business combination. Also that day, Mr. Kuhlik contacted Mr. Sabatino to discuss expectations for the meeting between Mr. Clark and Mr. Hassan proposed for February 19, 2009, when the two men would be attending the industry meeting in Washington, D.C. Mr. Kuhlik indicated that Merck’s goal was to reach an understanding as to the aggregate merger consideration that day, subject to due diligence and to the negotiation of definitive documentation acceptable to both parties, and recognizing that both parties would need to discuss any proposal with their respective boards.
 
On February 16, 2009, representatives of J.P. Morgan called Goldman Sachs to discuss a follow-up meeting that had been scheduled for February 18, 2009 between the chief financial officers, which the companies’ respective financial advisors would also be attending. Goldman Sachs requested that J.P. Morgan discuss their pro forma estimates as well as their plans for financing the potential transaction. J.P. Morgan noted on that call that, should the companies decide to pursue a transaction, the target announcement date was envisioned to be the week of March 9, 2009.
 
On February 17, 2009, during a special meeting via teleconference at which representatives of J.P. Morgan were present, Mr. Clark, together with members of senior management, updated the Merck board on the progress made since February 9, 2009 in connection with the potential business combination with Schering-Plough. Later that day, Mr. Clark telephoned Mr. Hassan to confirm plans for the chief financial officers to meet.
 
On February 18, 2009, at a meeting of the chief financial officers and the financial advisors, representatives of J.P. Morgan described the anticipated financing in some detail, and discussed methodologies and alternatives for setting an exchange ratio for the stock portion of the consideration.
 
On February 19, 2009, Mr. Clark and Mr. Hassan met after the industry meeting in Washington D.C. At the meeting, Mr. Clark delivered a revised business combination proposal to Mr. Hassan in which Schering-Plough shareholders would receive merger consideration in the amount of $10.50 in cash and an amount of combined company common stock that, based on the share price of Merck common stock at the time, resulted in a nominal price in the mid to high $25 range in aggregate consideration per share of Schering-Plough common stock. The proposed stock component was to be based on the average share price of Merck common stock for the 30 days ending on the day before announcement. Based on the closing price per share of Schering-Plough common stock of $18.62 on February 18, 2009, the revised proposal reflected a premium over Schering-Plough’s stock price on that date in the range of 37% to 39%. Mr. Hassan thanked Mr. Clark for his proposal, but responded with the request for merger consideration for the Schering-Plough shareholders with a greater nominal price. If Merck could agree to merger consideration with an acceptable higher value, Mr. Hassan said that he would recommend a combination between the two companies to his board, although he emphasized that the transaction would need to be structured so that there was a high degree of certainty of closing and that the financing commitment would have to be solid. Mr. Clark indicated that


54


Table of Contents

Merck would consider whether it could agree to merger consideration with a nominal price of $26.25 per share of Schering-Plough. Assuming the board would authorize the increased consideration, Mr. Clark and Mr. Hassan agreed to commence due diligence and contract negotiations. Mr. Hassan noted that the Schering-Plough board would be meeting on February 27, 2009, and that of course any authorization to proceed would be subject to their approval at each stage.
 
Mr. Clark called Mr. Hassan later that afternoon to confirm that Merck was willing to proceed with a transaction in which Schering-Plough shareholders would receive merger consideration with a nominal price of $26.25 subject to due diligence.
 
That same day, representatives of J.P. Morgan contacted Goldman Sachs and Morgan Stanley to confirm that the Merck proposal was for merger consideration of $10.50 in cash and an amount of combined company common stock with a nominal price of $15.75, determined by dividing $15.75 by the trailing 30 day volume weighted average price of Merck common stock ending on the day prior to announcement.
 
Also, later that day, Mr. Kuhlik contacted Mr. Sabatino to discuss the process for completing due diligence expeditiously and the process for negotiating the merger agreement.
 
On February 21, 2009, Merck sent a due diligence request list to Schering-Plough requesting items to review prior to reaching a definitive agreement.
 
On February 22, 2009, the Schering-Plough board held a telephonic update with the Schering-Plough management team, which included participation of its outside legal advisor and its outside financial advisors. Following a discussion with the outside financial advisors and outside legal advisor, the Schering-Plough board convened in executive session to discuss Merck’s recent proposal. After discussion, the Schering-Plough board authorized Mr. Hassan to proceed to negotiate toward a definitive agreement. The board asked that a special session on the proposed transaction be included in the schedule for the Friday, February 27, 2009 board meeting. Mr. Hassan contacted Mr. Clark after the meeting to inform him of the board’s determinations.
 
In the days that followed, the companies began the due diligence process, with meetings occurring directly between management members by telephone as well as a series of meetings in person at the offices of Wachtell Lipton. Schering-Plough opened an electronic data room to facilitate the due diligence process and began populating the data room in response to requests for information from Merck. Similarly, Merck opened an electronic data room to provide materials for Schering-Plough to conduct due diligence with respect to Merck.
 
On February 23, 2009, at a regularly scheduled board-only dinner, Mr. Clark updated the members of the Merck board regarding the status of the discussions and activities of management and Merck’s advisors with their Schering-Plough counterparts since the February 17 telephonic meeting and the board generally discussed the potential combination with Schering-Plough.
 
In the early morning of February 24, 2009, Fried Frank sent to Wachtell Lipton an initial draft of the proposed merger agreement for their review. Due diligence meetings continued throughout the week, both by telephone and at the offices of Wachtell Lipton.
 
Also on February 24, 2009, the Merck board held a regularly scheduled board meeting at which representatives of Fried Frank and J.P. Morgan were in attendance. Members of senior management and representatives of Merck’s financial and legal advisors discussed with the board the potential Merck and Schering-Plough business combination. After the meeting, Mr. Clark called Mr. Hassan to confirm Merck’s continuing interest in the proposed combination.
 
In a regular board-only dinner on February 26, 2009, Mr. Hassan updated the Schering-Plough board on the status of the proposed transaction and the board expressed to Mr. Hassan its expectations regarding the information it expected to receive from its outside legal and financial advisors the following day.
 
The following day, February 27, 2009, the Schering-Plough board reconvened, along with its legal and financial advisors. Goldman Sachs and Morgan Stanley presented a financial analysis of the proposed transaction, and also reviewed each of the large multinational pharmaceutical companies and assessed their


55


Table of Contents

ability and willingness to complete a strategic transaction with Schering-Plough, and advised that Merck and Company X were the companies most likely to be interested in, and capable of completing, a business combination with Schering-Plough. Wachtell Lipton discussed the fiduciary duties of the directors and the current state of negotiations with respect to the merger agreement, describing in further detail the most significant issues raised in the initial draft of the merger agreement.
 
Later that day, Mr. Hassan called Mr. Clark to update him on the Schering-Plough board deliberations.
 
During that week, representatives of Wachtell Lipton contacted Fried Frank to provide responses to the draft merger agreement. Among other things, Wachtell Lipton noted to Fried Frank that deal certainty was critical to Schering-Plough and that the need for a right to avoid closing based on financing seemed unnecessary given the strong cash flows of the two companies, the cash on hand, as well as the relatively small financing requirement to close the transaction. Relatedly, Wachtell Lipton noted that from Schering-Plough’s perspective the extent of required regulatory efforts required by the draft merger agreement needed to be enhanced. Wachtell Lipton also noted that the draft merger agreement did not contain a right of Schering-Plough to terminate the agreement in the event the Schering-Plough board changed its recommendation in response to a superior alternative proposal. Finally, Wachtell Lipton, without making any request, noted that the agreement was silent with respect to representation of current Schering-Plough directors on the board of the post-merger company.
 
Throughout the next days, negotiations with respect to the merger agreement continued, including with respect to transaction certainty, the representations and warranties to be given by the companies, and the restrictions on Schering-Plough’s business between signing and closing, as did due diligence discussions by telephone and in meetings at Wachtell Lipton.
 
On March 1, 2009, Wachtell Lipton sent Fried Frank a revised draft of the merger agreement.
 
On March 3, 2009, representatives of Fried Frank and Wachtell Lipton held a conference call to discuss key outstanding issues. The attorneys noted that the parties were not far apart on many of the provisions in the merger agreement, but that key unresolved issues remained, most prominent of which was the financing provision. Fried Frank stated that the provision enabling Merck not to close the transaction in the event that financing was unavailable was fundamental to Merck, and that Merck would not in any event agree to bear the risk of a failure by banks to deliver the financing. Fried Frank noted that, while there was no flexibility on this provision, there would be room to negotiate with respect to the size the financing termination fee. Wachtell Lipton noted that the proposed financing termination fee of $1 billion was low relative to precedent transactions. Wachtell Lipton and Fried Frank also discussed the size of the general termination fee, with Wachtell Lipton noting that the proposed fee was high relative to precedent transactions. Fried Frank agreed to permit Schering-Plough to terminate the merger agreement to accept a superior alternative proposal, but reiterated that the size of the termination fee was still open.
 
On March 4, 2009, during a special meeting via teleconference at which representatives of J.P. Morgan were present, Mr. Clark and members of Merck’s senior management updated the Merck board on the progress made since February 24, 2009 in connection with the potential business combination with Schering-Plough. The update included progress and key findings from the due diligence process, status of the definitive merger agreement, bank financing and rating agency reviews among other things. Later that day, Fried Frank sent to Wachtell Lipton a revised draft of the merger agreement.
 
On March 6, 2009, the Schering-Plough board held a board-only telephonic update to discuss the transaction in light of the then-declining market conditions. The Schering-Plough board discussed the fact that the price of Merck stock had fallen by 19% over the prior two weeks. As a result of the fall in Merck’s stock price and the method by which the stock component of the consideration was agreed to be calculated, the “spot” implied value of the merger consideration would be lower than it was at the time of Mr. Clark’s and Mr. Hassan’s meeting on February 19, 2009. However, given Merck’s decline in stock price and the consequent decline in the 30 day volume weighted average price, the exchange ratio had risen since February 19, 2009, and Schering-Plough’s shareholders would be receiving a greater number of shares in the combined company. The Schering-Plough board determined that it would reconvene in two days time and further review and discuss the situation. After the meeting, Mr. Hassan, after consulting with his financial advisors, called


56


Table of Contents

Mr. Clark to ask whether adjustment would be possible in light of the changes in stock prices. Mr. Hassan also noted to Mr. Clark that the current draft of the merger agreement contemplated no board representation for any of the current Schering-Plough directors, despite the fact that Schering-Plough shareholders would hold over 30 percent of the stock of the continuing company. Mr. Clark said he would discuss Mr. Hassan’s concerns with Merck’s board, although he pointed out that Schering-Plough shareholders would be receiving a greater percentage of the shares of the combined company as a result of the decline in the Merck share price during the period since the two men had reached an understanding on the merger consideration to be received by the Schering-Plough shareholders. Later on that evening, Mr. Clark called Mr. Hassan to inform him that he had discussed the possibility of an adjustment to the proposed merger consideration with members of his board, and such possibility had been rejected.
 
Earlier that day, Fried Frank sent to Wachtell Lipton a draft of the commitment letter being negotiated between Merck, JPMorgan Chase Bank, N.A. and J.P. Morgan Securities Inc. for the financing.
 
Later that evening, Wachtell Lipton sent Fried Frank a revised draft of the merger agreement, noting that the revised draft did not contain comments on the financing provisions, which would need to be discussed separately.
 
On March 7, 2009, during a special meeting of the Merck board via teleconference at which representatives of J.P. Morgan, Fried Frank and Merck’s New Jersey counsel, Day Pitney LLP, were present, updates and a review of various matters relevant to the proposed business combination with Schering-Plough were provided, including a review of the communications plans with respect to the transaction. The board heard from members of senior management with respect to key issues identified during the due diligence process. J.P. Morgan reviewed its financial analyses of the proposed combination with Schering-Plough and recent transactions in the pharmaceutical industry, and reviewed and discussed the financial terms of the proposed transaction with Schering-Plough. Mr. Kuhlik and Fried Frank provided a summary of the key terms of the proposed merger agreement, including the termination fees payable by Merck in the event the merger agreement were terminated because the financing for the proposed transaction was not available to Merck for closing, the status of financing arrangements and a review of regulatory approvals required in connection with the proposed combination. In addition, Fried Frank, assisted by Day Pitney, described the fiduciary duties of the board and the legal standards applicable to the board’s consideration of the proposed combination with Schering-Plough. The board then discussed their duties with Fried Frank and Day Pitney. Following this discussion, the independent members of Merck’s board met separately and discussed the potential combination with Schering-Plough.
 
Also on March 7, 2009, while discussions with respect to other aspects of the merger agreement continued throughout the day, including with respect to the obligations of Schering-Plough in the period between the signing of the merger agreement and the closing of the transaction, the legal and financial advisors to Schering-Plough discussed with Merck and its financial and legal advisors the possibility of alternatives to the financing provision, such as a provision permitting Schering-Plough to mandate a cure in the event of a failure to obtain financing and subsequent inability to close the transaction. Merck rejected these alternatives, again emphasizing that the financing provision was fundamental to the transaction, and that Merck would not accept the risk of a financing failure.
 
On March 8, 2009, the Schering-Plough board convened, meeting first in a board-only session. The board discussed the implied value of the merger consideration to be received by Schering-Plough (calculated on both a current basis and a 30-day volume weighted average basis), the transaction premium, the financing contingency and the company’s standalone prospects. Following this discussion, Schering-Plough’s financial advisors and legal counsel joined the meeting, along with members of senior management of Schering-Plough. Wachtell Lipton provided a summary of the proposed merger agreement. Goldman Sachs and Morgan Stanley reviewed their financial analyses of the potential transaction and the potential standalone value of the company. Wachtell Lipton, assisted by Schering-Plough’s New Jersey counsel, McCarter & English, described the legal standards applicable to the duties of directors in considering the potential transaction, after which the board discussed their duties with Wachtell Lipton and McCarter English. The board then heard from members of management with respect to key issues that had surfaced during the due diligence process. Next there was an


57


Table of Contents

interactive discussion of the strategic fit of the two companies, and the significant strategic advantages of a combination with Merck. After further discussion, Mr. Sabatino reviewed the material terms of the merger agreement, as well as the terms of the related debt financing commitment by JPMorgan Chase Bank, N.A. and J.P. Morgan Securities Inc. to Merck. Goldman Sachs and Morgan Stanley then reviewed and discussed the financial terms of the proposed transaction.
 
The exchange ratio of 0.5767 was calculated based on the agreed stock consideration of $15.75 divided by the trailing 30-day volume weighted average price of Merck common stock, which was $27.3109 as of Friday, March 6, 2009. As of that date, the “spot” implied value of the aggregate per share merger consideration was $23.61, representing a premium of approximately 34% to the closing price of Schering-Plough common stock on March 6, 2009, and a premium of approximately 44% based on the volume weighted average price of Schering-Plough common stock over the 30 trading days prior to the announcement.
 
Goldman Sachs and Morgan Stanley also discussed the benefits of the transaction to shareholders, including the increase in anticipated pro-forma earnings going forward and the greater dividend rate offered on Merck common stock (as compared to the current Schering-Plough dividend rate). Merck had indicated that it would announce, as part of the press release relating to the transaction, that its board was committed to maintaining the dividend of the combined company at the current level of the Merck dividend following the closing of the transaction.
 
Goldman Sachs and Morgan Stanley then compared the proposed transaction to other recent transactions and discussed their respective analyses as to the fairness, from a financial point of view, to the holders of Schering-Plough common stock (other than Merck and its affiliates), of the cash and stock consideration to be delivered pursuant to the proposed merger agreement.
 
Goldman Sachs delivered to the Schering-Plough board an oral opinion that the merger consideration was fair, from a financial point of view, to the holders of Schering-Plough common stock (other than Merck and its affiliates) and indicated that, subject to review of definitive documentation, it expected that it would be able to confirm such oral opinion in writing. Morgan Stanley also delivered to the Schering-Plough board an oral opinion that the merger consideration was fair, from a financial point of view, to the holders of Schering-Plough common stock and indicated that, subject to review of definitive documentation, it expected that it would be able to confirm such oral opinion in writing. Goldman Sachs’s and Morgan Stanley’s opinions are more fully described below under the caption “— Opinions of Schering-Plough’s Financial Advisors” and the full text of the written opinions of Goldman Sachs and Morgan Stanley, which set forth the assumptions made, procedures followed, matters considered and limitations on the review undertaken in connection with such opinions, are attached as Annex C and D hereto, respectively.
 
Wachtell Lipton and McCarter English discussed with the board various legal matters relevant to the consideration of the merger agreement by the Schering-Plough board.
 
The financial and legal advisors and senior management were then excused, and the board discussed the proposed transaction, as well as the current strategic environment and Schering-Plough’s prospects as a standalone company. Following the discussion, the legal advisors and certain members of senior management rejoined the meeting. After further consideration by the board, and assuming satisfactory resolution of the financing provisions, including the size of the financing termination fee and director representation on the combined company, the board unanimously resolved that the merger agreement and the transactions contemplated by the merger agreement, including the issuance of shares of combined company stock in the transaction, were advisable, fair to and in the best interests of Schering-Plough shareholders. The board then unanimously voted to approve the merger agreement and the transactions contemplated by the merger agreement, and recommended that Schering-Plough shareholders approve the merger agreement. The Schering-Plough board authorized the appropriate officers of Schering-Plough to finalize, execute and deliver the merger agreement and related documentation.
 
After further discussion among the advisors for Merck and Schering-Plough, Merck and Schering-Plough agreed to an increase in the financing termination fee to $2.5 billion and that the general termination fee would be reduced to $1.25 billion.


58


Table of Contents

After the Schering-Plough board meeting, Mr. Hassan and Mr. Sabatino met with Mr. Clark and Mr. Kuhlik to discuss a small number of outstanding issues. At this meeting, Mr. Clark and Mr. Hassan agreed that the board of the combined company would include three members of the current board of Schering-Plough.
 
Following that meeting, also on March 8, 2009, the Merck board held a special meeting via teleconference, at which representatives of Fried Frank and J.P. Morgan were present. Mr. Clark and members of senior management updated the Merck board on the status of the negotiations. Representatives of Fried Frank reviewed key provisions of the merger agreement, updating the presentation made to the board at the meeting held on March 7. Representatives of J.P. Morgan reviewed key aspects of the financial analyses of the proposed combination, updating the presentation made to the board on March 7, and delivered to the Merck board an oral opinion, subsequently confirmed in writing, that, based upon and subject to the factors and assumptions stated in that opinion, as of such date, the consideration to be received by the holders of shares of Merck common stock in the transaction was fair, from a financial point of view, to the holders of Merck common stock. After further consideration by the board, and assuming satisfactory resolution of the few remaining issues in the negotiations, the board unanimously resolved that the merger agreement and the transactions contemplated by the merger agreement, were fair to and in the best interest of Merck and Merck’s shareholders, unanimously approved the merger agreement and the transactions contemplated by the merger agreement, and recommended that Merck shareholders approve the merger agreement. The Merck board authorized the appropriate officers of Merck to finalize, execute and deliver the merger agreement and related documentation.
 
Schering-Plough and Merck and their legal advisors continued to negotiate the final terms of the merger agreement, subsequently reaching an acceptable agreement on the open issues and finalized the merger agreement, the terms of which are more fully described in the section entitled “The Merger Agreement” beginning on page 99. After Merck received the executed commitment letter from JPMorgan Chase Bank, N.A. and J.P. Morgan Securities Inc., Merck and Schering-Plough, along with several subsidiaries of Schering-Plough, executed the merger agreement. The merger was announced on the morning of March 9, 2009.
 
Merck’s Reasons for the Transaction and Recommendation of Merck’s Board of Directors
 
At its meeting on March 8, 2009, following detailed presentations by Merck’s management, its legal counsel and financial advisor, the members of Merck’s board of directors unanimously approved the merger agreement with Schering-Plough, unanimously determined that the merger and the transactions contemplated thereby were advisable, fair to and in the best interests of Merck and the holders of Merck common stock, and unanimously recommended that the shareholders of Merck vote FOR the proposal to approve the merger agreement.
 
In evaluating the proposed transaction, Merck’s board of directors consulted with management, as well as Merck’s internal and outside legal counsel and outside financial advisor, and, in reaching its determination to approve and recommend the merger agreement, the board of directors considered various material factors, which are discussed below. The following discussion of the information and factors considered by Merck’s board of directors is not intended to be exhaustive. In view of the wide variety of factors considered in connection with the transactions contemplated by the merger agreement, Merck’s board of directors did not consider it practicable to, nor did it attempt to, quantify or otherwise assign relative weights to the specific material factors it considered in reaching its decision. In addition, individual members of Merck’s board of directors may have given different weight to different factors. Merck’s board of directors considered this information and these factors as a whole and overall considered the relevant information and factors to be favorable to, and in support of, its determinations and recommendations.


59


Table of Contents

Strategic Benefits of the Transaction
 
  •  Expanded Pipeline to Deliver Innovative Medicines for Patients.  Merck’s board of directors considered that the combination is expected to:
 
  •  increase Merck’s pipeline of early, mid and late stage product candidates, including a doubling from 9 to 18 of the number of potential medicines Merck has in Phase III development;
 
  •  create a combined company having a product pipeline with greater depth and breadth and many promising drug candidates; with greater resources, the combined company is expected to have greater financial flexibility to invest in these development opportunities, as well as external opportunities; and
 
  •  accelerate the expansion into therapeutic areas that Merck has focused on in recent years with the addition of Schering-Plough’s established presence and expertise in oncology, neuroscience and novel biologics.
 
  •  Complementary Product Portfolios Focused on Key Therapeutic Areas.  The Merck board of directors considered that the combination with Schering-Plough is expected to broaden Merck’s commercial portfolio with leading franchises in key therapeutic areas, including cardiovascular, respiratory, oncology, neuroscience, infectious diseases, immunology and women’s health. In particular, the Merck board of directors considered that:
 
  •  Schering-Plough’s products are expected to have long periods of marketing exclusivity;
 
  •  as a result of its expanded product offerings, the combined company is expected to benefit from additional revenue growth opportunities;
 
  •  the combined company is expected to have expanded opportunities for life-cycle management through the introduction of potential new combinations and formulations of existing products of the two companies;
 
  •  the combined company will be well positioned to expand its presence and product offerings; and
 
  •  the combined company is expected to realize potential benefits from Schering-Plough’s strong portfolio of women’s health products, its animal health business and portfolio of consumer health brands, including Claritin, Coppertone and Dr. Scholl’s.
 
  •  Strong Commercial Organization.  Merck’s board of directors considered that both companies have teams of talented and experienced employees with strong customer relationships. In particular, the board considered that:
 
  •  both Merck and Schering-Plough have made progress in implementing new customer-centric selling models; this is expected to help ensure a smooth and efficient integration of the companies’ commercial operations; and
 
  •  the combined company’s broadened product portfolio is expected to help its sales force be more effective.
 
  •  Expanded Global Presence and Geographically Diverse Revenue Base.  Merck’s board of directors considered the global reach of the combined company, including that:
 
  •  in 2008, Schering-Plough generated approximately 70% of its revenue outside the United States, including more than $2 billion in revenue from newer markets; the combination is expected to accelerate Merck’s international growth efforts, especially in key, high-growth emerging markets;
 
  •  the combined company is expected to have an industry-leading global team of marketing and sales professionals; and
 
  •  the combined company will have a more geographically diverse revenue base with more than 50% of its revenues expected to be generated outside the United States.


60


Table of Contents

 
  •  Increased Manufacturing Capabilities.  Merck’s board of directors considered the increased manufacturing capabilities that the combined company is expected to have, including that:
 
  •  the combination with Schering-Plough will increase Merck’s manufacturing capabilities, particularly in the important growth areas related to biologics and sterile medicines; and
 
  •  the application of Merck’s manufacturing and sourcing strategies across a larger manufacturing base can be expected to create opportunities for synergies and cost savings across the organization.
 
Financial Benefits of the Transaction
 
  •  Strong Financial Profile.  Merck’s board of directors considered the expected financial profile of the combined company. In particular, Merck’s board of directors noted that:
 
  •  the combined company’s broad product offerings could be expected to generate strong cash flow;
 
  •  the combined revenues of the two companies in 2008 totaled approximately $47 billion (consisting of Schering-Plough’s 2008 reported revenue of $18.502 billion, Merck’s 2008 reported revenue of $23.85 billion, and the Merck/Schering-Plough cholesterol partnership’s 2008 reported revenue of $4.561 billion);
 
  •  the combined company would have had approximately $8 billion in cash and cash equivalents as of December 31, 2008, after giving effect to the cash payable as merger consideration to the Schering-Plough shareholders and to satisfy transaction expenses; and
 
  •  it is expected that Merck would maintain its existing credit rating following completion of the transaction.
 
  •  Maintenance of Merck’s Dividend.  Merck’s board of directors considered the ability of the combined entity to pay dividends to its shareholders, and confirmed that it expects the combined company to maintain Merck’s existing annual dividend of $1.52 per share.
 
  •  Substantial Cost Savings.  Merck’s board of directors considered the potential for cost savings and synergies from the transaction, including that:
 
  •  the companies’ shared therapeutic category focus provides opportunities for consolidation in both sales and marketing and research and development;
 
  •  in addition to the ongoing cost reduction initiatives at both companies, up to $3.5 billion in annual cost savings are expected to be realized from the transaction after 2011;
 
  •  to the extent realized, the savings would allow for greater flexibility for continued investment in strategic opportunities, promising pipeline candidates and licensing opportunities; and
 
  •  there is a probability of meaningful value creation for shareholders of both companies as a result of these savings.
 
  •  Accretive to Non-GAAP Earnings.  Merck’s board of directors considered that the transaction is anticipated to be modestly accretive to Merck’s non-GAAP earnings per share or EPS, in the first full year following completion of the merger and significantly accretive in the following years. For this purpose, non-GAAP EPS means EPS in accordance with GAAP, excluding purchase-accounting adjustments, restructuring costs, acquisition-related costs and certain other significant items.
 
Other Considerations
 
In the course of reaching its decision to approve the merger agreement, the Merck board of directors considered the following additional factors as generally supporting its decision:
 
  •  the current and future landscape of the pharmaceutical industry, and in light of the regulatory, financial and competitive challenges facing industry participants, the likelihood that the combined company


61


Table of Contents

  would be better positioned to overcome these challenges if the expected strategic and financial benefits of the transaction were fully realized;
 
  •  the recommendation of Merck’s management in support of the transaction;
 
  •  the opinion of J.P. Morgan, dated March 8, 2009, that, based upon and subject to the factors and assumptions stated in that opinion, as of such date, the consideration to be paid to the Merck shareholders in the Merck merger is fair, from a financial point of view, to such shareholders;
 
  •  the terms of the proposed financing for the transaction and the fact that Merck would not be required to complete the transaction in the event the full proceeds of the financing were not available to it, even though a $2.5 billion fee would be payable in these circumstances;
 
  •  the views of Merck’s management and its financial advisors as to the likelihood that Merck will be able to obtain the necessary financing and that the full proceeds of the financing will be available to Merck;
 
  •  the expectation that the Merck merger will qualify as a reorganization for U.S. federal income tax purposes and that, as a result, the exchange by Merck shareholders of Merck common stock for New Merck common stock in the Merck merger generally will be tax-free to the Merck shareholders;
 
  •  the expected percentage ownership interests and voting power of the Merck shareholders following completion of the merger, and the fact that the stock portion of the merger consideration is a fixed ratio and will not be affected by changes in the market price of Merck’s stock;
 
  •  the required regulatory consents and the views of Merck’s advisors that the merger will be approved by the requisite authorities without the imposition of conditions sufficiently material to preclude the merger, and that the transaction would otherwise be completed in accordance with the terms of the merger agreement;
 
  •  the fact that Merck’s directors and senior management prior to closing will be members of the board of directors and management of the combined company following completion of the merger, and the enhanced value of the combined company that may be realized through continuity of management and implementation of Merck’s long-range strategic plans;
 
  •  the fact that, following completion of the merger, New Merck will be entitled to all of the benefits related to Vytorin and Zetia, the drugs marketed by the Merck/Schering-Plough cholesterol partnership;
 
  •  the scope and results of Merck’s due diligence investigation, which included reviews of organizational, operational, financial, commercial, regulatory, legal, employee and other matters related to Schering-Plough’s business and potential financial, operational and other impacts of the merger on Merck;
 
  •  after reviewing the merger agreement with its legal advisors, that the terms of the merger agreement offered Merck reasonable assurances as to the likelihood of consummation of the transaction; and
 
  •  that the structure of the transaction would permit Schering-Plough’s revolving credit line of up to $2 billion to remain outstanding following completion of the merger.
 
Merck’s board of directors also considered the potential risks of the merger, including the following:
 
  •  Certain risks inherent in Schering-Plough’s business and operations, including, in particular:
 
  •  FDA approval prospects for its product candidates, the investment required to develop experimental compounds and the timing of such development efforts;
 
  •  the various contingent liabilities, including pending legal proceedings, to which Schering-Plough is subject;
 
  •  the results of operations and prospects of Schering-Plough’s global animal health business, the possibility that divestiture of all or a portion of Schering-Plough’s animal health business or Merck’s


62


Table of Contents

  interests in Merial Ltd. may be required in order to obtain regulatory approvals for the merger, and the possibility of New Merck selling all or a portion of the animal health business to Merial Ltd.;
 
  •  to the extent of issues raised concerning the efficacy of Vytorin and Zetia in connection with certain clinical trials, the fact that New Merck will be subject to all of the risk associated with these drugs; and
 
  •  the possibility that Centocor, a wholly owned subsidiary of Johnson & Johnson may, through the required arbitration process, seek to terminate Schering-Plough’s distribution agreement with respect to Remicade and golimumab, prior to, or following completion of, the merger; and the possibility that Centocor could be successful in convincing an arbitrator that Centocor will have the right to effect such termination and the adverse impact that any termination could have.
 
  •  Certain provisions of the merger agreement, including in particular:
 
  •  the obligation of Merck to pay a $2.5 billion fee if the drop-dead date occurs, the conditions to Merck’s obligations to close have been satisfied and the merger agreement is terminated because the full proceeds of the financing are not available to Merck;
 
  •  restrictions on Merck’s operations until completion of the transactions, and the extent of those restrictions as negotiated between the parties;
 
  •  Schering-Plough’s right to terminate to enter into a transaction representing a superior proposal;
 
  •  restrictions on Merck’s ability to consider alternative transactions except in limited circumstances;
 
  •  the amount of and circumstances in which Merck may be required to pay termination fees to Schering-Plough and reimburse Schering-Plough for its expenses;
 
  •  the requirement that Merck hold a shareholder vote on the merger agreement, even though the board of directors may have withdrawn its recommendation;
 
  •  the challenges inherent in the combination of two business enterprises of the size and scope of Merck and Schering-Plough, including the possibility the anticipated cost savings and synergies and other benefits sought to be obtained from the merger might not be achieved in the time frame contemplated or at all;
 
  •  the possibility of disruption to business and operational relationships and employee morale as a result of the pending transaction and in the event the merger is not completed;
 
  •  the risks associated with the timing of, the possibility that adverse conditions are imposed in connection with, and the possibility of not obtaining, necessary regulatory approvals required for the transaction;
 
  •  the potential length of the regulatory approval process and the period of time Merck may be subject to the merger agreement;
 
  •  in light of the turbulence in the credit markets, the possibility that the financing for the transaction may not be available and that Merck may be required to pay $2.5 billion under those circumstances;
 
  •  the failure of Merck or Schering-Plough shareholders to approve the merger agreement;
 
  •  the risks described under “Risk Factors” located beginning on page 17; and
 
  •  the risks of not satisfying the closing conditions in the merger agreement.
 
Merck’s board of directors believed that, overall, the potential benefits of the transactions to Merck and Merck’s shareholders outweighed the risks, many of which are mentioned above. Merck’s board of directors realized that there can be no assurance about future results, including results considered or expected as described in the factors listed above.


63


Table of Contents

 
Opinion of Merck’s Financial Advisor
 
At a meeting of the Merck board of directors on March 8, 2009, J.P. Morgan rendered its oral opinion, subsequently confirmed in writing, to the Merck board of directors that, as of such date and based upon and subject to the factors, limitations and assumptions set forth in its opinion, the consideration to be received by holders of shares of Merck common stock in the Merck merger, was fair, from a financial point of view, to such holders.
 
The full text of the written opinion of J.P. Morgan, dated March 8, 2009, which sets forth, among other things, the assumptions made, procedures followed, matters considered and limits on the opinion and review undertaken in connection with rendering its opinion, is included as Annex B to this joint proxy statement/prospectus and is incorporated herein by reference. Holders of Merck common stock are urged to read the opinion carefully in its entirety.
 
J.P. Morgan’s opinion is addressed to the Merck board of directors, is directed only to the consideration in the proposed Merck merger and does not constitute a recommendation to any shareholder of Merck as to how such shareholder should vote with respect to the proposed Merck merger or any other matter. The summary of the opinion of J.P. Morgan set forth in this joint proxy statement/prospectus is qualified in its entirety by reference to the full text of such opinion. J.P. Morgan’s opinion was authorized for issuance by the fairness opinion committee of J.P. Morgan.
 
In arriving at its opinion, J.P. Morgan, among other things:
 
  •  reviewed a draft dated March 8, 2009 of the merger agreement;
 
  •  reviewed certain publicly available business and financial information concerning Merck and Schering-Plough and the industries in which they operate;
 
  •  compared the proposed financial terms of the transaction with the publicly available financial terms of certain transactions involving companies J.P. Morgan deemed relevant and the consideration received for such companies;
 
  •  compared the financial and operating performance of Merck and Schering-Plough with publicly available information concerning certain other companies J.P. Morgan deemed relevant and reviewed the current and historical market prices of Merck common stock and Schering-Plough common stock and certain publicly traded securities of such other companies;
 
  •  reviewed certain internal financial analyses and forecasts prepared by (i) the management of Schering-Plough relating to its businesses and (ii) the management of Merck relating to the respective businesses of Merck and Schering-Plough, as well as the estimated amount and timing of the cost savings and related expenses and synergies expected to result from the proposed merger, which J.P. Morgan refers to as the “synergies”; and
 
  •  performed such other financial studies and analyses and considered such other information as J.P. Morgan deemed appropriate for the purposes of its opinion.
 
J.P. Morgan also held discussions with certain members of the management of Merck and Schering-Plough with respect to certain aspects of the proposed transaction, the past and current business operations of Merck and Schering-Plough, the financial condition and future prospects and operations of Merck and Schering-Plough, the effects of the proposed transaction on the financial condition and future prospects of Merck and Schering-Plough, and certain other matters J.P. Morgan believed necessary or appropriate to its inquiry.
 
In giving its opinion, J.P. Morgan relied upon and assumed the accuracy and completeness of all information that was publicly available or was furnished to or discussed with J.P. Morgan by Merck and Schering-Plough or otherwise reviewed by or for J.P. Morgan, and J.P. Morgan did not independently verify (nor did J.P. Morgan assume responsibility or liability for independently verifying) any such information or its accuracy or completeness. J.P. Morgan did not conduct and was not provided with any valuation or appraisal of any assets or liabilities, nor did J.P. Morgan evaluate the solvency of Merck or Schering-Plough under any state or federal laws relating to bankruptcy, insolvency or similar matters. In relying on financial analyses and


64


Table of Contents

forecasts prepared and provided to it by Merck or derived therefrom, including the synergies, J.P. Morgan assumed that they were reasonably prepared based on assumptions reflecting the best currently available estimates and judgments by management as to the expected future results of operations and financial condition of Merck and Schering-Plough. J.P. Morgan expressed no view as to such analyses or forecasts (including the synergies), the financial analyses and forecasts prepared by the management of Schering-Plough or the assumptions on which they were based. J.P. Morgan also assumed that the proposed Merck merger will qualify as a tax-free reorganization for U.S. federal income tax purposes, that the Merck merger and other transactions contemplated by the merger agreement would be consummated as described in the merger agreement, and that the definitive merger agreement would not differ in any material respects from the draft thereof furnished to J.P. Morgan. J.P. Morgan also assumed that the representations and warranties made by Merck and Schering-Plough in the merger agreement and the related agreements were and will be true and correct in all respects material to J.P. Morgan’s analysis. J.P. Morgan is not a legal, regulatory or tax expert and relied on the assessments made by advisors to Merck with respect to such issues. J.P. Morgan further assumed that all material governmental, regulatory or other consents and approvals necessary for the consummation of the proposed merger would be obtained without any adverse effect on Merck or Schering-Plough, or on the contemplated benefits of the proposed merger, in each case material to J.P. Morgan’s analysis, and any divestitures required to be made by Merck or Schering-Plough in connection with receiving such consents or approval will not be on terms which would have a material adverse effect on the results of J.P. Morgan’s analysis.
 
J.P. Morgan’s opinion was necessarily based on economic, market and other conditions as in effect on, and the information made available to J.P. Morgan as of, the date of its opinion. The opinion also indicates that subsequent developments may affect J.P. Morgan’s opinion and that J.P. Morgan does not have any obligation to update, revise, or reaffirm its opinion. J.P. Morgan’s opinion is limited to the fairness, from a financial point of view, to the holders of Merck common stock of the consideration to be received by such holders in the proposed transaction and J.P. Morgan expressed no opinion as to the fairness of the proposed Merck merger to, or any consideration received by, the holders of any other class of securities, creditors or other constituencies of Merck or as to the underlying decision by Merck to engage in the proposed transaction. Furthermore, J.P. Morgan expressed no opinion with respect to the amount or nature of any compensation to any officers, directors, or employees of any party to the proposed transaction, or any class of such persons relative to the consideration to be received by the holders of Merck common stock in the proposed Merck merger or with respect to the fairness of any such compensation. J.P. Morgan expressed no opinion as to the price at which Merck or Schering-Plough common stock would trade at any future time.
 
J.P. Morgan’s opinion notes that it was not authorized to and did not solicit any expressions of interest from any other parties with respect to any other merger, sale or other business combination involving any part of Merck.
 
The terms of the merger agreement, including the consideration payable to Merck shareholders in the proposed Merck merger, were determined through negotiation between Merck and Schering-Plough, and the decision to enter into the merger agreement was solely that of the Merck and Schering-Plough boards of directors. J.P. Morgan’s opinion and financial analyses were only one of the many factors considered by Merck in its evaluation of the proposed transaction and should not be viewed as determinative of the views of the Merck board of directors or management with respect to the proposed merger or the merger consideration.
 
In accordance with customary investment banking practice, J.P. Morgan employed generally accepted valuation methods in reaching its opinion. The following is a summary of the material financial analyses used by J.P. Morgan in connection with providing its opinion and does not purport to be a complete description of the analyses or data presented by J.P. Morgan. The preparation of a fairness opinion is a complex process and is not necessarily susceptible to partial analysis or summary description. J.P. Morgan believes that the summary set forth below and its analyses must be considered as a whole and that selecting portions thereof, or focusing on information in tabular format, without considering all of its analyses and the narrative description of the analyses, could create an incomplete view of the processes underlying its analyses and opinion. The order of analyses described does not represent the relative importance or weight given to those analyses by J.P. Morgan. In arriving at its fairness determination, J.P. Morgan considered the results of all the analyses and


65


Table of Contents

did not attribute any particular weight to any factor or analysis considered by it; rather, J.P. Morgan arrived at its opinion based on the results of all the analyses undertaken by it and assessed as a whole. J.P. Morgan’s analyses are not necessarily indicative of actual values or actual future results that might be achieved, which values may be higher or lower than those indicated. Moreover, J.P. Morgan’s analyses are not and do not purport to be appraisals or otherwise reflective of the prices at which businesses actually could be bought or sold. Except as otherwise noted, the following quantitative information, to the extent that it is based on market data, is based on market data as it existed on or before March 6, 2009 and is not necessarily indicative of current market conditions.
 
Standalone Valuation of Schering-Plough
 
Historical common stock performance:  J.P. Morgan reviewed the publicly available historical trading price performance of Schering-Plough common stock over the 52-week period from March 6, 2008 to March 6, 2009 relative to the amount to be received by holders of such stock in the proposed transaction. During that period, Schering-Plough common stock achieved a closing price high of $22.32 per share and a closing price low of $12.76 per share relative to the implied value of the cash and stock consideration (based on the closing price for Merck common stock on March 6, 2009 of $22.74 per share) to be received by the Schering-Plough shareholders of $23.61 per share.


66


Table of Contents

Selected public market multiples:  J.P. Morgan performed a selected public market multiples financial analysis on Schering-Plough’s constituent businesses to analyze the entire company on a segment-by-segment basis using certain trading multiples and Wall Street equity research, in each case as selected by J.P. Morgan based on its judgment. J.P. Morgan analyzed Schering-Plough’s pharmaceutical, consumer and animal health businesses. J.P. Morgan reviewed publicly available information for the following public companies and calculated the multiples set forth below:
 
     
Segment/Company
 
Metric/Multiple
 
Consumer
  2009E P/E
Procter & Gamble
  10.9x
Colgate Palmolive
  13.0x
Reckitt-Benckiser
  13.4x
Kimberly Clark
  10.6x
Henkel
  9.2x
Clorox
  12.1x
Church & Dwight
  14.4x
Energizer
  6.8x
Alberto Culver
  15.1x
Animal Health
  2009E Firm Value/ EBITDA
Virbac S.A. 
  9.1x
Vetoquinol
  5.0x
Pharmaceutical
  2009E P/E
Johnson & Johnson
  10.7x
Abbott
  12.7x
Pfizer
  7.0x
Wyeth
  10.4x
Eli Lilly
  6.9x
Bristol-Myers Squibb
  9.7x
Roche
  12.1x
GlaxoSmithKline
  8.1
Novartis
  8.1x
Sanofi-Aventis
  6.3x
AstraZeneca
  5.6x
 
Based on the selected public market multiples analysis described above, J.P. Morgan calculated an implied per share equity range for Schering-Plough of $15.30 to $19.00.
 
Selected precedent transaction analysis:  J.P. Morgan performed a selected precedent transaction analysis, which compares the per share merger consideration to be received in the proposed transaction by holders of Schering-Plough common stock to an implied range of per share values for Schering-Plough common stock derived from an analysis of selected precedent transactions deemed by J.P. Morgan to be reasonably similar to the proposed transaction. Using publicly available information, J.P. Morgan examined selected transactions within the pharmaceutical industry that J.P. Morgan, based on its experience with mergers and acquisitions analysis, deemed relevant to arriving at its opinion. J.P. Morgan noted that none of the selected precedent transactions is either identical or directly comparable to the proposed transaction and that any analysis of selected precedent transactions necessarily involves complex considerations and judgments concerning financial and operating characteristics and other factors that could affect the acquisition values of the companies concerned. J.P. Morgan determined the firm value for each of the target companies in these precedent transactions based on the aggregate value of the consideration to be paid to the target company’s shareholders at the time of announcement, plus debt less cash, and the earnings before interest, taxes and depreciation, or


67


Table of Contents

“EBITDA,” based on data for the latest 12 months that were publicly available prior to announcement of the applicable precedent transaction. J.P. Morgan also calculated Schering-Plough’s firm value based on the implied value of the cash and stock consideration (based on the closing price for Merck common stock on March 6, 2009 of $22.74 per share) to be received by the Schering-Plough shareholders in the proposed transaction and Schering-Plough’s EBITDA for the 12 months ended December 31, 2008, plus debt minus cash. In each case, J.P. Morgan then divided the firm value by the latest 12 month EBITDA, and performed the same calculation after taking into account the synergies. Specifically, J.P. Morgan reviewed the following transactions and calculated the multiples set forth below:
 
                 
                Firm
            Firm
  Value/LTM
            Value/LTM
  EBITDA &
Announcement
 
Acquiror
 
Target
  EBITDA   Synergies
 
01/26/2009
  Pfizer   Wyeth   8.3x   5.5x
01/26/2004
  Sanofi-Synthelabo   Aventis   10.2x   7.9x
07/15/2002
  Pfizer   Pharmacia   19.0x   10.6x
02/02/2000
  Pfizer   Warner-Lambert   31.8x   20.3x
 
Based on various judgments concerning the relative comparability of each of the selected transactions to the proposed transaction, J.P. Morgan did not rely solely on the quantitative results of the selected transaction analysis in developing a reference range or otherwise applying its analysis. J.P. Morgan observed that, if the above multiples were applied to the transaction, the resulting range of implied equity values for Schering-Plough common stock would be $21.40 to $50.45. J.P. Morgan noted that the implied value of the proposed cash and stock consideration to be received by holders of Schering-Plough common stock of $23.61 was within this range. J.P. Morgan also compared the dollar premium (based on (i) trading prices 1 day and 1 month prior to announcement and (ii) the 1 month average trading price prior to announcement) in each of the above noted transactions to the announced synergies for such transaction and observed multiples of 3.9x to 12.9x. J.P. Morgan noted that the range of multiples of the dollar premium to be received by Schering-Plough shareholders relative to announced synergies in the transaction was 1.8x to 3.0x.
 
Discounted cash flow analysis:  J.P. Morgan calculated ranges of implied equity value per share for Schering-Plough common stock by performing a discounted cash flow, or “DCF,” analysis. The discounted cash flow analysis assumed a valuation date of October 1, 2009.
 
J.P. Morgan performed its DCF analysis of Schering-Plough based primarily on two sets of assumptions: (1) a set of assumptions provided by Merck management relating to Schering-Plough’s business, referred to as “Merck’s Schering-Plough base case”; and (2) a set of assumptions provided by Merck which reflect Merck’s Schering-Plough base case plus the synergies, referred to as “Merck’s Schering-Plough base case with synergies.” For references purposes, J.P. Morgan also considered: (1) a set of assumptions provided by Schering-Plough relating to Schering-Plough’s business, referred to as the “Schering-Plough management case”; and (2) a set of assumptions based on publicly available Wall Street research relating to Schering-Plough’s business, referred to as the “Schering-Plough street case.”
 
A discounted cash flow analysis is a traditional method of evaluating an asset by estimating the future cash flows of an asset and taking into consideration the time value of money with respect to those future cash flows by calculating the “present value” of the estimated future cash flows of the asset. “Present value” refers to the current value of one or more future cash payments, or “cash flows,” from an asset and is obtained by discounting those future cash flows or amounts by a discount rate that takes into account macro-economic assumptions, estimates of risk, the opportunity cost of capital, expected returns and other appropriate factors. Another financial term utilized below is “terminal value,” which refers to the value of all future cash flows from an asset at a particular point in time.
 
In arriving at the estimated equity values per share of Schering-Plough common stock using the DCF analysis, J.P. Morgan calculated terminal values for each of Schering-Plough’s business segments as of December 31, 2018 by applying a range of terminal value growth rates of negative (10)% to 2.0%, added synergies and applied a range of discount rates of 7% to 10%, in each case depending on the business.


68


Table of Contents

Based on the assumptions set forth above, this analysis implied for Schering-Plough common stock ranges of $19.15 to $21.80, $38.45 to $45.05, $25.20 to $27.80 and $20.65 to $23.25 per share for Merck’s Schering-Plough base case, Merck’s Schering-Plough base case with synergies, the Schering-Plough management case and the Schering-Plough street case, respectively. The range of discount rates used by J.P. Morgan in its analysis was estimated using traditional investment banking methodology, including the analysis of selected publicly traded companies engaged in businesses that J.P. Morgan deemed relevant to Schering-Plough’s businesses. These publicly traded companies were analyzed to determine the appropriate beta (an estimate of systematic risk) and target debt/total capital ratio to use in calculating the ranges of discount rates described above.
 
Standalone Valuation of Merck
 
Historical common stock performance:  J.P. Morgan reviewed the historical trading price performance of Merck common stock over the 52-week period from March 6, 2008 to March 6, 2009. During that period, Merck common stock achieved a closing price high of $44.78 and a closing price low of $22.14.
 
Selected public market multiples:  J.P. Morgan undertook a selected public market multiples analysis similar to that described above under “Standalone Valuation of Schering-Plough — Selected public market multiples.” J.P. Morgan analyzed Merck’s pharmaceutical business and animal health business based on the selected public market multiples described above. J.P. Morgan also analyzed Merck’s Singulair product using a DCF analysis. These analyses resulted in an implied per share equity range for Merck of $21.68 to $25.86.
 
Discounted cash flow analysis:  Using a DCF methodology similar to that described above under “Standalone Valuation of Schering-Plough — Discounted cash flow analysis,” J.P. Morgan calculated terminal values for each of Merck’s business segments as of December 31, 2018 by applying a terminal value growth rate of 2% (except for the Merck/Schering-Plough cholesterol partnership, for which J.P. Morgan assumed no terminal value) and applied a range of discount rates of 8% to 10%, depending on the business. In performing this analysis, J.P. Morgan used the following sets of assumptions: (1) a set of assumptions provided by Merck relating to Merck’s business, referred to as the “Merck management case”; and (2) a set of assumptions based on publicly available Wall Street research relating to Merck’s business, referred to as the “Merck street case.” Based on these assumptions, this analysis implied for Merck common stock ranges of $42.00 to $46.75 to $38.95 to $43.15 per share for the Merck management case and Merck street case, respectively.
 
Pro Forma Combined Business Valuation
 
Value creation analysis:  J.P. Morgan also performed an illustrative value creation analysis with respect to Merck using a DCF analysis, an analysis of public trading values and a selected public multiples analysis. In performing the DCF analysis, J.P. Morgan compared (1) the Merck management case with respect to Merck’s business to the Schering-Plough management case with respect to Schering-Plough’s business and (2) the Merck management case with respect to Merck’s business to Merck’s Schering-Plough base case with respect to Schering-Plough’s business, yielding an implied equity value increase to Merck shareholders of $14.1 billion and $6.8 billion, respectively. J.P. Morgan also analyzed the current market capitalizations of Merck and Schering-Plough and observed an implied equity value increase to Merck shareholders of $6.7 billion. Lastly, J.P. Morgan analyzed each of Merck and Schering-Plough’s constituent businesses to analyze each respective company on a segment-by-segment basis using certain trading multiples and Wall Street equity research, as described above under “Standalone Valuation of Schering-Plough — Selected public market multiples.” This analysis yielded an implied equity value increase to Merck shareholders of $5.7 billion.
 
Miscellaneous
 
As a part of its investment banking business, J.P. Morgan and its affiliates are continually engaged in the valuation of businesses and their securities in connection with mergers and acquisitions, investments for passive and control purposes, negotiated underwritings, secondary distributions of listed and unlisted securities, private placements, and valuations for estate, corporate and other purposes.


69


Table of Contents

J.P. Morgan was selected by Merck as its exclusive financial advisor based on J.P. Morgan’s qualifications, reputation and experience in the valuation of businesses and securities in connection with mergers and acquisitions and its familiarity with Merck. Merck has agreed to pay J.P. Morgan a fee for its services as financial advisor, a portion of which was payable upon public announcement of the proposed transaction and a substantial portion of which will become payable only if the Merck merger is consummated. In addition, Merck has agreed to reimburse J.P. Morgan for its expenses incurred in connection with its services, including the fees and disbursements of counsel, and will indemnify J.P. Morgan for certain liabilities.
 
During the two years preceding the date of its opinion, J.P. Morgan and its affiliates have had commercial or investment banking relationships with each of Merck and Schering-Plough, for which it and such affiliates have received customary compensation. Such services during such period have included acting as a financial advisor to Merck in making an investment in FoxHollow Technologies in March 2007 and serving as joint bookrunner for Merck’s $1.5 billion revolving credit facility in April 2007, joint bookrunner for an offering by Schering-Plough of senior unsecured notes and Euro-denominated senior unsecured notes in September 2007 and as co-manager and joint bookrunner for offerings of mandatory convertible preferred stock and common stock of Schering-Plough in August 2007. In addition, J.P. Morgan’s commercial banking affiliates are lenders under outstanding credit facilities of each of Merck and Schering-Plough, for which such affiliates receive customary compensation or other financial benefits. J.P. Morgan also expects that it and its commercial bank affiliates will act as sole lead arranger and sole bookrunner of, and agent bank and a lender under, new credit facilities of Merck, Schering-Plough or their respective affiliates to finance a portion of the cash consideration to be paid to holders of Schering-Plough common stock in the transaction and as a lead underwriter, lead placement agent or lead initial purchaser of subsequent capital markets offerings of debt securities to refinance such credit facilities. It is anticipated that the $1.5 billion Merck Credit Facility, referred to herein as the “Merck Credit Facility,” will be amended or replaced in connection with the transaction and that such amendment or replacement will result in the payment of customary compensation to J.P. Morgan’s affiliate and in certain of the terms under the Merck Credit Facility being amended to be more favorable to the lenders thereunder. J.P. Morgan also expects that it and its affiliates will perform various investment banking and financial services for Merck and Schering-Plough and their affiliates in the future, and expects to receive customary fees for such services. In the ordinary course of J.P. Morgan’s businesses, it and its affiliates may actively trade the debt and equity securities of Merck or Schering-Plough for J.P. Morgan’s own account or for the accounts of customers and, accordingly, may at any time hold long or short positions in such securities.
 
Schering-Plough’s Reasons for the Transaction and Recommendation of Schering-Plough’s Board of Directors
 
At its meeting on March 8, 2009, following detailed presentations by Schering-Plough’s management, its legal counsel and financial advisors, the members of Schering-Plough’s board of directors unanimously determined that the merger and the transactions contemplated by the merger agreement were fair to and in the best interests of Schering-Plough and its shareholders, unanimously approved the merger agreement and the transactions contemplated by the merger agreement, and unanimously recommended that the shareholders of Schering-Plough vote FOR the proposal to approve the merger agreement and the transactions contemplated by the merger agreement.
 
In evaluating the merger agreement and the transactions contemplated by the merger agreement, including the issuance of Schering-Plough stock in connection with the merger, the Schering-Plough board of directors consulted with Schering-Plough’s management and its legal and financial advisors. In reaching its decision, the Schering-Plough board of directors considered a number of factors, including the following factors which the Schering-Plough board viewed as generally supporting its decision to approve and enter into the merger agreement and the transactions contemplated by the merger agreement.
 
Strategic Considerations
 
  •  Increased Scale and Scope.  The Schering-Plough board of directors considered the current and prospective competitive climate in the industry in which Schering-Plough and Merck operate, which


70


Table of Contents

  includes challenging conditions that are likely to persist, and the relatively better position that the combined company would have in facing such challenges, as a result of:
 
  •  the advantages presented by the larger scale and greater scope of the combined company in meeting the challenges facing the pharmaceutical industry in light of changes in regulatory, financial and economic conditions affecting the industry, as well as the possibility of future industry consolidation;
 
  •  the greater financial flexibility of the combined company to invest in promising drug candidates and to invest in internal and external research and development opportunities; and
 
  •  the significantly greater scope of the combined company’s operations and product offerings, including the broadening of the portfolio of blockbuster products and expansion of the global footprint for both companies, resulting in a more diverse mix of business.
 
  •  Complementary Products and Customer Bases.  The Schering-Plough board of directors considered the complementary nature of the respective products and customer bases of Schering-Plough and Merck and the opportunity created by the transaction to enhance the capabilities of both companies to more effectively and efficiently serve customers.
 
  •  Significant Cost Savings.  The Schering-Plough board of directors considered the opportunity for the combined company to achieve significant annual cost savings and revenue opportunities, including:
 
  •  savings and revenue opportunities from operational efficiencies, including with respect to a consolidation of the Merck/Schering-Plough cholesterol partnership; and
 
  •  savings and revenue opportunities from consolidating other operations, procurement savings, and sharing support infrastructure and best practices.
 
Other Factors Considered by the Schering-Plough Board
 
In addition to considering the strategic factors described above, the Schering-Plough board considered the following additional factors, all of which it viewed as supporting its decision to approve the transaction:
 
  •  its knowledge of Schering-Plough’s business, operations, financial condition, earnings and prospects and of Merck’s business, operations, financial condition, earnings and prospects, taking into account the results of Schering-Plough’s due diligence review of Merck;
 
  •  the adequacy of the merger consideration and the other value provided to Schering-Plough shareholders including:
 
  •  the “spot” implied per share price of the merger consideration on various measurement dates and the premium to the price of Schering-Plough common stock as of various dates represented by such implied prices;
 
  •  the stock component of the merger consideration, which would give Schering-Plough shareholders an equity interest in the combined entity providing the Schering-Plough shareholders an opportunity to benefit from the future performance of the combined Merck and Schering-Plough businesses and synergies resulting from the merger;
 
  •  the cash component of the merger consideration, which would allow Schering-Plough shareholders to diversify a portion of their current exposure to the evolving U.S. pharmaceutical industry;
 
  •  the Merck dividend rate, which Merck has stated it will maintain at the combined company and which is three times the current Schering-Plough dividend; and
 
  •  the current market price of Schering-Plough’s common stock, as well as the historical, present and anticipated future earnings of Schering-Plough and the anticipated future earnings of the combined companies;
 
  •  the analyses and presentations of Goldman Sachs, including the opinion of Goldman Sachs, dated March 8, 2009, to the Schering-Plough board of directors to the effect that, as of that date, and based


71


Table of Contents

  upon the factors and subject to the assumptions set forth in such opinion, the merger consideration is fair, from a financial point of view, to Schering-Plough shareholders (other than Merck and its affiliates), as more fully described below under the caption “— Opinions of Schering-Plough’s Financial Advisors — Opinion of Goldman, Sachs & Co.”;
 
  •  the analyses and presentations of Morgan Stanley, including the opinion of Morgan Stanley, dated March 8, 2009, to the Schering-Plough board of directors to the effect that, as of that date, and based upon the factors and subject to the assumptions set forth in such opinion, the merger consideration is fair, from a financial point of view, to Schering-Plough shareholders, as more fully described below under the caption “— Opinions of Schering-Plough’s Financial Advisors — Opinion of Morgan Stanley & Co. Incorporated”;
 
  •  the efforts made to negotiate a merger agreement favorable to Schering-Plough and its shareholders and the financial and other terms and conditions of the merger agreement, including the fact that Schering-Plough is permitted to terminate the merger agreement in order to approve an alternative transaction proposed by a third party that is a “Superior Proposal” as defined in the merger agreement, upon the payment of a $1.25 billion termination fee, and its belief that such termination fee was reasonable in the context of break-up fees that were payable in other transactions and should not preclude another party from making a competing proposal;
 
  •  the extent of the commitments to obtain required antitrust regulatory approvals that Merck has made under the merger agreement;
 
  •  the fact that Merck has firmly committed financing from a reputable financing source for the merger, the efforts that Merck is required to make under the merger agreement to obtain the proceeds of the financing on the terms and conditions described in the financing commitment letters, and the resulting likelihood that Merck will have the financing available to complete the merger despite the difficulties in the financial markets, including if such difficulties increase in the coming months;
 
  •  the knowledge that another company with a potentially strong strategic fit, and similar capability to effect a transaction such as the one proposed by Merck, and which Schering-Plough’s financial advisors advised may be the only other logical potential bidder for the company, declined to make an offer for a business combination or other arrangement; and
 
  •  the opportunity to combine two strong teams with compatible corporate cultures and a strong and successful existing relationship in connection with the Merck/Schering-Plough cholesterol partnership and the inclusion of three Schering-Plough directors on the board of directors of the combined company.
 
The Schering-Plough board of directors weighed these advantages and opportunities against a number of other factors identified in its deliberations weighing negatively against the transaction, including:
 
  •  the challenges inherent in the combination of two businesses of the size and scope of Schering-Plough and Merck and the size of the companies relative to each other, including the risk that integration costs may be greater than anticipated and the possible diversion of management attention for an extended period of time;
 
  •  the risk that changes in the regulatory or competitive landscape may adversely affect the business benefits anticipated to result from the transaction;
 
  •  the risk of not capturing all the anticipated cost savings and operational synergies between Schering-Plough and Merck and the risk that other anticipated benefits might not be realized;
 
  •  the risk that regulatory agencies may not approve the transaction or may impose terms and conditions on their approvals that adversely affect the financial results of the combined company, including divestitures of key businesses (see the section entitled “— Regulatory Approvals” beginning on page 97);


72


Table of Contents

 
  •  the challenges in the financial markets and the risk that the required financing will not be available to Merck;
 
  •  the various contingent liabilities, including pending legal proceedings with respect to Singulair and Vioxx, to which Merck is subject;
 
  •  the possibility that Centocor, a wholly owned subsidiary of Johnson & Johnson, would challenge the right of the combined company to maintain its rights under Schering-Plough’s distribution agreement with Centocor with respect to Remicade and golimumab;
 
  •  the potential impact of the merger announcement and the consummation of the transaction on employees, however the board recognized the overall benefits of the greater scale and size of the combined entity, given the challenges in the pharmaceutical industry, and in light of changes in the regulatory and financial conditions and broader economic changes affecting the industry; and
 
  •  the risks of the type and nature described under “Risk Factors” beginning on page 17 and the matters described under “Cautionary Statement Regarding Forward-Looking Statements” beginning on page 37.
 
Schering-Plough’s board of directors concluded that the anticipated benefits of the merger would outweigh the preceding considerations.
 
In addition, the Schering-Plough board of directors was aware of and considered the interests that Schering-Plough’s directors and executive officers may have with respect to the merger that differ from, or are in addition to, their interests as shareholders of Schering-Plough generally, as described in “— Interests of Schering-Plough’s Directors and Management in the Transaction” beginning on page 90.
 
The reasons set forth above are not intended to be exhaustive, but include material facts considered by the board of directors in approving the merger agreement. In view of the wide variety of factors considered in connection with its evaluation of the merger and the complexity of these matters, the Schering-Plough board of directors did not find it useful and did not attempt to quantify or assign any relative or specific weights to the various factors that it considered in reaching its determination to approve the merger and the merger agreement and to make its recommendations to Schering-Plough shareholders. In addition, individual members of the Schering-Plough board of directors may have given differing weights to different factors. The Schering-Plough board of directors conducted an overall review of the factors described above, including thorough discussions with Schering-Plough’s management and outside legal and financial advisors.
 
Opinions of Schering-Plough’s Financial Advisors
 
Opinion of Goldman, Sachs & Co. Goldman Sachs rendered its opinion to the Schering-Plough board of directors that, as of March 8, 2009 and based upon and subject to the factors and assumptions set forth therein, the $10.50 in cash and 0.5767 shares of New Merck common stock to be paid as consideration for each share of common stock of Schering-Plough to the holders (other than Merck and any of its affiliates) of such Schering-Plough common stock pursuant to the merger agreement was fair from a financial point of view to such holders.
 
The full text of the written opinion of Goldman Sachs, dated March 8, 2009, which sets forth assumptions made, procedures followed, matters considered and limitations on the review undertaken in connection with the opinion, is attached as Annex C to this joint proxy statement/prospectus and is incorporated by reference herein. Goldman Sachs provided its opinion for the information and assistance of the Schering-Plough board of directors in connection with its consideration of the transaction. The Goldman Sachs opinion is not a recommendation as to how any holder of Schering-Plough common stock should vote with respect to the transaction or any other matter.
 
In connection with rendering the opinion described above and performing its related financial analyses, Goldman Sachs reviewed, among other things:
 
  •  the merger agreement;
 
  •  annual reports to shareholders and Annual Reports on Form 10-K of Schering-Plough and Merck;


73


Table of Contents

 
  •  certain interim reports to shareholders and Quarterly Reports on Form 10-Q of Schering-Plough and Merck;
 
  •  certain other communications from Schering-Plough and Merck to their respective shareholders;
 
  •  certain publicly available research analyst reports for Schering-Plough and Merck; and
 
  •  certain internal financial analyses and forecasts for Schering-Plough prepared by its management and for Merck by its management, in each case, as approved for Goldman Sachs’s use by Schering-Plough, including certain cost savings and operating synergies projected by the managements of Schering-Plough and Merck to result from the transaction.
 
Goldman Sachs also held discussions with members of the senior management of Schering-Plough and Merck regarding their assessment of the strategic rationale for, and the potential benefits of, the transaction and the past and current business operations, financial condition and future prospects of their respective companies. In addition, Goldman Sachs reviewed the reported price and trading activity for the shares of Schering-Plough common stock and Merck common stock, compared certain financial and stock market information for Schering-Plough and Merck with similar information for certain other companies the securities of which are publicly traded, reviewed the financial terms of certain recent business combinations in the healthcare industry specifically and in other industries generally and performed such other studies and analyses, and considered such other factors, as it considered appropriate.
 
For purposes of rendering the opinion described above, Goldman Sachs relied upon and assumed, without assuming any responsibility for independent verification, the accuracy and completeness of all of the financial, legal, regulatory, tax, accounting and other information provided to, discussed with or reviewed by it. Goldman Sachs assumed, with the consent of the Schering-Plough board of directors, that the internal financial analyses and forecasts prepared by the management of Schering-Plough, and the synergies estimated by Merck, were reasonably prepared on a basis reflecting the best then-currently available estimates and judgments of the management of Schering-Plough. In addition, Goldman Sachs did not make an independent evaluation or appraisal of the assets and liabilities (including any contingent, derivative or off-balance-sheet assets and liabilities) of Schering-Plough, Merck or any of their respective subsidiaries and it has not been furnished with any such evaluation or appraisal. Goldman Sachs also has assumed that all governmental, regulatory or other consents and approvals necessary for the consummation of the transaction will be obtained without any adverse effect on Schering-Plough, Merck or the combined company or on the expected benefits of the transaction in any way meaningful to its analysis.
 
Goldman Sachs’s opinion does not address any legal, regulatory, tax or accounting matters, the underlying business decision of Schering-Plough to engage in the transaction, the relative merits of the transaction as compared to any strategic alternatives that may be available to Schering-Plough. Goldman Sachs’s opinion addresses only the fairness from a financial point of view of, as of the date of the opinion, the $10.50 in cash and 0.5767 shares of New Merck common stock to be paid as consideration for each share of common stock of Schering-Plough to the holders (other than Merck and any of its affiliates) of such Schering-Plough common stock pursuant to the merger agreement. Goldman Sachs’s opinion does not express any view on, and does not address, any other term or aspect of the merger agreement or the transaction, including, without limitation, the fairness of the transaction to, or any consideration received in connection therewith by, the holders of any other class of securities, creditors or other constituencies of Schering-Plough or Merck; the fairness of the amount or nature of any compensation to be paid or payable to any of the officers, directors or employees of Schering-Plough or Merck, or class of such persons in connection with the transaction, whether relative to the $10.50 in cash and 0.5767 shares of New Merck common stock to be paid as consideration for each share of common stock of Schering-Plough to the holders (other than Merck and any of its affiliates) of such Schering-Plough common stock pursuant to the merger agreement or otherwise. Goldman Sachs did not express any opinion as to the prices at which shares of Schering-Plough, Merck or the combined company will trade at any time. Goldman Sachs’s opinion was necessarily based on economic, monetary, market and other conditions as in effect on, and the information made available to it as of, the date of the opinion and Goldman Sachs assumed no responsibility for updating, revising or reaffirming its opinion based on circumstances,


74


Table of Contents

developments or events occurring after the date of its opinion. Goldman Sachs’s opinion was approved by a fairness committee of Goldman Sachs.
 
The following is a summary of the material financial analyses delivered by Goldman Sachs to the Schering-Plough board of directors in connection with rendering the opinion described above. The following summary, however, does not purport to be a complete description of the financial analyses performed by Goldman Sachs. The order of analyses described does not represent the relative importance or weight given to those analyses by Goldman Sachs. Some of the summaries of the financial analyses include information presented in tabular format. The tables must be read together with the full text of each summary and are alone not a complete description of Goldman Sachs’s financial analyses. Except as otherwise noted, the following quantitative information, to the extent that it is based on market data, is based on market data as it existed on or before March 8, 2009 and is not necessarily indicative of current market conditions.
 
Historical Stock Trading Analysis.  Goldman Sachs reviewed the historical trading prices for shares of Schering-Plough and Merck common stock for the five-year period ended March 6, 2009. In addition, Goldman Sachs analyzed the consideration to be received by holders of Schering-Plough common stock pursuant to the merger agreement in relation to the market prices of Schering-Plough and Merck common stock as of March 6, 2009, the average market prices for the month ending March 6, 2009, the average market prices for the three, six and twelve months ending March 6, 2009 and the average market prices for the two-, three- and five-year periods ending March 6, 2009.
 
This analysis indicated that the implied consideration per share of Schering-Plough common stock to be paid to Schering-Plough shareholders pursuant to the merger agreement represented:
 
  •  a premium of 33.9% based on the March 6, 2009 market price of $17.63 per share of Schering-Plough common stock and $22.74 per share of Merck common stock;
 
  •  a premium of 43.8% based on the latest one month’s average market price of $18.08 per share of Schering-Plough common stock and $26.87 per share of Merck common stock;
 
  •  a premium of 64.3% based on the latest twelve months’ average market price of $18.06 per share of Schering-Plough common stock and $33.25 per share of Merck common stock;
 
  •  a premium of 50.4% based on the latest two years’ average market price of $23.24 per share of Schering-Plough common stock and $42.42 per share of Merck common stock.
 
Selected Companies Analysis.  Goldman Sachs reviewed and compared certain financial information and public market multiples for Schering-Plough and Merck to corresponding financial information and public market multiples for the following publicly traded companies in the large cap pharmaceutical industry:
 
  •  U.S.: Abbott Laboratories, Bristol-Myers Squibb Company, Eli Lilly and Company, Johnson & Johnson, Pfizer Inc.
 
  •  U.K.: AstraZeneca PLC, GlaxoSmithKline plc
 
  •  Continental Europe: Bayer AG, Merck KgaA, Novartis AG, Novo Nordisk A/S, Roche Holdings Ltd.
 
Although none of the selected companies is directly comparable to Schering-Plough or Merck, the companies included were chosen because they are publicly traded companies with operations that for purposes of analysis may be considered similar to certain operations of Schering-Plough or Merck.


75


Table of Contents

Goldman Sachs also calculated and compared the selected companies’ estimated price-to-earnings multiples for calendar year 2009 to the corresponding multiples for Schering-Plough and Merck using certain publicly available financial information and the Institutional Brokers’ Estimate System, or IBES. The following table summarizes the results of this analysis:
 
     
Price/Earnings Multiples
 
2009E
 
Novo Nordisk A/S
  15.4x
Abbott Laboratories
  12.7x
Roche Holdings Ltd. 
  11.2x
Johnson & Johnson
  10.7x
Schering-Plough
  10.4x
Merck KGaA
  9.6x
Bristol-Myers Squibb Company
  9.5x
Bayer AG
  9.2x
GlaxoSmithKline plc
  8.8x
Novartis AG
  8.5x
Merck
  7.0x
Eli Lilly and Company
  6.7x
Sanofi-Aventis
  6.6x
Pfizer Inc. 
  6.5x
AstraZeneca PLC
  5.7x
 
Illustrative Discounted Cash Flow Analysis.  Goldman Sachs performed an illustrative discounted cash flow analysis on Schering-Plough using Schering-Plough management forecasts through 2013 and estimates for the Merck/Schering-Plough cholesterol partnership based on year-over-year growth rates for 2013 to 2020. Goldman Sachs calculated the illustrative standalone discounted cash flow value per share of Schering-Plough common stock, consisting of the illustrative discounted cash flow value of the Merck/Schering-Plough cholesterol partnership and the illustrative discounted cash flow value of Schering-Plough excluding the Merck/Schering-Plough cholesterol partnership. Goldman Sachs calculated the illustrative discounted cash flow value for the Merck/Schering-Plough cholesterol partnership through 2020, assuming no terminal value and taking into account the potential 2017 patent expiry, using a discount rate ranging from 8.0% to 9.0% and a compound annual growth rate (excluding additional sales, general and administrative expenses) between 2012 and 2016 ranging from 1.6% to 11.6%. Goldman Sachs calculated the indicative standalone discounted cash flow value of Schering-Plough excluding the Merck/Schering-Plough cholesterol partnership using a discount rate ranging from 8.0% to 9.0% and a perpetuity growth rate ranging from 0.0% to 2.0%. The following table presents the results of this analysis:
 
                         
    Illustrative Discounted Cash Flow Value (per Share) of Schering-Plough
 
    (Including Merck/Schering-Plough Cholesterol Partnership)  
    Discount Rate  
Perpetuity Growth Rate
  8.0%     8.5%     9.0%  
 
0.0%
  $ 20.93     $ 19.78     $ 18.75  
1.0%
  $ 22.76     $ 21.36     $ 20.13  
2.0%
  $ 25.20     $ 23.43     $ 21.90  
 
Goldman Sachs also performed a sensitivity analysis on the impact on the illustrative discounted cash flow value of certain operational events, such as decreases in EBIT margin, increases and decreases in pipeline contribution, risks with respect to Vytorin / Zetia, tax rate increases and exchange rate fluctuation. These analyses resulted in impacts on discounted cash flow values ranging from $(9.00) to $4.00 per share of Schering-Plough common stock.


76


Table of Contents

In addition, Goldman Sachs performed an illustrative pro forma discounted cash flow analysis using Schering-Plough management forecasts and Merck management forecasts, assuming $3.5 billion of synergies phased in over three years (55% in 2010, 80% in 2011 and 100% thereafter), a discount rate ranging from 8.0% to 9.0% and a perpetuity growth rate ranging from (1.0)% to 1.0%. The following table presents the results of this analysis:
 
                         
    Illustrative Pro Forma
 
    Discounted Cash Flow Value
 
    (per Share) of the Combined Company  
    Discount Rate  
Perpetuity Growth Rate
  8.0%     8.5%     9.0%  
 
(1.0)%
  $ 43.47     $ 41.16     $ 39.07  
0.0%
  $ 47.23     $ 44.46     $ 41.99  
1.0%
  $ 52.06     $ 48.64     $ 45.62  
 
Goldman Sachs calculated the illustrative pro forma discounted cash flow value per share of Schering-Plough common stock on an as-converted basis for the merger consideration, using Schering-Plough management forecasts and Merck management forecasts, assuming $3.5 billion of synergies phased in over three years (55% in 2010, 80% in 2011 and 100% thereafter), a discount rate of 8.5% and a 0.0% perpetuity growth rate. The discount rate was derived from a weighted average cost of capital analysis. The illustrative pro forma discounted cash flow value per share of Schering-Plough common stock, on an as-converted basis for the merger consideration, was calculated as the present value of the sum of (i) $10.50 in cash and (ii) the product of 0.5767 multiplied by the illustrative pro forma discounted cash flow value per share of common stock of the combined company. This calculation resulted in an illustrative pro forma discounted cash flow value of $36.14 per share of Schering-Plough common stock on an as-converted basis for the merger consideration.
 
Selected Transactions Analysis.  Goldman Sachs analyzed certain information relating to the following selected transactions in the pharmaceutical industry since 1999 (acquiror — target):
 
  •  2009: Pfizer Inc. — Wyeth
 
  •  2004: Sanofi SA — Aventis
 
  •  2002: Pfizer Inc. — Pharmacia Corporation
 
  •  2000: Pfizer Inc. — Warner-Lambert Company; Glaxo Wellcome plc — SmithKline Beecham plc
 
  •  1999 — Monsanto Company — Pharmacia & Upjohn, Inc.; American Home Products Corporation — Warner-Lambert Company
 
For each of the selected transactions, Goldman Sachs calculated and compared enterprise consideration as a multiple of latest twelve months’ EBIT and revenues, forward price-to-equity multiples and the premium represented by such multiples over a composite price-to-equity multiple for large pharmaceutical companies on the date of such transaction. While none of the companies that participated in the selected transactions are directly comparable to Schering-Plough, the companies that participated in the selected transactions are companies that, for the purposes of analysis, may be considered similar to certain of Schering-Plough’s operations, market size or product profile. The range of enterprise consideration as a multiple of the latest twelve months EBIT for these transactions is 9.2x to 33.9x and as a multiple of the latest twelve months revenues is 2.8x to 7.5x, compared to 11.4x and 2.5x, respectively, for the transaction. The range of forward price-to-equity multiples is 13.6x to 40.1x, representing a premium over the composite price-to-equity multiple for large pharmaceutical companies on the date of such transaction ranging from 5.8% to 53.7%, compared to a forward price-to-equity multiple of 14.0x for the transaction, representing a premium over the composite multiple of 41.1%.
 
Pro Forma Transaction Analysis.  Goldman Sachs prepared illustrative pro forma analyses of the potential financial impact of the transaction using earnings estimates for Schering-Plough and Merck prepared by their respective managements with assumed synergies in the amount of $3.5 billion phased in over three


77


Table of Contents

years (55% in 2010, 80% in 2011 and 100% thereafter). For each of the years 2010 and 2011, Goldman Sachs compared the projected earnings per share of Schering-Plough common stock, on a standalone basis, to the projected earnings per share of the common stock of the combined companies. Based on such analyses, the proposed transaction would be accretive to Schering-Plough’s shareholders on an earnings per share basis in the years 2010 and 2011.
 
In addition, based on the projected dividend to be paid in 2010 on the Schering-Plough common stock of $0.26 per share, based on a 1.5% dividend yield, and on the combined company’s common stock of $1.52 per share, based on a 6.7% dividend yield, Schering-Plough shareholders would receive an additional $0.62 in dividends on a pro forma per share basis.
 
Present Value of Future Share Price Analysis.  Goldman Sachs performed an illustrative analysis of the implied present value of (a) the future price per share of Schering-Plough common stock and (b) the estimated future dividends to be paid by Schering-Plough to holders of such shares. This analysis is designed to provide an indication of the present value of a theoretical future value of a company’s equity as a function of such company’s estimated future earnings and its assumed price to future earnings per share multiple, plus any dividends paid by the company to common equity holders. For this analysis, Goldman Sachs used the financial information for Schering-Plough prepared by Schering-Plough for the fiscal years 2009 to 2013.
 
Goldman Sachs first calculated the implied values per share of Schering-Plough common stock in the years from 2009 to 2013 by applying forward price-to-earnings multiple estimates of 9.4x to 11.4x earnings per share of Schering-Plough common stock for the fiscal years 2009 to 2013. The implied values per share of Schering-Plough common stock in each year were then discounted back using a discount rate of 9.5%. Goldman Sachs also calculated the implied present value of the future estimated dividends per share of Schering-Plough common stock paid by the Company in the years from 2009 to 2013, and then discounted the dividends back using a discount rate of 9.5%. The present value of the implied value per share of Schering-Plough common stock in any given year was calculated as the sum of (i) the present value of the product of the forward price-to-earnings multiple and the earnings per share estimate for that given year and (ii) the present value of each annual dividend paid through the year prior to the given year. This analysis resulted in implied present values ranging from $16.17 to $23.69 per share of Schering-Plough common stock.
 
In addition, Goldman Sachs performed an illustrative analysis of the implied present pro forma value per share of Schering-Plough common stock by applying a blended forward price-to-earnings multiple of 8.1x for the fiscal years 2010 to 2013, using information provided by Schering-Plough and Merck management, $3.5 billion of synergies phased in over three years (55% in 2010, 80% in 2011 and 100% thereafter) and the sale of 50% of Schering-Plough’s Animal Health business segment. The blended forward price-to-earnings multiple is based on Schering-Plough’s current price-to-earnings multiple of 10.4x and Merck’s current price-to-earnings multiple of 7.0x. The implied pro forma values per share of common stock of the combined company as well as the estimated pro forma dividends paid to holders of shares of common stock of the combined company in the years 2010 to 2013 were then discounted back using a discount rate of 9.5%. The implied pro forma present value per share of Schering-Plough common stock in one year was calculated as the sum of (i) $10.50 in cash, (ii) the present value of the product of 0.5767 multiplied by the forward price-to-earnings multiple and the earnings per share estimate per share of common stock of the combined company for that given year and (iii) the present value of the product of 0.5767 multiplied by each estimated pro forma annual dividend per share of common stock of the combined company paid through the year prior to the given year. This analysis resulted in implied present pro forma values ranging from $26.39 to $30.25 per share of Schering-Plough common stock. Applying Schering-Plough’s current price-to-earnings multiple of 10.4x, this analysis resulted in implied present pro forma values ranging from $30.92 to $35.28 per share of Schering-Plough common stock, and applying Merck’s current price-to-earnings multiple of 7.0x, this analysis resulted in implied present pro forma values ranging from $24.16 to $27.76.


78


Table of Contents

Premium Comparison of Selected Transactions.  Goldman Sachs analyzed certain publicly available information relating to selected transactions involving companies in the pharmaceutical industry. Using this information, Goldman Sachs calculated the respective premium, defined as the difference between the price offered to the holders of the shares in the transaction compared to latest, undisturbed market price for the shares of the acquired company (i.e., before any rumors or disclosure, as the case may be, may have affected the share price) and compared these premia to the premia analysis set out above. For its premium comparison, Goldman Sachs selected certain large transactions in the pharmaceutical industry and other transactions with a value greater than $20 billion. The following table sets forth the analysis described above for selected transactions in the pharmaceutical industry:
 
                     
        Date
  Type of
  Premium
 
Target
  Acquirer   Announced   Consideration   Paid  
 
Schering-Plough
  Merck   March 2009   cash/stock     44.7 %
Synthelabo SA
  Sanofi SA   December 1998   all stock     39.6 %
Pharmacia Corporation
  Pfizer Inc.   July 2002   all stock     34.0 %
Schering AG
  Bayer AG   March 2006   all cash     33.4 %
Aventis
  Sanofi SA   January 2004   cash/stock     31.2 %
Warner-Lambert Company
  Pfizer Inc.   November 1999   all stock     29.8 %
Wyeth
  Pfizer Inc.   January 2009   cash/stock     28.8 %
 
The 44.7% premium for the transaction is calculated based on the undisturbed market price of $16.32 per share of Schering-Plough common stock on March 5, 2009 and the undisturbed market price of $22.74 per share of Merck common stock on March 6, 2009. The average premium for transactions with a value greater than $20 billion is 24.1%.
 
Illustrative Break-Up Analysis.  Goldman Sachs performed an illustrative analysis of the break-up values of Schering-Plough’s business segments (Consumer Health, Animal Health, Remicade/golimumab, Vytorin/Zetia and the remainder of Pharmaceuticals), based on information provided by Schering-Plough management. The break-up values were calculated using EBIT multiples, sales multiples or discounted cash flows, as appropriate in Goldman Sachs’s judgment, taking into account tax assumptions provided by Schering-Plough management. This analysis resulted in total aggregate values of the business segments ranging from $34.4 billion to $45.3 billion, based on which the aggregate consideration to be paid to Schering-Plough shareholders pursuant to the merger agreement represents a premium ranging from 1.8% to 34.2% over such total aggregate values.
 
General.  The preparation of a fairness opinion is a complex process and is not necessarily susceptible to partial analysis or summary description. Selecting portions of the analyses or of the summary set forth above, without considering the analyses as a whole, could create an incomplete view of the processes underlying Goldman Sachs’s opinion. In arriving at its fairness determination, Goldman Sachs considered the results of all of its analyses and did not attribute any particular weight to any factor or analysis considered by it. Rather, Goldman Sachs made its determination as to fairness on the basis of its experience and professional judgment after considering the results of all of its analyses. No company or transaction used in the above analyses as a comparison is directly comparable to Schering-Plough or Merck, respectively, or the contemplated transaction.
 
Goldman Sachs prepared these analyses for the purpose of undertaking a study to enable Goldman Sachs to render its opinion to the Schering-Plough board of directors as to the fairness from a financial point of view of, as of the date of the opinion, the $10.50 in cash and 0.5767 shares of New Merck common stock to be paid as consideration for each share of common stock of Schering-Plough to the holders (other than Merck and any of its affiliates) of such shares pursuant to the merger agreement. These analyses do not purport to be appraisals and they do not necessarily reflect the prices at which businesses or securities may be sold. Analyses based upon forecasts of future results are not necessarily indicative of actual future results, which may be significantly more or less favorable than suggested by these analyses. Because these analyses are inherently subject to uncertainty, being based upon numerous factors or events beyond the control of the parties or their respective advisors, none of Schering-Plough, Goldman Sachs or any other person assumes responsibility if future results are materially different from those forecasted.


79


Table of Contents

The $10.50 in cash and 0.5767 shares of New Merck common stock per outstanding share of common stock of Schering-Plough was determined through arm’s-length negotiations between Schering-Plough and Merck and was approved by the Schering-Plough board of directors. Goldman Sachs provided advice to Schering-Plough during these negotiations. Goldman Sachs did not, however, recommend any specific amount of consideration to Schering-Plough or its board of directors or that any specific amount of consideration constituted the only appropriate consideration for the transaction.
 
As described above, Goldman Sachs’s opinion to the Schering-Plough board of directors was one of many factors taken into consideration by the Schering-Plough board of directors in making its determination to approve the merger agreement. The foregoing summary does not purport to be a complete description of the analyses performed by Goldman Sachs in connection with its fairness opinion and is qualified in its entirety by reference to the written opinion of Goldman Sachs attached as Annex C.
 
Goldman Sachs and its affiliates are engaged in investment banking and financial advisory services, securities trading, investment management, principal investment, financial planning, benefits counseling, risk management, hedging, financing, brokerage activities and other financial and non-financial activities and services for various persons and entities. In the ordinary course of these activities and services, Goldman Sachs and its affiliates may at any time make or hold long or short positions and investments, as well as actively trade or effect transactions, in the equity, debt and other securities (or related derivative securities) and financial instruments (including bank loans and other obligations) of Schering-Plough, Merck, the combined company and any of their respective affiliates or any currency or commodity that may be involved in the transaction contemplated by the merger agreement for their own account and for the accounts of their customers. Goldman Sachs acted as financial advisor to Schering-Plough in connection with, and participated in certain of the negotiations leading to, the transaction. In addition, Goldman Sachs has provided certain investment banking and other financial services to Schering-Plough and its affiliates from time to time, including having acted as sole lead arranger on an acquisition bridge financing provided to Schering-Plough (aggregate principal amount of €11.0 billion) in March 2007, sole physical bookrunner on a mandatory convertible preferred offering by Schering-Plough (aggregate amount of $2.5 billion) in August 2007, sole physical bookrunner on a common stock offering by Schering-Plough (aggregate amount of $1.5 billion) in August 2007, joint bookrunner on two investment grade offerings by Schering-Plough (aggregate principal amounts of $2.0 billion and €2.0 billion, respectively) in September 2007, sole financial advisor on Schering-Plough’s acquisition of Organon Biosciences in November 2007, and sole financial advisor on a divestiture of certain of Schering-Plough’s animal health assets in September 2008. Goldman Sachs also has provided certain investment banking and other financial services to Merck and its affiliates from time to time, including having acted as joint bookrunner on Merck’s 5 year investment grade bond offering and swap (aggregate principal amount of $750 million) in November 2006. Goldman Sachs also may provide investment banking and other financial services to Schering-Plough, Merck, the combined company and their respective affiliates in the future. In connection with the above-described services, Goldman Sachs has received, and may receive in the future, compensation.
 
The board of directors of Schering-Plough engaged Goldman Sachs as its financial advisor because it is an internationally recognized investment banking firm that has substantial experience in transactions similar to the transaction described in this joint proxy statement/prospectus. Pursuant to the terms of this engagement letter, Schering-Plough has agreed to pay Goldman Sachs a customary transaction fee, a significant portion of which is contingent upon consummation of the transaction. In addition, Schering-Plough has agreed to reimburse Goldman Sachs for its expenses, including attorneys’ fees and disbursements, and to indemnify Goldman Sachs and related persons against various liabilities, including certain liabilities under the federal securities laws.
 
Opinion of Morgan Stanley & Co. Incorporated.  Schering-Plough retained Morgan Stanley in 2009 to act as its financial advisor in connection with a potential transaction involving Schering-Plough. Schering-Plough selected Morgan Stanley to act as its financial advisor based on Morgan Stanley’s qualifications, expertise, reputation and knowledge of the business and affairs of Schering-Plough. As financial advisor to Schering-Plough, on March 8, 2009, Morgan Stanley rendered to the Schering-Plough board of directors its oral opinion, which opinion was confirmed by delivery of a written opinion dated as of the same date, that, as of such date and based


80


Table of Contents

upon and subject to the various assumptions, qualifications and limitations set forth in its opinion, the merger consideration to be received by the holders of shares of Schering-Plough’s common stock pursuant to the merger agreement was fair from a financial point of view to such holders.
 
The full text of the written fairness opinion of Morgan Stanley, dated March 8, 2009, is attached hereto as Annex D to this joint proxy statement/prospectus and is incorporated by reference herein. The opinion sets forth, among other things, the assumptions made, procedures followed, matters considered and qualifications and limitations of the reviews undertaken by Morgan Stanley in rendering its opinion. You should read the entire opinion carefully and in its entirety. Morgan Stanley’s opinion is directed to the Schering-Plough board of directors and addresses only the fairness from a financial point of view of the merger consideration to be received by the holders of shares of Schering-Plough’s common stock pursuant to the merger agreement as of the date of the opinion. It does not address any other aspect of the transaction and does not constitute a recommendation to the shareholders of Schering-Plough or Merck as to how to vote or act on any matter with respect to the transaction. The summary of the opinion of Morgan Stanley set forth in this joint proxy statement/prospectus is qualified in its entirety by reference to the full text of the opinion.
 
In arriving at its opinion, Morgan Stanley, among other things:
 
  •  reviewed certain publicly available financial statements and other business and financial information of Schering-Plough and Merck, respectively;
 
  •  reviewed certain internal financial statements and other financial and operating data concerning Schering-Plough and Merck, respectively;
 
  •  reviewed certain financial projections prepared by the managements of Schering-Plough and Merck, respectively;
 
  •  reviewed information relating to certain strategic, financial and operational benefits anticipated from the merger, prepared by the managements of Schering-Plough and Merck, respectively;
 
  •  discussed the past and current operations and financial condition and the prospects of Schering-Plough, including information relating to certain strategic, financial and operational benefits anticipated from the transaction, with senior executives of Schering-Plough;
 
  •  discussed the past and current operations and financial condition and the prospects of Merck, including information relating to certain strategic, financial and operational benefits anticipated from the transaction, with senior executives of Merck;
 
  •  reviewed the pro forma impact of the transaction on Merck’s earnings per share, cash flow, consolidated capitalization and financial ratios;
 
  •  reviewed the reported prices and trading activity for Schering-Plough’s common stock and Merck’s common stock;
 
  •  compared the financial performance of Schering-Plough and Merck and the prices and trading activity of Schering-Plough’s common stock and Merck’s common stock with that of certain other publicly traded companies comparable with Schering-Plough and Merck, respectively, and their securities;
 
  •  reviewed the financial terms, to the extent publicly available, of certain comparable acquisition transactions;
 
  •  participated in certain discussions and negotiations among representatives of Schering-Plough and Merck and their financial and legal advisors;
 
  •  reviewed the draft merger agreement dated March 7, 2009, the draft commitment letter from J.P. Morgan Securities Inc. and JPMorgan Chase Bank, N.A. substantially in the form of the draft dated March 6, 2009 and certain related documents; and
 
  •  performed such other analyses, reviewed such other information and considered such other factors as Morgan Stanley had deemed appropriate.


81


Table of Contents

 
In arriving at its opinion, Morgan Stanley assumed and relied upon, without independent verification, the accuracy and completeness of the information that was publicly available or supplied or otherwise made available to it by Schering-Plough and Merck and that formed a substantial basis for its opinion. With respect to the financial projections, including information relating to certain strategic, financial and operational benefits anticipated from the transaction, Morgan Stanley assumed that they had been reasonably prepared on bases reflecting the best currently available estimates and judgments of the respective managements of Schering-Plough and Merck of the future financial performance of Schering-Plough and Merck. In addition, Morgan Stanley assumed that the transaction would be consummated in accordance with the terms described in the draft merger agreement dated March 7, 2009 without any waiver, amendment or delay of any terms or conditions, including, among other things, that Merck would obtain financing in accordance with the terms set forth in the draft commitment letter dated March 6, 2009. Morgan Stanley assumed that in connection with the receipt of all the necessary governmental, regulatory or other approvals and consents required for the proposed transaction, no delays, limitations, conditions or restrictions would be imposed that would have a material adverse effect on the contemplated benefits expected to be derived in the proposed transaction.
 
In its opinion, Morgan Stanley noted that it is not a legal, tax or regulatory advisor and that as financial advisor it relied upon, without independent verification, the assessment of Schering-Plough and Merck and their legal, tax or regulatory advisors with respect to such matters. Morgan Stanley expressed no opinion with respect to the fairness of the amount or nature of the compensation to any of Schering-Plough’s officers, directors or employees, or any class of such persons, relative to the consideration to be received by the holders of shares of Schering-Plough’s common stock in the transaction. Morgan Stanley did not make any independent valuation or appraisal of the assets or liabilities of Schering-Plough or Merck, nor was it furnished with any such appraisals. Morgan Stanley’s opinion was necessarily based on financial, economic, market and other conditions as in effect on, and the information made available to it as of, the date of the opinion. Events occurring after the date of the opinion may affect Morgan Stanley’s opinion and the assumptions used in preparing it, and Morgan Stanley did not assume any obligation to update, revise or reaffirm its opinion. Morgan Stanley’s opinion did not in any manner address the prices at which Schering-Plough’s common stock or Merck’s common stock would trade following the announcement of the transaction or at any other time.
 
In arriving at its opinion, Morgan Stanley was not authorized to solicit, and did not solicit, interest from any party with respect to an acquisition, business combination or other extraordinary transaction, involving Schering-Plough, nor did it negotiate with any party other than Merck.
 
The following is a brief summary of the material analyses performed by Morgan Stanley in connection with its opinion dated March 8, 2009. This summary of financial analyses includes information presented in tabular format. In order to fully understand the financial analyses used by Morgan Stanley, the tables must be read together with the text of each summary. The tables alone do not constitute a complete description of the financial analyses. The analyses listed in the tables and described below must be considered as a whole; considering any portion of such analyses and of the factor considered, without considering all analyses and factors, could create a misleading or incomplete view of the process underlying Morgan Stanley’s fairness opinion. For purposes of its analyses, Morgan Stanley utilized projections based on Wall Street analyst consensus estimates for each of Schering-Plough and Merck and Schering-Plough management forecasts and Merck management forecasts.


82


Table of Contents

Transaction Premium Analysis.  Morgan Stanley calculated the implied premium of the offer value, based on the merger consideration per share of Schering-Plough’s common stock of $10.50 in cash and 0.5767 shares of Merck’s common stock, to the average price of Schering-Plough’s common stock. The average prices of Schering-Plough’s common stock and Merck’s common stock for these calculations were derived from their closing prices on March 5, 2009, for periods varying from one calendar month to three calendar years. Morgan Stanley selected March 5, 2009 for the purpose of its analyses because that was the last trading day before publication of media reports of a potential transaction involving Schering-Plough. The following table summarizes Morgan Stanley’s analysis:
 
                                 
                Schering-Plough
       
    Merck Average
          Average Price per
    Implied Premium to
 
    Price per Share of
    Implied
    Share of Common
    Schering-Plough
 
Range
  Common Stock     Offer Value     Stock     Average Price  
 
Unaffected
  $ 22.74     $ 23.61     $ 16.32       45 %
1 calendar month
  $ 27.29     $ 26.24     $ 18.19       44 %
3 calendar months
  $ 28.13     $ 26.72     $ 17.82       50 %
6 calendar months
  $ 28.64     $ 27.01     $ 16.85       60 %
1 calendar year
  $ 33.37     $ 29.74     $ 18.09       64 %
2 calendar years
  $ 42.48     $ 35.00     $ 23.26       50 %
3 calendar years
  $ 41.64     $ 34.51     $ 22.53       53 %
 
The premium of 44.7% is based on Merck’s unaffected share price as of March 6, 2009 and on Schering-Plough’s unaffected share price as of March 5, 2009.
 
Morgan Stanley also noted that the merger consideration had an implied value of $23.61 per share of Schering-Plough’s common stock based upon the closing price of Merck’s common stock on March 6, 2009, the last trading day prior to announcement of the proposed transaction, and that based on such value, an all-stock transaction using Merck’s closing stock price on March 6, 2009 would have resulted in an exchange ratio of 1.038 shares of Merck’s common stock for each share of Schering-Plough’s common stock. Morgan Stanley compared this exchange ratio to the closing price of Schering-Plough’s common stock relative to Merck’s common stock over varying periods of time and calculated the implied exchange ratio premium for each such period. The following table summarizes Morgan Stanley’s analysis:
 
                 
          Implied Exchange
 
Time Period
  Exchange Ratio     Ratio Premium  
 
3 calendar months
    0.635 x     64 %
6 calendar months
    0.589 x     76 %
1 calendar year
    0.551 x     89 %
2 calendar years
    0.552 x     88 %
3 calendar years
    0.544 x     91 %
 
Premia Paid Analysis.  Morgan Stanley performed a premia paid analysis based upon the premia paid in 23 selected public company transactions that were announced between December 2, 1998 and January 26, 2009 in which the target company was a publicly traded pharmaceutical company and the transaction value was greater than $5 billion. The following table summarizes Morgan Stanley’s analysis of these transactions:
 
         
    Premium to
 
    Price 1-Day
 
    Prior to
 
Precedent Transactions Premia
  Announcement  
 
Mean
    26.6 %
Median
    28.8 %
High
    52.9 %
Low
    (1.1 )%


83


Table of Contents

Morgan Stanley selected a representative range of implied premia and applied this range of premia to the unaffected price of Schering-Plough’s common stock of $16.32 as of March 5, 2009. The following summarizes Morgan Stanley’s analysis:
 
         
    Representative
  Implied Value
Precedent Transaction Financial Statistic
  Premium Range   per Share
 
Premium to Unaffected Stock Price
  25% - 35%   $20.40 - $22.03
 
Morgan Stanley noted that the consideration to be received by holders of Schering-Plough’s common stock pursuant to the merger agreement had an implied value of $23.61 per share, calculated by multiplying the merger exchange ratio of 0.5767 by the closing price of Merck’s common stock of $22.74 as of March 6, 2009 plus $10.50 in cash. Morgan Stanley also noted that Schering-Plough’s closing share price was $16.32 as of March 5, 2009 and $17.63 as of March 6, 2009.
 
No company or transaction utilized in the premia paid analysis is identical to Schering-Plough, Merck or the merger. In evaluating the precedent transactions, Morgan Stanley made judgments and assumptions with regard to general business, market and financial conditions and other matters, which are beyond the control of Schering-Plough and Merck, such as the impact of competition on the business of Schering-Plough, Merck or the industry generally, industry growth and the absence of any adverse material change in the financial condition of Schering-Plough, Merck or the industry or in the financial markets in general, which could affect the public trading value of the companies and the aggregate value of the transactions to which they are being compared.
 
Comparable Company Analysis.  Morgan Stanley performed a comparable company analysis, which attempts to provide an implied value of a company by comparing it to similar companies. Morgan Stanley compared selected financial information for Schering-Plough with publicly available information for comparable pharmaceutical companies that shared similar characteristics with Schering-Plough. The companies used in this comparison included those companies listed below:
 
U.S Pharmaceutical Companies:
 
  •  Abbott Laboratories Inc.
 
  •  Amgen Inc.
 
  •  Bristol-Myers Squibb Co.
 
  •  Eli Lilly & Co.
 
  •  Johnson & Johnson
 
  •  Merck & Co. Inc.
 
  •  Pfizer Inc.
 
European Pharmaceutical Companies:
 
  •  AstraZeneca P.L.C.
 
  •  GlaxoSmithKline P.L.C.
 
  •  Novartis A.G.
 
  •  Roche Holding A.G.
 
  •  Sanofi-Aventis S.A.
 
Based upon Institutional Broker Estimate System, or IBES, consensus estimates for calendar year 2009 earnings per share (“EPS”) and long-term growth rate of EPS, and using the closing prices as of March 6,


84


Table of Contents

2009 for shares of the comparable companies, Morgan Stanley calculated the following ratios for each of these companies:
 
  •  the closing stock price divided by the estimated IBES consensus EPS for calendar year 2009, referred to below as the P/E multiple; and
 
  •  the annual dividend divided by the closing stock price, referred to below as the dividend yield.
 
Based on the analysis of the relevant metrics for each of the comparable companies, Morgan Stanley calculated (i) that the mean P/E multiple was 8.7x and the mean dividend yield was 4.7% and (ii) that Schering-Plough’s P/E multiple as of March 5, 2009, was 9.7x and its dividend yield was 1.6%. Based on the relevant financial statistic(s) as provided by Schering-Plough management and publicly available information, Morgan Stanley calculated that the price offered by Merck for each share of Schering-Plough’s common stock constituted an implied transaction P/E multiple of 14.0x and this represented an approximately 44% premium to Schering-Plough’s P/E multiple as of March 5, 2009.
 
No company included in the comparable company analysis is identical to Schering-Plough. In evaluating the comparable companies, Morgan Stanley made judgments and assumptions with regard to industry performance, general business, economic, market and financial conditions and other matters. Many of these matters are beyond the control of Schering-Plough, such as the impact of competition on the business of Schering-Plough and the industry in general, industry growth and the absence of any material adverse change in the financial condition and prospects of Schering-Plough or the industry or in the financial markets in general. Mathematical analysis, such as determining the arithmetic mean or median, or the high or low, is not in itself a meaningful method of using comparable company data.
 
Equity Research Analyst Price Targets Analysis.  Morgan Stanley reviewed and analyzed the price targets for Schering-Plough’s common stock and Merck’s common stock prepared and published by equity research analysts during the period from February 3, 2009 through March 2, 2009. These targets reflect each analyst’s estimate of the future public market trading price of Schering-Plough’s common stock and Merck’s common stock and are not discounted to reflect present values.
 
Morgan Stanley noted that the range of undiscounted equity analyst price targets of Schering-Plough’s common stock was between $17.00 and $24.00 per share. Morgan Stanley further calculated that using a cost of equity of 9.0% and a discount period of one year, the present value of the equity analyst price target range for Schering-Plough’s common stock was approximately $15.60 to $22.02 per share. In connection with its analysis, Morgan Stanley noted that the consideration to be received by holders of Schering-Plough’s common stock pursuant to the merger agreement had an implied value of $23.61 per share, calculated by multiplying the merger exchange ratio of 0.5767 by the closing price of Merck’s common stock of $22.74 as of March 6, 2009 plus $10.50 in cash. Morgan Stanley also noted that Schering-Plough’s closing share price was $16.32 as of March 5, 2009 and $17.63 as of March 6, 2009.
 
Morgan Stanley also noted that the range of undiscounted equity analyst price targets of Merck’s common stock was between $30.00 and $40.00 per share. Morgan Stanley further calculated that using a cost of equity of 9.0% and a discount period of one year, the present value of the equity analyst price target range for Merck’s common stock was approximately $27.52 to $36.70 per share. In connection with its analysis, Morgan Stanley noted that Merck’s closing share price was $22.74 as of March 6, 2009.
 
In each case above, the 9.0% cost of equity was selected based on a cost of equity calculation that factored in a company’s “beta” which is a measure of a company’s volatility relative to the overall market, a 6% market risk premium and a relevant predicted beta and risk-free rate.
 
The public market trading price targets published by equity research analysts do not necessarily reflect current market trading prices for Schering-Plough’s common stock and Merck’s common stock and these estimates are subject to uncertainties, including the future financial performance of Schering-Plough and Merck and future financial market conditions.
 
Discounted Equity Value Analysis.  Morgan Stanley performed a discounted equity value analysis, which is designed to provide insight into the future value of a company’s common equity as a function of the


85


Table of Contents

company’s future earnings and its current forward price to earnings multiples. The resulting value is subsequently discounted to arrive at a present value for the company’s stock price. Morgan Stanley calculated ranges of implied equity values per share for Schering-Plough based on discounted equity values that were based on estimated 2013 EPS utilizing Wall Street analyst estimates and the Schering-Plough management forecasts. In arriving at the estimated equity values per share of Schering-Plough’s common stock, Morgan Stanley applied a 9.0x to 11.0x next twelve months price to earnings multiple range to Schering-Plough’s expected 2013 earnings per share and discounted those values to present value at an assumed 8.5% to 9.5% cost of equity. Morgan Stanley selected a 9.0x to 11.0x next twelve month price to earnings multiple range based on the next twelve month price to earnings multiples of other pharmaceutical companies that Morgan Stanley viewed as sharing similar characteristics with Schering-Plough and the next twelve month price to earnings multiple of Schering-Plough. Morgan Stanley selected a 8.5% to 9.5% cost of equity range based on a cost of equity calculation that factored in a company’s “beta” which is a measure of a company’s volatility relative to the overall market, a 6% market risk premium and a relevant predicted beta and risk-free rate. Morgan Stanley then added the present value of the estimated dividends paid on Schering-Plough’s common stock over the period beginning on January 1, 2009 through December 31, 2012. The present value of these dividends was calculated using a 8.5% to 9.5% cost of equity. Based on the calculations set forth above, this analysis implied a range for Schering-Plough’s common stock of approximately $16.79 to $21.07 per share based on Wall Street analyst estimates and approximately $18.84 to $23.67 per share based on the Schering-Plough management forecasts. Morgan Stanley noted that the consideration to be received by holders of Schering-Plough’s common stock pursuant to the merger agreement had an implied value of $23.61 per share, calculated by multiplying the merger exchange ratio of 0.5767 by the closing price of Merck’s common stock of $22.74 as of March 6, 2009 plus $10.50 in cash. Morgan Stanley also noted that Schering-Plough’s closing share price was $16.32 as of March 5, 2009 and $17.63 as of March 6, 2009.
 
Morgan Stanley also calculated ranges of implied equity values per share for Merck based on discounted equity values that were based on estimated 2013 earnings per share utilizing Wall Street analyst estimates and the Merck management projections. In arriving at the estimated equity values per share of Merck’s common stock, Morgan Stanley applied a 6.0x to 8.0x next twelve months price to earnings multiple range to Merck’s expected 2013 earnings per share and discounted those values to present value at an assumed 8.5% to 9.5% cost of equity. Morgan Stanley selected a 6.0x to 8.0x next twelve month price to earnings multiple range based on the next twelve month price to earnings multiples of other pharmaceutical companies that Morgan Stanley viewed as sharing similar characteristics with Merck and the next twelve months price to earnings multiple of Merck. Morgan Stanley selected a 8.5% to 9.5% cost of equity range based on a cost of equity calculation that factored in a company’s “beta” which is a measure of a company’s volatility relative to the overall market, a 6% market risk premium and a relevant predicted beta and risk-free rate. Morgan Stanley then added the present value of the estimated dividends paid on Merck’s common stock over the period beginning on January 1, 2009 through December 31, 2012. The present value of these dividends was calculated using a 8.5% to 9.5% cost of equity. Based on the calculations set forth above, this analysis implied a range for Merck’s common stock of approximately $19.84 to $25.57 per share based on Wall Street analyst estimates and approximately $24.25 to $31.68 per share based on the Merck management projections. Morgan Stanley noted that the closing stock price of Merck common stock on March 6, 2009 was $22.74.
 
Discounted Cash Flow Analysis.  Morgan Stanley performed a discounted cash flow analysis, which is designed to imply a value of a company by calculating the present value of estimated future cash flows of the company. Morgan Stanley calculated ranges of implied equity values per share for Schering-Plough based on discounted cash flow analyses as of December 31, 2008 utilizing Wall Street analyst estimates and the Schering-Plough management forecasts. In arriving at the estimated equity values per share of Schering-Plough’s common stock, Morgan Stanley calculated the sum of the discounted cash flows of the Merck/Schering-Plough cholesterol partnership through 2019 and the five-year discounted cash flows and terminal value of the remainder of Schering-Plough. The terminal value was calculated by applying a range of perpetual free cash flow growth rates ranging from 0.0% to 2.0%. The unlevered free cash flows and the terminal value were then discounted to present values using a range of weighted average cost of capital from 8.0% to 9.0%. The weighted average cost of capital is a measure of the average expected return on all of a given company’s equity securities or debt based on their proportions in such company’s capital structure.


86


Table of Contents

Based on the calculations set forth above, this analysis implied a range for Schering-Plough’s common stock of approximately $17.48 to $24.98 per share based on Wall Street analyst estimates and approximately $18.76 to $25.01 per share based on the Schering-Plough management forecasts. Morgan Stanley noted that the consideration to be received by holders of Schering-Plough’s common stock pursuant to the merger agreement had an implied value of $23.61 per share, calculated by multiplying the merger exchange ratio of 0.5767 by the closing price of Merck’s common stock of $22.74 as of March 6, 2009 plus $10.50 in cash. Morgan Stanley also noted that Schering-Plough’s closing share price was $16.32 as of March 5, 2009 and $17.63 as of March 6, 2009.
 
Morgan Stanley also calculated ranges of implied equity values per share for Merck based on discounted cash flow analyses as of December 31, 2008 using Wall Street analyst estimates and the Merck management projections. In arriving at the estimated equity values per share of Merck’s common stock, Morgan Stanley calculated the sum of the discounted cash flows of the Merck/Schering-Plough cholesterol partnership through 2019 and the five-year discounted cash flows and terminal value of the remainder of Merck. The terminal value was calculated by applying a range of perpetual free cash flow rates ranging from (2.0%) to 0.0%. The unlevered free cash flows and the terminal value were then discounted to present values using a range of weighted average cost of capital from 8.0% to 9.0%. Based on the calculations set forth above, this analysis implied a range for Merck’s common stock of approximately $30.34 to $37.46 per share based on Wall Street analyst estimates and $37.84 to $46.12 per share based on the Merck management projections. Morgan Stanley noted that the closing stock price of Merck common stock on March 6, 2009 was $22.74.
 
Sum-of-the-Parts Analysis.  Morgan Stanley performed a sum-of-the-parts analysis which is designed to imply a value of a company based on the separate valuation of the company’s business segments. Morgan Stanley calculated ranges of implied equity values per share for Schering-Plough based on the Schering-Plough management forecasts and assuming a hypothetical disposition of Schering-Plough’s Consumer Health, Animal Health, Merck/Schering-Plough cholesterol partnership and Remicade divisions. Morgan Stanley valued some of Schering-Plough’s divisions using multiple ranges derived from comparable precedent transactions and the others based on discounted cash flow analyses. Morgan Stanley used a 14.0x to 16.0x multiple of estimated 2009 earnings before interest and taxes for Schering-Plough’s Consumer Health division and a 9.0x to 11.0x multiple of estimated 2009 earnings before interest and taxes for the Animal Health division. The Merck/Schering-Plough cholesterol partnership was valued assuming a 20% discount to the discounted cash flows through 2019, an 8.0% — 9.0% weighted average cost of capital and no terminal value. The Remicade/golimumab franchise was valued assuming a 20% discount to the discounted cash flows through 2024, an 8.0% — 9.0% weighted average cost of capital, and a (5.0%) to (25.0%) perpetual decline thereafter. The remaining pharmaceutical division was valued at a multiple range of 1.0x to 1.5x estimated 2009 sales. Based on the multiple ranges described above, and including the value of the tax benefit associated with Schering-Plough’s accumulated net operating loss, this analysis implied a range for Schering-Plough’s common stock of approximately $16.56 to $21.78 per share. Morgan Stanley noted that the consideration to be received by holders of Schering-Plough’s common stock pursuant to the merger agreement had an implied value of $23.61 per share, calculated by multiplying the merger exchange ratio of 0.5767 by the closing price of Merck’s common stock of $22.74 as of March 6, 2009 plus $10.50 in cash. Morgan Stanley also noted that Schering-Plough’s closing share price was $16.32 as of March 5, 2009 and $17.63 as of March 6, 2009.
 
Synergies Valuation.  Morgan Stanley also analyzed the premium paid by Merck as compared to the total value of the $3.5 billion in expected annual, run-rate, pre-tax synergies. The total value of the synergies was calculated using three benchmark methodologies: (i) Morgan Stanley capitalized the $3.5 billion in annual synergies at Merck’s 2009 price to earnings multiple of 7.0x; (ii) Morgan Stanley capitalized the $3.5 billion in annual synergies at Merck’s and Schering-Plough’s blended (based on after-tax earnings before interest and taxes contribution to the combined company) 2009 price to earnings multiple of 7.7x; and (iii) Morgan Stanley calculated the discounted cash flow value of the synergies assuming an 8.5% discount rate; a 7.0x exit multiple applied to 2012 after-tax earnings before interest and taxes of the combined company; costs to achieve synergies of $1.10 per $1.00 of synergies spread equally over the first full three years after the effective date; and a gradual phase-in of the $3.5 billion in annual synergies over the projected period on the following schedule: 55% in calendar year 2010; 80% in calendar year 2011; 100% in calendar year 2012 and


87


Table of Contents

thereafter. These three benchmarks for the total value of the synergies were then compared to the $12.9 billion total-dollar implied premium of the transaction based on Schering-Plough’s stock price as of March 5, 2009. The results of this analysis are outlined below:
 
                         
    2009E P/E Multiple  
    Merck     Blended     DCF
 
Valuation Basis
  (7.0x)     (7.7x)     Value  
    (In billions of dollars)  
 
Total Value of Synergies
  $ 17.1     $ 19.0     $ 17.3  
Premium Paid as a Percentage of Total Value of Synergies
    75.8 %     68.2 %     74.6 %
 
Pro Forma Accretion/Dilution Analysis.  Based on financial information provided by the management of Merck and Schering-Plough and other publicly available information, Morgan Stanley calculated the pro forma impact of the transaction on the earnings per share of Merck’s common stock as a result of the transaction for each of the years ending December 31, 2010 through December 31, 2013 by comparing the projected earnings per share of the pro forma entity and Merck as a standalone entity for each year. This calculation assumed merger consideration of $10.50 per share in cash and 0.5767 shares of Merck’s common stock at a share price of $22.74 as of March 6, 2009, among other assumptions. This analysis indicated that the transaction would be modestly accretive to Merck’s calendar year 2010 estimated earnings per share and significantly accretive to Merck’s calendar years 2011, 2012 and 2013 estimated earnings per share.
 
Pro Forma Trading Analysis.  Morgan Stanley performed a pro forma trading analysis for the purpose of illustrating the potential effect of the combined company trading at various forward multiples on the value of the merger consideration (assuming merger consideration of $10.50 in cash and 0.5767 shares of Merck’s common stock per share of Schering-Plough’s common stock). For purposes of this analysis, Morgan Stanley reviewed a range of pro forma 2009 price to earnings trading multiples, including Merck’s 2009 price to earnings multiple of 7.0x, a blended 2009 price to earnings multiple of 7.7x (based on after-tax earnings before interest and taxes contribution to the combined company), and Schering-Plough’s 2009 price to earnings multiple of 9.7x, each of which was based on Wall Street analyst consensus estimates of the combined company’s 2009 earnings. Using a 9.0% discount rate (i.e., the midpoint in the 8.5% to 9.5% range of Schering-Plough’s cost of equity used by Morgan Stanley for its other analyses), Morgan Stanley then calculated the current value of the merger consideration (assuming merger consideration of $10.50 in cash and 0.5767 shares of Merck’s common stock per share of Schering-Plough’s common stock), based on Wall Street analyst consensus estimates of 2010 — 2013 earnings for each of Schering-Plough and Merck, on the one hand, and the combined Merck management and Schering-Plough management forecasts of estimated 2010 — 2013 earnings, on the other hand. This analysis implied a range for the pro forma entity’s common stock of approximately $24.65 to $31.41 per share based on Wall Street analyst consensus estimates, and approximately $24.95 to $34.73 per share based on the Merck management forecasts and Schering-Plough management forecasts.
 
General
 
In connection with the review of the transaction by the Schering-Plough board of directors, Morgan Stanley performed a variety of financial and comparative analyses for purposes of rendering its opinion. The preparation of a financial opinion is a complex process and is not necessarily susceptible to a partial analysis or summary description. In arriving at its opinion, Morgan Stanley considered the results of all of its analyses as a whole and did not attribute any particular weight to any analysis or factor it considered. Morgan Stanley believes that selecting any portion of its analyses, without considering all analyses as a whole, would create an incomplete view of the process underlying its analyses and opinion. In addition, Morgan Stanley may have given various analyses and factors more or less weight than other analyses and factors, and may have deemed various assumptions more or less probable than other assumptions. As a result, the ranges of valuations resulting from any particular analysis described above should not be taken to be Morgan Stanley’s view of the actual value of Schering-Plough or Merck. In performing its analyses, Morgan Stanley made numerous assumptions with respect to industry performance, general business and economic conditions and other matters. Many of these assumptions are beyond the control of Schering-Plough and Merck. Any estimates contained in


88


Table of Contents

Morgan Stanley’s analyses are not necessarily indicative of future results or actual values, which may be significantly more or less favorable than those suggested by such estimates.
 
Morgan Stanley conducted the analyses described above solely as part of its analysis of the fairness of the merger consideration pursuant to the merger agreement from a financial point of view to holders of shares of Schering-Plough’s common stock and in connection with the delivery of its opinion to the Schering-Plough board of directors. These analyses do not purport to be appraisals or to reflect the prices at which shares of common stock of Schering-Plough might actually trade.
 
Morgan Stanley’s opinion and its presentation to the Schering-Plough board of directors was one of many factors taken into consideration by the Schering-Plough board of directors in deciding to approve the merger agreement. Consequently, the analyses as described above should not be viewed as determinative of the opinion of the Schering-Plough board of directors with respect to the merger consideration or of whether the Schering-Plough board of directors would have been willing to agree to a different merger consideration. The merger consideration was determined through arm’s-length negotiations between Schering-Plough and Merck and was approved by the Schering-Plough board of directors. Morgan Stanley provided advice to Schering-Plough during these negotiations. Morgan Stanley did not, however, recommend any specific merger consideration to Schering-Plough or that any specific merger consideration constituted the only appropriate merger consideration for the merger.
 
Morgan Stanley’s opinion was approved by a committee of Morgan Stanley investment banking and other professionals in accordance with its customary practice.
 
Morgan Stanley is a global financial services firm engaged in the securities, investment management and individual wealth management business. Its securities business is engaged in securities underwriting, trading and brokerage activities, foreign exchange, commodities and derivatives trading, prime brokerage, as well as providing investment banking, financing and financial advisory services. Morgan Stanley, its affiliates, directors and officers may at any time invest on a principal basis or manage funds that invest, hold long or short positions, finance positions, and may trade or otherwise structure and effect transactions, for their own account or the accounts of its customers, in debt or equity securities or loans of Merck, Schering-Plough, or any other company, or any currency or commodity, that may be involved in this transaction, or any related derivative instrument. During the two-year period prior to the date of Morgan Stanley’s opinion, Morgan Stanley (i) provided investment banking, financial advisory and financing services unrelated to the transaction to Schering-Plough for which Morgan Stanley was compensated, including having acted as underwriter and lender for Schering-Plough and (ii) provided financing services to Merck for which Morgan Stanley was compensated, including having acted as a lender for Merck.
 
Under the terms of its engagement letter, Morgan Stanley provided Schering-Plough with financial advisory services in connection with the transaction for which it will be paid a customary fee, a portion of which became payable upon public announcement of the transaction and a substantial portion of which is contingent upon, and will become payable upon, completion of the transaction. Schering-Plough has also agreed to reimburse Morgan Stanley for its expenses incurred in performing its services. In addition, Schering-Plough has agreed to indemnify Morgan Stanley and its affiliates, their respective directors, officers, agents and employees and each person, if any, controlling Morgan Stanley or any of its affiliates against certain liabilities and expenses, including certain liabilities under the federal securities laws, related to or arising out of Morgan Stanley’s engagement.
 
Interests of Merck Directors and Management in the Transaction
 
Under the terms of the merger agreement, all of the directors of Merck immediately before the merger will be directors of New Merck after the merger, and, unless otherwise indicated by Merck prior to the closing of the merger, the officers of Merck immediately before the merger will, after the merger, be officers of New Merck holding the same offices at New Merck as they held with Merck immediately before the merger.


89


Table of Contents

 
Interests of Schering-Plough’s Directors and Management in the Transaction
 
In considering the recommendation of the Schering-Plough board of directors that you vote to approve the merger agreement, you should be aware that aside from their interests as Schering-Plough shareholders, Schering-Plough’s executive officers and directors have financial interests in the merger. The members of Schering-Plough’s board of directors were aware of and considered these interests, among other matters, in evaluating and negotiating the merger agreement and the merger, and in recommending to the shareholders that the merger agreement be approved.
 
As described in more detail below, Schering-Plough’s executive officers, including each of its named executive officers as identified in Schering-Plough’s proxy statement relating to the 2009 annual meeting of shareholders (Robert J. Bertolini, Carrie Cox, Fred Hassan, Thomas P. Koestler and Thomas J. Sabatino, Jr.), are eligible under Schering-Plough’s employee benefit plans and individual agreements to receive severance and other benefits in connection with the completion of the merger or upon a qualifying termination following completion of the merger.
 
Equity Compensation Awards
 
The merger agreement provides that, upon completion of the merger, Schering-Plough stock options, deferred stock units, and performance share awards that are outstanding immediately before completion of the merger will become stock options, deferred stock units, and performance shares with respect to shares of New Merck common stock based on a stock exchange ratio described in the merger agreement. Please see “The Merger Agreement — Treatment of Stock Options and Other Equity Awards” on page 100. For awards granted to employees in and after 2008, Schering-Plough’s equity compensation plans and award agreements generally provide for the immediate vesting and settlement of stock-based awards upon a grantee’s qualifying termination of employment during the two-year period following completion of the merger, except that in the case of performance shares only a prorata portion of the unvested awards will vest. With respect to awards granted prior to January 1, 2008, Schering-Plough’s equity compensation plans and award agreements generally provide for immediate vesting and settlement of stock-based awards (either in cash or shares pursuant to the specific award agreement) upon completion of the merger.
 
Assuming that the merger is completed on October 1, 2009 and each executive officer experiences a qualifying termination upon completion of the merger, based on Schering-Plough equity compensation holdings as of May 15, 2009, (1) the number of unvested stock options to acquire shares of Schering-Plough common stock (at exercise prices ranging from $18.85 to $31.57) held by Bertolini, Cox, Hassan, Koestler, Sabatino, and the 5 other executive officers (as a group) are 552,932; 577,934; 1,818,966; 436,366; 370,332; and 884,863, respectively; (2) the number of unvested deferred stock units in respect of shares of Schering-Plough common stock held by Bertolini, Cox, Hassan, Koestler, Sabatino, and the five other executive officers (as a group), that would vest in connection with the merger are 0; 0; 0; 325,000; 0; and 30,000, respectively; and (3) assuming performance at target levels through the date of completion of the merger, the number of Schering-Plough performance shares held by Bertolini, Cox, Hassan, Koestler, Sabatino, and the five other executive officers (as a group), that would vest in connection with the merger are 185,510; 207,766; 626,156; 134,415; 125,862; and 314,823, respectively. The numbers of shares underlying the awards described above as well as the exercise prices with respect to stock options have been reported before the application of the stock exchange ratio reflecting the merger consideration.
 
None of Schering-Plough’s non-employee directors hold any Schering-Plough stock options or performance shares. In addition, none of Schering-Plough’s non-employee directors hold any unvested deferred stock units.
 
Individual Agreements with Executive Officers.  Schering-Plough has previously entered into individual employment agreements, which include severance and other post-employment benefit provisions, with each named executive officer and each of the five other executive officers. With the exception of Brent Saunders, none of the executive officer’s employment agreements were amended in contemplation with the merger. Moreover, Hassan’s agreement has not been amended since he joined Schering-Plough in 2003 other than as required by changes to income tax regulations. With respect to Saunders, as part of the merger, Schering-


90


Table of Contents

Plough amended Saunders’ employment agreement to provide for a retention bonus in order to compensate him for his efforts in leading Schering-Plough’s integration process following the merger. Each of the executive officers employment agreements were provided to Merck as part of the due diligence process when the merger agreement was being negotiated.
 
As more fully described below, the agreements provide for payment of severance benefits and enhanced pension benefits in the event of a qualifying termination of employment in connection with the merger. In addition, if any of the executive officers becomes subject to the excise tax under Section 4999 of the Code, the agreements provide for an additional payment such that the executive will be placed in the same after-tax position as if no such excise tax had been imposed.
 
Individual Agreements with the Named Executive Officers.  In the event of a qualifying termination, each executive would be entitled to receive the following payments and/or benefits: (1) a pro-rata annual incentive for the year of termination; (2) a lump sum cash severance payment equal to three times the sum of (a) the executive’s annual base salary in effect at the time of termination, (b) the executive’s highest annual bonus paid in the three most recent fiscal years (or in the case of Koestler, his highest target annual incentive opportunity for the past three years or current annual incentive payable, if greater) and (c) for Koestler only, the highest contribution made on behalf of the executive under Schering-Plough’s qualified and nonqualified defined contribution plans for the three calendar years preceding the date of termination; (3) continued medical and other welfare benefits for up to three years following termination; (4) a minimum benefit under Schering-Plough’s SERP equal to 32% (for Hassan), 26% (for Cox) and 35% (for Koestler in connection with the “milestone” program as described in the merger agreement) of their average final earnings and without reduction for early payment; (5) a lump sum supplemental pension payment based on three additional years of deemed employment (for Bertolini, Koestler and Sabatino); (6) supplemental pension benefits without any early retirement reduction factors (for Bertolini, Koestler and Sabatino); (7) three years of additional service credit for purposes of determining retiree medical eligibility (except for Koestler); and (8) retiree medical coverage following the end of the three-year continued coverage period described above (for Koestler) or at age 55 (for Bertolini and Sabatino).
 
Assuming that the merger is completed on October 1, 2009 and the executive experiences a qualifying termination immediately thereafter, (A) the amount of cash severance that will be payable to Bertolini, Cox, Hassan, Koestler and Sabatino, is approximately $7,122,000; $8,106,000; $17,736,000; $4,922,348; and $5,595,300, respectively; and (B) the value of the continued or enhanced medical and other welfare benefits as described above, that will be payable to Bertolini, Cox, Hassan, Koestler and Sabatino is approximately $218,908; $269,930; $130,750; $182,050 and $211,831, respectively.
 
Individual Agreements with other Executive Officers.  Schering-Plough has entered into substantially similar individual agreements with each of its five other executive officers (C. Ron Cheeley, Steven Koehler, Raul Kohan, Lori Queisser and Brent Saunders). If the executive experiences a qualifying termination during the three-year period (or two years in the case of one executive) following the completion of the merger, the executive is entitled to receive (1) a pro-rata annual bonus for the year of termination; (2) a lump sum cash severance payment equal to three times (or two times in the case of one executive) the sum of (a) the executive’s base salary, (b) the executive’s highest target annual incentive opportunity for the past three years (or the current annual incentive if higher), and (c) the highest contribution made on behalf of the executive under Schering-Plough’s qualified and nonqualified defined contribution plans for the three calendar years preceding the date of termination; (3) a lump sum supplemental pension amount based on three additional years (or two years in the case of one executive) of deemed employment; (4) continued medical and other welfare benefits for up to three years (or two years in the case of one executive); (5) supplemental pension benefits without any early retirement reduction factors if the executive is 50 or older at the time of termination; (6) a minimum benefit under Schering-Plough’s SERP equal to 35% of final earnings and without reduction for early payment (for Cheeley in connection with the “milestone” program as described in the merger agreement); (7) retiree medical coverage following the end of the three-year continued coverage period described above (for Cheeley and Kohan) or at age 55 (for Queisser); and (8) in the case of Koehler, immediate eligibility for retiree medical coverage as of the date of termination.


91


Table of Contents

Assuming that the merger is completed on October 1, 2009 and each of these executive experiences a qualifying termination immediately thereafter, (A) the amount of cash severance that will be payable to each of the five other executive officers (as a group) is approximately $12,243,075; and (B) the value of the continued or enhanced medical and other welfare benefits that will be payable to each of the five other executive officers (as a group) is approximately $1,134,801.
 
Pension Benefits
 
As described above, each of the executive officers is entitled to receive certain enhanced pension benefits upon a qualifying termination following the closing of the merger. Assuming that the merger is completed on October 1, 2009 and the executive experiences a qualifying termination immediately thereafter, the amount of enhanced pension benefits that will be payable to Bertolini, Cox, Hassan, Koestler and Sabatino, and the five other executive officers (as a group) is approximately $13,905,200; $7,664,200; $13,179,700; $5,362,000; $3,839,900; and $8,263,200, respectively.
 
Nonqualified Deferred Compensation Plans
 
Schering-Plough maintains certain nonqualified deferred compensation plans in which the executive officers and non-employee directors are eligible to participate.
 
Pursuant to the terms of the Directors Compensation Plan, non-employee directors may elect to defer up to 100% of their annual service fee. Any amounts that have been deferred into a director’s deferred compensation account will be paid to the director in a lump sum in cash within 30 days of completion of the merger. Any portion of the director’s deferred account that is denominated in Schering-Plough common stock, will be cashed out at the highest price paid for a share of Schering-Plough common stock in connection with the merger, or, if higher, the highest fair market value of a share of Schering-Plough common stock during the 60-day period ending on the date of completion of the merger.
 
Each of the executive officers participates in Schering-Plough’s unfunded savings plan and supplemental pension plans. Pursuant to the terms of the unfunded savings plan, participant accounts may be distributed upon completion of the merger, depending on the distribution election that they made under the plan. Pursuant to the terms of the supplemental pension plans, benefits are generally payable to participants in a lump sum in cash immediately following termination of employment unless the participant had previously elected to defer receipt of such amounts.
 
Director, Officer and Employee Indemnification and Insurance
 
From and after the effective time of the Merck merger, New Merck will indemnify and hold harmless each present and former director, officer, employee and fiduciary of Schering-Plough in the same manner as presently provided by Schering-Plough against any costs or expenses, judgments, fines, losses, claims, damages or liabilities incurred in connection with any proceeding arising out of the fact that such person was a director, officer, employee or fiduciary of Schering-Plough. In addition, for six years after the effective time of the merger, New Merck will maintain a directors’ and officers’ insurance policy covering each such person on terms no less favorable than the officers’ and directors’ insurance policy maintained by Schering-Plough on the date hereof. New Merck will not be required to pay an annual premium for this insurance policy in excess of 250% of the annual premium paid by Schering-Plough. The obligation to maintain this policy may be fulfilled by Merck or, with the consent of Merck, Schering-Plough, by purchasing a “tail” policy from an insurer with substantially the same or better credit rating as the current carrier for Schering-Plough’s existing directors’ and officers’ insurance policy.
 
New Merck will maintain for six years after the closing of the transaction charter and by-laws provisions with respect to indemnification and advancement of expenses that are at least as favorable as those contained in New Merck’s charter and by-laws in effect as of the closing of the transaction, or in any indemnification agreements of Schering-Plough or its subsidiaries in effect immediately prior to the closing of the transaction.


92


Table of Contents

 
No Dissenters’ Rights of Appraisal
 
Under New Jersey law, neither the holders of Merck common stock nor the holders of Schering-Plough common stock are entitled to any rights of appraisal with respect to the merger or the share issuance.
 
Listing of New Merck Common Stock
 
It is a condition to the completion of the transactions under the merger agreement that the shares of New Merck common stock issuable to shareholders of Schering-Plough upon consummation of the Schering-Plough merger and the shares of New Merck common stock issuable to shareholders of Merck upon consummation of the Merck merger be approved for listing on the NYSE, subject to official notice of issuance.
 
Legal Proceedings Related to the Transaction
 
Since the announcement of the transaction, several putative class action lawsuits have been filed on behalf of the public shareholders of Schering-Plough. The complaints name as defendants Schering-Plough, its directors, and in certain cases, Merck and Schering-Plough subsidiaries, SP Merger Subsidiary One, Inc. and SP Merger Subsidiary Two, Inc.
 
Eleven of the lawsuits are pending in the Superior Court of New Jersey, Chancery Division, Union County, styled Manson v. Becherer, et al. (UNN-C-37-09), Pirelli Armstrong Tire Corp. Retiree Medical Benefits Trust v. Schering-Plough Corp., et al. (UNN-C-36-09), Erste-Sparinvest Kapitalanlagegesellschaft m.b.H. v. Schering-Plough Corp., et al. (UNN-C-41-09), City of Dearborn Heights, et al. v. Schering-Plough Corp., et al. (UNN-C-48-09), Plotkin v. Becherer, et al. (UNN-L-934-09), Rosenberg v. Hassan, et al. (UNN-L-953-09), Zank v. Hassan, et al. (UNN-L-952-09), Rubery v. Schering-Plough Corp., et al. (UNN-L-998-09), Clark v. Schering-Plough Corp., et al. (UNN-L-997-09), Gardone v. Becherer, et al. (UNN-L-976-09), and Murphy v. Schering-Plough Corp., et al. (UNN-L-996-09). Four of the complaints were filed in the United States District Court for the District of New Jersey, styled Husarsky v. Schering-Plough Corp. et al., 09CV01244; Landesbank Berlin Investment GMBH v. Schering-Plough Corp. et al., 09CV1099; Louisiana Municipal Police Employees Retirement System v. Schering-Plough Corp. et al., 09CV1247; and City of Edinburgh Council as Administering Authority for the Lothian Pension Fund v. Schering-Plough Corp., et al., 09CV1800. On April 30, 2009, the federal actions were consolidated under the caption “In re Schering-Plough/Merck Merger Litig., Civ No. 09-1099.”
 
The complaints variously allege, among other things, that Schering-Plough’s directors breached their fiduciary duties by agreeing to a merger of Schering-Plough with Merck without taking steps to ensure that shareholders would obtain adequate, fair and maximum consideration under the circumstances, and that Schering-Plough and, in certain complaints, Merck aided and abetted the directors’ breaches of duty. The complaints seek, among other things, class action status, an order preliminarily and permanently enjoining the proposed transaction, rescission of the transaction if it is consummated, and attorneys’ fees and expenses. Merck and Schering-Plough intend to vigorously defend against each of these complaints.
 
Two additional putative class action complaints have been filed on behalf of public shareholders of Merck and name as defendants Merck, its board of directors, and Schering-Plough. One complaint was filed in the Superior Court of New Jersey, Chancery Division, Union County, styled Golombuski v. Merck & Co. et al., UNN-C-3809, and one complaint was filed in Superior Court of New Jersey, Chancery Division, Hunterdon County, styled Kahn v. Merck & Co. et al., HUN-C-14008-09. On April 21, 2009, these actions were consolidated in the Supreme Court of Hunterdon County under the caption “In re Merck & Co., Inc. Shareholder Litigation.” The complaints variously allege, among other things, that Merck’s directors breached their fiduciary duties to Merck’s shareholders by failing to make sure that the shareholders were properly represented in the merger, that Merck’s directors engaged in self-dealing, and that they failed to act in good faith towards Merck’s shareholders. These suits also allege that Schering-Plough aided and abetted the breaches by the Merck directors of their fiduciary duties.


93


Table of Contents

The complaints seek, among other things, class action status, an order preliminary and permanently enjoining the proposed transaction, rescission of the transaction if it is consummated, and attorneys’ fees and expenses. Merck and Schering-Plough intend to vigorously defend against each of these complaints.
 
Accounting Treatment
 
The transactions contemplated by the merger agreement will be accounted for under the acquisition method of accounting in conformity with FASB Statement No. 141(R) “Business Combinations” of accounting principles generally accepted in the U.S. New Merck will account for the transaction by using Merck historical information and accounting policies and applying fair value estimates to Schering-Plough as of the date of the transaction.
 
Combined Company Dividend
 
Merck currently pays an annual dividend on shares of its common stock equal to $1.52 per share. Schering-Plough currently pays an annual dividend on shares of its common stock equal to $0.26 per share. The merger agreement contemplates that, prior to completion of the transaction, Merck may continue to pay its regular quarterly cash dividend (not to exceed $0.38 per share), and that Schering-Plough may continue to pay its regular quarterly cash dividend (not to exceed $0.065 per share). Upon completion of the transaction, it is expected that current shareholders of Merck will own approximately 68% of the outstanding shares of New Merck common stock on a fully diluted basis and current shareholders of Schering-Plough will own approximately 32% of the outstanding shares of New Merck common stock on a fully diluted basis. It is currently anticipated that, following completion of the transaction New Merck will maintain the dividend policies of Merck and pay a quarterly dividend of $0.38 per share.
 
The payment of dividends by Merck and Schering-Plough prior to completion of the merger, and by New Merck following completion of the merger, will be subject to approval and declaration by the board of directors of each such company.
 
Treatment of Schering-Plough Convertible Preferred Stock
 
After the merger, each share of Schering-Plough’s 6% Mandatory Convertible Preferred Stock (Schering-Plough 6% preferred stock) will remain outstanding as one share of 6% Mandatory Convertible Preferred Stock of New Merck (New Merck 6% preferred stock).
 
Upon completion of the merger and for a period of fifteen days thereafter, holders of the New Merck 6% preferred stock will be entitled to convert each share of New Merck 6% preferred stock into a number of units of merger consideration equal to the ‘make-whole’ conversion rate determined in accordance with the New Merck’s certificate of incorporation. Each unit of merger consideration will consist of $10.50 in cash and 0.5767 of a share of New Merck common stock. Holders electing to so convert their shares of New Merck 6% preferred stock following the merger will be entitled to receive: (i) all accrued, cumulated and unpaid dividends on those shares of preferred stock; (ii) any dividends on those shares and not yet paid; and (iii) an amount equal to the present value of the dividends that would otherwise be payable in respect of those shares during the period from the date of conversion through August 13, 2010, the mandatory conversion date of the New Merck 6% preferred stock, using a discount rate of 6.75% to determine the present value of those dividends. Assuming completion of the merger on October 1, 2009 and that Schering-Plough had paid in full all dividends on the Schering-Plough 6% preferred stock due and payable prior to that date, upon conversion of a share of New Merck 6% preferred stock on October 1, 2009, the present value of the dividends that would otherwise be payable in respect of that share during the period from the date of conversion through August 13, 2010 would be $14.45.
 
If a holder does not elect a make-whole conversion with respect to shares of New Merck 6% preferred stock, those shares will remain outstanding and be convertible at the option of the holder at any time until those shares become subject to automatic conversion in accordance with their terms.


94


Table of Contents

Additional information regarding the terms of the New Merck 6% preferred stock is located beginning on page 143.
 
Financing of the Transaction
 
Merck estimates that the total amount of funds necessary to complete the proposed merger is approximately $18.4 billion. Merck expects to use available cash and the proceeds of the credit facilities described below, or, if available, proceeds from alternative financing sources, to complete the merger.
 
Merck has agreed to use its reasonable best efforts to obtain the financing on the terms described below. Schering-Plough has agreed to provide, and to use its reasonable best efforts to cause its legal, tax, regulatory, accounting and other representatives to provide, all cooperation reasonably requested by Merck in connection with the financing described below or any alternative debt financing. Notwithstanding the satisfaction or waiver of all of the conditions set forth in the merger agreement, if the proceeds of such financing are not available in full on the date that would otherwise be the closing date, Merck will not be required to effect the closing of the merger and, as such, the closing date will be delayed until the date on which the proceeds of the financing are available in full.
 
On April 20, 2009, Merck obtained the requisite consents for the amendment of its existing $1.5 billion five-year revolving credit facility to allow it to remain in place after the merger. In addition, Merck anticipates that Schering-Plough’s existing $2.0 billion revolving credit facility will remain in place following consummation of the merger.
 
On May 6, 2009, Merck entered into:
 
  •  a $3 billion 364-day bridge loan agreement which we refer to as the bridge loan facility;
 
  •  a $3 billion 364-day asset sale facility agreement which we refer to as the asset sale facility; and
 
  •  a $1 billion 364-day incremental loan agreement which we refer to as the incremental facility.
 
Under each of the new credit facilities, JPMorgan Chase Bank, N.A. is the administrative agent, J.P. Morgan is the sole bookrunner and the sole lead arranger and Banco Santander, S.A. New York Branch, Bank of America Securities LLC, BNP Paribas Securities Corp., Citigroup Global Markets Inc., Credit Suisse (USA) LLC, HSBC Bank USA, National Association, The Royal Bank of Scotland plc, and UBS Securities LLC are the co-arrangers. In addition to J.P. Morgan and the eight co-arrangers, twenty other lenders are party to the bridge loan facility and the asset sale facility and fourteen other lenders are party to the incremental facility. The maximum aggregate exposure for any single lender under the new credit facilities is $875.0 million.
 
The commitments described above and the ability to draw under the new credit facilities or render the amendment of Merck’s existing revolving credit facility effective expire on a “drop-dead date” of December 8, 2009. However, this drop-dead date will be automatically extended to March 8, 2010, if the drop-dead date under the merger agreement is extended to March 8, 2010.
 
Conditions Precedent to the Availability of the Debt Financing
 
The funding of the new credit facilities and, if applicable, the effectiveness of the amendment to Merck’s existing revolving credit facility, is subject to various conditions precedent including:
 
  •  the consummation of the merger in accordance with the merger agreement;
 
  •  the absence, since December 31, 2008, of any material adverse change (as defined in the new credit facilities) with respect to Merck and Schering-Plough taken as a whole;
 
  •  the execution of definitive documentation with respect to the new credit facilities and, if applicable, the amendment to Merck’s existing revolving credit facility (which condition has been satisfied);


95


Table of Contents

 
  •  certification by the chief financial officer of Merck that the ratio of total debt to capitalization of the combined company on a pro forma basis as of the last fiscal quarter ended at least 45 days before closing does not exceed 60%; and
 
  •  other customary closing conditions each as more fully described in the new credit facilities.
 
Credit Facilities
 
Merck is expected to be the borrower under the new credit facilities and, if applicable, Merck’s existing revolving credit facility, as amended, and New Merck will guarantee all of the obligations of Merck under these credit facilities.
 
Interest Rate and Fees
 
Loans under the credit facilities will bear interest, at the borrower’s option, at (1) a rate equal to LIBOR (London Interbank Offered Rate) plus an applicable margin or (2) a rate equal to the higher of (a) the prime rate of JPMorgan Chase Bank, N.A., (b) the federal funds effective rate plus 0.50% and (c) the one-month adjusted LIBOR plus 1%, plus (in each case) an applicable margin. On the closing date, the applicable margins for Merck’s existing revolving credit facility, the asset sale facility and the incremental facility will be in a range between 2.00% to 2.75% for option (1) above and 1.00% to 1.75% for option (2) above, in each case based on the credit rating of New Merck; the applicable margins for the bridge loan facility will be in a range between 2.25% to 3.25% for option (1) above and 1.25% to 2.25% for option (2) above, based on the credit rating of New Merck. After the closing date, the applicable margins to the credit facilities will be subject to increase or decrease based on the credit rating of New Merck and subject to increase after each quarter until the maturity date.
 
Merck has paid, and will pay until the earlier of the date of the funding of the new credit facilities or the drop-dead date, commitment fees to the lenders. Upon the initial funding of the new credit facilities, Merck has also agreed to pay an underwriting fee to the lenders. In addition, following funding of the new credit facilities, Merck will pay to the lenders customary commitment and facility fees (subject to increase or decrease based on the credit rating of New Merck) and, only with respect to the bridge loan facility, duration fees, which will increase every 3 months.
 
Prepayments and Commitment Reductions
 
Under the credit facilities, Merck will be permitted to make voluntary prepayments at any time, without premium or penalty (other than LIBOR breakage costs, if applicable). In addition, Merck will be required to make prepayments of (or, prior to the date the facilities are funded to consummate the merger, to reduce commitments in respect of) term loans under the asset sale facility (in the case of (2) and (3) below, only after repayment in full of the bridge loan facility) and the bridge loan facility with (1) net cash proceeds of non-ordinary course asset sales (subject to certain exceptions, including an exception for up to $100 million of net cash proceeds of asset sales), (2) issuances of debt (other than certain debt, including borrowings under the credit facilities, the issuance of commercial paper, and certain other indebtedness) and (3) net cash proceeds from the issuance of equity of Merck and New Merck (other than any issuance pursuant to the merger agreement, the issuance of equity pursuant to employee stock plans and other similar arrangements currently existing or established in the ordinary course and certain other equity issuances).
 
Other Terms
 
The credit facilities contain customary representations and warranties, affirmative covenants and negative covenants, including restrictions on liens, mergers and consolidations and maintenance of a maximum ratio of total debt to capitalization of 60%, in each case applicable to New Merck and its subsidiaries. The bridge loan facility contains the following additional negative covenants (subject to exceptions and baskets): limitations with respect to non-guarantor indebtedness, limitations on dividends and share repurchases, restrictions on subsidiary distributions and negative pledges, restrictions on investments and restrictions on transactions with


96


Table of Contents

affiliates. The credit facilities also include customary events of default, including a change of control default. The credit facilities will be unsecured.
 
Senior Notes Debt Financing
 
Merck intends to issue senior unsecured notes (senior notes) in one or more series in an aggregate principal amount of at least $3 billion. The net proceeds of any issuance of senior notes are expected to be used in lieu of the bridge loan facility to finance a portion of the cash consideration payable to Schering-Plough shareholders in the Schering-Plough merger or, if issued after the completion of the merger, to repay outstanding amounts under the bridge loan facility. The net proceeds of any issuance of senior notes may also be used for general corporate purposes.
 
Regulatory Approvals
 
Merck and Schering-Plough have agreed to use their reasonable best efforts to take, or cause to be taken, all actions to do, or cause to be done, all things necessary, proper or advisable to obtain all required regulatory approvals for completion of the merger. If any objections are asserted by any governmental entity with respect to the merger or if any investigation or proceedings are instituted by a governmental entity challenging the merger under applicable antitrust laws, or if any order is issued enjoining the merger under applicable antitrust laws, Merck and Schering-Plough have agreed to use reasonable best efforts to defend any such action or proceeding and to have reversed, terminated, lifted, or vacated any stay, temporary restraining order, other injunctive relief or other order that is in effect and that could prevent or delay consummation of the transaction.
 
However, notwithstanding the foregoing obligations, Merck will not be obligated to take any action that would result in, or would be reasonably likely to result in, making or offering commitments or undertakings, executing or carrying out any agreement or submitting to any law or order (1) requiring the license, sale, divestiture or other disposition of any equity interests of a subsidiary of Merck or Schering-Plough or business, assets or products of Merck, Schering-Plough or their respective subsidiaries, or (2) that otherwise places a limitation on the freedom of action of Merck or Schering-Plough with respect to, or their ability to retain, any business, asset or product ((1) and (2) being regulatory divestitures), which in the case of (1) and (2) would result in, individually or in the aggregate, a one year loss of net sales revenues (based on 2008 net sales revenues) in excess of $1 billion (excluding any loss of net sales revenues related to the license, sale, divestiture or other disposition or holding separate of Schering-Plough’s animal health segment and Merck’s direct or indirect interest in Merial Ltd.). Furthermore, Schering-Plough agrees it will not commit to, enter into, consent to or acquiesce to any regulatory divestiture whether to a governmental entity or a third party without either the consent of Merck or as directed by Merck.
 
Department of Justice, Federal Trade Commission and Other United States Antitrust Authorities
 
The transactions contemplated by the merger agreement are subject to the HSR Act. The HSR Act and related rules prohibit the completion of transactions such as the proposed merger unless the parties notify the Federal Trade Commission, or the FTC, and the Antitrust Division of the Department of Justice, or the DOJ, in advance. The HSR Act further provides that a transaction notifiable under the HSR Act, such as the proposed merger, may not be completed until the expiration of a 30 calendar-day waiting period, or the early termination of that waiting period, following the parties’ filing of their respective HSR Act notification forms. If the DOJ or the FTC issues a Request for Additional Information and Documentary Material prior to the expiration of the waiting period, the parties must observe a second 30-day waiting period, which would begin to run only after both parties have substantially complied with the request for information, unless the waiting period is terminated earlier or extended with the consent of the parties.
 
Merck and Schering-Plough each filed its required HSR notification and report form with respect to the merger on April 17, 2009, commencing the initial 30-day waiting period. On May 18, 2009, Schering-Plough, with the concurrence of Merck, voluntarily withdrew its notification and report form. Schering-Plough refiled the required notification and report form on May 20, 2009, at which time a new initial 30-day


97


Table of Contents

waiting period commenced. Schering-Plough and Merck are working cooperatively with the FTC and expect to close the transaction during the 4th quarter of 2009.
 
At any time before or after the merger is completed, either the DOJ or FTC could take action under the antitrust laws in opposition to the merger, including seeking to enjoin the transaction or seeking divestiture of substantial assets of Merck or Schering-Plough or their subsidiaries. Private parties also may seek to take legal action under the antitrust laws under some circumstances. Based upon an examination of information available relating to the businesses in which the companies are engaged, Merck and Schering-Plough believe that the merger will receive the necessary regulatory clearance. However, Merck and Schering-Plough can give no assurance that a challenge to the merger on antitrust grounds will not be made, or, if such a challenge is made, that Merck and Schering-Plough will prevail.
 
In addition, the merger may be reviewed by the attorneys general in the various states in which Merck and Schering-Plough operate. There can be no assurance that one or more state attorneys general will not attempt to file an antitrust action to challenge the merger.
 
European Union
 
Both Merck and Schering-Plough sell products to customers based in the European Union. The EC Merger Regulation requires notification of and approval by the European Commission of mergers or acquisitions involving parties with worldwide sales and European Union sales exceeding given thresholds. Merck and Schering-Plough will file a formal notification of the transaction with the European Commission as promptly as reasonably practicable and advisable. The European Commission will have 25 business days after receipt of the formal notification, which period may be extended by the European Commission to up to 35 business days in certain circumstances, to issue its decision regarding the merger. If, following this phase I review period, the European Commission determines that the merger raises serious competition concerns, it would initiate a phase II investigation. The basic period for a phase II investigation is 90 business days, which may be extended to up to 105 business days if remedies are offered by the parties on or after the 55th day of the investigation. An additional further extension of 20 business days can also be sought in certain circumstances.
 
Other Non-U.S. Approvals to be Obtained
 
The completion of the merger is also subject to certain filing requirements and/or approvals under the competition laws of Canada, China, Mexico and Switzerland.
 
Canada
 
The merger is subject to prior notification to the Commissioner of Competition under the Competition Act of Canada (Competition Act), and the completion of the merger is subject to the expiration, waiver or termination of the waiting period under the Competition Act. In addition, the Commissioner shall have either issued an advance ruling certificate under section 102 of the Competition Act or provided a no-action letter to Merck, indicating that the Commissioner does not, at that time, intend to make an application under Section 92 of the Competition Act in connection with the merger.
 
China
 
The merger is subject to approval under the Anti-Monopoly Law 2008 of the People’s Republic of China, or the termination or expiration of the applicable mandatory waiting period, whichever is sooner.
 
Mexico
 
The merger is subject to approval from the Federal Competition Commission of Mexico, under the Federal Competition Law 1992, as amended. Specifically, if within ten business days of filing with the Federal Competition Commission, the Federal Competition Commission issues an order (standstill order) that the


98


Table of Contents

parties refrain from completing the merger until written approval is obtained, then such written approval must be received.
 
Switzerland
 
The merger is subject to approval from the Swiss Competition Commission under the Swiss Federal Act on Cartels and other Restraints of Competition 1996, as amended, or the termination or expiration of the applicable mandatory waiting period, whichever is sooner.
 
Timing
 
Merck and Schering-Plough cannot assure you that all of the regulatory approvals described above will be obtained and, if obtained, Merck and Schering-Plough cannot assure you as to the timing of any approvals, ability to obtain the approvals on satisfactory terms or the absence of any litigation challenging such approvals. Merck and Schering-Plough also cannot assure you that the DOJ, the FTC or any state attorney general, the European Commission or any other governmental entity or any private party will not attempt to challenge the merger on antitrust grounds, and, if such a challenge is made, Merck and Schering-Plough cannot assure you as to its result.
 
Merck and Schering-Plough are not aware of any material governmental approvals or actions that are required for completion of the merger other than those described above, though Merck and Schering-Plough have made, and expect to make, antitrust notifications in a number of other jurisdictions. It is presently contemplated that if any such additional material governmental approvals or actions are required, those approvals or actions will be sought. There can be no assurance, however, that any additional approvals or actions will be obtained.
 
THE MERGER AGREEMENT
 
The following summary describes certain material provisions of the merger agreement and is qualified in its entirety by reference to the merger agreement. The merger agreement is attached to this joint proxy statement/prospectus as Annex A for purposes of providing you with information regarding its terms, and is incorporated by reference into this joint proxy statement/prospectus. It is not intended to provide any other factual information about either Merck or Schering-Plough. This summary may not contain all of the information about the merger agreement that may be important to you. We encourage you to read the merger agreement carefully and in its entirety.
 
The Transaction
 
Upon the terms and subject to the conditions set forth in the merger agreement, SP Merger Subsidiary One, Inc., a wholly owned subsidiary of Schering-Plough, will be merged with and into Schering-Plough. Schering-Plough will be the surviving corporation in this merger, which is referred to as the Schering-Plough merger. At the effective time of this merger, Schering-Plough’s name will be changed to “Merck & Co., Inc.,” and is referred to as New Merck.
 
Immediately after the effective time of the Schering-Plough merger, upon the terms and subject to the conditions set forth in the merger agreement, SP Merger Subsidiary Two, Inc., a second wholly owned subsidiary of Schering-Plough, will be merged with and into Merck. Merck will be the surviving corporation in this merger. At the effective time of this merger, Merck will change its name. As a result of this merger, Merck will become a wholly owned subsidiary of New Merck.
 
Closing and the Effective Time of the Merger
 
The consummation of the merger will take place on the fifth business day after the satisfaction or waiver of the conditions set forth in the merger agreement (other than those conditions that by their terms are to be satisfied at the closing, but subject to the satisfaction or waiver of such conditions at the time of the closing)


99


Table of Contents

unless another time or date is agreed on by Merck and Schering-Plough. See “The Merger Agreement — Conditions to the Transaction” beginning on page 113.
 
Notwithstanding the satisfaction or waiver of all of the conditions set forth in the merger agreement, if the full proceeds of the financing are not available on the date that would otherwise be the closing date, Merck will not be required to effect the closing until the date on which the proceeds of the financing are available.
 
Directors and Officers of New Merck
 
Prior to the closing, all but three of the members of Schering-Plough’s board of directors will resign effective upon completion of the Schering-Plough merger. The three directors that do not resign will remain as directors of New Merck. Also prior to the closing, Schering-Plough’s board of directors will elect as directors of New Merck, effective upon completion of the Schering-Plough merger, all of the persons who are members of the board of directors of Merck immediately prior to the effective time of the Schering-Plough merger and those other individuals as Merck will designate in writing prior to the closing, each to hold office in accordance with the certificate of incorporation and bylaws of New Merck. In addition, unless otherwise indicated by Merck in writing, the board of directors of Schering-Plough will appoint, effective upon completion of the Schering-Plough merger, the persons who are officers of Merck immediately prior to the closing of the Schering-Plough merger as officers, holding the same offices of New Merck, each to hold office in accordance with the certificate of incorporation and bylaws of New Merck, and, effective upon completion of the Schering-Plough merger, remove the persons who are officers of Schering-Plough immediately prior to the effective time of the Schering-Plough merger.
 
Merger Consideration
 
Conversion of the Schering-Plough Common Stock in the Schering-Plough Merger
 
At the effective time of the Schering-Plough merger, each issued and outstanding share of Schering-Plough common stock (other than shares of Schering-Plough common stock owned by Schering-Plough, Merck or their subsidiaries that will be cancelled or shares held by a wholly owned subsidiary of Schering-Plough that will be converted solely into common stock of New Merck as contemplated by the merger agreement) will be converted into the right to receive 0.5767 of a validly issued, fully paid and nonassessable share of common stock of New Merck and $10.50 in cash.
 
Treatment of the Schering-Plough 6% Mandatory Convertible Preferred Stock in the Schering-Plough Merger
 
After the Schering-Plough merger, each issued and outstanding share of Schering-Plough 6% preferred stock shall remain outstanding as one share of New Merck 6% preferred stock.
 
Conversion of the Merck Common Stock in the Merck Merger
 
At the effective time of the Merck merger, each issued and outstanding share of Merck common stock (other than shares to be cancelled in accordance with the merger agreement) will be converted into one validly issued, fully paid and nonassessable share of common stock of New Merck. All certificates and book-entry shares formerly representing common stock of Merck will, without any action on the part of holders thereof, represent a number of shares of New Merck equal to the number of shares of common stock of Merck such certificates and book-entry shares represented immediately prior to completion of the Merck merger.
 
Treatment of Stock Options and Other Equity Awards
 
Merck Stock Options and Other Equity Awards
 
At the effective time of the Merck merger, each outstanding equity-based award, including stock options, performance share units and restricted stock units granted pursuant to any Merck stock incentive plan, whether vested or unvested, and all Merck stock incentive plans will be assumed by New Merck. The assumed Merck equity awards will have the same terms and conditions as were applicable to such equity awards prior to the


100


Table of Contents

effective time of the Merck merger except that they will be exercisable or settled, as applicable, for shares of common stock of New Merck and except for certain changes that may be necessary to reflect the Merck merger.
 
Schering-Plough Options and Other Equity Awards.
 
Schering-Plough Options.   Each Schering-Plough option outstanding at the effective time of the Schering-Plough merger, whether vested or unvested, will be converted into an option entitling its holder to acquire, upon exercise, a number of shares of common stock of New Merck equal to the product of (x) the sum of 0.5767 plus the fraction resulting from dividing $10.50 by the closing price per share of Merck common stock on the last trading day immediately preceding the date of the closing of the transaction, and (y) the number of shares of Schering-Plough common stock subject to such converted Schering-Plough option immediately prior to the effective time of the Schering-Plough merger. The converted Schering-Plough options will have an exercise price per share of New Merck common stock equal to the quotient of (x) the per-share exercise price of the converted Schering-Plough option immediately prior to the effective time of the Schering-Plough merger, and (y) the sum of 0.5767 plus the fraction resulting from dividing $10.50 by the closing price per share of Merck common stock on the last trading day immediately preceding the date of the closing of the transaction.
 
Schering-Plough Deferred Stock Units/Restricted Stock Units.  Each Schering-Plough deferred stock unit and restricted stock unit outstanding at the effective time of the Schering-Plough merger will be adjusted so that its holder will be entitled to receive, upon settlement, a number of shares of common stock of New Merck equal to the product of (x) the sum of 0.5767 plus the fraction resulting from dividing $10.50 by the closing price per share of Merck common stock on the last trading day immediately preceding the date of the closing of the transaction and (y) the number of shares of Schering-Plough common stock subject to such Schering-Plough deferred stock unit or restricted stock unit immediately prior to the effective time of the Schering-Plough merger.
 
Schering-Plough Performance Awards.  Each Schering-Plough performance-based award or performance-based share unit award outstanding at the effective time of the Schering-Plough merger will vest in accordance with the terms and conditions applicable to such performance award immediately prior to the effective time of the Schering-Plough merger and be adjusted into the number of shares of common stock of New Merck determined by multiplying (x) the number of shares subject to such Schering-Plough performance award by (y) the sum of 0.5767 plus the fraction resulting from dividing the cash portion of $10.50 by the closing price per share of Merck common stock on the last trading day immediately preceding the date of the closing of the transaction.
 
Exchange and Payment Procedures in the Schering-Plough Merger
 
Merck will choose an exchange agent reasonably satisfactory to Schering-Plough. At or prior to the effective time of the Schering-Plough merger, Schering-Plough will deposit, or cause to be deposited, with the exchange agent book-entry shares (which, to the extent subsequently requested, shall be exchanged for certificates) representing the total number of shares of common stock of New Merck issuable pursuant to the Schering-Plough merger and the aggregate amount of cash lent by one or more non-U.S. subsidiaries of Merck to certain subsidiaries of Schering- Plough for payment in satisfaction of debt owed by such subsidiaries to Schering-Plough), and Merck will cause the proceeds of the financing to be deposited with the exchange agent, which, together with the cash deposited or caused to be deposited by Schering-Plough, will be sufficient to pay the appropriate cash consideration payable pursuant to the merger. Promptly (and no more than five (5) business days) after the effective time of the Schering-Plough merger, the exchange agent will mail each holder of record of certificates for common stock of Schering-Plough a letter of transmittal and instructions for use in surrendering the certificates in exchange for whole shares of New Merck common stock, cash in lieu of fractional shares, the cash portion of the merger consideration and any dividends or other distributions payable on the shares of New Merck common stock to be received in exchange for shares of Schering-Plough common stock.


101


Table of Contents

Upon surrender of a Schering-Plough certificate for cancellation to the exchange agent, together with a duly executed letter of transmittal, the exchange agent will issue and deliver to the holder of such certificate book-entry shares of New Merck common stock (unless the holder specifically requests that shares be delivered in the form of certificates) and a check or wire transfer in the amount of the cash merger consideration and cash in lieu of fractional shares (net of required tax withholdings) that the holder is entitled to receive. Until surrendered as described, each certificate will be deemed at any time after the effective time of the Schering-Plough merger to represent only the right to receive the Schering-Plough merger consideration and any dividends and other distributions which the holder has the right to receive. Promptly after the effective time of the Schering-Plough merger, the exchange agent will issue and deliver to each holder of book-entry shares of Schering-Plough common stock book-entry shares of New Merck common stock (unless the holder specifically requests that shares be delivered in the form of certificates) and a check or wire transfer in the amount of the cash merger consideration and cash in lieu of fractional shares (net of required tax withholdings) that the holder is entitled to receive, without such holder being required to deliver any certificates representing Schering-Plough common stock or a letter of transmittal to the exchange agent. Any shares of New Merck common stock and any cash consideration that remains unclaimed for 180 days after the completion of the Schering-Plough merger will be delivered to New Merck, and so any holder of Schering-Plough common stock after such period must look to New Merck for exchanging such shares of common stock for the cash consideration of $10.50 per share, whole shares of New Merck common stock, cash in lieu of fractional shares and any dividends or other distributions payable.
 
New Merck will not issue any fractional shares of its common stock upon the surrender of certificates or in exchange for book-entry shares. Holders of shares of Schering-Plough common stock will receive cash in lieu of fractional shares.
 
Dividends and distributions declared or made on shares of common stock of New Merck with a record date after the effective time of the Schering-Plough merger will not be paid to holders of Schering-Plough certificates until the holder surrenders such certificate. Upon surrender of such certificates, the holder will receive the dividends or distributions with a record date after the effective time of the Schering-Plough merger paid with respect to such whole shares of common stock of New Merck and, at the appropriate date, the dividends or distributions, with a record date after the effective time of the Schering-Plough merger but before such surrender and a payment date after such surrender, payable with respect to such whole shares of common stock of New Merck.
 
Certain Representations and Warranties
 
The merger agreement contains customary representations and warranties made by Merck and Schering-Plough to each other. These representations and warranties are subject to qualifications and limitations agreed to by Merck and Schering-Plough in connection with negotiating the terms of the merger agreement. Some of the more significant of the mutual representations and warranties relate to:
 
  •  organization and qualification;
 
  •  significant subsidiaries;
 
  •  corporate authority to enter into the merger agreement and the other transactions contemplated by the merger agreement;
 
  •  required governmental approvals;
 
  •  capital stock;
 
  •  SEC filings, financial statements and compliance with the Sarbanes-Oxley Act of 2002;
 
  •  absence of changes or events that have had or could reasonably be expected to have a material adverse effect;
 
  •  existence and validity of, and compliance with, material contracts;
 
  •  intellectual property;


102


Table of Contents

 
  •  litigation;
 
  •  possession of requisite permits and compliance with laws;
 
  •  regulatory compliance;
 
  •  certain employee benefits matters;
 
  •  taxes and other tax matters;
 
  •  maintenance of adequate insurance;
 
  •  opinions of their respective financial advisors;
 
  •  interested shareholders; and
 
  •  inapplicability of state anti-takeover statutes and rights agreements.
 
Schering-Plough has made additional representations to Merck relating to:
 
  •  certain labor and employee relations matters;
 
  •  compliance with environmental laws and certain other environmental matters;
 
  •  transactions with affiliates;
 
  •  brokers’ and finders’ fees;
 
  •  ownership and operation of Merger Sub 1 and Merger Sub 2; and
 
  •  certain intercompany notes.
 
In addition, Merck has made certain representations relating to the financing. Many of Schering-Plough’s and Merck’s representations and warranties are qualified by a material adverse effect standard.
 
For purposes of the merger agreement, “material adverse effect,” with respect to either party, is defined to mean a material adverse effect on the business, financial condition or results of operations of the party and its subsidiaries, taken as a whole, or any event that prevents or materially delays, or would be reasonably expected to prevent or materially delay, consummation by the party of the transactions contemplated by the merger agreement or the performance by such party of any of its material obligations under the merger agreement; provided, that any effect resulting from any of the following events shall not be considered when determining whether a material adverse effect has occurred:
 
  •  any change or development in United States financial, credit or securities markets, general economic or business conditions, or political or regulatory conditions, to the extent such changes do not have a disproportionate effect on the business, financial condition or results of operations of the party and its subsidiaries, taken as a whole, relative to other participants in the pharmaceutical (including animal health, biotechnology and consumer health) industry;
 
  •  any act of war, armed hostilities or terrorism or any worsening thereof, to the extent such changes do not have a disproportionate effect on the business, financial condition or results of operations of the party and its subsidiaries, taken as a whole, relative to other participants in the pharmaceutical (including animal health, biotechnology and consumer health) industry;
 
  •  any change in law or U.S. GAAP or the interpretation or enforcement of either, to the extent such changes do not have a disproportionate effect on the business, financial condition or results of operations of the party and its subsidiaries, taken as a whole, relative to other participants in the pharmaceutical (including animal health, biotechnology and consumer health) industry;
 
  •  any change in the pharmaceutical (including animal health, biotechnology and consumer health) industry, to the extent such changes do not have a disproportionate effect on the business, financial condition or results of operations of the party and its subsidiaries, taken as a whole, relative to other


103


Table of Contents

  participants in the pharmaceutical (including animal health, biotechnology and consumer health) industry;
 
  •  the negotiation, execution, delivery, performance, consummation, potential consummation or public announcement of the merger agreement or the transactions contemplated by the merger agreement, including any litigation resulting therefrom or with respect thereto, and any adverse change in customer, distributor, employee, supplier, financing source, licensor, licensee, sub-licensee, shareholder, co-promotion, collaboration or joint venture partner or similar relationships resulting therefrom or with respect thereto, including as a result of the identity of the other party to the merger;
 
  •  any failure of Schering-Plough or Merck, as applicable, or any of its subsidiaries to meet, with respect to any period or periods, any internal or industry analyst projections, forecasts, estimates of earnings or revenues, or business plans (however, the facts and circumstances giving rise to such failure that are not otherwise excluded from the definition of material adverse effect may be taken into account in determining whether a material adverse effect has occurred);
 
  •  any change, in and of itself, in the market price or trading volume of the Schering-Plough or Merck common stock, as applicable (however, the facts and circumstances giving rise to such change that are not otherwise excluded from the definition of material adverse effect may be taken into account in determining whether a material adverse effect has occurred);
 
  •  the taking of any action required by the merger agreement; and
 
  •  certain specified events related to or arising out of or in connection with the business(es) of Merck and Schering-Plough.
 
THE DESCRIPTION OF THE MERGER AGREEMENT IN THIS JOINT PROXY STATEMENT/PROSPECTUS HAS BEEN INCLUDED TO PROVIDE YOU WITH INFORMATION REGARDING ITS TERMS. THE MERGER AGREEMENT CONTAINS REPRESENTATIONS AND WARRANTIES MADE BY AND TO THE PARTIES AS OF SPECIFIC DATES. THE STATEMENTS EMBODIED IN THOSE REPRESENTATIONS AND WARRANTIES WERE MADE FOR PURPOSES OF THE CONTRACTS BETWEEN THE PARTIES AND ARE SUBJECT TO QUALIFICATIONS AND LIMITATIONS AGREED BY THE PARTIES IN CONNECTION WITH NEGOTIATING THE TERMS OF THE MERGER AGREEMENT. IN ADDITION, CERTAIN REPRESENTATIONS AND WARRANTIES WERE MADE AS OF A SPECIFIED DATE, MAY BE SUBJECT TO A CONTRACTUAL STANDARD OF MATERIALITY DIFFERENT FROM THOSE GENERALLY APPLICABLE TO SHAREHOLDERS, OR MAY HAVE BEEN USED FOR THE PURPOSE OF ALLOCATING RISK BETWEEN THE PARTIES RATHER THAN ESTABLISHING MATTERS AS FACTS.
 
Conduct of Business Pending Completion of the Merger
 
Pending the consummation of the transaction, except as contemplated by the merger agreement or legally required or unless otherwise consented to in writing by the other party (such consent not to be unreasonably withheld or delayed), each of Merck and Schering-Plough have agreed to conduct their respective businesses in all material respects in the ordinary and usual course, consistent with past practice, and, to the extent consistent therewith, use reasonable best efforts to preserve existing assets and business organizations intact, maintain existing relations and goodwill with customers, suppliers, distributors, creditors, lessors, clinical trial investigators and managers of clinical trials, and comply in all material respects with applicable laws.
 
Unless otherwise permitted under the merger agreement, or as required by law or the requirements of a stock exchange or regulatory organization applicable to Schering-Plough or any of its subsidiaries or the terms of a contract binding on Schering-Plough or its subsidiaries, or to the extent Merck shall otherwise consent in writing, Schering-Plough has generally agreed not to:
 
  •  propose or adopt any changes to its organizational documents or the organizational documents of its subsidiaries;


104


Table of Contents

 
  •  declare or pay any dividend or distribution on any shares of capital stock other than dividends paid by a wholly owned subsidiary of Schering-Plough to its parent corporation and regular quarterly dividends of not more than $0.065 per share paid on the common stock of Schering-Plough and $3.75 per share on the Schering-Plough 6% preferred stock;
 
  •  adjust, split, combine, reclassify or otherwise amend the terms of its capital stock or equity interests or issue, grant, deliver, sell, repurchase, redeem, acquire, encumber, pledge, dispose of or otherwise transfer any shares of its capital stock or equity interests, or any securities convertible into or exchangeable or exercisable for its capital stock or equity interests, other than pursuant to the exercise of options and settlement of restricted stock units, deferred stock units and performance awards or pursuant to the conversion of outstanding convertible preferred stock, provided that Schering-Plough may continue to grant equity awards in the ordinary course of business consistent with past practice to its and its subsidiaries’ directors, officers and employees;
 
  •  increase the compensation to directors, officers or employees, except for, with respect to officers and employees who are not senior employees, certain increases made in the ordinary and usual course of business consistent with past practice in timing and amount and increases made in connection with the completion of Schering-Plough’s integration of global compensation and benefits and, with respect to certain senior employees, certain pre-approved increases; increase the benefits of any past or present director, officer, employees or service providers who provide services exclusively to Schering-Plough except for increases made in the ordinary and usual course of business consistent with past practice and increases made in connection with the completion of Schering-Plough’s integration of global compensation and benefits; with certain exceptions, grant any severance or termination pay to any of its past or present directors, officers, employees or other service providers; enter into, amend or modify any employment, severance, consulting or change in control agreement with any person; with certain exceptions, establish, adopt, enter into, amend or take any action to accelerate rights under any Schering-Plough employee plans; pay, accrue or certify performance level achievements at levels in excess of actually achieved performance in respect of any component of an incentive-based award that requires achievement at a specified level; take any affirmative action to amend or waive performance or vesting criteria or accelerate distribution, settlement or funding under any compensation or benefit plan; take any action with respect to salary, compensation, benefits or other terms of employment that would result in a senior employee having “good reason” to terminate employment and collect severance benefits and payments pursuant to any change in control agreement; and, without consulting with Merck, terminate the employment of a senior employee in a manner that would cause the senior employee to collect severance payments;
 
  •  merge or consolidate or effect any share exchange involving any class of the capital stock of Schering-Plough with any person;
 
  •  sell, dispose of, lease, guarantee or encumber any property or assets except (i) for the sale of goods and services in the ordinary and usual course of business, (ii) involving property or assets having a value no greater than $100 million in the aggregate, (iii) in connection with any waiver, release or settlement of litigation otherwise permitted by the merger agreement, (iv) in connection with cash management or investment portfolio activities, (v) in connection with the sale or pledge of accounts receivable, or (vi) in connection with the pledge of cash for letters of credit purposes;
 
  •  make any acquisitions in excess of $25 million individually or $50 million in the aggregate by purchase or other acquisition of assets, stock or other equity interests, or by merger, consolidation or other business combination;
 
  •  enter into any strategic licensing, joint venture or similar contract involving non-contingent consideration valued in excess of $50 million individually or $100 million in the aggregate;
 
  •  with respect to its corporate cash investment portfolio and not to its pension plan or similar benefit plans, purchase material financial instruments that qualify as Level III assets (as defined by FASB Statement No. 157), change in a material manner the average duration of its investment portfolio to


105


Table of Contents

  more than six months, materially change investment guidelines with respect to Schering-Plough’s investment portfolio, hypothecate, enter into repurchase agreements with respect to or otherwise pledge assets in its investment portfolio, or invest surplus cash from operations in securities other than short term liquid securities;
 
  •  enter into material interest rate swaps, foreign exchange or commodity agreements and other similar hedging arrangements;
 
  •  renew, extend, materially amend, terminate, or grant material waivers under any material contract or enter into any new contract that would constitute a material contract;
 
  •  incur any indebtedness or issue any debt securities or other rights to acquire debt securities or indebtedness of Schering-Plough, in each case in excess of $200 million;
 
  •  prepay any long term indebtedness or change the terms or extend the maturity thereof;
 
  •  make any loans, capital contributions to, or investment in any person;
 
  •  make capital expenditures in excess of $750 million during fiscal year 2009 or in excess of $200 million during any quarter in 2010, or undertake or enter into commitments in 2009 that will require capital expenditures beyond 2009 in excess of $25 million for any one capital project;
 
  •  change its financial accounting policies or procedures in effect as of December 31, 2008, other than as required by law or GAAP, or write up, write down or write off the book value of any material assets;
 
  •  waive, release, assign, settle or compromise any proceeding that would involve the payment, whether or not covered or reimbursed by insurance, of an amount in excess of $250 million or injunctive relief that would materially limit or restrict the business of Schering-Plough and its subsidiaries, taken as a whole, or, to the knowledge of Schering-Plough, the business of New Merck and its subsidiaries, taken as a whole, following the effective time of the merger, or enter into certain settlements of patent infringement claims brought by Schering-Plough or its subsidiaries against a generic manufacturer;
 
  •  adopt a plan of complete or partial liquidation or resolutions providing for a complete or partial liquidation, dissolution or recapitalization of the shares of Schering-Plough;
 
  •  make or change any material tax election (except in the ordinary course of business consistent with past practice), file any material amendment to a material tax return, settle or compromise any material tax audit or enter into any material closing agreement, change any annual tax accounting period, adopt or change any tax accounting method, surrender any right to claim a material refund of taxes or consent to any extension or waiver of the limitation period applicable to any material tax claim or assessment relating to Schering-Plough or its subsidiaries;
 
  •  enter into, renew, extend, amend, grant a waiver under or terminate any affiliate transaction;
 
  •  enter into, modify, amend or terminate any contract, or waive, release or assign any rights or claims under a contract, which would be reasonably likely to impair the ability of Schering-Plough to perform its obligations under the merger agreement in any material respect or prevent or materially delay the consummation of the transaction; or take any other action that would reasonably be expected to impede or interfere with the consummation of the merger or the other transactions contemplated by the merger agreement;
 
  •  amend, modify, terminate, prepay, repay or satisfy any portion of certain intercompany notes, except required interest payments in accordance with the terms of such intercompany notes;
 
  •  enter into a noncompetition contract or any other contract containing a provision that expressly limits or otherwise restricts Schering-Plough or its subsidiaries or would, after the effective time of the Merck merger, expressly limit or otherwise restrict New Merck or its subsidiaries, from engaging in any line of business or in any geographic area or from developing or commercializing any compounds, any therapeutic area, class of drugs or mechanism of action, in a manner that would be reasonably likely to be material to Schering-Plough and its subsidiaries, taken as a whole, or New Merck and its subsidiaries, taken as a whole (as the case may be); or
 
  •  authorize or commit or agree to take any of the foregoing actions.


106


Table of Contents

 
Unless otherwise permitted under the merger agreement or as required by law or the requirements of a stock exchange or regulatory organization applicable to Merck or any of its subsidiaries, or to the extent Schering-Plough shall otherwise consent in writing, Merck has generally agreed not to :
 
  •  propose or adopt any changes to its organizational documents or the organizational documents of its subsidiaries;
 
  •  declare or pay any dividend or distribution on any shares of capital stock other than dividends paid by a wholly owned subsidiary of Merck to its parent corporation and regular quarterly dividends of not more than $0.38 per share paid on the common stock of Merck;
 
  •  adjust, split, combine, reclassify or otherwise amend the terms of its capital stock or equity interests or issue, grant, deliver, sell, acquire, encumber, dispose of or otherwise transfer any shares of its capital stock or equity interests, or any securities convertible into or exchangeable or exercisable for its capital stock or equity interests, other than pursuant to the exercise of options and settlement of other equity awards of Merck;
 
  •  merge or consolidate or effect any share exchange with, or sell substantially all of its assets to, any person;
 
  •  enter into, modify, amend or terminate any contract, or waive, release or assign any rights or claims under a contract, which would be reasonably likely to impair the ability of Merck to perform its obligations under the merger agreement in any material respect or prevent or materially delay the consummation of the merger; or take any other action that would reasonably be expected to impede or interfere with the consummation of the merger or the other transactions contemplated by the merger agreement;
 
  •  adopt a plan of complete or partial liquidation or resolutions providing for a complete or partial liquidation, dissolution or recapitalization; or
 
  •  authorize or commit or agree to take any of the foregoing actions.
 
Restrictions on Solicitation of Third-Party Acquisition Proposals
 
Merck, Schering-Plough and their respective subsidiaries and representatives may not:
 
  •  solicit, initiate, encourage or knowingly facilitate any inquiries or the making of any proposal or offer that constitutes or could reasonably be expected to lead to an acquisition proposal;
 
  •  engage in discussions or negotiations regarding, or that could reasonably be expected to lead to, an acquisition proposal, furnish to any third party any information in connection with an acquisition proposal, or otherwise cooperate with or assist a third party that has made or is seeking to make an acquisition proposal;
 
  •  fail to make, or withdraw or amend its board of directors’ recommendation that its shareholders vote in favor of the merger or recommend, adopt or approve another acquisition proposal, or take any action or make any statement inconsistent with the board of director’s recommendation that its shareholders vote in favor of the merger;
 
  •  take any action to make any anti-takeover statute or anti-takeover provision in its certificate of incorporation or bylaws inapplicable to any transaction contemplated by an acquisition proposal;
 
  •  except with respect to a confidentiality agreement permitted to be entered into as described below, enter into any agreement, term sheet or other instrument constituting or relating to an acquisition proposal or which compels the termination or breach of the merger agreement or the failure to consummate the merger;


107


Table of Contents

 
  •  enter into any confidentiality agreement which prohibits them from making available, within certain time periods, to the other party, Merck or Schering-Plough, as the case may be, any information to be provided to a third party;
 
  •  grant or permit any party a waiver under any confidentiality or standstill agreement; and
 
  •  resolve or propose to do any of the foregoing.
 
Notwithstanding these prohibitions, at any time prior to obtaining the approval of their respective shareholders, the board of directors of each of Merck and Schering-Plough may, if it determines in good faith, after considering advice from outside legal counsel, that failure to take such action would likely constitute a breach of its fiduciary duties:
 
  •  Engage in discussions or negotiations with a third party that has made a superior proposal or an acquisition proposal that the board determines in good faith could reasonably lead to a superior proposal and that the board determines in good faith is credible and reasonably capable of consummating a superior proposal;
 
  •  Thereafter, furnish to such third party nonpublic information pursuant to a confidentiality agreement with terms no less materially favorable than those contained in the confidentiality agreement between Merck and Schering-Plough and which contains a standstill provision on terms no more materially favorable than any standstill provision applicable to Merck and Schering-Plough, as the case may be, provided that any such standstill or similar provision may allow such third party to make acquisition proposals to Merck or Schering-Plough, as the case may be, in connection with the negotiations or discussions permitted by the merger agreement, and provided that such information must be provided to the other party, Merck or Schering-Plough, as the case may be, prior to or substantially concurrently with the time that such information is provided to the third party; and
 
  •  In response to a superior proposal or an intervening event, change its recommendation to its shareholders that they vote in favor of the merger agreement.
 
In addition, the board of directors of Schering-Plough may, in response to an acquisition proposal which the board determines in good faith is a superior proposal, terminate the merger agreement to enter into a definitive agreement with respect to such superior proposal, if it determines in good faith, after considering advice from outside legal counsel and its financial advisor, that failure to take such action would likely constitute a breach of its fiduciary duties.
 
Each of Merck and Schering-Plough may not change its recommendation to its shareholders to vote in favor of the transaction or, in the case of Schering-Plough, terminate the merger agreement in response to an acquisition proposal which the board determines in good faith is a superior proposal, unless:
 
  •  It first notifies the other party, at least three business days prior to taking such action, of its intent to take such action;
 
  •  If requested by the other party, it negotiates during the three business day period described above with respect to a revised proposal from the other party; and
 
  •  In the case of a change of recommendation in response to a superior proposal, the other party does not make a proposal within the three business day period that is at least as favorable to shareholders as such superior proposal.
 
An “acquisition proposal” means an offer or proposal by a third party concerning:
 
  •  A merger or similar transaction pursuant to which such third party would own 15% or more of the assets, revenues or net income of Merck or Schering-Plough, as applicable, and its subsidiaries, as a whole;
 
  •  A sale, lease or other disposition of assets of Merck or Schering-Plough, as applicable (including equity interests of their respective subsidiaries) representing 15% or more of the assets, revenues or net income of Merck or Schering-Plough, as applicable, and its subsidiaries, as a whole;


108


Table of Contents

 
  •  The issuance, sale or other disposition of equity interests representing 15% or more of the voting power of Merck or Schering-Plough, as applicable;
 
  •  A transaction or series of transactions in which any third party would acquire beneficial ownership of equity interests representing 15% or more of the voting power of Merck or Schering-Plough, as applicable; or
 
  •  Any combination of the foregoing.
 
An “intervening event” means a material event that was not known or reasonably foreseeable to the board of directors of Merck or Schering-Plough, as applicable, on the date of the merger agreement, which becomes known to the board of directors of Merck or Schering-Plough, as applicable, before obtaining the approval of the shareholders of Merck or Schering-Plough, as applicable, of the transaction. None of the following can constitute an intervening event:
 
  •  Actions, and the consequences of any such actions, taken pursuant to the provisions of the merger agreement with respect to seeking and gaining regulatory approvals;
 
  •  Receipt of, existence of or terms of an acquisition proposal or any inquiry related thereto or the consequences thereof; and
 
  •  Any event or events that has or have an adverse effect on the business, financial condition, assets, liabilities, results of operations or market price of the other party or its subsidiaries unless such event or events has had or would reasonably be expected to have a material adverse effect on the other party.
 
A “superior proposal” means a bona fide written acquisition proposal for Merck or Schering-Plough, as applicable (where references in the definition of “acquisition proposal” to 15% are replaced by 50%), made by a third party, which the board of directors determines, in its good faith business judgment to be more favorable to shareholders, from a financial point of view, than the merger and is reasonably expected to be consummated taking into account the financial, legal, regulatory and other aspects of the proposal and, if financing is required for such proposal for Schering-Plough, with respect to which the third party making such proposal has entered into binding agreements with its financing sources which commit such financing sources to materially the same extent as Merck’s financing sources are committed with respect to the transactions or if financing is required for such proposal for Merck, with respect to which the third party making such proposal has entered into binding agreements with its financing sources.
 
Director, Officer and Employee Indemnification and Insurance
 
From and after the effective time of the Merck merger, New Merck will indemnify and hold harmless each present and former director, officer and employee of Schering-Plough and its subsidiaries and all fiduciaries under any of Schering-Plough’s employee benefit plans including any person who will assume the above-mentioned qualifications prior to the closing, in the same manner as provided by Schering-Plough immediately prior to the date of the merger agreement against any costs or expenses, judgments, fines, losses, claims, damages or liabilities incurred in connection with any proceeding arising out of the fact that such person was a director, officer, employee or fiduciary of Schering-Plough or any of its subsidiaries or a fiduciary under any Schering-Plough employee benefit plan or was serving at the request of Schering-Plough or any of its subsidiaries as a director, officer or employee of any other entity, and has agreed to provide advancement of expenses to the same extent that such persons are indemnified or have the right to advancement of expenses as of the date of the merger agreement pursuant to Schering-Plough’s, or one of its subsidiaries’, certificate of incorporation, bylaws or any indemnification agreements. In addition, for six years after the effective time of the Merck merger, New Merck will maintain for the benefit of present or former directors, officers and employees of Schering-Plough or any of its subsidiaries or a fiduciary under any Schering-Plough employee benefit plan, including any person who will assume the above-mentioned qualification prior to the closing, an insurance and indemnification policy covering each such person covered by, and on terms no less favorable to such directors, officers and employees or fiduciaries than, the officer’s and director’s insurance policy maintained by Schering-Plough on the date of the merger agreement. New Merck will not be required to pay an annual premium for this insurance policy in excess of 250% of the annual


109


Table of Contents

premium paid by Schering-Plough for such coverage. The obligation to maintain this policy may be fulfilled by Merck, or with the consent of Merck, Schering-Plough, purchasing a “tail” policy from an insurer with substantially the same or better credit rating as the current carrier for Schering-Plough’s existing directors’ and officers’ insurance policy.
 
New Merck will maintain for six years after the closing of the transaction in its charter and by-laws provisions with respect to indemnification and advancement of expenses that are at least as favorable as those contained in New Merck’s charter and by-laws in effect as of the closing of the transaction or in any indemnification agreements of Schering-Plough or its subsidiaries in effect immediately prior to the closing of the transaction.
 
Employee Benefits
 
From the completion of the Schering-Plough merger through December 31, 2010, New Merck will generally provide to each employee of Schering-Plough who was an employee of Schering-Plough at the effective time of the Schering-Plough merger, known for purposes of this discussion as “Schering-Plough employees,” (1) an annual base salary at least equal to the base salary provided to such Schering-Plough employee as of the effective time of the Schering-Plough merger and (2) other compensation and employee benefits that are no less favorable in the aggregate than the other compensation and employee benefits provided to the Schering-Plough employees immediately prior to the effective time of the Schering-Plough merger. In order to fulfill its obligation to provide other compensation and benefits to the Schering-Plough employees, New Merck will provide certain benefits in a particular manner as follows:
 
  •  Schering-Plough employees will continue to participate in the short-term incentive program for the 2009 performance year that is already in place at Schering-Plough. If the closing of the Schering-Plough merger does not occur in 2009, awards will generally be paid in the ordinary course. If the closing of the Schering-Plough merger occurs in 2009, the performance and amount of the awards for Schering-Plough employees who are employed by New Merck on December 31, 2009 will be determined at the end of 2009, using the performance metrics originally set by Schering-Plough but calculated on the actual performance through the closing date of the Schering-Plough merger (or a good faith estimate of actual performance), and will be payable by March 15, 2010. A Schering-Plough employee who is terminated in 2009 will be entitled to a pro-rata portion of his or her 2009 target bonus based on his or her termination date.
 
  •  If the closing of the Schering-Plough merger has not occurred before January 1, 2010, the Schering-Plough employees will be paid a pro-rated 2010 target bonus for the portion of the 2010 performance period occurring between January 1, 2010 and the closing of the Schering-Plough merger. After the closing of the Schering-Plough merger, for the remaining portion of 2010 (or the whole portion of 2010, if the closing of the Schering-Plough merger occurs on or before January 1, 2010), the Schering-Plough employees will participate in the short term incentive award programs of New Merck in the same manner as such programs apply to the participants who were formerly Merck employees. A Schering-Plough employee who is terminated in 2010 will be entitled to a pro-rata portion of his or her 2010 target bonus based on his or her termination date.
 
  •  Beginning January 1, 2010, Schering-Plough employees will be eligible to participate in any equity compensation plans of New Merck to the same extent and on the same terms and conditions as similarly situated participants who were formerly Merck employees. In the event that the Schering-Plough merger is completed after the date on which equity compensation awards were granted to Merck employees for 2010, Schering-Plough employees will be granted equity compensation awards from New Merck as soon as practicable following completion of the Schering-Plough merger to the same extent and on the same terms and conditions as similarly situated participants who were formerly Merck employees.
 
  •  New Merck will maintain Schering-Plough’s severance benefit plan through December 31, 2010 (or the period required under the terms of the plan, if longer) and will provide any Schering-Plough employee who qualifies for benefits under the plan with the severance payments and benefits required under the


110


Table of Contents

  plan. New Merck will not be prohibited from terminating the employment of any Schering-Plough employee for any reason.
 
If a Schering-Plough employee employed in the U.S. is terminated before December 31, 2010 and that Schering-Plough employee would have otherwise reached an age or service credit eligibility “milestone” with respect to certain pension, retirement and retiree welfare benefits in 2010, New Merck will provide the Schering-Plough employee with additional age and service credit through December 31, 2010 for the purpose of determining whether they have achieved the “milestone,” but not for the purpose of benefit accrual.
 
“General Managers” and “Chief Financial Officers” of Schering-Plough entities based outside the United States whose employment is terminated during the two-year period following the completion of the Schering-Plough merger under circumstances entitling him or her to severance benefits will generally be entitled to a minimum cash severance benefit of two times their annual base salary and target bonus (inclusive of any severance he or she may be entitled to under an employment agreement, benefit plan or statutory termination payments under local law).
 
Following the close of the Schering-Plough merger, with respect to post-retirement health benefits, New Merck will treat former Schering-Plough employees no less favorably than similarly situated participants in the relevant plans who were former Merck employees.
 
Schering-Plough employees who become participants in any new plans adopted by New Merck will receive service credit for purposes of vesting, eligibility, and benefit accrual for the time they worked at Schering-Plough to the same extent it was credited under Schering-Plough’s benefit plans (with limited exceptions), unless doing so would provide for a duplication of benefits. New Merck has agreed to ensure that each Schering-Plough employee will be immediately eligible to participate, without any waiting time, in any and all New Merck plans to the extent coverage under such New Merck plan replaces coverage under a comparable Schering-Plough plan in which the employee participated immediately before the completion of the transaction. For Schering-Plough employees who become participants in New Merck health plans, New Merck has also agreed to waive any coverage limitations for pre-existing conditions under any New Merck health plans, to the extent such limitation would have been waived or satisfied under a corresponding Schering-Plough plan and to give credit for any eligible expenses incurred under a corresponding Schering-Plough health plan for purposes of satisfying any applicable deductible, coinsurance and out-of-pocket requirements under any health plan of New Merck.
 
Schering-Plough may establish a retention bonus pool of up to $90 million for retention bonus payouts to certain Schering-Plough employees who generally do not have an agreement for, or otherwise qualify for, severance pay equal to at least two times the sum of the employee’s base pay and annual bonus. The maximum retention payment payable to any employee under the pool will generally be an amount equal to one times his or her annual base salary and target annual bonus. Any retention bonuses to Schering-Plough employees who are entitled to severance payments in excess of two times the sum of their base pay and target annual bonuses will be limited in amount to the employee’s annual target bonus, provided that this amount is not in excess of one times his or her annual base pay. Retention payments will generally not be paid to Schering-Plough employees whose employment is terminated prior to the six-month anniversary of the closing of the Schering-Plough merger, unless, generally, he or she was involuntarily terminated without “cause” prior to that time.
 
For Schering-Plough employees based outside of the United States, the obligations of New Merck described above concerning continued compensation and benefits will be modified to the extent necessary to comply with applicable local law.
 
Other Covenants and Agreements
 
Shareholders Meetings and Recommendations
 
Merck has agreed to hold a meeting of its shareholders to vote on the approval of the merger agreement and the board of directors of Merck has agreed to include in this joint proxy statement/prospectus, among other things, and, subject to the specified exceptions described in “The Merger Agreement — Restrictions on


111


Table of Contents

Solicitation of Third-Party Acquisition Proposals” above, its recommendation that Merck’s shareholders vote in favor of the approval of the merger agreement.
 
Schering-Plough has agreed to hold a meeting of its shareholders to vote on the approval of the merger agreement and the issuance of shares of common stock of New Merck in connection with the merger and the board of directors of Schering-Plough has agreed to include in this joint proxy statement/prospectus, among other things, and, subject to the specified exceptions described in “The Merger Agreement — Restrictions on Solicitation of Third-Party Acquisition Proposals” above, its recommendation that Schering-Plough’s shareholders vote in favor of the approval of the merger agreement and the share issuance.
 
Efforts to Consummate
 
Each of Merck and Schering-Plough will use their reasonable best efforts to take, or cause to be taken, all actions and to do, or cause to be done, all things necessary, proper or advisable to consummate the merger and the other transactions contemplated by the merger agreement. Notwithstanding the foregoing obligations, Merck will not be obligated to take any action that would result in, or would be reasonably likely to result in, making proposals, commitments or undertakings, executing or carrying out agreements or submitting to any law or order (1) providing for the license, sale, divestiture or other disposition of any equity interests of a subsidiary of Merck or Schering-Plough, or business, assets or products of Merck, Schering-Plough or their respective subsidiaries or (2) that otherwise imposes or seeks to impose a limitation on the freedom of action of Merck or Schering-Plough or their respective subsidiaries with respect to, or their ability to retain, any business, asset or product of Merck, Schering-Plough, New Merck or their respective subsidiaries, which in the case of (1) and (2) would result, or be reasonably likely to result in, individually or in the aggregate, a one year loss of net sales revenues (based on 2008 net sales revenues) in excess of $1 billion (excluding any loss of net sales revenues related to the license, sale, divestiture or other disposition or holding separate of Schering-Plough’s animal health segment and Merck’s direct or indirect interest in Merial Ltd.).
 
Financing
 
Merck has agreed to use its reasonable best efforts to take, or to cause to be taken, all actions and to do, or cause to be done, all things necessary, proper or advisable to consummate and obtain the financing on the terms described in the commitment letter with JPMorgan Chase Bank, N.A. and J.P. Morgan. If all conditions to the commitment letter or definitive agreements with respect to the commitment letter have been satisfied, Merck will use its reasonable best efforts to cause the lenders to fund on the closing date the financing required to consummate the merger (including by taking enforcement action and seeking specific performance). Merck has agreed to give Schering-Plough prompt notice of any material breach by any party to the commitment letter and any condition that is not likely to be satisfied or termination of the commitment letter (in no event will such notice be given later than one business day after the occurrence of such event). Merck has also agreed to keep Schering-Plough informed on a reasonably current basis of the status of its efforts to arrange the financing. Schering-Plough has agreed to provide, and to use its reasonable best efforts to cause its legal, tax, regulatory, accounting and other representatives to provide, all cooperation reasonably requested by Merck in connection with the financing. The merger agreement limits Schering-Plough’s obligation to incur any fees or liabilities with respect to the financing prior to the effective time of the merger. Merck has agreed to reimburse Schering-Plough for all reasonable and documented out-of-pocket costs incurred by Schering-Plough in connection with its cooperation related to the financing and to indemnify and hold harmless Schering-Plough, its subsidiaries, and their respective representatives from and against all losses, damages, claims, costs or expenses suffered or incurred by any of them in connection with the financing and any information used in connection therewith.


112


Table of Contents

 
Conditions to the Transaction
 
The merger agreement contains customary closing conditions, including the following closing conditions that apply to the obligations of both Merck and Schering-Plough to consummate the transaction:
 
  •  Merck shareholder approval of the merger agreement and Schering-Plough shareholder approval of the merger agreement and the issuance of shares of common stock of New Merck in connection with the merger;
 
  •  the termination or expiration of the waiting period under the HSR Act, the approval of the merger by the European Commission, and the approval, or termination or expiration of certain other antitrust waiting periods in, specified jurisdictions outside the United States and the European Union;
 
  •  the absence of an injunction, order or law issued or enacted by a governmental entity in the United States, the European Union or certain other specified jurisdictions that enjoins or otherwise makes illegal the consummation of the merger;
 
  •  the effectiveness of the registration statement on Form S-4 of which this joint proxy statement/prospectus is a part and the absence of a stop order suspending its effectiveness;
 
  •  the approval for listing on the NYSE of the shares of common stock of New Merck issuable to holders of Merck common stock and Schering-Plough common stock;
 
  •  the accuracy of the representations of the other party (with certain exceptions for inaccuracies that are de minimis, not material or would not have a material adverse effect on that other party) and receipt of an officer’s certificate to that effect;
 
  •  the performance in all material respects by the other party of its material agreements and covenants in the merger agreement and receipt of an officer’s certificate to that effect; and
 
  •  the absence of the occurrence of an event or events that have had or would be reasonably expected to have a material adverse effect on the other party, and receipt of an officer’s certificate to that effect.
 
In addition, the following closing conditions apply to the obligations of Merck:
 
  •  there shall not have been any commitment, undertaking, agreement or law or order (1) requiring the license, sale, divestiture or other disposition of any equity interests of a subsidiary of Merck or Schering-Plough, or business, assets or products of Merck, Schering-Plough or their respective subsidiaries or (2) that otherwise places a limitation on the freedom of action of Merck or Schering-Plough with respect to, or their ability to retain, any business, asset or product, which in the case of (1) and (2) would result in, individually or in the aggregate, a one-year loss of net sales revenues (based on 2008 net sales revenues) in excess of $1 billion (excluding any loss of net sales revenues related to the license, sale, divestiture or other disposition or holding separate of Schering-Plough’s animal health segment and Merck’s direct or indirect interest in Merial Ltd.); and
 
  •  Merck shall have received a written opinion from its counsel that the Merck merger will be treated for U.S. federal income tax purposes as a reorganization within the meaning of Section 368(a) of the Code.
 
Termination
 
The merger agreement may be terminated at any time prior to the closing of the transaction, whether before or after the Merck and Schering-Plough shareholders’ votes regarding the transaction:
 
  •  by mutual written consent of Merck and Schering-Plough;
 
  •  by either Merck or Schering-Plough if a governmental entity in the United States, European Union or certain other specified jurisdictions has issued a final order, decree, or injunction or taken any other action permanently restraining or otherwise prohibiting the consummation of the merger or if any law has been adopted in the United States, European Union or certain other specified jurisdictions that makes the consummation of the merger illegal or otherwise prohibited (provided that the party seeking


113


Table of Contents

  to terminate under these circumstances must have fulfilled its obligations under the merger agreement with respect to obtaining regulatory approvals);
 
  •  by Merck or Schering-Plough if the merger has not been consummated by a “drop-dead date” of December 8, 2009, provided that the drop-dead date on which the merger agreement may be terminated will be extended to March 8, 2010 if, on December 8, 2009:
 
  •  the closing conditions dealing with antitrust approvals, laws or injunctions prohibiting the merger and regulatory divestitures have not been satisfied but all other conditions to the merger have been satisfied; or
 
  •  the proceeds of the financing are not available to Merck in full but all other conditions to the merger have been satisfied.
 
  •  by Merck if Schering-Plough’s representations or warranties were or become inaccurate or Schering-Plough breaches a covenant such that the closing conditions relating to the accuracy of Schering-Plough’s representations and warranties or Schering-Plough’s compliance with its covenants, as the case may be, cannot be then satisfied and the inaccuracy or breach is not capable of being cured or, if curable, is not cured by the drop-dead date;
 
  •  by Schering-Plough if Merck’s representations or warranties were or become inaccurate or Merck breaches a covenant such that the closing conditions relating to the accuracy of Merck’s representations and warranties or Merck’s compliance with its covenants, as the case may be, cannot be then satisfied and the inaccuracy or breach is not capable of being cured or, if curable, is not cured by the drop-dead date;
 
  •  by Merck if:
 
  •  Schering-Plough’s board of directors changes its recommendation;
 
  •  following any bona fide acquisition proposal first being publicly announced or disclosed prior to Schering-Plough shareholder approval, Schering-Plough fails to issue a press release reaffirming its recommendation within ten business days of Merck’s request to do so;
 
  •  any tender offer or exchange offer by a third party with respect to Schering-Plough’s common stock constituting an acquisition proposal is commenced and within ten business days of commencement of the offer, Schering-Plough’s board of directors does not recommend that Schering-Plough’s shareholders reject such offer or issue a press release reaffirming its recommendation in favor of the merger agreement and the issuance of shares;
 
  •  Schering-Plough or its board of directors approves, endorses, recommends, adopts or enters into an acquisition proposal or a contract relating to an acquisition proposal;
 
  •  Schering-Plough materially breaches its non-solicitation covenants;
 
  •  Schering-Plough materially breaches its obligation to hold its shareholder meeting; or
 
  •  Schering-Plough or its board of directors announces, resolves or proposes to do any of the foregoing;
 
provided that Merck may not terminate the merger agreement pursuant to the foregoing after the earlier of fifteen business days after the first day it is entitled to terminate the merger agreement pursuant to the foregoing or the receipt of approval of Schering-Plough shareholders; or
 
  •  by either Merck or Schering-Plough if Schering-Plough does not receive shareholder approval at its shareholder meeting;
 
  •  by either Merck or Schering-Plough if Merck does not receive shareholder approval at its shareholder meeting;
 
  •  by Schering-Plough if:
 
  •  Merck’s board of directors changes its recommendation;


114


Table of Contents

 
  •  following any bona fide acquisition proposal first being publicly announced or disclosed prior to Merck shareholder approval, Merck fails to issue a press release reaffirming its recommendation within ten business days of Schering-Plough’s request to do so;
 
  •  any tender offer or exchange offer by a third party with respect to Merck’s common stock constituting an acquisition proposal is commenced and within ten business days of commencement of the offer, Merck’s board of directors does not recommend that Merck’s shareholders reject such offer or issue a press release reaffirming its recommendation in favor of the merger agreement;
 
  •  Merck or its board of directors approves, endorses, recommends, adopts or enters into an acquisition proposal or a contract relating to an acquisition proposal;
 
  •  Merck materially breaches its non-solicitation covenants;
 
  •  Merck materially breaches its obligation to hold its shareholder meeting; or
 
  •  Merck or its board of directors announces, resolves or proposes to do any of the foregoing;
 
provided that Schering-Plough may not terminate the merger agreement pursuant to the foregoing after the earlier of fifteen business days after the first day it is entitled to terminate the merger agreement or the receipt of approval of Merck shareholders; or
 
  •  by Schering-Plough at any time prior to the time at which it receives its shareholder approval, if the board of directors of Schering-Plough determines to enter into a definitive agreement with respect to a superior proposal, provided it pays to Merck the termination fee, and reimburses Merck’s out of pocket expenses, as described below.
 
Termination Fees and Expenses
 
Other than as set forth below and the fees and expenses relating to the printing and mailing of this joint proxy statement/prospectus and all filing and other fees paid to the SEC in connection with the merger, which will be borne equally by Merck and Schering-Plough, in general, each party pays its own expenses related to the merger agreement and the consummation of the transactions contemplated by the merger agreement.
 
Schering-Plough will pay Merck a termination fee of $1.25 billion and reimburse Merck’s out of pocket expenses, including expenses related to the financing, up to a maximum of $250 million if:
 
  •  Merck terminates the merger agreement because:
 
  •  Schering-Plough’s board of directors changes its recommendation;
 
  •  following any bona fide acquisition proposal first being publicly announced or disclosed prior to Schering-Plough shareholder approval, Schering-Plough fails to issue a press release reaffirming its recommendation within ten business days of Merck’s request to do so;
 
  •  any tender offer or exchange offer by a third party with respect to Schering-Plough’s common stock constituting an acquisition proposal is commenced and, within ten business days of commencement of the offer, Schering-Plough’s board of directors does not recommend that Schering-Plough’s shareholders reject such offer or issue a press release reaffirming its recommendation in favor of the merger and the issuance of shares;
 
  •  Schering-Plough or its board of directors approves, endorses, recommends, adopts or enters into an acquisition proposal or a contract relating to an acquisition proposal;
 
  •  Schering-Plough materially breaches its non-solicitation covenants;
 
  •  Schering-Plough materially breaches its obligation to hold its shareholder meeting; or
 
  •  Schering-Plough or its board of directors announces, resolves or proposes to do any of the foregoing;


115


Table of Contents

 
  •  Either Merck or Schering-Plough terminates the merger agreement because:
 
  •  the merger has not been consummated by the drop-dead date and an acquisition proposal was made for Schering-Plough prior to such termination, whether or not publicly announced, and within twelve months after such termination, Schering-Plough enters into a definitive agreement with respect to, or consummates an acquisition proposal (where references in the definition of acquisition proposal to 15% are deemed to be references to 50%); or
 
  •  the Schering-Plough shareholders do not approve the merger and the share issuance and an acquisition proposal for Schering-Plough was publicly announced prior to the Schering-Plough shareholders meeting and within twelve months after such termination, Schering-Plough enters into a definitive agreement with respect to, or consummates, an acquisition proposal (where references in the definition of acquisition proposal to 15% are deemed to be references to 50%);
 
  •  Merck terminates the merger agreement because Schering-Plough’s representations or warranties were or become inaccurate or Schering-Plough breaches a covenant such that the closing conditions relating to the accuracy of Schering-Plough’s representations and warranties or Schering-Plough’s compliance with its covenants, as the case may be, cannot be then satisfied and the inaccuracy or breach is not capable of being cured or, if curable, is not cured by the drop-dead date and an acquisition proposal was made for Schering-Plough prior to such termination, whether or not publicly announced, and within twelve months after such termination, Schering-Plough enters into a definitive agreement with respect to or consummates an acquisition proposal (where references in the definition of acquisition proposal to 15% are deemed to be references to 50%); or
 
  •  Schering-Plough terminates the merger agreement at any time prior to the time at which it receives its shareholder approval if the board of directors of Schering-Plough determines to enter into a definitive agreement with respect to a superior proposal.
 
Merck will pay Schering-Plough a termination fee of $1.25 billion and reimburse Schering-Plough’s out of pocket expenses up to a maximum of $150 million if:
 
  •  Schering-Plough terminates the agreement because:
 
  •  Merck’s board of directors changes its recommendation;
 
  •  following any bona fide acquisition proposal first being publicly announced or disclosed, Merck fails to issue a press release reaffirming its recommendation within ten business days of Schering-Plough’s request to do so;
 
  •  any tender offer or exchange offer by a third party with respect to Merck’s common stock constituting an acquisition proposal is commenced and within ten business days of commencement of the offer, Merck’s board of directors does not recommend that Merck’s shareholders reject such offer or issue a press release reaffirming its recommendation in favor of the merger agreement;
 
  •  Merck or its board of directors approves, endorses, recommends, adopts or enters into an acquisition proposal or a contract relating to an acquisition proposal;
 
  •  Merck materially breaches its non-solicitation covenants;
 
  •  Merck materially breaches its obligation to hold its shareholder meeting; or
 
  •  Merck or its board of directors announces, resolves or proposes to do any of the foregoing.
 
  •  Either Merck or Schering-Plough terminates the merger agreement because:
 
  •  the merger has not been consummated by the drop-dead date and an acquisition proposal was made for Merck prior to such termination, whether or not publicly announced, and within twelve months after such termination, Merck enters into a definitive agreement with respect to, or consummates, an acquisition proposal (where references in the definition of acquisition proposal to 15% are deemed to be references to 50%);


116


Table of Contents

 
  •  the Merck shareholders do not approve the Merck merger and an acquisition proposal for Merck was publicly announced prior to the Merck shareholders meeting and within twelve months after such termination, Merck enters into a definitive agreement with respect to or consummates an acquisition proposal (where references in the definition of acquisition proposal to 15% are deemed to be references to 50%);
 
  •  Schering-Plough terminates the merger agreement because Merck’s representations or warranties were or become inaccurate or Merck breaches a covenant such that the closing conditions relating to the accuracy of Merck’s representations and warranties or Merck’s compliance with its covenants, as the case may be, cannot be then satisfied and the inaccuracy or breach is not capable of being cured or, if curable, is not cured by the drop-dead date and an acquisition proposal was made for Merck prior to such termination, whether or not publicly announced, and within twelve months after such termination, Merck enters into a definitive agreement with respect to or consummates an acquisition proposal for 50% (where references in the definition of acquisition proposal to 15% are deemed to be references to 50%).
 
Merck will pay Schering-Plough a termination fee of $2.5 billion plus reimburse Schering-Plough’s expenses up to a maximum of $150 million if either Merck or Schering-Plough terminates the merger agreement because the drop-dead date has occurred and the merger has not been consummated because the proceeds of the financing are not available in full to Merck and all of Merck’s other closing conditions have been fulfilled (other than those conditions that are to be satisfied at the closing). Schering-Plough has agreed that, notwithstanding any other provision of the merger agreement, the remedy described in the prior sentence is Schering-Plough’s exclusive remedy for, and Schering-Plough will not seek to recover any other money damages or seek any other remedy in law or equity with respect to, any loss suffered as a result of the failure of the merger to be completed, the termination of the merger agreement, any liability or obligation arising under the merger agreement or any claims or actions arising out of or relating to any breach, termination or failure of or under the merger agreement, in each case, with respect to or as a result of any failure to seek or obtain the proceeds of the financing for the transaction or any alternative financing and any event related thereto.
 
Schering-Plough will reimburse Merck’s out of pocket expenses, including expenses related to the financing, up to a maximum of $250 million (provided that in no event will Merck be reimbursed for its fees more than once) if:
 
  •  Merck or Schering-Plough terminates the merger agreement because the Schering-Plough shareholders do not approve the merger and the issuance of common stock of New Merck in connection with the merger;
 
  •  Merck terminates the merger agreement because Schering-Plough’s representations or warranties were or become inaccurate or Schering-Plough breaches a covenant such that the closing conditions relating to the accuracy of Schering-Plough’s representations and warranties or Schering-Plough’s compliance with its covenants, as the case may be, cannot be then satisfied and the inaccuracy or breach is not capable of being cured or, if curable, is not cured by the drop-dead date; and
 
  •  Either Merck or Schering-Plough terminates the merger agreement because the drop-dead date shall have occurred and Merck’s closing conditions dealing with the accuracy of Schering-Plough’s representations and warranties, performance by Schering-Plough of its agreements and covenants or lack of a material adverse effect on Schering-Plough are not then capable of being satisfied.
 
Merck will reimburse Schering-Plough’s out of pocket expenses up to a maximum of $150 million (provided that in no event will Schering-Plough be reimbursed for its fees more than once) if:
 
  •  Merck or Schering-Plough terminate the merger agreement because the Merck shareholders do not approve the merger agreement;
 
  •  Schering-Plough terminates the merger agreement because Merck’s representations or warranties become inaccurate or Merck breaches a covenant such that the closing conditions relating to the


117


Table of Contents

  accuracy of Merck’s representations and warranties or Merck’s compliance with its covenants, as the case may be, cannot be then satisfied and the inaccuracy or breach is not capable of being cured or, if curable, is not cured by the drop-dead date; and
 
  •  Either Merck or Schering-Plough terminates the merger agreement because the drop-dead date shall have occurred and Schering-Plough’s closing conditions dealing with the accuracy of Merck’s representations and warranties, performance by Merck of its agreements and covenants or lack of a material adverse effect on Merck are not then capable of being satisfied.
 
Amendment and Waiver
 
The merger agreement may be amended in a written instrument signed by the parties at any time prior to the effective time of the Schering-Plough merger. The boards of directors of the parties to the merger agreement may extend the time for performance of any of the obligations of the other parties to the agreement, waive any breach of an inaccuracy in any representation or warranty of the other parties or waive compliance by the other parties with any of the agreements or conditions contained in the merger agreement at any time prior to the effective time of the Merck merger.
 
Specific Performance
 
Generally, the parties to the merger agreement may seek specific performance to enforce another party’s performance of its covenants and obligations, however, Schering-Plough does not have the right to seek specific performance of the obligation of Merck to consummate the transactions contemplated by the merger agreement unless Merck’s closing conditions have been satisfied or waived and the proceeds of the financing for the transaction are available in full.
 
SHAREGIFT USA’S CHARITABLE DONATION PROGRAM
 
Should a Schering-Plough shareholder desire, Schering-Plough has made arrangements to enable its shareholders to donate some or all of the merger consideration to be received upon consummation of the merger to ShareGift USA.
 
ShareGift USA is a nonprofit charity recognized as exempt from tax by the IRS under Section 501(c)(3) of the Code that will distribute a Schering-Plough shareholder’s donated merger consideration (or the proceeds from the sale of donated merger consideration) to a variety of recognized U.S. charities. ShareGift USA donates the proceeds to charities focusing on education, health, human services, public society, the environment and international causes. All merger consideration received by ShareGift USA will be used to make donations to the following charities: Teach for America, Alzheimer’s Association, Juvenile Diabetes Research Foundation, Feeding America, Trust for Public Land and Room to Read.
 
After the merger is completed, BNY Mellon will send a letter of transmittal to each shareholder of Schering-Plough. The letter of transmittal will include instructions for exchanging shares of Schering-Plough common stock for the merger consideration and will also include an option to donate all or a portion of the merger consideration to be received for shares of Schering-Plough common stock to ShareGift USA. ShareGift USA will aggregate all donations from Schering-Plough shareholders and distribute them to charitable institutions.
 
If you would like to donate some of all of your merger consideration under this program, simply follow the instructions on the letter of transmittal and return your properly completed letter of transmittal. Please do not send your Schering-Plough stock certificates until you receive your letter of transmittal.
 
Once your donation is received and processed, you will receive from ShareGift USA written confirmation of your donation. If you are a U.S. taxable investor, you may be eligible for a tax deduction should you choose to participate in ShareGift USA’s program. Please consult your tax advisor accordingly.
 
You can find more information about ShareGift USA on its website at http://sharegiftusa.org/.


118


Table of Contents

 
CERTAIN MATERIAL U.S. FEDERAL INCOME TAX CONSEQUENCES
 
The following is a summary of certain material U.S. federal income tax consequences of (i) the Merck merger to U.S. holders (as such term is defined below) of shares of Merck common stock (see “— The Merck Merger” below) and (ii) the Schering-Plough merger to U.S. holders and non-U.S. holders (as such terms are defined below) of shares of Schering-Plough common stock (see “— The Schering-Plough Merger” below). This summary does not purport to consider all aspects of U.S. federal income taxation that might be relevant to U.S. holders of shares of Merck common stock or to U.S. holders or non-U.S. holders of shares of Schering-Plough common stock. The summary is based on the Code, final, temporary or proposed U.S. Treasury regulations, administrative rulings and court decisions in effect as of the date of this joint proxy statement/prospectus, all of which are subject to change at any time, possibly with retroactive effect. Any such change could alter the U.S. federal income tax consequences described herein. No ruling has been or will be sought from the Internal Revenue Service, which we refer to as the IRS, as to the U.S. federal income tax consequences of the Merck merger or the Schering-Plough merger. Accordingly, there can be no assurance that the IRS will not challenge any of the U.S. federal income tax consequences described herein.
 
For purposes of this summary, the term “U.S. holder” means:
 
  •  a citizen or resident of the United States;
 
  •  a corporation, or other entity taxable as a corporation for U.S. federal income tax purposes, created or organized under the laws of the United States or any state thereof (or the District of Columbia);
 
  •  a trust if it (1) is subject to the primary supervision of a court within the United States and one or more U.S. persons have the authority to control all substantial decisions of the trust, or (2) has a valid election in effect under applicable U.S. Treasury regulations to be treated as a U.S. person; or
 
  •  an estate that is subject to U.S. federal income tax on its income regardless of its source.
 
For purposes of this summary, the term “non-U.S. holder” means a holder of shares of Merck common stock or Schering-Plough common stock that is not a U.S. holder.
 
This summary only addresses U.S. federal income tax consequences of the Merck merger to holders of shares of Merck common stock, and of the Schering-Plough merger to holders of shares of Schering-Plough common stock, in each case, that hold their shares as a capital asset within the meaning of Section 1221 of the Code. Further, this summary does not address all aspects of U.S. federal income taxation that may be relevant to a holder of shares of Merck common stock or shares of Schering-Plough common stock in light of such holder’s particular circumstances or that may be applicable to holders subject to special treatment under U.S. federal income tax laws (including, for example, banks or other financial institutions, insurance companies, real estate investment trusts or regulated investment companies, broker-dealers, dealers in securities or currencies, traders in securities that have elected to use a mark-to-market method of accounting, tax-exempt entities including governmental authorities (both U.S. and non-U.S.), holders whose functional currency is not the U.S. dollar, holders who acquired shares of Merck common stock or shares of Schering-Plough common stock pursuant to the exercise of employee stock options or otherwise as compensation or through a tax-qualified retirement plan, holders who hold shares of Merck common stock or shares of Schering-Plough common stock in an individual retirement or other tax-deferred account, holders subject to the alternative minimum tax provisions of the Code, U.S. expatriates, holders who own (actually or constructively) 10% or more of the total combined voting power of the shares of Merck common stock or the shares of Schering-Plough common stock, holders who hold shares of Merck common stock or shares of Schering-Plough common stock as part of a hedge, straddle, integration, constructive sale, conversion or other risk reduction transaction, and S corporations, partnerships or other pass-through entities (or investors in S corporations, partnerships or other pass-through entities)). In addition, no information is provided herein with respect to the tax consequences of the Merck merger or the Schering-Plough merger under applicable state, local or non-U.S. tax laws or U.S. federal laws other than those pertaining to the U.S. federal income tax.
 
If a partnership (including an entity or arrangement classified as a partnership for U.S. federal income tax purposes) holds shares of Merck common stock or shares of Schering-Plough common stock, the tax treatment


119


Table of Contents

of a partner in the partnership generally will depend on the status of the partners and the activities of the partnership. If a holder is a partner in a partnership holding shares of Merck common stock or shares of Schering-Plough common stock, such holder should consult its tax advisor.
 
THE U.S. FEDERAL INCOME TAX CONSEQUENCES DESCRIBED BELOW ARE NOT INTENDED TO CONSTITUTE A COMPLETE DESCRIPTION OF ALL TAX CONSEQUENCES RELATING TO THE MERCK MERGER AND THE SCHERING-PLOUGH MERGER. HOLDERS OF SHARES OF MERCK COMMON STOCK AND HOLDERS OF SHARES OF SCHERING-PLOUGH COMMON STOCK ARE URGED TO CONSULT WITH THEIR TAX ADVISORS REGARDING THE TAX CONSEQUENCES OF THE MERCK MERGER AND THE SCHERING-PLOUGH MERGER TO THEM, INCLUDING THE EFFECTS OF U.S. FEDERAL, STATE AND LOCAL, NON-U.S. AND OTHER TAX LAWS.
 
The Merck Merger
 
The Merck merger is intended to qualify as a reorganization within the meaning of Section 368(a) of the Code for U.S. federal income tax purposes. It is a condition to Merck’s obligation to complete the merger that Merck receive a written opinion from Fried, Frank, Harris, Shriver & Jacobson LLP or other counsel reasonably satisfactory to Merck, dated the closing date of the merger, to the effect that the Merck merger will be treated for U.S. federal income tax purposes as a reorganization within the meaning of Section 368(a) of the Code. This opinion will be based on assumptions, representations, warranties and covenants, including those contained in the merger agreement and in tax representation letters, dated as of the closing date of the merger, to be provided by Merck and Schering-Plough. The accuracy of such assumptions, representations and warranties, and compliance with such covenants, could affect the conclusions set forth in such opinion. Although the merger agreement allows Merck to waive its tax opinion closing condition, Merck does not currently anticipate that it will waive this closing condition. If Merck waives this condition and if the tax consequences of the Merck merger will be materially different from those described in the registration statement of which this joint proxy statement/prospectus forms a part, Merck will inform holders of shares of Merck common stock of the decision to waive this condition and will ask such holders of shares of Merck common stock to vote on the Merck merger taking such waiver into consideration.
 
In addition, Merck will receive an opinion from Fried, Frank, Harris, Shriver & Jacobson LLP, counsel to Merck, dated the date the registration statement of which this joint proxy statement/prospectus forms a part becomes effective, to the effect that the Merck merger will be treated for U.S. federal income tax purposes as a reorganization within the meaning of Section 368(a) of the Code. This opinion will be based on assumptions, representations, warranties and covenants, including those contained in the merger agreement and in tax representation letters, dated the date the registration statement of which this joint proxy statement/prospectus forms a part becomes effective, to be provided by Merck and Schering-Plough. The accuracy of such assumptions, representations and warranties, and compliance with such covenants, could affect the conclusions set forth in such opinion. The opinion will not be binding upon the IRS or any court. Accordingly, there can be no assurance that the IRS will not disagree with or challenge any of the conclusions reached in the opinion. No ruling has been or will be sought from the IRS as to the U.S. federal income tax consequences of the Merck merger.
 
As a result of the Merck merger qualifying as a reorganization within the meaning of Section 368(a) of the Code, the U.S. federal income tax consequences of the Merck merger to U.S. holders of shares of Merck common stock will be, in general, as follows:
 
  •  a U.S. holder will not recognize gain or loss upon receipt of shares of New Merck common stock solely in exchange for shares of Merck common stock in the Merck merger;
 
  •  a U.S. holder’s aggregate tax basis in the shares of New Merck common stock received in the Merck merger will be equal to the U.S. holder’s aggregate tax basis in the shares of Merck common stock surrendered; and


120


Table of Contents

 
  •  a U.S. holder’s holding period of the shares of New Merck common stock received in the Merck merger will include the U.S. holder’s holding period of the shares of Merck common stock surrendered.
 
If a U.S. holder of shares of Merck common stock acquired different blocks of shares of Merck common stock at different times or at different prices, such U.S. holder’s tax basis and holding period in the shares of New Merck common stock received in the Merck merger may be determined with reference to each block of shares of Merck common stock.
 
U.S. holders of Merck common stock that receive shares of New Merck common stock as a result of the Merck merger will be required to retain records pertaining to the Merck merger and their shares of Merck common stock. U.S. holders who own at least 5% (by vote or value) of the total outstanding shares of Merck common stock before the Merck merger or whose aggregate tax basis in the shares of Merck common stock surrendered pursuant to the Merck merger equals or exceeds $1 million will be required to file with their U.S. federal income tax returns for the year in which the Merck merger takes place a statement setting forth certain facts relating to the Merck merger, including the fair market value of and the aggregate tax basis in the shares of Merck common stock surrendered in the Merck merger.
 
The Schering-Plough Merger
 
U.S. Holders of Shares of Schering-Plough Common Stock
 
For U.S. federal income tax purposes, while not free from doubt, it is expected that the exchange of shares of Schering-Plough common stock for shares of New Merck common stock and cash in the Schering-Plough merger will be treated as a redemption in which the exchanging holder retained a fraction of each share of Schering-Plough common stock exchanged (i.e., that the receipt of a fraction of a share of New Merck common stock in the Schering-Plough merger is the equivalent of retaining a fraction of each share of Schering-Plough common stock exchanged in the Schering-Plough merger) and exchanged the remaining fraction of such share of Schering-Plough common stock for cash, and will be subject to Section 302 of the Code. Thus, subject to the discussion below of cash paid in lieu of fractional shares, for each share of Schering-Plough common stock a holder exchanges in the Schering-Plough merger, such holder generally will be treated as retaining 0.5767 of a share of Schering-Plough common stock and exchanging the remaining 0.4233 of such share for $10.50 in cash for U.S. federal income tax purposes.
 
Assuming such characterization prevails and Section 302 applies, the U.S. federal income tax consequences to U.S. holders of Schering-Plough common stock will be as follows. A U.S. holder will, depending on the U.S. holder’s particular circumstances, be treated either as having sold or exchanged a portion of the U.S. holder’s shares of Schering-Plough common stock for cash or as having received a distribution in respect of its shares of Schering-Plough common stock. Under Section 302 of the Code, a U.S. holder will be treated as having sold or exchanged a portion of the U.S. holder’s shares of Schering-Plough common stock for cash, and thus will recognize capital gain or loss if (i) the receipt of cash results in a “substantially disproportionate” redemption with respect to the U.S. holder, (ii) the receipt of cash is “not essentially equivalent to a dividend” with respect to the U.S. holder or (iii) the exchange results in a “complete termination” of the U.S. holder’s interest in Schering-Plough. Each of these tests, referred to as the Section 302 tests, is explained in more detail below. In general, if a U.S. holder of shares of Schering-Plough common stock does not actually or constructively own any shares of Merck common stock, as discussed below, the Schering-Plough merger and the Merck merger will result in a “substantially disproportionate” redemption with respect to such U.S. holder and the Section 302 test will be satisfied.
 
Section 302 Tests Satisfied
 
If a U.S. holder satisfies any of the Section 302 tests described below, the U.S. holder will be treated as if the U.S. holder exchanged a portion of its shares of Schering-Plough common stock for cash and will recognize capital gain or loss equal to the difference between the amount of cash received and the tax basis allocable to the portion of the shares of Schering-Plough common stock exchanged. In the Schering-Plough merger, a holder of Schering-Plough common stock will receive cash in lieu of fractional shares of New Merck common stock, which will be treated as additional cash proceeds for an additional fraction of a share of


121


Table of Contents

New Merck common stock, for purposes of determining gain or loss on the exchange if such holder satisfies any of the Section 302 tests. The gain or loss recognized on the exchange generally will be long-term capital gain or loss if the U.S. holder’s holding period for the shares of Schering-Plough common stock exceeds one year as of the date of the Schering-Plough merger. Specified limitations apply to the deductibility of capital losses. If a holder acquired shares of Schering-Plough common stock at different times or at different prices, the holder should consult the holder’s tax advisor regarding the manner in which gain or loss should be determined. The aggregate tax basis of the shares of New Merck common stock received in the Schering-Plough merger will be equal to the adjusted tax basis in the shares of Schering-Plough common stock exchanged, less the tax basis allocated to the portion of the shares of Schering-Plough common stock deemed exchanged for cash. The holding period of the shares of New Merck common stock received in the Schering-Plough merger will include the holding period of the shares of Schering-Plough common stock exchanged.
 
Section 302 Tests Not Satisfied
 
If a U.S. holder does not satisfy any of the Section 302 tests described below, the receipt of cash (including the receipt of cash in lieu of fractional shares of New Merck common stock) in the Schering-Plough merger will not be treated as a sale or exchange under Section 302 of the Code. Instead, the amount of cash received will be treated as a dividend distribution under Section 301 of the Code to the U.S. holder with respect to the U.S. holder’s shares of Schering-Plough common stock (taxable at a maximum rate for individual U.S. holders of 15% if certain holding period and other requirements are met) to the extent of the U.S. holder’s share of Schering-Plough’s current and accumulated earnings and profits (as determined under U.S. federal income tax principles). To the extent the amount received by a U.S. holder exceeds the U.S. holder’s share of Schering-Plough’s current and accumulated earnings and profits (as determined under U.S. federal income tax principles), the excess first will be treated as a tax-free return of capital to the extent, generally, of the U.S. holder’s adjusted tax basis in the U.S. holder’s shares of Schering-Plough common stock with respect to which the distribution is received and any remainder will be treated as capital gain (which may be long-term capital gain). The aggregate tax basis of the shares of New Merck common stock received in the Schering-Plough merger will be equal to the adjusted tax basis in the shares of Schering-Plough common stock exchanged, less any portion of the Section 301 distribution that is treated as a tax-free return of capital. The holding period of the shares of New Merck common stock received in the Schering-Plough merger will include the holding period of the shares of Schering-Plough common stock exchanged.
 
A corporate U.S. holder may, to the extent that any amounts received by it in the Schering-Plough merger are treated as a dividend, be eligible for the dividends-received deduction. The dividends-received deduction is subject to certain limitations. In addition, any amount received by a corporate U.S. holder that is treated as a dividend may be subject to the “extraordinary dividend” provisions of Section 1059 of the Code. Holders that are corporations should consult their own tax advisors as to the tax consequences of dividend treatment in their particular circumstances.
 
Section 302 Tests
 
One of the tests set forth below must be satisfied with respect to a U.S. holder in order for the partial redemption of shares of Schering-Plough common stock to be treated as a sale or exchange for U.S. federal income tax purposes. Holders are urged to consult their tax advisors to determine the application of the Section 302 tests.
 
  •  Substantially Disproportionate Test.  The Schering-Plough merger generally will result in a “substantially disproportionate” redemption with respect to a U.S. holder of shares of Schering-Plough common stock if, among other things, the percentage of the outstanding shares of New Merck common stock actually and constructively owned by the U.S. holder immediately after the Schering-Plough merger and the Merck merger is less than 80% of the percentage of the shares of Schering-Plough common stock actually and constructively owned by the U.S. holder before the Schering-Plough merger and the Merck merger.


122


Table of Contents

 
  •  Not Essentially Equivalent to a Dividend Test.  The receipt of cash in the Schering-Plough merger will be treated as “not essentially equivalent to a dividend” if the reduction in a U.S. holder’s proportionate interest in New Merck as a result of the Schering-Plough merger and the Merck merger (when compared to the U.S. holder’s proportionate interest in Schering-Plough immediately prior to the Schering-Plough merger and the Merck merger) constitutes a “meaningful reduction” of the U.S. holder’s proportionate interest given the U.S. holder’s particular facts and circumstances. The IRS has indicated in a published revenue ruling that even a small reduction in the percentage interest of a shareholder whose relative stock interest in a publicly held corporation is minimal and who exercises no control over corporate affairs should constitute a “meaningful reduction.”
 
  •  Complete Termination Test.  A U.S. holder of shares of Schering-Plough common stock may be able to satisfy the “complete termination” test if such holder sells or otherwise disposes of all of such holder’s shares of Schering-Plough common stock contemporaneously with the completion of the Schering-Plough merger and as part of a single integrated plan which includes participation by such holder in the Schering-Plough merger, as discussed below. However, there is some uncertainty as to whether the “complete termination” test applies in such circumstances. U.S. holders should consult their own tax advisors as to this matter in light of their particular circumstances and the applicable law.
 
In applying the Section 302 tests, U.S. holders must take into account not only shares of New Merck common stock that they actually own but also shares they are treated as owning under the constructive ownership rules of Section 318 of the Code. Under the constructive ownership rules, a U.S. holder is treated as owning any shares that are owned (actually and in some cases constructively) by certain related individuals and entities as well as shares that the U.S. holder has the right to acquire by exercise of an option or warrant or by conversion or exchange of a security. Due to the factual nature of the Section 302 tests, U.S. holders should consult their tax advisors to determine whether the receipt of cash in the Schering-Plough merger qualifies for sale or exchange treatment in their particular circumstances.
 
No assurance can be given that a U.S. holder will be able to determine in advance whether the partial redemption of the U.S. holder’s shares of Schering-Plough common stock will be treated as a sale or exchange or as a distribution in respect of such shares of Schering-Plough common stock. Contemporaneous acquisitions or dispositions of stock by a Schering-Plough shareholder may be deemed to be part of a single integrated transaction and, if so, may be taken into account in determining whether any of the Section 302 tests, described above, are satisfied.
 
Alternative Characterization
 
Alternative U.S. federal income tax characterizations of the Schering-Plough merger are possible. It is possible that the IRS could alternatively seek to characterize the exchange of shares of Schering-Plough common stock for shares of New Merck common stock and cash in the Schering-Plough merger as a recapitalization within the meaning of Section 368(a)(1)(E) of the Code. In this event, U.S. holders of shares of Schering-Plough common stock generally would recognize gain, but not loss, on the Schering-Plough merger in an amount equal to the lesser of (i) the cash received (excluding any cash received in lieu of a fractional share, as discussed below) or (ii) the excess, if any, of (A) the sum of cash received pursuant to the Schering-Plough merger and the fair market value of the shares of New Merck common stock received by such holder over (B) such holder’s tax basis in the holder’s existing shares of Schering-Plough common stock. Any such gain would be capital gain provided that one of the Section 302 tests described above was satisfied. The Section 302 tests generally would be applied in the manner described above. If none of the Section 302 tests were satisfied, the U.S. holder’s gain generally will be treated as a dividend distribution under Section 301 of the Code to the extent of such holder’s ratable share of Schering-Plough’s current and accumulated earnings and profits (as determined under U.S. federal income tax principles) and then as capital gain. If the Schering-Plough merger were treated as a recapitalization within the meaning of Section 368(a)(1)(E) of the Code, a U.S. holder who receives cash in lieu of a fractional share of New Merck common stock generally would recognize capital gain or loss in the amount equal to the difference between the amount of cash received in lieu of the fractional share and the tax basis allocated to such fractional share of New Merck


123


Table of Contents

common stock. U.S. holders should consult their tax advisors as to the tax consequences to them of the Schering-Plough merger.
 
Non-U.S. Holders of Shares of Schering-Plough Common Stock — U.S. Federal Income Tax Withholding
 
Payments of cash pursuant to the Schering-Plough merger to a non-U.S. holder (or such holder’s agent) will be subject to withholding of U.S. federal income tax at a rate of 30%, unless a reduced rate of withholding is applicable pursuant to an income tax treaty or an exemption from withholding is applicable because such payments are effectively connected with the non-U.S. holder’s conduct of a trade or business within the United States (and, if an income tax treaty applies, the payments are generally attributable to a United States permanent establishment maintained by such non-U.S. holder). In order to claim a reduction of or an exemption from withholding tax, a non-U.S. holder must provide a validly completed and executed IRS Form W-8BEN (with respect to income tax treaty benefits) or IRS Form W8-ECI (with respect to amounts effectively connected with the conduct of a trade or business within the United States) claiming such reduction or exemption before the payment is made. A non-U.S. holder that qualifies for an exemption from withholding by delivering IRS Form W-8ECI generally will be subject to U.S. federal income tax on income derived from the exchange of shares of Schering-Plough common stock pursuant to the Schering-Plough merger at the rates applicable to U.S. holders. Additionally, in the case of a corporate non-U.S. holder, such income may be subject to branch profits tax at a rate of 30% (or a lower rate specified in an applicable income tax treaty). Exchanging non-U.S. holders can obtain the applicable IRS forms from the IRS website at www.irs.gov.
 
A non-U.S. holder may be eligible to obtain a refund of all or a portion of any tax withheld (i) if such holder meets the “substantially disproportionate,” the “not essentially equivalent to a dividend,” or the “complete termination” test described in the section titled “U.S. Holders of Shares of Schering-Plough Common Stock — Section 302 Tests” or (ii) if such holder is otherwise able to establish that no tax or a reduced amount of tax is due. We urge non-U.S. holders to consult their own tax advisors regarding the particular tax consequences to them of the Schering-Plough merger, including the application of U.S. federal income tax withholding, their potential eligibility for a withholding tax reduction or exemption, and the refund procedure.
 
Backup Withholding and Information Reporting
 
Payments of cash made in connection with the Schering-Plough merger may, under certain circumstances, be subject to information reporting and “backup withholding” at a rate of 28%, unless a holder of shares of Schering-Plough common stock furnishes its taxpayer identification number and complies with the applicable certification procedures or otherwise establishes an exemption from backup withholding. Any amounts withheld from payments to a holder under the backup withholding rules are not additional tax and will be allowed as a refund or credit against the holder’s U.S. federal income tax liability, provided the required information is furnished to the IRS.
 
DIRECTORS AND MANAGEMENT OF NEW MERCK
 
Directors of New Merck
 
Under the Merger Agreement, upon completion of the merger, New Merck’s board of directors will be comprised of all of the individuals who are directors of Merck immediately prior to closing the transaction and three individuals who are then directors of Schering-Plough and such other persons as Merck may designate to Schering-Plough prior to the closing. The three individuals who are then directors of Schering-Plough will be selected by Schering-Plough before closing of the transaction and must be reasonably acceptable to Merck. As of the date of this joint proxy statement/prospectus, no determination has been made as to the identity of the three Schering-Plough directors who will be appointed to the New Merck board of directors.
 
The Merck board of directors presently consists of fifteen members. Upon consummation of the transaction, as a result of the resignation of eight Schering-Plough directors and the election to the


124


Table of Contents

Schering-Plough board of the current directors of Merck, the current Merck directors will constitute fifteen of the eighteen members of the board of directors of New Merck.
 
Biographical Information of Current Merck Directors
 
Leslie A. Brun, age 56, has been a director of Merck since 2008. Mr. Brun has been Chairman and Chief Executive Officer of SARR Group, LLC, an investment holding company, since March 2006, prior to which he was Chairman Emeritus of Hamilton Lane, a leading advisory and management firm, from 2003 until March 2006. Mr. Brun is non-Executive Chairman of the Board of Automatic Data Processing, Inc., a director of Broadridge Financial Solutions, Inc. and Philadelphia Media Holdings, LLC, a trustee of The Episcopal Academy in Merion, PA and University at Buffalo Foundation, Inc. and a member of the Council on Foreign Relations.
 
Thomas R. Cech, Ph.D., age 61, will become a director of Merck effective May 27, 2009. Dr. Cech has been President of Howard Hughes Medical Institute for more than five years. Dr. Cech has been on the faculty of the University of Colorado since 1978, is a trustee of Grinnell College and a member of the U.S. National Academy of Sciences. Dr. Cech shared the 1989 Nobel Prize in chemistry for his discovery of catalytic properties of RNA.
 
Richard T. Clark, age 63, has been Chairman of the Board of Merck since April 2007 and President and Chief Executive Officer since May 2005. Mr. Clark previously served as President of Merck Manufacturing Division (June 2003-May 2005). Mr. Clark is a director of Project HOPE and the United Negro College Fund, Chairman of the Federal Health Care Legislation Committee of Pharmaceutical Research and Manufacturers of America and trustee of Washington & Jefferson College and The Conference Board.
 
Thomas H. Glocer, age 49, has been a director of Merck since 2007. Mr. Glocer is Chief Executive Officer of Thomson Reuters Corporation (an information and services company for businesses and professionals), prior to which he was Chief Executive Officer of Reuters Group PLC (July 2001 to April 2008). Mr. Glocer is a director of Thomson Reuters Corporation, Partnership for New York City and is a member of the International Business Council of the World Economic Forum, the Advisory Board of the Judge Institute of Management at Cambridge University and the Columbia College Board of Visitors.
 
Steven F. Goldstone, age 63, has been a director of Merck since 2007. Mr. Goldstone is the retired Chairman and Chief Executive Officer of RJR Nabisco, Inc. and has been a Managing Partner of Silver Spring Group (a private investment firm) for more than five years. Mr. Goldstone is non-Executive Chairman of ConAgra Foods, Inc., a director of Greenhill & Co., Inc., the Chairman of Founders Hall Foundation, Inc. and a trustee of the Aldrich Museum of Contemporary Art.
 
William B. Harrison, Jr., age 65, has been a director of Merck since 1999. Mr. Harrison is the retired Chairman of the Board of JPMorgan Chase & Co. (since December 31, 2006), prior to which he was Chairman (from November 2001) and Chief Executive Officer (from November 2001 until December 2005). Mr. Harrison is a director of Cousins Properties Incorporated and Lincoln Center for the Performing Arts, and is a member of The Business Council, Board of Overseers of Memorial Sloan Kettering Cancer Center and the National September 11 Memorial Museum Foundation.
 
Harry R. Jacobson, M.D., age 61, has been a director of Merck since 2007. Dr. Jacobson has been Vice Chancellor, Health Affairs at Vanderbilt University Medical Center for more than five years. Dr. Jacobson is non-Executive Chairman of CeloNova BioSciences, Inc., a director of HealthGate Data Corporation, Ingram Industries, Inc. and Kinetic Concepts, Inc. and a member of the American Society of Clinical Investigation, Association of American Physicians, Society of Medical Administrators and Institute of Medicine of the National Academy of Sciences.
 
William N. Kelley, M.D., age 69, has been a director of Merck since 1992. Dr. Kelley has been Professor of Medicine, Biochemistry and Biophysics at the University of Pennsylvania School of Medicine for more than five years. Dr. Kelley is a director of Beckman Coulter, Inc., GenVec, Inc. and Polymedix, Inc., a Fellow of the American Academy of Arts and Sciences, a Master at the American College of Physicians and American


125


Table of Contents

College of Rheumatology, a member of the American Philosophical Society and Institute of Medicine of the National Academy of Sciences and a trustee of Emory University.
 
Rochelle B. Lazarus, age 61, has been a director of Merck since 2004. Ms. Lazarus is Chairman (since January 1, 2009) of Ogilvy & Mather Worldwide, an advertising and marketing communications company, prior to which she was Chairman and Chief Executive Officer (1996-2008). Ms. Lazarus is a director of General Electric, New York Presbyterian Hospital, American Museum of Natural History and World Wildlife Fund and a member of the Board of Overseers of Columbia Business School.
 
Carlos E. Represas, age 63, has been a director of Merck since 2009. Mr. Represas has been Chairman of Nestlé Group Mexico since 1983, prior to which he was Executive Vice President — Head of the Americas at Nestlé S.A., Switzerland (a nutrition, health and wellness company) from 1994-2004. Mr. Represas is a director of Bombardier Inc. and Vitro S.A. de C.V., a member of the Latin America Business Council and a trustee of the National Institute of Genomic Medicine Ministry of Health, Mexico.
 
Thomas E. Shenk, Ph.D., age 62, has been a director of Merck since 2001. Dr. Shenk has been Elkins Professor at Princeton University since 1984 and previously served as Chairman of the Department of Molecular Biology at Princeton University (1996-2004). Dr. Shenk is a director of Cell Genesys, Inc. and CV Therapeutics, Inc., a Fellow of the American Academy of Arts and Sciences and a member of the American Academy of Microbiology and National Academy of Sciences and its Institute of Medicine.
 
Anne M. Tatlock, age 69, has been a director of Merck since 2000. Ms. Tatlock served as the Chairman of the Board (June 2000 until December 31, 2006) and Chief Executive Officer (September 1999 until December 31, 2006) of the Fiduciary Trust Company International, a global asset management services company. Ms. Tatlock is a director of Fortune Brands, Inc. and Franklin Resources, Inc., the chairman of The Andrew W. Mellon Foundation, a Fellow of the American Academy of Arts and Sciences, a member of the Council on Foreign Relations, and a trustee of the American Ballet Theatre Foundation, The Conference Board, Howard Hughes Medical Institute, The Mayo Clinic and The National September 11 Memorial & Museum Foundation.
 
Samuel O. Thier, M.D., age 71, has been a director of Merck since 1994 and has been Lead Director of the Board since April 2007. Dr. Thier is Professor of Medicine and Health Care Policy, Emeritus at Harvard Medical School where he was Professor of Medicine and Professor of Health Care Policy from 1994-2007. Dr. Thier is a director of Charles River Laboratories, Inc., a Fellow of the American Academy of Arts and Sciences, a Master in the American College of Physicians, and a member of the Board of Overseers, Teachers Insurance and Annuity Association of America-College Retirement Equities Fund, Cornell University Weill Medical College and Brandeis University Heller School for Social Policy and Management.
 
Wendell P. Weeks, age 49, has been a director of Merck since 2004. Mr. Weeks is Chairman and Chief Executive Officer of Corning Incorporated, a technology company in the telecommunications, information display and advanced materials industries (since April 2007), and prior to that was President and Chief Executive Officer (April 2005-April 2007) and President and Chief Operating Officer (April 2002-April 2005). Mr. Weeks is a director of Corning Incorporated and a trustee of Lehigh University.
 
Peter C. Wendell, age 59, has been a director of Merck since 2003. Mr. Wendell has been the Managing Director of Sierra Ventures, a technology-oriented venture capital firm, for more than five years and Chairman of Princeton University Investment Co. since 2002. Mr. Wendell is Charter Trustee of Princeton University and on the faculty of Stanford University Graduate School of Business.
 
Management of Combined Company
 
Except as otherwise indicated by Merck in writing to Schering-Plough prior to the completion of the merger, Schering-Plough will take all necessary action to remove, effective upon closing of the Schering-Plough merger, the individuals then serving as officers of Schering-Plough and to appoint, effective upon closing of the Schering-Plough merger, the individuals then serving as officers of Merck as officers of New Merck, to hold the same offices as those individuals then hold at Merck.


126


Table of Contents

The following table sets forth the name, age and title of each of Merck’s executive officers as of [ • ], 2009.
 
Current Executive Officers of Merck
 
     
Name, Age
 
Position
 
Richard T. Clark, 63
  Chairman, President and Chief Executive Officer
Adele D. Ambrose, 52
  Vice President and Chief Communications Officer
John Canan, 52
  Senior Vice President and Controller
Celia A. Colbert, 52
  Senior Vice President, Secretary and Assistant General Counsel
Willie A. Deese, 53
  Executive Vice President and President, Merck Manufacturing Division
Kenneth C. Frazier, 54
  Executive Vice President, Global Human Health
Mirian M. Graddick-Weir, 54
  Executive Vice President, Human Resources
Peter N. Kellogg, 53
  Executive Vice President and Chief Financial Officer
Peter S. Kim, 51
  Executive Vice President and President, Merck Research Laboratories
Bruce N. Kuhlik, 52
  Executive Vice President and General Counsel
Mark E. McDonough, 44
  Vice President and Treasurer
Margaret G. McGlynn, 49
  President, Merck Vaccines and Infectious Diseases
Stefan Oschmann, 51
  President, Europe, Middle East, Africa and Canada
J. Chris Scalet, 50
  Executive Vice President, Global Services and Chief Information Officer
Adam H. Schechter, 44
  President, Global Pharmaceuticals
 
MATERIAL TRANSACTIONS BETWEEN SCHERING-PLOUGH AND MERCK
 
In May 2000, Merck and Schering-Plough entered into agreements to create separate, equally-owned partnerships to develop and market certain products in the United States in therapeutic areas related to (i) cholesterol management (Merck/Schering-Plough cholesterol partnership) and (ii) respiratory ailments (respiratory joint venture). The agreements governing these joint ventures generally provide for equal sharing of development costs and for co-promotion of approved products by each of Merck and Schering-Plough.
 
Cholesterol Partnership
 
The Merck/Schering-Plough cholesterol partnership was formed by Merck and Schering-Plough to develop and commercialize in the United States (and in 2001 expanded to include the world, excluding Japan) Schering-Plough’s proprietary cholesterol absorption inhibitor ‘ezetimibe’ in the cholesterol management field: (i) as a stand-alone product (marketed in the U.S. as Zetia and outside the U.S. as Ezetrol); (ii) as a fixed combination tablet with Merck’s ezetimibe and simvastatin (Zocor) (marketed in the U.S. as Vytorin and outside the U.S. as Inegy); and (iii) in co-administration with various approved statin drugs. Sales of the


127


Table of Contents

Merck/Schering-Plough cholesterol partnership totaled $4.6 billion, $5.2 billion and $3.9 billion in 2008, 2007 and 2006, respectively.
 
Vytorin is the only combination tablet cholesterol treatment to provide LDL cholesterol lowering through the dual inhibition of cholesterol production and absorption. In addition, Merck anticipates submitting an NDA in 2009 for MK-0653C, an investigational medication developed by the Merck/Schering-Plough cholesterol partnership as a single-tablet combination of ezetimibe with atorvastatin for the treatment of dyslipidemia (an elevation of plasma cholesterol, triglycerides, or both, or a low high density lipoprotein level that contributes to the development of atherosclerosis).
 
Respiratory Joint Venture
 
The respiratory joint venture was formed by Merck and Schering-Plough to develop and market a once-daily, fixed-combination tablet containing the active ingredients montelukast sodium (a leukotriene receptor antagonist marketed by Merck as Singulair) and loratadine (an antihistamine marketed by Schering-Plough as Claritin) for the treatment of allergy and asthma.
 
In April 2008, the FDA issued a not-approvable letter for the proposed fixed combination product, Merck and Schering-Plough subsequently announced the withdrawal of the NDA for the combination tablet and the respiratory joint venture was terminated in the second quarter of 2008 in accordance with the respiratory joint venture agreements. As a result of the termination of the respiratory joint venture, Merck was obligated to Schering-Plough in the amount of $105 million in 2008 by way of incremental allocations of profits under the Merck/Schering-Plough cholesterol partnership. Except for the allocation of certain profits, the termination had no other impact on the Merck/Schering-Plough cholesterol partnership.
 
UNAUDITED PRO FORMA CONDENSED COMBINED
 
FINANCIAL INFORMATION
 
In March 2009, Merck and Schering-Plough announced that their Boards of Directors unanimously approved a definitive merger agreement under which Merck and Schering-Plough will combine in a stock and cash transaction. The transaction is structured as a “reverse merger” in which Schering-Plough, renamed Merck, will continue as the surviving public corporation (referred to in this joint proxy statement/prospectus as “New Merck”). Under the terms of the merger agreement, each issued and outstanding share of Schering-Plough common stock will be converted into the right to receive a combination of $10.50 in cash and 0.5767 of a share of the common stock of New Merck. Each issued and outstanding share of Merck common stock will automatically be converted into a share of the common stock of New Merck. Based on the closing price of Merck stock on May 14, 2009, the date used for preparation of these unaudited pro forma condensed combined financial statements, the consideration to be received by Schering-Plough shareholders is valued at $25.52 per share, or $44.5 billion in the aggregate. The cash portion of the consideration will be funded with a combination of existing cash, the sale or redemption of short-term investments and the issuance of debt. Upon completion of the merger, each issued and outstanding share of Schering-Plough 6% Mandatory Convertible Preferred Stock not converted in accordance with the preferred stock designations shall remain outstanding as one share of 6% Mandatory Convertible Preferred Stock of New Merck having the rights set forth in the New Merck certificate of incorporation. The transaction remains subject to Merck and Schering-Plough shareholder approvals and the satisfaction of customary closing conditions and regulatory approvals, as described in this joint proxy statement/prospectus. The transaction is expected to close in the fourth quarter of 2009.
 
The unaudited pro forma condensed combined financial statements set forth below have been prepared by Merck and give effect to the following transactions:
 
  •  The merger with Schering-Plough for aggregate consideration of approximately $44.5 billion;
 
  •  The issuance of common shares and debt, as well as the use of existing cash and the sale or redemption of short-term investments to fund the merger; and


128


Table of Contents

 
  •  The consolidation of the Merck/Schering-Plough cholesterol partnership joint venture which will be owned 100% by New Merck upon consummation of the transaction.
 
The unaudited pro forma condensed combined financial statements give effect to the merger as if it had been completed on January 1, 2008 for income statement purposes, and as if it had been completed on March 31, 2009 for balance sheet purposes, subject to the assumptions and adjustments as described in the accompanying notes. The pro forma condensed combined statement of income does not reflect the potential realization of cost savings, or restructuring or other costs relating to the integration of the two companies nor does it include any other items not expected to have a continuing impact on the combined results of the companies. Additionally, the unaudited pro forma condensed combined financial statements do not reflect the effects of business or product divestitures, including those that may be required to obtain regulatory approval. The unaudited pro forma condensed combined financial statements were prepared in accordance with the regulations of the Securities and Exchange Commission (“SEC”) and should not be considered indicative of the financial position or results of operations that would have occurred if the merger had been consummated on the dates indicated, nor are they indicative of the future financial position or results of operations of the combined company. The unaudited pro forma condensed combined financial statements should be read in conjunction with the separate historical consolidated financial statements and accompanying notes of Merck and Schering-Plough incorporated by reference into this joint proxy statement/prospectus.
 
The transactions contemplated by the merger agreement will be accounted for under the acquisition method of accounting in accordance with Financial Accounting Standards Board (“FASB”) Statement of Financial Accounting Standards (“FAS”) No. 141(R), Business Combinations (“FAS 141(R)”). New Merck will account for the transaction by using Merck historical information and accounting policies and adding the assets and liabilities of Schering-Plough as of the completion date of the merger primarily at their respective fair values. Pursuant to FAS 141(R), under the acquisition method, the total estimated purchase price (consideration transferred) as described in Note 1 to the unaudited pro forma condensed combined financial statements, will be measured at the closing date of the merger using the market price at that time. Therefore, this will most likely result in a per share equity component that is different from that assumed for purposes of preparing these unaudited pro forma condensed combined financial statements. The assets and liabilities of Schering-Plough have been measured based on various preliminary estimates using assumptions that Merck management believes are reasonable utilizing information currently available. Use of different estimates and judgments could yield materially different results. Because of antitrust regulations, there are limitations on the types of information that can be exchanged between Merck and Schering-Plough at this current time. Until the merger is completed, Merck will not have complete access to all relevant information.
 
The process for estimating the fair values of in-process research and development, identifiable intangible assets and certain tangible assets requires the use of significant estimates and assumptions, including estimating future cash flows, developing appropriate discount rates, estimating the costs, timing and probability of success to complete in-process projects and projecting regulatory approvals. Under FAS 141(R), transaction costs are not included as a component of consideration transferred, and will be expensed as incurred. The excess of the purchase price (consideration transferred) over the estimated amounts of identifiable assets and liabilities of Schering-Plough as of the effective date of the merger will be allocated to goodwill in accordance with FAS 141(R). The purchase price allocation is subject to finalization of Merck’s analysis of the fair value of the assets and liabilities of Schering-Plough as of the effective date of the merger. Accordingly, the purchase price allocation in the unaudited pro forma condensed combined financial statements is preliminary and will be adjusted upon completion of the final valuation. Such adjustments could be material. The final valuation is expected to be completed as soon as practicable but no later than one year after the consummation of the merger.
 
On April 1, 2009, the FASB issued Staff Position FAS 141(R)-1, Accounting for Assets Acquired and Liabilities Assumed in a Business Combination That Arise from Contingencies (“FAS 141(R)-1”), which amends the guidance in FAS 141(R) to require that assets acquired and liabilities assumed in a business combination that arise from contingencies be recognized at fair value if fair value can reasonably be estimated. If the fair value of an asset or liability that arises from a contingency cannot be determined, the asset or liability would be recognized in accordance with FAS No. 5, Accounting for Contingencies (“FAS 5”) and


129


Table of Contents

FASB Interpretation No. 14, Reasonable Estimation of the Amount of a Loss. If the fair value is not determinable and the FAS 5 criteria are not met, no asset or liability would be recognized. The amended guidance is applicable to the merger of Merck and Schering-Plough. However, at this time, Merck does not have sufficient information to determine the fair value of contingencies of Schering-Plough to be acquired in the merger; and therefore, these amounts are reflected in accordance with FAS 5 as applied by Schering-Plough in its historical financial statements. If information becomes available which would permit Merck to fair value these acquired contingencies, Merck will adjust these amounts in accordance with FAS 141(R)-1.
 
For purposes of measuring the estimated fair value of the assets acquired and liabilities assumed as reflected in the unaudited pro forma condensed combined financial statements, Merck used the guidance in FAS No. 157, Fair Value Measurements (“FAS 157”), which established a framework for measuring fair values. FAS 157 defines fair value as the price that would be received to sell an asset or paid to transfer a liability in an orderly transaction between market participants at the measurement date (an exit price). Market participants are assumed to be buyers and sellers in the principal (most advantageous) market for the asset or liability. Additionally, under FAS 157, fair value measurements for an asset assume the highest and best use of that asset by market participants. As a result, New Merck may be required to value assets of Schering-Plough at fair value measures that do not reflect New Merck’s intended use of those assets. Use of different estimates and judgments could yield different results.


130


Table of Contents

Unaudited Pro Forma Condensed Combined Balance Sheet
March 31, 2009
 
                                                         
                Merck/Schering-
                         
                Plough Cholesterol
                         
    Historical     Partnership
    Pro Forma Adjustments (Note 3)        
          Schering-
    Adjustments
                Purchase
    Pro Forma
 
    Merck     Plough     (Note 2)     Reclassifications     Financing     Accounting     As Adjusted  
    (In millions)  
 
ASSETS
Current Assets
                                                       
Cash and cash equivalents
  $ 6,017.1     $ 2,845.0     $ 225.0     $     $ 8,500.0 (a)   $ (11,846.7 )(b)   $ 5,440.4  
                                              (100.0 )(c)        
                                              (200.0 )(d)        
Short-term investments
    6,564.5       708.0                         (6,564.5 )(b)     708.0  
Accounts receivable
    3,569.7       2,953.0       99.3                         6,622.0  
Inventories
    2,127.8       3,158.0       84.0                   1,873.0 (e)     7,242.8  
Deferred income taxes and other current assets
    7,905.5       1,680.0       (99.0 )                 (711.7 )(f)     8,870.2  
                                              95.4 (d)        
                                                         
Total current assets
    26,184.6       11,344.0       309.3             8,500.0       (17,454.5 )     28,883.4  
                                                         
Investments
    78.7                                     78.7  
Property, Plant and Equipment, at cost, net
    11,826.1       6,662.0             222.0 (g)           (h)     18,710.1  
Goodwill
    1,439.0       2,667.0                         15,533.1 (i)     16,972.1  
                                              (2,667.0 )(i)        
                                                       
Other Intangibles, Net
    614.2       5,761.0                         36,693.0 (j)     44,861.2  
                                              7,554.0 (j)(r)        
                                              (5,761.0 )(j)        
Other Assets
    6,400.5       1,284.0       (261.0 )     (222.0 )(g)                 7,201.5  
                                                         
Total Assets
  $ 46,543.1     $ 27,718.0     $ 48.3     $     $ 8,500.0     $ 33,897.6     $ 116,707.0  
                                                         
 
LIABILITIES AND EQUITY
Current Liabilities
                                                       
Loans payable and current portion of long-term debt
  $ 2,798.9     $ 204.0     $     $     $ 3,500.0 (a)   $     $ 6,502.9  
Trade accounts payable
    622.5       1,670.0       (3.3 )                       2,289.2  
Accrued and other current liabilities
    8,710.7       2,925.0       70.0       (125.0 )(g)           100.0 (k)     11,741.2  
                                              165.0 (l)        
                                              (104.5 )(d)        
Income taxes payable
    480.2       162.0                               642.2  
Dividends payable
    803.6                   125.0 (g)                 928.6  
                                                         
Total current liabilities
    13,415.9       4,961.0       66.7             3,500.0       160.5       22,104.1  
                                                         
Long-Term Debt
    3,939.1       7,685.0                   5,000.0 (a)     254.0 (m)     16,878.1  
Deferred Income Taxes and Noncurrent Liabilities
    7,186.6       4,237.0                         10,903.0 (f)     22,227.6  
                                              (99.0 )(n)        
Equity
                                                       
Mandatory convertible preferred shares
          2,500.0                         (2,500.0 )(o)      
Common shares
    29.8       1,060.0                         494.0 (b)     1,548.4  
                                              (8.7 )(s)        
                                              1,033.3 (p)        
                                              (1,060.0 )(o)        
Other paid-in capital
    8,386.8       5,128.0                         25,243.4 (b)     32,997.6  
                                              400.7 (q)        
                                              (1,033.3 )(p)        
                                              (5,128.0 )(o)        
Retained earnings
    44,320.4       9,842.0       (18.4 )                 7,576.0 (r)     20,985.5  
                                              (100.0 )(c)        
                                              (100.0 )(k)        
                                              (30,692.5 )(s)        
                                              (9,842.0 )(o)        
Accumulated other comprehensive loss
    (2,472.8 )     (2,352.0 )                       2,352.0 (o)     (2,472.8 )
Treasury stock, at cost
    (30,701.2 )     (5,343.0 )                       30,701.2 (s)      
                                              5,343.0 (o)        
                                                         
Total stockholders’ equity
    19,563.0       10,835.0       (18.4 )                 22,679.1       53,058.7  
                                                         
Noncontrolling interests
    2,438.5                                     2,438.5  
                                                         
Total equity
    22,001.5       10,835.0       (18.4 )                 22,679.1       55,497.2  
                                                         
Total Liabilities and Stockholders’ Equity
  $ 46,543.1     $ 27,718.0     $ 48.3     $     $ 8,500.0     $ 33,897.6     $ 116,707.0  
                                                         
 
The accompanying notes are an integral part of these unaudited pro forma condensed combined financial statements.


131


Table of Contents

Unaudited Pro Forma Condensed Combined Statement of Income
Three Months Ended March 31, 2009
 
                                                         
                Merck/Schering-
                         
    Historical     Plough Cholesterol
    Pro Forma Adjustments (Note 3)        
          Schering-
    Partnership
                Purchase
    Pro Forma
 
    Merck     Plough     Adjustments (Note 2)     Reclassifications     Financing     Accounting     As Adjusted  
    (In millions except per share amounts)  
 
Sales
  $ 5,385.2     $ 4,393.0     $ 930.8     $     $     $     $ 10,709.0  
Costs, Expenses and Other
                                                       
Materials and production
    1,333.8       1,399.0       32.0                   972.1 (t1)     3,607.9  
                                              (129.0 )(t2)        
Marketing and administrative
    1,632.9       1,493.0       162.0                   (7.0 )(v)     3,280.9  
Research and development
    1,224.2       804.0       43.0                         2,071.2  
Restructuring costs
    64.3       75.0                         (19.0 )(v)     120.3  
Equity income from affiliates
    (585.8 )     (400.0 )     690.9                         (294.9 )
Other (income) expense, net
    (67.2 )     88.0                   69.6 (w2)     70.3 (w3)     141.7  
                                      (12.0 )(w5)     (7.0 )(w4)        
                                                         
      3,602.2       3,459.0       927.9             57.6       880.4       8,927.1  
                                                         
Income Before Taxes
    1,783.0       934.0       2.9             (57.6 )     (880.4 )     1,781.9  
Taxes on Income
    327.2       129.0                   (21.9 )(x)     (189.2 )(x)     245.1  
                                                         
Net Income
    1,455.8       805.0       2.9             (35.7 )     (691.2 )     1,536.8  
                                                         
Less: Net Income Attributable to Noncontrolling Interests
    30.8                                     30.8  
                                                         
Net Income Attributable to Controlling Interests 
    1,425.0       805.0       2.9             (35.7 )     (691.2 )     1,506.0  
                                                         
Preferred Stock Dividends
          38.0                         (38.0 )(y)      
                                                         
Net Income Available to Common Shareholders
  $ 1,425.0     $ 767.0     $ 2.9     $     $ (35.7 )   $ (653.2 )   $ 1,506.0  
                                                         
Basic Earnings per Common Share
  $ 0.67     $ 0.47                                     $ 0.48  
                                                         
Earnings per Common Share Assuming Dilution
  $ 0.67     $ 0.46                                     $ 0.48  
                                                         
Weighted average common shares used to calculate earnings per share:
                                                       
Basic
    2,107.9       1,627.0                                       3,095.9 (z)
Diluted
    2,109.2       1,720.0                                       3,098.4 (z)
 
The accompanying notes are an integral part of these unaudited pro forma condensed combined financial statements.


132


Table of Contents

Unaudited Pro Forma Condensed Combined Statement of Income
Year Ended December 31, 2008
 
                                                         
                Merck/Schering-
                         
    Historical     Plough Cholesterol
    Pro Forma Adjustments (Note 3)        
          Schering-
    Partnership
                Purchase
    Pro Forma
 
    Merck     Plough     Adjustments (Note 2)     Reclassifications     Financing     Accounting     As Adjusted  
    (In millions except per share amounts)        
 
Sales
  $ 23,850.3     $ 18,502.0     $ 4,498.7     $     $     $     $ 46,851.0  
Costs, Expenses and Other
                                                       
Materials and production
    5,582.5       7,307.0       139.4                   3,888.4 (t1)     16,347.3  
                                              (570.0 )(t2)        
Marketing and administrative
    7,377.0       6,823.0       839.0       54.0 (u)                 15,093.0  
Research and development
    4,805.3       3,529.0       168.0                         8,502.3  
Restructuring costs
    1,032.5       329.0             (54.0 )(u)                 1,307.5  
Equity income from affiliates
    (2,560.6 )     (1,870.0 )     3,406.3                         (1,024.3 )
Other (income) expense, net
    (2,318.1 )     335.0                   200.0 (w1)     281.4 (w3)     (1,251.5 )
                                      278.5 (w2)     (28.3 )(w4)        
                                                         
      13,918.6       16,453.0       4,552.7             478.5       3,571.5       38,974.3  
                                                         
Income Before Taxes
    9,931.7       2,049.0       (54.0 )           (478.5 )     (3,571.5 )     7,876.7  
Taxes on Income
    1,999.4       146.0                   (181.8 )(x)     (775.9 )(x)     1,187.7  
                                                         
Net Income
    7,932.3       1,903.0       (54.0 )           (296.7 )     (2,795.6 )     6,689.0  
                                                         
Less: Net Income Attributable to Noncontrolling Interests
    123.9                                     123.9  
                                                         
Net Income Attributable to Controlling Interests 
    7,808.4       1,903.0       (54.0 )           (296.7 )     (2,795.6 )     6,565.1  
                                                         
Preferred Stock Dividends
          150.0                         (150.0 )(y)      
                                                         
Net Income Available to Common Shareholders
  $ 7,808.4     $ 1,753.0     $ (54.0 )   $     $ (296.7 )   $ (2,645.6 )   $ 6,565.1  
                                                         
Basic Earnings per Common Share
  $ 3.65     $ 1.08                                     $ 2.09  
                                                         
Earnings per Common Share Assuming Dilution
  $ 3.63     $ 1.07                                     $ 2.09  
                                                         
Weighted average common shares used to calculate earnings per share:
                                                       
Basic
    2,135.8       1,625.0                                       3,123.8 (z)
Diluted
    2,142.5       1,635.0                                       3,132.5 (z)
 
The accompanying notes are an integral part of these unaudited pro forma condensed combined financial statements.


133


Table of Contents

Notes to Unaudited Pro Forma Condensed Combined Financial Statements
 
(1)   Calculation of Estimated Consideration Transferred and Preliminary Allocation of Consideration to Net Assets Acquired
 
Calculation of Estimated Consideration Transferred
 
         
    (In millions
 
    except per share amounts)  
 
Schering-Plough common stock shares outstanding at March 31, 2009 (net of treasury shares)
    1,628.0  
Conversion of Schering-Plough 6% Mandatory Convertible Preferred Stock
    85.5 (a)
         
Shares eligible for conversion
    1,713.5  
Cash per share
  $ 10.50  
         
Cash consideration for outstanding shares
  $ 17,991.8  
         
Schering-Plough 6% Mandatory Convertible Preferred Stock make-whole dividend payments
  $ 144.5 (a)
Value of Schering-Plough deferred stock units to be settled in cash
    274.9 (b)
         
Total cash consideration
  $ 18,411.2  
         
Shares eligible for conversion
    1,713.5  
Common stock exchange ratio per share
    0.5767  
         
Equivalent new company shares (par value $0.50)
    988  
Merck common stock share price on May 14, 2009
  $ 26.05 (c)
         
Common stock equity consideration
  $ 25,737.4  
         
Fair value of share-based compensation awards
  $ 400.7 (b)
         
Total estimated consideration transferred
  $ 44,549.3  
         
 
 
(a) For purposes of preparing these unaudited pro forma condensed combined financial statements, Merck has assumed conversion of all outstanding Schering-Plough 6% Mandatory Convertible Preferred Stock in connection with the merger at the make-whole conversion rate as Merck believes this would be most advantageous to those holders. Holders converting their preferred stock will be entitled to receive a make-whole dividend payment equal to the present value of the dividends that would otherwise be payable in respect of those shares during the period from the conversion date through the mandatory conversion date on August 13, 2010 using a discount rate of 6.75%. Each share of preferred stock not so converted would result in a reduction of 8.6 shares of common stock issued and a per share reduction of $14.45 in the make-whole dividend payment. This conversion factor assumes the transaction closes in the fourth quarter of 2009.
 
(b) Represents the fair value of Schering-Plough stock option, performance-based deferred stock unit and certain deferred stock unit replacement awards and the cash consideration to be paid to holders of certain other deferred stock units for precombination services. FAS 141(R) requires that the fair value of replacement awards and cash payments made to settle vested awards attributable to precombination service be included in the consideration transferred. Holders of Schering-Plough stock options and performance-based deferred stock units will receive replacement awards. Holders of Schering-Plough deferred stock units issued after 2007 will receive replacement awards and holders of deferred stock units for 2007 awards and prior will be converted into the right to receive cash as specified in the merger agreement. The fair value of outstanding Schering-Plough stock options, deferred stock units and performance-based deferred stock units for 2007 awards and prior, which will immediately vest at the effective time of the merger, has been attributed to precombination service and included in the consideration transferred. Awards for 2008 and 2009 will not immediately vest upon completion of the merger. For these awards, the fair value of the


134


Table of Contents

 
Notes to Unaudited Pro Forma Condensed Combined Financial Statements — (Continued)
 
awards attributed to precombination services is included as part of the consideration transferred and the fair value attributed to postcombination services will be recorded as compensation cost in the postcombination financial statements of the combined entity.
 
(c) In accordance with FAS 141(R), the fair value of equity securities issued as part of the consideration transferred will be measured using the market price of Merck common stock on the closing date. Assuming a $1 change in Merck’s closing common stock price, the estimated consideration transferred would increase or decrease by approximately $1 billion which would have a corresponding offset to estimated goodwill.
 
Preliminary Allocation of Consideration Transferred to Net Assets Acquired
 
         
Identifiable intangible assets
  $ 36,693.0  
Property, plant and equipment
    6,662.0  
Inventories
    5,009.0  
Other non-current assets
    1,284.0  
Net working capital, excluding inventories and deferred taxes
    2,575.0  
Deferred income taxes, net
    (12,571.8 )
Long-term debt
    (7,939.0 )
Other long-term liabilities
    (2,696.0 )
Goodwill
    15,533.1  
         
Estimated purchase price to be allocated
  $ 44,549.3  
         
 
(2)   Merck/Schering-Plough Cholesterol Partnership Adjustments
 
The Merck/Schering-Plough cholesterol partnership was formed by Merck and Schering-Plough to develop and commercialize in the United States (and in 2001 expanded to include the world, excluding Japan) Schering-Plough’s proprietary cholesterol absorption inhibitor ezetimibe in the cholesterol management field: (i) as a stand-alone product (marketed in the United States as Zetia and outside the United States as Ezetrol); (ii) as a fixed combination tablet with Merck’s simvastatin (Zocor) (marketed in the United States as Vytorin and outside the United States as Inegy); and (iii) in co-administration with various approved statin drugs.
 
As a result of the merger, the combined company will acquire the non-controlling interest in the Merck/Schering-Plough cholesterol partnership and therefore obtain a controlling interest in the Merck/Schering-Plough cholesterol partnership. Previously Merck had a non-controlling interest. These unaudited pro forma condensed combined financial statements reflect (1) the consolidation of the Merck/Schering-Plough cholesterol partnership and (2) a gain in accordance with FAS 141(R) (see Note 3(r)).
 
Balance Sheet
 
Represents the consolidation of the Merck/Schering-Plough cholesterol partnership and the elimination of historical investment and related party balances that were reflected on the balance sheets of Merck and Schering-Plough. Also reflects the elimination of balances resulting primarily from the timing of recognition of certain transactions between Merck, Schering-Plough and the Merck/Schering-Plough cholesterol partnership, including milestone payments.
 
Income Statement
 
Reflects the consolidation of the Merck/Schering-Plough cholesterol partnership and the elimination of equity earnings related to the Merck/Schering-Plough cholesterol partnership reflected in the historical financial statements of both Merck and Schering-Plough. Additionally, reflects the reclassification of certain costs, as well as the elimination of sales and associated materials and production costs reflected in the Merck/


135


Table of Contents

 
Notes to Unaudited Pro Forma Condensed Combined Financial Statements — (Continued)
 
Schering-Plough cholesterol partnership historical results related to transactions that have not yet resulted in sales to third parties.
 
(3)   Pro Forma Adjustments
 
Pro Forma Condensed Combined Balance Sheet
 
(a) Reflects the issuance of a combination of short-term debt ($3.5 billion) and long-term debt ($5.0 billion) to fund the merger. Merck currently has committed financing in the form of various 364-day facilities amounting to $7.0 billion in the aggregate, as well as Merck’s existing $1.5 billion credit facility. However, for purposes of preparing the unaudited pro forma condensed combined financial statements, the debt financing is reflected as a combination of short- and long-term debt as it is Merck’s intention that New Merck not draw down on these facilities, but rather to issue a combination of commercial paper and permanent long-term debt financing of varying maturities prior to the completion of the merger. The debt structure and interest rates used for purposes of preparing the unaudited pro forma condensed combined financial statements may be considerably different than the actual amounts incurred by Merck based on market conditions at the time of the debt financing.
 
(b) Reflects the issuance of common stock (see Note 1), the use of cash and cash equivalents after the receipt of proceeds from the financing transactions discussed in (a) above, and the sale or redemption of short-term investments to fund the purchase price.
 
(c) Reflects an estimate of Merck’s merger-related transaction costs (including advisory, legal and valuation fees) of $100 million. These amounts will be expensed as incurred. Because they will not have a continuing impact, they are not reflected in the unaudited pro forma condensed combined statement of income. No adjustment has been made for merger-related costs to be incurred by Schering-Plough which are estimated to be $100 million.
 
(d) Reflects the payment of approximately $200 million in commitment fees associated with the various 364-day facilities entered into in connection with the merger agreement. Also reflects the recognition of $95 million of deferred costs as a current asset related to these facilities not already recognized at March 31, 2009 and the reduction to accrued liabilities of $105 million as a result of the assumed payment of these amounts. Merck amortized $12 million of these costs during the first quarter of 2009 (see w(5)). Merck does not intend that New Merck will draw down on any of these facilities, but rather to refinance the facilities with a combination of short- and long-term permanent debt financing.
 
(e) Reflects the adjustment of historical Schering-Plough and Merck/Schering-Plough cholesterol partnership inventories to estimated fair value. At this time, Merck does not have detailed information as to the components of raw materials, work in process and finished goods inventories. In general, the fair valuation of inventories will result in an increase over book value pursuant to the lower of cost or market requirements, particularly when, as in the pharmaceutical industry, the selling price is affected more by the ownership of intellectual property and less by the costs associated with the manufacturing of products. Merck estimated the fair value adjustment to inventories using information as to the major categories of inventory by business segment (prescription pharmaceuticals, animal health and consumer health care) utilizing assumptions (including profit margins and turnover ratios) in the aggregate to establish net realizable value and by high level benchmarking of other relevant transactions within the industry utilizing similar valuation trends. The impact of this adjustment is not reflected in the unaudited pro forma condensed combined statement of income because the adjustment will not have a continuing impact; however, the inventory adjustment will result in an increase in materials and production costs in periods subsequent to the completion of the merger when the related inventories are sold.
 
(f) Reflects estimated adjustments to net deferred taxes arising from the merger. Transactions involving the Merck/Schering-Plough cholesterol partnership were provided at a rate applicable for the taxing jurisdiction. Merck assumed a combined U.S. federal and state statutory rate of 38.0% when estimating all other tax impacts of the merger, including deferred taxes for intangible assets, as well as an adjustment for estimated deferred taxes on Schering-Plough’s unremitted earnings for which no taxes had previously been provided, as it is


136


Table of Contents

 
Notes to Unaudited Pro Forma Condensed Combined Financial Statements — (Continued)
 
Merck’s intention to repatriate these earnings as opposed to permanently reinvesting them overseas. The amount of the undistributed earnings of $7.5 billion was obtained by reference to Schering-Plough’s Annual Report on Form 10-K for the year ended December 31, 2008 incorporated by reference into this proxy statement/prospectus. The adjustment to net deferred taxes also reflects the reversal of Schering-Plough’s valuation allowance, which includes amounts for tax credits that Merck believes will be utilized based on currently available information. However, these credits are subject to complex calculations and limitations and therefore the amounts actually recognized could change and such change could be material. The effective tax rate of the combined company could be significantly different than the rates assumed for purposes of preparing the unaudited pro forma condensed combined financial statements for a variety of factors, including post-merger activities.
 
(g) To reclassify Schering-Plough’s capitalized software costs of $222 million and dividends payable of $125 million consistent with Merck’s presentation.
 
(h) At this time there is insufficient information as to the specific nature, age, condition and location of Schering-Plough’s property, plant and equipment to make a reasonable estimation of fair value or the corresponding adjustment to depreciation and amortization. For each $100 million fair value adjustment to property, plant and equipment, assuming a weighted-average useful life of 10 years, depreciation expense would change by approximately $10 million.
 
(i) Reflects estimated goodwill from the purchase price allocation of $15.5 billion and the elimination of historical Schering-Plough goodwill of $2.7 billion.
 
(j) Reflects an estimate of the purchase price to be allocated to Schering-Plough’s acquired identifiable intangible assets and acquired in-process research and development projects and the elimination of historical Schering-Plough intangible assets. The fair value of identifiable intangible assets for the prescription pharmaceutical business segment is determined primarily using the “income approach,” which utilizes a forecast of expected future net cash flows. The income approach is also applied to the intangible assets of the consumer health business segment. The fair value of the intangible assets of the animal health business segment is based on benchmarking of similar publicly available transactions within the industry segment. Merck’s valuation assumes that the Remicade product rights are retained by New Merck, and also includes other major products such as Nasonex, Temodar, PegIntron and Clarinex, Merck/Schering-Plough cholesterol partnership products Zetia and Vytorin, as well as Schering-Plough’s other pharmaceutical, animal health and consumer healthcare products and projects still in the research and development phase. To the extent any products are divested due to the regulatory process or for other reasons, the amount allocated to intangible assets will change. In particular, Merck’s estimates of revenues and associated costs of the acquired in-process research and development programs were based on relevant industry and therapeutic area growth drivers and factors; current and expected trends in technology and product life cycles; the time and investment that will be required to develop products and technologies; the ability to obtain marketing and regulatory approvals; the ability to manufacture and commercialize the products; the extent and timing of potential new product introductions by our competitors; the amount of revenues that will be derived from the products; and the appropriate discount rates to use in the analysis. The discount rates used are commensurate with the uncertainties associated with the economic estimates described above, as well as the risk profile of the cash flows utilized in the value. The probability-adjusted future cash flows which reflect the different stages of development of each product are then present valued utilizing the appropriate discount rate. At the time of the preparation of these unaudited pro forma condensed combined financial statements, Merck does not have complete information as to the amount, timing and risk of cash flows of all Schering-Plough’s intangible assets, particularly those assets still in the early research and development phases. For purposes of preparing the unaudited pro forma condensed combined financial statements, Merck used publicly available information and market participant assumptions such as historical product revenues, Schering-Plough’s existing cost structure, and certain other high-level assumptions. Estimated weighted average useful lives for products and


137


Table of Contents

 
Notes to Unaudited Pro Forma Condensed Combined Financial Statements — (Continued)
 
product rights were determined based on the estimated patent expiration of the underlying product. The estimated fair values and estimated weighted average useful lives are as follows:
 
                 
          Weighted
 
          Average
 
    Estimated
    Estimated
 
    Fair Value     Useful Life  
 
Products and product rights
  $ 35,730       9 years  
Tradenames
    705       14 years  
Tradenames — indefinite lived
    420        
In-process research and development
    7,392       Unknown*  
                 
    $ 44,247          
                 
 
 
* These amounts will be capitalized and accounted for as indefinite-lived intangible assets, subject to impairment testing until completion or abandonment of the projects. Upon successful completion of each project, Merck will make a separate determination as to the useful life of the assets and begin amortization.
 
Once Merck has complete information as to the specifics of Schering-Plough’s intangible assets, the estimated values assigned to the intangible assets and/or the associated estimated weighted-average useful life of the intangible assets will likely be different than that reflected in these unaudited pro forma condensed combined financial statements and the differences could be material.
 
(k) Represents an estimated adjustment to conform the accounting policies of both Schering-Plough and the Merck/Schering-Plough cholesterol partnership for legal defense costs to Merck’s policy. This adjustment represents the approximate amount that would have been recognized in the historical financial statements of Schering-Plough and the Merck/Schering-Plough cholesterol partnership had they followed Merck’s policy election in this area.
 
(l) Represents a liability incurred for certain Schering-Plough employee benefit related amounts that will become payable as a result of the merger pursuant to the terms of the existing contractual arrangements.
 
(m) Reflects an adjustment of Schering-Plough’s historical debt values to estimated fair values. The estimated fair values of Schering-Plough’s long-term debt results in an increase to long-term debt of $254 million. The carrying value of debt with an original maturity of less than one year approximates market value.
 
(n) Reflects the elimination of deferred revenue recorded by Schering-Plough as Merck has no legal performance obligation.
 
(o) Reflects the elimination of the historical equity of Schering-Plough. Additionally, these unaudited pro forma condensed combined financial statements assume conversion of all outstanding Schering-Plough 6% Mandatory Convertible Preferred Stock (see Note 1).
 
(p) Reflects an adjustment for the change in par value from $0.01 for Merck historical common stock to $0.50 for the common stock of New Merck in accordance with the merger agreement.
 
(q) Represents the fair value of Schering-Plough stock option, performance-based deferred stock unit and certain deferred stock unit replacement awards attributable to precombination services that will be exchanged for New Merck awards (see Note 1).
 
(r) Represents the fair value adjustment associated with Merck’s previously held equity interest in the Merck/Schering-Plough cholesterol partnership resulting in a gain, substantially all of which is reflected as a corresponding fair value adjustment to intangible assets and the remainder as an adjustment to inventory. Under FAS 141(R), a business combination in which an acquirer holds a noncontrolling equity investment in the acquiree immediately before obtaining control of that acquiree is referred to as a “step acquisition.” FAS 141(R) requires that the acquirer remeasure its previously held equity interest in the acquiree at its


138


Table of Contents

 
Notes to Unaudited Pro Forma Condensed Combined Financial Statements — (Continued)
 
acquisition-date fair value and recognize the resulting gain or loss in earnings. Because this adjustment will not have a continuing impact, it is excluded from the unaudited pro forma condensed combined statement of income.
 
(s) Reflects the cancellation of historical Merck treasury shares pursuant to the merger agreement.
 
Pro Forma Condensed Combined Statement of Income
 
(t) Reflects the following:
 
(1) An estimate of annual amortization expense of $3.9 billion ($972 million for three months) for identifiable intangible assets at their estimated fair values over a weighted average useful life of approximately 9 years.
 
(2) The elimination of historical Schering-Plough intangible amortization of $570 million for the full year of 2008 and $129 million for the three months ended March 31, 2009.
 
(u) Reflects the reclassification of historical Schering-Plough integration costs, associated with a previous acquisition, consistent with Merck’s presentation.
 
(v) Reflects an adjustment of $7 million of Merck merger related costs and $19 million of Schering-Plough merger related costs which do not have a continuing impact and therefore are not reflected in the unaudited pro forma condensed combined statement of income.
 
(w) Reflects the following:
 
(1) The expense of $200 million of commitment fees associated with the various 364-day facilities entered into in connection with the merger agreement. Merck does not intend that New Merck will draw down on any of these facilities, but rather to refinance the facilities with a combination of short- and long-term permanent debt financing.
 
(2) An adjustment to increase annual interest expense by $279 million ($70 million for three months) as a result of the assumed issuance of $8.5 billion in debt including commercial paper of $3.5 billion and $5.0 billion of mixed floating-rate and fixed rate long-term debt with varying terms and maturities with an aggregate weighted-average interest rate of 3.3%. The debt structure and interest rates used for purposes of preparing the unaudited pro forma condensed combined financial statements may be considerably different than the actual amounts incurred by Merck based on market conditions at the time of the debt financing. A 0.125% change in the interest rates on these debt issuances would change the estimated annual interest expense by approximately $11 million. The interest rates assumed on the long-term debt do not contemplate any interest rate swap agreements that New Merck may decide to enter into in the future. Merck currently has committed financing in the form of various 364-day facilities amounting to $7.0 billion in the aggregate, as well as Merck’s existing $1.5 billion credit facility. If New Merck were to draw down on these facilities to fund the merger, annual interest expense and related incremental fees on these facilities is estimated to be approximately $438 million using a weighted average interest rate of 3.835% as determined using the one-month London Interbank Offered Rate (“LIBOR”) in effect on May 14, 2009 of 0.335% plus weighted average duration fees of 3.75% on the $3 billion bridge facility.
 
(3) A reduction in annual interest income of $281 million ($70 million for three months) resulting from the assumed utilization of cash and short-term investments to partially fund the merger. The estimate was calculated using a weighted-average interest rate of 2.8% derived from actual interest rates realized by Merck in 2008.
 
(4) Amortization of $28 million ($7 million for three months) associated with an increase in Schering-Plough debt to fair value which is amortized over the weighted-average remaining life of the obligations.


139


Table of Contents

 
Notes to Unaudited Pro Forma Condensed Combined Financial Statements — (Continued)
 
(5) Reflects an adjustment to historical Merck results for commitment fees of $12 million recognized in the first quarter of 2009, as all of the commitment fees are assumed to be recognized in 2008 (see v(1)).
 
(x) For purposes of determining the estimated income tax expense for adjustments reflected in the unaudited pro forma condensed combined statement of income, a combined U.S. federal and state statutory rate of 38.0% has been used, except with respect to the amortization of intangible assets associated with Merck/Schering-Plough cholesterol partnership products Zetia and Vytorin which was provided for at a rate appropriate for the applicable taxing jurisdiction. The effective tax rate of the combined company could be significantly different than the rates assumed for purposes of preparing the unaudited pro forma condensed combined financial statements for a variety of factors, including post-merger activities.
 
(y) Represents the elimination of dividends on Schering-Plough 6% Mandatory Convertible Preferred Stock assuming conversion of these shares into common stock as of January 1, 2008 in connection with the merger (see Note 1).
 
(z) Represents adjusted weighted average shares outstanding after giving effect to the issuance of 988 million common shares to Schering-Plough shareholders pursuant to the merger (see Note 1) which are assumed outstanding for all of 2008 and for the three months ended March 31, 2009.


140


Table of Contents

 
DESCRIPTION OF NEW MERCK CAPITAL STOCK
 
The following description of material terms of the capital stock of New Merck is a summary of certain terms, does not purport to be complete and should be read in conjunction with “Comparison of Shareholder Rights” beginning on page 145. The description is qualified in its entirety by reference to the form of restated certificate of incorporation and form of bylaws of New Merck, which documents are incorporated by reference as exhibits to the registration statement of which this joint proxy statement/prospectus is a part, and to the applicable provisions of the NJBCA.
 
Under the certificate of incorporation of New Merck to be effective upon completion of the merger, New Merck will be authorized to issue an aggregate of 6,520,000,000 shares of capital stock, divided into classes as follows:
 
  •  20,000,000 shares of preferred stock, par value $1.00 per share, issuable in one or more series; and
 
  •  6,500,000,000 shares of common stock, par value $0.50 per share.
 
At [ • ], 2009, there were outstanding: [ • ] shares of Merck common stock; [ • ] shares of Schering-Plough common stock; and [ • ] shares of Schering-Plough 6% preferred stock. Accordingly, if the merger was completed as of that date, and assuming all of the outstanding shares of New Merck 6% preferred stock were immediately thereafter converted into units of merger consideration at the “make-whole” conversion rate determined in accordance with the New Merck certificate of incorporation (as more fully described under “The Transaction — Treatment of Schering-Plough Convertible Preferred Stock” beginning on page 94), then upon completion of the merger and the conversion, there would be issued and outstanding an aggregate of [ • ] shares of New Merck common stock and no shares of New Merck 6% preferred stock. If shares of New Merck 6% preferred stock are not converted into units of merger consideration in accordance with the New Merck certificate of incorporation, then a number of shares of New Merck 6% preferred stock equal to the number of shares of Schering-Plough 6% preferred stock outstanding immediately before the merger will be outstanding following completion of the merger.
 
New Merck Common Stock
 
Subject to the preferences, qualifications, limitations, voting rights and restrictions with respect to each class of the capital stock of New Merck having any preference or priority over the New Merck common stock, the holders of the common stock shall have and possess all rights appertaining to capital stock of New Merck. The holders of shares of New Merck common stock are entitled to one vote per share for each share held of record on all matters voted on by shareholders, including the election of directors.
 
A majority of votes cast by shares of New Merck common stock entitled to vote will be required for:
 
  •  adoption of a proposed amendment to the certificate of incorporation;
 
  •  approval of a proposed plan of merger or consolidation;
 
  •  approval of a sale, lease, exchange or other disposition of all, or substantially all, the assets of New Merck, not in the usual and regular course of business;
 
  •  approval of a proposed plan of exchange; and
 
  •  approval of a proposed plan of dissolution.
 
In addition, unless approved by the affirmative vote of holders of at least two-thirds of the common stock voted thereon by disinterested shareholders, New Merck is prohibited (subject to exceptions for open market and public transactions) from purchasing shares of its common stock at a price in excess of a fair market price from a person known to New Merck to be the beneficial owner of more than 5% of the voting power of the then outstanding common stock.
 
Holders of New Merck common stock are entitled to participate equally in dividends when and as such dividends may be declared by the New Merck board of directors out of funds legally available therefor. As a New Jersey corporation, New Merck is subject to statutory limitations on the declaration and payment of


141


Table of Contents

dividends. In the event of a liquidation, dissolution or winding up of New Merck, holders of New Merck common stock have the right to a ratable portion of assets remaining after satisfaction in full of the prior rights of creditors, including holders of New Merck’s indebtedness, all liabilities and the aggregate liquidation preferences of any outstanding shares of New Merck preferred stock. The holders of New Merck common stock have no conversion, redemption, preemptive or cumulative voting rights. All of the shares of New Merck common stock to be issued in the merger will be, validly issued, fully paid and non-assessable.
 
The transfer agent and registrar for New Merck common stock will be [          ].
 
Takeover Defense
 
Certain provisions of New Merck’s certificate of incorporation and bylaws and of the NJBCA may have anti-takeover effects and could delay, defer, or prevent a tender offer or takeover attempt that a shareholder might consider to be in such shareholder’s best interests, including attempts that might result in a premium over the market price for the shares held by shareholders, and may make removal of the incumbent management and directors more difficult.
 
Authorized Shares.  New Merck’s certificate of incorporation will authorize the issuance of up to 6,520,000,000 shares of common stock and 20,000,000 shares of preferred stock. These additional authorized shares may also be used by the New Merck board of directors consistent with its fiduciary duty to deter future attempts to gain control of us, and may discourage attempts by others to attempt to acquire control of New Merck without negotiation with New Merck’s board of directors.
 
The board of directors will have the sole authority, subject to the rights of the New Merck 6% preferred stock, to determine the terms of any one or more series of preferred stock, including voting rights, dividend rates, conversion rates, and liquidation preferences. As a result of the ability to fix voting rights for a series of preferred stock, the board of directors will have the power to the extent consistent with its fiduciary duty to issue a series of preferred stock to persons friendly to management in order to attempt to block a tender offer, merger or other transaction by which a third party seeks control of us, and thereby assist members of management to retain their positions.
 
Shareholder Action by Written Consent.  The New Merck certificate of incorporation will provide that shareholders may not act by written consent. Any shareholder action must be taken at a duly called annual or special meeting.
 
Special Meetings of Shareholders.  In addition to what is provided by the NJBCA, a special meeting may be called at any time by the board of directors and, subject to the rights of the holders of any class or series of preferred stock then outstanding, may be called at any time upon the written request of the holders of record of 25% or more of the stock entitled to vote at such special meeting.
 
Notification of Proposed Business and Nominations for Annual Meetings.  The New Merck bylaws will require that written notice of any shareholder proposal for business at an annual meeting of shareholders, or any shareholder director nomination for an annual meeting of shareholders, be received at least 120 days prior to the anniversary date of the preceding year’s annual meeting.
 
Business Combinations with Interested Shareholders.  The NJBCA provides that no corporation organized under the laws of New Jersey with its principal executive offices or significant operations located in New Jersey (a “resident domestic corporation”) may engage in any “business combination” (as defined in the NJBCA) with any interested shareholder (generally a 10% or greater shareholder) of such corporation for a period of five years following such interested shareholder’s stock acquisition, unless such business combination is approved by the board of directors of such corporation prior to the stock acquisition. A resident domestic corporation, such as New Merck, cannot opt out of the foregoing provisions of the NJBCA.
 
In addition, no resident domestic corporation may engage, at any time, in any business combination with any interested shareholder of such corporation other than: (i) a business combination approved by the board of directors prior to the stock acquisition, (ii) a business combination approved by the affirmative vote of the holders of two-thirds of the voting stock not beneficially owned by such interested shareholder at a meeting


142


Table of Contents

called for such purpose, or (iii) a business combination in which the interested shareholder pays a formula price designed to ensure that all other stockholders receive at least the highest price per share paid by such interested stockholder.
 
Board of Directors.  The New Merck certificate of incorporation and bylaws will provide that, subject to the rights of the holders of shares of any series of preferred stock then outstanding, the number of directors composing the board of directors will not exceed eighteen, and that a director can only be removed by shareholder vote if there is cause for the director’s removal. A majority of the directors then constituting the board of directors of New Merck will be authorized to fill vacancies on the New Merck board of directors, whether created by removal for cause, resignation or otherwise.
 
New Merck 6.00% Mandatory Convertible Preferred Stock
 
The certificate of incorporation of New Merck will provide that the New Merck preferred stock may be issued from time to time in one or more series. The New Merck board of directors will be specifically authorized to establish the number of shares in any series and to set the designation of any series and the powers, preferences and rights and the qualifications, limitations or restrictions on each series of New Merck preferred stock.
 
The certificate of incorporation of New Merck will provide for a series of preferred stock designated “6.00% Mandatory Convertible Preferred Stock.” This series of preferred stock is the Schering-Plough 6% preferred stock which, under the terms of the merger agreement, will remain outstanding as New Merck 6% preferred stock upon completion of the transaction.
 
The following is a brief summary of certain powers, preferences and rights and the qualifications, limitations or restrictions that will be applicable to the New Merck 6% preferred stock:
 
  •  Dividends.  6% annual cumulative dividends on the liquidation preference of $250 per share of New Merck 6% preferred stock will be payable quarterly in cash of $3.75 on February 15, May 15, August 15 and November 15 each year until the final dividend payment of $3.67 on August 13, 2010 (the mandatory conversion date).
 
  •  Redemption.  The New Merck 6% preferred stock is not redeemable.
 
  •  Mandatory Conversion.  On the mandatory conversion date, each share of New Merck 6% preferred stock will automatically convert into a number of units of the merger consideration equal to the conversion rate described below and all accrued, cumulated and unpaid dividends that have not been declared for all dividend periods up to and excluding the mandatory conversion date will be due and payable at such time.
 
  •  Merger Consideration Unit.  Each unit of merger consideration will consist of $10.50 in cash and 0.5767 of a share of New Merck common stock. This fraction of a share of New Merck common stock will be subject to an anti-dilution adjustment in the event of, among other things, stock dividends or distributions in common stock by New Merck or subdivisions, splits and combinations of the common stock of New Merck. The fraction will also be subject to adjustment in the event of any quarterly dividend above a dividend threshold amount per share of New Merck common stock, certain self tender offers by New Merck or third-party tender offers for shares of New Merck common stock.
 
  •  Conversion Rate.  The conversion rate for each share of New Merck 6% preferred stock applicable on the mandatory conversion date will be, if the market value of a unit of merger consideration is equal to or greater than $33.69, 7.4206 units of merger consideration and, if the market value of a unit of merger consideration is less than or equal to $27.50, 9.0909 units. If the market value of a unit of merger consideration is greater than $27.50 and less than $33.69, the conversion rate will be determined by dividing $250 by the market value of a unit of merger consideration. In connection with a mandatory conversion, the market value of a unit of merger consideration shall be equal to (i) $10.50 plus (ii) the average of the closing prices of the shares of New Merck common stock over the twenty consecutive


143


Table of Contents

  trading days ending on the third trading date before the mandatory conversion date, multiplied by the fraction of a share of New Merck common stock included in the unit of merger consideration.
 
  •  Optional Conversion.  At any time prior to the mandatory conversion date, a holder of New Merck 6% preferred stock may elect to convert each share at the minimum conversion rate of 7.4206 units of merger consideration for each share of New Merck 6% preferred stock, and also receive all accrued, cumulated and unpaid dividends that have not been declared for all prior dividend periods ending on or prior to the dividend payment date immediately preceding the early conversion date.
 
  •  Provisional Conversion at New Merck’s Option.  If, at any time prior to the mandatory conversion date, the market value of one unit of merger consideration exceeds $50.53, subject to anti-dilution adjustments, for at least twenty trading days within a period of thirty trading days, New Merck may elect to cause the conversion of all, but not less than all, of the New Merck 6% preferred stock then outstanding at the minimum conversion rate of 7.4206 units of merger consideration for each share of New Merck 6% preferred stock, only if New Merck is then legally permitted to pay in cash an amount equal to the sum of:
 
  •  all accrued, cumulated and unpaid dividends on the New Merck 6% preferred stock that have not been declared for all dividend periods up to, but excluding, the conversion date; plus
 
  •  if the conversion date is prior to the record date for any declared dividend, all accrued, cumulated and unpaid dividends on the New Merck 6% preferred stock that have been declared for all dividend periods to, but excluding, the conversion date; plus
 
  •  the present value of all remaining future dividend payments on the New Merck 6% preferred stock through and including the mandatory conversion date.
 
  •  Early Conversion and Dividend Make-Whole Payment Upon Certain Acquisitions.  If prior to the earlier of the mandatory conversion date and New Merck providing notice of a provisional conversion at its option, New Merck is the subject of any acquisition in which 90% or more of New Merck’s common shares are exchanged for, converted into or constitute solely the right to receive cash, securities or other property, and more than 10% of such cash, securities or property is cash or securities or other property that is not, or will not be upon issuance, shares of common equity traded on the NYSE, Nasdaq Global Select Market or the Nasdaq Global Market (a make-whole transaction), then New Merck will:
 
  •  permit conversion of the New Merck 6% preferred stock, for a period beginning on the effective date of the make-whole transaction and ending fifteen days after, at a specified make-whole conversion rate determined by reference to the market value of a unit of merger consideration ($10.50 plus the price of 0.5767 of a common share of New Merck) and the consideration to be paid in the make-whole transaction;
 
  •  pay, upon conversion, in cash an amount equal to the sum of:
 
  •  all accrued, cumulated and unpaid dividends on the New Merck 6% preferred stock that have not been declared for all dividend periods up to, but excluding, the conversion date; plus
 
  •  if the conversion date is prior to the record date for any declared dividend, all accrued, cumulated and unpaid dividends on the New Merck 6% preferred stock that have been declared for all dividend periods to, but excluding, the conversion date; plus
 
  •  the present value of all remaining future dividend payments on the New Merck 6% preferred stock through and including the mandatory conversion date.
 
  •  Reorganization Events.  In the event of a consolidation or merger of New Merck with or into another person, a sale, transfer, lease or conveyance of all or substantially all the property and assets of New


144


Table of Contents

  Merck, certain reclassifications of common shares or statutory exchanges of securities of New Merck (each a reorganization event), then:
 
  •  each share of New Merck 6% preferred stock outstanding immediately prior to the reorganization event and convertible into units of merger consideration will, with respect to the non-cash portion of a unit of merger consideration (i.e., 0.5767 of a share of New Merck common stock), become convertible into the kind of securities, cash and other property receivable in the reorganization event by a holder of a share of common stock of New Merck.
 
  •  Liquidation Preference.  $250 per share of New Merck 6% preferred stock, plus an amount equal to the sum of all accrued, cumulated and unpaid dividends.
 
  •  Voting Rights.  Holders of New Merck 6% preferred stock will not be entitled to any voting rights, except as required by New Jersey law and as described below.
 
  •  New Merck may not issue any class of capital stock, the terms of which provide that such class will rank senior to the New Merck 6% preferred stock as to payment of dividends or distribution of assets upon dissolution or otherwise amend its certificate if incorporation in a manner that would adversely affect the rights of the New Merck 6% preferred stock without the approval of the holders of at least two-thirds of the New Merck 6% preferred stock voting together as a single class.
 
  •  Ranking.  The New Merck 6% preferred stock will rank as to payment of dividends and distributions of assets upon dissolution, liquidation or winding up:
 
  •  junior to all existing and future debt obligations of New Merck and its subsidiaries;
 
  •  junior to any class or series of capital stock of New Merck, the terms of which provide that such class or series will rank senior to the New Merck 6% preferred stock;
 
  •  senior to the common shares and any other class or series of capital stock of New Merck, the terms of which provide that such class or series will rank junior to the New Merck 6% preferred stock; and
 
  •  on a parity with any class or series of New Merck capital stock.
 
COMPARISON OF SHAREHOLDER RIGHTS
 
Merck and Schering-Plough are both New Jersey corporations, and New Merck will be a New Jersey corporation, subject to the provisions of the New Jersey Business Corporation Act (NJBCA). Merck shareholders’ rights are currently governed by the Merck certificate of incorporation and the Merck bylaws and Schering-Plough shareholders’ rights are currently governed by the Schering-Plough certificate of incorporation and the Schering-Plough bylaws. Upon completion of the merger, New Merck shareholders’ rights will be governed by the New Merck certificate of incorporation and the New Merck bylaws which, other than provisions with respect to the authorized shares of common stock and preferred stock, will be identical to the certificate of incorporation and bylaws of Merck.
 
The following description summarizes the material differences between Merck’s and New Merck’s certificate of incorporation and bylaws, on the one hand, and Schering-Plough’s certificate of incorporation and bylaws, on the other hand, as well as certain rights under the NJBCA applicable to all New Jersey corporations. The rights described with respect to Merck shareholders and New Merck shareholders have been combined and are identical unless otherwise indicated.
 
The following description does not purport to be a complete statement of all the differences, or a complete description of the specific provisions referred to in this summary. The identification of specific differences is not intended to indicate that other equally or more significant differences do not exist. Shareholders should read carefully the relevant provisions of the NJBCA, the Merck certificate of incorporation, the Merck bylaws, the Schering-Plough certificate of incorporation, the Schering-Plough bylaws, the New Merck certificate of incorporation and the New Merck bylaws. The form of restated certificate of incorporation of New Merck is incorporated by reference as Exhibit 3.1(b) to the registration statement of which this joint proxy statement/


145


Table of Contents

prospectus is a part. Schering-Plough and Merck have filed with the SEC their respective governing documents referenced in this summary of shareholder rights and will send copies of these documents to you without charge, upon your request. The respective certificate of incorporation and bylaws of Merck and Schering-Plough can be found on their respective websites at www.merck.com or www.schering-plough.com. See “Where You Can Find More Information” on page 155.
 
Capitalization
 
Merck/New Merck
 
The total authorized shares of capital stock of Merck consist of (1) 5,400,000,000 shares of common stock, par value $0.01 per share, and (2) 10,000,000 shares of preferred stock, without par value. At the close of business on March 3, 2009, approximately 2,983,508,675 shares of Merck common stock were issued and outstanding (not including treasury shares) and no shares of Merck preferred stock were issued and outstanding. The total authorized shares of capital stock of New Merck will consist of (1) 6,520,000,000 shares of common stock, par value $0.50 per share, and (2) 20,000,000 shares of preferred stock, par value $1.00 per share. It is expected that upon closing of the transaction, New Merck will have approximately [ • ] shares of common stock issued and outstanding.
 
The board of directors of Merck is, and the board of directors of New Merck will be, authorized to provide for the issuance from time to time of preferred stock in series and, as to each series, to fix the number, designation, rights, preferences and limitations, including the voting rights, if any, the voluntary and involuntary liquidation prices, the conversion or exchange privileges, if any, applicable to that series and the redemption price or prices and the other terms of redemption, if any, applicable to that series. After the closing of the transactions, there may be up to 10,000,000 shares of the Schering-Plough 6% preferred stock that will remain outstanding as 6% preferred stock of New Merck. The terms of the New Merck 6% preferred stock are described under “Description of New Merck Capital Stock — New Merck 6% Mandatory Convertible Preferred Stock” beginning on page 143.
 
Schering-Plough
 
The total authorized shares of capital stock of Schering-Plough consist of (1) 2,400,000,000 shares of common stock, par value $0.50 per share, and (2) 50,000,000 shares of preferred stock, par value $1.00 per share. On the close of business on March 3, 2009, 1,696,767,572 shares of Schering-Plough common stock were issued and outstanding (not including treasury shares) and 10,000,000, out of 11,500,000 authorized, shares of Schering-Plough 6% preferred stock were issued and outstanding.
 
Shares of Schering-Plough preferred stock may be issued by the board of directors in one or more series. The Schering-Plough board is expressly authorized to fix or alter the voting powers, designations, preferences, rights, qualifications, limitations and restrictions of each such series to the extent not fixed or limited by the provisions of the Schering-Plough certificate of incorporation.
 
Number, Election, Vacancy and Removal of Directors
 
Merck/New Merck
 
The number of directors of Merck or New Merck shall be such number, according to the New Merck certificate of incorporation, not less than three nor more than eighteen directors, as may, from time to time, be determined in accordance with the New Merck bylaws by a majority vote of the whole board of directors from time to time. The New Merck bylaws currently provide that the number of directors shall be the number, not less than ten nor more than eighteen, fixed from time to time by a majority of the whole board of directors. Merck currently has fifteen directors and it is expected that New Merck will have 18 directors upon consummation of the transactions. At each election of directors, a nominee for election as a director is elected to the board of directors if the number of votes cast for such nominee’s election exceeds the number of votes cast against such nominee’s election; provided that, if at any election of directors, the number of nominees for election as directors exceeds the number of directors to be elected, directors are elected by a plurality of the


146


Table of Contents

votes cast at such election of directors. Any director may be removed as a director by the affirmative vote of the shareholders, but only for cause. The Merck certificate of incorporation provides, and the New Merck certificate of incorporation will provide, that vacancies on the board of directors may be filled solely by a majority vote of the directors then in office, though less than a quorum.
 
Schering-Plough
 
Subject to the rights of holders of any series of preferred shares, the board of directors of Schering-Plough will consist of not less than nine nor more than twenty-one directors, as fixed from time to time either by (i) a resolution adopted by a majority of the whole board of directors or (ii) the shareholders by a majority of votes cast by those entitled to vote generally in the election of directors. At each annual meeting of shareholders, directors are elected to hold office for a term expiring at the next annual meeting of shareholders. Schering-Plough currently has thirteen directors.
 
Any Schering-Plough director, or the entire board of directors, may be removed from office, only for cause, by the affirmative vote of the holders of at least a majority of the votes cast by the holders of all of the shares entitled to vote generally in the election of directors. Newly created directorships resulting from any increase in the number of directors and any vacancies on the Schering-Plough board of directors resulting from death, resignation, disqualification, removal or other cause may be filled by a majority vote of the directors then in office, though less than a quorum, or by a sole remaining director.
 
Nomination of Directors
 
Merck/New Merck
 
The bylaws provide that nominations for the election of directors may be made by the board of directors or by a committee appointed by the board or by any shareholder entitled to vote for the election of directors. Any shareholder entitled to vote may nominate persons for election as directors only if they deliver written notice of intent to make the nomination to the secretary of Merck or New Merck, as applicable, not less than:
 
  •  with respect to the annual meeting, 120 days prior to the anniversary of the preceding year’s annual meeting; and
 
  •  with respect to a special meeting, the close of business on the seventh day following the date on which notice of such meeting is first given to shareholders.
 
In addition, each notice of nomination must set forth:
 
  •  the name and address of the shareholder making the nomination and the person to be nominated;
 
  •  a representation that the shareholder is a holder of record entitled to vote at such meeting and intends to appear in person or by proxy at the meeting to nominate the person or persons specified in the notice;
 
  •  a description of all arrangements or understandings between the shareholder and each nominee;
 
  •  such other information regarding each nominee as would have been required under the rules of the SEC to be included in a proxy statement had each nominee been nominated, or intended to be nominated, by the board of directors; and
 
  •  the consent of each nominee to serve as a director of Merck or New Merck, as applicable, if so elected.
 
Schering-Plough
 
Nominations for the election of directors of Schering-Plough at any meeting of the shareholders, called for the election of directors, may be made by the board of directors or by any shareholder entitled to vote at such election. A shareholder intending to make a nomination at the election meeting must deliver a notice to the secretary of Schering-Plough, not less than thirty days prior to the date of such meeting, setting forth:
 
  •  the name, age, business address, and residence address of each nominee proposed;


147


Table of Contents

 
  •  the principal occupation or employment of each nominee;
 
  •  the number of shares of capital stock of Schering-Plough beneficially owned by each nominee;
 
  •  such other information regarding each nominee as would have been required under the rules of the SEC to be included in a proxy statement; and
 
  •  a signed consent to serve as a director if so elected.
 
Quorum for Meeting of Shareholders
 
Merck/New Merck
 
Holders of a majority in interest of all stock entitled to vote at a shareholder meeting, present in person or represented by proxy, constitute a quorum for the transaction of business at all shareholder meetings; but, if less than a quorum is present at such meeting, a majority in interest of those present may adjourn the meeting.
 
Schering-Plough
 
Holders of shares entitled to cast a majority of the votes at a meeting constitute a quorum at any meeting of shareholders.
 
Voting Rights and Required Vote Generally
 
Merck/New Merck
 
Each holder of record of the common stock is entitled to one vote for each share in his or her name on the books of Merck or New Merck, as applicable, and any action may be authorized by a majority of votes cast by holders of shares entitled to vote thereon.
 
Schering-Plough
 
The voting rights of holders of Schering-Plough common stock are substantially the same as that of Merck and New Merck.
 
Business Combinations/Interested Shareholder
 
The NJBCA provides that no corporation organized under the laws of New Jersey with its principal executive offices or significant operations located in New Jersey (a “resident domestic corporation”) may engage in any “business combination” (as defined in the NJBCA) with any interested shareholder (generally a 10% or greater shareholder) of such corporation for a period of five years following such interested shareholder’s stock acquisition, unless such business combination is approved by the board of directors of such corporation prior to the stock acquisition. A resident domestic corporation, such as Schering-Plough or Merck, cannot opt out of the foregoing provisions of the NJBCA.
 
In addition, no resident domestic corporation may engage, at any time, in any business combination with any interested shareholder of such corporation other than: (i) a business combination approved by the board of directors prior to the stock acquisition, (ii) a business combination approved by the affirmative vote of the holders of two-thirds of the voting stock not beneficially owned by such interested shareholder at a meeting called for such purpose or (iii) a business combination in which the interested shareholder pays a formula price designed to ensure that all other shareholders receive at least the highest price per share paid by such interested shareholder.
 
Schering-Plough
 
In connection with business combinations with any 10% shareholder, Schering-Plough’s certificate of incorporation contains provisions requiring the approval, at a meeting at which a quorum is present, of the holders of at least a majority of the votes cast by the holders of all of the shares of the company entitled to vote generally in the election of directors, voting together as a single class. Any amendment or repeal of the


148


Table of Contents

business combination provisions requires the approval, at a meeting at which a quorum is present, of the holders of at least a majority of the votes cast by the holders of all of the shares of the company entitled to vote generally in the election of directors, voting together as a single class.
 
Merck/New Merck
 
No similar provision is or will be included in the certificate of incorporation or bylaws of Merck or New Merck, but the provisions of the NJBCA apply.
 
Amendments to Charter Documents
 
Under the NJBCA, a proposed amendment to a corporation’s certificate of incorporation requires approval by its board of directors and adoption of the amendment by the affirmative vote of a majority of the votes cast by the holders of shares entitled to vote on the amendment, unless a specific provision of the NJBCA or the corporation’s certificate of incorporation provides otherwise.
 
Merck/New Merck
 
The provisions of the certificate of incorporation may be amended only with the affirmative vote of the holders of a majority of the votes cast by those entitled to vote on the amendment.
 
In addition, the amendment of any provision of the New Merck certificate of incorporation so as to adversely affect the rights, preferences or voting powers of holders of New Merck 6% preferred stock will require the approval of holders of at least two-thirds of the shares of the 6% preferred stock then outstanding.
 
Schering-Plough
 
The Schering-Plough certificate of incorporation may be amended in substantially the same manner as Merck’s and New Merck’s.
 
In addition, the amendment of any provision of the Schering-Plough certificate of incorporation so as to adversely affect the rights, preferences or voting powers of holders of Schering-Plough 6% preferred stock requires the approval of holders of at least two-thirds of the shares of the 6% preferred stock then outstanding.
 
Amendments to Bylaws
 
Merck/New Merck
 
Amendments to the bylaws of Merck or New Merck, as applicable, may generally be made by the shareholders at any meeting of the shareholders by a vote of a majority of the votes cast at such meeting, provided that notice of the proposed amendment is contained in the notice of the meeting. The board of directors may also amend the bylaws at any meeting of the board of directors, by a vote of a majority of all of the directors, provided that, unless every director shall be present at such meeting, the notice or waiver of notice of such meeting shall have specified or summarized the proposed action. Furthermore, bylaws made by the directors may be amended the shareholders.
 
Schering-Plough
 
The Schering-Plough bylaws generally may be amended by the affirmative vote of the holders of at least a majority of the votes cast by the holders of all shares entitled to vote generally in the election of directors. The board of directors may also amend the bylaws or adopt new bylaws.
 
Action by Written Consent
 
Merck/New Merck
 
Any action required or permitted to be taken at a meeting of shareholders may not be effected by written consent.


149


Table of Contents

Schering-Plough
 
Any action required to be taken by shareholders must be effected at a duly called annual or special meeting and may not be effected by any consent in writing unless all of the shareholders entitled to vote thereon consent in writing.
 
Fixing of the Record Date
 
Merck/New Merck
 
Record dates are fixed by the board of directors of Merck or New Merck, as applicable, not less than ten nor more than sixty days before the date of such meeting.
 
Schering-Plough
 
Record dates of Schering-Plough are fixed in the same manner as Merck and New Merck.
 
Notice of Shareholder Meetings and Shareholder Proposals
 
Merck/New Merck
 
Written notice of the time, place and purposes of every meeting of shareholders of Merck or New Merck, as applicable, must be given not less than ten days before the date of the meeting, either personally or by mail, to each shareholder of record entitled to vote at the meeting.
 
Any shareholder may present business for consideration at an annual meeting of shareholders, only if written notice of such shareholder’s intent to present such business is delivered to the secretary of the company not less than 120 days prior to the anniversary of the preceding year’s annual meeting of shareholders, setting forth:
 
  •  the name and address of the shareholder presenting the business at the meeting, a brief description of such business to be presented, the reasons for conducting such business and any material interest of the shareholder in such business;
 
  •  a representation that the shareholder is a holder of record of stock of the company entitled to vote on such business and intends to appear in person or by proxy at the meeting to present the business specified in the notice;
 
  •  a description of all arrangements or understandings between the shareholder and any other person with respect to the business presented; and
 
  •  such other information regarding the business to be presented as would be required to be included in a proxy statement filed pursuant to the proxy rules of the SEC had such business been presented, or intended to be presented, by the board of directors.
 
Schering-Plough
 
Written notice of the time, place and purposes of all meetings of shareholders must be given not less than ten days nor more than sixty days before the date of any such meeting to each shareholder entitled to vote at such meeting.
 
Any shareholder may present business for consideration at an annual meeting of shareholders only if written notice is delivered to the secretary of Schering-Plough, not less than 90 days nor more than 120 days prior to the anniversary of the preceding year’s annual meeting of shareholders, setting forth:
 
  •  a brief description of the business desired to be brought before the meeting, the reasons for conducting such business and any material interest of the shareholder in such business;
 
  •  the name and address of such shareholder as they appear on Schering-Plough’s books and the beneficial owner, if any, on whose behalf such proposal is made; and


150


Table of Contents

 
  •  the class and number of shares of Schering-Plough which are owned beneficially and of record by the shareholder or the beneficial owner.
 
Special Shareholder Meetings
 
The NJBCA provides that holders of not less than 10% of all shares entitled to vote at a meeting may apply to the New Jersey Superior Court to request that a special meeting of the shareholders be called for good cause shown. At such a meeting, the shareholders present in person or by proxy and having voting powers will constitute a quorum for the transaction of business described in such order.
 
Merck/New Merck
 
A special meeting of the shareholders may be held at any location designated by the board of directors whenever and as often as the board of directors calls such meetings. Such meetings may also be called upon the written request of the holders of record of 25% of the shares entitled to vote at such meeting.
 
Schering-Plough
 
Except as otherwise provided in the NJBCA, a special meeting of the shareholders may only be called by the chief executive officer, the chairman of the board of directors, or the board of directors of Schering-Plough.
 
Inspection Rights
 
Merck/New Merck and Schering-Plough
 
Under the NJBCA, upon written request of any shareholder, the corporation shall mail to such shareholder its balance sheet as at the end of the preceding fiscal year, and its profit and loss and surplus statement for such fiscal year. Furthermore, a shareholder who has been a shareholder for at least six months or who holds, or is authorized in writing by holders of, at least 5% of the outstanding shares or any class or series of stock of a corporation has the right, for any proper purpose and upon at least five days prior written notice, to inspect during the usual business hours, in person or by agent or attorney, the minutes of the proceedings of the corporation’s shareholders and its record of shareholders and to make an extract therefrom. Irrespective of the period such shareholder has held his or her stock or the amount of stock such shareholder holds, a court may, upon proof of proper purpose, compel production for examination by the shareholder a corporation’s books and records of account, minutes and record of shareholders.
 
Indemnification of Directors and Officers
 
Merck/New Merck
 
Merck or New Merck, as applicable, will indemnify any former, present or future director or officer against reasonable costs, disbursements and counsel fees paid or incurred of any pending, threatened or completed civil, criminal, administrative or arbitrative action, suit or proceeding, and any appeal therein and any inquiry or investigation which could lead to such action, suit or proceeding, or in defense of any claim, issue or matter therein, brought by reason of such person’s being or having been such director, officer or employee, if such person has been successful in the defense on the merits or otherwise or such person acted in good faith and in a manner such person reasonably believed to be in or not opposed to the best interests of the company, and in connection with any criminal proceeding such person also had no reasonable cause to believe the conduct was unlawful with the determination as to whether the applicable standard of conduct was met to be made by a majority of the members of the board of directors (sitting as a committee of the board) who were not parties to such inquiry, investigation, action, suit or proceeding or by any one or more disinterested counsel to whom the question may be referred by the board of directors.


151


Table of Contents

Schering-Plough
 
Schering-Plough will indemnify each person who was or is made a party or is threatened to be made a party to or is involved in any pending, threatened or completed civil, criminal, administrative or arbitrative action, suit or proceeding, or any appeal therein, by reason of his or her being or having been a director, officer, employee, or agent of Schering-Plough, to the fullest extent permitted by the NJBCA, from and against any and all reasonable costs, disbursements and attorneys’ fees, and any and all amounts paid or incurred in satisfaction of settlements, judgments, fines and penalties, incurred or suffered in connection with any such proceeding, and such indemnification will continue as to a person who has ceased to be a director, officer, trustee, employee or agent and will inure to the benefit of his or her heirs, executors, administrators and assigns.
 
Limitation on Personal Liability of Directors and Officers
 
Merck/New Merck and Schering-Plough
 
Subject to certain exceptions, and as permitted by the NJBCA, the certificates of incorporation of Merck, New Merck and Schering-Plough provide that their directors and officers are protected from personal liability for damages for breach of any duty owed to the corporation or its shareholders, except for acts or omissions that:
 
  •  constitute a breach of the duty of loyalty to the corporation or its shareholders;
 
  •  are not in good faith or involving a knowing violation of law; or
 
  •  result in receipt by such person of an improper personal benefit.
 
Appointment of Officers
 
Merck/New Merck
 
Officers are elected by the board of directors.
 
Schering-Plough
 
Officers are elected by the board of directors and each officer holds office for the term elected and until a successor is elected, provided that any officer may be removed only by the board of directors with or without cause.
 
Preemptive Rights
 
Merck/New Merck and Schering-Plough
 
Neither the Merck, New Merck nor the Schering-Plough shareholders have preemptive rights. Thus, if additional shares of common stock or preferred stock of Merck, New Merck or Schering-Plough, as applicable, were issued, the current holders of such shares, to the extent that they do not participate in the additional issuance, would own a proportionately smaller interest in a larger number of outstanding capital stock to the extent that they do not participate in the additional issuance.
 
Dissenters’ Rights
 
Merck/New Merck and Schering-Plough
 
The NJBCA provides that in certain situations, dissenters’ rights may be available in connection with a merger or consolidation. Dissenters’ rights in connection with a plan of merger or consolidation are not available under the NJBCA with respect to shares of any class or series of stock (1) which is either listed on a national exchange or held of record by more than 1,000 shareholders on the record date fixed to determine the shareholders entitled to vote upon the plan of merger or consolidation or (2) for which, pursuant to the plan of merger or consolidation, such holders will receive (a) cash, (b) shares of stock or other securities which, upon


152


Table of Contents

consummation of the merger or consolidation, will be listed on a national securities exchange or held of record by not less than 1,000 shareholders or (c) cash and such securities.
 
Anti-Greenmail
 
Merck/New Merck
 
Unless approved by the affirmative vote of holders of at least two-thirds of the common stock voted thereon by disinterested shareholders (defined generally as holders of common stock who are not 5% shareholders), Merck or New Merck, as applicable, is prohibited (subject to exceptions for open market and public transactions) from purchasing shares of its common stock at a price in excess of a fair market price from a person known to be the beneficial owner of more than 5% of the voting power of the then outstanding common stock.
 
Schering-Plough
 
Any purchase by Schering-Plough, or any of its subsidiaries, of shares of voting stock from a 5% shareholder at a per share price in excess of market price, at the time of such purchase of the shares, requires the affirmative vote of the holders of that amount of the voting power of the voting stock equal to the sum of (i) the voting power of the shares of voting stock of which the 5% shareholder is the beneficial owner and (ii) a majority of the voting power of the remaining outstanding shares of voting stock, voting together as a single class.
 
Constituency Provisions
 
Merck/New Merck and Schering-Plough
 
The NJBCA provides that boards of directors may, in determining the best interests of the corporation, in addition to considering the effects of any action on shareholders’ consider:
 
  •  the effects of the action on the corporation’s employees, suppliers and customers;
 
  •  the effects of the action on the community in which the corporation operates; and
 
  •  the long-term as well as short-term interests of the corporation and its shareholders, including the possibility that these interests may best be served by the continued independence of the corporation.
 
LEGAL MATTERS
 
The validity of the New Merck common stock to be issued pursuant to the merger will be passed upon for Schering-Plough by McCarter & English, LLP. Fried, Frank, Harris, Shriver & Jacobson LLP, counsel to Merck, will deliver an opinion as to certain U.S. federal income tax matters. Wachtell, Lipton, Rosen & Katz, counsel to Schering-Plough, will deliver an opinion as to certain U.S. federal income tax matters.
 
EXPERTS
 
The financial statements incorporated into this joint proxy statement/prospectus by reference to Merck’s Current Report on Form 8-K filed with the SEC on May 20, 2009 and management’s assessment of the effectiveness of internal control over financial reporting (which is included in Management’s Report on Internal Control over Financial Reporting) incorporated in this joint proxy statement/prospectus by reference to Merck’s Annual Report on Form 10-K for the year ended December 31, 2008 have been so incorporated in reliance on the report of PricewaterhouseCoopers LLP, an independent registered public accounting firm, given on the authority of said firm as experts in auditing and accounting.
 
The consolidated financial statements, the related financial statement schedule, incorporated in this joint proxy statement/prospectus by reference from Schering-Plough Corporation and subsidiaries’ Annual Report on Form 10-K for the year ended December 31, 2008, and the effectiveness of Schering-Plough Corporation


153


Table of Contents

and subsidiaries’ internal control over financial reporting have been audited by Deloitte & Touche LLP, an independent registered public accounting firm, as stated in their reports, which are incorporated herein by reference which reports (1) express an unqualified opinion on the consolidated financial statements and the related financial statement schedule and included an explanatory paragraph regarding the Schering-Plough Corporation and subsidiaries’ adoption of Statement of Financial Accounting Standards No. 158, Employers’ Accounting for Defined Benefit Pension and Other Postretirement Plans, and Financial Accounting Standards Board Interpretation No. 48, Accounting for Uncertainty in Income Taxes, and (2) express an unqualified opinion on the effectiveness of internal control over financial reporting. Such financial statements and financial statement schedule have been so incorporated in reliance upon the reports of such firm given upon their authority as experts in accounting and auditing.
 
With respect to the unaudited interim financial information for the period ended March 31, 2009 which is incorporated herein by reference, Deloitte & Touche LLP, an independent registered public accounting firm, have applied limited procedures in accordance with the standards of the Public Company Accounting Oversight Board (United States) for a review of such information. However, as stated in their report, included in the Schering-Plough Corporation and subsidiaries’ Quarterly Report on Form 10-Q for the quarter ended March 31, 2009 and incorporated by reference herein, they did not audit and they do not express an opinion on that interim financial information. Accordingly, the degree of reliance on their report on such information should be restricted in light of the limited nature of the review procedures applied. Deloitte & Touche LLP are not subject to the liability provisions of Section 11 of the Securities Act of 1933 for their report on the unaudited interim financial information because that report is not a “report” or a “part” of the registration statement prepared or certified by an accountant within the meaning of Sections 7 and 11 of the Act.
 
The combined financial statements of the Merck/Schering-Plough cholesterol partnership incorporated in this joint proxy statement/prospectus by reference from Merck’s and Schering-Plough’s Annual Reports on Form 10-K for the year ended December 31, 2008, have been audited by Deloitte & Touche LLP, independent auditors, as stated in their report which is incorporated herein by reference. Such combined financial statements have been so incorporated in reliance upon the report of such firm given their authority as experts in accounting and auditing.
 
DEADLINE FOR 2010 SHAREHOLDER PROPOSALS
 
Merck
 
Proposals on matters appropriate for shareholder consideration consistent with the regulations of the SEC submitted by Merck shareholders for inclusion in the proxy statement and form of proxy for the 2010 Annual Meeting of shareholders must be submitted in writing to Celia A. Colbert, Senior Vice President, Secretary and Assistant General Counsel of Merck, WS 3A-65, Merck & Co., Inc., One Merck Drive, Whitehouse Station, NJ 08889-0100, and received by November 13, 2009. If the merger agreement is approved and the merger is completed prior to Merck’s 2010 Annual Meeting, then the Merck 2010 Annual Meeting of shareholders will not be held. Proposals submitted by shareholders for inclusion in Merck’s proxy statement for the 2010 Annual Meeting will not be included in the New Merck proxy statement for the 2010 Annual Meeting unless the proposal has been submitted to Schering-Plough or New Merck as set forth below.
 
Also, under the bylaws of Merck, shareholders must give advance notice of nominations for director or other business to be presented at Merck’s 2010 Annual Meeting of Shareholders, and this notice must be mailed and received in writing at the office of Merck’s Secretary not later than the close of business on December 29, 2009. If the merger agreement is approved and the merger is completed prior to Merck’s 2010 Annual Meeting, then the Merck 2010 Annual Meeting of shareholders will not be held. Nominations and other business submitted by shareholders pursuant to Merck’s bylaws for presentation at Merck’s 2010 Annual Meeting may not be presented at the 2010 Annual Meeting unless the nominations or other business has been submitted to Schering-Plough or New Merck as set forth below.


154


Table of Contents

 
Schering-Plough/New Merck
 
Proposals on matters appropriate for shareholder consideration consistent with the regulations of the SEC submitted by Schering-Plough shareholders for inclusion in the proxy statement and form of proxy for the Schering-Plough 2010 Annual Meeting of shareholders (which will be the New Merck 2010 Annual Meeting of shareholders if the closing of the transaction occurs before the date of the Schering-Plough 2010 Annual Meeting) must be submitted in writing to the office of the Corporate Secretary, Schering-Plough Corporation, 2000 Galloping Hill Road, K-1-4-4525, Kenilworth, NJ 07033 (or, after the closing of the transaction, to Celia A. Colbert, Senior Vice President, Secretary and Assistant General Counsel of Merck & Co., Inc., WS 3A-65, Merck & Co., Inc., One Merck Drive, Whitehouse Station, NJ 08889-0100) and received not later than the close of business at 5:00 p.m. Eastern time on December 25, 2009.
 
Also, under the bylaws of Schering-Plough, shareholders must give advance notice of nominations for director or other business to be presented at the Schering-Plough 2010 Annual Meeting of shareholders (which will be the New Merck 2010 Annual Meeting of shareholders if the closing of the transaction occurs before the date of the Schering-Plough 2010 Annual Meeting), and such notice must be mailed and received in writing at the office of the Corporate Secretary of Schering-Plough, Schering-Plough Corporation, 2000 Galloping Hill Road, Mail Stop: K-1-4-4525, Kenilworth, NJ 07033 (or, after the closing of the transaction, to Celia A. Colbert, Senior Vice President, Secretary and Assistant General Counsel of Merck & Co., Inc., WS 3A-65, Merck & Co., Inc., One Merck Drive, Whitehouse Station, NJ 08889-0100) not earlier than the close of business on January 18, 2010 and not later than the close of business on February 17, 2010 (unless the closing of the transaction occurs before January 8, 2010, in which case the notice must be received prior to January 18, 2010). The above dates and time periods are subject to change under certain circumstances.
 
WHERE YOU CAN FIND MORE INFORMATION
 
Schering-Plough filed a registration statement on Form S-4 on [ • ], 2009, to register with the SEC the Schering-Plough common stock to be issued to holders of Schering-Plough and Merck common stock in the merger. This document is a part of that registration statement and constitutes a prospectus of Schering-Plough in addition to being a joint proxy statement/prospectus of Merck and Schering-Plough. As allowed by SEC rules, this joint proxy statement/prospectus does not contain all the information you can find in Schering-Plough’s registration statement or the exhibits to the registration statement. Merck and Schering-Plough file annual, quarterly and special reports, proxy statements and other information with the SEC.
 
You may read and copy any reports, statements or other information that Merck and Schering-Plough file with the SEC at the SEC Public Reference Room, located at 100 F Street, NE, Room 1580, Washington, DC 20549. You may obtain information on the operation of the Public Reference Room by calling the SEC at (800) SEC-0330. These SEC filings are also available to the public from commercial document retrieval services and at the Internet web site maintained by the SEC, http://www.sec.gov.
 
You may also inspect reports, proxy statements and other information concerning Merck and Schering-Plough at the offices of the NYSE, located at 20 Broad Street, New York, New York 10005.
 
The SEC allows Merck and Schering-Plough to “incorporate by reference” information into this joint proxy statement/prospectus, which means that the companies can disclose important information to you by referring you to other documents filed separately with the SEC. The information incorporated by reference is considered part of this joint proxy statement/prospectus, except for any information superseded by information contained directly in this joint proxy statement/prospectus or in later filed documents incorporated by reference in this joint proxy statement/prospectus.


155


Table of Contents

This joint proxy statement/prospectus incorporates by reference the documents listed below that Merck and Schering-Plough have previously filed with the SEC. These documents contain important business and financial information about Merck and Schering-Plough that is not included in or delivered with this joint proxy statement/prospectus.
 
     
Merck SEC Filings
 
Period
 
Annual Report on Form 10-K
  Year ended December 31, 2008 filed February 27, 2009
Quarterly Report on Form 10-Q
  Period ended March 31, 2009 filed May 4, 2009
Current Reports on Form 8-K
  Filed February 3, 2009, February 11, 2009, February 24, 2009, March 2, 2009, March 9, 2009, March 10, 2009, April 21, 2009, May 12, 2009 and May 20, 2009
 
     
Schering-Plough SEC Filings
 
Period
 
Annual Report on Form 10-K
  Year ended December 31, 2008 filed February 27, 2009
Quarterly Report on Form 10-Q
  Period ended March 31, 2009 filed May 1, 2009
Current Reports on Form 8-K
  Filed January 20, 2009, February 3, 2009, March 9, 2009, March 11, 2009 and April 21, 2009
 
To the extent that any information contained in any Current Report on Form 8-K, or any exhibit thereto, was furnished, rather than filed with, the SEC, such information or exhibit is specifically not incorporated by reference in this document.
 
This joint proxy statement/prospectus also incorporates by reference all additional documents that may be filed by Merck and Schering-Plough with the SEC under Sections 13(a), 13(c), 14 or 15(d) of the Exchange Act between the date of this joint proxy statement/prospectus and the date of the Merck special meeting and the date of the Schering-Plough special meeting, as applicable. These include periodic reports, such as Annual Reports on Form 10-K, Quarterly Reports on Form 10-Q and Current Reports on Form 8-K, as well as proxy statements (other than portions of those documents not deemed to be filed).
 
Merck has supplied all information relating to Merck and New Merck; Schering-Plough has supplied all information relating to Schering-Plough.
 
Merck and Schering-Plough shareholders can obtain any document incorporated by reference in this document from the companies without charge, excluding all exhibits, except that if the companies have specifically incorporated by reference an exhibit in this joint proxy statement/prospectus, the exhibit will also be provided without charge, by requesting them in writing or by telephone from the appropriate company at the following addresses:
 
     
Merck & Co., Inc.
 
Schering-Plough Corporation
 
P.O. Box 100 — WS 3AB-05
Whitehouse Station, NJ 08889-0100
(908) 423-1000
Attention: Office of the Secretary
  2000 Galloping Hill Road
Kenilworth, NJ 07033-0530
(908) 298-7436
Attention: Investor Relations
 
If you would like to request documents, please do so by [ • ], 2009, in order to receive them before your special meeting. You may also obtain these documents from our respective websites at www.merck.com or www.scheringplough.com or at the SEC’s Internet site www.sec.gov by clicking on the “Search for Company Filings” link, then clicking on the “Company or fund name, ticker symbol, CIK (Central Index Key), file number, state, country, or SIC (Standard Industrial Classification)” link, and then entering the company’s name in the field.
 
You should rely only on the information contained or incorporated by reference in this joint proxy statement/prospectus. Neither Merck nor Schering-Plough has authorized anyone to give any information or make any representation about the merger that is different from, or in addition to, the information contained in this joint proxy statement/prospectus or in any of the materials that are incorporated by reference into this document. Therefore, if anyone does give you information of this sort, you should not rely on it. If you are in a jurisdiction where offers to exchange or sell, or solicitations of offers to exchange or purchase, the securities


156


Table of Contents

offered by this document or the solicitation of proxies is unlawful, or if you are a person to whom it is unlawful to direct these types of activities, then the offer presented in this document does not extend to you. This joint proxy statement/prospectus is dated [ • ], 2009. The information contained in this document speaks only as of such date unless the information specifically indicates that another date applies.


157


Table of Contents

 
ANNEXES
 
     
Annex A:
  Agreement and Plan of Merger
Annex B:
  Opinion of J.P. Morgan Securities Inc.
Annex C:
  Opinion of Goldman, Sachs & Co.
Annex D:
  Opinion of Morgan Stanley & Co. Incorporated


158


Table of Contents

 
Annex A
 
EXECUTION COPY
 
 
AGREEMENT AND PLAN OF MERGER
by and among
MERCK & CO., INC.,

SCHERING-PLOUGH CORPORATION,
BLUE, INC.,
and
PURPLE, INC.
March 8, 2009
 


Table of Contents

 
TABLE OF CONTENTS
 
                 
          Page  
 
ARTICLE I
THE MERGERS
                 
  1.1     The Mergers     A-1  
  1.2     Closing     A-2  
  1.3     Certificates of Incorporation and Bylaws     A-2  
  1.4     Directors and Officers     A-3  
 
ARTICLE II
EFFECT ON THE CAPITAL STOCK OF THE CONSTITUENT CORPORATIONS
                 
  2.1     Conversion of Securities     A-3  
  2.2     Exchange of Certificates     A-5  
  2.3     Stock Transfer Books     A-8  
  2.4     Saturn Options and Other Equity Awards     A-8  
  2.5     Mercury Options and Other Equity Awards     A-9  
  2.6     Reservation of Shares; Registration     A-9  
 
ARTICLE III
REPRESENTATIONS AND WARRANTIES OF SATURN AND
MERGER SUB 1 AND MERGER SUB 2
                 
  3.1     Organization and Qualification     A-10  
  3.2     Significant Subsidiaries     A-10  
  3.3     Authorization; Validity of Agreement; Necessary Action     A-10  
  3.4     Governmental Filings; No Violations; Consents and Waivers     A-11  
  3.5     Capital Stock     A-12  
  3.6     Saturn SEC Reports     A-13  
  3.7     Absence of Certain Changes or Events     A-15  
  3.8     Material Contracts     A-15  
  3.9     Intellectual Property     A-16  
  3.10     Litigation     A-16  
  3.11     Permits; Compliance with Laws     A-16  
  3.12     Regulatory Compliance     A-17  
  3.13     Saturn Employee Benefit Plans     A-17  
  3.14     Labor and Employment Matters     A-19  
  3.15     Taxes     A-20  
  3.16     Tax Matters     A-20  
  3.17     Insurance     A-20  
  3.18     Environmental Liability     A-20  
  3.19     Affiliated Transactions     A-21  
  3.20     Brokerage     A-21  
  3.21     Opinion of Saturn’s Financial Advisor     A-21  
  3.22     Interested Stockholder     A-21  
  3.23     Ownership and Operations of Merger Sub 1 and Merger Sub 2     A-21  
  3.24     Rights Agreement; Takeover Statutes     A-22  
  3.25     Intercompany Notes     A-22  
  3.26     No Additional Representations     A-22  


Table of Contents

                 
          Page  
 
ARTICLE IV
REPRESENTATIONS AND WARRANTIES OF MERCURY
                 
  4.1     Organization and Qualification     A-23  
  4.2     Significant Subsidiaries     A-23  
  4.3     Authorization; Validity of Agreement; Necessary Action     A-23  
  4.4     Governmental Filings; No Violations; Consents and Waivers     A-24  
  4.5     Capital Stock     A-24  
  4.6     Mercury SEC Reports     A-25  
  4.7     Absence of Certain Changes or Events     A-27  
  4.8     Material Contracts     A-27  
  4.9     Intellectual Property     A-27  
  4.10     Litigation     A-28  
  4.11     Permits; Compliance with Laws     A-28  
  4.12     Regulatory Compliance     A-28  
  4.13     Mercury Employee Benefit Plans     A-29  
  4.14     Taxes     A-29  
  4.15     Tax Matters     A-30  
  4.16     Insurance     A-30  
  4.17     Opinion of Mercury’s Financial Advisor     A-30  
  4.18     Interested Stockholder     A-30  
  4.19     Rights Agreement; Takeover Statutes     A-30  
  4.20     Financing     A-30  
  4.21     No Additional Representations     A-31  
 
ARTICLE V
CERTAIN PRE-CLOSING COVENANTS
                 
  5.1     Conduct of the Business of Saturn     A-31  
  5.2     Conduct of the Business of Mercury     A-35  
  5.3     No Control of Other Party’s Business     A-36  
 
ARTICLE VI
ADDITIONAL AGREEMENTS
                 
  6.1     Preparation of the Joint Proxy Statement and the Registration Statement     A-37  
  6.2     Shareholders Meetings; Recommendations     A-38  
  6.3     Access to Information; Confidentiality     A-38  
  6.4     No Solicitation     A-39  
  6.5     Efforts to Consummate; Notification     A-45  
  6.6     Certain Notices     A-47  
  6.7     Public Announcements     A-47  
  6.8     Indemnification of Directors and Officers     A-48  
  6.9     Employee Benefits     A-49  
  6.10     Financing     A-53  
  6.11     Takeover Statutes     A-56  
  6.12     Transaction Litigation     A-56  
  6.13     NYSE Listing     A-56  
  6.14     Overseas Financing     A-56  
  6.15     Convertible Preferred Stock Conversion     A-56  

A-ii


Table of Contents

                 
          Page  
 
  6.16     Dividends     A-57  
  6.17     Tax-Free Qualification     A-57  
  6.18     Tax Treatment of Specified Subsidiaries     A-57  
  6.19     Tax Representation Letters     A-57  
  6.20     Environmental Matters     A-57  
 
ARTICLE VII
CONDITIONS
                 
  7.1     Conditions to Obligations of Each Party under this Agreement     A-58  
  7.2     Conditions to Mercury’s Obligations     A-58  
  7.3     Conditions to Saturn’s, Merger Sub 1’s and Merger Sub 2’s Obligations     A-59  
 
ARTICLE VIII
TERMINATION AND EXPENSES
                 
  8.1     Termination     A-59  
  8.2     Notice of Termination; Effect of Termination     A-61  
  8.3     Expenses and Other Payments     A-62  
 
ARTICLE IX
DEFINITIONS
                 
  9.1     Definitions     A-64  
  9.2     Construction     A-74  
 
ARTICLE X
MISCELLANEOUS
                 
  10.1     Non-Survival of Representations and Warranties     A-74  
  10.2     Notices     A-74  
  10.3     Severability     A-75  
  10.4     Entire Agreement     A-75  
  10.5     Assignment; Merger Subs     A-75  
  10.6     Extension; Waiver     A-75  
  10.7     Third Party Beneficiaries     A-75  
  10.8     No Strict Construction     A-75  
  10.9     Governing Law; Consent to Jurisdiction     A-75  
  10.10     Disclosure Letters     A-76  
  10.11     Specific Performance     A-76  
  10.12     WAIVER OF TRIAL BY JURY     A-76  
  10.13     Counterparts     A-77  
  10.14     Amendment     A-77  
 
     
Exhibit A
  Restated Certificate of Incorporation of Saturn Merger Surviving Corporation
Exhibit B
  Bylaws of Saturn Merger Surviving Corporation
Exhibit C
  Certificate of Incorporation of Mercury Merger Surviving Corporation
Exhibit D
  Bylaws of Mercury Merger Surviving Corporation

A-iii


Table of Contents

AGREEMENT AND PLAN OF MERGER
 
THIS AGREEMENT AND PLAN OF MERGER is made as of March 8, 2009, by and among Merck & Co., Inc., a New Jersey corporation (“Mercury”), Schering-Plough Corporation, a New Jersey corporation (“Saturn”), Blue, Inc., a New Jersey corporation and a wholly owned subsidiary of Saturn (“Merger Sub 1”), and Purple, Inc., a New Jersey corporation and a wholly owned subsidiary of Saturn (“Merger Sub 2”). Capitalized terms used and not otherwise defined in this Agreement have the meanings set forth in Article IX.
 
RECITALS
 
WHEREAS, the respective Boards of Directors of Mercury, Saturn, Merger Sub 1 and Merger Sub 2 have approved this Agreement, the merger of Merger Sub 1 with and into Saturn (the “Saturn Merger”) and the merger of Merger Sub 2 with and into Mercury (the “Mercury Merger”) and the other transactions contemplated by this Agreement, upon the terms and subject to the conditions set forth in this Agreement;
 
WHEREAS, the Boards of Directors of Saturn and Merger Sub 1 have unanimously determined to recommend to their respective shareholders the approval of this Agreement and the transactions contemplated hereby, including the Saturn Merger, subject to the terms and conditions hereof and in accordance with the provisions of the New Jersey Business Corporation Act (as amended, the ‘‘NJBCA”);
 
WHEREAS, the Boards of Directors of Mercury and Merger Sub 2 have unanimously determined to recommend to their respective shareholders the approval of this Agreement and the transactions contemplated hereby, including the Mercury Merger, subject to the terms and conditions hereof and in accordance with the provisions of the NJBCA;
 
WHEREAS, the Board of Directors of Saturn has unanimously determined to recommend to its shareholders the approval of the Saturn Share Issuance in accordance with the rules and regulations of the NYSE and the NJBCA; and
 
WHEREAS, it is intended that, for United States federal income tax purposes, (a) the Mercury Merger shall qualify as a reorganization within the meaning of Section 368(a) of the Internal Revenue Code of 1986, as amended (the “Code”), and the rules and regulations promulgated thereunder, and (b) this Agreement will be, and hereby is, adopted as a plan of reorganization.
 
NOW, THEREFORE, in consideration of the premises, representations and warranties and mutual covenants contained in this Agreement and of other good and valuable consideration, the receipt and sufficiency of which are hereby acknowledged, the parties, intending to be legally bound, do hereby agree as follows:
 
ARTICLE I
 
THE MERGERS
 
1.1 The Mergers.
 
(a) The Saturn Merger.  (i) Upon the terms and subject to satisfaction or waiver of the conditions set forth in this Agreement, and in accordance with the NJBCA, at the Initial Effective Time, Merger Sub 1 shall be merged with and into Saturn. As a result of the Saturn Merger, the separate corporate existence of Merger Sub 1 shall cease and Saturn shall continue as the surviving corporation after the Saturn Merger (the “Saturn Merger Surviving Corporation”).
 
(ii) As soon as practicable on the Closing Date, the parties shall cause the Saturn Merger to be consummated by filing a certificate of merger relating to the Saturn Merger (the ‘‘Certificate of Saturn Merger”) with the Department of the Treasury of the State of New Jersey, in such form as required by, and executed in accordance with the relevant provisions of, the NJBCA. The Saturn Merger shall become effective at such time at which the Certificate of Saturn Merger is filed with the Department of Treasury of the State of New Jersey or at such subsequent time as Mercury and Saturn shall agree and as shall be specified in the


A-1


Table of Contents

Certificate of Saturn Merger (the date and time the Saturn Merger becomes effective being the “Initial Effective Time”).
 
(iii) At the Initial Effective Time, the effect of the Saturn Merger shall be as provided in the applicable provisions of the NJBCA. Without limiting the generality of the foregoing, at the Initial Effective Time, all the property, rights, privileges, powers and franchises of Saturn and Merger Sub 1 shall vest in the Saturn Merger Surviving Corporation, and all debts, liabilities and duties of Saturn and Merger Sub 1 shall become the debts, liabilities and duties of the Saturn Merger Surviving Corporation.
 
(b) The Mercury Merger.  (i) Upon the terms and subject to satisfaction or waiver of the conditions set forth in this Agreement, and in accordance with the NJBCA, at the Subsequent Effective Time, Merger Sub 2 shall be merged with and into Mercury. As a result of the Mercury Merger, the separate corporate existence of Merger Sub 2 shall cease and Mercury shall continue as the surviving corporation after the Mercury Merger (the “Mercury Merger Surviving Corporation”).
 
(ii) As soon as practicable on the Closing Date, the parties shall cause the Mercury Merger to be consummated by filing a certificate of merger relating to the Mercury Merger (the ‘‘Certificate of Mercury Merger” and together with the Certificate of Saturn Merger, the ‘‘Certificates of Merger”) with the Department of the Treasury of the State of New Jersey, in such form as required by, and executed in accordance with the relevant provisions of, the NJBCA. The Mercury Merger shall become effective at such time at which the Certificate of Mercury Merger is filed with the Department of the Treasury of the State of New Jersey or at such subsequent time as Mercury and Saturn shall agree and as shall be specified in the Certificate of Mercury Merger, but in any event immediately after the Initial Effective Time (the date and time the Mercury Merger is effective being the “Subsequent Effective Time”).
 
(iii) At the Subsequent Effective Time, the effect of the Mercury Merger shall be as provided in the applicable provisions of the NJBCA. Without limiting the generality of the foregoing, at the Subsequent Effective Time, all the property, rights, privileges, powers and franchises of Mercury and Merger Sub 2 shall vest in the Mercury Merger Surviving Corporation, and all debts, liabilities and duties of Mercury and Merger Sub 2 shall become the debts, liabilities and duties of the Mercury Merger Surviving Corporation.
 
1.2 Closing.  The closing of the Mergers (the “Closing”) shall take place at 10:00 a.m. New York time on the fifth Business Day after the satisfaction or waiver of the conditions (excluding conditions that, by their nature, cannot be satisfied until the Closing, but subject to the satisfaction or waiver of those conditions as of the Closing) set forth in Article VII, unless this Agreement shall have been theretofore terminated pursuant to its terms; provided, however, that notwithstanding the satisfaction or waiver of the conditions set forth in Article VII, if the proceeds of the Financing are not then available in full pursuant to the Commitment Letter (or if Financing Definitive Agreements have been entered into, pursuant to such Financing Definitive Agreements) on the date that would otherwise be the Closing Date, Mercury shall not be required to effect the Closing until such date on which the proceeds of the Financing are available in full pursuant to the Commitment Letter (or if Financing Definitive Agreements have been entered into, pursuant to such Financing Definitive Agreements) (subject to the satisfaction or waiver of the conditions set forth in Article VII as of such date). Notwithstanding the foregoing, the Closing may be consummated at such other time or date as Mercury and Saturn may agree to in writing. The date and time of the Closing is referred to in this Agreement as the “Closing Date.” The Closing shall be held at the offices of Fried, Frank, Harris, Shriver & Jacobson LLP, One New York Plaza, New York, New York 10004, unless another place is agreed to in writing by Mercury and Saturn.
 
1.3 Certificates of Incorporation and Bylaws.
 
(a) At the Initial Effective Time, by virtue of the Saturn Merger, the certificate of incorporation of Saturn shall be amended to read in its entirety as set forth in Exhibit A and, as so amended, shall be the certificate of incorporation of the Saturn Merger Surviving Corporation, from and after the Initial Effective Time, until thereafter changed or amended as provided therein and/or in accordance with applicable Law. The Saturn Board shall take all action necessary so that, at the Initial Effective Time, the bylaws of Saturn shall be amended to read in their entirety as set forth in Exhibit B, and as so amended, such bylaws shall be the


A-2


Table of Contents

bylaws of the Saturn Merger Surviving Corporation, from and after the Initial Effective Time, until thereafter changed or amended as provided therein, in the certificate of incorporation of the Saturn Merger Surviving Corporation and/or in accordance with applicable Law.
 
(b) At the Subsequent Effective Time, by virtue of the Mercury Merger, the certificate of incorporation of Mercury shall be amended to read in its entirety as set forth in Exhibit C and, as so amended, shall be the certificate of incorporation of the Mercury Merger Surviving Corporation, from and after the Subsequent Effective Time, until thereafter changed or amended as provided therein and/or in accordance with applicable Law. The Mercury Board shall take all actions necessary so that at the Subsequent Effective Time, the bylaws of Mercury shall be amended to read in their entirety as set forth in Exhibit D, and as so amended, such bylaws shall be the bylaws of the Mercury Merger Surviving Corporation, from and after the Subsequent Effective Time, until thereafter changed or amended as provided therein, in the certificate of incorporation of the Mercury Merger Surviving Corporation and/or in accordance with applicable Law.
 
1.4 Directors and Officers.
 
(a) Prior to the Closing, the Saturn Board shall take all action necessary to (i) cause all of the directors of Saturn immediately prior to the Initial Effective Time (other than three (3) directors designated by Saturn and reasonably satisfactory to Mercury) to resign as directors effective as of the Initial Effective Time, (ii) elect as directors of the Saturn Merger Surviving Corporation effective as of the Initial Effective Time the persons who are members of the Board of Directors of Mercury immediately prior to the Initial Effective Time and such other persons as Mercury shall designate in writing to Saturn prior to the Closing (who, together with the Saturn directors not resigning in accordance with clause (i) above, shall be the sole directors of Saturn Merger Surviving Corporation immediately after the Initial Effective Time), each to hold office in accordance with the certificate of incorporation and bylaws of the Saturn Merger Surviving Corporation, (iii) except as otherwise indicated by Mercury in writing to Saturn prior to the Closing, appoint the persons who are the officers of Mercury immediately prior to the Initial Effective Time as officers holding the same offices of the Saturn Merger Surviving Corporation effective as of the Initial Effective Time, each such person to hold office in accordance with the certificate of incorporation and bylaws of the Saturn Merger Surviving Corporation, and (iv) except as otherwise indicated by Mercury in writing to Saturn prior to the Closing, remove the persons who are officers of Saturn immediately prior to the Initial Effective Time as officers of Saturn effective as of the Initial Effective Time.
 
(b) The directors of Mercury immediately prior to the Subsequent Effective Time shall be the directors of the Mercury Merger Surviving Corporation from and after the Subsequent Effective Time, each to hold office in accordance with the certificate of incorporation and the bylaws of the Mercury Merger Surviving Corporation. The officers of Mercury immediately prior to the Subsequent Effective Time shall be the officers of the Mercury Merger Surviving Corporation from and after the Subsequent Effective Time, each to hold office in accordance with the certificate of incorporation and bylaws of the Mercury Merger Surviving Corporation.
 
ARTICLE II
 
EFFECT ON THE CAPITAL STOCK OF THE CONSTITUENT CORPORATIONS
 
2.1 Conversion of Securities.
 
(a) Saturn and Merger Sub 1.  At the Initial Effective Time, by virtue of the Saturn Merger and without any action on the part of Saturn, Merger Sub 1 or the holders of any securities of Saturn or Merger Sub 1:
 
(i) Conversion Generally.  Each share of Saturn Common Stock issued and outstanding immediately prior to the Initial Effective Time (other than any shares of Saturn Common Stock to be cancelled pursuant to Section 2.1(a)(ii) or Section 2.1(a)(iv), or shares to be converted pursuant to Section 2.1(a)(v)) shall be converted into the right to receive (x) 0.5767 of a validly issued, fully paid and nonassessable share of Saturn Merger Surviving Corporation Common Stock (the “Stock Consideration”); and (y) $10.50 in cash, without interest (the “Cash Consideration” and, together with the Stock Consideration


A-3


Table of Contents

and any cash in lieu of fractional shares of Saturn Common Stock to be paid pursuant to Section 2.2(e), the “Saturn Merger Consideration”). All such shares of Saturn Common Stock that were issued and outstanding immediately prior to the Initial Effective Time shall no longer be outstanding and shall automatically be cancelled and retired and shall cease to exist and each holder of a certificate or certificates which immediately prior to the Initial Effective Time represented any such shares of Saturn Common Stock (“Saturn Certificates”) or book-entry shares which immediately prior to the Initial Effective Time represented shares of Saturn Common Stock (“Saturn Book-Entry Shares”) shall thereafter cease to have any rights with respect to such shares of Saturn Common Stock, except the right to receive the Saturn Merger Consideration and as provided by Law. Each share of Convertible Preferred Stock issued and outstanding immediately prior to the Initial Effective Time shall remain outstanding from and after the Initial Effective Time as one share of Convertible Preferred Stock of the Saturn Merger Surviving Corporation in accordance with the terms of Annex A of the certificate of incorporation of the Saturn Merger Surviving Corporation (“Saturn Surviving Corporation Convertible Preferred Stock”). Without any action on the part of the holders of the Convertible Preferred Stock, all outstanding certificates which immediately prior to the Subsequent Effective Time represented such shares of Convertible Preferred Stock and book-entry shares which immediately prior to the Initial Effective Time represented such shares of Convertible Preferred Stock shall, from and after the Initial Effective Time continue to represent a number of shares of Saturn Surviving Corporation Convertible Preferred Stock equal to the number of shares of Convertible Preferred Stock represented thereby immediately prior to the Initial Effective Time.
 
(ii) Mercury, Merger Sub 1 and Merger Sub 2 Owned Shares.  All shares of Saturn Common Stock owned by Mercury, Merger Sub 1 or Merger Sub 2 or any of their respective wholly owned Subsidiaries shall be cancelled and shall cease to exist and no Saturn Merger Consideration or other consideration shall be delivered in exchange therefor.
 
(iii) Merger Sub 1 Common Stock.  Each share of common stock of Merger Sub 1 issued and outstanding immediately prior to the Initial Effective Time shall no longer be outstanding and shall automatically be cancelled and retired and shall cease to exist.
 
(iv) Cancellation of Treasury Shares.  Each share of Saturn Common Stock held in the Saturn treasury and each share of Saturn Common Stock, if any, owned by any wholly owned Subsidiary of Saturn immediately prior to the Initial Effective Time (other than any shares of Saturn Common Stock to be converted pursuant to Section 2.1(a)(v)) shall be cancelled and extinguished without any conversion thereof.
 
(v) Specified Subsidiary Owned Shares.  Each share of Saturn Common Stock owned by DJT Partners, LP, a wholly-owned Subsidiary of Saturn (unless such shares of Saturn Common Stock are cancelled pursuant to Section 6.18) shall be converted into the number of shares of Saturn Merger Surviving Corporation Common Stock equal to (x) the Stock Consideration, expressed as a decimal, plus (y) the fraction resulting from dividing the Cash Consideration by the closing price per share of the Mercury Common Stock on the last trading day immediately preceding the Closing Date.
 
(b) Mercury and Merger Sub 2.  At the Subsequent Effective Time, by virtue of the Mercury Merger and without any action on the part of Mercury, Merger Sub 2 or the holders of any securities of Mercury or Merger Sub 2:
 
(i) Conversion Generally.  Each share of Mercury Common Stock issued and outstanding immediately prior to the Subsequent Effective Time (other than any shares of Mercury Common Stock to be cancelled pursuant to Section 2.1(b)(ii) or Section 2.1(b)(iv)) shall be converted into one (1) validly issued, fully paid and nonassessable share of Saturn Merger Surviving Corporation Common Stock (the “Mercury Merger Consideration”). All such shares of Mercury Common Stock that were issued and outstanding immediately prior to the Subsequent Effective Time shall no longer be outstanding and shall automatically be cancelled and retired and shall cease to exist and each holder of a certificate or certificates which immediately prior to the Subsequent Effective Time represented any such shares of Mercury Common Stock (“Mercury Certificates”) or book-entry shares which immediately prior to the Subsequent Effective Time represented shares of


A-4


Table of Contents

Mercury Common Stock (“Mercury Book-Entry Shares”) shall thereafter cease to have any rights with respect to such shares of Mercury Common Stock. Without any action on the part of holders of Mercury Common Stock, all outstanding Mercury Certificates and Mercury Book-Entry Shares shall, from and after the Subsequent Effective Time, represent a number of shares of Saturn Merger Surviving Corporation Common Stock equal to the number of shares of Mercury Common Stock represented thereby immediately prior to the Subsequent Effective Time.
 
(ii) Saturn, Merger Sub 1 and Merger Sub 2 Owned Shares.  All shares of Mercury Common Stock owned by Saturn, Merger Sub 1 or Merger Sub 2 or any of their respective wholly owned Subsidiaries shall be cancelled and shall cease to exist and no Mercury Merger Consideration or other consideration shall be delivered in exchange therefor.
 
(iii) Merger Sub 2 Common Stock.  Each share of common stock of Merger Sub 2 issued and outstanding immediately prior to the Subsequent Effective Time shall continue as one share of common stock of the Mercury Merger Surviving Corporation, which shall constitute the only outstanding shares of common stock of the Mercury Merger Surviving Corporation.
 
(iv) Cancellation of Treasury Shares.  Each share of Mercury Common Stock held in the Mercury treasury and each share of Mercury Common Stock, if any, owned by any wholly owned Subsidiary of Mercury immediately prior to the Subsequent Effective Time shall be cancelled and extinguished without any conversion thereof.
 
(c) Change in Shares.  If, between the date of this Agreement and the Initial Effective Time or Subsequent Effective Time, as applicable, the outstanding shares of Saturn Common Stock or Mercury Common Stock shall have been changed into, or exchanged for, a different number of shares or a different class, by reason of any stock dividend, subdivision, reclassification, reorganization, recapitalization, split, combination, contribution or exchange of shares, the Saturn Merger Consideration and the Mercury Merger Consideration and any adjustments or payments to be made under Section 2.4 and any other number or amount contained in this Agreement which is based upon the price of the Mercury Common Stock or the Saturn Common Stock or the number of shares of Saturn Common Stock or Mercury Common Stock, as the case may be, shall be correspondingly adjusted to provide the holders of Mercury Common Stock and Saturn Common Stock the same economic effect as contemplated by this Agreement prior to such event.
 
2.2 Exchange of Certificates.
 
(a) Exchange Agent.  At or prior to the Initial Effective Time, (i) Saturn shall deposit, or shall cause to be deposited, with a commercial bank or trust company designated by Mercury and reasonably satisfactory to Saturn (the “Exchange Agent”), for the benefit of the holders of shares of Saturn Common Stock (x) book-entry shares (which, to the extent subsequently requested, shall be exchanged for certificates) representing the total number of shares of Saturn Merger Surviving Corporation Common Stock issuable as Stock Consideration pursuant to the Saturn Merger and (y) the Repayment Amount to the extent provided by the Mercury Overseas Subsidiaries in accordance with Section 6.14, in cash, in United States dollars, and (ii) Mercury shall, with the cooperation of Saturn to the extent that Saturn is the borrower under the Financing, cause to be deposited with the Exchange Agent, for the benefit of the holders of shares of Saturn Common Stock, proceeds of the Financing, in cash, in United States dollars, which, together with the Repayment Amount, shall be an amount sufficient to pay the aggregate cash amount payable as Cash Consideration (and cash in lieu of fractional shares payable pursuant to Section 2.2(e) in the Saturn Merger) (such shares and cash shall constitute the “Exchange Fund”). Any portion of the Exchange Fund that remains unclaimed by shareholders of Saturn entitled thereto one hundred and eighty (180) days after the Initial Effective Time shall be returned to the Saturn Merger Surviving Corporation and such shareholders shall thereafter look only to the Saturn Merger Surviving Corporation for payment of the Saturn Merger Consideration, without any interest thereon. Any such portion of the Exchange Fund remaining unclaimed by such shareholders five (5) years after the Initial Effective Time (or such earlier date immediately prior to such time as such amounts would otherwise escheat to or become property of any Governmental Entity) shall, to the extent permitted by Law, become the property of the Saturn Merger Surviving Corporation free and clear of any claims or interest of any Person previously entitled thereto.


A-5


Table of Contents

(b) Exchange Procedures.  The Saturn Merger Surviving Corporation shall instruct the Exchange Agent to promptly (and in any event no more than five (5) Business Days) after the Initial Effective Time, mail to each holder of record of a Saturn Certificate (i) a letter of transmittal (which shall be in customary form and shall specify that delivery shall be effected, and risk of loss and title to the Saturn Certificates shall pass, only upon proper delivery of the Saturn Certificates to the Exchange Agent) and (ii) instructions for use in effecting the surrender of the Saturn Certificates in exchange for the Saturn Merger Consideration payable in respect of the shares of Saturn Common Stock formerly represented by such Saturn Certificates. Upon surrender of a Saturn Certificate for cancellation to the Exchange Agent, together with such letter of transmittal, properly completed and duly executed, and such other documents as may be reasonably required pursuant to such instructions, the Exchange Agent shall issue and deliver to the holder of such Saturn Certificate the number of whole shares of Saturn Merger Surviving Corporation Common Stock (in the form of book-entry shares, unless the holder of such Saturn Certificate expressly requests that such shares be delivered in certificated form of Saturn Merger Surviving Corporation Common Stock) and a check or wire transfer for the amount of cash that such holder is entitled to receive pursuant to Sections 2.1(a)(i), 2.2(e) and 2.2(i) of this Agreement in respect of the shares of Saturn Common Stock formerly represented by such Saturn Certificate, and the Saturn Certificate so surrendered shall forthwith be cancelled. In the event of a transfer of ownership of shares of Saturn Common Stock that is not registered in the transfer records of Saturn, the Saturn Merger Consideration payable in respect of such shares of Saturn Common Stock may be paid to a transferee if the Saturn Certificate formerly representing such shares of Saturn Common Stock is presented to the Exchange Agent, accompanied by all documents required to evidence and effect such transfer and by evidence that any applicable stock transfer Taxes have been paid. Until surrendered as contemplated by this Section 2.2, each Saturn Certificate shall be deemed at any time after the Initial Effective Time to represent only the right to receive upon such surrender the Saturn Merger Consideration payable in respect of the shares of Saturn Common Stock formerly represented by such Saturn Certificate and any dividends or other distributions to which such holder is entitled pursuant to Section 2.2(c), in each case, without any interest thereon. Promptly (and in any event no more than five (5) Business Days) after the Initial Effective Time, the Exchange Agent shall issue and deliver to each holder of Saturn Book-Entry Shares the number of whole shares of Saturn Merger Surviving Corporation Common Stock (in the form of book-entry shares, unless the holder of such Saturn Book-Entry Shares expressly requests that such shares of Saturn Merger Surviving Corporation Common Stock be delivered in certificated form) and a check or wire transfer for the amount of cash that such holder is entitled to receive pursuant to Section 2.1(a)(i), 2.2(e) and 2.2(i) of this Agreement in respect of such Mercury Book-Entry Shares, without such holder being required to deliver a Saturn Certificate or an executed letter of transmittal to the Exchange Agent.
 
(c) Distributions with Respect to Unexchanged Shares of Saturn Common Stock.  No dividends or other distributions declared or made with respect to shares of Saturn Merger Surviving Corporation Common Stock, with a record date after the Initial Effective Time, shall be paid to the holder of any unsurrendered Saturn Certificate, unless and until the holder of such Saturn Certificate shall surrender such Saturn Certificate. Subject to the effect of abandoned property, escheat or other applicable Laws, following surrender of any such Saturn Certificate, there shall be paid to the holder of whole shares of Saturn Merger Surviving Corporation Common Stock issuable in exchange therefor, without interest, (i) promptly, the amount of dividends or other distributions with a record date after the Initial Effective Time theretofore paid with respect to such whole shares of Saturn Merger Surviving Corporation Common Stock and (ii) at the appropriate payment date, the amount of dividends or other distributions, with a record date after the Initial Effective Time but prior to such surrender and a payment date subsequent to such surrender, payable with respect to such whole shares of Saturn Merger Surviving Corporation Common Stock.
 
(d) Further Rights in Saturn Common Stock and Mercury Common Stock.  The Saturn Merger Consideration issued and paid upon conversion of a share of Saturn Common Stock in accordance with the terms of this Agreement shall be deemed to have been issued and paid in full satisfaction of all rights pertaining to such share of Saturn Common Stock (other than the right to receive dividends or other distributions, if any, in accordance with Section 2.2(c)). The Mercury Merger Consideration issued upon conversion of a share of Mercury Common Stock in accordance with the terms of this Agreement shall be deemed to have been issued and paid in full satisfaction of all rights pertaining to such share of Mercury Common Stock.


A-6


Table of Contents

(e) Fractional Shares.  No certificates or scrip representing fractional shares of Saturn Merger Surviving Corporation Common Stock or book-entry credit of the same will be issued upon the surrender for exchange of shares of Saturn Common Stock, but in lieu thereof each holder of Saturn Common Stock who would otherwise be entitled to a fraction of a share of Saturn Merger Surviving Corporation Common Stock upon surrender for exchange of Saturn Common Stock (after aggregating all fractional shares of Saturn Merger Surviving Corporation Common Stock to be received by such holder) shall receive an amount of cash (rounded up to the nearest whole cent), without interest, equal to the product of such fraction multiplied by the Mercury Stock Measurement Price. Such payment shall occur as soon as practicable after the determination of the amount of cash, if any, to be paid to each former holder of Saturn Common Stock with respect to any fractional shares and, in the case of a holder of Saturn Certificates, following compliance by such holder with the exchange procedures set forth in Section 2.2(b) and in the letter of transmittal. No dividend or distribution with respect to Saturn Merger Surviving Corporation Common Stock shall be payable on or with respect to any fractional share and such fractional share interests shall not entitle the owner thereof to any rights of a shareholder of the Saturn Merger Surviving Corporation.
 
(f) Investment of the Exchange Fund.  The Exchange Agent shall invest any cash included in the Exchange Fund as directed by the Saturn Merger Surviving Corporation on a daily basis in (i) short term direct obligations of the United States of America with maturities of no more than thirty (30) days, (ii) short term obligations for which the full faith and credit of the United States of America is pledged to provide for payment of all principal and interest or (iii) commercial paper obligations receiving the highest rating from either Moody’s Investor Services, Inc. or Standard & Poor’s; provided, that no gain or loss thereon shall affect the amounts payable to former holders of Saturn Common Stock pursuant to the provisions of this Article II. If for any reason (including losses) the cash in the Exchange Fund shall be insufficient to fully satisfy all of the payment obligations to be made in cash by the Exchange Agent hereunder, the Saturn Merger Surviving Corporation shall promptly deposit cash into the Exchange Fund in an amount which is equal to the deficiency in the amount of cash required to fully satisfy such cash payment obligations. Any interest and other income resulting from such investments shall promptly be paid to the Saturn Merger Surviving Corporation.
 
(g) No Liability.  The Saturn Merger Surviving Corporation shall not be liable to any former holder of shares of Saturn Common Stock, for the Saturn Merger Consideration from the Exchange Fund delivered to a public official pursuant to any abandoned property, escheat or other applicable Law.
 
(h) Lost Certificates.  If any Saturn Certificate shall have been lost, stolen or destroyed, upon the making of an affidavit of that fact by the Person claiming such Saturn Certificate to be lost, stolen or destroyed and, if required by the Saturn Merger Surviving Corporation, the posting by such Person of a bond, in such reasonable amount as the Saturn Merger Surviving Corporation may direct, as indemnity against any claim that may be made against it with respect to such Saturn Certificate, the Exchange Agent shall pay in exchange for such lost, stolen or destroyed Saturn Certificate the Saturn Merger Consideration payable in respect of the shares of Saturn Common Stock formerly represented by such Saturn Certificate and any dividend or other distribution to which the holder thereof is entitled pursuant to Section 2.2(c), in each case without any interest thereon.
 
(i) Withholding.  Each of Saturn, the Saturn Merger Surviving Corporation and the Exchange Agent shall be entitled to deduct and withhold from the consideration otherwise payable to any Person pursuant to this Agreement such amounts as it is required to deduct and withhold with respect to the making of such payment under any provision of local, state, federal, or foreign Tax Law. To the extent that amounts are so deducted or withheld by Saturn, the Saturn Merger Surviving Corporation or the Exchange Agent, as the case may be, and paid over to the applicable Governmental Entity, such deducted or withheld amounts shall be treated for all purposes of this Agreement as having been paid to the Person in respect of which such deduction and withholding was made by Saturn, the Saturn Merger Surviving Corporation or the Exchange Agent, as the case may be.


A-7


Table of Contents

2.3 Stock Transfer Books.
 
(a) At the Initial Effective Time, the stock transfer books of Saturn shall be closed with respect to shares of Saturn Common Stock and thereafter there shall be no further registration of transfers of shares of Saturn Common Stock theretofore outstanding on the records of Saturn.
 
(b) At the Subsequent Effective Time, the stock transfer books of Mercury shall be closed and thereafter there shall be no further registration of transfers of shares of Mercury Common Stock theretofore outstanding on the records of Saturn.
 
2.4 Saturn Options and Other Equity Awards.
 
(a) Saturn Options.  As of the Initial Effective Time, each then-outstanding Saturn Option, whether vested or unvested, will be converted into an option entitling its holders to acquire, upon exercise, a number of shares of Saturn Merger Surviving Corporation Common Stock equal to the product of the (x) Saturn Award Exchange Ratio and (y) the number of shares of Saturn Common Stock subject to such converted Saturn Option immediately prior to the Initial Effective Time (rounded down to the nearest whole share), at an exercise price per share of Saturn Merger Surviving Corporation Common Stock equal to the quotient obtained by dividing (x) the exercise price per share of Saturn Common Stock to which such Saturn Option was subject immediately prior to the Initial Effective Time by (y) the Saturn Award Exchange Ratio (rounded up to the nearest whole cent). Except as specifically provided in the preceding sentence, each converted Saturn Option will continue to be governed by the same terms and conditions as were applicable to the Saturn Option immediately prior to the Initial Effective Time. “Saturn Award Exchange Ratio” means the sum of (A) the number of shares of Saturn Merger Surviving Corporation Common Stock equal to the Stock Consideration, expressed as a decimal plus (B) the fraction resulting from dividing the Cash Consideration by the closing price per share of the Mercury Common Stock on the last trading day immediately preceding the Closing Date.
 
(b) Saturn Deferred Stock Units/Saturn Restricted Stock Units.  As of the Initial Effective Time, each then-outstanding Saturn Deferred Stock Unit and Saturn Restricted Stock Unit will be adjusted so that its holder will be entitled to receive, upon settlement thereof, a number of shares of Saturn Merger Surviving Corporation Common Stock equal to the product of the (x) Saturn Award Exchange Ratio and (y) the number of shares of Saturn Common Stock subject to such Saturn Deferred Stock Unit or Saturn Restricted Stock Unit, as applicable, immediately prior to the Initial Effective Time. Except as specifically provided in the preceding sentence, each Saturn Deferred Stock Unit or Saturn Restricted Stock Unit, as applicable, will continue to be governed by the same terms and conditions as were applicable to the Saturn Deferred Stock Unit or Saturn Restricted Stock Unit, as applicable, immediately prior to the Initial Effective Time.
 
(c) Saturn Performance Awards.  As of the Initial Effective Time, each then-outstanding Saturn performance-based award or Saturn performance-based share unit award granted under any of the Saturn Equity Plans (each, a “Saturn Performance Award”) will vest in accordance with the final sentence of this paragraph and be adjusted (each, an “Adjusted Saturn Performance Award”) into the number of shares of Saturn Merger Surviving Corporation Common Stock determined by multiplying (i) the number of shares subject to such Saturn Performance Award that vest pursuant to this paragraph by (ii) the Saturn Award Exchange Ratio. Except as specifically provided in the preceding sentence, each Adjusted Saturn Performance Award will continue to be governed by the same terms and conditions as were applicable to the Saturn Performance Award immediately prior to the Initial Effective Time.
 
(d) Miscellaneous; Fractional Shares.  No fractional shares of Saturn Merger Surviving Corporation Common Stock will be issued upon exercise or settlement of any Saturn Options, Saturn Deferred Stock Units, Saturn Restricted Stock Units and Saturn Performance Awards, as applicable, after the Initial Effective Time, but in lieu thereof each holder of Saturn Options, Saturn Deferred Stock Units, Saturn Restricted Stock Units and Saturn Performance Awards who would otherwise be entitled to a fraction of a share of Saturn Merger Surviving Corporation Common Stock in connection with any such exercise or settlement (after aggregating all fractional shares of Saturn Merger Surviving Corporation Common Stock to be received by such holder in connection with such exercise or settlement) shall receive an amount of cash (rounded up to the nearest whole


A-8


Table of Contents

cent), without interest, equal to the product of such fraction multiplied by the closing price for the shares of Saturn Merger Surviving Corporation Common Stock on the NYSE on the trading day immediately prior to such exercise or settlement.
 
(e) Further Actions.  Prior to the Initial Effective Time, Saturn and its Subsidiaries shall pass such resolutions as may be necessary to effectuate the provisions of this Section 2.4. As soon as practicable after the Initial Effective Time, the Saturn Merger Surviving Corporation will deliver to the holders of the Saturn Options, Saturn Deferred Stock Units, Saturn Restricted Stock Units and Saturn Performance Awards appropriate notices setting out the terms applicable to such Saturn Options, Saturn Deferred Stock Units, Saturn Restricted Stock Units and Saturn Performance Awards.
 
2.5 Mercury Options and Other Equity Awards.
 
(a) At the Subsequent Effective Time (i) each then outstanding equity-based award including, without limitation, any stock options, performance share units and restricted stock units, granted pursuant to any Mercury Stock Incentive Plan that provide for settlement in, or the holder thereof to receive upon exercise thereof, shares of Mercury Common Stock (collectively, the “Mercury Equity Awards”), whether or not fully vested and exercisable, and (ii) each of the Mercury Stock Incentive Plans and all agreements thereunder, shall be assumed by the Saturn Merger Surviving Corporation. Each Mercury Equity Award so assumed by the Saturn Merger Surviving Corporation shall continue to have, and be subject to, the same terms and conditions as were applicable to such Mercury Equity Award immediately before the Subsequent Effective Time under the Mercury Stock Incentive Plans and the agreements thereunder pursuant to which such Mercury Equity Award was granted, except that each Mercury Equity Award will be exercisable, or settled upon vesting, as applicable, for shares of Saturn Merger Surviving Corporation Common Stock in lieu of shares of Mercury Common Stock.
 
(b) Further Actions.  Prior to the Subsequent Effective Time, Mercury and its Subsidiaries shall pass such resolutions as may be necessary to effectuate the provisions of this Section 2.5. As soon as practicable after the Subsequent Effective Time, Mercury will deliver to the holders of the Mercury Equity Awards appropriate notices, setting out the terms applicable to such Mercury Equity Awards.
 
2.6 Reservation of Shares; Registration.  The Saturn Merger Surviving Corporation shall take all corporate action necessary to reserve for issuance a sufficient number of shares of Saturn Merger Surviving Corporation Common Stock for delivery upon exercise or settlement of the Saturn Options, Saturn Deferred Stock Units, Saturn Restricted Stock Units and Saturn Performance Awards under Section 2.4 and Mercury Equity Awards under Section 2.5, as applicable. Promptly after the Initial Effective Time, the Saturn Merger Surviving Corporation shall file with the SEC a registration statement on Form S-8 (or any successor or other appropriate forms) or shall file an amendment to an existing registration statement, as necessary, with respect to the shares of Saturn Merger Surviving Corporation Common Stock subject to the Saturn Options, Saturn Deferred Stock Units, Saturn Restricted Stock Units, Saturn Performance Awards and Mercury Equity Awards and shall use reasonable best efforts to maintain the effectiveness of such registration statement (and maintain the current status of the prospectus contained therein) for so long as such Saturn Options, Saturn Deferred Stock Units, Saturn Restricted Stock Units, Saturn Performance Awards and Mercury Equity Awards, as applicable, remain outstanding.
 
ARTICLE III
 
REPRESENTATIONS AND WARRANTIES OF SATURN AND
MERGER SUB 1 AND MERGER SUB 2
 
Saturn, Merger Sub 1 and Merger Sub 2 hereby, jointly and severally, represent and warrant to Mercury that (a) except as set forth on the disclosure letter delivered to Mercury by Saturn, Merger Sub 1 and Merger Sub 2 on the date of the execution of this Agreement (the “Saturn Disclosure Letter”), which identifies items of disclosure by reference to a particular section or subsection of this Agreement (it being understood that any matter disclosed pursuant to any section or subsection of the Saturn Disclosure Letter shall be deemed to be disclosed for all purposes of this Agreement and the Saturn Disclosure Letter, as long as the relevance of such


A-9


Table of Contents

disclosure is reasonably apparent) and (b) other than with respect to Sections 3.5, 3.6(a), and 3.6(f), except as disclosed in the Annual Report on Form 10-K of Saturn for the year ended December 31, 2008 (the “Saturn Form 10-K”) (other than disclosures in the “Risk Factors” or “Forward Looking Statements” sections of such reports or any other disclosures in such reports to the extent they are similarly predictive or forward-looking in nature):
 
3.1 Organization and Qualification.  Each of Saturn, Merger Sub 1 and Merger Sub 2 is a corporation duly organized, validly existing and in good standing under the Laws of New Jersey, and each of Saturn, Merger Sub 1 and Merger Sub 2 has all requisite corporate power and authority to own and operate its properties and to carry on its businesses as now conducted. Each of Saturn, Merger Sub 1 and Merger Sub 2 is duly qualified or licensed to do business, and is in good standing (with respect to jurisdictions that recognize the concept of good standing), in every jurisdiction in which its ownership of property or the conduct of its businesses as now conducted requires it to so qualify or be licensed, except where the failure to be so qualified has not had and would not reasonably be expected to have, either individually or in the aggregate, a Saturn Material Adverse Effect. Saturn has made available to Mercury a complete and correct copy of the certificate of incorporation and bylaws, each as amended to date, of Saturn, Merger Sub 1 and Merger Sub 2. Saturn is not in violation of any of the provisions of its certificate of incorporation or bylaws.
 
3.2 Significant Subsidiaries.  Section 3.2 of the Saturn Disclosure Letter sets forth the name, jurisdiction of incorporation or formation and the authorized and outstanding capital stock of, and/or other Equity Interests in, each Significant Subsidiary of Saturn. Except as set forth in Section 3.2 of the Saturn Disclosure Letter, to the Knowledge of Saturn, neither Saturn nor any of its Significant Subsidiaries owns any publicly listed or registered shares of stock, or other publicly listed or registered Equity Interest in any other Person other than Saturn or any of its Subsidiaries. Except as set forth in Section 3.2 of the Saturn Disclosure Letter, there are no contractual obligations of Saturn or any of its Significant Subsidiaries to make any loan to, or any investment (in the form of a capital contribution or otherwise) in, any Significant Subsidiary of Saturn or any other Person. Each Significant Subsidiary of Saturn is either wholly owned by Saturn or by one or more wholly-owned Subsidiaries of Saturn as indicated in Section 3.2 of the Saturn Disclosure Letter. Each outstanding share of capital stock of or other Equity Interest in each of Saturn’s Significant Subsidiaries is owned by Saturn or by a wholly owned Subsidiary of Saturn free and clear of any Liens other than Permitted Liens. Each of Saturn’s Significant Subsidiaries is duly organized, validly existing and in good standing (with respect to jurisdictions that recognize the concept of good standing) under the Laws of the jurisdiction of its incorporation or organization, has all requisite corporate power and authority to own its properties and to carry on its businesses as now conducted and is qualified or licensed to do business, and is in good standing (with respect to jurisdictions that recognize the concept of good standing) in every jurisdiction in which its ownership of property or the conduct of its businesses as now conducted requires it to qualify or be licensed, except where the failure to be so organized, qualified or licensed has not had, and would not reasonably be expected to have, either individually or in the aggregate, a Saturn Material Adverse Effect. The Significant Subsidiaries of Saturn are not in violation, in any material respect, of any of the provisions of their respective certificates or articles of incorporation or bylaws (or equivalent organizational documents).
 
3.3 Authorization; Validity of Agreement; Necessary Action.
 
(a) Each of Saturn, Merger Sub 1 and Merger Sub 2 have all requisite corporate power and authority to execute and deliver, and to perform their respective obligations under this Agreement. The execution, delivery and the performance by Saturn, Merger Sub 1 and Merger Sub 2 of this Agreement and the consummation by each of them of the transactions contemplated hereby, including the Mergers and the Saturn Share Issuance, have been duly authorized by all necessary corporate action on the part of Saturn, Merger Sub 1 and Merger Sub 2 and their respective officers, directors and shareholders (i) except that the Saturn Share Issuance and the consummation of the Saturn Merger is subject to the receipt of the Saturn Shareholder Approval, and (ii) other than the approval of this Agreement by Saturn as the sole shareholder of Merger Sub 1 and Merger Sub 2. Assuming the accuracy of the representations and warranties of Mercury set forth in Section 4.18, except for the Saturn Shareholder Approval that is necessary for the Saturn Share Issuance and Saturn Merger, approval of this Agreement by Saturn as the sole shareholder of Merger Sub 1 and Merger Sub 2, and the filing and recording of the Certificates of Merger under the provisions of the NJBCA, no other corporate action on the


A-10


Table of Contents

part of Saturn, its officers, directors or shareholders is necessary to authorize the transactions contemplated hereby. This Agreement has been duly executed and delivered by Saturn, Merger Sub 1 and Merger Sub 2 and constitutes (assuming the due authorization, execution and delivery by Mercury) the valid and binding obligation of Saturn, Merger Sub 1 and Merger Sub 2, enforceable against each of them in accordance with its terms, except to the extent that enforceability may be limited by applicable bankruptcy, insolvency, moratorium or other similar Laws affecting the enforcement of creditors’ rights generally and subject to general principles of equity (whether considered in a proceeding in equity or in law) (the “Bankruptcy and Equity Exception”).
 
(b) The Saturn Board, at a meeting duly called and held prior to execution of this Agreement, unanimously (i) approved this Agreement and the transactions contemplated hereby, including the Mergers and the Saturn Share Issuance, (ii) determined that this Agreement and the transactions contemplated hereby are fair to and in the best interests of Saturn and its shareholders, (iii) resolved to recommend that the holders of the Saturn Common Stock grant the Saturn Shareholder Approval and (iv) directed that this Agreement and the transactions contemplated hereby, including the Mergers and the Saturn Share Issuance be submitted to the holders of the Saturn Common Stock for their approval at a meeting duly called and held for such purpose.
 
(c) The only vote of holders of Saturn capital stock necessary to approve this Agreement and the transactions contemplated by this Agreement is the approval of this Agreement and the transactions contemplated hereby, including the Mergers and the Saturn Share Issuance, by the affirmative vote, at a meeting at which a quorum is present, of the holders of a majority of votes cast by the holders of Saturn Common Stock at the Saturn Shareholder Meeting, provided that the total votes cast on the proposal represent over 50% in interest of all securities entitled to vote at the Saturn Shareholder Meeting (the “Saturn Shareholder Approval”).
 
(d) Immediately following the execution and delivery of this Agreement, Saturn, in its capacity as the sole shareholder of Merger Sub 1 and Merger Sub 2, will approve and adopt this Agreement and the Mergers, and such adoption is the only vote or approval of the holders of any class or series of the capital stock of Merger Sub 1 and Merger Sub 2 which is necessary to adopt this Agreement and consummate the Mergers and the other transactions contemplated hereby.
 
3.4 Governmental Filings; No Violations; Consents and Waivers.
 
(a) Except as set forth in Section 3.4(a) of the Saturn Disclosure Letter and for (i) the applicable requirements, if any, of state securities or “blue sky” laws (“Blue Sky Laws”), (ii) the applicable requirements of the Hart-Scott-Rodino Antitrust Improvements Act of 1976, as amended, and the rules and regulations thereunder (the “HSR Act”), the EC Merger Regulation and other applicable Antitrust Laws including but not limited to those listed in Section 3.4(a) of the Saturn Disclosure Letter, (iii) required filings under the Exchange Act and the Securities Act, (iv) any filings required under the rules and regulations of the NYSE, (v) the filing of the Certificates of Merger pursuant to the NJBCA, and (vi) any consents, approvals, authorizations, permits, notices, actions or filings, the failure of which to obtain, take or make, has not had and would not reasonably be expected to have, either individually or in the aggregate, a Saturn Material Adverse Effect, the execution and delivery of this Agreement by Saturn, Merger Sub 1 and Merger Sub 2, the performance by them of their obligations under this Agreement and the consummation of the transactions contemplated by this Agreement, will not (A) require any authorization, consent, approval, exemption or other action by or notice to any court or Governmental Entity or (B) directly or indirectly conflict with or result in a breach of any Law to which Saturn or any of its Subsidiaries may be subject.
 
(b) Except as set forth in Section 3.4(b) of the Saturn Disclosure Letter, neither the execution or delivery of this Agreement by Saturn, Merger Sub 1 and Merger Sub 2 and the performance by them of their obligations under this Agreement nor the consummation of the transactions contemplated hereby will, subject to obtaining the Saturn Shareholder Approval, directly or indirectly (with or without the giving of notice or the passage of time or both), (i) except as has not had and would not reasonably be expected to have, either individually or in the aggregate, a Saturn Material Adverse Effect, (A) violate, result in a breach of, require consent under, conflict with or entitle any other Person to accelerate the maturity or performance under, amend, call a default under, exercise any remedy under, modify, rescind, suspend or terminate any term of any Contract to which Saturn or any of its Subsidiaries is a party or to which any of their assets or properties are


A-11


Table of Contents

bound, (B) entitle any Person to any right or privilege to which such Person was not entitled immediately before this Agreement or any other agreement or document contemplated by this Agreement was executed under any term of any Contract to which Saturn or any of its Subsidiaries is a party or to which any of their assets or properties are bound or (C) create any obligation on the part of Saturn or any of its Subsidiaries that it was not obligated to perform immediately before this Agreement or any other agreement or document contemplated by this Agreement was executed under any term of any Contract to which Saturn or any of its Subsidiaries is a party or to which any of their assets or properties are bound, (ii) violate or result in the breach of any term of the certificate of incorporation or bylaws (or comparable governing documents) of Saturn, or except as has not had and would not reasonably be expected to have, either individually or in the aggregate a Saturn Material Adverse Effect, any of its Significant Subsidiaries or (iii) except as has not had and would not reasonably be expected to have, either individually or in the aggregate, a Saturn Material Adverse Effect, result in the amendment, creation, imposition or modification of any Lien other than a Permitted Lien upon or with respect to any of the assets or properties that Saturn or any of its Significant Subsidiaries owns, uses or purports to own or use.
 
3.5 Capital Stock.
 
(a) As of the close of business on March 3, 2009 (the “Capitalization Date”), the authorized capital stock of Saturn consists of (i) 2,400,000,000 shares of Saturn Common Stock, of which 1,696,767,572 shares were outstanding (70,171,320 of which were held by DJT Partners, LP, a wholly-owned subsidiary of Saturn) and 421,643,944 shares were held in the treasury of Saturn and (ii) 50,000,000 shares of preferred stock par value $1.00 per share, of which 11,500,000 shares have been designated as 6% Mandatory Convertible Preferred Stock (the “Convertible Preferred Stock”), of which 10,000,000 shares were outstanding. There are no other classes of capital stock of Saturn designated, authorized or outstanding. All issued and outstanding shares of the capital stock of Saturn are and when shares of Saturn Merger Surviving Corporation Common Stock are issued in connection with the Mergers, such shares will be, duly authorized, validly issued, fully paid and non-assessable, and no class of capital stock is entitled to preemptive rights.
 
(b) From the close of business on February 28, 2009 through the date of this Agreement, there have been no issuances of shares of the capital stock or other Equity Interests of Saturn or any other securities of Saturn other than issuances of shares of Saturn Common Stock pursuant to the exercise of outstanding Saturn Options or the settlement of outstanding Saturn Deferred Stock Units, Saturn Restricted Stock Units and Saturn Performance Awards outstanding as of February 28, 2009. There were outstanding as of February 28, 2009, no options, warrants, calls, commitments, agreements, arrangements, undertakings or any other rights to acquire capital stock from Saturn other than the right to acquire Saturn Common Stock pursuant to the exercise of outstanding Saturn Options, and the settlement of outstanding Saturn Deferred Stock Units, Saturn Restricted Stock Units and Saturn Performance Awards as set forth in Section 3.5(b) of the Saturn Disclosure Letter and the right to convert shares of the Convertible Preferred Stock into shares of Saturn Common Stock in accordance with the terms of Annex A of Saturn’s certificate of incorporation. The information about Saturn Options, Deferred Stock Units, Saturn Restricted Stock Units and Saturn Performance Awards as of December 31, 2008 set forth in Note 6 to the consolidated financial statements included in Saturn Form 10-K is true and correct as of such date. The numbers of Saturn Options, Saturn Deferred Stock Units, Saturn Restricted Stock Units, and units of Saturn Performance Awards granted from December 31, 2008 through the date of this Agreement are set forth in Section 3.5(b) of the Saturn Disclosure Letter. Section 3.5(b) of the Saturn Disclosure Letter sets forth a complete and correct list as of the February 28, 2009, of the total number of outstanding Saturn Options; the total number of outstanding Saturn Deferred Stock Units and Saturn Restricted Stock Units, the total number of outstanding units of Saturn Performance Award and any other rights to purchase or receive the Saturn Common Stock granted under the Saturn Equity Plans or otherwise. Immediately prior to the Closing, Saturn will provide to Mercury a complete and correct list, as of the Closing Date, of the number of shares of Saturn Common Stock subject to each outstanding Saturn Option, the name of the holder, the exercise price, the grant date, and the general terms and conditions including vesting provisions and exercise period of Saturn Options and the Saturn Equity Plan under which Saturn Options were granted; the number of shares of Saturn Common Stock subject to each outstanding Saturn Deferred Stock Unit and Saturn Restricted Stock Units, the name of the holder, the grant date, and the general terms and


A-12


Table of Contents

conditions including the vesting schedule and the other material terms of Saturn Deferred Stock Units and Saturn Restricted Stock Units, as applicable, and the Saturn Equity Plan under which Saturn Deferred Stock Units and the Saturn Restricted Stock Units, as applicable, were granted; the number of outstanding units granted pursuant to each Saturn Performance Award, the name of the holder, the grant date, and the general terms and conditions including the vesting schedule and other material terms of such Saturn Performance Award and the Saturn Equity Plan under which Saturn Performance Awards were granted; and any other rights to purchase or receive Saturn Common Stock granted under the Saturn Equity Plans or otherwise and the names and positions of the holders, the grant date and the terms thereof and the Saturn Equity Plan under which such rights were granted. No options, warrants, Saturn Deferred Stock Units, Saturn Restricted Stock Units, Saturn Performance Awards, calls, commitments, agreements, arrangements, undertakings or other rights to acquire capital stock from Saturn, or other equity-based awards, have been issued or granted on or after February 28, 2009 through the date of this Agreement.
 
(c) No bonds, debentures, notes or other Indebtedness of Saturn having the right to vote (or convertible into or exercisable for securities having the right to vote) on any matters on which holders of capital stock of Saturn may vote are issued or outstanding.
 
(d) Except as otherwise set forth in this Section 3.5 or in Section 3.5(d) of the Saturn Disclosure Letter, as of the date of this Agreement, (i) there are no outstanding obligations of Saturn or any of its Subsidiaries to repurchase, redeem or otherwise acquire any shares of capital stock or other Equity Interests of Saturn or any of its Subsidiaries except for purchases, redemptions or other acquisitions of shares of Saturn Common Stock (A) required by the terms of the Saturn Plans, (B) in order to pay Taxes or satisfy withholding obligations in respect of such Taxes in connection with the exercise of Saturn Options or (C) as required by the terms of, or necessary for the administration of, any plans, arrangements or agreements existing on the date hereof between Saturn or any of its Subsidiaries and any director or employee of Saturn or any of its Subsidiaries and (ii) there are no outstanding stock-appreciation rights, security-based performance units, “phantom” stock or other security rights or other agreements, arrangements or commitments of any character (contingent or otherwise) pursuant to which any Person is or may be entitled to receive from Saturn or any of its Subsidiaries any payment or other value based on the stock price performance of Saturn or any of its Subsidiaries (other than under the Saturn Equity Plans) or to cause Saturn or any of its Subsidiaries to file a registration statement under the Securities Act.
 
(e) Except as set forth in this Section 3.5 or in Section 3.5(e) of the Saturn Disclosure Letter and with respect to awards granted under the Saturn Equity Plans, as of the date of this Agreement, there are no outstanding obligations of Saturn or any of its Subsidiaries (other than immaterial Subsidiaries) (i) restricting the transfer of, (ii) affecting the voting rights of, (iii) requiring the sales, issuance, repurchase, redemption or disposition of, or containing any right of first refusal with respect to, (iv) requiring the registration for sale of or (v) granting any preemptive or antidilutive rights with respect to any shares of Saturn Common Stock, Convertible Preferred Stock or other Equity Interests in Saturn or any of its Subsidiaries.
 
(f) Following the Initial Effective Time, the shares of Convertible Preferred Stock will remain subject to the terms set forth in the certificate of incorporation of the Saturn Merger Surviving Corporation. Since the issuance date of the Convertible Preferred Stock, (i) there has not been an adjustment to the Fixed Conversion Rates or Make-Whole Acquisition Conversion Rate (both as defined in Annex A of the certificate of incorporation of Saturn) pursuant to Section 14 of Annex A of the certificate of incorporation of Saturn or otherwise and (ii) Saturn has paid all regular quarterly dividends payable through the date hereof in respect of the Convertible Preferred Stock in accordance with Annex A of the certificate of incorporation of Saturn.
 
3.6 Saturn SEC Reports.
 
(a) Saturn has timely filed with or otherwise furnished to the SEC all forms, reports, schedules, statements and other documents required to be filed or furnished by it under the Securities Act or the Exchange Act since January 1, 2007 together with all certifications required pursuant to the Sarbanes-Oxley Act of 2002 (the “Sarbanes-Oxley Act”) (these documents, as supplemented or amended since the time of filing, and together with all information incorporated by reference therein and schedules and exhibits thereto, the “Saturn SEC Reports”). No Subsidiary of Saturn is required to file with or furnish to the SEC any forms,


A-13


Table of Contents

reports, schedules, statements or other documents. As of their respective dates, the Saturn SEC Reports at the time filed (or, if amended or superseded by a filing prior to the date of this Agreement, as of the date of such filing) (i) complied in all material respects with the applicable requirements of the Securities Act, the Exchange Act and the Sarbanes-Oxley Act, and the rules and regulations of the SEC promulgated thereunder applicable to the Saturn SEC Reports and (ii) did not contain any untrue statement of a material fact or omit to state a material fact required to be stated therein or necessary to make the statements therein, in light of the circumstances under which they were made, not misleading.
 
(b) Saturn’s disclosure controls and procedures (as defined in Rules 13a-15(e) and 15d-15(e) of the Exchange Act), as required by Rules 13a-15(a) and 15d-15(a) of the Exchange Act, are designed to ensure that all information required to be disclosed by Saturn in the reports it files or submits under the Exchange Act is made known to the chief executive officer and the chief financial officer of Saturn by others within Saturn to allow timely decisions regarding required disclosure as required under the Exchange Act and is recorded, processed, summarized and reported within the time periods specified by the SEC’s rules and forms. Saturn has evaluated the effectiveness of Saturn’s disclosure controls and procedures and, to the extent required by applicable Law, presented in any applicable Saturn SEC Report that is a report on Form 10-K or Form 10-Q, or any amendment thereto, its conclusions about the effectiveness of the disclosure controls and procedures as of the end of the period covered by such report or amendment based on such evaluation. Based on its most recently completed evaluation of its system of internal control over financial reporting prior to the date of this Agreement, (i) to the Knowledge of Saturn, Saturn had no significant deficiencies or material weaknesses in the design or operation of its internal control over financial reporting that would reasonably be expected to adversely affect Saturn’s ability to record, process, summarize and report financial information and (ii) Saturn does not have Knowledge of any fraud, whether or not material, that involves management or other employees who have a significant role in Saturn’s internal control over financial reporting.
 
(c) No attorney representing Saturn or any of its Subsidiaries, whether or not employed by Saturn or any Subsidiary of Saturn, has reported to Saturn’s chief legal counsel or chief executive officer evidence of a material violation of securities Laws, breach of fiduciary duty or similar violation by Saturn or any of its officers, directors, employees or agents pursuant to Section 307 of the Sarbanes-Oxley Act.
 
(d) Saturn has provided or made available to Mercury copies of all material written correspondence sent to or received from the SEC by Saturn or its Subsidiaries or their respective counsel or accountants since January 1, 2007. As of the date hereof, there are no outstanding or unresolved comments in comment letters received from the SEC staff with respect to Saturn SEC Reports. To the Knowledge of Saturn, none of the Saturn SEC Reports is the subject of ongoing SEC review. To the Knowledge of Saturn, there are no SEC inquiries or investigations, other governmental inquiries or investigations or internal investigations pending or threatened, in each case regarding any accounting practice of Saturn.
 
(e) The audited consolidated financial statements included in the Saturn Form 10-K and the other financial statements included in the Saturn SEC Reports (including in each case any related notes and schedules) fairly present, in all material respects, the consolidated financial position of Saturn and its consolidated Subsidiaries as of the dates set forth therein and the consolidated results of their operations and their consolidated cash flows for the periods set forth therein, and in each case (A) were prepared from, and in accordance with, the books and records of Saturn and its Subsidiaries in all material respects, and (B) were prepared in conformity with GAAP consistently applied during the periods involved (except as otherwise disclosed in the notes thereto and subject, in the case of financial statements for quarterly periods, to normal and recurring year-end adjustments).
 
(f) There is no liability, commitment or obligation of Saturn or any of its Subsidiaries (whether matured or unmatured, known or unknown, asserted or unasserted, absolute or contingent, whether or not accrued) that would be required by GAAP to be reflected on a consolidated balance sheet of Saturn or its Subsidiaries (or described in the notes thereto), other than (i) liabilities or obligations reflected, accrued or reserved against in the audited consolidated balance sheet of Saturn as of December 31, 2008 included in the Saturn Form 10-K or disclosed in the notes thereto (the “Saturn Current Balance Sheet”), (ii) incurred since December 31, 2008 in the ordinary course of business consistent with past practice and (iii) other liabilities or obligations which


A-14


Table of Contents

have not had and would not reasonably be expected to have, either individually or in the aggregate, a Saturn Material Adverse Effect.
 
(g) Saturn is in compliance in all material respects with (i) the applicable provisions of the Sarbanes-Oxley Act and (ii) the applicable listing and corporate governance rules and regulations of the NYSE. Except as permitted by the Exchange Act, including Sections 13(k)(2) and (3) thereof, since the enactment of the Sarbanes-Oxley Act, neither Saturn nor any of its Affiliates has made, arranged, modified (in any material way), or forgiven personal loans to any executive officer or director of Saturn.
 
3.7 Absence of Certain Changes or Events.  Since December 31, 2008 and prior to the date of this Agreement, the business of Saturn and its Subsidiaries has been conducted in all material respects in the ordinary course consistent with past practice. Since December 31, 2008, there has not been any Event or Events that has had or would be reasonably expected to have, either individually or in the aggregate, a Saturn Material Adverse Effect.
 
3.8 Material Contracts.
 
(a) As of the date hereof, except as set forth as an exhibit to the Saturn SEC Reports or in Section 3.8(a) of the Saturn Disclosure Letter, neither Saturn nor any of its Subsidiaries is a party to or bound by any:
 
(i) Contract relating to third-party indebtedness for borrowed money or any third party financial guaranty in excess of $250,000,000;
 
(ii) (A) non-competition Contracts or any other Contract containing terms that expressly (x) limit or otherwise restrict Saturn or its Subsidiaries or (y) to the Knowledge of Saturn, would, after the Subsequent Effective Time, by its terms expressly limit or otherwise restrict the Saturn Merger Surviving Corporation or its Subsidiaries from, in the case of either (x) or (y), engaging or competing in any line of business or in any geographic area or from developing or commercializing any compounds, any therapeutic area, class of drugs or mechanism of action, in a manner that would be reasonably likely to be material, in the case of (x), to Saturn and its Subsidiaries, taken as a whole, or in the case of (y), to the Saturn Merger Surviving Corporation and its Subsidiaries, taken as a whole, and (B) any Contract pursuant to which a third party supplies Saturn or its Subsidiaries with active ingredients for any of the Key Saturn Products and which Contract is material to Saturn and its Subsidiaries, taken as a whole;
 
(iii) Contract that by its terms materially limits the payment of dividends or other distributions by Saturn or any of its Significant Subsidiaries; or
 
(iv) Contract required to be filed as an exhibit to Saturn’s Annual Report on Form 10 K pursuant to Items 601(b)(2) or (10) of Regulation SK under the Securities Act.
 
(b) All Contracts of the type described in clauses (a)(i), (ii), (iii) and (iv) above to which Saturn or any of its Subsidiaries is a party to or bound by as of the date of this Agreement are referred to herein as the “Saturn Material Contracts”. Except, in each case, as has not, and would not reasonably be expected to have, individually or in the aggregate, a Saturn Material Adverse Effect, each of the Saturn Material Contracts is a valid and binding obligation of Saturn (or the Subsidiaries of Saturn party thereto), and to Saturn’s Knowledge, the other parties thereto, enforceable against Saturn and its Subsidiaries and, to Saturn’s Knowledge, the other parties thereto in accordance with its terms, except as enforcement may be limited by the Bankruptcy and Equity Exception.
 
(c) Neither Saturn nor any of its Subsidiaries is, nor to Saturn’s Knowledge is any other party, in breach, default or violation (and no event has occurred or not occurred through Saturn’s or any of its Subsidiaries’ action or inaction or, to Saturn’s Knowledge, through the action or inaction of any third party, that with notice or the lapse of time or both would constitute a breach, default or violation) of any term, condition or provision of any Saturn Material Contract to which Saturn or any of its Subsidiaries is now a party, or by which any of them or any of their respective properties or assets may be bound, except for breaches, defaults or violations that have not had and would not reasonably be expected to have, either individually or in the aggregate, a Saturn Material Adverse Effect.


A-15


Table of Contents

 
3.9 Intellectual Property.
 
(a) Except as has not had and would not reasonably be expected to have, either individually or in the aggregate, a Saturn Material Adverse Effect, to the Knowledge of Saturn, either Saturn or one of its Subsidiaries owns, or is licensed or otherwise possesses legally enforceable rights to use, subject to any existing licenses or other grants of rights to third parties, all Intellectual Property used in their respective businesses as currently conducted (collectively, the “Saturn Intellectual Property”). Except as has not had and would not reasonably be expected to have, either individually or in the aggregate, a Saturn Material Adverse Effect and except as set forth in Section 3.9(a) of the Saturn Disclosure Letter, (i) there are no pending or, to the Knowledge of Saturn, threatened claims by any Person alleging infringement of any Intellectual Property rights of any Person by Saturn or any of its Subsidiaries, (ii) to the Knowledge of Saturn, the conduct of the business of Saturn and its Subsidiaries does not infringe any Intellectual Property rights of any Person, (iii) to the Knowledge of Saturn, neither Saturn nor any of its Subsidiaries has made any claim of a violation or infringement by others of its rights to or in connection with the Saturn Intellectual Property, (iv) to the Knowledge of Saturn, no Person is infringing any Saturn Intellectual Property and (v) to the Knowledge of Saturn, there are no ongoing interferences, oppositions, reissues, or reexaminations or other inter partes proceedings which could reasonably be expected to result in a loss or limitation of a patent right or claim involving any Saturn Intellectual Property. Except as has not had and would not reasonably be expected to have, either individually or in the aggregate, a Saturn Material Adverse Effect, to the Knowledge of Saturn, all Intellectual Property owned by Saturn and its Subsidiaries is valid and enforceable and in full force and effect.
 
(b) Except as has not had and would not reasonably be expected to have, either individually or in the aggregate, a Saturn Material Adverse Effect and except as set forth in Section 3.9(b) of the Saturn Disclosure Letter, to the Knowledge of Saturn, the consummation of the transactions contemplated by this Agreement will not (i) result in the loss of, or otherwise adversely affect, any rights of Saturn or its Subsidiaries in any Intellectual Property, (ii) grant or require Saturn or its Subsidiaries to grant to any Person any rights with respect to any Intellectual Property of Saturn or its Subsidiaries, (iii) subject Saturn or any of its Subsidiaries to any increase in royalties or other payments in respect of any Intellectual Property, (iv) by the terms of any Contract to which Saturn or a Subsidiary of Saturn is a party, diminish any royalties or other payments Saturn or a Subsidiary of Saturn would otherwise be entitled to in respect of any Intellectual Property or (v) result in the breach or, by the terms of such Contract, termination of any agreement relating to Saturn Intellectual Property.
 
(c) Except as set forth in Section 3.9(c) of the Saturn Disclosure Letter, neither Saturn nor any of its Subsidiaries is a party to or bound by any Contract providing a license to Intellectual Property that specifically claims the active ingredient of any Key Saturn Product.
 
3.10 Litigation.  Except as set forth in Section 3.10 of the Saturn Disclosure Letter, there is no action, suit, hearing, claim, investigation, arbitration or proceeding (“Proceeding”) pending or, to Saturn’s Knowledge, threatened against Saturn or any of its Subsidiaries or their respective assets or properties, or their respective officers and directors, in their capacity as such, before or by any court, arbitrator or Governmental Entity that, if adversely determined, would have, or reasonably be expected to have, a Saturn Material Adverse Effect or which challenges this Agreement or the transactions contemplated by this Agreement. There is no unsatisfied judgment or award, decision, decree, injunction, rule or Order of any Governmental Entity, court or arbitrator outstanding against Saturn or any of its Subsidiaries that would reasonably be expected to have, individually or in the aggregate, a Saturn Material Adverse Effect.
 
3.11 Permits; Compliance with Laws.
 
(a) Except as has not had, and would not reasonably be expected to have, individually or in the aggregate, a Saturn Material Adverse Effect, Saturn and each of its Subsidiaries are in possession of all franchises, grants, authorizations, licenses, permits, consents, certificates, variances, registrations, exemptions, clearances, approvals and orders from any Governmental Entity necessary for them to own, lease and operate their properties or to carry on their business as it is now being conducted (collectively, the “Saturn Permits”), and, to the Knowledge of Saturn, all Saturn Permits are valid and in full force and effect.


A-16


Table of Contents

 
(b) Except as has not had, and would not reasonably be expected to have, individually or in the aggregate, a Saturn Material Adverse Effect, Saturn and each of its Subsidiaries is (and since January 1, 2007 Saturn and each of its Subsidiaries has been) in compliance with all Laws, Orders or Saturn Permits applicable to Saturn or any of its Subsidiaries, or by which any property or asset of Saturn or any of its Subsidiaries is bound and in compliance with all Contracts entered into with any Governmental Entity as part of the resolution of a regulatory or enforcement action.
 
3.12 Regulatory Compliance.
 
(a) Except as has not had, and would not reasonably be expected to have, individually or in the aggregate, a Saturn Material Adverse Effect, each of Saturn and its Subsidiaries holds all Saturn Permits, including all authorizations under the Federal Food, Drug and Cosmetic Act of 1938, as amended (the “FDCA”), the Public Health Service Act of 1944, as amended (the “PHSA”), and the regulations of the FDA promulgated thereunder, and any other Governmental Entity that is concerned with the quality, identity, strength, purity, safety, efficacy, manufacturing or distribution of the Saturn Products (any such Governmental Entity, a “Saturn Regulatory Agency”) necessary for the lawful operating of the businesses of Saturn or any of its Subsidiaries (the “Saturn Regulatory Permits”), and all such Saturn Regulatory Permits are valid, and in full force and effect. Since January 1, 2007, there has not occurred any violation of, default (with or without notice or lapse of time or both) under, or event giving to others any right of termination, amendment or cancellation of, with or without notice or lapse of time or both, any Saturn Regulatory Permit except as has not had, and would not reasonably be expected to have, individually or in the aggregate, a Saturn Material Adverse Effect. Saturn and each of its Subsidiaries are in compliance in all material respects with the terms of all Saturn Regulatory Permits, and no event has occurred that, to the Knowledge of Saturn, would reasonably be expected to result in the revocation, cancellation, non-renewal or adverse modification of any Saturn Regulatory Permit, except as has not had, and would not reasonably be expected to have, individually or in the aggregate, a Saturn Material Adverse Effect.
 
(b) Except as has not had and would not reasonably be expected to have, either individually or in the aggregate, a Saturn Material Adverse Effect, since January 1, 2007, all applications, submissions, information and data utilized by Saturn or Saturn’s Subsidiaries as the basis for, or submitted by or, to the Knowledge of Saturn, on behalf of Saturn or Saturn’s Subsidiaries in connection with, any and all requests for a Saturn Regulatory Permit relating to Saturn or any of its Subsidiaries, and its respective business and Saturn Products, when submitted to the FDA or other Saturn Regulatory Agency, were true and correct in all material respects as of the date of submission, and any updates, changes, corrections or modification to such applications, submissions, information and data required under applicable Laws have been submitted to the FDA or other Saturn Regulatory Agency.
 
(c) Since January 1, 2007, neither Saturn, nor any of its Subsidiaries, has committed any act, made any statement or failed to make any statement that would reasonably be expected to provide a basis for the FDA or any other Saturn Regulatory Agency to invoke its policy with respect to “Fraud, Untrue Statements of Material Facts, Bribery, and Illegal Gratuities”, or similar policies, set forth in any applicable Laws, except as has not had, and would not reasonably be expected to have, either individually or in the aggregate, a Saturn Material Adverse Effect.
 
(d) For the avoidance of doubt, the provisions of this Section 3.12 do not apply to Environmental Laws or Environmental Permits.
 
3.13 Saturn Employee Benefit Plans.
 
(a) Section 3.13(a) of the Saturn Disclosure Letter sets forth a list of each Saturn Plan and Saturn Employment Agreement. “Saturn Plan” means (i) other than any Saturn Foreign Plan (as defined below), all material “employee benefit plans” within the meaning of Section 3(3) of ERISA, equity (including the Saturn Equity Plans), bonus (sales incentive, short and long term) or other incentive compensation, disability, salary continuation, severance, change in control, retention, retirement, pension, retiree medical or life insurance, deferred compensation, relocation and expatriate policies, and any other plans, agreements (other than an individual employment agreement, change in control agreement or offer letter), policies, trust funds or


A-17


Table of Contents

arrangements (whether written or unwritten, funded or unfunded, insured or self-insured) either (A) established, maintained, sponsored or contributed to (or with respect to which any obligation to contribute has been undertaken) by Saturn or its Subsidiaries or any of their respective ERISA Affiliates on behalf of any employee, officer, director, shareholder or other service provider of Saturn or its Subsidiaries (whether current, former or retired) or their beneficiaries, or (B) with respect to which Saturn or its Subsidiaries or any of their respective ERISA Affiliates has any obligation, contingent or otherwise, on behalf of any such employee, officer, director, shareholder or other service provider or beneficiary. “Saturn Employment Agreement” means each employment agreement, change in control agreement and offer letter with or to any member of Saturn’s executive management team (“EMT”) or any member of the operations management team (“OMT”) (the members of EMT and OMT, the “Senior Employees”) to which Saturn, its Subsidiaries or ERISA Affiliates is a party. Within thirty (30) Business Days after the date hereof, Saturn shall provide a list of all material employee benefit plans, policies, agreements or arrangements (other than those mandated by a government other than the United States) that are maintained primarily for the benefit of employees in a jurisdiction outside of the United States (each, a “Saturn Foreign Plan,” and collectively, the “Saturn Foreign Plans”).
 
(b) Saturn has made available to Mercury (i) copies of all documents setting forth the terms of each Saturn Plan and Saturn Employment Agreement, including all amendments thereto and all related trust documents, (ii) the 2007 annual report (Form Series 5500) with all applicable schedules, (iii) the most recent actuarial reports (if applicable) for all Saturn Plans, (iv) the most recent summary plan description, if any, required under ERISA with respect to each Saturn Plan and any material modifications thereto, and (v) the most recent IRS determination or opinion letter issued with respect to each Saturn Plan intended to be qualified under Section 401(a) of the Code.
 
(c) Each Saturn Plan, each Saturn Foreign Plan and each Saturn Employment Agreement was established and has been operated in all respects in accordance with its terms and the requirements of all applicable Laws, including the Worker Adjustment and Retraining Notification Act, ERISA and the Code and any applicable Laws in a foreign jurisdiction, except for such noncompliance that has not had and would not reasonably be expected to have, either individually or in the aggregate, a Saturn Material Adverse Effect. Except as has not had and would not reasonably be expected to have, either individually or in the aggregate, a Saturn Material Adverse Effect, (i) each Saturn Plan that is intended to be qualified under Section 401(a) of the Code or Section 401(k) of the Code has received a favorable determination letter from the IRS, or is entitled to rely on a favorable opinion issued by the IRS, and, to the Knowledge of Saturn, no fact or event has occurred since the date of such determination letter or letters from the IRS to adversely affect the qualified status of any such Saturn Plan or the exempt status of any such trust, (ii) no action or failure to act and no transaction or holding of any asset by, or with respect to, any Saturn Plan, Saturn Foreign Plan or Saturn Employment Agreement has or may subject Saturn, its Subsidiaries or any ERISA Affiliate or any fiduciary to any tax, penalty or interest, whether by way of indemnity or otherwise under Chapter 43 of Subtitle D of the Code, (iii) there are no Proceedings pending, or to the Knowledge of Saturn or its Subsidiaries or any ERISA Affiliate, threatened or anticipated (other than routine claims for benefits) against Saturn or its Subsidiaries or any ERISA Affiliate or any administrator, trustee or other fiduciary of any Saturn Plan or Saturn Foreign Plan with respect to any Saturn Plan, Saturn Foreign Plan or Saturn Employment Agreement, or against any Saturn Plan or Saturn Foreign Plan or against the assets of any Saturn Plan or Saturn Foreign Plan, and (iv) no Saturn Plan or Saturn Foreign Plan is under audit or investigation by the IRS or any other governmental agency and to the Knowledge of Saturn and its Subsidiaries, no such audit or investigation is pending or threatened in writing, except with respect to matters contested in good faith through appropriate proceedings. Each Saturn Plan can be amended, terminated, or otherwise discontinued without material liability to Saturn, its Subsidiaries or any ERISA Affiliate.
 
(d) With respect to each Saturn Plan which is an “employee pension benefit plan” within the meaning of Section 3(2) of ERISA (other than a “multiemployer plan,” within the meaning of Section 3(37) of ERISA) (a “Saturn Pension Plan”), except as has not had and would not reasonably be expected to have, either individually or in the aggregate, a Saturn Material Adverse Effect, as of the date hereof, (i) no steps have been taken to terminate any Saturn Pension Plan now maintained or contributed to, no termination of any Saturn Pension Plan has occurred pursuant to which all liabilities have not been satisfied in full, no liability under


A-18


Table of Contents

Title IV of ERISA has been incurred by Saturn, its Subsidiaries or any ERISA Affiliate which has not been satisfied in full, and no event has occurred and, to the Knowledge of Saturn, no condition exists that could reasonably be expected to result in Saturn, its Subsidiaries or any ERISA Affiliate incurring a liability under Title IV of ERISA or could constitute grounds for terminating any Saturn Pension Plan; (ii) no proceeding has been initiated by the Pension Benefit Guaranty Corporation to terminate any Saturn Pension Plan or to appoint a trustee to administer any Saturn Pension Plan; (iii) each Saturn Pension Plan which is subject to Part 3 of Subtitle B of Title I of ERISA or Section 412 of the Code, has been maintained in compliance with the minimum funding standards of ERISA and the Code; (iv) neither Saturn, its Subsidiaries nor any ERISA Affiliate has sought nor received a waiver of its funding requirements with respect to any Saturn Pension Plan and all contributions payable with respect to each Saturn Pension Plan have been timely made; and (v) no reportable event, within the meaning of Section 4043 of ERISA, and no event described in Section 4062 or 4063 of ERISA, has occurred with respect to any Saturn Pension Plan.
 
(e) With respect to any Saturn Foreign Plan which would be considered an “employee pension benefit plan” within the meaning of Section 3(2) of ERISA (other than a “multiemployer plan,” within the meaning of Section 3(37) of ERISA) if such plan were maintained in the United States (a “Saturn Foreign Pension Plan”), except as has not had and would not reasonably be expected to have, either individually or in the aggregate, a Saturn Material Adverse Effect, (i) each Saturn Foreign Pension Plan required to be registered has been registered and has been maintained in good standing with the applicable regulatory authorities, and (ii) if such Saturn Foreign Pension Plan is intended to be funded and/or book reserved it has been so funded and/or book reserved, as appropriate, based upon reasonable actuarial assumptions.
 
(f) None of Saturn, its Subsidiaries, any of their respective ERISA Affiliates or any of their respective predecessors has ever during the past six years contributed to, contributes to, has ever during the past six (6) years been required to contribute to, or otherwise participated in or participates in or in any way, directly or indirectly, has any liability with respect to any “multiemployer plan” (within the meaning of Section 3(37) or 4001(a)(3) of ERISA or Section 414(f) of the Code).
 
(g) Except as has not had and would not reasonably be expected to have, either individually or in the aggregate, a Saturn Material Adverse Effect or, except as set forth in Section 3.13(g) of the Saturn Disclosure Letter, neither Saturn, its Subsidiaries, nor any of its ERISA Affiliates sponsors or has sponsored any Saturn Plan that provides, or has liability to provide, for any post employment or post retirement health or medical or life insurance benefits for retired, former, or current employees of Saturn or its Subsidiaries, except as required by Section 4980B of the Code.
 
(h) Except as set forth in Section 3.13(h) of the Saturn Disclosure Letter, the execution of this Agreement and the performance of the transactions contemplated in this Agreement will not (either alone or upon the occurrence of any additional or subsequent events) (i) constitute an event under any Saturn Plan, Saturn Foreign Plan or Saturn Employment Agreement, trust or loan that will or may result in any payment (whether of severance pay, termination indemnities or otherwise), acceleration, forgiveness of indebtedness, vesting, distribution, increase in benefits or obligation to fund benefits with respect to any employee, (ii) result in the triggering or imposition of any restrictions or limitations on the right of Saturn or Mercury to amend or terminate any Saturn Plan, Saturn Foreign Plan or Saturn Employment Agreement and receive the full amount of any excess assets remaining or resulting from such amendment or termination, subject to applicable taxes or (iii) provide for any payment by Saturn or its Subsidiaries that would constitute a “parachute payment” within the meaning of Section 280G of the Code.
 
(i) Except as has not had and would not reasonably be expected to have, either individually or in the aggregate, a Saturn Material Adverse Effect, none of Saturn or its Subsidiaries has made any legally binding promises or commitments to create any additional, or to modify or terminate, any Saturn Plan, Saturn Foreign Plan or Saturn Employment Agreement, except to the extent required by Law, in connection with the Integration Process or as contemplated by this Agreement.
 
3.14 Labor and Employment Matters.  Since January 1, 2007, except as has not had and would not reasonably be expected to have, either individually or in the aggregate, a Saturn Material Adverse Effect, there has not been, and there currently is not pending or, to the Knowledge of Saturn, threatened, any work stoppage


A-19


Table of Contents

or labor strike against Saturn or its Subsidiaries by employees. With respect to employees based in the United States, to the Knowledge of Saturn, and except as has not had and would not reasonably be expected to have, either individually or in the aggregate, a Saturn Material Adverse Effect, no employees are currently represented by any labor union for purposes of collective bargaining and no activities the purpose of which is to achieve such representation of all or some of such employees are threatened or ongoing or have resulted in any petition for a representation election filed with the National Labor Relations Board in the past three months.
 
3.15 Taxes.  Except as has not had and would not reasonably be expected to have, either individually or in the aggregate, a Saturn Material Adverse Effect, Saturn and each of its Subsidiaries (a) have duly and timely filed, or have caused to be duly and timely filed, all Tax Returns required to be filed by any of them (taking into account any extension of time within which to file) and all such Tax Returns are complete and accurate in all respects and were prepared in compliance with all applicable Laws; (b) have paid all Taxes that are required to be paid (whether or not shown on any Tax Return) or that Saturn or any of its Subsidiaries are obligated to deduct or withhold from amounts owing to any employee, creditor or other third party, except with respect to matters contested in good faith through appropriate proceedings or for which adequate reserves have been established on the Saturn Current Balance Sheet; and (c) have not waived any statute of limitations with respect to United States federal income Taxes or agreed to any extension of time with respect to a United States federal income Tax assessment or deficiency. Except as has not had and would not reasonably be expected to have, either individually or in the aggregate, a Saturn Material Adverse Effect, there are no audits, examinations, investigations, deficiencies, claims or other proceedings in respect of Taxes or Tax matters pending or, to the Knowledge of Saturn, threatened in writing, except with respect to matters contested in good faith through appropriate proceedings. Except as has not had and would not reasonably be expected to have, either individually or in the aggregate, a Saturn Material Adverse Effect, neither Saturn nor any of its Subsidiaries has received notice in writing of any claim made by any Governmental Entity in a jurisdiction where Saturn or such Subsidiary does not file Tax Returns that Saturn or such Subsidiary is or may be subject to taxation by that jurisdiction. Except as has not had and would not reasonably be expected to have, either individually or in the aggregate, a Saturn Material Adverse Effect, neither Saturn nor any of its Subsidiaries has participated, or is currently participating, in a “listed transaction” as defined in Treasury Regulation Section 1.6011-4(b)(2). All copies of United States federal and state income or franchise Tax Returns, examination reports, and statements of deficiencies assessed against or agreed to by Saturn or any of its Subsidiaries that Saturn has made available to Mercury are true and complete copies. Neither Saturn nor any of its Subsidiaries has been a member of a group filing Tax Returns on a consolidated, combined, unitary or similar basis (other than a consolidated group of which Saturn was the common parent). Except as has not had and would not reasonably be expected to have, either individually or in the aggregate, a Saturn Material Adverse Effect, neither Saturn nor any of its Subsidiaries (x) has any liability for Taxes of any Person (other than Saturn or any of its Subsidiaries) under Treasury Regulation Section 1.1502-6 (or any comparable provision of local, state or foreign Law), as a transferee or successor, by Contract, or otherwise or (y) is a party to, bound by or has any liability under any Tax sharing, allocation or indemnification agreement or arrangement.
 
3.16 Tax Matters.  As of the date of this Agreement, neither Saturn nor any of its Affiliates has taken or agreed to take any action, nor does Saturn have any Knowledge of any fact or circumstance, that would prevent the Mercury Merger from qualifying as a reorganization within the meaning of Section 368(a) of the Code.
 
3.17 Insurance.  Except as set forth in Section 3.17 of the Saturn Disclosure Letter, since January 1, 2007, Saturn and its Subsidiaries have maintained continuous insurance coverage, in each case, in those amounts and covering those risks as are in accordance, in all material respects, with normal industry practice for companies or the size and financial condition of Saturn engaged in businesses similar to those of Saturn and its Subsidiaries.
 
3.18 Environmental Liability.  Except as has not had and would not reasonably be expected to have, either individually or in the aggregate, a Saturn Material Adverse Effect and except as set forth in Section 3.18 of the Saturn Disclosure Letter, (a) Saturn and each of its Subsidiaries are and have been in compliance in all respects with all applicable Environmental Laws and have obtained or applied for all Environmental Permits


A-20


Table of Contents

necessary for their operations as currently conducted, (b) there have been no Releases of any Hazardous Materials at the Facilities or, to the Knowledge of Saturn, at any Former Facilities that are reasonably likely to form the basis of any Environmental Claim against Saturn or any of its Subsidiaries or impose liability or other obligations on Saturn or any Subsidiary of Saturn under any Environmental Laws for any investigation, corrective action, remediation or monitoring of Hazardous Materials, (c) there are no Environmental Claims pending or, to the Knowledge of Saturn, threatened against Saturn or any of its Subsidiaries, (d) neither Saturn nor any of its Subsidiaries is party to any agreement, order, judgment, or decree by or with any Governmental Entity or third party imposing any liability or obligation on Saturn or any Subsidiary of Saturn under any Environmental Law, (e) neither Saturn nor any of its Subsidiaries has retained or assumed, either contractually or by operation of Law, any liability or obligation that could reasonably be expected to form the basis of any Environmental Claim against, or any liability under any Environmental Law on, Saturn or any of its Subsidiaries, (f) neither the execution of this Agreement nor the consummation of the transactions contemplated herein will require any investigation or remediation activities or notice to or consent of any Governmental Entity or third parties pursuant to any Environmental Law, including without limitation, with respect to the New Jersey Industrial Site Recovery Act and (g) to the Knowledge of Saturn, there are no past or present conditions, events, circumstances, facts, activities, practices, incidents, actions, omissions or plans that may (i) interfere with or prevent continued compliance by Saturn or its Subsidiaries with Environmental Laws and the requirements of Environmental Permits or (ii) give rise to any liability or other obligation under any Environmental Laws. Saturn has delivered, or made available to Mercury, copies of any material environmental assessments, reports, audits, studies, analyses, tests or monitoring possessed by, or reasonably available to, Saturn or its Subsidiaries pertaining to compliance with, or liability under, Environmental Laws relating to the Facilities, the Former Facilities, or Saturn or its Subsidiaries.
 
3.19 Affiliated Transactions.  No executive officer or director of Saturn or any of its Subsidiaries or any Person owning 5% or more of the Saturn Common Stock (or any of such Person’s immediate family members or affiliates or associates) (a) is a party to any Contract with or binding upon Saturn or any of its Subsidiaries or any of their respective assets, rights or properties, (b) has any interest in any property owned by Saturn or any of its Subsidiaries or (c) has engaged in any transaction involving Saturn, any of its Subsidiaries, or any of their respective assets, rights or properties within the last twelve (12) months, in each case, that is of the type that would be required to be disclosed under Item 404 of Regulation S-K under the Securities Act (an “Affiliate Transaction”).
 
3.20 Brokerage.  Except for Goldman Sachs & Co. and Morgan Stanley & Co., no Person is entitled to any brokerage, investment banking, success, finder’s or similar compensation in connection with the transactions contemplated by this Agreement based on any arrangement or agreement made by or on behalf of Saturn or any of its Subsidiaries.
 
3.21 Opinion of Saturn’s Financial Advisor.  The Saturn Board has received an opinion from each of its financial advisors, Goldman Sachs & Co. and Morgan Stanley & Co., Incorporated (the “Saturn Financial Advisors”) to the effect that, as of the date of this Agreement, and based upon and subject to the assumptions, qualifications and limitations set forth in such opinion, the Saturn Merger Consideration to be received by the holders (other than Mercury and any direct or indirect subsidiary of Mercury) of Saturn Common Stock pursuant to this Agreement is fair, from a financial point of view, to such holders.
 
3.22 Interested Stockholder.  Neither Saturn nor any of its Subsidiaries is or has been at any time an “interested stockholder” (as such term is defined in Section 14A: 10A-3 of the NJBCA) of Mercury.
 
3.23 Ownership and Operations of Merger Sub 1 and Merger Sub 2.  Merger Sub 1 and Merger Sub 2 were formed solely for the purpose of engaging in the transactions contemplated by this Agreement, have engaged in no other business activities, have not and will not have incurred, directly or indirectly, any obligations or liabilities (other than obligations or liabilities incurred in connection with the transactions contemplated by this Agreement) and have conducted and will conduct their operations prior to the Initial Effective Time, in the case of Merger Sub 1, and the Subsequent Effective Time, in the case of Merger Sub 2, only as contemplated by this Agreement. All shares of capital stock of Merger Sub 1 and Merger Sub 2 are owned directly by Saturn.


A-21


Table of Contents

 
3.24 Rights Agreement; Takeover Statutes.  Saturn has no “rights plan,” “rights agreement” or “poison pill” in effect. The Saturn Board has taken all actions so that the restrictions contained in Section 14A of the NJBCA applicable to a “business combination” with “interested stockholders” (as defined in Section 14A:10A-3 of the NJBCA) or any other similar Law (each, a “Takeover Statute”) will not apply to (a) Mercury in connection with the execution and delivery of this Agreement and (b) the consummation of the Mergers and the other transactions contemplated by this Agreement. No anti-takeover provision contained in Saturn’s certificate of incorporation or bylaws is applicable to the Mergers and no anti-takeover provision, whether in a Law, agreement or otherwise is, or would be, applicable to this Agreement or the consummation of the transactions contemplated by this Agreement.
 
3.25 Intercompany Notes.  Section 3.25 of the Saturn Disclosure Letter lists each of the outstanding promissory notes between (i) Saturn, as lender, and Saturn Holdings BV or Saturn Intl CV, as borrower, and (ii) Saturn Sub, as lender, and Saturn Intl CV as borrower (collectively, the “Intercompany Notes”) and the principal amount outstanding thereunder as of the date hereof. Saturn has provided Mercury with a true and complete copy of each of the Intercompany Notes. Each of the representations set forth in Section 3.25 of the Saturn Disclosure Letter with respect to the Intercompany Notes are true, correct and complete in all material respects.
 
3.26 No Additional Representations.
 
(a) Except for the representations and warranties made by Saturn and Merger Sub 1 and Merger Sub 2 in this Article III, none of Saturn, Merger Sub 1 or Merger Sub 2 or any other Person makes any express or implied representation or warranty with respect to Saturn, Merger Sub 1 or Merger Sub 2 or their respective Subsidiaries or their respective businesses, operations, assets, liabilities, conditions (financial or otherwise) or prospects, and Saturn hereby disclaims any such other representations or warranties. In particular, without limiting the foregoing disclaimer, none of Saturn, Merger Sub 1 or Merger Sub 2 or any other Person makes or has made any representation or warranty to Mercury or any of its Affiliates or Representatives with respect to (i) any financial projection, forecast, estimate, budget or prospect information relating to Saturn, Merger Sub 1 or Merger Sub 2, any of their respective Subsidiaries or their respective businesses or (ii) except for the representations and warranties made by Saturn, Merger Sub 1 and Merger Sub 2 in this Article III, any oral or written information presented to Mercury or any of its Affiliates or Representatives in the course of their due diligence investigation of Saturn, Merger Sub 1 and Merger Sub 2, the negotiation of this Agreement or in the course of the transactions contemplated hereby.
 
(b) Saturn, Merger Sub 1 and Merger Sub 2 each acknowledge and agree that it (i) has had the opportunity to meet with the management of Mercury and to discuss the business, assets and liabilities of Mercury and its Subsidiaries, (ii) has been afforded the opportunity to ask questions of and receive answers from officers of Mercury and (iii) has conducted its own independent investigation of Mercury and its Subsidiaries, their respective businesses, assets, liabilities and the transactions contemplated by this Agreement.
 
(c) Notwithstanding anything contained in this Agreement to the contrary, Saturn acknowledges and agrees that neither Mercury nor any other Person has made or is making any representations or warranties relating to Mercury whatsoever, express or implied, beyond those expressly given by Mercury in Article IV hereof, including any implied representation or warranty as to the accuracy or completeness of any information regarding Mercury furnished or made available to Saturn, Merger Sub 1, Merger Sub 2, or any of their respective Representatives. Without limiting the generality of the foregoing, each of Saturn, Merger Sub 1 and Merger Sub 2 acknowledges that no representations or warranties are made with respect to any projections, forecasts, estimates, budgets or prospect information that may have been made available to Saturn, Merger Sub 1, Merger Sub 2 or any of their respective Representatives.


A-22


Table of Contents

 
ARTICLE IV
 
REPRESENTATIONS AND WARRANTIES OF MERCURY
 
Mercury hereby represents and warrants to Saturn, Merger Sub 1 and Merger Sub 2 that (a) except as set forth on the disclosure letter delivered to Saturn, Merger Sub 1 and Merger Sub 2 by Mercury on the date of the execution of this Agreement (the “Mercury Disclosure Letter”) which identifies items of disclosure by reference to a particular section or subsection of this Agreement (it being understood that any matter disclosed pursuant to any section or subsection of the Mercury Disclosure Letter shall be deemed to be disclosed for all purposes of this Agreement and the Mercury Disclosure Letter, as long as the relevance of such disclosure is reasonably apparent) and (b) other than with respect to Sections 4.5, 4.6(a), and 4.6(f), except as disclosed in the Annual Report on Form 10-K of Mercury for the year ended December 31, 2008 (the “Mercury Form 10-K”) (other than disclosures in the “Risk Factors” or “Forward Looking Statements” sections of such reports or any other disclosures in such reports to the extent they are similarly predictive or forward-looking in nature):
 
4.1 Organization and Qualification.  Mercury is a corporation duly organized, validly existing and in good standing under the Laws of New Jersey. Mercury has all requisite corporate power and authority to own and operate its properties and to carry on its businesses as now conducted. Mercury is duly qualified or licensed to do business, and is in good standing (with respect to jurisdictions that recognize the concept of good standing), in every jurisdiction in which its ownership of property or the conduct of its businesses as now conducted requires it to so qualify or be licensed, except where the failure to be so qualified has not had and would not reasonably be expected to have, either individually or in the aggregate, a Mercury Material Adverse Effect. Mercury has made available to Saturn a complete and correct copy of the certificate of incorporation and bylaws, each as amended to date, of Mercury. Mercury is not in violation of any of the provisions of its certificate of incorporation or bylaws.
 
4.2 Significant Subsidiaries.  Each of Mercury’s Significant Subsidiaries is duly organized, validly existing and in good standing (with respect to jurisdictions that recognize the concept of good standing) under the Laws of the jurisdiction of its incorporation or organization, has all requisite corporate power and authority to own its properties and to carry on its businesses as now conducted and is qualified or licensed to do business, and is in good standing (with respect to jurisdictions that recognize the concept of good standing), in every jurisdiction in which its ownership of property or the conduct of its businesses as now conducted requires it to qualify or be licensed, except where the failure to be so organized, qualified or licensed has not had and would not reasonably be expected to have, either individually or in the aggregate, a Mercury Material Adverse Effect. The Significant Subsidiaries of Mercury are not in violation, in any material respect, of any of the provisions of their respective certificates or articles of incorporation or bylaws (or equivalent organizational documents).
 
4.3 Authorization; Validity of Agreement; Necessary Action.
 
(a) Mercury has all requisite corporate power and authority to execute and deliver, and to perform its obligations under, this Agreement. The execution, delivery and the performance by Mercury of this Agreement and the consummation by Mercury of the transactions contemplated hereby, including the Mercury Merger, have been duly authorized by all necessary corporate action on the part of Mercury and its officers, directors and shareholders, except that the consummation of the Mercury Merger is subject to the receipt of the Mercury Shareholder Approval. Assuming the accuracy of the representations and warranties of Saturn set forth in Section 3.22, except for the Mercury Shareholder Approval that is necessary for the consummation of the Mercury Merger, and filing and recording of the Certificates of Merger under the provisions of the NJBCA, no corporate action on the part of Mercury or its respective officers, directors or shareholders is necessary to authorize the transactions contemplated hereby. This Agreement has been duly executed and delivered by Mercury and constitutes (assuming the due authorization, execution and delivery by Saturn, Merger Sub 1 and Merger Sub 2) the valid and binding obligation of Mercury, enforceable against Mercury in accordance with its terms, except to the extent that enforceability may be limited by the Bankruptcy and Equity Exception.


A-23


Table of Contents

 
(b) The Mercury Board, at a meeting duly called and held prior to execution of this Agreement, unanimously (i) approved this Agreement and the transactions contemplated hereby, (ii) determined that this Agreement and the transactions contemplated hereby are fair to and in the best interests of Mercury and its shareholders, (iii) resolved to recommend that the holders of the Mercury Common Stock grant the Mercury Shareholder Approval and (iv) directed that this Agreement be submitted to the holders of the Mercury Common Stock for their approval at a meeting duly called and held for such purpose.
 
(c) The only vote of holders of the Mercury capital stock necessary to approve this Agreement and the transactions contemplated by this Agreement is the approval of this Agreement by the affirmative vote of the holders of a majority of the votes cast by the holders of the Mercury Common Stock at the Mercury Shareholder Meeting (the “Mercury Shareholder Approval”).
 
4.4 Governmental Filings; No Violations; Consents and Waivers.
 
(a) Except as set forth in Section 4.4(a) of the Mercury Disclosure Letter and for (i) the applicable requirements, if any, of Blue Sky Laws, (ii) the applicable requirements of the HSR Act, the EC Merger Regulation and other applicable Antitrust Laws including but not limited to those listed in Section 4.4(a) of the Mercury Disclosure Letter, (iii) required filings under the Exchange Act and the Securities Act, (iv) any filings required under the rules and regulations of the NYSE, (v) the filing of the Certificates of Merger pursuant to the NJBCA and (vi) any consents, approvals, authorizations, permits, notices, actions or filings, the failure of which to obtain, take or make, has not had and would not reasonably be expected to have, either individually or in the aggregate, a Mercury Material Adverse Effect, the execution and delivery of this Agreement by Mercury, the performance by Mercury of its obligations under this Agreement and the consummation of the transactions contemplated by this Agreement will not (A) require any authorization, consent, approval, exemption or other action by or notice to any court or Governmental Entity or (B) directly or indirectly conflict with or result in a breach of any Law to which Mercury or any of its Subsidiaries may be subject.
 
(b) Except as set forth in Section 4.4(b) of the Mercury Disclosure Letter, neither the execution or delivery of this Agreement by Mercury and the performance by Mercury of its obligations under this Agreement nor the consummation of the transactions contemplated hereby, including the Mergers, will, subject to obtaining Mercury Shareholder Approval, directly or indirectly (with or without the giving of notice or the passage of time or both) (i) except as has not had and would not reasonably be expected to have, either individually or in the aggregate, a Mercury Material Adverse Effect, (A) violate, result in a breach of, require consent under, conflict with or entitle any other Person to accelerate the maturity or performance under, amend, call a default under, exercise any remedy under, modify, rescind, suspend or terminate any term of any Contract to which Mercury or any of its Subsidiaries is a party or to which any of their assets or properties are bound, (B) entitle any Person to any right or privilege to which such Person was not entitled immediately before this Agreement or any other agreement or document contemplated by this Agreement was executed under any term of any Contract to which Mercury or any of its Subsidiaries is a party or to which any of their assets or properties are bound or (C) create any obligation on the part of Mercury or any of its Subsidiaries that it was not obligated to perform immediately before this Agreement or any other agreement or document contemplated by this Agreement was executed under any term of any Contract to which Mercury or any of its Subsidiaries is a party or to which any of their assets or properties are bound, (ii) violate or result in the breach of any term of the certificate of incorporation or bylaws (or comparable governing documents) of Mercury, or except as has not had and would not be reasonably be expected to have, either individually or in the aggregate a Mercury Material Adverse Effect, any of its Significant Subsidiaries or (iii) except as has not had and would not reasonably be expected to have, either individually or in the aggregate, a Mercury Material Adverse Effect, result in the amendment, creation, imposition or modification of any Lien other than a Permitted Lien upon or with respect to any of the assets or properties that Mercury or any of its Significant Subsidiaries owns, uses or purports to own or use.
 
4.5 Capital Stock.
 
(a) As of the close of business on the Capitalization Date, the authorized capital stock of Mercury consists of (i) 5,400,000,000 shares of Mercury Common Stock, of which 2,983,508,675 shares were


A-24


Table of Contents

outstanding and 875,818,333 shares were held in the treasury of Mercury and (ii) 10,000,000 shares of preferred stock, of which no shares were designated or outstanding. There are no other classes of capital stock of Mercury designated, authorized or outstanding. All issued and outstanding shares of the capital stock of Mercury are duly authorized, validly issued, fully paid and non-assessable, and no class of capital stock is entitled to any preemptive rights.
 
(b) From the close of business on the Capitalization Date through the date of this Agreement, there have been no issuances of shares of the capital stock or other Equity Interests of Mercury or any other securities of Mercury other than issuances of shares of Mercury Common Stock in respect of equity-based awards outstanding under Mercury Plans. There were outstanding as of February 28, 2009, no options, warrants, calls, commitments, agreements, arrangements, undertakings or any other rights to acquire capital stock from Mercury other than options and other equity-based awards under the Mercury Plans entitling the holders thereof to acquire or receive up to 270,529,837 shares of Mercury Common Stock from Mercury. No options, warrants, restricted stock units, calls, commitments, agreements, arrangements, undertakings or other rights to acquire capital stock from Mercury, or other equity-based awards, have been issued or granted on or after the Capitalization Date through the date of this Agreement.
 
(c) No bonds, debentures, notes or other Indebtedness of Mercury having the right to vote (or convertible into or exercisable for securities having the right to vote) on any matters on which holders of capital stock of Mercury may vote are issued or outstanding.
 
(d) Except as otherwise set forth in this Section 4.5 or in Section 4.5(d) of the Mercury Disclosure Letter, as of the date of this Agreement, (i) there are no outstanding obligations of Mercury or any of its Subsidiaries to repurchase, redeem or otherwise acquire any shares of capital stock or other Equity Interests of Mercury or any of its Subsidiaries except for purchases, redemptions or other acquisitions of shares of Mercury Common Stock (A) required by the terms of the Mercury Plans, (B) in order to pay Taxes or satisfy withholding obligations in respect of such Taxes in connection with the exercise of options to purchase Mercury Common Stock or (C) as required by the terms of, or necessary for the administration of, any plan, arrangement or agreements existing on the date hereof between Mercury or any of its Subsidiaries and any director or employee of Mercury or any of its Subsidiaries and (ii) there are no outstanding stock-appreciation rights, security-based performance units, “phantom” stock or other security rights or other agreements, arrangements or commitments of any character (contingent or otherwise) pursuant to which any Person is or may be entitled to receive from Mercury or any of its Subsidiaries any payment or other value based on the stock price performance of Mercury or any of its Subsidiaries (other than under the Mercury Plans) or to cause Mercury or any of its Subsidiaries to file a registration statement under the Securities Act.
 
(e) Except as set forth in Section 4.5(e) of the Mercury Disclosure Letter and with respect to awards granted under the Mercury Plans, as of the date of this Agreement, there are no outstanding obligations of Mercury or any of its Subsidiaries (other than immaterial Subsidiaries) (i) restricting the transfer of, (ii) affecting the voting rights of, (iii) requiring the sales, issuance, repurchase, redemption or disposition of, or containing any right of first refusal with respect to, (iv) requiring the registration for sale of or (v) granting any preemptive or antidilutive rights with respect to any shares of Mercury Common Stock or other Equity Interests in Mercury or any of its Subsidiaries.
 
4.6 Mercury SEC Reports.
 
(a) Mercury has timely filed with or otherwise furnished to the SEC all forms, reports, schedules, statements and other documents required to be filed or furnished by it under the Securities Act or the Exchange Act since January 1, 2007 together with all certifications required pursuant to the Sarbanes-Oxley Act (these documents, as supplemented or amended since the time of filing, and together with all information incorporated by reference therein and schedules and exhibits thereto, the “Mercury SEC Reports”). No Subsidiary of Mercury is required to file with or furnish to the SEC any forms, reports, schedules, statements or other documents. As of their respective dates, the Mercury SEC Reports at the time filed (or, if amended or superseded by a filing prior to the date of this Agreement, as of the date of such filing) (i) complied in all material respects with the applicable requirements of the Securities Act, the Exchange Act and the Sarbanes-Oxley Act, and the rules and regulations of the SEC promulgated thereunder applicable to the Mercury SEC


A-25


Table of Contents

Reports and (ii) did not contain any untrue statement of a material fact or omit to state a material fact required to be stated therein or necessary to make the statements therein, in light of the circumstances under which they were made, not misleading.
 
(b) Mercury’s disclosure controls and procedures (as defined in Rules 13a-15(e) and 15d-15(e) of the Exchange Act), as required by Rules 13a-15(a) and 15d-15(a) of the Exchange Act, are designed to ensure that all information required to be disclosed by Mercury in the reports it files or submits under the Exchange Act is made known to the chief executive officer and the chief financial officer of Mercury by others within Mercury to allow timely decisions regarding required disclosure as required under the Exchange Act and is recorded, processed, summarized and reported within the time periods specified by the SEC’s rules and forms. Mercury has evaluated the effectiveness of Mercury’s disclosure controls and procedures and, to the extent required by applicable Law, presented in any applicable Mercury SEC Report that is a report on Form 10-K or Form 10-Q, or any amendment thereto, its conclusions about the effectiveness of the disclosure controls and procedures as of the end of the period covered by such report or amendment based on such evaluation. Based on its most recently completed evaluation of its system of internal control over financial reporting prior to the date of this Agreement, (i) to the Knowledge of Mercury, Mercury had no significant deficiencies or material weaknesses in the design or operation of its internal control over financial reporting that would reasonably be expected to adversely affect Mercury’s ability to record, process, summarize and report financial information and (ii) Mercury does not have Knowledge of any fraud, whether or not material, that involves management or other employees who have a significant role in Mercury’s internal control over financial reporting.
 
(c) No attorney representing Mercury or any of its Subsidiaries, whether or not employed by Mercury or any Subsidiary of Mercury, has reported to Mercury’s chief legal counsel or chief executive officer evidence of a material violation of securities Laws, breach of fiduciary duty or similar violation by Mercury or any of its officers, directors, employees or agents pursuant to Section 307 of the Sarbanes-Oxley Act.
 
(d) Mercury has provided or made available to Saturn copies of all material written correspondence sent to or received from the SEC by Mercury or its Subsidiaries or their respective counsel or accountants since January 1, 2007. As of the date hereof, there are no outstanding or unresolved comments in comment letters received from the SEC staff with respect to the Mercury SEC Reports. To the Knowledge of Mercury, none of the Mercury SEC Reports is the subject of ongoing SEC review. To the Knowledge of Mercury, there are no SEC inquiries or investigations, other governmental inquiries or investigations or internal investigations pending or threatened, in each case regarding any accounting practice of Mercury.
 
(e) The audited consolidated financial statements included in the Mercury Form 10-K and the other financial statements included in the Mercury SEC Reports (including in each case any related notes and schedules) fairly present, in all material respects, the consolidated financial position of Mercury and its consolidated Subsidiaries as of the dates set forth therein and the consolidated results of their operations and their consolidated cash flows for the periods set forth therein, and in each case (A) were prepared from, and in accordance with, the books and records of Mercury and its Subsidiaries in all material respects, and (B) were prepared in conformity with GAAP consistently applied during the periods involved (except as otherwise disclosed in the notes thereto and subject, in the case of financial statements for quarterly periods, to normal and recurring year-end adjustments).
 
(f) There is no liability, commitment or obligation of Mercury or any of its Subsidiaries (whether matured or unmatured, known or unknown, asserted or unasserted, absolute or contingent, whether or not accrued) that would be required by GAAP to be reflected on a consolidated balance sheet of Mercury or its Subsidiaries (or described in the notes thereto), other than (i) liabilities or obligations reflected, accrued or reserved against in the audited consolidated balance sheet of Mercury as of December 31, 2008 included in the Mercury Form 10-K or disclosed in the notes thereto (the “Mercury Current Balance Sheet”), (ii) incurred since December 31, 2008 in the ordinary course of business consistent with past practice and (iii) other liabilities or obligations which have not had and would not reasonably be expected to have, either individually or in the aggregate, a Mercury Material Adverse Effect.
 
(g) Mercury is in compliance in all material respects with (i) the applicable provisions of the Sarbanes-Oxley Act and (ii) the applicable listing and corporate governance rules and regulations of the NYSE. Except


A-26


Table of Contents

as permitted by the Exchange Act, including Sections 13(k)(2) and (3) thereof, since the enactment of the Sarbanes-Oxley Act, neither Mercury nor any of its Affiliates has made, arranged, modified (in any material way), or forgiven personal loans to any executive officer or director of Mercury.
 
4.7 Absence of Certain Changes or Events.  Since December 31, 2008 and prior to the date of this Agreement, the business of Mercury and its Subsidiaries has been conducted in all material respects in the ordinary course consistent with past practice. Since December 31, 2008, there has not been any Event or Events that has had or would be reasonably expected to have, either individually or in the aggregate, a Mercury Material Adverse Effect.
 
4.8 Material Contracts.
 
(a) As of the date hereof, except as set forth as an exhibit to the Mercury SEC Reports or in Section 4.8(a) of the Mercury Disclosure Letter, neither Mercury nor any of its Subsidiaries is a party to or bound by any Contract required to be filed as an exhibit to Mercury’s Annual Report on Form 10-K pursuant to Item 601(b)(2) or (10) of Regulation S-K under the Exchange Act (all such Contracts to which Mercury or any of its Subsidiaries is a party to or bound by as of the date of this Agreement are referred to herein as the “Mercury Material Contracts”).
 
(b) Except, in each case, as has not, and would not reasonably be expected to have, individually or in the aggregate, a Mercury Material Adverse Effect, each of the Mercury Material Contracts is a valid and binding obligation of Mercury (or the Subsidiaries of Mercury party thereto), and to Mercury’s Knowledge, the other parties thereto, enforceable against Mercury and its Subsidiaries and, to Mercury’s Knowledge, the other parties thereto in accordance with its terms, except as enforcement may be limited by the Bankruptcy and Equity Exception.
 
(c) Neither Mercury nor any of its Subsidiaries is, nor to Mercury’s Knowledge is any other party, in breach, default or violation (and no event has occurred or not occurred through Mercury’s or any of its Subsidiaries’ action or inaction or, to Mercury’s Knowledge, through the action or inaction of any third party, that with notice or the lapse of time or both would constitute a breach, default or violation) of any term, condition or provision of any Mercury Material Contract to which Mercury or any of its Subsidiaries is now a party, or by which any of them or any of their respective properties or assets may be bound, except for breaches, defaults or violations that have not had and would not reasonably be expected to have, either individually or in the aggregate, a Mercury Material Adverse Effect.
 
4.9 Intellectual Property.
 
(a) Except as has not had and would not reasonably be expected to have, either individually or in the aggregate, a Mercury Material Adverse Effect, to the Knowledge of Mercury, either Mercury or one of its Subsidiaries owns, or is licensed or otherwise possesses legally enforceable rights to use, subject to any existing licenses or other grants of rights to third parties, all Intellectual Property used in their respective businesses as currently conducted (collectively, the “Mercury Intellectual Property”). Except as has not had and would not reasonably be expected to have, either individually or in the aggregate, a Mercury Material Adverse Effect, (i) there are no pending or, to the Knowledge of Mercury, threatened claims by any Person alleging infringement of any Intellectual Property rights of any Person by Mercury or any of its Subsidiaries, (ii) to the Knowledge of Mercury, the conduct of the business of Mercury and its Subsidiaries does not infringe any Intellectual Property rights of any Person, (iii) to the Knowledge of Mercury, neither Mercury nor any of its Subsidiaries has made any claim of a violation or infringement by others of its rights to or in connection with the Mercury Intellectual Property, (iv) to the Knowledge of Mercury, no Person is infringing any Mercury Intellectual Property and (v) to the Knowledge of Mercury, there are no ongoing interferences, oppositions, reissues, or reexaminations or other inter partes proceedings which could reasonably be expected to result in a loss or limitation of a patent right or claim involving any Mercury Intellectual Property. Except as has not had and would not reasonably be expected to have, either individually or in the aggregate, a Mercury Material Adverse Effect, to the Knowledge of Mercury, all Intellectual Property owned by Mercury and its Subsidiaries is valid and enforceable and in full force and effect.


A-27


Table of Contents

 
(b) Except as has not had and would not reasonably be expected to have, either individually or in the aggregate, a Mercury Material Adverse Effect, to the Knowledge of Mercury, the consummation of the transactions contemplated by this Agreement will not (i) result in the loss of, or otherwise adversely affect, any rights of Mercury or its Subsidiaries in any Intellectual Property, (ii) grant or require Mercury or its Subsidiaries to grant to any Person any rights with respect to any Intellectual Property of Mercury or its Subsidiaries, (iii) subject Mercury or any of its Subsidiaries to any increase in royalties or other payments in respect of any Intellectual Property, (iv) by the terms of any Contract to which Mercury or a Subsidiary of Mercury is a party, diminish any royalties or other payments Mercury or a Subsidiary of Mercury would otherwise be entitled to in respect of any Intellectual Property or (v) result in the breach or, by the terms of such Contract, termination of any agreement relating to Mercury Intellectual Property.
 
4.10 Litigation.  Except as set forth in Section 4.10 of the Mercury Disclosure Letter, there is no Proceeding pending or, to Mercury’s Knowledge, threatened against Mercury or any of its Subsidiaries or their respective assets or properties, or their respective officers and directors, in their capacity as such, before or by any court, arbitrator or Governmental Entity that, if adversely determined, would have, or reasonably be expected to have, a Mercury Material Adverse Effect or which challenges this Agreement or the transactions contemplated by this Agreement. There is no unsatisfied judgment or award, decision, decree, injunction, rule or Order of any Governmental Entity, court or arbitrator outstanding against Mercury or any of its Subsidiaries that would reasonably be expected to have, individually or in the aggregate, a Mercury Material Adverse Effect.
 
4.11 Permits; Compliance with Laws.
 
(a) Except as has not had, and will not reasonably be expected to have, individually or in the aggregate, a Mercury Material Adverse Effect, Mercury and each of its Subsidiaries are in possession of all franchises, grants, authorizations, licenses, permits, consents, certificates, variances, registrations, exemptions, clearances, approvals and orders from any Governmental Entity necessary for them to own, lease and operate their properties or to carry on their business as it is now being conducted (collectively, the “Mercury Permits”), and to the Knowledge of Mercury, all Mercury Permits are valid and in full force and effect.
 
(b) Except as has not had, and would not reasonably be expected to have individually or in the aggregate, a Mercury Material Adverse Effect, Mercury and each of its Subsidiaries is (and since January 1, 2007, Mercury and each of its Subsidiaries has been) in compliance with all Laws, Orders or Mercury Permits applicable to Mercury or any of its Subsidiaries, or by which any property or asset of Mercury or any of its Subsidiaries is bound and in compliance with all Contracts entered into with any Governmental Entity as part of the resolution of a regulatory or enforcement action.
 
4.12 Regulatory Compliance.
 
(a) Except as has not had, and would not reasonably be expected to have, individually or in the aggregate, a Mercury Material Adverse Effect, each of Mercury and its Subsidiaries holds all Mercury Permits, including all authorizations under the FDCA, the PHSA, and the regulations of the FDA promulgated thereunder, and any other Governmental Entity that is concerned with the quality, identity, strength, purity, safety, efficacy, manufacturing or distribution of the Mercury Products (any such Governmental Entity, a “Mercury Regulatory Agency”) necessary for the lawful operating of the businesses of Mercury or any of its Subsidiaries (the “Mercury Regulatory Permits”), and all such Mercury Regulatory Permits are valid, and in full force and effect. Since January 1, 2007, there has not occurred any violation of, default (with or without notice or lapse of time or both) under, or event giving to others any right of termination, amendment or cancellation of, with or without notice or lapse of time or both, any Mercury Regulatory Permit except as has not had, and would not reasonably be expected to have, individually or in the aggregate, a Mercury Material Adverse Effect. Mercury and each of its Subsidiaries are in compliance in all material respects with the terms of all Mercury Regulatory Permits, and no event has occurred that, to the Knowledge of Mercury, would reasonably be expected to result in the revocation, cancellation, non-renewal or adverse modification of any Mercury Regulatory Permit, except as has not had, and would not reasonably be expected to have, individually or in the aggregate, a Mercury Material Adverse Effect.


A-28


Table of Contents

 
(b) Except as has not had and would not reasonably be expected to have, either individually or in the aggregate, a Mercury Material Adverse Effect, since January 1, 2007, all applications, submissions, information and data utilized by Mercury or Mercury’s Subsidiaries as the basis for, or submitted by or, to the Knowledge of Mercury, on behalf of Mercury or Mercury’s Subsidiaries in connection with, any and all requests for a Mercury Regulatory Permit relating to Mercury or any of its Subsidiaries, and its respective business and Mercury Products, when submitted to the FDA or other Mercury Regulatory Agency, were true and correct in all material respects as of the date of submission, and any updates, changes, corrections or modification to such applications, submissions, information and data required under applicable Laws have been submitted to the FDA or other Mercury Regulatory Agency.
 
(c) Since January 1, 2007, neither Mercury, nor any of its Subsidiaries, has committed any act, made any statement or failed to make any statement that would reasonably be expected to provide a basis for the FDA or any other Mercury Regulatory Agency to invoke its policy with respect to “Fraud, Untrue Statements of Material Facts, Bribery, and Illegal Gratuities”, or similar policies, set forth in any applicable Laws, except as has not had, and would not reasonably be expected to have, individually or in the aggregate, a Mercury Material Adverse Effect.
 
(d) For the avoidance of doubt, the provisions of this Section 4.12 do not apply to Environmental Laws or Environmental Permits.
 
4.13 Mercury Employee Benefit Plans.  Except as set forth in Section 4.13 of the Mercury Disclosure Letter, the execution of this Agreement and performance of the transactions contemplated in this Agreement will not (either alone or upon the occurrence of any additional or subsequent events) (i) constitute an event under any Mercury Plan, trust or loan that will or may result in any payment (whether of severance pay, termination indemnities or otherwise), acceleration, forgiveness of indebtedness, vesting, distribution, increase in benefits or obligation to fund benefits with respect to any employee, (ii) result in the triggering or imposition of any restrictions or limitations on the right of Saturn or Mercury to amend or terminate any Mercury Plan and receive the full amount of any excess assets remaining or resulting from such amendment or termination, subject to applicable taxes or (iii) provide for any payment by Mercury or its Subsidiaries that would constitute a “parachute payment” within the meaning of Section 280G of the Code.
 
4.14 Taxes.  Except as has not had and would not reasonably be expected to have, either individually or in the aggregate, a Mercury Material Adverse Effect, Mercury and each of its Subsidiaries (a) have duly and timely filed, or have caused to be duly and timely filed, all Tax Returns required to be filed by any of them (taking into account any extension of time within which to file) and all such Tax Returns are complete and accurate in all respects and were prepared in compliance with all applicable Laws; (b) have paid all Taxes that are required to be paid (whether or not shown on any Tax Return) or that Mercury or any of its Subsidiaries are obligated to deduct or withhold from amounts owing to any employee, creditor or other third party except with respect to matters contested in good faith through appropriate proceedings or for which adequate reserves have been established on the Mercury Current Balance Sheet and (c) have not waived any statute of limitations with respect to United States federal income Taxes or agreed to any extension of time with respect to a United States federal income Tax assessment or deficiency. Except as has not had and would not reasonably be expected to have, either individually or in the aggregate, a Mercury Material Adverse Effect, there are no audits, examinations, investigations, deficiencies, claims or other proceedings in respect of Taxes or Tax matters pending or, to the Knowledge of Mercury, threatened in writing, except with respect to matters contested in good faith through appropriate proceedings. Except as has not had and would not reasonably be expected to have, either individually or in the aggregate, a Mercury Material Adverse Effect, neither Mercury nor any of its Subsidiaries has received notice in writing of any claim made by any Governmental Entity in a jurisdiction where Mercury or such Subsidiary does not file Tax Returns that Mercury or such Subsidiary is or may be subject to taxation by that jurisdiction. Except as has not had and would not reasonably be expected to have, either individually or in the aggregate, a Mercury Material Adverse Effect, neither Mercury nor any of its Subsidiaries has participated, or is currently participating, in a “listed transaction” as defined in Treasury Regulation Section 1.6011-4(b)(2). All copies of United States federal and state income or franchise Tax Returns, examination reports, and statements of deficiencies assessed against or agreed to by Mercury or any of its Subsidiaries that Mercury has made available to Saturn are true and complete copies. Neither Mercury


A-29


Table of Contents

nor any of its Subsidiaries has been a member of a group filing Tax Returns on a consolidated, combined, unitary or similar basis (other than a consolidated group of which Mercury was the common parent). Except as has not had and would not reasonably be expected to have, either individually or in the aggregate, a Mercury Material Adverse Effect, neither Mercury nor any of its Subsidiaries (x) has any liability for Taxes of any Person (other than Mercury or any of its Subsidiaries) under Treasury Regulation Section 1.1502-6 (or any comparable provision of local, state or foreign Law), as a transferee or successor, by Contract, or otherwise or (y) is a party to, bound by or has any liability under any Tax sharing, allocation or indemnification agreement or arrangement.
 
4.15 Tax Matters.  As of the date of this Agreement, neither Mercury nor any of its Affiliates has taken or agreed to take any action, nor does Mercury have any Knowledge of any fact or circumstance, that would prevent the Mercury Merger from qualifying as a reorganization within the meaning of Section 368(a) of the Code.
 
4.16 Insurance.  Except as set forth in Section 4.16 if the Mercury Disclosure Letter, since January 1, 2007, Mercury and its Subsidiaries have maintained continuous insurance coverage, in each case, in those amounts and covering those risks as are in accordance, in all material respects, with normal industry practice for companies or the size and financial condition of Mercury engaged in businesses similar to those of Mercury and its Subsidiaries.
 
4.17 Opinion of Mercury’s Financial Advisor.  The Mercury Board has received an opinion from J.P. Morgan Securities Inc. (the “Mercury Financial Advisor”) to the effect that, as of the date of this Agreement, and based upon and subject to the assumptions, qualifications and limitations set forth therein, the Mercury Merger Consideration to be received by the holders of Mercury Common Stock pursuant to this Agreement is fair, from a financial point of view, to such holders.
 
4.18 Interested Stockholder.  Neither Mercury nor any of its Subsidiaries is or has been at any time an “interested stockholder” (as such term is defined in Section 14A: 10A-3 of the NJBCA) of Saturn.
 
4.19 Rights Agreement; Takeover Statutes.  Mercury has no “rights plan,” “rights agreement” or “poison pill” in effect. The Mercury Board has taken all actions so that no Takeover Statute will apply to (a) Saturn or (b) Merger Sub 2 in connection with the execution and delivery of this Agreement and the consummation of the Mercury Merger and the other transactions contemplated by this Agreement. No anti-takeover provision contained in Mercury’s certificate of incorporation or bylaws is applicable to the Mercury Merger and no anti-takeover provision, whether in a Law, agreement or otherwise is, or would be, applicable to this Agreement or the consummation of the transactions contemplated by this Agreement.
 
4.20 Financing.  Mercury has delivered to Saturn true and complete fully executed copies of the commitment letter, dated as of March 8, 2009 among Mercury, J.P. Morgan Securities, Inc. and JPMorgan Chase Bank, N.A., and including all exhibits, schedules, annexes and amendments to such agreement in effect as of the date of this Agreement (the “Commitment Letter”), pursuant to which and subject to the terms and conditions thereof each of the parties thereto (other than Mercury), have severally agreed and committed to provide the debt financing set forth therein (the “Financing”). The Commitment Letter has not been amended, restated or otherwise modified or waived (except as contemplated thereby) prior to the date of this Agreement and the respective commitments contained in the Commitment Letter have not been withdrawn, modified or rescinded in any respect prior to the date of this Agreement. As of the date of this Agreement, the Commitment Letter is in full force and effect and constitutes the legal, valid and binding obligation of each of Mercury and, to the Knowledge of Mercury, the other parties thereto, subject to the Bankruptcy and Equity Exception. There are no conditions precedent to the funding of the full amount of the Financing, other than as expressly set forth in the Commitment Letter. Subject to the terms and conditions of the Commitment Letter and assuming the accuracy in all material respects of Saturn’s representations and warranties with respect to Saturn and its Subsidiaries, taken as a whole, in Article III of this Agreement, the net proceeds contemplated from the Financing, together with other financial resources of Mercury including cash on hand, the Repayment Amount, and marketable securities of Mercury on the Closing Date, will, in the aggregate, be sufficient for the satisfaction of all of Mercury obligations under this Agreement, including the payment of any amounts required to be paid pursuant to Article I and Article II, and the payment of any debt required to be repaid in


A-30


Table of Contents

connection with the Mergers and of all fees and expenses reasonably expected to be incurred in connection herewith. As of the date of this Agreement, (a) (assuming the accuracy in all material respects of Saturn’s representations and warranties contained in Section 3.7 hereof), no event has occurred which would constitute a breach or default (or an event which with notice or lapse of time or both would constitute a default), in each case, on the part of Mercury under the Commitment Letter or, to the Knowledge of Mercury, any other party to the Commitment Letter and (b) subject to the satisfaction of the conditions contained in Sections 7.1 and 7.2 hereof, Mercury does not have Knowledge that the conditions to the Financing will not be satisfied or that the Financing or any other funds necessary for the satisfaction of all of Mercury’s obligations under this Agreement and the payment of any debt required to be repaid in connection with the Mergers and of all fees and expenses reasonably expected to be incurred in connection herewith will not be available to Mercury or the Saturn Merger Surviving Corporation on the Closing Date. Mercury has fully paid all fees required to be paid prior to the date of this Agreement pursuant to the Commitment Letter.
 
4.21 No Additional Representations.
 
(a) Except for the representations and warranties made by Mercury in this Article IV, neither Mercury nor any other Person makes any express or implied representation or warranty with respect to Mercury or its Subsidiaries or their respective businesses, operations, assets, liabilities, conditions (financial or otherwise) or prospects, and Mercury hereby disclaims any such other representations or warranties. In particular, without limiting the foregoing disclaimer, neither Mercury nor any other Person makes or has made any representation or warranty to Saturn, Merger Sub 1 or Merger Sub 2 or any of their respective Affiliates or Representatives with respect to (i) any financial projection, forecast, estimate, budget or prospect information relating to Mercury, any of its Subsidiaries or their respective businesses or (ii) except for the representations and warranties made by Mercury in this Article IV, any oral or written information presented to Saturn, Merger Sub 1 or Merger Sub 2 or any of their Affiliates or Representatives in the course of their due diligence investigation of Mercury, the negotiation of this Agreement or in the course of the transactions contemplated hereby.
 
(b) Mercury acknowledges and agrees that it (i) has had the opportunity to meet with the management of Saturn and to discuss the business, assets and liabilities of Saturn and its Subsidiaries, (ii) has been afforded the opportunity to ask questions of and receive answers from officers of Saturn and (iii) has conducted its own independent investigation of Saturn and its Subsidiaries, their respective businesses, assets, liabilities and the transactions contemplated by this Agreement.
 
(c) Notwithstanding anything contained in this Agreement to the contrary, Mercury acknowledges and agrees that none of Saturn, Merger Sub 1, Merger Sub 2 or any Person has made or is making any representations or warranties relating to Saturn, Merger Sub 1, Merger Sub 2 or their respective Subsidiaries whatsoever, express or implied, beyond those expressly given by Saturn, Merger Sub 1 and Merger Sub 2 in Article III hereof, including any implied representation or warranty as to the accuracy or completeness of any information regarding Saturn furnished or made available to Mercury or any of its Representatives. Without limiting the generality of the foregoing, Mercury acknowledges that no representations or warranties are made with respect to any projections, forecasts, estimates, budgets or prospect information that may have been made available to Mercury or any of its Representatives.
 
ARTICLE V
 
CERTAIN PRE-CLOSING COVENANTS
 
5.1 Conduct of the Business of Saturn.  Saturn covenants and agrees as to itself and its Subsidiaries that, from the date of this Agreement and continuing until the earlier of the Subsequent Effective Time and the termination of this Agreement, except as expressly permitted by this Agreement, as set forth in Section 5.1 of the Saturn Disclosure Letter, as required by Law or the regulations or requirements of any stock exchange or regulatory organization applicable to Saturn or any of its Subsidiaries, or to the extent Mercury shall otherwise consent in writing (which consent shall not be unreasonably withheld, conditioned or delayed), Saturn shall conduct, and shall cause its Subsidiaries to conduct, their businesses in all material respects in the ordinary


A-31


Table of Contents

and usual course, consistent with past practice, and, to the extent consistent therewith, Saturn and each of its Subsidiaries shall use their respective reasonable best efforts to (a) preserve its existing assets, (b) preserve its business organization intact and maintain its existing relations and goodwill with customers, suppliers, distributors, creditors, lessors, clinical trial investigators and managers of its clinical trials, and (c) comply in all material respects with applicable Laws. In addition, and without limiting the generality of the foregoing, from the date of this Agreement to the earlier of the Initial Effective Time and the termination of this Agreement, except as expressly permitted by this Agreement, as set forth in Section 5.1 of the Saturn Disclosure Letter, as required by Law or the regulations or requirements of any stock exchange or regulatory organization applicable to Saturn or the terms of any Contract binding upon Saturn or any of its Subsidiaries, or to the extent Mercury shall otherwise consent in writing (which consent shall not be unreasonably withheld, conditioned or delayed), Saturn shall not (directly or indirectly), and shall cause each of its Subsidiaries not to (directly or indirectly):
 
(i) propose or adopt any changes to the certificate of incorporation or bylaws (or other comparable governing documents) of Saturn or any of its Subsidiaries;
 
(ii) make, declare, set aside, or pay any dividend or distribution on any shares of its capital stock or other Equity Interests other than (A) except as set forth in Section 5.1(ii)(A) of the Saturn Disclosure Letter, dividends paid by a direct or indirect wholly owned Subsidiary of Saturn to its parent corporation in the ordinary and usual course of business consistent with past practice, (B) regular quarterly dividends declared and paid by Saturn in respect of the shares of Saturn Common Stock, in each case not to exceed $0.065 per share, consistent with past practice as to timing of declaration, record date and payment date or (C) regular quarterly dividends paid on the Convertible Preferred Stock in accordance with Annex A of the certificate of incorporation of Saturn, consistent with past practice as to timing of declaration, record date and payment date;
 
(iii) (A) adjust, split, combine or reclassify or otherwise amend the terms of its capital stock or other Equity Interests, (B) issue, grant, deliver, sell, repurchase, redeem, purchase, acquire, encumber, pledge, dispose of or otherwise transfer, directly or indirectly, any shares of its capital stock or Equity Interests or securities convertible into or exchangeable or exercisable for, or options, warrants, calls, commitments or rights of any kind to acquire, or based on the value of, any shares of its capital stock or other Equity Interests, or offer to do the same, other than the issuance of shares of Saturn Common Stock pursuant to the exercise of Saturn Options and settlement of Saturn Deferred Stock Units, Saturn Restricted Stock Units and Saturn Performance Awards in accordance with the terms of the applicable award or plan as in effect on the date of this Agreement or pursuant to the conversion of outstanding Convertible Preferred Stock; provided, however, that equity awards under the Saturn Equity Plans may be granted in the ordinary course of business consistent with past practice to directors, officers and employees of Saturn or its Subsidiaries;
 
(iv) (A) increase the compensation to directors, officers or employees except for (x) with respect to Senior Employees, any such increases approved by the Compensation Committee of the Saturn Board or the Saturn Chief Executive Officer prior to the date hereof (it being understood that no increase to annual base salary was so approved for EMT and OMT members) and (y) with respect to officers or employees who are not Senior Employees, increases made in the ordinary and usual course of business consistent with past practice in timing and amount and increases made in connection with the completion of Saturn’s integration of global compensation and benefits (the “Integration Process”), (B) increase benefits payable or to become payable to any of its past or present directors, officers or employees, other service providers who provide services exclusively to Saturn and its Subsidiaries, except for increases made in the ordinary and usual course of business consistent with past practice and increases in benefits to officers and employees in connection with the completion of the Integration Process; provided, however, that with respect to any changes in connection with the completion of the Integration Process, such benefits provided shall not exceed the most favorable benefits in the aggregate in place for similarly situated officers and employees immediately prior to the Initial Effective Time, (C) grant any severance or termination pay to any of its past or present directors, officers, employees, or other service providers, other than (x) severance payments in accordance with the severance plans or arrangements of Saturn or any of its Subsidiaries set forth in Section 3.13 of the Saturn


A-32


Table of Contents

Disclosure Letter as in effect as of the date of this Agreement or any Saturn Foreign Plan, or (y) severance payments in the ordinary and usual course of business consistent with past practice in timing and amount to officers and employees who are not Senior Employees, if any, (D) enter into, or amend or modify any employment, severance, consulting or change-in control agreement with any Person (other than as permitted by Section 5.1(iv)(C)(y) or with respect to any non-US employee in the ordinary course of business consistent with past practice), (E) establish, adopt, enter into, amend or take any action to accelerate rights under any Saturn Plans or any plan, agreement, program, policy, trust, fund or other arrangement that would be a Saturn Plan if it were in existence as of the date of this Agreement except (w) for the adoption and submission to shareholders of Saturn a new annual bonus and stock incentive plan in compliance with Section 162(m) of the Code, (x) if immaterial or technical in nature, (y) for such changes in connection with the completion of the Integration Process; provided, however, that with respect to any changes in connection with the completion of the Integration Process, such benefits provided shall not exceed the most favorable benefits in the aggregate in place for similarly situated officers and employees immediately prior to the Initial Effective Time, or (z) to the extent required by this Agreement or any other currently existing agreement, including any collective bargaining or works council agreement, or to the extent permitted under Section 5.1(iv)(C)(y), (F) except as contemplated by this Agreement or as required by any other agreement, (x) pay, accrue or certify performance level achievements on an aggregate basis for all employees participating in a particular plan, program, policy or arrangement at levels in excess of actually achieved performance in respect of any component of an incentive-based award that requires achievement at a specified level, or (y) take any affirmative action (1) to amend or waive any performance or vesting criteria or (2) to accelerate vesting, exercisability, distribution, settlement or funding under any Saturn Plan, (G) take any action with respect to salary, compensation, benefits or other terms and conditions of employment that would result in a Senior Employee having “good reason” to terminate employment and collect severance payments and benefits pursuant to any change in control or similar agreement or (H) without consulting with Mercury, terminate the employment of a Senior Employee in a manner that would cause the Senior Employee to collect severance payments pursuant to any change in control or similar agreement;
 
(v) merge or consolidate Saturn with any Person or effect any share exchange involving any class of the capital stock of Saturn, other than any such transaction between or among direct or indirect Subsidiaries of Saturn;
 
(vi) sell, pledge, dispose of, transfer, lease, license, guarantee or encumber, or authorize the sale, pledge, disposition, transfer, lease, license, guarantee or encumbrance of, any property or assets (including Saturn Intellectual Property) of Saturn or any of its Subsidiaries, except (A) as listed in Section 5.1(vi) of the Saturn Disclosure Letter, (B) for the sale of goods and services in the ordinary and usual course of business, (C) transactions involving property or assets of Saturn or any of its Subsidiaries having a value no greater than $100,000,000 in the aggregate for all such transfers (with the valuation of any contingent consideration being determined in accordance with the valuation methodology used by Saturn in connection with determining the need to make a notification under the HSR Act (without regard to whether payments are being made with respect to assets within or outside the United States)), (D) in connection with any waiver, release, assignment, settlement, compromise of litigation otherwise permitted under this Section 5.1, (E) in connection with cash management or investment portfolio activities in the ordinary course of business, (F) in connection with the sale or pledge of accounts receivable for factoring purposes in the ordinary course of business or (G) in connection with the pledge of cash for letters of credit purposes in the ordinary course of business;
 
(vii) other than acquisitions (a) listed in Section 5.1(vii) of the Saturn Disclosure Letter or (b) not in excess of $25,000,000 individually or $50,000,000 in the aggregate, make any acquisitions, by purchase or other acquisition of assets, stock or other Equity Interests, or by merger, consolidation or other business combination (including formation of any joint venture) (with the valuation of any contingent consideration being determined in accordance with the valuation methodology used by Saturn in connection with determining the need to make a notification under the HSR Act (without regard to whether payments are being made with respect to assets within or outside the United States)) (for the avoidance of doubt, this Section 5.1(vii) shall not apply to licenses for Intellectual Property);


A-33


Table of Contents

(viii) enter into any strategic licensing, joint venture, collaboration, alliance, co-promotion or similar Contract or Contracts, except for any such Contract or Contracts that do not involve non-contingent consideration which is valued in excess of $50,000,000 individually or $100,000,000 in the aggregate for all such Contracts;
 
(ix) with respect to Saturn’s corporate cash investment portfolio and not to its pension plan or similar benefit plans which, in each case, are plans that have fiduciary trustees, (A) purchase material financial instruments that at the time of purchase qualify as Level III assets (as defined in Financial Accounting Standards Board Statement No. 157), (B) change in a material manner the average duration to more than 6 months of Saturn’s investment portfolio or the average credit quality of such portfolio, except for changes that would reduce investment risk in such portfolios, (C) materially change investment guidelines with respect to Saturn’s investment portfolio except for changes that would reasonably be expected to reduce investment risk of Saturn’s investment portfolio, (D) hypothecate, enter into repurchase agreements with respect to, encumber or otherwise pledge assets in Saturn’s investment portfolio or (E) invest new surplus cash from operations in securities other than short term (average duration of no more than 6 months) liquid securities in accordance with past practice;
 
(x) enter into material interest rate swaps, foreign exchange or commodity agreements and other similar hedging arrangements other than in the ordinary and usual course of business consistent with past practice for purposes of offsetting a bona fide exposure (including counterparty risk);
 
(xi) (1) renew, extend, materially amend, terminate (other than as terminated in accordance with their terms) or cancel, or grant material waivers under, any Saturn Material Contract (including the Saturn Revolving Credit Facility and the Saturn Euronote Facility) or (2) other than with respect to any transaction or activity otherwise expressly permitted by this Section 5.1, enter into any other Contract that, if it had been entered into prior to the date hereof, would constitute a Saturn Material Contract;
 
(xii) other than (1) pursuant to the Financing Arrangements pursuant to Section 6.10, (2) pursuant to Section 6.14 of this Agreement, or (3) as otherwise permitted under Section 5.1(xiv), incur any Indebtedness or issue any debt securities or warrants or other rights to acquire debt securities or Indebtedness of Saturn or any of its Subsidiaries or assume, guarantee or endorse, as an accommodation or otherwise, the obligations of any other Person for borrowed money, in each case in excess of $200 million in the aggregate, other than the issuance by Saturn of commercial paper or the borrowing by Saturn or its Subsidiaries under the Saturn Revolving Credit Facility and its lines of credit facilities overseas, in each case, in the ordinary course of business;
 
(xiii) prepay any long-term Indebtedness or change the terms or extend the maturity thereof, other than repayment of borrowings by Saturn and its Subsidiaries under the Saturn Revolving Credit Facility and its lines of credit facilities overseas;
 
(xiv) make any loans, capital contributions to, or investments in, any Person, other than (A) cash management or investment portfolio activities in the ordinary course of business and consistent with Saturn’s obligations under Section 5.1(x), (B) in connection with a transaction permitted under Section 5.1(viii) or (ix), (C) in Saturn or its Subsidiaries, (D) as otherwise permitted by this Section 5.1 or (E) as listed on Section 5.1(xiv) of the Saturn Disclosure Letter;
 
(xv) other than as reasonably necessary to maintain compliance with applicable laws, regulations or Saturn quality standards, (A) make capital expenditures in excess of $750 million in the aggregate during fiscal year 2009 (as contemplated by Saturn’s 2009 capital expenditure plan and budget, a copy of which 2009 capital expenditure plan and budget has been provided or made available to Mercury, the “2009 Plan”), (B) make capital expenditures in excess of $200 million in the aggregate during any quarter of 2010, or (C) undertake or enter into commitments in 2009 (or any quarter of 2010, as the case may be) that will require capital expenditures beyond 2009 (or such quarter of 2010, as the case may be) in excess of $25 million, in the aggregate, for any one capital project, whether or not contemplated by the 2009 Plan (it being understood that any excess over any threshold amount in this Section 5.1(xv) attributable solely to foreign exchange fluctuation shall not be deemed to violate this clause);


A-34


Table of Contents

 
(xvi) change its financial accounting policies or procedures in effect as of December 31, 2008, other than as required by Law or GAAP, or write up, write down or write off the book value of any material assets of Saturn and its Subsidiaries, other than (A) in the ordinary and usual course of business consistent with past practice or (B) as may be required by Law or GAAP;
 
(xvii) other than matters set forth on Section 5.1(xvii) of the Saturn Disclosure Letter or other than matters involving Mercury, its Subsidiaries, affiliates or joint ventures, waive, release, assign, settle or compromise (A) any Proceeding, the resolution of which (x) would involve the payment by, on behalf of or to a third party for the benefit of Saturn or any of its Subsidiaries, whether or not covered or reimbursed by insurance, of an amount in excess of $250 million in the aggregate or (y) would involve the imposition of injunctive relief or other similar restraints on activity that would materially limit or restrict the business of (1) Saturn and its Subsidiaries, taken as whole, or (2) to the Knowledge of Saturn, the Saturn Merger Surviving Corporation and its Subsidiaries, taken as a whole following the Effective Time or (B) any patent infringement claim brought by Saturn or any of its Subsidiaries against a generic manufacturer if (i) such settlement involves a payment or any consideration other than as set forth in clause (ii) below from Saturn or any of its Subsidiaries to such generic manufacturer, unless Saturn receives the opinion of independent antitrust counsel that such settlement is not likely to result in an investigation by the DOJ or FTC, (ii) such settlement involves a diminution of patent term of greater than two (2) years, or (iii) it is not in substantial accordance with settlements previously reached with other defendants on such litigation;
 
(xviii) adopt a plan of complete or partial liquidation or resolutions providing for a complete or partial liquidation, dissolution, or recapitalization of the shares of Saturn;
 
(xix) make or change any material Tax election (except in the ordinary course of business consistent with past practice), file any material amendment to a material Tax Return, settle or compromise any material Tax audit or enter into any material closing agreement, change any annual Tax accounting period, adopt or change any Tax accounting method, surrender any right to claim a material refund of Taxes or consent to any extension or waiver of the limitation period applicable to any material Tax claim or assessment relating to Saturn or its Subsidiaries;
 
(xx) enter into, renew, extend, amend, grant a waiver under or terminate (other than terminations in accordance with their terms) any Affiliate Transaction;
 
(xxi) enter into, modify, amend or terminate any Contract or waive, release or assign any rights or claims thereunder, which if so entered into, modified, amended, terminated, waived, released or assigned would be reasonably likely to (i) impair the ability of Saturn to perform its obligations under this Agreement in any material respect or (ii) prevent or materially delay the consummation of the Mergers; or take any other action intended to or that would reasonably be expected to, individually or in the aggregate, impede, interfere with, prevent, or materially delay the consummation of the Mergers or the other transactions contemplated by this Agreement;
 
(xxii) amend, modify, terminate, prepay, repay or satisfy any portion of the Intercompany Notes, except required interest payments pursuant to and in accordance with the terms of the Intercompany Notes or except in accordance with Section 6.14;
 
(xxiii) enter into any Contract that would be a Saturn Material Contract under Section 3.8(a)(ii)(A); provided that for purposes of this clause (xxiii) the definition of such Saturn Material Contract shall not include the words “to the Knowledge of Saturn”; or
 
(xxiv) authorize any of, or commit or agree to take any of, the foregoing actions.
 
5.2 Conduct of the Business of Mercury.  Mercury covenants and agrees as to itself and its Subsidiaries that, from the date of this Agreement and continuing until the earlier of the Subsequent Effective Time and the termination of this Agreement, except as expressly permitted by this Agreement, as set forth in Section 5.2 of the Mercury Disclosure Letter, as required by Law or the regulations or requirements of any stock exchange or regulatory organization applicable to Mercury or any of its Subsidiaries, or to the extent Saturn shall otherwise


A-35


Table of Contents

consent in writing (which consent shall not be unreasonably withheld, conditioned or delayed), Mercury shall, and shall cause its Subsidiaries to, conduct their businesses in all material respects in the ordinary and usual course consistent with past practice, and, to the extent consistent therewith, Mercury and each of its Subsidiaries shall use their respective reasonable best efforts to (a) preserve its existing assets, (b) preserve its business organization intact and maintain its existing relations and goodwill with customers, suppliers, distributors, creditors, lessors, clinical trial investigators and managers of its clinical trials and (c) comply in all material respects with applicable Laws. In addition, and without limiting the generality of the foregoing, from the date of this Agreement to the earlier of the Subsequent Effective Time and the termination of this Agreement, except as expressly permitted by this Agreement, as set forth in Section 5.2 of the Mercury Disclosure Letter, as required by Law or the regulations or requirements of any stock exchange or regulatory organization applicable to Mercury or any of its Subsidiaries, or to the extent Saturn shall otherwise consent in writing (which consent shall not be unreasonably withheld, conditioned or delayed), Mercury shall not (directly or indirectly), and shall cause each of its Subsidiaries not to (directly or indirectly):
 
(i) propose or adopt any changes to the certificate of incorporation or bylaws (or other comparable governing documents) of Mercury that would be reasonably expected to prevent or materially delay or materially impede the consummation of the Mergers;
 
(ii) make, declare, set aside, or pay any dividend or distribution on any shares of its capital stock or other Equity Interests, other than (A) dividends paid by a direct or indirect wholly owned Subsidiary of Mercury to its parent and (B) regular quarterly dividends declared and paid by Mercury in respect of the shares of Mercury Common Stock, in each case not to exceed $0.38 per share, consistent with past practice as to timing of declaration, record date and payment date;
 
(iii) (A) adjust, split, combine or reclassify or otherwise amend the terms of the capital stock of Mercury or its other Equity Interests or (B) issue, grant, deliver, sell, repurchase, redeem, purchase, acquire, encumber, pledge, dispose of or otherwise transfer, directly or indirectly, any shares of capital stock of Mercury or securities convertible into or exchangeable or exercisable for, or options, warrants, calls, commitments or rights of any kind to acquire, or based on the value of, any shares of the capital stock of Mercury or its other Equity Interests, or offer to do the same, other than issuances of shares of Mercury Common Stock upon exercise of options and settlement of other equity awards of Mercury; provided, however, that awards under Mercury equity compensation plans may be granted in the ordinary course of business consistent with past practice to officers and employees of Mercury and its Subsidiaries;
 
(iv) merge or consolidate Mercury with, or sell substantially all of its assets to, any Person or effect any share exchange involving any class of the capital stock of Mercury, other than any such transaction between or among direct or indirect Subsidiaries of Mercury;
 
(v) enter into, modify, amend or terminate any Contract or waive, release or assign any rights or claims thereunder, which if so entered into, modified, amended, terminated, waived, released or assigned would be reasonably likely to (i) impair the ability of Mercury to perform its obligations under this Agreement in any material respect or (ii) prevent or materially delay the consummation of the Mergers; or take any other action intended to or that would reasonably be expected to, individually or in the aggregate, impede, interfere with, prevent, or materially delay the consummation of the Mergers or the other transactions contemplated by this Agreement;
 
(vi) adopt a plan of complete or partial liquidation or resolutions providing for a complete or partial liquidation, dissolution or recapitalization of the shares of Mercury; or
 
(vii) authorize any of, or commit or agree to take any of, the foregoing actions.
 
5.3 No Control of Other Party’s Business.  Nothing contained in this Agreement shall give Mercury, directly or indirectly, the right to control or direct Saturn’s or its Subsidiaries’ operations prior to the Subsequent Effective Time, and nothing contained in this Agreement shall give Saturn, directly or indirectly, the right to control or direct Mercury’s or its Subsidiaries’ operations prior to the Subsequent Effective Time. Prior to the Subsequent Effective Time, each of Saturn and Mercury shall exercise, consistent with the terms


A-36


Table of Contents

and conditions of this Agreement, complete control and supervision over its and its Subsidiaries’ respective operations.
 
ARTICLE VI
 
ADDITIONAL AGREEMENTS
 
6.1 Preparation of the Joint Proxy Statement and the Registration Statement.
 
(a) As promptly as is reasonably practicable following the date of this Agreement, Saturn and Mercury shall cooperate in preparing, and prepare, (i) a joint proxy statement (together with any amendments thereof or supplements thereto, the “Joint Proxy Statement”) in order to seek the Saturn Shareholder Approval and the Mercury Shareholder Approval and (ii) a registration statement on Form S-4, which Saturn shall file with the SEC (together with all amendments thereto, the “Registration Statement”), and in which the Joint Proxy Statement will be included as a prospectus. The Registration Statement and the Joint Proxy Statement shall comply as to form in all material respects with the applicable provisions of the Securities Act and the Exchange Act and the rules and regulations thereunder and other applicable Law. Each of Saturn and Mercury also agrees to use reasonable best efforts to obtain all necessary state securities Law or “Blue Sky” permits and approvals required to carry out the transactions contemplated hereby. Each of Saturn and Mercury will use its reasonable best efforts to have the Registration Statement become effective and the Joint Proxy Statement cleared by the SEC as promptly as is practicable after such filing and keep the Registration Statement effective for so long as necessary to consummate the Mergers, and each of Saturn and Mercury shall use its respective reasonable best efforts to cause the Joint Proxy Statement to be mailed to the holders of Saturn Common Stock and the holders of Mercury Common Stock as promptly as practicable after the Registration Statement shall have become effective and the Joint Proxy Statement shall have been cleared by the SEC. Saturn shall also take any action required to be taken under any applicable state securities Laws in connection with the issuance of shares of Saturn Merger Surviving Corporation Common Stock in the Mergers and Mercury shall furnish all information concerning Mercury and the Mercury shareholders as may be reasonably requested by Saturn in connection with any such action.
 
(b) No filing of, or amendment or supplement to, the Registration Statement will be made by Saturn, and no filing of or amendment or supplement to the Joint Proxy Statement will made by Mercury or Saturn, in each case without providing the other party a reasonable opportunity to review and comment thereon. Saturn and Mercury each agrees, as to itself and its Subsidiaries, that none of the information supplied or to be supplied by it for inclusion or incorporation by reference in (i) the Registration Statement will, at the time the Registration Statement and each amendment or supplement thereto, if any, becomes effective under the Securities Act, contain any untrue statement of a material fact or omit to state any material fact required to be stated therein or necessary to make the statements therein not misleading and (ii) the Joint Proxy Statement and any amendment or supplement thereto will, at the date of mailing to shareholders and at the time of the Saturn Shareholder Meeting or the Mercury Shareholder Meeting, as the case may be, contain any untrue statement of a material fact or omit to state any material fact required to be stated therein or necessary to make the statements therein, in the light of the circumstances under which such statement was made, not misleading. If at any time prior to the Subsequent Effective Time, any information relating to Saturn or Mercury, or any of their respective Affiliates, directors or officers, should be discovered by Saturn or Mercury which should be set forth in an amendment or supplement to either the Registration Statement or the Joint Proxy Statement, so that either such document would not include any misstatement of a material fact or omit to state any material fact necessary to make the statements therein, in light of the circumstances under which they were made, not misleading, the party which discovers such information shall promptly notify the other party and an appropriate amendment or supplement describing such information shall be promptly filed with the SEC and, to the extent required by Law, disseminated to the shareholders of each of Saturn and Mercury. The parties shall notify each other promptly of the receipt of any comments from the SEC or the staff of the SEC and of any request by the SEC or the staff of the SEC for amendments or supplements to the Joint Proxy Statement or the Registration Statement or for additional information and shall supply each other with (i) copies of all correspondence and a description of all material oral discussions between it or any of its


A-37


Table of Contents

respective Representatives, on the one hand, and the SEC or the staff of the SEC, on the other hand, with respect to the Joint Proxy Statement, the Registration Statement or the Mergers and (ii) copies of all orders of the SEC relating to the Joint Proxy Statement or the Registration Statement.
 
6.2 Shareholders Meetings; Recommendations.
 
(a) Mercury shall duly take all lawful actions to call, give notice of, convene and hold a meeting of its shareholders (the “Mercury Shareholder Meeting”) as soon as reasonably practicable following the date of this Agreement for the purpose of securing the Mercury Shareholder Approval. The Joint Proxy Statement shall (i) state that the Mercury Board has unanimously (x) approved this Agreement and the transactions contemplated hereby, (y) determined that this Agreement and the transactions contemplated hereby are fair to and in the best interests of Mercury and its shareholders, and (z) include the recommendation of the Mercury Board that the holders of the Mercury Common Stock vote to approve this Agreement (such recommendation described in this clause (z), the “Mercury Recommendation”) (except to the extent that Mercury effects a Change in the Mercury Recommendation in accordance with Section 6.4 of this Agreement) and (ii) include the written opinion of the Mercury Financial Advisor, that, as of the date of this Agreement, the Mercury Merger Consideration to be received by the holders of Mercury Common Stock pursuant to this Agreement is fair, from a financial point of view, to such holders. Mercury shall use all reasonable best efforts to solicit from shareholders of Mercury votes in favor of the Mercury Shareholder Approval. The Mercury Board shall not effect a Change in the Mercury Recommendation except pursuant to and solely as permitted by Section 6.4. Notwithstanding any Change in the Mercury Recommendation, unless this Agreement has been terminated pursuant to the terms hereof, this Agreement shall be submitted to the shareholders of Mercury at the Mercury Shareholder Meeting and nothing contained herein shall be deemed to relieve Mercury of such obligation. In addition to the foregoing, Mercury shall not submit to the vote of its shareholders any Acquisition Proposal other than the Mergers.
 
(b) Saturn shall duly take all lawful actions to call, give notice of, convene and hold a meeting of its shareholders (the “Saturn Shareholder Meeting”) as soon as reasonably practicable following the date of this Agreement for the purpose of securing the Saturn Shareholder Approval. The Joint Proxy Statement shall (i) state that the Saturn Board has unanimously (x) approved this Agreement and the transactions contemplated hereby, including the Saturn Share Issuance, (y) determined that this Agreement and the transactions contemplated hereby are fair to and in the best interests of Saturn and its shareholders and (z) include the recommendation of the Saturn Board that the holders of Saturn Common Stock vote to approve this Agreement and the Saturn Share Issuance (such recommendation described in clause (z), the “Saturn Recommendation”) (except to the extent that Saturn effects a Change in the Saturn Recommendation in accordance with Section 6.4) and (ii) subject to the consent of the Saturn Financial Advisors, include the written opinions of the Saturn Financial Advisors, that as of the date of this Agreement, and based upon and subject to the assumptions, qualifications and limitations set forth in such opinion, the Saturn Merger Consideration to be received by the holders (other than Mercury and any direct or indirect subsidiary of Mercury) of Saturn Common Stock pursuant to this Agreement is fair, from a financial point of view, to such holders. Saturn shall use all reasonable best efforts to solicit from shareholders of Saturn votes in favor of the Saturn Shareholder Approval. The Saturn Board shall not effect a Change in the Saturn Recommendation, except pursuant to and solely as permitted by Section 6.4. Notwithstanding any Change in the Saturn Recommendation, unless this Agreement has been terminated pursuant to the terms hereof, this Agreement shall be submitted to the shareholders of Saturn at the Saturn Shareholder Meeting and nothing contained herein shall be deemed to relieve Saturn of such obligation. In addition to the foregoing, Saturn shall not submit to the vote of its shareholders any Acquisition Proposal other than the Mergers.
 
(c) Mercury and Saturn shall each use reasonable best efforts to cause the Mercury Shareholder Meeting and the Saturn Shareholder Meeting to be held on the same date and as soon as practicable after the date hereof.
 
6.3 Access to Information; Confidentiality.  Subject to applicable Law, Saturn, Merger Sub 1 and Merger Sub 2, will provide and will cause Saturn’s Subsidiaries and its and their respective directors, officers, employees, accountants, consultants, legal counsel, investment bankers, advisors, and agents and other


A-38


Table of Contents

representatives (collectively, “Representatives”) to provide Mercury and its authorized Representatives, during normal business hours and upon reasonable advance notice access to the offices, employees, customers, suppliers, properties, books and records of Saturn, Merger Sub 1 and Merger Sub 2 (so long as such access does not unreasonably interfere with the operations of Saturn) as Mercury may reasonably request. Subject to applicable Law, Mercury will provide and will cause Mercury’s Subsidiaries and its and their respective Representatives to provide Saturn and its authorized Representatives, during normal business hours and upon reasonable advance notice, commercially reasonable access to the offices, employees, properties, books and records of Mercury (so long as such access does not unreasonably interfere with the operations of Mercury) as Saturn may reasonably request. With respect to any information disclosed pursuant to this Section 6.3, each of the parties shall comply with, and shall cause each of its Representatives to comply with, all of its obligations under the confidentiality agreement, dated January 15, 2009, previously executed by Saturn and Mercury (the “Confidentiality Agreement”). No party shall be required to provide access to or disclose any information where such access or disclosure would jeopardize any attorney-client privilege of such party or any Subsidiary of such party or contravene any Contract, Law or Order (it being agreed that the parties shall use their respective reasonable best efforts to cause such information to be provided in a manner that would not result in such jeopardy or contravention).
 
6.4 No Solicitation.
 
(a) General Prohibitions.
 
(i) Subject to Section 6.4(b)(i), Saturn shall not, nor shall it authorize or permit any of its Subsidiaries or any of its or their respective Representatives to, directly or indirectly, (A) solicit, initiate, encourage or knowingly facilitate, any inquiries or the making of any proposal or offer that constitutes, or could reasonably be expected to lead to, an Acquisition Proposal for Saturn, (B) enter into or engage in any discussions or negotiations regarding, or that could reasonably be expected to lead to, any Acquisition Proposal for Saturn, furnish to any third party (or any Representative of any third party) any information (whether orally or in writing) in connection with, or in furtherance of, any Acquisition Proposal for Saturn, or afford access to the business, properties, assets, books or records of Saturn or any of its Subsidiaries, otherwise cooperate in any way with, or knowingly assist, participate in, facilitate or encourage any effort by, any third party (or any Representative of any third party) that has made, is seeking to make or has informed Saturn of any intention to make, or has publicly announced an intention to make, an Acquisition Proposal for Saturn, (C) fail to make, withdraw, qualify, amend or modify or publicly propose to withdraw, qualify, amend or modify the Saturn Recommendation (it being understood that, subject to and without limitation of Section 6.4(g)(i), taking a neutral position or no position with respect to any Acquisition Proposal for Saturn shall be considered an amendment or modification), or recommend, adopt or approve, or publicly propose to recommend, adopt or approve, an Acquisition Proposal for Saturn, or take any action or make any statement inconsistent with the Saturn Recommendation (any of the foregoing in this clause (C), a “Change in the Saturn Recommendation”), (D) take any action to make the provisions of any “fair price,” “moratorium,” “control share acquisition,” “business combination” or other similar anti-takeover statute or regulation (including approving any transaction under, or a third party becoming an “interested stockholder” under, Section 14A of the NJBCA), or any restrictive provision of any applicable anti-takeover provision in Saturn’s articles of incorporation or bylaws, inapplicable to any transactions contemplated by an Acquisition Proposal for Saturn, (E) enter into any agreement in principle, letter of intent, term sheet, merger agreement, acquisition agreement, option agreement, joint venture agreement, partnership agreement or other Contract or instrument constituting or relating to an Acquisition Proposal for Saturn (other than a confidentiality agreement of the type referred to in Section 6.4(b)(i)), or any Contract or agreement in principle compelling Saturn to abandon, terminate or breach any of its obligations hereunder, or fail to consummate the transactions contemplated hereby (any of the foregoing agreements in this clause (E), a “Saturn Acquisition Contract”), (F) enter into any confidentiality or similar agreement with any third party which prohibits Saturn from providing or making available to Mercury pursuant to Section 6.4(b)(i) any of the information to be provided to such third party in the time periods provided in Section 6.4(b)(i), (G) grant or permit any third party waiver or release under, or fail to enforce any provision of, any confidentiality, “standstill” or similar agreement with respect to any class of securities of Saturn or any of its Subsidiaries or (H) resolve, propose or agree to do any of the foregoing. Without limiting


A-39


Table of Contents

the foregoing, it is agreed that any violation of the restrictions on Saturn set forth in the preceding sentence by any Representative of Saturn or any of its Subsidiaries shall be a breach of this Section 6.4 by Saturn.
 
(ii) Subject to Section 6.4(b)(ii), Mercury shall not, nor shall it authorize or permit any of its Subsidiaries or any of its or their respective Representatives to, directly or indirectly, (A) solicit, initiate, encourage or knowingly facilitate, any inquiries or the making of any proposal or offer that constitutes, or could reasonably be expected to lead to, an Acquisition Proposal for Mercury, (B) enter into or engage in any discussions or negotiations regarding, or that could reasonably be expected to lead to, any Acquisition Proposal for Mercury, furnish to any third party (or any Representative of any third party) any information (whether orally or in writing) in connection with, or in furtherance of, any Acquisition Proposal for Mercury, or afford access to the business, properties, assets, books or records of Mercury or any of its Subsidiaries, otherwise cooperate in any way with, or knowingly assist, participate in, facilitate or encourage any effort by, any third party (or any Representative of any third party) that has made, is seeking to make or has informed Mercury of any intention to make, or has publicly announced an intention to make, an Acquisition Proposal for Mercury, (C) fail to make, withdraw, qualify, amend or modify or publicly propose to withdraw, qualify, amend or modify the Mercury Recommendation (it being understood that, subject to and without limitation of Section 6.4(g)(ii), taking a neutral position or no position with respect to any Acquisition Proposal for Mercury shall be considered an amendment or modification), or recommend, adopt or approve, or publicly propose to recommend, adopt or approve, an Acquisition Proposal for Mercury, or take any action or make any statement inconsistent with the Mercury Recommendation (any of the foregoing in this clause (C), a “Change in the Mercury Recommendation”), (D) take any action to make the provisions of any “fair price,” “moratorium,” “control share acquisition,” “business combination” or other similar anti-takeover statute or regulation (including approving any transaction under, or a third party becoming an “interested stockholder” under, Section 14A of the NJBCA), or any restrictive provision of any applicable anti-takeover provision in Mercury’s articles of incorporation or bylaws, inapplicable to any transactions contemplated by an Acquisition Proposal, (E) enter into any agreement in principle, letter of intent, term sheet, merger agreement, acquisition agreement, option agreement, joint venture agreement, partnership agreement or other Contract or instrument constituting or relating to an Acquisition Proposal for Mercury (other than a confidentiality agreement of the type referred to in Section 6.4(b)(ii), or any Contract or agreement in principle compelling Mercury to abandon, terminate or breach any of its obligations hereunder, or fail to consummate the transactions contemplated hereby (any of the foregoing agreements in this clause (E), a “Mercury Acquisition Contract”), (F) enter into any confidentiality or similar agreement with any third party which prohibits Mercury from providing or making available to Saturn pursuant to Section 6.4(b)(ii) any of the information to be provided to such third party in the time periods provided in Section 6.4(b)(ii), (G) grant or permit any third party any waiver or release under, or fail to enforce any provision of, any confidentiality, “standstill” or similar agreement with respect to any class of securities of Mercury or any of its Subsidiaries or (H) resolve, propose or agree to do any of the foregoing. Without limiting the foregoing, it is agreed that any violation of the restrictions on Mercury set forth in the preceding sentence by any Representative of Mercury or any of its Subsidiaries shall be a breach of this Section 6.4 by Mercury.
 
(b) Exceptions after Receipt of Certain Proposals.
 
(i) Notwithstanding anything that may be to the contrary herein, at any time prior to obtaining the Saturn Shareholder Approval (and in no event after obtaining the Saturn Shareholder Approval), the Saturn Board, directly or indirectly through advisors, agents or other intermediaries, may, subject to compliance with Section 6.4(c)(i), (A) if there has been no material breach or failure to comply with Section 6.4(a)(i), engage in negotiations or discussions with any third party that the Saturn Board determines in good faith is credible and reasonably capable of consummating a Superior Proposal for Saturn, and that has made after the date of this Agreement a Superior Proposal for Saturn or a bona fide written Acquisition Proposal for Saturn that the Saturn Board determines in good faith (after considering the advice of a financial advisor of nationally recognized reputation and outside legal counsel) could reasonably lead to the receipt of a Superior Proposal for Saturn, (B) thereafter, furnish to such third party nonpublic information relating to Saturn or any of its Subsidiaries pursuant to a confidentiality agreement with terms no less materially favorable to Saturn than those contained in the Confidentiality Agreement and which contains a “standstill” or similar provision on terms no more materially favorable to such third party than the terms


A-40


Table of Contents

of any “standstill” or similar agreement, or provision in any agreement, applicable to Mercury with respect to Saturn; provided, that the terms of such “standstill” or similar provision may allow such third party to make Acquisition Proposals to Saturn in connection with the negotiations or discussions permitted by this Section 6.4(b)(1) (a copy of such confidentiality agreement shall, subject to Section 6.4(c)(i), be provided, promptly after its execution, and which copy and the terms and existence thereof shall be subject to the confidentiality obligations imposed on Mercury pursuant to the Confidentiality Agreement), provided, that, subject to Section 6.4(c)(i), all such nonpublic information (to the extent that such nonpublic information has not been previously provided or made available to Mercury) is provided or made available to Mercury, as the case may be, prior to or substantially concurrently with the time it is provided or made available to such third party, and provided, further, that, if such Superior Proposal for Saturn or Acquisition Proposal for Saturn is made by a third party who or which, on the date hereof, is party to a confidentiality agreement with Saturn which would prohibit Saturn from complying with any of the terms of this Section 6.4(b)(i) or Section 6.4(c)(i) requiring the provision by Saturn of information, agreements or the documents to Mercury, then Saturn may take the actions described in clauses (A) and (B) of this Section 6.4(b)(i) only if such confidentiality agreement with such third party has been amended to (x) allow Saturn to fully comply with such terms of this Section 6.4(b)(i) and Section 6.4(c)(i) without violating such confidentiality agreement and (y) include, if not already included, a “standstill” or similar provision on terms no more materially favorable to such third party than the terms of any “standstill” or similar agreement, or provision in any agreement, applicable to Mercury with respect to Saturn; provided, that the terms of such “standstill” or similar provision may allow such third party to make Acquisition Proposals to Saturn in connection with the negotiations or discussions permitted by this Section 6.4, (C) in response to an Acquisition Proposal for Saturn received by Saturn after the date of this Agreement that constitutes a Superior Proposal for Saturn or in response to an Intervening Event, and subject to compliance with Section 6.4(d)(i), make a Change in the Saturn Recommendation, and (D) subject to compliance with Section 6.4(d)(i), in response to an Acquisition Proposal which the Saturn Board determines in good faith, after considering advice from outside legal counsel to Saturn and Saturn’s financial advisor, constitutes a Superior Proposal, terminate this Agreement pursuant to Section 8.1(f) to enter into a definitive agreement with respect to such Superior Proposal; but in each case referred to in the foregoing clauses (A) through (D) only if the Saturn Board determines in good faith, after considering advice from outside legal counsel to Saturn, that its failure to take such action would likely constitute a breach of its fiduciary duties under applicable Law.
 
(ii) Notwithstanding anything that may be to the contrary herein, at any time prior to obtaining the Mercury Shareholder Approval (and in no event after obtaining the Mercury Shareholder Approval), the Mercury Board, directly or indirectly through advisors, agents or other intermediaries, may, subject to compliance with Section 6.4(c)(ii), (A) if there has been no material breach or failure to comply with Section 6.4(a)(ii), engage in negotiations or discussions with any third party that the Mercury Board determines in good faith is credible and reasonably capable of consummating a Superior Proposal for Mercury, and that has made after the date of this Agreement a Superior Proposal for Mercury or a bona fide written Acquisition Proposal for Mercury that the Mercury Board determines in good faith (after considering the advice of a financial advisor of nationally recognized reputation and outside legal counsel) could reasonably lead to the receipt of a Superior Proposal for Mercury, (B) thereafter, furnish to such third party nonpublic information relating to Mercury or any of its Subsidiaries pursuant to a confidentiality agreement with terms no less materially favorable to Mercury than those contained in the Confidentiality Agreement and which contains a “standstill” or similar provision on terms no more materially favorable to such third party than the terms of any “standstill” or similar agreement, or provision in any agreement, applicable to Saturn with respect to Mercury; provided, that the terms of such “standstill” or similar provision may allow such third party to make Acquisition Proposals to Mercury in connection with the negotiations or discussions permitted by this Section 6.4(b)(ii) (a copy of such confidentiality agreement shall, subject to Section 6.4(c)(ii), be provided, promptly after its execution, and which copy and the terms and existence thereof shall be subject to the confidentiality obligations imposed on Mercury pursuant to the Confidentiality Agreement), provided, that, subject to Section 6.4(c)(ii), all such nonpublic information (to the extent that such nonpublic information has not been previously provided or made available to Saturn) is provided or made available to Saturn, as the case may be, prior to or substantially concurrently with the time it is provided or made available to such third party), and provided, further, that, if such Superior Proposal for Mercury or Acquisition Proposal for Mercury is made by a third party who or which, on the date hereof, is party to a confidentiality agreement with Mercury


A-41


Table of Contents

which would prohibit Mercury from complying with any of the terms of this Section 6.4(b)(ii) or Section 6.4(c)(ii) requiring the provision by Mercury of information, agreements or the documents to Saturn, then Saturn may take the actions described in clauses (A) and (B) of this Section 6.4(b)(ii) only if such confidentiality agreement with such third party has been amended to (x) allow Mercury to fully comply with such terms of this Section 6.4(b)(ii) and Section 6.4(c)(ii) without violating such confidentiality agreement and (y) include, if not already included, a “standstill” or similar provision on terms no more materially favorable to such third party than the terms of any “standstill” or similar agreement, or provision in any agreement applicable to Saturn with respect to Mercury; provided, that the terms of such “standstill” or similar provision may allow such third party to make Acquisition Proposals to Mercury in connection with the negotiations or discussions permitted by this Section 6.4 and (C) in response to an Acquisition Proposal for Mercury received by Mercury after the date of this Agreement that constitutes a Superior Proposal for Mercury or in response to an Intervening Event, and subject to compliance with Section 6.4(d)(ii), make a Change in the Mercury Recommendation, but in each case referred to in the foregoing clauses (A) through (C) only if the Mercury Board determines in good faith, after considering advice from outside legal counsel to Mercury, that its failure to take such action would likely constitute a breach of its fiduciary duties under applicable Law.
 
(c) Required Notices.
 
(i) Saturn shall not take any of the actions referred to in Section 6.4(b)(i) unless Saturn shall have delivered to Mercury one (1) Business Day’s prior written notice advising Mercury that it intends to take such action, and Saturn shall continue to advise Mercury after taking such action, on a reasonably current basis, of the status and terms of any discussions and negotiations with the third party. In addition, Saturn shall notify Mercury promptly (but in no event later than one (1) Business Day) after receipt by Saturn (or any of its Representatives) of any Acquisition Proposal for Saturn or of any request for information relating to Saturn or any of its Subsidiaries or for access to the business, properties, assets, books or records of Saturn or any of its Subsidiaries by any third party that, to the Knowledge of Saturn, is considering making, or has made, an Acquisition Proposal for Saturn, which notice shall be provided orally and in writing and shall identify the third party making, and the terms and conditions of, any such Acquisition Proposal for Saturn, indication or request (including any changes thereto). Saturn shall keep Mercury reasonably informed, on a reasonably current basis, of the status and details of any such Acquisition Proposal for Saturn, indication or request (including any changes thereto) and shall promptly (but in no event later than one (1) Business Day after receipt) provide to Mercury copies of all correspondence and written materials sent or provided to Saturn or any of its Subsidiaries that describe the material terms and conditions of any Acquisition Proposal for Saturn.
 
(ii) Mercury shall not take any of the actions referred to in Section 6.4(b)(ii) unless Mercury shall have delivered to Saturn one (1) Business Day’s prior written notice advising Saturn that it intends to take such action, and Mercury shall continue to advise Saturn after taking such action, on a reasonably current basis, of the status and terms of any discussions and negotiations with the third party. In addition, Mercury shall notify Saturn promptly (but in no event later than one (1) Business Day) after receipt by Mercury (or any of its Representatives) of any Acquisition Proposal for Mercury or of any request for information relating to Mercury or any of its Subsidiaries or for access to the business, properties, assets, books or records of Mercury or any of its Subsidiaries by any third party that, to the Knowledge of Mercury, is considering making, or has made, an Acquisition Proposal for Mercury, which notice shall be provided orally and in writing and shall identify the third party making, and the terms and conditions of, any such Acquisition Proposal for Mercury, indication or request (including any changes thereto). Mercury shall keep Saturn reasonably informed, on a reasonably current basis, of the status and details of any such Acquisition Proposal for Mercury, indication or request (including any changes thereto) and shall promptly (but in no event later than one (1) Business Day after receipt) provide to Saturn copies of all correspondence and written materials sent or provided to Mercury or any of its Subsidiaries that describe the material terms and conditions of any Acquisition Proposal for Mercury.
 
(d) Limitations on Ability to Change Recommendation or Terminate the Agreement.
 
(i) Notwithstanding Section 6.4(b)(i), the Saturn Board shall not take any action described in clause (C) or (D) of Section 6.4(b)(i) unless (A) Saturn promptly notifies Mercury, in writing, at least three (3) Business Days before taking that action, of its intention to do so in response to an Acquisition Proposal for Saturn that


A-42


Table of Contents

constitutes a Superior Proposal for Saturn (in which case such notification shall have attached thereto the most current version of any proposed agreement or a detailed summary of the material terms of any such proposal and the identity of the offeror) or in respect to an Intervening Event (in which case such notification shall describe such Intervening Event and the reasons for the proposed Change in the Saturn Recommendation), (B) if requested by Mercury, during the three-Business-Day period, Saturn shall negotiate in good faith with Mercury with respect to any revised proposal from Mercury in respect of the terms of the transactions contemplated by this Agreement) and (C) if the Change in the Saturn Recommendation is in response to an Acquisition Proposal for Saturn that constitutes a Superior Proposal for Saturn, Mercury does not make, within such three-Business-Day period, an offer that is at least as favorable to the shareholders of Saturn, as determined by the Saturn Board in good faith (after considering the advice of a financial advisor of nationally recognized reputation), as such Superior Proposal (it being understood that Saturn shall not take any action described in clause (C) or (D) of Section 6.4(b)(i) during such three-Business-Day period, and that any amendment to the financial terms or other material terms of such Superior Proposal shall require a new written notification from Saturn and an additional three-Business-Day period that satisfies this Section 6.4(d)(i)).
 
(ii) Notwithstanding Section 6.4(b)(ii), the Mercury Board shall not take any action described in clause (C) of Section 6.4(b)(ii) unless (A) Mercury promptly notifies Saturn, in writing, at least three (3) Business Days before taking that action, of its intention to do so in response to an Acquisition Proposal for Mercury that constitutes a Superior Proposal for Mercury (in which case such notification shall have attached thereto the most current version of any proposed agreement or a detailed summary of the material terms of any such proposal and the identity of the offeror) or in respect to an Intervening Event (in which case such notification shall describe such Intervening Event and the reasons for the proposed Change in Mercury Recommendation), (B) if requested by Saturn, during the three-Business-Day period, Mercury shall negotiate in good faith with Saturn with respect to any revised proposal from Saturn in respect of the terms of the transactions contemplated by this Agreement) and (C) if the Change in Mercury Recommendation is in response to an Acquisition Proposal for Mercury that constitutes a Superior Proposal for Mercury, Saturn does not make, within such three-Business-Day period, an offer that is at least as favorable to the shareholders of Mercury, as determined by the Mercury Board in good faith (after considering the advice of a financial advisor of nationally recognized reputation), as such Superior Proposal (it being understood that Mercury shall not take any action described in clause (C) of Section 6.4(b)(ii) during such three-Business-Day period, and that any amendment to the financial terms or other material terms of such Superior Proposal shall require a new written notification from Mercury and an additional three-Business-Day period that satisfies this Section 6.4(d)(ii)).
 
(e) Definitions of Acquisition Proposal, Intervening Event and Superior Proposal.  For purposes of this Agreement:
 
‘‘Acquisition Proposal means any offer or proposal by any third party concerning any (i) merger, consolidation, other business combination or similar transaction involving Saturn or Mercury, as applicable, or any of its Subsidiaries, pursuant to which such Person would own 15% or more of the consolidated assets, revenues or net income of Saturn or Mercury, as applicable, and its Subsidiaries, taken as a whole, (ii) sale, lease, license or other disposition directly or indirectly by merger, consolidation, business combination, share exchange, joint venture or otherwise, of assets of Saturn or Mercury, as applicable, (including Equity Interests of any of its Subsidiaries) or any Subsidiary of Saturn or Mercury, as applicable, representing 15% or more of the consolidated assets, revenues or net income of Saturn or Mercury, as applicable, and its Subsidiaries, taken as a whole, (iii) issuance or sale or other disposition (including by way of merger, consolidation, business combination, share exchange, joint venture or similar transaction) of Equity Interests representing 15% or more of the voting power of Saturn or Mercury, as applicable, (iv) transaction or series of transactions in which any Person would acquire beneficial ownership or the right to acquire beneficial ownership of Equity Interests representing 15% or more of the voting power of Saturn or Mercury, as applicable, or (v) any combination of the foregoing.
 
‘‘Intervening Eventmeans, with respect to Saturn or Mercury, as applicable, a material Event that was not known or reasonably foreseeable to the Saturn Board or Mercury Board, as applicable, on the date of this Agreement, which Event becomes known to the Saturn Board or Mercury Board, as


A-43


Table of Contents

applicable, before the Saturn Shareholder Approval or Mercury Shareholder Approval, as applicable; provided, that (i) in no event shall any action taken by either party pursuant to and in compliance with the affirmative covenants set forth in Section 6.5 of this Agreement, and the consequences of any such action, constitute an Intervening Event, (ii) in no event shall the receipt, existence of or terms of an Acquisition Proposal for a party or any inquiry relating thereto or the consequences thereof constitute an Intervening Event with respect to such party and (iii) in no event shall any Event or Events that has or have an adverse effect on the business, financial condition, assets, liabilities, results of operations, or the market price of the securities of, a party or any of its Subsidiaries constitute an Intervening Event with respect to the other party unless such Event or Events has had or would reasonably be expected to have a Saturn Material Adverse Effect (if such other party is Mercury) or a Mercury Material Adverse Effect (if such other party is Saturn).
 
‘‘Superior Proposalmeans, with respect to Saturn or Mercury, as applicable, a bona fide written Acquisition Proposal for such party, on its most recently amended or modified terms, if amended or modified (except that references in the definition of “Acquisition Proposal” to “15%” shall be replaced by 50%) made by a third party, which with respect to an Acquisition Proposal for Saturn, if financing is required, such third party shall have entered into binding agreements with its financing sources which commit such third party’s financing sources to materially the same extent as Mercury’s financing sources are committed pursuant to the Commitment Letter and which with respect to an Acquisition Proposal for Mercury, if financing is required, such third party shall have entered into binding commitments for such financing, and that the Saturn Board or the Mercury Board, as applicable, determines in its good faith business judgment (after consultation with Saturn’s or Mercury’s, as applicable, financial advisor and outside legal counsel) to be (i) more favorable to Saturn’s or Mercury’s shareholders, as applicable, from a financial point of view than the Mergers (taking into account all of the terms and conditions of such proposal and this Agreement (including any changes to the terms of this Agreement proposed by Mercury or Saturn, as applicable, in response to such offer or otherwise)) and relevant legal, financial and regulatory aspects of the proposal, the identity of the third party making such proposal and the conditions for completion of such proposal and (ii) reasonably expected to be consummated, taking into account the financial, legal, regulatory and other aspects of such proposal.
 
(f) Obligation to Terminate Existing Discussions.
 
(i) Saturn shall, and shall cause its Subsidiaries and its and their respective Representatives to, cease immediately and cause to be terminated any and all existing soliciting activities, discussions or negotiations and access to nonpublic information, if any, with, to or by any third party conducted prior to the date hereof with respect to any Acquisition Proposal for Saturn. Saturn shall promptly request that each third party, if any, in possession of Confidential Information about Saturn or any of its Subsidiaries that was furnished by or on behalf of Saturn or any of its Subsidiaries in connection with its consideration of any potential Acquisition Proposal for Saturn return or destroy all Confidential Information heretofore furnished to such third party.
 
(ii) Mercury shall, and shall cause its Subsidiaries and its and their respective Representatives to, cease immediately and cause to be terminated any and all existing soliciting activities, discussions or negotiations and access to nonpublic information, if any, with, to or by any third party conducted prior to the date hereof with respect to any Acquisition Proposal for Mercury. Mercury shall promptly request that each third party, if any, in possession of Confidential Information about Mercury or any of its Subsidiaries that was furnished by or on behalf of Mercury or any of its Subsidiaries in connection with its consideration of any potential Acquisition Proposal for Mercury return or destroy all Confidential Information heretofore furnished to such third party.
 
(g) Certain Exceptions.
 
(i) Nothing in this Section 6.4 shall prohibit the Saturn Board from (A) taking and disclosing to Saturn’s shareholders a position contemplated by Rule 14e-2(a), Rule 14d-9 or Item 1012(a) of Regulation M-A promulgated under the Exchange Act, or other applicable Law, or (B) making any disclosure to Saturn’s shareholders if the Saturn Board determines, after consultation with outside counsel, that failure to so disclose such position would be reasonably likely to give rise to a violation of applicable Law; provided, however, that


A-44


Table of Contents

any such disclosure of a position contemplated by Rule 14e-2(a) or Rule 14d-9 promulgated under the Exchange Act other than (x) a “stop, look and listen” or similar communication of the type contemplated by Rule 14d-9(f) promulgated under the Exchange Act, (y) an express rejection of an applicable Acquisition Proposal or (z) an express reaffirmation of its Saturn Recommendation, shall be deemed a Change in the Saturn Recommendation. In addition, it is understood and agreed that, for purposes of this Agreement (including this Article VI), a factually and materially accurate public statement by Saturn that describes Saturn’s receipt of an Acquisition Proposal for Saturn and the operation of this Agreement with respect thereto shall not be deemed a Change in the Saturn Recommendation if Saturn affirmatively reaffirms in such disclosure the Saturn Recommendation.
 
(ii) Nothing in this Section 6.4 shall prohibit the Mercury Board from (A) taking and disclosing to Mercury’s shareholders a position contemplated by Rule 14e-2(a), Rule 14d-9 or Item 1012(a) of Regulation M-A promulgated under the Exchange Act, or other applicable Law, or (B) making any disclosure to Mercury’s shareholders if the Mercury Board determines, after consultation with outside counsel, that failure to so disclose such position would be reasonably likely to give rise to a violation of applicable Law; provided, however, that any such disclosure of a position contemplated by Rule 14e-2(a) or Rule 14d-9 promulgated under the Exchange Act, other than (x) a “stop, look and listen” or similar communication of the type contemplated by Rule 14d-9(f) promulgated under the Exchange Act, (y) an express rejection of an applicable Acquisition Proposal or (z) an express reaffirmation of its Mercury Recommendation, shall be deemed a Change in the Mercury Recommendation. In addition, it is understood and agreed that, for purposes of this Agreement (including this Article VI), a factually and materially accurate public statement by Mercury that describes Mercury’s receipt of an Acquisition Proposal for Mercury and the operation of this Agreement with respect thereto shall not be deemed a Change in the Mercury Recommendation if Mercury affirmatively reaffirms in such disclosure the Mercury Recommendation.
 
6.5 Efforts to Consummate; Notification.
 
(a) Subject to the terms and conditions of this Agreement, each of Mercury and Saturn will use its reasonable best efforts to take, or cause to be taken, all actions and to do, or cause to be done, all things necessary, proper or advisable under applicable Law to consummate the Mergers and the other transactions contemplated by this Agreement including using reasonable best efforts to (i) cause the conditions precedent set forth in Article VII to be satisfied, (ii) obtain all necessary waivers, consents, approvals, permits, Orders or authorizations (including the expiration or termination of any waiting periods) from Governmental Entities and the making of all necessary registrations, declarations and filings (including registrations, declarations and filings with Governmental Entities, if any) and take all steps as may be necessary to avoid, or to have terminated, if begun, any Proceeding by any Governmental Entity, (iii) obtain all necessary waivers, consents, approvals, permits, Orders or authorizations from third parties, (iv) defend any investigations or Proceedings, whether judicial or administrative, challenging this Agreement or the consummation of the transactions contemplated hereby, including seeking to avoid the entry of, or to have reversed, terminated, lifted or vacated, any stay, temporary restraining order or other injunctive relief or Order entered by any Governmental Entity which could prevent or delay the Mergers or the consummation of the transactions contemplated hereby and (v) execute and deliver additional instruments necessary to consummate the transactions contemplated by, and to fully carry out the purposes of, this Agreement. In furtherance and not in limitation of the foregoing, Mercury and Saturn agree not to extend any waiting period under HSR Act or enter into any agreement with any Governmental Entity not to consummate the transaction contemplated by this Agreement, except with the prior written consent of the other party not to be unreasonably withheld or delayed.
 
(b) In furtherance and not in limitation of the foregoing, Mercury and where applicable, Saturn shall (i) make or cause to be made the registrations, declarations and filings required of such party under the HSR Act, the EC Merger Regulation and any other Antitrust Laws listed in Section 7.1(b) of the Mercury Disclosure Letter with respect to the transactions contemplated by this Agreement as promptly as reasonably practicable and advisable after the date of this Agreement (and, in the case of any filings required under the HSR Act, in no event later than 30 Business Days from the execution of this Agreement), (ii) furnish to the other party as promptly as reasonably practicable all information required for any application or other filing to be made by the other party pursuant to any applicable Law in connection with the transactions contemplated


A-45


Table of Contents

by this Agreement, (iii) respond as promptly as reasonably practicable to any inquiries received from, and supply as promptly as reasonably practicable any additional information or documentation that may be requested by, the Antitrust Division of the U.S. Department of Justice (the “DOJ”), the Federal Trade Commission (“FTC”), the European Commission (“EC”) or by any other Governmental Entity in respect of such registrations, declarations and filings or such transactions, (iv) promptly notify the other party of any material communication between that party and the FTC, the DOJ, the EC or any other Governmental Entity and of any material communication received or given in connection with any proceeding by a private party, in each case regarding any of the transactions contemplated hereby (including, without limitation, any communication relating to the antitrust merits, any potential remedies, commitments or undertakings, the timing of any waivers, consents, approvals, Permits, Orders or authorizations (including the expiration or termination of any waiting periods), or any agreement regarding the timing of consummation of the Mergers), (v) subject to applicable Law, discuss with and permit the other party (and its counsel) to review in advance, and consider in good faith the other party’s reasonable comments in connection with, any proposed filing or communication to the FTC, the DOJ, the EC or any other Governmental Entity or, in connection with any proceeding by a private party to any other Person, relating to any Antitrust Law or any investigation or other Proceeding pursuant to any Antitrust Law in connection with the Mergers or the other transactions contemplated by this Agreement, (vi) not participate or agree to participate in any substantive meeting, telephone call or discussion (including, without limitation, any meeting, telephone call or discussion relating to the antitrust merits, any potential remedies, commitments or undertakings, the timing of any waivers, consents, approvals, Permits, Orders or authorizations (including the expiration or termination of any waiting periods), and any agreement regarding the timing of consummation of the Mergers) with the FTC, the DOJ, the EC or any other Governmental Entity in respect of any filings, investigation or inquiry relating to any Antitrust Law or any investigation or other Proceeding pursuant to any Antitrust Law in connection with this Agreement or the Mergers unless it consults with the other party in advance and, to the extent permitted by such Governmental Entity, gives the other party the opportunity to attend and participate in such meeting, telephone call or discussion, (vii) furnish the other party promptly with copies of all correspondence, filings and communications relating to any Antitrust Law or any investigation or other Proceeding pursuant to any Antitrust Law between them and their Affiliates and their respective Representatives on the one hand, and the FTC, the DOJ, the EC or any other Governmental Entity or members of their respective staffs on the other hand, with respect to this Agreement and the Mergers and (viii) act in good faith and reasonably cooperate with the other party in connection with any such registrations, declarations and filings and in connection with resolving any investigation or other inquiry of any such agency or other Governmental Entity under the HSR Act or any other Antitrust Law with respect to any such registration, declaration and filing or any such transaction. Mercury and Saturn may, as each deems advisable and necessary, reasonably designate any competitively sensitive material provided to the other under this Section 6.5(b) as “Antitrust Counsel Only Material.” Such materials and the information contained therein shall be given only to the outside antitrust counsel of the recipient and will not be disclosed by such outside counsel to employees, officers or directors of the recipient unless express permission is obtained in advance from the source of the materials (Mercury or Saturn, as the case may be) or its legal counsel. Notwithstanding anything to the contrary in this Section 6.5(b), materials provided to the other party or its outside counsel may be redacted to remove references concerning the valuation of Saturn and its Subsidiaries.
 
(c) Nothing in this Agreement shall require Mercury or any of its Subsidiaries to agree to or take any action that would result in, or be reasonably likely to result in, any Burdensome Condition. For purposes of this Agreement, a “Burdensome Condition” shall mean making proposals, offering remedies, commitments or undertakings, executing or carrying out agreements (including consent decrees) or submitting to Laws or Orders (i) providing for the license, sale, divestiture or other disposition or holding separate (through the establishment of trust or otherwise) of any capital stock or other Equity Interests of a Subsidiary of Saturn or Mercury, business, assets, categories of assets, or products of Mercury, Saturn or their respective Subsidiaries or the holding separate of the capital stock or other Equity Interests of a Subsidiary of Saturn or Mercury or (ii) otherwise imposing or seeking to impose any limitation on Mercury, Saturn or any of their respective Subsidiaries’ freedom of action with respect to, or their ability to retain, any of the businesses, assets, categories of assets, or products of Mercury, Saturn, the Saturn Merger Surviving Corporation or any of their


A-46


Table of Contents

respective Subsidiaries (any matter referenced in the foregoing clause (i) or (ii) being a “Regulatory Divestiture”) that, in the case of clause (i) and/or (ii), individually or in the aggregate would result in, or be reasonably likely to result in, in the one year loss of net sales revenues (as measured by 2008 net sales revenues) in excess of $1,000,000,000, but excluding any loss of net sales revenues related to the license, sale, divestiture or other disposition or holding separate (through the establishment of trust or otherwise) of any capital stock or other Equity Interests or any business, assets, categories of assets, or products listed in Section 6.5(c) of the Mercury Disclosure Letter. For purposes of calculating the loss of net sales revenue in the preceding sentence, (x) the least amount of lost revenues (as measured by 2008 net sales revenue) as may be required to obtain all necessary waivers, consents, approvals, permits, Orders or authorizations from any Governmental Entity necessary to consummate the Mergers and the other transactions contemplated by this Agreement, or to avoid entry of, or to effect the dissolution of, any Order, shall be used in the event that Mercury elects to offer any license, sale, divestiture or other disposition, holding separate, or limitation on freedom of action that would result in a higher loss of net sales revenue (as measured by net 2008 sales revenue) than reasonably required to achieve such result and (y) lost net sales revenue attributable to the license, sale, divestiture or other disposition or holding separate (through the establishment of trust or otherwise) of any capital stock or other Equity Interests( or any business, assets, categories of assets, or products, as applicable) of an entity the financial results of which were reported on the consolidated financial statements of Mercury or Saturn included in the Mercury Form 10-K or the Saturn Form 10-K, as the case may be, using the equity method of accounting shall be calculated by (1) multiplying the net 2008 sales revenue of such entity (or of such business, assets, categories of assets or products of such entity, as applicable), by (2) the percentage of the total outstanding capital stock or other Equity Interests of such entity to be licensed, sold, divested or otherwise disposed or held separate by Mercury or Saturn or any of their respective Subsidiary, as the case may be (or in the case of the license, sale, divestiture or other disposition or holding separate of any business, assets, categories of assets or products, as applicable, of such entity, the percentage of the total outstanding capital stock or other Equity Interests of such entity to be held by Mercury or Saturn or any of their respective Subsidiaries, as the case may be). Saturn agrees that it (A) shall not publicly, or before any Governmental Entity or third party, offer, suggest, propose or negotiate, and shall not commit to, or enter into, consent to or acquiesce to any Regulatory Divestiture without the prior written consent of Mercury, which may be withheld in the sole discretion of Mercury and (B) shall commit to, enter into, consent to or acquiesce to any Regulatory Divestitures as directed by Mercury. Notwithstanding anything contained in this Agreement, neither Mercury nor Saturn shall be required by this Section 6.5 to commit to, enter into, consent to, or acquiesce to any Regulatory Divestiture that is not conditioned on the consummation of the Mergers.
 
6.6 Certain Notices.  From and after the date of this Agreement until the earlier to occur of (a) the Closing Date and (b) the termination of this Agreement pursuant to Section 8.1, each of Saturn and Mercury shall promptly notify the other party of (i) the occurrence, or non-occurrence, of any event that would be likely to cause any condition to the obligations of the other party to effect the Mergers and the other transactions contemplated by this Agreement not to be satisfied, or (ii) the failure of Saturn or Mercury, as the case may be, to comply with or satisfy any covenant, condition or agreement to be complied with or satisfied by it pursuant to this Agreement that would reasonably be expected to result in any condition to the obligations of the other party to effect the Mergers and the other transactions contemplated by this Agreement not to be satisfied; provided, however, that the delivery of any notice pursuant to this Section 6.6 shall not cure the inaccuracy of any representation or warranty, the failure to comply with any covenant, the failure to meet any condition or otherwise limit or affect the remedies available hereunder to the party receiving such notice.
 
6.7 Public Announcements.  The initial press release with respect to this Agreement and the transactions contemplated hereby shall be a release mutually agreed upon by Mercury and Saturn. Thereafter, Mercury and Saturn shall consult with and obtain the approval of the other party (such approval not to be unreasonably withheld or delayed) before issuing any other press release or other public announcement with respect to the Mergers or this Agreement and shall not issue any such other press release prior to such consultation and approval, except as may be required by applicable Law or any listing agreement related to the trading of the shares of either party on any securities exchange, in which case the party proposing to issue such press release


A-47


Table of Contents

or make such public announcement shall use reasonable best efforts to consult in good faith with the other party before issuing any such press release or making any such public announcement; provided, however, that each of Mercury and Saturn may make any public statement in response to specific questions by the press, analysts, investors or those attending industry conferences or financial analyst conference calls, so long as any such statements are not inconsistent with previous press releases, public disclosures or public statements made jointly by Mercury and Saturn and do not reveal material, nonpublic information regarding the other party.
 
6.8 Indemnification of Directors and Officers.
 
(a) From and after the Subsequent Effective Time, the Saturn Merger Surviving Corporation shall indemnify and hold harmless (and advance funds in respect of each of the foregoing), in the same manner as provided by Saturn immediately prior to the date of this Agreement, each present and former director, officer and employee of Saturn and its Subsidiaries (in all of their capacities) and all fiduciaries under any Saturn Plan, including any person who becomes a director, officer or employee or fiduciary under any Saturn Plan prior to the Subsequent Effective Time (collectively, the “Indemnified Parties”), against any costs or expenses (including reasonable attorneys’ fees and expenses and disbursements), judgments, fines, losses, claims, damages or liabilities incurred in connection with any Proceeding, whether civil, criminal, administrative or investigative, arising out of or pertaining to the fact that such Indemnified Party is or was a director, officer, employee or fiduciary of Saturn or any of its Subsidiaries or a fiduciary under any Saturn Plan or is or was serving at the request of Saturn or any of its Subsidiaries as a director, officer or employee of any other corporation, limited liability company, partnership, joint venture, trust or other business or non-profit enterprise (including any employee benefit plan), whether asserted or claimed prior to, at or after the Subsequent Effective Time (including with respect to acts or omissions by directors or officers of Saturn or its Subsidiaries in their capacities as such arising in connection with the transactions contemplated by this Agreement), and shall provide advancement of expenses to the Indemnified Parties, in all such cases to the same extent that such persons are indemnified or have the right to advancement of expenses as of the date of this Agreement by Saturn pursuant to Saturn’s certificate of incorporation, bylaws and indemnification agreements, if any, or by any one of Saturn’s Subsidiaries pursuant to such Subsidiary’s certificate of incorporation, bylaws and indemnification agreements of any Subsidiary of Saturn, if any, in existence on the date of this Agreement.
 
(b) For six (6) years after the Subsequent Effective Time, the Saturn Merger Surviving Corporation shall maintain in effect for the benefit of the Indemnified Parties an insurance and indemnification policy with an insurer with the same or better credit rating as the current carrier for Saturn that provides coverage for acts or omissions occurring prior to the Subsequent Effective Time (the “D&O Insurance”) covering each such person covered by the officers’ and directors’ liability insurance policy of Saturn on terms with respect to coverage and in amounts no less favorable than those of Saturn’s directors’ and officers’ insurance policy in effect on the date of this Agreement; provided, however, that the Saturn Merger Surviving Corporation shall not be required to pay an annual premium for the D&O Insurance in excess of 250% of the annual premium currently paid by Saturn for such coverage; and provided, further, that if any annual premium for such insurance coverage exceeds 250% of such annual premium, the Saturn Merger Surviving Corporation shall obtain as much coverage as reasonably practicable for a cost not exceeding such amount. Saturn Merger Surviving Corporation’s obligations under this Section 6.8(b) may be satisfied by Mercury, or, with the approval, such approval not to be unreasonably withheld, of Mercury, Saturn, purchasing a “tail” policy from an insurer with substantially the same or better credit rating as the current carrier for Saturn’s existing directors’ and officers’ insurance policy, which (i) has an effective term of six (6) years from the Subsequent Effective Time, (ii) covers each person covered by Saturn’s directors’ and officers’ insurance policy in effect on the date of this Agreement or at the Subsequent Effective Time for actions and omissions occurring prior to the Subsequent Effective Time, and (iii) contains terms that are no less favorable than those of Saturn’s directors’ and officers’ insurance policy in effect on the date of this Agreement. If such “tail” policy has been obtained by Saturn prior to the Initial Effective Time, the Saturn Merger Surviving Corporation shall cause such policy to be maintained in full force and effect, for its full term, and cause all obligations thereunder to be honored by the Saturn Merger Surviving Corporation.
 
(c) The Saturn Merger Surviving Corporation shall maintain in effect for six (6) years after the Subsequent Effective Time in the Saturn Merger Surviving Corporation’s (or any successor’s) certificate of


A-48


Table of Contents

incorporation and bylaws provisions with respect to indemnification, exculpation and advancement of expenses that are at least as favorable to the intended beneficiaries as those contained in the Saturn Merger Surviving Corporation’s certificate of incorporation and bylaws as in effect as of the Initial Effective Time or in any indemnification agreements of Saturn or its Subsidiaries with any of their respective directors, officers or employees as in effect immediately prior to the Initial Effective Time; provided, however, that all rights to indemnification in respect of any Proceeding pending or asserted or any claim made within such period shall continue until the disposition of such Proceeding or resolution of such claim.
 
(d) The provisions of this Section 6.8 are (i) intended to be for the benefit of, and will be enforceable by, each Indemnified Party and (ii) in addition to, and not in substitution for, any other rights to indemnification or contribution that any such person may have by Contract or otherwise. The Saturn Merger Surviving Corporation shall pay all reasonable out-of-pocket expenses, including reasonable attorneys’ fees, that may be incurred by any Indemnified Party in enforcing the indemnity obligations provided in this Section 6.8 unless it is ultimately determined that such Indemnified Party is not entitled to such indemnity.
 
(e) If the Saturn Merger Surviving Corporation, or any of its successors or assigns (i) consolidates with or merges into any other Person and shall not be the continuing or surviving corporation or entity in such consolidation or merger or (ii) transfers all or substantially all of its properties and assets to any Person, then, and in each case, proper provision shall be made so that the successors and assigns of the Saturn Merger Surviving Corporation honor the indemnification obligations set forth in this Section 6.8.
 
6.9 Employee Benefits.
 
(a) For a period from and after the Initial Effective Time through December 31, 2010, (the “Benefits Continuation Period”), the Saturn Merger Surviving Corporation shall provide, or shall cause to be provided, to each employee who is an employee of Saturn or any of its Subsidiaries at the Initial Effective Time (“Saturn Employees”) (i) annual base salary no less than the annual base salary as in effect for such Saturn Employee as of the Initial Effective Time; and (ii) other compensation and employee benefits that are no less favorable, in the aggregate, than the other compensation and employee benefits that are provided to Saturn Employees immediately prior to the Initial Effective Time; provided, however, that (x) for purposes of determining “other compensation and employee benefits” required to be provided pursuant to clause (ii) above, change in control or transaction-based retention, transition, stay or similar bonus arrangements shall be excluded, (y) so long as the Saturn Merger Surviving Corporation complies with the provisions of Section 6.9(g) as may be applicable to a given Saturn Employee, Saturn Merger Surviving Corporation shall be deemed to have satisfied the portion of the covenant contained in clause (ii) above with respect to any obligation to provide severance payments and benefits to such Saturn Employee as may otherwise be required to be provided hereunder, and (z) so long as the Saturn Merger Surviving Corporation complies with the provisions of Section 6.9(d) and (e), as may be applicable to a given Saturn Employee, Saturn Merger Surviving Corporation shall be deemed to have satisfied the portion of the covenant contained in clause (ii) above with respect to any obligation to provide short-term incentive compensation and equity compensation, as applicable, to such Saturn Employee as may otherwise be required to be provided hereunder for the period during which Saturn Merger Surviving Corporation has complied with such provisions. The preceding sentence shall not preclude the Saturn Merger Surviving Corporation or its Subsidiaries at any time following the Initial Effective Time from terminating the employment of any Saturn Employee for any reason (or for no reason). Notwithstanding anything to the contrary, with respect to Saturn Employees who are subject to collective bargaining agreements, compensation and benefits shall be provided in accordance with the applicable collective bargaining agreements. Notwithstanding anything to the contrary, with respect to any Saturn Employees who became Saturn Employees as a result of an acquisition by Saturn (“Acquired Saturn Employees”) and whose compensation and benefits have not been fully integrated into Saturn Plans as of the Initial Effective Time, such Acquired Saturn Employees’ compensation and benefits shall continue to be integrated into the applicable Saturn Plan following the Initial Effective Time; provided however that at such time as the integration is complete, such Acquired Saturn Employee’s compensation and benefits shall be continued as described in the first sentence of this Section 6.9(a). From and after the Initial Effective Time, the Saturn Merger Surviving Corporation shall honor all Saturn Plans, Saturn Employment Agreements and Saturn Foreign Plans and compensation arrangements


A-49


Table of Contents

and agreements in accordance with their terms as in effect immediately before the Initial Effective Time, including without limitation the Shining Performance Program.
 
(b) Each Saturn Employee employed in the United States (a “US Employee”) whose employment is terminated during the Benefits Continuation Period under circumstances entitling the US Employee to severance benefits under the applicable plan, program, policy, agreement or arrangement providing severance benefits to such US Employee will receive additional age and service credit under the qualified and non-qualified pension and retirement plans and post-retirement health and welfare plans as if such US Employee had remained employed through the Benefits Continuation Period for purposes of determining whether the US Employee has achieved the following age or number of years of service, as applicable, for the following purposes (but not for purposes of benefit accrual): (u) Age 50: eligibility for post-retirement health coverage; (v) Age 55: portability and continued company paid premiums for retiree life insurance (the “Life Insurance Benefit”), subject to achievement of 5 years of service; (w) Age 60: the 35 percent minimum benefit under the supplemental executive retirement plan (the “SERP Minimum Benefit”), subject to achievement of 10 years of service, and elimination of the reduction for early retirement under the qualified pension plan (the “Qualified Plan Benefit”), subject to achievement of 40 years of service; (x) 5 years of Service: the Life Insurance Benefit, subject to attainment of age 55, and vesting in the qualified pension plan; (y) 10 years of service: the SERP Minimum Benefit, subject to attainment of age 60; and (z) 40 years of Service: the Qualified Plan Benefit, subject to attainment of age 60. Saturn may amend the qualified and non-qualified pension and retirement plans and post-retirement health and welfare plans in which US Employees participate to reflect and effectuate the foregoing. Such additional age and service credit shall not be provided for purposes of determining pension benefits for any US Employee who actually receives additional age and service credit with respect to such pension benefits under a Saturn Employment Agreement upon a qualifying termination of employment under such agreement, other than the two executives identified on Section 6.9(b) of the Saturn Disclosure Letter.
 
(c) Each Saturn Employee who is a “Chief Financial Officer” or “General Manager” of an entity based outside of the United States whose employment is terminated during the two-year period commencing on the Initial Effective Time under circumstances entitling such Saturn Employee to severance benefits under such applicable plan, program, policy, agreement or arrangement providing severance benefits to such Saturn Employee as of the date hereof shall, notwithstanding anything to the contrary in such plan, program, policy, agreement or arrangement, be entitled to a minimum cash severance benefit of two times the sum of such Saturn Employee’s target annual bonus and base salary. Saturn may enter into amendments of such plans, programs, policies, agreements or arrangements to effectuate the foregoing. For the avoidance of any doubt, all cash severance benefits payable under such applicable plan, program, policy, agreement or arrangement, including but not limited to any statutory termination benefits provided pursuant to Law in the applicable local jurisdiction, shall be counted as part of the determination of whether the minimum cash severance benefit of two times the sum of such Saturn Employee’s target annual bonus and base salary has been satisfied.
 
(d) Saturn may set and pay short-term incentive bonuses in the ordinary course of business consistent in all material respects with past practice, provided that, with respect to performance year 2009, (i) if the Initial Effective Time occurs after the end of any short-term performance period and prior to the time that short-term incentive bonuses for such period would be paid in the ordinary course of business consistent in all material respects with past practice, Saturn shall pay, immediately prior to the Initial Effective Time, to each person who is a participant in a short-term incentive program immediately prior to the Initial Effective Time (a “Bonus Plan Participant”) a bonus with respect to such performance period based on actual performance for the performance period, provided to the extent that actual results are not yet available for such period or any portion thereof, such bonus shall be based on actual performance for the period for which such results are available and a good faith estimate of actual performance for the remainder of such period and (ii) if the Initial Effective Time occurs during the 2009 calendar year, Saturn Merger Surviving Corporation will pay a full year bonus to each Bonus Plan Participant who is an employee of Saturn Merger Surviving Corporation as of December 31, 2009 based on performance measured through the latest date prior to the Initial Effective Time through which performance against metrics established by Saturn prior to the date hereof can be measured as of the Initial Effective Time, such bonus to be paid no later than March 15, 2010; provided,


A-50


Table of Contents

however that each Bonus Plan Participants whose employment terminates during 2009 and who satisfies the eligibility requirements to receive separation pay under the separation benefits plan applicable to him or her (including, where applicable, signing a valid release of claims) shall receive a pro rata portion of his/her 2009 target bonus based on the number of full days such Bonus Plan Participant was employed by Saturn or Saturn Merger Surviving Corporation or their respective Subsidiaries in 2009. Notwithstanding the foregoing, nothing herein shall adversely affect the right of any participant in a short-term incentive bonus program to receive short term incentive bonus payments upon a termination of employment under the terms of the applicable short-term incentive bonus program.
 
(e) In the event that the Initial Effective Time occurs on or after January 1, 2010, each Bonus Plan Participant shall be paid, at the same time as bonuses are paid for performance year 2010 to Saturn Employees under the plan of the Saturn Merger Surviving Corporation, a pro rata portion of his/her 2010 target bonus based on the number of days such Bonus Plan Participant was employed by Saturn or its Subsidiaries in 2010 through the Initial Effective Time. Beginning January 1, 2010 or if the Initial Effective Time occurs on or after January 1, 2010, beginning immediately following the Initial Effective Time, Saturn Employees shall be eligible to participate in any short-term incentive award plans of the Saturn Merger Surviving Corporation and its Subsidiaries to the same extent and on the same terms and conditions as similarly situated employees of the Saturn Merger Surviving Corporation and its Subsidiaries who were not Saturn Employees, provided that, in addition to the amounts described in the first sentence of this Section 6.9(e), the amount of the 2010 bonus payable to such Saturn Employees in respect of the portion of 2010 occurring after the Initial Effective Time under the short term incentive award plans of the Saturn Merger Surviving Corporation or its Subsidiaries shall be pro-rated for the portion of 2010 occurring after the Initial Effective Time. Notwithstanding the foregoing, with respect to performance year 2010, Saturn Merger Surviving Corporation will pay a pro rata portion of the target bonus for performance year 2010 to participants who were Saturn Employees as of the Initial Effective Time whose employment terminates during 2010 who satisfy the eligibility requirements to receive separation pay under the separation benefits plan applicable to them (including, where applicable, signing a valid release of claims) which pro rata portion shall be based on the number of days the Saturn Employee was employed by Saturn or Saturn Merger Surviving Corporation or their respective Subsidiaries in 2010. Beginning January 1, 2010, Saturn Employees shall be eligible to participate in any equity compensation plans of the Saturn merger Surviving Corporation to the same extent and on the same terms and conditions as similarly situated employees of the Saturn Merger Surviving Corporation and its Subsidiaries (or of Mercury and its Subsidiaries to the extent that awards are granted in 2010 prior to the Initial Effective Time) who were not Saturn Employees, provided, that in the event that the Initial Effective Time occurs after the date on which equity compensation grants are made to employees of Mercury generally, Saturn Employees shall nonetheless receive a grant of equity compensation awards in 2010 from Saturn Merger Surviving Corporation as soon as practicable following the Initial Effective Time to the same extent and on the same terms and conditions as similarly situated employees of the Saturn Merger Surviving Corporation and its Subsidiaries who were not Saturn Employees.
 
(f) Following the Initial Effective Time, the Saturn Merger Surviving Corporation shall treat former employees of Saturn and its Subsidiaries who, as of the Initial Effective Time, are eligible to receive post-retirement health benefits under the applicable Saturn Plans, no less favorably than similarly situated former employees of the Saturn Merger Surviving Corporation and its Subsidiaries who are not Saturn Employees with respect to post-retirement health benefits.
 
(g) For the period required under the terms of Saturn’s Severance Benefit Plan (the “Saturn Severance Plan”), but in no event for shorter than the Benefits Continuation Period, the Saturn Merger Surviving Corporation shall (i) maintain the Saturn Severance Plan for the purpose of providing any severance payments to Saturn Employees and (ii) provide the severance payments and benefits required thereunder in accordance with the terms of the Saturn Severance Plan to any Saturn Employee who is a participant in the Saturn Severance Plan immediately prior to the Initial Effective Time whose employment is terminated during the Benefits Continuation Period.
 
(h) Prior to the Initial Effective Time, Saturn may establish a retention bonus pool not to exceed 90 million dollars to provide cash retention arrangements equal to no more than one times the sum of the


A-51


Table of Contents

applicable Saturn Employee’s base pay and target bonus to certain Saturn Employees other than (i) Saturn Employees with a Saturn Employment Agreements providing severance pay of at least two times the sum of base pay and target bonus, (ii) Saturn Employees employed outside the U.S. who are eligible to receive guaranteed minimum severance in accordance with Section 6.9(c), and (iii) Saturn Employees who are otherwise eligible for separation pay equal to at least two times the sum of base pay and target bonus under the Saturn Severance Plan; provided, however, that Saturn may provide to the Saturn Employees described in clauses (i) and (iii) above, a cash retention arrangement of up to their annual target bonus not to exceed 100% of base pay. The terms of the retention arrangements provided to Saturn Employees under this paragraph shall provide that no retention bonuses will be paid to such Saturn Employees whose employment terminates for any reason prior to the six (6) month anniversary of the Initial Effective Time other than due to termination by the Saturn Merger Surviving Corporation other than for cause.
 
(i) Mercury and the Saturn Merger Surviving Corporation hereby agree to the matter set forth on Section 6.9(i) of the Saturn Disclosure Schedule.
 
(j) For all purposes (including for purposes of vesting, eligibility to participate, and benefit accrual) under the Mercury Plans providing benefits to any Saturn Employees after the Initial Effective Time or any plan adopted by the Saturn Merger Surviving Corporation or any of its Subsidiaries after the Initial Effective Time (the “New Plans”), each Saturn Employee shall, subject to applicable Law and applicable tax qualification requirements, be credited with his or her years of service with Saturn and its Subsidiaries and their respective predecessors before the Initial Effective Time, to the same extent as such Saturn Employee was entitled, before the Initial Effective Time, to credit for such service under any similar employee benefit plan of Saturn or any of its Subsidiaries in which such Saturn Employee participated or was eligible to participate immediately prior to the Initial Effective Time; provided, that the foregoing shall not apply to the extent that its application would result in a duplication of benefits; and provided, further, that, notwithstanding the foregoing, with respect to retiree health benefit plans applicable to US-based employees, service credit before age 40 will not be recognized for any Saturn Employee who was either hired or rehired by Saturn or its Subsidiaries on or after January 1, 2003 or had not attained age 50 before January 1, 2003. In addition, and without limiting the generality of the foregoing and to the extent permissible by any insurance carrier or vendor applicable to the New Plan, (i) to the extent a Saturn Employee becomes eligible to participate in a New Plan, such Saturn Employee shall be immediately eligible to participate, without any waiting time, in any and all New Plans to the extent coverage under such New Plan is comparable to the Saturn Plan or Saturn Foreign Plan in which such Saturn Employee participated immediately before the consummation of the Mergers (such plans, collectively, the “Old Plans”), and (ii) (x) for purposes of each New Plan providing medical, dental, pharmaceutical or vision benefits to any Saturn Employee, the Saturn Merger Surviving Corporation shall cause all pre-existing condition exclusions and actively-at-work requirements of such New Plan to be waived for such Saturn Employee and his or her covered dependents, unless such conditions would not have been waived under Old Plan of Saturn or its Subsidiaries in which such Saturn Employee participated immediately prior to the Initial Effective Time, and (y) the Saturn Merger Surviving Corporation shall cause any eligible expenses incurred by such Saturn Employee and his or her covered dependents during the portion of the plan year of the Old Plan ending on the date such employee’s participation in the corresponding New Plan begins to be taken into account under such New Plan for purposes of satisfying all deductible, coinsurance and maximum out-of-pocket requirements applicable to such employee and his or her covered dependents for the applicable plan year as if such amounts had been paid in accordance with such New Plan.
 
(k) Prior to the Closing, the Saturn Board, or an appropriate committee of non-employee directors thereof, shall adopt a resolution consistent with the interpretive guidance of the SEC so that the disposition by any officer or director of Saturn or acquisition by any person who becomes an officer or director of the Saturn Merger Surviving Corporation as of the Initial Effective Time, in each case, who is a covered person of Saturn or will be a covered person of the Saturn Merger Surviving Corporation for purposes of Section 16 of the Exchange Act and the rules and regulations thereunder (“Section 16”) of shares of Saturn Common Stock, Saturn Options or other equity awards of Saturn or shares of Saturn Merger Surviving Corporation Common Stock, Saturn Merger Surviving Corporation options or other equity awards of Saturn Merger Surviving Corporation, as applicable, pursuant to, or in connection with, this Agreement and the Mergers shall be an


A-52


Table of Contents

exempt transaction for purposes of Section 16. Prior to the Closing, the Mercury Board, or an appropriate committee of non-employee directors thereof, shall adopt a resolution consistent with the interpretive guidance of the SEC so that the disposition by any officer or director of Mercury who is a covered person of Mercury for purposes of Section 16 of shares of Mercury Common Stock, Mercury options or other Mercury equity awards pursuant to, or in connection with, this Agreement and the Mergers shall be an exempt transaction for purposes of Section 16.
 
(l) Notwithstanding anything in this Section 6.9 to the contrary, nothing contained herein, whether express or implied, shall be treated as an amendment or other modification of any Saturn Plan or Mercury Plan, or shall limit the right of the Saturn Merger Surviving Corporation or Mercury to amend, terminate or otherwise modify any Saturn Plan or Mercury Plan following the Effective Time. If (i) a Person other than the parties hereto makes a claim or takes other action to enforce any provision in this Agreement as an amendment to any Saturn Plan or Mercury Plan, and (ii) such provision is deemed to be an amendment to such Saturn Plan or Mercury Plan even though not explicitly designated as such in this Agreement, then, solely with respect to such Saturn Plan or Mercury Plan, such provision shall lapse retroactively and shall have no amendatory effect with respect thereto.
 
(m) The parties acknowledge and agree that all provisions contained in this Section 6.9 are included for the sole benefit of the parties hereto, and that nothing in this Agreement, whether express or implied, shall create any third party beneficiary or other rights (i) in any other Person, including any employees or former employees of Saturn or its Subsidiaries, any participant in any Mercury Plan, or any dependent or beneficiary thereof, or (ii) to continued employment with the Saturn Merger Surviving Corporation or any of its Affiliates.
 
(n) With respect to any Saturn Employees based outside of the United States, the Saturn Merger Surviving Corporation’s obligations under this Section 6.9 shall be modified to the extent necessary to comply with applicable Laws of the foreign countries and political subdivisions thereof in which such Saturn Employees are based.
 
(o) Saturn agrees to consult in good faith with Mercury regarding material communications to Saturn Employees that describe the impact of the consummation of the transactions contemplated under this Agreement on Saturn Plans and the Employment Agreements.
 
6.10 Financing.
 
(a) Mercury shall use its reasonable best efforts to take, or cause to be taken, all actions and to do, or cause to be done, all things necessary, proper or advisable to consummate and obtain the Financing on the terms and conditions described in the Commitment Letter, including using reasonable best efforts to (i) maintain in effect the Commitment Letter, (ii) negotiate definitive agreements with respect thereto on terms and conditions (including the “flex” provisions) contemplated by the Commitment Letter (any such agreements the “Financing Definitive Agreements”), and execute and deliver to Saturn a copy thereof as promptly as practicable (and no later than one (1) Business Day) after such execution, (iii) satisfy on a timely basis all conditions applicable to the Financing in the Commitment Letter or the Financing Definitive Agreements that are within the control of Mercury and comply with its obligations thereunder, (iv) consummate the Financing at or prior to the Closing; provided, that under no circumstances shall Mercury or any of its Subsidiaries be required to issue, or permit Saturn or any of its Subsidiaries to issue, any equity or debt securities, incur, or permit Saturn or any of its Subsidiaries to incur, Indebtedness (other than pursuant to the Financing) or sell, dispose or otherwise transfer, or permit Saturn or any of its Subsidiaries to sell, dispose or otherwise transfer, any assets in order to satisfy any conditions in the Commitment Letter or in order to arrange or obtain any Financing and (v) enforce its rights under the Commitment Letter or the Financing Definitive Agreements in the event of a breach by the financing sources that impedes or delays the Closing, including seeking specific performance of the parties thereunder. In the event that all conditions to the Commitment Letter or the Financing Definitive Agreements have been satisfied or, upon funding will be satisfied, Mercury shall use its reasonable best efforts to cause the lenders and the other Persons providing such Financing to fund on the Closing Date the Financing required to consummate the Mergers and the other transactions contemplated by this Agreement (including by taking enforcement action, including seeking specific performance, to cause such lenders and the other Persons providing such Financing to fund such Financing). Mercury shall have the right


A-53


Table of Contents

from time to time to amend, replace, supplement or otherwise modify, or waive any of its rights under, the Commitment Letter or the Financing Definitive Agreements and/or substitute other debt or equity financing for all or any portion of the Financing from the same and/or alternative financing sources; provided, that any such amendment, replacement, supplement or other modification to or waiver of any provision of the Commitment Letter or the Financing Definitive Agreements that amends the Financing and/or substitution of all or any portion of the Financing shall not (A) expand upon the conditions precedent or contingencies to the funding on the Closing Date of the Financing as set forth in the Commitment Letter or the Financing Definitive Agreements or (B) prevent or impede or materially delay the consummation of the Mergers and the other transactions contemplated by this Agreement. Mercury shall be permitted to reduce the amount of Financing under the Commitment Letter or the Financing Definitive Agreements in its reasonable discretion; provided, that Mercury shall not reduce the Financing to an amount committed below the amount that is required, together with the Repayment Amount and the financial resources of Mercury, including cash on hand and marketable securities, to consummate the Mergers; and provided, further, that such reduction shall not (x) expand upon the conditions precedent or contingencies to the funding on the Closing Date of the Financing as set forth in the Commitment Letter or the Financing Definitive Agreements or (y) prevent or materially impede or materially delay the consummation of the Mergers and the other transactions contemplated by this Agreement. If any portion of the Financing becomes unavailable or Mercury becomes aware of any event or circumstance that makes any portion of the Financing unavailable, in each case, on the terms and conditions (including the “flex” provisions) contemplated in the Commitment Letter or the Financing Definitive Agreements and such portion is reasonably required to fund the aggregate Cash Consideration, Mercury shall use its reasonable best efforts to arrange and obtain alternative debt financing from the same and/or alternative financial institutions in an amount sufficient to consummate the transactions contemplated by this Agreement, upon terms and conditions not materially less favorable, in the aggregate, to Mercury or the Saturn Merger Surviving Corporation than those in the Commitment Letter or the Financing Definitive Agreements as promptly as practicable following the occurrence of such event. Mercury shall give Saturn prompt oral and written notice (but in any event not later than one (1) Business Day after the occurrence) of any material breach by any party to the Commitment Letter or the Financing Definitive Agreements or of any condition not likely to be satisfied, in each case, of which Mercury has Knowledge, any termination of the Commitment Letter or the Financing Definitive Agreements. Mercury shall keep Saturn informed on a reasonably current basis of the status of its efforts to consummate the Financing. For the avoidance of doubt, the syndication of the Financing to the extent permitted by the Commitment Letter shall not be deemed to violate Mercury’s obligations under this Agreement.
 
(b) Saturn shall provide, and shall cause its Subsidiaries, and shall use its reasonable best efforts to cause each of its and their respective Representatives, including legal, tax, regulatory and accounting, to provide all cooperation reasonably requested by Mercury in connection with the Financing or any alternate debt financing or debt securities issuance in connection with the financing of the Mergers (collectively the “Financing Arrangements”) (provided, that such requested cooperation does not unreasonably interfere with the ongoing operations of Saturn and its Subsidiaries), including (i) providing financial and other information relating to Saturn and its Subsidiaries to Mercury and the lenders and other financial institutions and investors that are or may become parties to the Financing Arrangements and to any underwriters, initial purchasers or placement agents in connection with the Financing Arrangements (the “Financing Parties”) that is customary for such financing or reasonably necessary for the completion of the Financing by the Financing Parties, including information regarding the business, operations, financial projections and prospects of Saturn and its Subsidiaries that is customary for such financing or reasonably necessary for the completion of the Financing by the Financing Parties, (ii) participating and causing senior management of Saturn to participate in a reasonable number of meetings (including customary one-on-one meetings) with any Financing Parties and other presentations, road shows, drafting sessions, due diligence sessions (including accounting due diligence sessions) and sessions with the rating agencies as are reasonably necessary for the completion of the Financing by the Financing Parties, (iii) assisting in the preparation of (A) any customary offering documents, bank information memoranda, Forms 8-K, registration statements, prospectuses and similar documents (including all historical and pro forma financial statements and information regarding Saturn and its Subsidiaries that is required by Regulations S-K and S-X to be included or incorporated by reference in a registration statement)


A-54


Table of Contents

for any of the Financing Arrangements or offering of debt securities in connection therewith, and (B) materials for rating agency presentations, (iv) cooperating with the marketing efforts for any of the Financing Arrangements (including consenting to the use of Saturn’s and its Subsidiaries’ logos; provided that such logos are used solely in a manner that is not intended to or reasonably likely to harm or disparage Saturn or its Subsidiaries or the reputation or goodwill of Saturn or any of its Subsidiaries), (v) assisting in the preparation of and executing and delivering (or using reasonable best efforts to obtain from its advisors), and causing its Subsidiaries to execute and deliver (or use reasonable best efforts to obtain from its advisors), (A) credit agreements and other loan documents, underwriting or note purchase agreements, indentures, currency or interest hedging agreements and other contracts in connection with any of the Financing Arrangements (collectively, the “Financing Documents”), customary certificates (including a certificate of the principal financial officer of Saturn or any Subsidiary with respect to solvency matters), legal opinions or other documents and instruments relating to guarantees and other matters ancillary to the Financing as may be reasonably requested by Mercury in connection with any of the Financing Arrangements and other documents required to be delivered under the Financing Documents and (B) the amendment of any of Saturn’s or its Subsidiaries’ existing credit agreements, currency or interest hedging agreements, or other agreements, in each case, on terms satisfactory to Mercury and that are reasonably requested by Mercury in connection with any of the Financing Arrangements; provided, that no obligation of Saturn or any of its Subsidiaries under any such agreements or amendments shall be effective until the Closing and; provided, further, that Saturn may reasonably deny such request, (vi) using its reasonable best efforts, as appropriate, to have its independent accountants provide their reasonable cooperation and assistance, including providing customary comfort letters to the underwriters in connection with the initial purchase of any securities in connection with any Financing Arrangements and providing customary consents to inclusion of their audit reports in registration statements of Mercury or Saturn, (vii) using its reasonable best efforts to permit any cash and marketable securities of Saturn and its Subsidiaries to be made available to Mercury at the Closing, (viii) providing authorization letters to the Financing Parties authorizing the distribution of information to prospective lenders or investors and containing a representation to the Financing Parties that the public side versions of such documents, if any, do not include material nonpublic information about Saturn or its Affiliates or securities, (ix) using its reasonable best efforts to ensure that the Financing Parties benefit from the existing lending relationships of Saturn and its Subsidiaries, (x) cooperating reasonably with the Financing Parties’ due diligence investigation of Saturn and its subsidiaries, including due diligence performed by any Financing Parties and their respective counsel in connection with any of the Financing Arrangements, to the extent customary and reasonable and to the extent not unreasonably interfering with the business of Saturn and (xi) at the request of Mercury, use its reasonable best efforts to file a registration statement on Form S-3 with respect to a guarantee by Saturn of Indebtedness of Mercury which becomes automatically effective which registers Saturn’s issuance or guarantee of the debt securities to be issued in connection with any Financing Arrangements, which guarantees shall not be effective prior to and only upon the Closing; provided that in no event shall Saturn be required to take any actions that would encumber any of its assets prior to the consummation of the Mergers or that would result in a breach of any of its Contracts; and provided, further, that until the Subsequent Effective Time occurs, neither Saturn nor any of its Subsidiaries shall (x) be required to pay any commitment or other similar fee, (y) have any liability or any obligation under any credit agreement or any related document or any other agreement or document related to the Financing (or alternative financing that Mercury may raise in connection with the transactions contemplated by this Agreement) or (z) be required to incur any other liability in connection with the Financing (or any alternative financing that Mercury may raise in connection with the transactions contemplated by this Agreement) unless reimbursed or reasonably satisfactorily indemnified by Mercury.
 
(c) Mercury (i) shall promptly, upon request by Saturn, reimburse Saturn for all reasonable and documented out-of-pocket costs (including reasonable attorneys’ fees) to the extent incurred by Saturn, any of its Subsidiaries or their respective Representatives in connection with the cooperation of Saturn and its Subsidiaries contemplated by this Section 6.10, (ii) acknowledges and agrees that Saturn, its Subsidiaries and their respective Representatives shall not have any responsibility for, or incur any liability to any Person under any of the Financing Arrangements that Mercury may request in connection with the transactions contemplated by this Agreement and (iii) shall indemnify and hold harmless Saturn, its Subsidiaries and their respective Representatives from and against any and all losses, damages, claims, costs or expenses suffered or incurred


A-55


Table of Contents

by any of them in connection with any of the Financing Arrangements or Financing Documents and any information used in connection therewith, other than with respect to any information provided by Saturn or any of its Subsidiaries, except in the event that such losses, damages, claims, costs or expenses arose out of or result from the willful misconduct or gross negligence of Saturn, its Subsidiaries or their respective Representatives.
 
(d) In the event that the Commitment Letter is, or the Financing Definitive Agreements are amended, replaced, supplemented or otherwise modified, including as a result of obtaining alternative financing in accordance with Section 6.10(a), or if Mercury substitutes other financing for all or a portion of the Financing, each of Mercury and Saturn shall comply with its covenants in Sections 6.10(a) and (b) with respect to the Commitment Letter or the Financing Definitive Agreements, as so amended, replaced, supplemented or otherwise modified and with respect to such other financing to the same extent that Mercury and Saturn would have been obligated to comply with respect to the Financing and the provisions in Sections 1.2, 8.1(b)(ii) and 10.11 relating to the Commitment Letter or the Financing Definitive Agreements and the Financing shall be deemed to refer to the Commitment Letter or the Financing Definitive Agreements as so amended, replaced, supplemented or otherwise modified and to such other financing, as applicable.
 
6.11 Takeover Statutes.  If any Takeover Statute is or may become applicable to the Mergers or the other transactions contemplated by this Agreement, Mercury and the Mercury Board or Saturn and the Saturn Board, as the case may be, shall grant all such approvals and take all such actions as are necessary or advisable so that such transactions may be consummated as promptly as practicable on the terms contemplated by this Agreement and otherwise act to eliminate or minimize the effects of such statute, regulation or provision in Mercury’s certificate of incorporation or bylaws or Saturn’s certificate of incorporation or bylaws, as the case may be on such transactions.
 
6.12 Transaction Litigation.  Each of Mercury and Saturn shall cooperate with the other in the defense or settlement of any litigation relating to the transactions contemplated by this Agreement against (a) Saturn, any of its Subsidiaries and/or its directors or officers, or (b) Mercury, any of its Subsidiaries and/or its directors or officers. Neither Saturn nor any of its Subsidiaries shall agree to any settlement thereof without the prior written consent of Mercury.
 
6.13 NYSE Listing.  Saturn shall use reasonable best efforts to cause the shares of Saturn Merger Surviving Corporation Common Stock issuable to shareholders of Mercury and Saturn in the Mergers and such other shares of Saturn Merger Surviving Corporation Common Stock to be reserved for issuance upon exercise or settlement of options and other equity awards of Mercury or Saturn to be approved for listing on the NYSE, subject to official notice of issuance, prior to the Subsequent Effective Time.
 
6.14 Overseas Financing.  At the Closing, (a) Mercury will cause one or more non-U.S. Subsidiaries of Mercury (the “Mercury Overseas Subsidiaries”) to lend up to $9.4 billion, in the aggregate (such amount, as determined by Mercury in its discretion, the “Repayment Amount”), to Saturn Holdings BV and Saturn Intl CV and (b) Saturn will cause Saturn Holdings BV and Saturn Intl CV to pay the Repayment Amount to Saturn and Saturn Sub in satisfaction of such portion of the Intercompany Notes as equals the amount of such payment (for these purposes, translating currencies at the spot rate in effect on the date of such payment); it being understood that, for administrative convenience, the Mercury Overseas Subsidiaries may advance the Repayment Amount directly to the Exchange Agent, in which case Saturn, Saturn Sub, Saturn Holdings BV and Saturn Intl CV will issue appropriate letters of direction confirming such payments. The lending of the Repayment Amount from the Mercury Overseas Subsidiaries to Saturn Holdings BV and Saturn Intl CV shall be evidenced by notes in form and substance reasonably satisfactory to Mercury.
 
6.15 Convertible Preferred Stock Conversion.  Promptly following the date hereof, Saturn shall, or shall cause the transfer agent under the Convertible Preferred Stock to, send any required notice to each holder of such stock in accordance with Section 10 of Annex A of the certificate of incorporation of Saturn and the other applicable provisions of the certificate of incorporation of Saturn and applicable Law and Saturn shall otherwise comply with Annex A of the certificate of incorporation of Saturn; provided, that any such notice shall be subject to the approval of Mercury (which approval shall not be unreasonably withheld or delayed).


A-56


Table of Contents

6.16 Dividends.  After the date of this Agreement, each of Mercury and Saturn shall coordinate with the other the payment of dividends with respect to Mercury Common Stock and Saturn Common Stock and the record dates and payment dates relating thereto, it being the intention of the parties that holders of Mercury Common Stock and Saturn Common Stock shall not receive two dividends, or fail to receive one dividend, for any single calendar quarter with respect to their shares of Mercury Common Stock, Saturn Common Stock or any shares of Saturn Merger Surviving Corporation Common Stock that any such holder receives in exchange for such shares of Saturn Common Stock or Mercury Common Stock in the Mergers.
 
6.17 Tax-Free Qualification.  Each of Saturn and Mercury shall (i) use its reasonable best efforts to and to cause each of its Subsidiaries to cause the Mercury Merger to qualify as a reorganization within the meaning of Section 368(a) of the Code and (ii) use its reasonable best efforts not to take any action that will cause the retention by Saturn shareholders of a portion of each share of Saturn Merger Surviving Corporation Common Stock to be taxable.
 
6.18 Tax Treatment of Specified Subsidiaries.  Prior to the Closing, Saturn and Mercury will take such actions or steps as Saturn and Mercury mutually agree are commercially reasonable and practicable to cause DJT Partners, LP to be disregarded as an entity separate from Saturn for United States federal income tax purposes, in which case, at the Initial Effective Time, all shares of Saturn Common Stock held by DJT Partners, LP shall be cancelled and extinguished without any conversion thereof; provided that such steps would not be reasonably likely to (i) impair the ability of Saturn to perform its obligations under this Agreement in any material respect or (ii) prevent or materially delay or impair the consummation of the Mergers or the other transactions contemplated by this Agreement.
 
6.19 Tax Representation Letters.  Each of Mercury and Saturn shall use its reasonable best efforts to deliver to Fried, Frank, Harris, Shriver & Jacobson LLP (“Fried Frank”) a tax representation letter, dated as of the Closing Date and signed by an officer of Mercury or Saturn, as the case may be, containing representations as shall be reasonably necessary or appropriate to enable Fried Frank to render the opinion described in Section 7.2(e) of this Agreement (each a “Fried Frank Tax Representation Letter”).
 
6.20 Environmental Matters.  To the extent that ISRA applies to the transactions contemplated by this Agreement, prior to the Closing, each of Mercury and Saturn, as the case may be, shall use its reasonable best efforts to take all actions to achieve Compliance with ISRA with respect to all real property owned, leased or operated by Mercury or Saturn located in the State of New Jersey that are considered “industrial establishments” under the New Jersey Industrial Site Recovery Act, N.J.S.A. 13:1K-6 et seq. (“ISRA” and all such properties, the “New Jersey Properties”), or to obtain a Remediation Agreement (as such term is defined under ISRA) with respect to all New Jersey Properties. Without limiting the generality of the foregoing, each of Mercury and Saturn, as the case may be, shall use its reasonable best efforts to:
 
(a) make all filings required by the NJDEP or ISRA in order to achieve Compliance with ISRA, including, without limitation, a General Information Notice, Preliminary Assessment, Site Investigation, Remedial Investigation Workplan or Remedial Action Workplan; and
 
(b) obtain and post or execute, and thereafter maintain in full force and effect, any remediation funding source required under ISRA to secure the performance of ISRA compliance activities. Any such remediation funding source shall be satisfactory in form and substance to the NJDEP.
 
For purposes of this Agreement, “Compliance with ISRA” shall mean the receipt of a letter or letters from the New Jersey Department of Environmental Protection (the “NJDEP”) or from such third party as is authorized by NJDEP to issue the same (a “Site Professional”) approving a No Further Action Letter and Covenant Not to Sue (as such terms are defined under ISRA), or other written determination by the NJDEP or a Site Professional that (i) that the requirements of ISRA have been satisfied, (ii) that the requirements of ISRA do not apply or (iii) that compliance with ISRA has been waived. Such written authorization may include, but not be limited to any of the expedited compliance options set forth in subchapter 5 of the ISRA regulations (NJAC 7:26B-5.1 et seq.)


A-57


Table of Contents

ARTICLE VII
 
CONDITIONS
 
7.1 Conditions to Obligations of Each Party under this Agreement.  The respective obligations of each party to effect the Mergers shall be subject to the satisfaction or waiver at or prior to the Closing of the following conditions:
 
(a) Shareholder Approval.  The Saturn Shareholder Approval and the Mercury Shareholder Approval shall have been obtained.
 
(b) HSR Act; Foreign Laws.  (i) The waiting period (and any extension thereof) applicable to the Mergers under the HSR Act shall have been terminated or expired, (ii) the European Commission shall have approved the Mergers under the EC Merger Regulation, and (iii) all waiting periods (and any extensions thereof) set forth in Section 7.1(b) of the Mercury Disclosure Letter that are required to be terminated or expired prior to the Closing shall have terminated or expired, and all approvals set forth in Section 7.1(b) of the Mercury Disclosure Schedule required to be obtained prior to the Closing shall have been obtained.
 
(c) No Order.  No Governmental Entity of competent jurisdiction in the United States, the European Union or any jurisdiction listed in Section 7.1(c) of the Mercury Disclosure Letter (each such jurisdiction an “Applicable Jurisdiction”) shall have enacted, issued, promulgated, enforced or entered any decision, injunction, decree, ruling, Law or Order (whether temporary, preliminary or permanent) that is in effect and enjoins or otherwise prohibits or makes illegal the consummation of either of the Mergers.
 
(d) Effectiveness of the Registration Statement.  The Registration Statement shall have been declared effective by the SEC under the Securities Act. No stop order suspending the effectiveness of the Registration Statement shall have been issued by the SEC and be in effect and no Proceeding for that purpose shall be pending.
 
(e) NYSE Listing.  The shares of Saturn Merger Surviving Corporation Common Stock issuable to the shareholders of Saturn and Mercury in the Mergers shall have been approved for listing on the NYSE, subject to official notice of issuance.
 
7.2 Conditions to Mercury’s Obligations.  The obligations of Mercury to effect the Mergers are also subject to the satisfaction or waiver by Mercury at or prior to the Closing of the following conditions:
 
(a) Representations and Warranties.  (i) Each of the representations and warranties of Saturn, Merger Sub 1 and Merger Sub 2 set forth in 3.5(a), (b), (d) and (e) shall be true and correct other than in de minimis respects (with respect to the aggregate outstanding shares of Saturn Common Stock on a fully diluted basis and Convertible Preferred Stock) as of the date hereof and as of the Closing Date, as if made as of such date (except for representations and warranties in such Sections made as of a specified date, which shall be measured only as of such specified date) (ii) the representations and warranties of Saturn, Merger Sub 1 and Merger Sub 2 set forth in Section 3.1, Section 3.3 and Section 3.25 shall be true and correct in all material respects as of the date hereof and (iii) each of the other representations and warranties of Saturn, Merger Sub 1 and Merger Sub 2 in this Agreement shall be true and correct (without regard to any qualifications as to materiality or Saturn Material Adverse Effect (or any correlative term) contained in such representations and warranties) as of the date hereof and as of the Closing Date, as if made as of such date, except (x) for representations and warranties made as of a specified date, which shall be measured only as of such specified date and (y) where the failure to be true and correct, individually or in the aggregate, has not had and would not reasonably be expected to have, a Saturn Material Adverse Effect. Mercury shall have received a certificate, dated the date of the Closing and signed by a senior executive officer of Saturn, to the foregoing effect.
 
(b) Agreements and Covenants.  Saturn shall have performed or complied in all material respects with all material agreements and covenants required by this Agreement to be performed or complied with by it on or prior to the Closing. Mercury shall have received a certificate, dated the date of the Closing and signed by a senior executive officer of Saturn, to the foregoing effect.


A-58


Table of Contents

(c) Saturn Material Adverse Effect.  Since the date of this Agreement there shall not have occurred any Event or Events that have had, or would be reasonably expected to have, individually or in the aggregate, a Saturn Material Adverse Effect. Mercury shall have received a certificate, dated the date of the Closing and signed by a senior executive officer of Saturn, to the foregoing effect.
 
(d) Consents and Approvals.  The Regulatory Divestitures shall not result in a Burdensome Condition.
 
(e) Tax Opinion.  Mercury shall have received the written opinion of Fried Frank or other counsel reasonably satisfactory to Mercury, dated the Closing Date, to the effect that the Mercury Merger will be treated for United States federal income tax purposes as a reorganization within the meaning of Section 368(a) of the Code. In rendering such opinion, counsel to Mercury shall be entitled to rely upon assumptions, representations, warranties and covenants, including those contained in this Agreement and in the Fried Frank Tax Representation Letters described in Section 6.19 of this Agreement.
 
7.3 Conditions to Saturn’s, Merger Sub 1’s and Merger Sub 2’s Obligations.  The obligations of Saturn, Merger Sub 1 and Merger Sub 2 to effect the Mergers are also subject to the satisfaction or waiver by Saturn at or prior to the Closing of the following conditions:
 
(a) Representations and Warranties.  (i) Each of the representations and warranties of Mercury set forth in Section 4.5(a), (b), (d) and (e) shall be true and correct other than in de minimis respects (with respect to the aggregate outstanding shares of Mercury Common Stock on a fully diluted basis) as of the date hereof and as of the Closing Date, as if made as of such date (except for representations and warranties in such Sections made as of a specified date, which shall be measured only as of such specified date), (ii) the representations and warranties of Mercury set forth in Section 4.1 and Section 4.3 shall be true and correct in all material respects as of the date hereof and (ii) each of the other representations and warranties of Mercury in this Agreement shall be true and correct (without regard to any qualifications as to materiality or Mercury Material Adverse Effect (or any correlative term) contained in such representations and warranties) as of the date hereof and as the Closing Date, as if made as of such date, except (x) for representations and warranties made as of a specified date, which shall be measured only as of such specified date and (y) where the failure to be true and correct, individually or in the aggregate, has not had and would not reasonably be expected to have, a Mercury Material Adverse Effect. Saturn shall have received a certificate, dated the date of the Closing and signed by a senior executive officer of Mercury, to the foregoing effect.
 
(b) Agreements and Covenants.   Mercury shall have performed or complied in all material respects with all material agreements and covenants required by this Agreement to be performed or complied with by it on or prior to the Subsequent Effective Time. Saturn shall have received a certificate, dated the date of the Closing and signed by a senior executive officer of Mercury, to the foregoing effect.
 
(c) Mercury Material Adverse Effect.  Since the date of this Agreement, there shall not have occurred any Event or Events that have had, or would reasonably be expected to have, individually or in the aggregate, a Mercury Material Adverse Effect. Saturn shall have received a certificate, dated the date of the Closing and signed by a senior executive officer of Mercury, to the foregoing effect.
 
ARTICLE VIII
 
TERMINATION AND EXPENSES
 
8.1 Termination.  Except as specified herein, this Agreement may be terminated and the Mergers may be abandoned at any time prior to the Closing, whether before or after the receipt of the Saturn Shareholder Approval or the Mercury Shareholder Approval:
 
(a) by mutual written consent of Saturn and Mercury in each case duly authorized by their respective Boards of Directors;


A-59


Table of Contents

(b) by either Saturn or Mercury:
 
(i) if any Governmental Entity of competent jurisdiction of an Applicable Jurisdiction shall have issued any order, decree, ruling or injunction or taken any other action permanently restraining, enjoining or otherwise prohibiting the consummation of the Mergers and such order, decree, ruling or injunction or other action shall have become final and, in the United States, nonappealable, or if there shall be adopted following the date of execution of this Agreement any Law in the United States, the European Union or any Applicable Jurisdiction that makes consummations of the Mergers illegal or otherwise prohibited; provided, however, that the party seeking to terminate this Agreement pursuant to this clause (b)(i) has fulfilled its obligations under Section 6.5;
 
(ii) if the Mergers shall not have been consummated on or before 5:00 p.m., New York time, on December 8, 2009 (such date the “Initial End Date”); provided, that if on the Initial End Date (x) any of the conditions set forth in Section 7.1(b), 7.1(c) or 7.2(d) shall not have been satisfied but all other conditions set forth in Article VII shall have been satisfied or waived or shall then be capable of being satisfied or (y) the proceeds of the Financing are not then available to Mercury in full pursuant to the Commitment Letter (or if Financing Definitive Agreements have been entered into, pursuant to such Financing Definitive Agreements) but all of the conditions set forth in Article VII shall have been satisfied or waived or shall then be capable of being satisfied, then the Initial End Date shall be automatically extended to 5:00 p.m., New York time, on March 8, 2010. As used in this Agreement, the term “End Date” shall mean the Initial End Date, unless the Initial End Date has been extended pursuant to the foregoing proviso, in which case, the term “End Date” shall mean the date to which the Initial End Date has been so extended. Notwithstanding the foregoing, the right to terminate this Agreement under this Section 8.1(b)(ii) shall not be available to any party whose failure to fulfill any of its covenants or agreements under this Agreement has been the principal cause of, or resulted in, the failure of the Mergers to occur on or before the End Date; or
 
(iii) (A) (x) in the event that any of the representations or warranties of the other party (or by Merger Sub 1 or Merger Sub 2 in the case of a termination by Mercury) was or becomes inaccurate and, as a result of any such inaccuracy or inaccuracies, the condition set forth in Section 7.2(a) or Section 7.3(a), as applicable, would not then be capable of being satisfied or (y) in the event of any breach or breaches by the other party (or by Merger Sub 1 or Merger Sub 2 in the case of a termination by Mercury) of any covenant or other agreement of the other party (or by Merger Sub 1 or Merger Sub 2 in the case of a termination by Mercury) contained in this Agreement and, as a result of such breach or breaches, the condition set forth in Section 7.2(b) or Section 7.3(b), as applicable, would not then be capable of being satisfied (in the case of clauses (x) or (y), such other party, a “Condition Failure Party”), and (B) any such breaches or inaccuracies are not curable, or, if curable have not been cured by the End Date; provided, that a party shall not have the right to terminate this Agreement pursuant to this Section 8.1(b)(iii) if it is then a Condition Failure Party;
 
(c) by Mercury if (i) a Change in the Saturn Recommendation shall have occurred, whether or not permitted by Section 6.4, (ii) following the date any bona fide Acquisition Proposal for Saturn or any material modification thereto is first publicly announced, disclosed or otherwise made known prior to the time at which Saturn receives the Saturn Shareholder Approval, Saturn fails to issue a press release that expressly reaffirms the Saturn Recommendation within ten (10) Business Days following Mercury’s written request to do so (which request may be made by Mercury one time following any such Acquisition Proposal or any material modifications thereto), (iii) any tender offer or exchange offer constituting an Acquisition Proposal for Saturn is commenced or materially modified by any third party with respect to the outstanding Saturn Common Stock prior to the time at which Saturn receives the Saturn Shareholder Approval, and the Saturn Board shall not have recommended that Saturn’s shareholders reject such tender offer or exchange offer and not tender their Saturn Common Stock into such tender offer or exchange offer within ten (10) Business Days after commencement or material modification of such tender offer or exchange offer, unless Saturn has issued a press release that expressly reaffirms the Saturn Recommendation within such ten (10) Business Day period, (iv) Saturn or the Saturn Board approves, endorses, recommends, adopts or enters into any Acquisition Proposal for Saturn or any Saturn


A-60


Table of Contents

Acquisition Contract, whether or not permitted by Section 6.4, (v) Saturn shall have materially breached its obligations under Section 6.4, (vi) Saturn shall have materially breached its obligations under Section 6.2(b), or (vii) Saturn or the Saturn Board announces, resolves or proposes to do any of the foregoing, whether or not permitted by Section 6.4; provided that Mercury shall no longer be entitled to terminate this Agreement pursuant to this Section 8.1(c) after the earlier of (A) fifteen (15) Business Days after the first day upon which Mercury is entitled to terminate this Agreement pursuant to this Section 8.1(c) or (B) the Saturn Shareholder Approval having been obtained at the Saturn Shareholder Meeting.
 
(d) by either Mercury or Saturn if (i) the Saturn Shareholder Meeting (or any postponement or adjournment thereof) shall have concluded and the Saturn Shareholder Approval shall not have been obtained or (ii) the Mercury Shareholder Meeting (or any postponement or adjournment thereof) shall have concluded and the Mercury Shareholder Approval shall not have been obtained;
 
(e) by Saturn if (i) a Change in the Mercury Recommendation shall have occurred, whether or not permitted by Section 6.4, (ii) following the date of any bona fide Acquisition Proposal for Mercury or any material modification thereto is first publicly announced, disclosed or otherwise made known prior to the time at which Mercury receives the Mercury Shareholder Approval, Mercury fails to issue a press release that expressly reaffirms the Mercury Recommendation within ten (10) Business Days following Saturn’s written request to do so (which request may be made by Saturn one time following any such Acquisition Proposal or any material modifications thereto), (iii) any tender offer or exchange offer constituting an Acquisition Proposal for Mercury is commenced or materially modified by any third party with respect to the outstanding Mercury Common Stock prior to the time at which Mercury receives the Mercury Shareholder Approval, and the Mercury Board shall not have recommended that Mercury’s shareholders reject such tender offer or exchange offer and not tender their Mercury Common Stock into such tender offer or exchange offer within ten (10) Business Days after commencement or material modification of such tender offer or exchange offer, unless Mercury has issued a press release that expressly reaffirms the Mercury Recommendation within such ten (10) Business Day period, (iv) Mercury or the Mercury Board approves, endorses, recommends, adopts or enters into any Acquisition Proposal for Mercury or any Mercury Acquisition Contract, whether or not permitted by Section 6.4, (v) Mercury shall have materially breached its obligations under Section 6.4, (vi) Mercury shall have materially breached its obligations under Section 6.2(a), or (vii) Mercury or the Mercury Board announces, resolves or proposes to do any of the foregoing, whether or not permitted by Section 6.4; provided that Saturn shall no longer be entitled to terminate this Agreement pursuant to this Section 8.1(e) after the earlier of (A) fifteen (15) Business Days after the first day upon which Saturn is entitled to terminate this Agreement pursuant to this Section 8.1(e) or (B) the Mercury Shareholder Approval having been obtained at the Mercury Shareholder Meeting; or
 
(f) by Saturn, at any time prior to the time at which Saturn receives the Saturn Shareholder Approval, if the Saturn Board determines to enter into a definitive agreement with respect to a Superior Proposal in accordance with Section 6.4(b)(i)(D), provided that it pays to Mercury the Termination Fee concurrently with such termination pursuant to Section 8.3(i).
 
8.2 Notice of Termination; Effect of Termination.
 
(a) A terminating party shall provide written notice of termination to the other party specifying with particularity the reason for such termination, and any such termination in accordance with Section 8.1 shall be effective immediately upon delivery of such written notice to the other party.
 
(b) In the event of termination of this Agreement by any party as provided in Section 8.1, this Agreement shall forthwith become void and there shall be no liability or obligation on the part of any party except with respect to this Section 8.2, the penultimate sentence of Section 6.3, Section 6.10(c), Section 8.3 and Article X which shall remain in full force and effect; provided, however, that, except as set forth in Section 8.3(d), a party may seek to recover reliance damages caused by a Willful and Material Breach of this Agreement by another party of any of its representations, warranties, covenants or other agreements set forth in this Agreement.


A-61


Table of Contents

8.3 Expenses and Other Payments.
 
(a) Except as otherwise provided in this Agreement, including in this Section 8.3, and except with respect to costs and expenses of printing and mailing the Joint Proxy Statement and all filing and other fees paid to the SEC in connection with the Mergers, which shall be borne equally by Saturn and Mercury, each party shall pay its own expenses incident to preparing for, entering into and carrying out this Agreement and the consummation of the transactions contemplated by this Agreement, whether or not the Mergers shall be consummated.
 
(b) If Mercury terminates this Agreement pursuant to Section 8.1(c), then Saturn shall (x) pay Mercury the Termination Fee, in cash, by wire transfer of immediately available funds to an account designated by Mercury, no later than two (2) Business Days after such termination, and (y) reimburse Mercury, in cash, for the Mercury Expenses, by wire transfer of immediately available funds to an account designated by Mercury no later than two (2) Business Days after receipt by Saturn of an invoice from Mercury for the Mercury Expenses.
 
(c) If Saturn terminates this Agreement pursuant to Section 8.1(e), then Mercury shall (x) pay Saturn the Termination Fee, in cash, by wire transfer of immediately available funds to an account designated by Saturn, no later than two (2) Business Days after such termination, and (y) reimburse Saturn, in cash, for the Saturn Expenses by wire transfer of immediately available funds to an account designated by Saturn, no later than two (2) Business Days after receipt by Mercury of an invoice from Saturn for the Saturn Expenses.
 
(d) If (i) all of the conditions set forth in Sections 7.1 and 7.2 shall have been satisfied or waived (other than those conditions that by their terms are to be satisfied at the Closing, provided that such conditions shall have been capable of being satisfied as of the date of termination of this Agreement), (ii) the Mergers shall not have been consummated on or prior to the End Date by reason of the proviso set forth in Section 1.2, and (iii) Saturn or Mercury terminates this Agreement pursuant to Section 8.1(b)(ii), then Mercury shall (x) pay to Saturn the Financing Termination Fee, in cash, by wire transfer of immediately available funds, to an account designated by Saturn, in the case of termination by Saturn, no later than two (2) Business Days after such termination, and in the case of termination by Mercury, concurrently with such termination, and (y) reimburse Saturn in cash for the Saturn Expenses by wire transfer of immediately available funds to an account designated by Saturn, no later than two (2) Business Days after receipt by Mercury of an invoice from Saturn for the Saturn Expenses. Saturn agrees that notwithstanding anything in this Agreement, the remedy provided for in the prior sentence shall be the sole and exclusive remedy of Saturn, its Subsidiaries, shareholders, Affiliates, officers, directors, employees or Representatives against Mercury or any of its Related Persons, Representatives or Affiliates for, and in no event will Saturn or any other such Person seek to recover any other money damages or seek any other remedy based on a claim in law or equity with respect to, (A) any loss suffered as a result of the failure of the Mergers to be consummated, (B) the termination of this Agreement, (C) any liabilities or obligations arising under this Agreement, or (D) any claims or actions arising out of or relating to any breach, termination or failure of or under this Agreement, in each case, with respect to or as a result of any failure to seek or obtain the proceeds of the Financing or any alternative financing and any event related thereto.
 
(e) If either Mercury or Saturn terminates this Agreement pursuant to Section 8.1(b)(ii) or Section 8.1(d)(i) or Mercury terminates this Agreement pursuant to Section 8.1(b)(iii), and (i) in the case of a termination pursuant to Section 8.1(d)(i), there shall have been publicly announced, disclosed or otherwise made known an Acquisition Proposal for Saturn on or after the date of this Agreement and prior to the Saturn Shareholder Meeting; or in the case of a termination pursuant to Section 8.1(b)(ii) or Section 8.1(b)(iii), an Acquisition Proposal shall have been made for Saturn on or after the date of this Agreement and prior to such termination, whether or not publicly announced, disclosed or otherwise made known and (ii) within twelve (12) months after such termination, Saturn enters into a definitive agreement with respect to or consummates any Acquisition Proposal (provided, that, for purposes of this clause (ii), any reference in the definition of Acquisition Proposal to 15% shall be deemed to be a reference to 50%), then on the earliest of (A) the date of entering into such definitive agreement or (B) the closing or other consummation of such Acquisition Proposal, Saturn shall pay Mercury the Termination Fee, in cash, by wire transfer of immediately available funds to an


A-62


Table of Contents

account designated by Mercury and, in addition, if no obligation to reimburse Mercury Expenses has previously arisen under Section 8.3(g), Saturn shall reimburse Mercury in cash for the Mercury Expenses by wire transfer of immediately available funds to an account designated by Mercury no later than two (2) Business Days after receipt by Saturn of an invoice for the Mercury Expenses. Notwithstanding the foregoing, Saturn shall not be required to pay the Termination Fee or the Mercury Expenses to Mercury pursuant to this Section 8.3(e) if this Agreement was terminated pursuant to Section 8.1(b)(ii) and upon such termination, Mercury paid the Financing Termination Fee to Saturn pursuant to Section 8.3(d).
 
(f) If either Mercury or Saturn terminates this Agreement pursuant to Section 8.1(b)(ii) or Section 8.1(d)(ii) or Saturn terminates this Agreement pursuant to Section 8.1(b)(iii), and, in each case, (i) in the case of a termination pursuant to Section 8.1(d)(ii), there shall have been publicly announced, disclosed or otherwise made known an Acquisition Proposal for Mercury on or after the date of this Agreement and prior to the Mercury Shareholder Meeting; or in the case of a termination pursuant to Section 8.1(b)(ii) or Section 8.1(b)(iii), an Acquisition Proposal shall have been made for Mercury on or after the date of this Agreement and prior to such termination, whether or not publicly announced, disclosed or otherwise made known and (ii) within twelve (12) months after such termination Mercury enters into a definitive agreement with respect to or consummates any Acquisition Proposal (provided, that, for purposes of this clause (ii), any reference in the definition of Acquisition Proposal to 15% shall be deemed to be a reference to 50%), then on the earliest of (A) the date of entering into such definitive agreement or (B) the closing or other consummation of such Acquisition Proposal, Mercury shall pay Saturn the Termination Fee, in cash, by wire transfer of immediately available funds to an account designated by Saturn and, in addition, if no obligation to reimburse Saturn Expenses has previously arisen under Section 8.3(h), Mercury shall reimburse Saturn in cash for the Saturn Expenses by wire transfer of immediately available funds to an account designated by Saturn no later than two (2) Business Days after receipt by Mercury of an invoice for the Saturn Expenses.
 
(g) If (i) either Mercury or Saturn terminates this Agreement pursuant to Section 8.1(d)(i), (ii) Mercury terminates this Agreement pursuant to Section 8.1(b)(iii), or (iii) Mercury or Saturn terminates this Agreement pursuant to Section 8.1(b)(ii) and in the case of this clause (iii) any of the conditions set forth in Section 7.2(a), 7.2(b) or 7.2(c) are not then capable of being satisfied, then, in addition to any other obligations of Saturn hereunder, Saturn shall reimburse Mercury in cash for the Mercury Expenses by wire transfer of immediately available funds to an account designated by Mercury, no later than two (2) Business Days after receipt by Saturn of an invoice from Mercury for the Mercury Expenses.
 
(h) If (i) either Mercury or Saturn terminates this Agreement pursuant to Section 8.1(d)(ii), (ii) Saturn terminates this Agreement pursuant to Section 8.1(b)(iii), or (iii) Mercury or Saturn terminates this Agreement pursuant to Section 8.1(b)(ii) and in the case of this clause (iii) any of the conditions set forth in Section 7.3(a), 7.3(b) or 7.3(c) are not then capable of being satisfied and Saturn is not entitled to reimbursement of Saturn Expenses pursuant to 8.3(d), then, in addition to any other obligations of Mercury hereunder, Mercury shall reimburse Saturn in cash for the Saturn Expenses by wire transfer of immediately available funds to an account designated by Saturn, no later than two (2) Business Days after receipt by Mercury of an invoice from Saturn for the Saturn Expenses.
 
(i) If Saturn terminates this Agreement pursuant to Section 8.1(f), then, in addition to any other obligations of Saturn hereunder, Saturn shall pay Mercury the Termination Fee in cash concurrently with such termination, by wire transfer of immediately available funds to an account designated by Mercury, and, in addition, Saturn shall reimburse Mercury, in cash, for the Mercury Expenses by wire transfer of immediately available funds to an account designated by Mercury no later than two (2) Business Days after receipt by Saturn of an invoice for the Mercury Expenses.
 
(j) The parties acknowledge and agree that the agreements contained in this Section 8.3 are an integral part of the transactions contemplated by this Agreement, and that, without these agreements, the parties would not enter into this Agreement. If a party fails to promptly pay the amount due by it pursuant to this Section 8.3, interest shall accrue on such amount from the date such payment was required to be paid pursuant to the terms of this Agreement until the date of payment at the rate of 6% per annum. If, in order to obtain such payment, the other party commences a suit that results in judgment for such party for such amount, the defaulting party


A-63


Table of Contents

shall pay the other party its reasonable costs and expenses (including reasonable attorneys’ fees and expenses) incurred in connection with such suit. Each of the parties further acknowledges that the payment of the amounts by Saturn and Mercury specified in this Section 8.3 is not a penalty, but in each case is liquidated damages in a reasonable amount that will compensate Mercury or Saturn, as the case may be, in the circumstances in which such fees are payable for the efforts and resources expended and the opportunities foregone while negotiating this Agreement and in reliance on this Agreement and on the expectation of the consummation of the transactions contemplated hereby, which amount would otherwise be impossible to calculate with precision. In no event shall Saturn or Mercury, as applicable, be required to pay the Termination Fee more than once.
 
ARTICLE IX
 
DEFINITIONS
 
9.1 Definitions.  For purposes of this Agreement, the following terms, when used in this Agreement with initial capital letters, shall have the respective meanings set forth in this Agreement:
 
Acquired Saturn Employees has the meaning set forth in Section 6.9(a).
 
Acquisition Proposal has the meaning set forth in Section 6.4(e).
 
Adjusted Saturn Performance Award has the meaning set forth in Section 2.4(c).
 
Affiliate of any particular Person means any other Person controlling, controlled by or under common control with such particular Person. For the purposes of this definition, “control” means the possession, directly or indirectly, of the power to direct the management and policies of a Person whether through the ownership of voting securities, Contract or otherwise.
 
Affiliate Transaction has the meaning set forth in Section 3.19.
 
Agreement means this Agreement, as it may be amended from time to time.
 
Antitrust Law means The Sherman Antitrust Act, as amended, The Clayton Antitrust Act, as amended, the HSR Act, the Federal Trade Commission Act, as amended, the EC Merger Regulation, the Canadian Investment Regulations and all other federal, state or foreign statutes, rules, regulations, orders, decrees, administrative and judicial doctrines and other Laws that are designed or intended to prohibit, restrict or regulate (i) foreign investment or (ii) actions having the purpose or effect of monopolization or restraint of trade or lessening of competition through merger and acquisition.
 
Applicable Jurisdiction has the meaning set forth in Section 7.1(c).
 
Bankruptcy and Equity Exception has the meaning set forth in Section 3.3(a).
 
Benefits Continuation Period has the meaning set forth in Section 6.9(a).
 
Blue Sky Laws has the meaning set forth in Section 3.4(a).
 
Bonus Plan Participant has the meaning set forth in Section 6.9(d).
 
Burdensome Condition has the meaning set forth in Section 6.5(c).
 
Business Day means any day on which the principal offices of the SEC in Washington, D.C. are open to accept filings, or, in the case of determining a date when any payment is due, any day on which banks are not required or authorized to close in the City of New York in the United States of America.
 
Canadian Investment Regulations means the Competition Act (Canada) and the Investment Canada Act of 1984 (Canada).
 
Capitalization Date has the meaning set forth in Section 3.5(a).
 
Cash Consideration has the meaning set forth in Section 2.1(a).


A-64


Table of Contents

Certificate of Mercury Merger has the meaning set forth in Section 1.1(b).
 
Certificate of Saturn Merger has the meaning set forth in Section 1.1(a).
 
Certificates of Merger has the meaning set forth in Section 1.1(b).
 
Change in the Mercury Recommendation has the meaning set forth in Section 6.4(a).
 
Change in the Saturn Recommendation has the meaning set forth in Section 6.4(a).
 
Closing has the meaning set forth in Section 1.2.
 
Closing Date has the meaning set forth in Section 1.2.
 
Code has the meaning set forth in the recitals.
 
Commitment Letter has the meaning set forth in Section 4.20.
 
Compliance with ISRA has the meaning set forth in Section 6.20.
 
Condition Failure Party has the meaning set forth in Section 8.1(b)(iii).
 
Confidential Information means all confidential or proprietary information, whether written or oral. Notwithstanding the foregoing, Confidential Information shall not include information (i) which was publicly known prior to initial disclosure of such information by a disclosing Person as proven by prior written records in existence prior to such initial disclosure, (ii) that has become publicly known, in print or other tangible form, without any act or omission of any Person other than the disclosing Person, (iii) received by a receiving party without restriction at any time from a third party, other than the disclosing party, rightfully having possession of and the right to disclose such information, (iv) shown to have been otherwise known by the receiving party prior to disclosure of such information by the disclosing party to the receiving party as proven by prior written records in existence prior to such initial disclosure or (v) shown to have been independently developed by employees or agents of the receiving party without access to or use of such information of the disclosing party as proven by the receiving party’s written records.
 
Confidentiality Agreement has the meaning set forth in Section 6.3.
 
Contract means all contracts, agreements, arrangements, understandings, guarantees, notes, mortgages, indentures, leases or licenses.
 
Convertible Preferred Stock has the meaning set forth in Section 3.5(a).
 
D&O Insurance has the meaning set forth in Section 6.8(b).
 
DOJ has the meaning set forth in Section 6.5(b).
 
EC has the meaning set forth in Section 6.5(b).
 
EC Merger Regulation means Council Regulation (EC) No. 139/2004 of 20 January 2004 on the control of concentrations between undertakings.
 
EMT has the meaning set forth in Section 3.13(a).
 
End Date has the meaning set forth in Section 8.1(b)(ii).
 
Environmental Claims means, in respect of any Person, any and all administrative, regulatory or judicial actions, suits, orders, decrees, demands, directives, claims, Liens, proceedings or notices of noncompliance or violation by any Governmental Entity or other third party, alleging (a) liability with respect to the potential presence or Release of, or exposure to, any Hazardous Materials at any location, whether or not owned, operated, leased or managed by such Person, (b) indemnification, cost recovery, compensation or injunctive relief resulting from the presence or Release of, or exposure to, any Hazardous Materials, or (c) any other liability arising under Environmental Laws.


A-65


Table of Contents

Environmental Laws means all applicable federal, state, local and foreign laws (including international conventions, protocols and treaties), common law, rules, regulations, published and legally binding guidance documents, ordinances, orders, decrees, judgments, binding agreements or Environmental Permits issued, promulgated or entered into, by or with any Governmental Entity, relating to pollution, contamination, Hazardous Materials, natural resources, protection of the environment or human health or safety relating to exposure to Hazardous Materials.
 
Environmental Permits means all permits, licenses, registrations and other governmental authorizations required under applicable Environmental Laws.
 
Equity Interest means any share, capital stock, partnership, limited liability company, membership, member or similar interest in any Person, and any option, warrant, right or security (including debt securities) convertible, exchangeable or exercisable thereto or therefor.
 
ERISA means the Employee Retirement Income Security Act of 1974, as amended.
 
ERISA Affiliate means any entity that would be deemed a “single employer” with another entity under Section 414(b), (c), (m) or (o) of the Code or Section 4001 of ERISA.
 
Event means any event, change, development, effect, condition, circumstance, matter, occurrence or state of facts.
 
Exchange Act means the Securities Exchange Act of 1934, as amended.
 
Exchange Agent has the meaning set forth in Section 2.2(a).
 
Exchange Fund has the meaning set forth in Section 2.2(a).
 
Facilities means all real property owned, leased, or operated by Saturn or its Subsidiaries and any buildings, facilities, machinery, equipment, furniture, leasehold and other improvements, fixtures, vehicles, structures, any related capital items and other tangible property located on, in, under, or above the real property of Saturn or its Subsidiaries.
 
FDA means the United States Food and Drug Administration.
 
FDCA has the meaning set forth in Section 3.12(a).
 
Financing has the meaning set forth in Section 4.20.
 
Financing Arrangements has the meaning set forth in Section 6.10(b).
 
Financing Definitive Agreements has the meaning set forth in Section 6.10(a).
 
Financing Documents has the meaning set forth in Section 6.10(b).
 
Financing Parties has the meaning set forth in Section 6.10(b).
 
Financing Termination Fee means $2.5 billion.
 
Former Facilities means all real property formerly owned, leased, or operated by Saturn or its Subsidiaries and any buildings, facilities, machinery, equipment, furniture, leasehold and other improvements, fixtures, vehicles, structures, any related capital items and other tangible property located on, in, under, or above the real property of Saturn or its Subsidiaries.
 
Fried Frank has the meaning set forth in Section 6.19.
 
Fried Frank Tax Representation Letter has the meaning set forth in Section 6.19.
 
FTC has the meaning set forth in Section 6.5(b).
 
GAAP means United States generally accepted accounting principles.
 
Governmental Entity means any (a) nation, region, state, province, county, city, town, village, district or other jurisdiction, (b) federal, state, local, municipal, foreign or other government,


A-66


Table of Contents

(c) governmental or quasi-governmental authority of any nature (including any governmental agency, branch, department, court or tribunal, or other entities), (d) multinational organization or body (including the European Commission) or (e) body entitled to exercise any administrative, executive, judicial, legislative, police, regulatory or taxing authority or power of any nature, including, without limitation, the FDA and the United States Drug Enforcement Administration.
 
Hazardous Materials means (a) any substance that is listed, classified or regulated under any Environmental Laws, (b) any petroleum product or by-product, asbestos-containing material, lead-containing paint or plumbing, polychlorinated biphenyls, radioactive material, toxic molds, or radon or (c) any other substance that is the subject of regulatory action, or that could give rise to liability, under any Environmental Laws.
 
HSR Act has the meaning set forth in Section 3.4(a).
 
Indebtedness means (a) indebtedness for borrowed money or guarantees for any indebtedness of another Person, (b) outstanding debt securities, warrants or other rights to acquire any debt securities of Saturn or any of its Subsidiaries or guarantees of any obligations of any other Person for borrowed money, (c) “keep well” or other agreements to maintain any financial statement condition of another Person and (d) any arrangements having the economic effect of any of the foregoing.
 
Indemnified Parties has the meaning set forth in Section 6.8(a).
 
Initial Effective Time has the meaning set forth in Section 1.1(a).
 
Initial End Date has the meaning set forth in Section 8.1(b)(ii).
 
Integration Process has the meaning set forth in Section 5.1(iv).
 
Intellectual Property means (a) patents, patent applications and invention registrations of any type, (b) trademarks, service marks, trade dress, logos, trade names, corporate names, domain names and other source identifiers, and registrations and applications for registration thereof, (c) copyrightable works, copyrights, and registrations and applications for registration thereof and (d) confidential or proprietary information, including trade secrets, technology, data (and all rights therein) and know-how.
 
Intercompany Notes has the meaning set forth in Section 3.25.
 
Intervening Event has the meaning set forth in Section 6.4(e).
 
IRS means the United States Internal Revenue Service.
 
ISRA has the meaning set forth in Section 6.20.
 
Joint Proxy Statement has the meaning set forth in Section 6.1(a).
 
Key Saturn Products means ezetimibe, Remicade, Nasonex, Pegintron, Temodar, Clarinex, Claritin OTC, boceprevir, SCH 900518, golimumab, HCV IRES, TRA, sugammadex, asenapine, BACE, FSH-CTP, MFF 258, QMF 149 and Nuvaring.
 
Knowledge of a party means as of the date hereof the reasonable knowledge of the persons listed in Section 9.1(a) of the Saturn Disclosure Letter with respect to Saturn or its Subsidiaries, or the persons listed in Section 9.1(a) of the Mercury Disclosure Letter with respect to Mercury or its Subsidiaries.
 
Law means any statutes, laws (including common law), rules, ordinances, regulations, codes, orders, judgments, injunctions, writs, or decrees, applicable to Saturn or any of its Subsidiaries or Mercury and any of its Subsidiaries, as applicable, or their respective properties or assets.
 
Liens means any mortgages, security interests, liens, claims, pledges, options, rights of first offer or refusal, charges, conditional or installment sale contracts and other encumbrances.
 
Life Insurance Benefit has the meaning set forth in Section 6.9(b).
 
Mercury has the meaning set forth in the preamble hereto.


A-67


Table of Contents

Mercury Acquisition Contract has the meaning set forth in Section 6.4(a).
 
Mercury Board means the Board of Directors of Mercury or any committee thereof.
 
Mercury Book-Entry Shares has the meaning set forth in Section 2.1(b).
 
Mercury Certificates has the meaning set forth in Section 2.1(b).
 
Mercury Common Stock means common stock, par value $0.01 per share, of Mercury.
 
Mercury Current Balance Sheet has the meaning set forth in Section 4.6(f).
 
Mercury Disclosure Letter has the meaning set forth in Article IV.
 
Mercury Equity Awards shall have the meaning set forth in Section 2.5(a).
 
Mercury Expenses means all of the reasonable documented out-of-pocket fees and expenses (including all commitment fees, ticking fees, extension fees, underwriting fees, structuring fees, interest, expenses and other costs or fees incurred in relation to the Commitment Letter, the Financing Definitive Agreements, the Financing, any alternative financing or any of the Financing Arrangements and fees, expenses and disbursements of counsel, accountants, investment bankers, financing sources, experts and consultants to Mercury and its Affiliates and Representatives) incurred by Mercury or any of its Subsidiaries on or prior to the termination of this Agreement in connection with the transactions contemplated hereby; provided, that in no event shall “Mercury Expenses” exceed $250,000,000, in the aggregate.
 
Mercury Financial Advisor has the meaning set forth in Section 4.17.
 
Mercury Form 10-K has the meaning set forth in Article IV.
 
Mercury Intellectual Property has the meaning set forth in Section 4.9(a).
 
Mercury Material Adverse Effect means (a) a material adverse effect on the business, financial condition, or results of operations of Mercury and its Subsidiaries, taken as a whole or (b) any Event that prevents or materially delays, or would be reasonably expected to prevent or materially delay, consummation by Mercury of the transactions contemplated by this Agreement or the performance by Mercury of any of its material obligations under this Agreement; provided, that any effect resulting from any of the following Events shall not be considered when determining whether a Mercury Material Adverse Effect shall have occurred: (i) any change or development in United States financial, credit or securities markets, general economic or business conditions, or political or regulatory conditions, (ii) any act of war, armed hostilities or terrorism or any worsening thereof, (iii) any change in Law or GAAP or the interpretation or enforcement of either, (iv) any change in the pharmaceutical (including animal health, biotechnology and consumer health) industry, (v) the negotiation, execution, delivery, performance, consummation, potential consummation or public announcement of this Agreement or the transactions contemplated by this Agreement, including any litigation resulting therefrom or with respect thereto, and any adverse change in customer, distributor, employee, supplier, financing source, licensor, licensee, sub-licensee, shareholder, co-promotion, collaboration or joint venture partner or similar relationships resulting therefrom or with respect thereto, including as a result of the identity of the other party to the Mergers; (vi) any failure of Mercury or any of its Subsidiaries to meet, with respect to any period or periods, any internal or industry analyst projections, forecasts, estimates of earnings or revenues, or business plans (it being agreed that the facts and circumstances giving rise to such failure that are not otherwise excluded from the definition of Mercury Material Adverse Effect may be taken into account in determining whether a Mercury Material Adverse Effect has occurred), (vii) any change, in and of itself, in the market price or trading volume of the Mercury Common Stock (it being agreed that the facts and circumstances giving rise to such change that are not otherwise excluded from the definition of Mercury Material Adverse Effect may be taken into account in determining whether a Mercury Material Adverse Effect has occurred); (viii) the taking of any action required by this Agreement; or (ix) the matters listed on Section 9.1(b) of the Mercury Disclosure Letter; provided, however, that a specific breach of an express representation set forth in Section 4.4, 4.9(b) and 4.13 shall be a breach of such representation notwithstanding subclause (v). Notwithstanding the proviso to


A-68


Table of Contents

clauses (a) and (b) of the preceding sentence, if an Event described in any of subclauses (i), (ii), (iii) and (iv) of such provision has had a disproportionate effect on the business, financial condition, or results of operations of Mercury and its Subsidiaries, taken as a whole, relative to other participants in the pharmaceutical (including animal health, biotechnology and consumer health) industry, then, the incremental impact of such Event on Mercury relative to other participants in the pharmaceutical (including animal health, biotechnology and consumer health) industry shall be taken into account for purposes of determining whether a Mercury Material Adverse Effect has occurred or is reasonably expected to occur.
 
Mercury Material Contracts has the meaning set forth in Section 4.8(a).
 
Mercury Merger has the meaning set forth in the recitals.
 
Mercury Merger Consideration has the meaning set forth in Section 2.1(b).
 
Mercury Merger Surviving Corporation has the meaning set forth in Section 1.1(b).
 
Mercury Overseas Subsidiaries has the meaning set forth in Section 6.14.
 
Mercury Permits has the meaning set forth in Section 4.11(a).
 
Mercury Plans means all “employee benefit plans” within the meaning of Section 3(3) of ERISA, all medical, dental, life insurance, equity, bonus or other incentive compensation, disability, salary continuation, severance, retention, retirement, pension, deferred compensation, vacation, sick pay or paid time off plans or policies, and any other plans, agreements (including employment, consulting and collective bargaining agreements), policies, trust funds or arrangements (whether written or unwritten, insured or self-insured) (a) established, maintained, sponsored or contributed to (or with respect to which any obligation to contribute has been undertaken) by Mercury, its Subsidiaries or any of their respective ERISA Affiliates on behalf of any employee, officer, director, shareholder or other service provider of Mercury or its Subsidiaries (whether current, former or retired) or their beneficiaries, or (b) with respect to which Mercury, its Subsidiaries or any of their respective ERISA Affiliates has or has had any obligation on behalf of any such employee, officer, director, shareholder or other service provider or beneficiary.
 
Mercury Recommendation has the meaning set forth in Section 6.2(a).
 
Mercury Regulatory Agency has the meaning set forth in Section 4.12(a).
 
Mercury Regulatory Permits has the meaning set forth in Section 4.12(a).
 
Mercury SEC Reports has the meaning set forth in Section 4.6(a).
 
Mercury Shareholder Approval has the meaning set forth in Section 4.3(c).
 
Mercury Shareholder Meeting has the meaning set forth in Section 6.2(a).
 
Mercury Stock Incentive Plans means Mercury’s 2006 Incentive Stock Plan, 2004 Incentive Stock Plan, 2001 Incentive Stock Plan, 1996 Incentive Stock Plan, 2006 Non-Employee Director Stock Option Plan, 2001 Non-Employee Director Stock Option Plan, and 1996 Non-Employee Director Stock Option Plan.
 
Mercury Stock Measurement Price means the volume weighted average price per share of Mercury Common Stock (rounded to the nearest cent) on the NYSE for the five (5) consecutive trading days ending on (and including) the second trading day immediately prior to the Closing Date (as reported by Bloomberg LP for each such trading day, or, if not reported by Bloomberg LP, any other authoritative source reasonably selected by Mercury).
 
Merger Sub 1 has the meaning set forth in the preamble hereto.
 
Merger Sub 2 has the meaning set forth in the preamble hereto.
 
Mergers means the Saturn Merger and the Mercury Merger.


A-69


Table of Contents

New Jersey Properties has the meaning set forth in Section 6.20.
 
New Plans has the meaning set forth in Section 6.9(j).
 
NJBCA has the meaning set forth in the recitals.
 
NJDEP has the meaning set forth in Section 6.20.
 
NYSE means the New York Stock Exchange.
 
Old Plans has the meaning set forth in Section 6.9(j).
 
OMT has the meaning set forth in Section 3.13(a).
 
Order means with respect to any Person, any award, decision, injunction, judgment, stipulation, order, ruling, subpoena, writ, decree, consent decree or verdict entered, issued, made or rendered by any arbitrator or Governmental Entity of competent jurisdiction affecting such Person or any of its properties.
 
Permitted Liens means, with respect to any Person, (a) statutory Liens for current Taxes or other governmental charges not yet due and payable or the amount or validity of which is being contested in good faith by appropriate Proceedings and are adequately reserved for, (b) mechanics’, carriers’, workers’, repairers’ and similar statutory Liens arising or incurred in the ordinary course of business for amounts which are not delinquent or which are being contested by appropriate Proceedings, (c) zoning, entitlement, building and other land use regulations imposed by governmental agencies having jurisdiction over such Person’s owned or leased real property, which are not violated by the current use and operation of such real property, (d) covenants, conditions, restrictions, easements and other similar non-monetary matters of record affecting title to such Person’s owned or leased real property, which do not materially impair the occupancy or use of such real property for the purposes for which it is currently used in connection with such Person’s businesses, (e) any right of way or easement related to public roads and highways and (f) Liens arising under workers’ compensation, unemployment insurance, social security, retirement and similar legislation.
 
Person means an individual, a group (including a “group” under Section 13(d) of the Exchange Act), a partnership, a corporation, a limited liability company, an association, a joint stock company, a trust, a joint venture, an unincorporated organization and a Governmental Entity or any department, agency or political subdivision thereof.
 
PHSA has the meaning set forth in Section 3.12(a).
 
Qualified Plan Benefit has the meaning set forth in Section 6.9(b).
 
Proceeding has the meaning set forth in Section 3.10.
 
Registered Intellectual Property means all Intellectual Property that is subject to an application, certificate, filing or registration with a Governmental Entity.
 
Registration Statement has the meaning set forth in Section 6.1(a).
 
Regulatory Divestiture has the meaning set forth in Section 6.5(c).
 
Related Person means any former, current or future, direct or indirect, manager, director, officer, employee, agent or Representative of Mercury, any former, current or future, direct or indirect, holder of any equity interests or securities of Mercury, any former, current or future affiliate or assignee of Mercury or any former, current or future manager, director, officer, employee, agent, representative, affiliate or assignee of any of the foregoing.
 
Release means any spilling, leaking, pumping, pouring, emitting, emptying, discharging, injecting, escaping, dumping, disposing, dispersing, leaching, or migrating into, onto, or through the environment or within or upon any building, structure, facility or fixture.
 
Repayment Amount has the meaning set forth in Section 6.14.


A-70


Table of Contents

Representatives has the meaning set forth in Section 6.3.
 
Sarbanes-Oxley Act has the meaning set forth in Section 3.6(a).
 
Saturn has the meaning set forth in the preamble hereto.
 
Saturn Acquisition Contract has the meaning set forth in Section 6.4(a).
 
Saturn Award Exchange Ratio has the meaning set forth in Section 2.4(a).
 
Saturn Board means the Board of Directors of Saturn or any committee thereof.
 
Saturn Book-Entry Shares has the meaning set forth in Section 2.1(a).
 
Saturn Certificates has the meaning set forth in Section 2.1(a).
 
Saturn Common Stock means the common stock, par value $0.50 per share, of Saturn.
 
Saturn Current Balance Sheet has the meaning set forth in Section 3.6(f).
 
Saturn Deferred Stock Units means each outstanding deferred stock unit, whether vested or unvested, representing an unfunded contractual right to receive shares of Saturn Common Stock issued under the Saturn Equity Plans.
 
Saturn Disclosure Letter has the meaning set forth in Article III.
 
Saturn Employees has the meaning set forth in Section 6.9(a).
 
Saturn Employment Agreements has the meaning set forth in Section 3.13(a).
 
Saturn Equity Plans means Saturn’s 2006 Stock Incentive Plan, Saturn’s 2002 Stock Option Plan, Saturn’s 1997 Stock Incentive Plan and the new stock incentive plan which Saturn is permitted to adopt and establish in accordance with the provisions of this Agreement.
 
Saturn Euronote Facility means the Credit Agreement dated October 24, 2007 entered into among Saturn, as the Borrower, each of the lenders from time to time party thereto, and BNP Paribas, as Administrative Agent, as amended, supplemented or otherwise modified from time to time.
 
Saturn Expenses means all of the reasonable documented out-of-pocket fees and expenses (including all fees, expenses and disbursements of counsel, accountants, investment bankers, experts and consultants to Saturn and its Affiliates and Representatives) incurred by Saturn or any of its Subsidiaries on or prior to the termination of this Agreement in connection with the transactions contemplated hereby; provided that in no event shall “Saturn Expenses” exceed $150,000,000, in the aggregate.
 
Saturn Financial Advisors has the meaning set forth in Section 3.21.
 
Saturn Foreign Pension Plan has the meaning set forth in Section 3.13(e).
 
Saturn Foreign Plan(s) has the meaning set forth in Section 3.13(a).
 
Saturn Form 10-K has the meaning set forth in Article III.
 
Saturn Holdings BV means Schering-Plough International Holdings B.V.
 
Saturn Intellectual Property has the meaning set forth in Section 3.9(a).
 
Saturn Intl CV means Schering-Plough International C.V.
 
Saturn Material Adverse Effect means (a) a material adverse effect on the business, financial condition, or results of operations of Saturn and its Subsidiaries, taken as a whole or (b) any Event that prevents or materially delays, or would be reasonably expected to prevent or materially delay, consummation by Saturn of the transactions contemplated by this Agreement or the performance by Saturn of any of its material obligations under this Agreement; provided, that any effect resulting from any of the following Events shall not be considered when determining whether a Saturn Material Adverse Effect shall have occurred: (i) any change or development in United States financial, credit or securities markets, general


A-71


Table of Contents

economic or business conditions, or political or regulatory conditions, (ii) any act of war, armed hostilities or terrorism or any worsening thereof, (iii) any change in Law or GAAP or the interpretation or enforcement of either, (iv) any change in the pharmaceutical (including animal health, biotechnology and consumer health) industry, (v) the negotiation, execution, delivery, performance, consummation, potential consummation or public announcement of this Agreement or the transactions contemplated by this Agreement, including any litigation resulting therefrom or with respect thereto, and any adverse change in customer, distributor, employee, supplier, financing source, licensor, licensee, sub-licensee, shareholder, co-promotion, collaboration or joint venture partner or similar relationships resulting therefrom or with respect thereto, including as a result of the identity of the other party to the Mergers, (vi) any failure of Saturn or any of its Subsidiaries to meet, with respect to any period or periods, any internal or industry analyst projections, forecasts, estimates of earnings or revenues, or business plans (it being agreed that the facts and circumstances giving rise to such failure that are not otherwise excluded from the definition of Saturn Material Adverse Effect may be taken into account in determining whether a Saturn Material Adverse Effect has occurred), (vii) any change, in and of itself, in the market price or trading volume of the Saturn Common Stock (it being agreed that the facts and circumstances giving rise to such change that are not otherwise excluded from the definition of Saturn Material Adverse Effect may be taken into account in determining whether a Saturn Material Adverse Effect has occurred); (viii) the taking of any action required by this Agreement, or (ix) the matters listed on Section 9.1(b) of the Saturn Disclosure Letter; provided, however, that a specific breach of an express representation set forth in Section 3.4, 3.9(b) and 3.13(h) shall be a breach of such representation notwithstanding subclause (v). Notwithstanding the proviso to clauses (a) and (b) of the preceding sentence, if an Event described in subclauses (i), (ii), (iii) or (iv) of such provision has had a disproportionate effect on the business, financial condition or results of operations of Saturn and its Subsidiaries, taken as a whole, relative to other participants in the pharmaceutical (including animal health, biotechnology and consumer health) industry, then, the incremental impact of such Event on Saturn relative to other participants in the pharmaceutical (including animal health, biotechnology and consumer health) industry shall be taken into account for purposes of determining whether a Saturn Material Adverse Effect has occurred or is reasonably expected to occur.
 
Saturn Material Contracts has the meaning set forth in Section 3.8(b).
 
Saturn Merger has the meaning set forth in the recitals.
 
Saturn Merger Consideration has the meaning set forth in Section 2.1(a).
 
Saturn Merger Surviving Corporation has the meaning set forth in Section 1.1(a).
 
Saturn Merger Surviving Corporation Common Stock means common stock, par value $0.50 per share, of the Saturn Merger Surviving Corporation.
 
Saturn Options means each outstanding option, whether vested or unvested, to purchase shares of Saturn Common Stock issued under the Saturn Equity Plans.
 
Saturn Pension Plan has the meaning set forth in Section 3.13(d).
 
Saturn Performance Award has the meaning set forth in Section 2.4(c).
 
Saturn Permits has the meaning set forth in Section 3.11(a).
 
Saturn Plan has the meaning set forth in Section 3.13(a).
 
Saturn Product means all biological and drug products, all animal health products and all consumer products being tested in clinical trials, manufactured, sold or distributed by Saturn or any of its Subsidiaries.
 
Saturn Recommendation has the meaning set forth in Section 6.2(b).
 
Saturn Regulatory Agency has the meaning set forth in Section 3.12(a).
 
Saturn Regulatory Permits has the meaning set forth in Section 3.12(a).


A-72


Table of Contents

Saturn Restricted Stock Units means each outstanding restricted stock unit representing an unfunded contractual right to receive shares of Saturn Common Stock issued under the Saturn Equity Plans.
 
Saturn Revolving Credit Facility means the Credit Agreement dated August 9, 2007 and entered into among Saturn, as a Borrower, certain subsidiaries thereof from time to time party thereto as Designated Borrowers, Saturn Ltd, as Swiss Borrower, the lenders from time to time party thereto and Banc of America, N.A. as Administrative Agent, as amended, supplemented or otherwise modified from time to time.
 
Saturn SEC Reports has the meaning set forth in Section 3.6(a).
 
Saturn Severance Plan has the meaning set forth in Section 6.9(e).
 
Saturn Share Issuance means the issuance of shares of Saturn Merger Surviving Corporation Common Stock to holders of the Mercury Common Stock and the Saturn Common Stock as a result of the Mergers pursuant to the terms and subject to the conditions of this Agreement.
 
Saturn Shareholder Approval has the meaning set forth in Section 3.3(c).
 
Saturn Shareholder Meeting has the meaning set forth in Section 6.2(b).
 
Saturn Sub shall mean “Schering Corporation.”
 
Saturn Surviving Corporation Convertible Preferred Stock has the meaning set forth in Section 2.1(a)(i).
 
SEC means the United States Securities and Exchange Commission.
 
Section 16 has the meaning set forth in Section 6.9(h).
 
Securities Act means the Securities Act of 1933, as amended.
 
Senior Employees has the meaning set forth in Section 3.13(a).
 
SERP Minimum Benefit has the meaning set forth in Section 6.9(b).
 
Significant Subsidiary shall mean, with respect to any party, any corporation or other organization, whether incorporated or unincorporated or domestic or foreign to the United States, that is a “significant subsidiary” as defined under Rule 1-02(w) of Regulation S-X promulgated under the Securities Act.
 
Site Professional has the meaning set forth in Section 6.20.
 
Stock Consideration has the meaning set forth in Section 2.1(a).
 
Subsequent Effective Time has the meaning set forth in Section 1.1(b).
 
Subsidiary means any corporation, company, partnership, organization or other entity of which the securities or other ownership interests having more than 50% of the ordinary voting power in electing the board of directors or other governing body are, at the time of such determination, owned by an entity or another Subsidiary of such entity.
 
Superior Proposal has the meaning set forth in Section 6.4(e).
 
Takeover Statute has the meaning set forth in Section 3.24.
 
Tax or Taxes means any United States federal, state, local or foreign income, gross receipts, franchise, estimated, alternative minimum, add on minimum, sales, use, transfer, real property gains, registration, value added, excise, natural resources, severance, stamp, occupation, premium, windfall profit, environmental, customs, duties, real property, special assessment, personal property, capital stock, social security, unemployment, disability, payroll, license, employee or other withholding, or other tax, of any kind whatsoever, including any interest, penalties or additions to tax or additional amounts in respect of the foregoing.


A-73


Table of Contents

Tax Returns means any return, report, information return, form, declaration, statement or other document (including schedules or any related or supporting information) filed or required to be filed with any Governmental Entity or other authority in connection with the determination, assessment or collection of any Tax or the administration of any Laws, regulations or administrative requirements relating to any Tax, including any attachments, amendment, or supplements thereto.
 
Termination Fee means $1.25 billion.
 
US Employee has the meaning set forth in Section 6.9(b).
 
Willful and Material Breach means a material breach that is a consequence of an act undertaken by the breaching party with the actual knowledge that the taking of such act would, or would be reasonably expected to, cause a breach of this Agreement.
 
9.2 Construction.
 
(a) Unless the context otherwise requires, as used in this Agreement (i) an accounting term not otherwise defined in this Agreement has the meaning ascribed to it in accordance with GAAP, (ii) “or” is not exclusive, (iii) “including” and its variants mean “including, without limitation” and its variants, (iv) words defined in the singular have the parallel meaning in the plural and vice versa, (v) words of one gender shall be construed to apply to each gender, (vi) the term “party” refers to a party to this Agreement and the term “parties” refers to the parties to this Agreement and (vii) the terms “Article,” “Section,” and “Schedule” refer to the specified Article, Section, or Schedule of or to this Agreement.
 
(b) A reference to any Person includes such Person’s successors and permitted assigns.
 
(c) Any references to “dollars” or “$” means dollars of the United States of America.
 
ARTICLE X
 
MISCELLANEOUS
 
10.1 Non-Survival of Representations and Warranties.  None of the representations and warranties in this Agreement or in any instrument delivered pursuant to this Agreement shall survive the Subsequent Effective Time. This Section 10.1 shall not limit any covenant or agreement of the parties which by its terms contemplates performance, in whole or in part, after the Subsequent Effective Time.
 
10.2 Notices.  Any notices or other communications required or permitted under, or otherwise in connection with this Agreement shall be in writing and shall be deemed to have been duly given (a) when delivered in person or (b) upon confirmation of receipt when transmitted by facsimile transmission (but only if followed by transmittal by national overnight courier or by hand for delivery on the next Business Day) or (c) on receipt after dispatch by registered or certified mail, postage prepaid or (d) on the next Business Day if transmitted by national overnight courier, addressed, in each case as follows:
 
Notices to Mercury:
 
Merck & Co., Inc.
One Merck Drive
P.O. Box 100, WS3A-65
Whitehouse Station, NJ 08889-0100
 
Attn: Office of Secretary
Facsimile No.: 908-735-1246
 
with a copy to (which shall not constitute notice):
 
Fried, Frank, Harris, Shriver & Jacobson LLP
One New York Plaza
New York, NY 10004
  Attn: David N. Shine
Philip Richter
Facsimile No.: 212-859-4000


A-74


Table of Contents

 
Notices to Saturn, Merger Sub 1 or Merger Sub 2:
 
Schering-Plough Corporation
2000 Galloping Hill Road
Kenilworth, NJ 07033
  Attn: Thomas Sabatino
K.C. Lam
Facsimile No.: 908-298-7555
 
with a copy to (which shall not constitute notice):
 
Wachtell, Lipton, Rosen & Katz
51 West 52nd Street
New York, NY 10019
  Attn: Andrew R. Brownstein
Gavin D. Solotar
Facsimile No.: 212-403-2000
 
10.3 Severability.  If any term or other provision of this Agreement is invalid, illegal or incapable of being enforced by any rule of Law or public policy, all other conditions and provisions of this Agreement shall nevertheless remain in full force and effect so long as the economic or legal substance of the transactions contemplated by this Agreement is not affected in any manner materially adverse to any party. Upon such determination that any term or other provision is invalid, illegal or incapable of being enforced, the parties shall negotiate in good faith to modify this Agreement so as to effect the original intent of the parties as closely as possible in an acceptable manner to the end that transactions contemplated by this Agreement are fulfilled to the extent possible.
 
10.4 Entire Agreement.  This Agreement, the exhibits hereto, the Saturn Disclosure Letter, the Mercury Disclosure Letter and the other documents delivered pursuant hereto and the Confidentiality Agreement constitute the entire agreement of the parties and supersede all prior agreements and undertakings, both written and oral, between the parties, or any of them, with respect to the subject matter of this Agreement.
 
10.5 Assignment; Merger Subs.  Neither this Agreement nor any of the rights, interests or obligations hereunder shall be assigned by any of the parties, in whole or in part (whether by operation of Law or otherwise), without the prior written consent of the other parties, and any attempt to make any such assignment without such consent shall be null and void. Saturn guarantees the full and punctual performance by Merger Sub 1 and Merger Sub 2 of all the obligations of Merger Sub 1 and Merger Sub 2 hereunder.
 
10.6 Extension; Waiver.  At any time prior to the Subsequent Effective Time, the parties, by action taken or authorized by their respective Boards of Directors, may to the extent legally allowed, (a) extend the time for performance of any of the obligations or other acts of the other parties, (b) waive any breach of an inaccuracy in the representations and warranties of the other contained herein or in any document delivered pursuant hereto and (c) waive compliance by the other of any of the agreements or conditions contained herein.
 
10.7 Third Party Beneficiaries.  This Agreement shall be binding upon and inure solely to the benefit of each party hereto and their respective successors and assigns, and nothing in this Agreement, express or implied, other than with respect to the Indemnified Parties solely pursuant to Section 6.8, is intended to or shall confer upon any other Person any right, benefit or remedy of any nature whatsoever under or by reason of this Agreement.
 
10.8 No Strict Construction.  Each party has participated in the drafting of this Agreement, which each party acknowledges is the result of extensive negotiations between the parties.
 
10.9 Governing Law; Consent to Jurisdiction.  
 
(a) This Agreement shall in all respects be governed by, and construed in accordance with, the Laws of the State of New Jersey applicable to agreements made and to be performed entirely within such State, including all matters of construction, validity and performance.


A-75


Table of Contents

(b) Any claim, action or dispute against any party to this Agreement arising out of or in any way relating to this Agreement shall be brought in the New Jersey Superior Court in Hunterdon County or in the event (but only in the event) that the New Jersey Superior Court does not have subject matter jurisdiction over such claim, action or dispute, in the United States District Court for the District of New Jersey sitting in Newark in the State of New Jersey. Each of the parties hereby submits to the exclusive jurisdiction of such courts for the purpose of any such claim, action or dispute; provided, that a final judgment in any such claim, action or dispute shall be conclusive and may be enforced in other jurisdictions by suit on the judgment or in any other manner provided by Law. Each party irrevocably waives and unconditionally agrees not to assert, by way of a motion, as a defense, counterclaim or otherwise, in any action or proceeding with respect to this agreement (i) any objection that it may ever have that the laying of venue of any such claim, action or dispute in any federal or state court located in the above named county or city is improper, (ii) any objection that any such claim, action or dispute brought in any of the above named courts has been brought in an inconvenient forum and (iii) any claim that it is not personally subject to the jurisdiction of the above named courts. To the extent that service of process by mail is permitted by applicable Law, each party irrevocably consents to the service of process in any such claim, action or dispute in such courts by the mailing of such process by registered or certified mail, postage prepaid, at its address for notices provided for herein.
 
10.10 Disclosure Letters.  The statements in the Saturn Disclosure Letter and the Mercury Disclosure Letter relate to the provisions in the section of this Agreement to which they expressly relate; provided, however, that any information set forth in one section of the Saturn Disclosure Letter or the Mercury Disclosure Letter, as the case may be, shall also be deemed to apply to each other section to which its relevance is reasonably apparent. In the Saturn Disclosure Letter and the Mercury Disclosure Letter, (a) all capitalized terms used but not defined therein shall have the meanings assigned to them in this Agreement, (b) the section numbers correspond to the section numbers in this Agreement and (c) inclusion of any item in a disclosure letter (i) does not represent a determination that such item is material or establish a standard of materiality, (ii) does not represent a determination that such item did not arise in the ordinary course of business and (iii) shall not constitute, or be deemed to be, an admission to any third party concerning such item.
 
10.11 Specific Performance.  The parties agree that irreparable damage would occur in the event that any of the provisions of this Agreement were not performed in accordance with their specific terms or were otherwise breached. Each party agrees that, in the event of any breach or threatened breach by any other party of any covenant or obligation contained in this Agreement, the non-breaching party shall be entitled (in addition to any other remedy that may be available to it whether in law or equity, including monetary damages, except as limited by Section 8.3) to seek and obtain (a) a decree or order of specific performance to enforce the observance and performance of such covenant or obligation, and (b) an injunction restraining such breach or threatened breach. In circumstances where Mercury or Saturn is obligated to consummate the Mergers and the Mergers have not been consummated (other than as a result of the other party’s refusal to close in violation of this Agreement) each of Saturn and Mercury expressly acknowledges and agrees that the other party and its shareholders shall have suffered irreparable harm, that monetary damages will be inadequate to compensate such other party and its shareholders, and that such other party on behalf of itself and its shareholders shall be entitled to enforce specifically Mercury’s or Saturn’s, as the case may be, obligation to consummate the Mergers. Notwithstanding the foregoing or any other provision of this Agreement, the parties acknowledge and agree that neither Saturn nor Merger Sub 1 or Merger Sub 2 shall be entitled to enforce specifically the obligations of Mercury to consummate the transactions contemplated by this Agreement unless all of the conditions set forth in Section 7.1 and Section 7.2 shall have been satisfied or waived and the proceeds of the Financing are then available in full pursuant to the Commitment Letter (or if Financing Definitive Agreements have been entered into, pursuant to such Financing Definitive Agreements). Each party further agrees that no other party or any other Person shall be required to obtain, furnish or post any bond or similar instrument in connection with or as a condition to obtaining any remedy referred to in this Section 10.11, and each party irrevocably waives any right it may have to require the obtaining, furnishing or posting of any such bond or similar instrument.
 
10.12 WAIVER OF TRIAL BY JURY.  THE PARTIES WAIVE THE RIGHT TO A TRIAL BY JURY IN ANY ACTION OR PROCEEDING ARISING UNDER OR CONCERNING THIS AGREEMENT OR ANY


A-76


Table of Contents

ACTION OR PROCEEDING ARISING OUT OF OR CONCERNING THE TRANSACTIONS CONTEMPLATED BY THIS AGREEMENT, REGARDLESS OF WHICH PARTY INITIATES SUCH ACTION OR PROCEEDING.
 
10.13 Counterparts.  This Agreement may be executed in one or more counterparts, and by the different parties hereto in separate counterparts, each of which when executed shall be deemed to be an original but all of which taken together shall constitute one and the same agreement.
 
10.14 Amendment.  Subject to applicable Law, this Agreement may be amended by the mutual agreement of the parties at any time prior to the Initial Effective Time only by an instrument in writing signed by the parties.
 
* * * * *


A-77


Table of Contents

IN WITNESS WHEREOF, the parties hereto have executed this Agreement on the day and year first above written.
 
MERCK & CO., INC.
 
  By:   -s- Richard T. Clark
 
Name:     Richard T. Clark
  Title:  Chairman, President and Chief
Executive Officer
 
SCHERING-PLOUGH CORPORATION
 
  By:   -s- Fred Hassan
 
Name:     Fred Hassan
  Title:  Chairman and Chief Executive Officer
 
BLUE, INC.
 
  By:   -s- Thomas J. Sabatino
 
Name:     Thomas J. Sabatino, Jr.
  Title:  Vice President
 
PURPLE, INC.
 
  By:   -s- Thomas J. Sabatino
 
Name:     Thomas J. Sabatino, Jr.
  Title:  Vice President


A-78


Table of Contents

 
Annex B
 
(J.P. MORGAN LOGO)
 
March 8, 2009
 
The Board of Directors
Merck & Co., Inc.
One Merck Drive
P.O. Box 100, WS3A-65
Whitehouse Station, NJ 08889-0100
 
Members of the Board of Directors:
 
You have requested our opinion as to the fairness, from a financial point of view, to the holders of common stock, par value $0.01 per share (the “Merck Common Stock”), of Merck & Co., Inc., a New Jersey corporation (“Merck”), of the Merck Merger Consideration (as defined below) to be received by such holders in the proposed merger (the “Merck Merger”) of Purple, Inc. (“Merger Sub 2”), a New Jersey corporation and wholly-owned subsidiary of Schering-Plough Corporation, a New Jersey corporation (“Schering-Plough”), with and into Merck. Pursuant to the Agreement and Plan of Merger to be dated as of March 8, 2009 (the “Agreement”) among Merck, Schering-Plough, Blue, Inc., a New Jersey corporation and wholly-owned subsidiary of Schering-Plough (“Merger Sub 1”), and Merger Sub 2:
 
(i) Merger Sub 1 will merge with and into Schering-Plough, and in this merger (the “Schering-Plough Merger” and, together with the Merck Merger, the “Transaction”), each share of common stock, par value $0.50 per share, of Schering-Plough (the “Schering-Plough Common Stock”), other than shares of such common stock held in treasury or owned by Merck, Merger Sub 1 or Merger Sub 2 or any of their respective wholly-owned subsidiaries, will be converted into the right to receive 0.5767 of a share of common stock, par value $0.01 per share, of the corporation surviving the Schering-Plough Merger (“Surviving Corporation Common Stock”) and $10.50 in cash, without interest; and
 
(ii) Merger Sub 2 will merge with and into Merck, Merck will thereby become a wholly-owned subsidiary of Schering-Plough, and each outstanding share of Merck Common Stock, other than shares of Merck Common Stock held in treasury or owned by Schering-Plough, Merger Sub 1 or Merger Sub 2 or any of their respective wholly-owned subsidiaries, will be converted into one share of Surviving Corporation Common Stock (the “Merck Merger Consideration”).
 
In arriving at our opinion, we have (i) reviewed a draft dated March 8, 2009 of the Agreement; (ii) reviewed certain publicly available business and financial information concerning Merck and Schering-Plough and the industries in which they operate; (iii) compared the proposed financial terms of the Transaction with the publicly available financial terms of certain transactions involving companies we deemed relevant and the consideration received for such companies; (iv) compared the financial and operating performance of Merck and Schering-Plough with publicly available information concerning certain other companies we deemed relevant and reviewed the current and historical market prices of Merck Common Stock and Schering-Plough Common Stock and certain publicly traded securities of such other companies; (v) reviewed certain internal financial analyses and forecasts prepared by (A) the management of Schering-Plough relating to its business and (B) the management of Merck relating to the respective businesses of Merck and Schering-Plough, as well as the estimated amount and timing of the cost savings and related expenses and synergies expected to result from the Transaction (the “Synergies”); and (vi) performed such other financial studies and analyses and considered such other information as we deemed appropriate for the purposes of this opinion.
 
383 Madison Avenue, New York, New York 10179
 
J.P.Morgan Securities Inc.


B-1


Table of Contents

In addition, we have held discussions with certain members of the management of Merck and Schering-Plough with respect to certain aspects of the Transaction, and the past and current business operations of Merck and Schering-Plough, the financial condition and future prospects and operations of Merck and Schering-Plough, the effects of the Transaction on the financial condition and future prospects of Merck and Schering-Plough, and certain other matters we believed necessary or appropriate to our inquiry.
 
In giving our opinion, we have relied upon and assumed the accuracy and completeness of all information that was publicly available or was furnished to or discussed with us by Merck and Schering-Plough or otherwise reviewed by or for us, and we have not independently verified (nor have we assumed responsibility or liability for independently verifying) any such information or its accuracy or completeness. We have not conducted or been provided with any valuation or appraisal of any assets or liabilities, nor have we evaluated the solvency of Merck or Schering-Plough under any state or federal laws relating to bankruptcy, insolvency or similar matters. In relying on financial analyses and forecasts prepared and provided to us by Merck or derived therefrom, including the Synergies, we have assumed that they have been reasonably prepared based on assumptions reflecting the best currently available estimates and judgments of management of Merck as to the expected future results of operations and financial conditions of Merck and Schering-Plough, as applicable. We express no view as to such analyses or forecasts (including the Synergies), the financial analyses and forecasts prepared by management of Schering-Plough or the assumptions on which they were based. We have also assumed that the Merck Merger will qualify as a tax-free reorganization for United States federal income tax purposes, that the Transactions and other transactions contemplated by the Agreement will be consummated as described in the Agreement, and that the definitive Agreement will not differ in any material respects from the draft thereof furnished to us. We have also assumed that the representations and warranties made by Merck and Schering-Plough in the Agreement and the related agreements are and will be true and correct in all respects material to our analysis. We are not legal, regulatory or tax experts and have relied on the assessments made by advisors to Merck with respect to such issues. We have further assumed that all material governmental, regulatory or other consents and approvals necessary for the consummation of the Transaction will be obtained without any adverse effect on Merck or Schering-Plough or on the contemplated benefits of the Transaction, in each case material to our analysis, and any divestitures required to be made by Merck or Schering-Plough in connection with receiving such consents or approval will not be on terms which would have a material adverse effect on the results of our analysis.
 
Our opinion is necessarily based on economic, market and other conditions as in effect on, and the information made available to us as of, the date hereof. It should be understood that subsequent developments may affect this opinion and that we do not have any obligation to update, revise, or reaffirm this opinion. Our opinion is limited to the fairness, from a financial point of view, to the holders of Merck Common Stock of the Merck Merger Consideration to be received by such holders in the proposed Transaction, and we express no opinion as to the fairness of the Merck Merger to, or any consideration to be received by, the holders of any other class of securities, creditors or other constituencies of Merck, the holders of any class of securities, creditors or other constituencies of Schering-Plough or as to the underlying decision by Merck to engage in the Transaction. Furthermore, we express no opinion with respect to the amount or nature of any compensation to any officers, directors, or employees of any party to the Transaction, or any class of such persons relative to the Merck Merger Consideration to be received by the holders of Merck Common Stock in the Transaction or with respect to the fairness of any such compensation. We are expressing no opinion herein as to the price at which Merck Common Stock, Schering-Plough Common Stock or Surviving Corporation Common Stock will trade at any future time.
 
We note that, in connection with performing our services to Merck, we were not authorized to and did not solicit any expressions of interest from any other parties with respect to any other merger, sale or other business combination involving all or any part of Merck.
 
We have acted as financial advisor to Merck with respect to the proposed Transaction and will receive a fee from Merck for our services, a substantial portion of which will become payable only if the proposed Transaction is consummated. In addition, Merck has agreed to indemnify us for certain liabilities arising out of our engagement. During the two years preceding the date of this letter, we and our affiliates have had commercial or investment banking relationships with each of Merck and Schering-Plough, for which we and


B-2


Table of Contents

such affiliates have received customary compensation. Such services during such period have included acting as a financial advisor to Merck in making an investment in FoxHollow Technologies in March 2007 and serving as joint book runner for Merck’s $1.5 billion revolving credit facility in April 2007, joint bookrunner for an offering by Schering-Plough of senior unsecured notes and Euro-denominated senior unsecured notes in September 2007 and as co-manager and joint bookrunner for offerings of mandatory convertible preferred stock and common stock of Schering-Plough in August 2007. In addition, our commercial banking affiliates are lenders under outstanding credit facilities of each of Merck and Schering-Plough, for which such affiliates receives customary compensation or other financial benefits. We also expect that we and our commercial bank affiliates will act as sole lead arranger and sole bookrunner of, and agent bank and a lender under, new credit facilities of Merck, Schering-Plough or their respective affiliates to finance a portion of the cash consideration to be paid to holders of Schering-Plough Common Stock in the Transaction and as a lead underwriter, lead placement agent or lead initial purchaser of subsequent capital markets offerings of debt securities to refinance such credit facilities. It is anticipated that the $1,500,000,000 Merck Credit Facility (the “Merck Credit Facility”) will be amended or replaced in connection with the Transaction and that such amendment or replacement will result in the payment of customary compensation to our affiliate and in certain of the terms under the Merck Credit Facility being amended to be more favorable to the lenders thereunder. We also expect that we and our affiliates will perform various investment banking and financial services for Merck and Schering-Plough and their affiliates in the future, and we expect to receive customary fees for such services. In the ordinary course of our businesses, we and our affiliates may actively trade the debt and equity securities of Merck or Schering-Plough for our own account or for the accounts of customers and, accordingly, we may at any time hold long or short positions in such securities.
 
On the basis of and subject to the foregoing, it is our opinion as of the date hereof that the Merck Merger Consideration to be received by the holders of Merck Common Stock in the proposed Transaction is fair, from a financial point of view, to such holders.
 
The issuance of this opinion has been approved by a fairness opinion committee of J.P. Morgan Securities Inc. This letter is provided to the Board of Directors of Merck in connection with and for the purposes of its evaluation of the Transaction. This opinion does not constitute a recommendation to any shareholder of Merck as to how such shareholder should vote with respect to the Transaction or any other matter. This opinion may not be disclosed, referred to, or communicated (in whole or in part) to any third party for any purpose whatsoever except with our prior written approval. This opinion may be reproduced in full in any proxy or information statement mailed to shareholders of Merck but may not otherwise be disclosed publicly in any manner without our prior written approval.
 
Very truly yours,
 
(J.P. MORGAN LOGO)
J.P. MORGAN SECURITIES INC.


B-3


Table of Contents

 
Annex C
 
 GOLSMAN SACHS & CO LETTERHEAD
 
March 8, 2009
 
Board of Directors
Schering-Plough Corporation
2000 Galloping Hill Road
Kenilworth, NJ 07033
 
Ladies and Gentlemen:
 
You have requested our opinion as to the fairness from a financial point of view to the holders (other than Merck & Co., Inc. (“Merck”) and any of its affiliates) of the outstanding shares of common stock, par value $0.50 per common share (the “Shares”), of Schering-Plough Corporation (the “Company”) of the Consideration (as defined below) to be paid to such holders pursuant to the Agreement and Plan of Merger, dated as of March 08, 2009 (the “Agreement”), by and among Merck, the Company, Blue, Inc., a wholly owned subsidiary of the Company (“Merger Sub 1”), and Purple, Inc., a wholly owned subsidiary of the Company (“Merger Sub 2”). The Agreement provides that (i) Merger Sub 1 will be merged with and into the Company, with the Company surviving (the “Surviving Company”), and each outstanding Share will be converted into the right to receive $10.50 in cash (the “Cash Consideration”) and 0.5767 shares of common stock, par value $0.50 per share (the “Surviving Company Shares”), of the Surviving Company (the “Stock Consideration” and, together with the Cash Consideration, the “Consideration”) and (ii) Merger Sub 2 will be merged with and into Merck, with Merck surviving, and each outstanding share of common stock, par value $0.01 per share (the “Merck Shares”), of Merck will be converted into the right to receive one Surviving Company Share.
 
Goldman, Sachs & Co. and its affiliates are engaged in investment banking and financial advisory services, securities trading, investment management, principal investment, financial planning, benefits counseling, risk management, hedging, financing, brokerage activities and other financial and non-financial activities and services for various persons and entities. In the ordinary course of these activities and services, Goldman, Sachs & Co. and its affiliates may at any time make or hold long or short positions and investments, as well as actively trade or effect transactions, in the equity, debt and other securities (or related derivative securities) and financial instruments (including bank loans and other obligations) of the Company, Merck, the Surviving Company and any of their respective affiliates or any currency or commodity that may be involved in the transaction contemplated by the Agreement (the “Transaction”) for their own account and for the accounts of their customers. We have acted as financial advisor to the Company in connection with, and have participated in certain of the negotiations leading to, the Transaction. We expect to receive fees for our services in connection with the Transaction, a significant portion of which are contingent upon consummation of the Transaction, and the Company has agreed to reimburse our expenses and indemnify us against certain liabilities arising out of our engagement. In addition, we have provided certain investment banking and other financial services to the Company and its affiliates from time to time, including having acted as sole lead arranger on an acquisition bridge financing provided to the Company (aggregate principal amount of €11.0 billion) in March 2007, sole physical bookrunner on a mandatory convertible preferred offering by the Company (aggregate amount of $2.5 billion) in August 2007, sole physical bookrunner on a


C-1


Table of Contents

Board of Directors
Schering-Plough Corporation
March 08, 2009
Page Two
 
common stock offering by the Company (aggregate amount of $1.5 billion) in August 2007, joint bookrunner on two investment grade offerings by the Company (aggregate principal amounts of $2.0 billion and €2.0 billion, respectively) in September 2007, sole financial advisor on the Company’s acquisition of Organon Biosciences in November 2007, and sole financial advisor on a divestiture of certain of the Company’s animal health assets in September 2008. We also have provided certain investment banking and other financial services to Merck and its affiliates from time to time, including having acted as joint bookrunner on the Merck’s 5 year investment grade bond offering and swap (aggregate principal amount of $750 million) in November 2006. We also may provide investment banking and other financial services to the Company, Merck, the Surviving Company and their respective affiliates in the future. In connection with the above-described services, we have received, and may receive, compensation.
 
In connection with this opinion, we have reviewed, among other things, the Agreement; annual reports to stockholders and Annual Reports on Form 10-K of the Company and Merck for the five fiscal years ended December, 31 2008; certain interim reports to stockholders and Quarterly Reports on Form 10-Q of the Company and Merck; certain other communications from the Company and Merck to their respective stockholders; certain publicly available research analyst reports for the Company and Merck; and certain internal financial analyses and forecasts for the Company prepared by its management and for Merck prepared by its management, in each case, as approved for our use by the Company (the “Forecasts”), including certain cost savings and operating synergies projected by the managements of the Company and Merck to result from the Transaction (the “Synergies”). We also have held discussions with members of the senior managements of the Company and Merck regarding their assessment of the strategic rationale for, and the potential benefits of, the Transaction and the past and current business operations, financial condition and future prospects of their respective companies. In addition, we have reviewed the reported price and trading activity for the Shares and the Merck Shares, compared certain financial and stock market information for the Company and Merck with similar information for certain other companies the securities of which are publicly traded, reviewed the financial terms of certain recent business combinations in the healthcare industry specifically and in other industries generally and performed such other studies and analyses, and considered such other factors, as we considered appropriate.
 
For purposes of rendering this opinion, we have relied upon and assumed, without assuming any responsibility for independent verification, the accuracy and completeness of all of the financial, legal, regulatory, tax, accounting and other information provided to, discussed with or reviewed by us. In that regard, we have assumed with your consent that the Forecasts, including the Synergies, have been reasonably prepared on a basis reflecting the best currently available estimates and judgments of the management of the Company. In addition, we have not made an independent evaluation or appraisal of the assets and liabilities (including any contingent, derivative or off-balance-sheet assets and liabilities) of the Company, Merck or any of their respective subsidiaries and we have not been furnished with any such evaluation or appraisal. We also have assumed that all governmental, regulatory or other consents and approvals necessary for the consummation of the Transaction will be obtained without any adverse effect on the Company, Merck or the Surviving Company or on the expected benefits of the Transaction in any way meaningful to our analysis. Our opinion does not address any legal, regulatory, tax or accounting matters.
 
Our opinion does not address the underlying business decision of the Company to engage in the Transaction, or the relative merits of the Transaction as compared to any strategic alternatives that may be available to the Company. This opinion addresses only the fairness from a financial point of view, as of the date hereof, of the Consideration to be paid to the holders (other than Merck and any of its affiliates) of Shares pursuant to the Agreement. We do not express any view on, and our opinion does not address, any other term or aspect of the Agreement or Transaction, including, without limitation, the fairness of the Transaction to, or any consideration received in connection therewith by, the holders of any other class of securities, creditors, or other constituencies of the Company or Merck; nor as to the fairness of the amount or nature of any compensation to be paid or payable to any of the officers, directors or employees of the Company or Merck, or class of such persons in connection


C-2


Table of Contents

Board of Directors
Schering-Plough Corporation
March 08, 2009
Page Three
 
with the Transaction, whether relative to the Consideration to be paid to the holders (other than Merck and any of its affiliates) of Shares pursuant to the Agreement or otherwise. We are not expressing any opinion as to the prices at which the Merck Shares, the Shares or the Surviving Company Shares will trade at any time. Our opinion is necessarily based on economic, monetary, market and other conditions as in effect on, and the information made available to us as of, the date hereof and we assume no responsibility for updating, revising or reaffirming this opinion based on circumstances, developments or events occurring after the date hereof. Our advisory services and the opinion expressed herein are provided for the information and assistance of the Board of Directors of the Company in connection with its consideration of the Transaction and such opinion does not constitute a recommendation as to how any holder of Shares should vote with respect to such Transaction or any other matter. This opinion has been approved by a fairness committee of Goldman, Sachs & Co.
 
Based upon and subject to the foregoing, it is our opinion that, as of the date hereof, the Consideration to be paid to the holders (other than Merck and any of its affiliates) of Shares pursuant to the Agreement is fair from a financial point of view to such holders.
 
Very truly yours,
 
-s- Goldman, Sachs & Co
(GOLDMAN, SACHS & CO.)


C-3


Table of Contents

 
Annex D
 
(MORGAN STANLEY HEADER)
 
March 8, 2009
 
Board of Directors
Schering-Plough Corporation
2000 Galloping Hill Road
Kenilworth, NJ
07033-0530
 
Members of the Board:
 
We understand that Schering-Plough Corp. (“Schering-Plough” or the “Company”), Merck & Co., Inc. (“Merck”), and two wholly owned subsidiaries of the Company (“Merger Sub 1” and “Merger Sub 2”, respectively), propose to enter into an Agreement and Plan of Merger, substantially in the form of the draft dated March 7, 2009 (the “Merger Agreement”), which provides, among other things, for (i) the merger of Merger Sub 1 with and into the Company (the “Company Merger”) and (ii) the merger of Merger Sub 2 with and into Merck (the “Merck Merger” and, together with the Company Merger, the “Mergers”). Pursuant to the Company Merger, each outstanding share of the common stock, par value $0.50 per share, of the Company (the “Company Common Stock”), other than shares held in treasury or shares owned by Merck, Merger Sub 1, Merger Sub 2 or any wholly owned subsidiary of the Company, Merck, Merger Sub 1 or Merger Sub 2, will be converted into the right to receive $10.50 per share in cash (the “Cash Consideration”) and 0.5767 of a share of common stock, par value $0.50 per share, of the surviving corporation in the Company Merger (the “Company Merger Surviving Corporation Common Stock”) (the “Stock Consideration” and together with the Cash Consideration, the “Consideration”). Pursuant to Merck Merger, each outstanding share of the common stock, par value $0.01 per share, of Merck (the “Merck Common Stock”), other than shares held in treasury or shares owned by the Company, Merger Sub 1, Merger Sub 2 or any wholly owned subsidiary of the Company, Merck, Merger Sub 1 or Merger Sub 2, will be converted into one (1) share of Company Merger Surviving Corporation Common Stock. The terms and conditions of the Mergers are more fully set forth in the Merger Agreement.
 
You have asked for our opinion as to whether the Consideration to be received by the holders of shares of the Company Common Stock pursuant to the Merger Agreement is fair from a financial point of view to such holders of shares of the Company Common Stock.
 
For purposes of the opinion set forth herein, we have:
 
1) Reviewed certain publicly available financial statements and other business and financial information of the Company and Merck, respectively;
 
2) Reviewed certain internal financial statements and other financial and operating data concerning the Company and Merck, respectively;
 
3) Reviewed certain financial projections prepared by the managements of the Company and Merck, respectively;
 
4) Reviewed information relating to certain strategic, financial and operational benefits anticipated from the Mergers, prepared by the managements of the Company and Merck, respectively;
 
5) Discussed the past and current operations and financial condition and the prospects of the Company, including information relating to certain strategic, financial and operational benefits anticipated from the Mergers, with senior executives of the Company;


D-1


Table of Contents

(MORGAN STANLEY HEADER)
 
6) Discussed the past and current operations and financial condition and the prospects of Merck, including information relating to certain strategic, financial and operational benefits anticipated from the Mergers, with senior executives of Merck;
 
7) Reviewed the pro forma impact of the Mergers on Merck’s earnings per share, cash flow, consolidated capitalization and financial ratios;
 
8) Reviewed the reported prices and trading activity for the Company Common Stock and Merck Common Stock;
 
9) Compared the financial performance of the Company and Merck and the prices and trading activity of the Company Common Stock and Merck Common Stock with that of certain other publicly-traded companies comparable with the Company and Merck, respectively, and their securities;
 
10) Reviewed the financial terms, to the extent publicly available, of certain comparable acquisition transactions;
 
11) Participated in certain discussions and negotiations among representatives of the Company and Merck and their financial and legal advisors;
 
12) Reviewed the Merger Agreement, the draft commitment letter from J.P. Morgan Securities Inc. and JPMorgan Chase Bank, N.A. substantially in the form of the draft dated March 6, 2009 and certain related documents; and
 
13) Performed such other analyses, reviewed such other information and considered such other factors as we have deemed appropriate.
 
We have assumed and relied upon, without independent verification, the accuracy and completeness of the information that was publicly available or supplied or otherwise made available to us by the Company and Merck, and formed a substantial basis for this opinion. With respect to the financial projections, including information relating to certain strategic, financial and operational benefits anticipated from the Mergers, we have assumed that they have been reasonably prepared on bases reflecting the best currently available estimates and judgments of the respective managements of the Company and Merck of the future financial performance of the Company and Merck. In addition, we have assumed that the Mergers will be consummated in accordance with the terms set forth in the Merger Agreement without any waiver, amendment or delay of any terms or conditions, including, among other things, that Merck will obtain financing in accordance with the terms set forth in the Commitment Letters. We have assumed that in connection with the receipt of all the necessary governmental, regulatory or other approvals and consents required for the proposed Mergers, no delays, limitations, conditions or restrictions will be imposed that would have a material adverse effect on the contemplated benefits expected to be derived in the proposed Mergers. We are not legal, tax or regulatory advisors. We are financial advisors only and have relied upon, without independent verification, the assessment of Merck and the Company and their legal, tax or regulatory advisors with respect to legal, tax or regulatory matters. We express no opinion with respect to the fairness of the amount or nature of the compensation to any of the Company’s officers, directors or employees, or any class of such persons, relative to the consideration to be received by the holders of shares of the Company Common Stock in the transaction. We have not made any independent valuation or appraisal of the assets or liabilities of the Company or Merck, nor have we been furnished with any such appraisals. Our opinion is necessarily based on financial, economic, market and other conditions as in effect on, and the information made available to us as of, the date hereof. Events occurring after the date hereof may affect this opinion and the assumptions used in preparing it, and we do not assume any obligation to update, revise or reaffirm this opinion.
 
In arriving at our opinion, we were not authorized to solicit, and did not solicit, interest from any party with respect to an acquisition, business combination or other extraordinary transaction involving the Company, nor did we negotiate with any party, other than Merck.


D-2


Table of Contents

(MORGAN STANLEY HEADER)
 
We have acted as financial advisor to the Board of Directors of the Company in connection with this transaction and will receive a fee for our services, a substantial portion of which is contingent upon the closing of the Mergers. In the two years prior to the date hereof, we have (i) provided investment banking, financial advisory and financing services for the Company and have received fees in connection with such services, including having acted as an underwriter and a lender for the Company and (ii) provided financing services for Merck and have received fees in connection with such services, including having acted as a lender for Merck. Morgan Stanley may also seek to provide such services to Merck and the Company in the future and expects to receive fees for the rendering of these services.
 
Please note that Morgan Stanley is a global financial services firm engaged in the securities, investment management and individual wealth management businesses. Our securities business is engaged in securities underwriting, trading and brokerage activities, foreign exchange, commodities and derivatives trading, prime brokerage, as well as providing investment banking, financing and financial advisory services. Morgan Stanley, its affiliates, directors and officers may at any time invest on a principal basis or manage funds that invest, hold long or short positions, finance positions, and may trade or otherwise structure and effect transactions, for their own account or the accounts of its customers, in debt or equity securities or loans of Merck, the Company, or any other company, or any currency or commodity, that may be involved in this transaction, or any related derivative instrument.
 
This opinion has been approved by a committee of Morgan Stanley investment banking and other professionals in accordance with our customary practice. This opinion is for the information of the Board of Directors of the Company and may not be used for any other purpose without our prior written consent, except that a copy of this opinion may be included in its entirety in any filing the Company is required to make with the Securities and Exchange Commission in connection with this transaction if such inclusion is required by applicable law. In addition, this opinion does not in any manner address the prices at which the Company Merger Surviving Corporation Common Stock will trade following consummation of the Mergers and Morgan Stanley expresses no opinion or recommendation as to how the shareholders of Merck and the Company should vote at the shareholders’ meetings to be held in connection with the Mergers.
 
Based on and subject to the foregoing, we are of the opinion on the date hereof that the Consideration to be received by the holders of shares of the Company Common Stock pursuant to the Merger Agreement is fair from a financial point of view to the holders of shares of the Company Common Stock.
 
Very truly yours,
 
MORGAN STANLEY & CO. INCORPORATED
 
-s- Peter N. Crnkovich
  By: 
Peter N. Crnkovich
Managing Director


D-3


Table of Contents

 
PART II
 
INFORMATION NOT REQUIRED IN THE PROSPECTUS
 
Item 20.   Indemnification of Officers and Directors
 
Exculpation and Indemnification.
 
Schering-Plough is organized under the laws of the State of New Jersey. Section 14A:3-5(2) of the NJBCA provides that a New Jersey corporation has the power to indemnify its directors, officers, employees or agents of the indemnifying corporation or of any constituent corporation absorbed by the indemnifying corporation in a consolidation or merger and any person who is or was a director, officer, trustee, employee, or agent of any enterprise, serving at such at the request of the indemnifying corporation, or of any such constituent corporation, or the legal representative of any such director, officer, trustee, employee or agent (a “corporate agent”), against his/her expenses and liabilities in connection with any proceeding involving such corporate agent by reason of his/her being or having been a corporate agent if he/she acted in good faith and in a manner he/she reasonably believed to be in or not opposed to the best interests of the corporation and, with respect to any criminal proceeding, such person had no reasonable cause to believe his/her conduct was unlawful.
 
Any indemnification under Section 14A:3-5(2) of the NJBCA and, unless ordered by court, under Section 14A:3-5(3), may be made by the corporation only as authorized in a specific case upon a determination that indemnification is proper in the circumstances because the corporate agent met the applicable standard of conduct set forth in Section 14A:3-5(2) or in Section 14A:3-5(3). Unless otherwise provided in the certificate of incorporation or bylaws, such determination shall be made: (a) by the board of directors or a committee thereof, acting by a majority vote of a quorum consisting of directors who were not parties to or otherwise involved in the proceeding; or (b) if such a quorum is not obtainable, or, even if obtainable and such quorum of the board of directors or committee by a majority vote of the disinterested directors so directs, by independent legal counsel, in a written opinion, such counsel to be designated by the board of directors; or (c) by the shareholders if the certificate of incorporation or bylaws or a resolution of the board of directors or of the shareholders so directs.
 
Expenses incurred by a director, officer, employee or other agent in connection with a proceeding may be, under certain circumstances, paid by the corporation before the final disposition of the proceeding as authorized by the board of directors upon receiving an undertaking by or on behalf of the corporate agent to repay such amount if it shall ultimately be determined that he/she is not entitled to be indemnified.
 
The power to indemnify and pay expenses under the NJBCA does not exclude other rights, including the right to be indemnified against liabilities and expenses incurred in proceedings by or in the right of the corporation, to which a director, officer, employee or other agent of the corporation may be entitled to under a certificate of incorporation, bylaw, agreement, vote of shareholders, or otherwise; provided that no indemnification is permitted to be made by Section 14A:2-7(3) of the NJBCA to or on behalf of such person if a judgment or other final adjudication adverse to such person establishes that his/her acts or omissions were in breach of his/her duty of loyalty to the corporation or its shareholders, were not in good faith or involved a violation of the law, or resulted in the receipt by such person of an improper personal benefit.
 
Section 14A:3-5(9) of the NJBCA further provides that a New Jersey corporation has the power to purchase and maintain insurance on behalf of any corporate agent against any expenses incurred in any proceeding and any liabilities asserted against him/her by reason of his/her being or having been a corporate agent, whether or not the corporation would have the power to indemnify him/her against such expenses and liabilities under the NJBCA.
 
Schering-Plough’s certificate of incorporation provides that Schering-Plough’s directors and officers shall not be personally liable (in the case of officers, for the duration of any time permitted by law) to Schering-Plough or its shareholders for damages for breach of any duty owed to Schering-Plough or its shareholders, except for liability for any breach of duty based upon an act or omission (i) in breach of such


II-1


Table of Contents

persons’ duty of loyalty to the registrant or its shareholders, (ii) not in good faith or involving a knowing violation of law or (iii) resulting in receipt by such persons of an improper personal benefit.
 
Schering-Plough’s certificate of incorporation also provides that each person who was or is made a party or is threatened to be made a party to or who is involved in any pending, threatened or completed civil, criminal, administrative or arbitrative action, suit or proceeding, or any appeal therein or any inquiry or investigation which could lead to such action, suit or proceeding (a proceeding), by reason of his/her being or having been a director, officer, employee, or agent of Schering-Plough or of any constituent corporation absorbed by Schering-Plough in a consolidation or merger, or by reason of his/her being or having been a director, officer, trustee, employee or agent of any other corporation (domestic or foreign) or of any partnership, joint venture, sole proprietorship, trust, employee benefit plan or other enterprise (whether or not for profit), serving as such at the request of Schering-Plough or of any such constituent corporation, or the legal representative of any such director, officer, trustee, employee or agent, shall be indemnified and held harmless by Schering-Plough to the fullest extent permitted by the NJBCA, as the same exists or may be amended (but, in the case of any such amendment, only to the extent that such amendment permits Schering-Plough to provide broader indemnification rights than the NJBCA permitted prior to such amendment), from and against any and all reasonable costs, disbursements and attorneys’ fees, and any and all amounts paid or incurred in satisfaction of settlements, judgments, fines and penalties, incurred or suffered in connection with any such proceeding, and such indemnification shall continue as to a person who has ceased to be a director, officer, trustee, employee or agent and shall inure to the benefit of his/her heirs, executors, administrators and assigns; provided, however, that, Schering-Plough shall indemnify any such person seeking indemnification in connection with a proceeding (or part thereof) initiated by such person only if such proceeding (or part thereof) was specifically authorized by Schering-Plough’s board of directors. The certificate of incorporation provides that such right to indemnification shall be a contract right and shall include the right to be paid by Schering-Plough the expenses incurred in connection with any proceeding before the final disposition of such proceeding as authorized by the board of directors; provided, however, that, if the NJBCA so requires, the payment of such expenses before the final disposition of a proceeding shall be made only upon receipt by Schering-Plough of an undertaking, by or on behalf of such director, officer, employee, or agent to reimburse the amounts so paid if it is not ultimately determined that such person is entitled to be indemnified under the certificate of incorporation or otherwise. The right to indemnification and payment of expenses provided by or granted pursuant to the certificate of incorporation shall not exclude or be exclusive of any other rights to which any person may be entitled under a certificate of incorporation, bylaw, agreement, vote of shareholders or otherwise, provided that no indemnification shall be made to or on behalf of such person if a judgment or other final adjudication adverse to such person establishes that such person has not met the applicable standard of conduct required to be met under the NJBCA.
 
Schering-Plough may purchase and maintain insurance on behalf of any director, officer, employee or agent of the registrant or another corporation, partnership, joint venture, trust, employee benefit plan or other enterprise against any expenses incurred in any proceeding and any liabilities asserted against him/her by reason of such person’s being or having been such a director, officer, employee or agent, whether or not Schering-Plough would have the power to indemnify such person against such expenses and liabilities under the provisions of the certificate of incorporation or otherwise. Schering-Plough maintains such insurance on behalf of its directors and officers.
 
Merger Agreement Provisions Relating to Schering-Plough Directors and Officers.
 
From and after the effective time of the Merck merger, New Merck will indemnify and hold harmless each present and former director, officer and employee of Schering-Plough and its subsidiaries and all fiduciaries including any person who will assume the above-mentioned qualification prior to the closing, under any of Schering-Plough’s employee benefit plans in the same manner as provided by Schering-Plough immediately prior to the date of the merger agreement against any costs or expenses, judgments, fines, losses, claims, damages or liabilities incurred in connection with any proceeding arising out of the fact that such person was a director, officer, employee or fiduciary of Schering-Plough or any of its subsidiaries or a fiduciary under any Schering-Plough employee benefit plan or he was serving at the request of


II-2


Table of Contents

Schering-Plough or any of its subsidiaries as a director, officer or employee of any other entity, and has agreed to provide advancement of expenses to the same extent that such persons are indemnified or have the right to advancement of expenses as of the date of the merger agreement pursuant to Schering-Plough’s, or one of its subsidiaries’, certificate of incorporation, bylaws or any indemnification agreements.
 
In addition, for six years after the effective time of the Merck merger, New Merck will maintain for the benefit of present or former directors, officers and employees of Schering-Plough or any of its subsidiaries or a fiduciary under any Schering-Plough employee benefit plan, including any person who will assume the above-mentioned qualification prior to the closing, an insurance and indemnification policy covering each such person covered by, and on terms no less favorable to such directors, officers and employees or fiduciaries than, the officer’s and director’s insurance policy maintained by Schering-Plough on the date of the merger agreement. New Merck will not be required to pay an annual premium for this insurance policy in excess of 250% of the annual premium paid by Schering-Plough for such coverage. The obligation to maintain this policy may be fulfilled by Merck, or with the consent of Merck, Schering-Plough, purchasing a “tail” policy from an insurer with substantially the same or better credit rating as the current carrier for Schering-Plough’s existing directors’ and officers’ insurance policy
 
New Merck will maintain for six years after the closing of the transaction charter and by-laws provisions with respect to indemnification and advancement of expenses that are at least as favorable as those contained in New Merck’s charter and by-laws in effect as of the closing of the transaction or in any indemnification agreements of Schering-Plough or its subsidiaries in effect immediately prior to the closing of the transaction.
 
Item 21.   Exhibits and Financial Statements
 
The exhibits listed below in the “Exhibit Index” are part of this registration statement and are numbered in accordance with Item 601 of Regulation S-K.
 
Item 22.   Undertakings
 
(A) The undersigned registrant hereby undertakes as follows:
 
(1) To file, during any period in which offers or sales are being made, a post-effective amendment to this registration statement:
 
(i) To include any prospectus required by Section 10(a)(3) of the Securities Act of 1933;
 
(ii) To reflect in the prospectus any facts or events arising after the effective date of the registration statement (or the most recent post-effective amendment thereof) which, individually or in the aggregate, represent a fundamental change in the information set forth in the registration statement. Notwithstanding the foregoing, any increase or decrease in volume of securities offered (if the total dollar value of securities offered would not exceed that which was registered) and any deviation from the low or high end of the estimated maximum offering range may be reflected in the form of prospectus filed with the Commission pursuant to Rule 424(b) if, in the aggregate, the changes in volume and price represent no more than a 20% change in the maximum aggregate offering price set forth in the “Calculation of Registration Fee” table in the effective registration statement;
 
(iii) To include any material information with respect to the plan of distribution not previously disclosed in the registration statement or any material change to such information in the registration statement;
 
(2) That, for the purpose of determining any liability under the Securities Act of 1933, each such post-effective amendment shall be deemed to be a new registration statement relating to the securities offered therein, and the offering of such securities at that time shall be deemed to be the initial bona fide offering thereof; and


II-3


Table of Contents

(3) To remove from registration by means of a post-effective amendment any of the securities being registered which remain unsold at the termination of the offering.
 
(B) The undersigned registrant hereby undertakes that, for purposes of determining any liability under the Securities Act of 1933, each filing of the registrant’s annual report pursuant to Section 13(a) or 15(d) of the Securities Exchange Act of 1934 (and, where applicable, each filing of an employee benefit plan’s annual report pursuant to Section 15(d) of the Securities Exchange Act of 1934) that is incorporated by reference in the registration statement shall be deemed to be a new registration statement relating to the securities offered therein, and the offering of such securities at that time shall be deemed to be the initial bona fide offering thereof.
 
(C) (1) The undersigned registrant hereby undertakes as follows: that prior to any public reoffering of the securities registered hereunder through use of a prospectus which is a part of this registration statement, by any person or party who is deemed to be an underwriter within the meaning of Rule 145(c), the undersigned registrant undertakes that such reoffering prospectus will contain the information called for by the applicable registration form with respect to reofferings by persons who may be deemed underwriters, in addition to the information called for by the other Items of the applicable form.
 
(2) The registrant undertakes that every prospectus: (i) that is filed pursuant to paragraph (1) immediately preceding, or (ii) that purports to meet the requirements of Section 10(a) (3) of the Act and is used in connection with an offering of securities subject to Rule 415, will be filed as a part of an amendment to the registration statement and will not be used until such amendment is effective, and that, for purposes of determining any liability under the Securities Act of 1933, each such post-effective amendment shall be deemed to be a new registration statement relating to the securities offered therein, and the offering of such securities at that time shall be deemed to be the initial bona fide offering thereof.
 
(D) That, for purposes of determining liability under the Securities Act of 1933 to any purchaser, each prospectus filed pursuant to Rule 424(b) as part of this registration statement shall be deemed to be part of and included in this registration statement as of the date it is first used after effectiveness; provided, however, that no statement made in this registration statement or prospectus that is part of this registration statement or made in a document incorporated or deemed incorporated by reference into this registration statement or prospectus that is part of this registration statement will, as to a purchaser with a time of contract of sale prior to such first use, supersede or modify any statement that was made in this registration statement or prospectus that was part of this registration statement or made in any such document immediately prior to such date of first use.
 
(E) That, for purposes of determining liability of the undersigned registrant under the Securities Act of 1933 to any purchaser in the initial distribution of the securities, in a primary offering of securities of the undersigned registrant pursuant to this registration statement, regardless of the underwriting method used to sell the securities to the purchaser, if the securities are offered or sold to such purchaser by means of any of the following communications, the undersigned registrant will be a seller to the purchaser and will be considered to offer or sell such securities to such purchaser:
 
(1) Any preliminary prospectus or prospectus of the undersigned registrant relating to the offering required to be filed pursuant to Rule 424;
 
(2) Any free writing prospectus relating to the offering prepared by or on behalf of the undersigned registrant or used or referred to by the undersigned registrant;
 
(3) The portion of any other free writing prospectus relating to the offering containing material information about the undersigned registrant or its securities provided by or on behalf of the undersigned registrant; and
 
(4) Any other communication that is an offer in the offering made by the undersigned registrant to the purchaser.


II-4


Table of Contents

(F) Insofar as indemnification for liabilities arising under the Securities Act of 1933 may be permitted to directors, officers and controlling persons of the registrant pursuant to the foregoing provisions, or otherwise, the registrant has been advised that in the opinion of the Securities and Exchange Commission such indemnification is against public policy as expressed in the Act and is, therefore, unenforceable. In the event that a claim for indemnification against such liabilities (other than the payment by the registrant of expenses incurred or paid by a director, officer or controlling person of the registrant in the successful defense of any action, suit or proceeding) is asserted by such director, officer or controlling person in connection with the securities being registered, the registrant will, unless in the opinion of its counsel the matter has been settled by controlling precedent, submit to a court of appropriate jurisdiction the question whether such indemnification by it is against public policy as expressed in the Act and will be governed by the final adjudication of such issue.
 
(G) The undersigned registrant hereby undertakes to respond to requests for information that is incorporated by reference into the prospectus pursuant to Items 4, 10(b), 11 or 13 of this Form, within one business day of receipt of such request, and to send the incorporated documents by first class mail or other equally prompt means. This includes information contained in documents filed subsequent to the effective date of the registration statement through the date of responding to the request.
 
(H) The undersigned registrant hereby undertakes to supply by means of a post-effective amendment all information concerning a transaction, and the company being acquired involved therein, that was not the subject of and included in the registration statement when it became effective.


II-5


Table of Contents

 
SCHERING-PLOUGH SIGNATURES
 
Pursuant to the requirements of the Securities Act of 1933, the registrant has duly caused this registration statement to be signed on its behalf by the undersigned, thereunto duly authorized, in the city of Kenilworth, state of New Jersey, on May 20, 2009.
 
SCHERING-PLOUGH CORPORATION
 
  By: 
/s/  Steven H. Koehler
Name:     Steven H. Koehler
  Title:  Vice President and Controller
 
Power of Attorney
 
Each person whose signature appears below constitutes and appoints Robert Bertolini, Steven H. Koehler and Susan Ellen Wolf, and each of them, his or her true and lawful attorneys-in-fact and agent, with full power of substitution and resubstitution, for him or her and in his or her name, place and stead, in any and all capacities, to sign any and all amendments, including post-effective amendments, to this registration statement and any and all related registration statements necessary to register additional securities, and to file the same, with all exhibits thereto and other documents in connection therewith, with the Commission, granting unto such attorneys in-fact and agents, and each of them, full power and authority to do and perform each and every act and thing requisite and necessary to be done, as fully to all intents and purposes as he or she might or could do in person, hereby ratifying and confirming all that each such attorneys-in-fact and agents, or any of them or their or his or her substitute or substitutes, may lawfully do or cause to be done by virtue hereof.
 
Pursuant to the requirements of the Securities Act of 1933, this Registration Statement has been signed below by the following persons in the capacities indicated on May 20, 2009.
 
         
Signature   Title
 
     
/s/  Fred Hassan

Fred Hassan
  Chairman of the Board, Chief Executive Officer (Principal Executive Officer)
     
/s/  Robert Bertolini

Robert Bertolini
  Executive Vice President and Chief Financial Officer (Principal Financial Officer)
     
/s/  Steven H. Koehler

Steven H. Koehler
  Vice President and Controller (Principal Accounting Officer)
     
/s/  Thomas J. Colligan

Thomas J. Colligan
  Director
     
/s/  C. Robert Kidder

C. Robert Kidder
  Director
     
/s/  Eugene R. McGrath

Eugene R. McGrath
  Director
     
/s/  Antonio M. Perez

Antonio M. Perez
  Director


II-6


Table of Contents

         
Signature   Title
 
     
/s/  Patricia F. Russo

Patricia F. Russo
  Director
     
/s/  Jack L. Stahl

Jack L. Stahl
  Director
     
/s/  Craig B. Thompson, M.D.

Craig B. Thompson, M.D.
  Director
     
/s/  Kathryn C. Turner

Kathryn C. Turner
  Director
     
/s/  Robert F. W. van Oordt

Robert F. W. van Oordt
  Director
     
/s/  Arthur F. Weinbach

Arthur F. Weinbach
  Director


II-7


Table of Contents

 
EXHIBIT INDEX
 
(a) List of Exhibits
 
         
Exhibit
   
Number
 
Description
 
  2 .1   Agreement and Plan of Merger, dated as of March 8, 2009, by and among Merck & Co., Inc., Schering-Plough Corporation, Blue, Inc., and Purple, Inc. (included as Annex A to the joint proxy statement/prospectus contained in this Registration Statement)
  3 .1(a)   Amended and Restated Certificate of Incorporation of Schering-Plough Corporation, dated September 17, 2007 (incorporated by reference to Exhibit 3.1 to Schering-Plough Corporation’s Current Report on Form 8-K filed September 18, 2007)
  3 .1(b)   Form of Restated Certificate of Incorporation of New Merck
  3 .2(a)   By-Laws of Schering-Plough Corporation, as amended and restated to February 29, 2008 (incorporated by reference to Exhibit 3.2 to Schering-Plough Corporation’s Current Report on Form 8-K filed March 5, 2008)
  3 .2(b)   Form of By-laws of New Merck
  5 .1   Opinion of McCarter & English, LLP as to the validity of the securities being registered**
  8 .1   Opinion of Fried, Frank, Harris, Shriver & Jacobson LLP as to certain U.S. federal income tax matters*
  8 .2   Opinion of Wachtell, Lipton, Rosen & Katz as to certain U.S. federal income tax matters*
  10 .1   Bridge Loan Agreement dated as of May 6, 2009, among Merck & Co., Inc., the Guarantors and Lenders party thereto, and JPMorgan Chase Bank, N.A., as Administrative Agent (incorporated by reference to Exhibit 10.1 to Merck’s Current Report on Form 8-K filed May 12, 2009)
  10 .2   Asset Sale Facility Agreement dated as of May 6, 2009, among Merck & Co., Inc., the Guarantors and Lenders party thereto, and JPMorgan Chase Bank, N.A., as Administrative Agent (incorporated by reference to Exhibit 10.2 to Merck’s Current Report on Form 8-K filed May 12, 2009)
  10 .3   Incremental Credit Agreement dated as of May 6, 2009, among Merck & Co., Inc., the Guarantors and Lenders party thereto, and JPMorgan Chase Bank, N.A., as Administrative Agent (incorporated by reference to Exhibit 10.3 to Merck’s Current Report on Form 8-K filed May 12, 2009)
  15 .1   Awareness Letter of Deloitte & Touche LLP, independent registered public accounting firm for Schering-Plough Corporation
  23 .1   Consent of PricewaterhouseCoopers LLP, independent registered public accounting firm for Merck & Co., Inc.
  23 .2   Consent of Deloitte & Touche LLP, independent registered public accounting firm for Schering-Plough Corporation
  23 .3   Consent of Deloitte & Touche LLP, independent auditors for the Merck/Schering-Plough Cholesterol Partnership
  23 .4   Consent of McCarter & English, LLP (included in the opinion filed as Exhibit 5.1 to this Registration Statement)**
  23 .5   Consent of Fried, Frank, Harris, Shriver & Jacobson LLP (included in the opinion filed as Exhibit 8.1 to this Registration Statement)*
  23 .6   Consent of Wachtell, Lipton, Rosen & Katz (included in the opinion filed as Exhibit 8.2 to this Registration Statement)*
  99 .1   Form of Proxy Card for the Special Meeting of Shareholders of Merck & Co., Inc.
  99 .2   Form of Proxy Card for the Special Meeting of Shareholders of Schering-Plough Corporation
  99 .3   Opinion of J.P. Morgan Securities Inc. (included as Annex B to the joint proxy statement/prospectus included in this Registration Statement)
  99 .4   Opinion of Goldman, Sachs & Co. (included as Annex C to the joint proxy statement/prospectus included in this Registration Statement)
  99 .5   Opinion of Morgan Stanley & Co., Incorporated (included as Annex D to the joint proxy statement/ prospectus included in this Registration Statement)
  99 .6   Consent of J.P. Morgan Securities Inc.
  99 .7   Consent of Goldman, Sachs & Co.
  99 .8   Consent of Morgan Stanley & Co., Incorporated


Table of Contents

         
Exhibit
   
Number
 
Description
 
  99 .9   Consent of Leslie A. Brun*
  99 .10   Consent of Thomas R. Cech, Ph.D.*
  99 .11   Consent of Richard T. Clark*
  99 .12   Consent of Thomas H. Glocer*
  99 .13   Consent of Steven F. Goldstone*
  99 .14   Consent of William B. Harrison, Jr.*
  99 .15   Consent of Harry R. Jacobson, M.D.*
  99 .16   Consent of William N. Kelley, M.D.*
  99 .17   Consent of Rochelle B. Lazarus*
  99 .18   Consent of Carlos E. Represas*
  99 .19   Consent of Thomas E. Shenk, Ph.D.*
  99 .20   Consent of Anne M. Tatlock*
  99 .21   Consent of Samuel O. Their, M.D.*
  99 .22   Consent of Wendell P. Weeks*
  99 .23   Consent of Peter C. Wendell*
 
 
* To be filed by amendment.
 
**Final opinion and related consent to be filed by amendment.